Tom De Wolf
Technical Lead
tom.dewolf@aca-it.be
Stijn Van den Enden
CTO
stijn.vandenenden@aca-it.be
www.aca-it.be
Thomas Borghs
Solution Engineer
thomas.borghs@aca-it.be
MICRO SERVICES
Yet another architectural style?
Concepts - What are Micro services?
Patterns - How to solve the challenges?
Technology - Using what?
The microservice architectural style is an approach to developing a single
application as a suite of small services, each running in its own process and
communicating with lightweight mechanisms, often an HTTP resource API. These
services are built around business capabilities and independently deployable by
fully automated deployment machinery. There is a bare minimum of centralized
management of these services, which may be written in different programming
languages and use different data storage technologies.
!
Martin Fowler
SERVICE ORIENTED ARCHITECTURE?
Yes, it’s SOA … but different implementation approach:
Classic SOA
integrates different applications as a set of services
Microservices
architect a single application as a set of services
Classic SOA
integrates different applications as a set of services
Enterprise Service Bus
WS* WS* WS* WS* WS*
WS* WS* WS* WS* WS*
Workflow Engine
Intelligence
Orchestration
business platform
Microservices
architect a single application as a set of services
accounting
service contract
service
ordering
service
logistics
service
prospects
service
capability X
service
capability Y
service
external integrationsbackends
{ API } { API }{ API }
{ API } { API }
{ API }
{ API }
{ API }
{ API }
{ API } { API }
Classic SOA
integrates different applications as a set of services
Microservices
architect a single application as a set of services
Typical implementation solution differs!
Heavy-weight
ESB
WS*/SOAP
Orchestration
License-driven
Target problem:
Integrate (Legacy) Software
Intelligent Communication Layer
Light-weight
HTTP/REST/JSON
Choreography
Target problem:
Architect new Business Platform
Dumb Communication Layer
Intelligent Services
WHY
SOA
WHY - DIFFERENTIATE FROM SOA
App Server
WAR/EAR
Ordering
Inventory
Billing
UI
WHY - THE CURSE OF THE MONOLITH
Database
Simple to scaleSimple to develop Simple to deploy
WHY - THE CURSE OF THE MONOLITH
App Server
WAR/EAR
Ordering
Inventory
Billing
UI
Large Code Intimidates Developers
Hard to understand
and modify
Development
slows down
Overloaded IDE
Overloaded
web container
WHY - THE CURSE OF THE MONOLITH
Small Change - Big Impact
Any change requires
full rebuild, test and deploy
Impact analysis
is huge effort and takes long
Obstacle for frequent
changes and deployments
App Server
WAR/EAR
Ordering
Inventory
Billing
UI
WHY - THE CURSE OF THE MONOLITH
Big Risk for Re-Write
App Server
WAR/EAR
Ordering
Inventory
Billing
UI
No hard module boundaries
quality and modularity breaks down over time
this enforces eventual need for re-write
Re-write = complete re-write
no partial re-write
Long term commitment to technology stack
change or try-out new technology implies re-write
WHY - THE CURSE OF THE MONOLITH
App Server
WAR/EAR
Ordering
Inventory
Billing
UI
Failure in monolith
brings it down
Little Resilience to Failure
WHY - THE CURSE OF THE MONOLITH
App Server
WAR/EAR
Ordering
Inventory
Billing
UI
Mostly Horizontal scaling
many load balanced instances
Scaling
can be difficult
Hard to scale to data growth
cope with all data
Different components
have different resource needs
Scaling development
implies coordination overhead
WHY - TYPES OF SCALING
App Server
WAR/EAR
Ordering
Inventory
Billing
UI
Database
All data
App Server
WAR/EAR
Ordering
Inventory
Billing
UI
App Server
WAR/EAR
Ordering
Inventory
Billing
UI
Horizontal Scaling
(monolith)
Vertical Scaling
App Server
WAR/EAR
Ordering
Inventory
Billing
UI
App Server
WAR/EAR
Ordering
Inventory
Billing
UI
Database
All data
(monolith)
Data Scaling
App Server
WAR/EAR
Ordering
Inventory
Billing
UI
Database
segment
App Server
WAR/EAR
Ordering
Inventory
Billing
UI
App Server
WAR/EAR
Ordering
Inventory
Billing
UI
Database
segment
Database
segment
(monolith)
WHY - TYPES OF SCALING
Database
Ordering
Container
UI
Functional Scaling
Container
Ordering
Container
Inventory
Container
Billing
Container
Ordering
Container
Ordering
Container
Billing
Database
Inventory Database
Billing
(micro-services)
Team Scaling
Container
Ordering
Container
Inventory
Container
Billing
(micro-services)
balances application
and development complexity
• Small and focussed on 1 capability
• easier to understand
• IDE and deployment faster for 1 service

• Independent
• Release and deployment
• Scaling
• Development

• Loosely Coupled
• through lightweight communication

• Fault Isolation vs bring all down.

• Allows try-out of new technologies.
• Re-write can be limited to 1 service
• Impact Analysis stops at boundary

• Provide firm module boundaries with
explicit interface!
• Less risk on re-write
• Harder to violate boundary in development

• Decentralised choreography
• vs central orchestration
• vs central point of failure

• Decentralised data
• polyglot persistence
WHY - ARCHITECTURAL BENEFITS
WHY - EVOLUTIONARY ARCHITECTURE
1 - Key (business) drivers guide architectural decisions
2 - Postpone decisions to Last Responsible Moment
3 - Architect and develop for Evolvability
Micro-services are organised around business capabilities
Micro-services allow delay of scaling and technological decisions
Micro-services support evolution in technology, scaling, and features
HOW TO
HOW TO
Approach - Key to success
Challenges - And ways to overcome them
Functional decomposition of the business domain
Functional decomposition of the business domain
Software Design Customer Satisfaction
Separation of Concerns
Low Coupling, High Cohesion
Reduce Impact by
Encapsulating Source of Change
Predictable Cost of Change
Changes are Business Driven
Source of Change = Business
Functional Modularisation
B A
B
A
Functional decomposition of the business domain
• Change A impacts all modules = costly
• Change B requires split of module = costly
• Change A only impacts other module if api change
• Change B limited to module
side note: Domain Driven Design
“In order to create good software, you have to know what that software is all about.
You cannot create a banking software system unless you have a good understanding
of what banking is all about, one must understand the domain of banking.”
From: Domain Driven Design by Eric Evans.
Tackling complexity by abstracting the business domain concepts and logic into a
domain model and using this as a base for software development
Domain driven design deals with large complex models by dividing them into
different functionally bounded subdomains and the explicitly describing the
interrelations between these subdomains.
Bounded contexts
Functional decomposition of the business domain
ONLINE STORE
Ordering Billing
Inventory Accounting
Functional decomposition of the business domain
AccountingInventory
BillingOrdering
customer
Invoice
balance
order
item
item
stock order
order
item
incoming cash
outgoing cash
stock
Benefits of functional decomposition
AccountingInventory
BillingOrdering
customer
Invoice
balance
order
item
item
stock order
order
item
incoming cash
outgoing cash
stock
Benefits of functional decomposition
Applying services to bounded contexts
Accounting ServiceInventory Service
Billing ServiceOrdering Service
customer
Invoice
balance
order
item
item
stock order
order
item
incoming cash
outgoing cash
stock
AccountingInventory
BillingOrdering
customer
Invoice
balance
order
item
item
stock order
order
item
incoming cash
outgoing cash
stock
Any organization that designs a system (defined broadly) will produce a design
whose structure is a copy of the organization's communication structure.
!
-- Melvyn Conway, 1967
Side note: Conway’s Law
Side note: Conway's Law
Technology-based Team Composition Functional Team Composition
Ordering
InventoryBilling
Accounting
Container
Ordering
Container
Billing
Container
Inventory
Container
Accounting
UI
UI
Leads to higher coupling between services
PITFALL:
Incorrect functional decomposition
- harder to functionally scale the application
- errors will propagate through multiple services
- graceful degradation will be harder to achieve
- team development overhead
- T-scaling becomes harder
- large communicational overhead between services
- large overhead in releasing/deploying business features
- refactoring to correct decomposition is costly
most of the microservices architectural benefits are lost
PITFALL:
Incorrect functional decomposition
Safer to start with a functionally well decomposed monolith
and evolve it to a microservices architecture when the need arises
- rewriting failure scenario’s
- decentralised data
- service contract redesign
Refactoring the initial functional decomposition will be easier in a monolith
Approach - Key to success
Challenges - And ways to overcome them
- Keep Releases and deployments manageable
- high level of automation is needed
- Service monitoring is required
- Configuration management becomes more complex
CHALLENGE #1:
Operational Complexity
Complex Runtime: many moving parts
- distributed architectural properties to consider:
- decentralised data
- communication between services
- handling failures of components
- testing effort becomes greater
CHALLENGE #2:
Distributed Development
Services are deployed on multiple instances
Decentralised data
Each service has its own database - loose coupling
Might even be in another database technology
Data duplication between services might be required to ensure loose coupling
When implementing use cases spanning multiple services:
distributed transactions vs eventual consistency
Distributed Transactions vs Eventual Consistency
DISTRIBUTED TRANSACTIONS
- data is always consistent
!
- reduces system availability
- services are more tightly coupled
- has fallen out of favor in modern stacks (REST, NoSQL)
Distributed Transactions vs Eventual Consistency
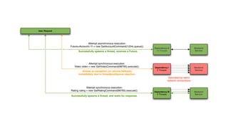
EVENT-DRIVEN ASYNCHRONOUS UPDATES
- use a message broker to publish use cases to other services
- decouples producers and consumers (services) of events
- improves availability
- tradeoff between availability and data consistenty
- application needs to be able to handle eventually consistent data
Communication between services
Use cases can span multiple services
What type of communication is best used to implement such a use case?
Network properties need to be taken into account
What type of Communication?
SYNCHRONOUS HTTP-BASED
- easy
- firewall-friendly, works across the internet
!
- doesn’t support publisher-subscriber patterns
- client and server must both be available simultaneously
- client needs to know host and port of server
What type of Communication?
ASYNCHRONOUS NON-BLOCKING
- Client doesn’t block calling thread
- allows for parallelism
!
- client and server still must both be available simultaneously
- client still needs to know host and port of server
What type of Communication?
ASYNCHRONOUS MESSAGING
- For example through a Broker
- decouples message producers from consumers
- broker can buffer messages
- supports a variety of communication patterns
!
- broker is another moving part
- adds complexity
- request-reply communication pattern is not a natural fit
What type of Communication?
Accounting ServiceInventory Service
Billing ServiceOrdering Service
Use case: New Order Received
New order Create invoice
Update Incoming CashflowUpdate Stock
Handling Failures
Services can fail at any moment
Design services to handle these kind of failures
Reactive systems are:
Responsive
Resilient
Elastic
Message Driven
!
-- Reactive Manifesto: september 16 2014
Side note: Reactive Programming
Handling Failures
FALLBACK MESSAGE QUEUE
Ordering Service Billing Service
new order received
failure
Fallback queue
Handling Failures
PER-SERVICE THREAD POOLS
Ordering Service Billing Service
new order received
Thread pool
10 threads
- communication between services is reduced
- when functional decomposition is done right
- when service size isn’t too small
- reduce communication between clients and Services with an API gateway
- executing service calls in parallel reduces impact of communication overhead
- reduce unneeded network usage by using circuit breakers
CHALLENGE #3
Minimising Communicational Overhead
Avoid Chatty Communication
Minimising Communicational Overhead
API GATEWAY
Ordering
Inventory
Billing
Accounting
Monolith Micro Services
Container
Ordering
Container
Inventory
Container
Billing
Container
Accounting
Desktop client
Mobile client
Desktop client
Mobile client
Minimising Communicational Overhead
API GATEWAY
Container
Ordering
Container
Inventory
Container
Billing
Container
Accounting
Desktop client
Mobile client
Api gateway
Handling Failures in Communication
CIRCUIT BREAKER
- Wrap a protected function in a circuit breaker
- Monitor protected function for failures
- The circuit breaks when a predefined threshold of fails is reached
- All future calls to the function go to fallback until the circuit is restored
Handling Failures in Communication
CIRCUIT BREAKER
Ordering Service Billing Service
new order received
Circuit breaker
Threshold = 10
Fallback queue
TECHNOLOGY
Microservice
Implementation Stack
DROPWIZARD
Make features not WAR
DRO
P
guava
jackson
metrics
Validator
YAML
JDBI
core
migrations
hibernate
jdbi
…
java -jar ./target/profileservice-0.1.0-SNAPSHOT.jar server ./src/
main/resources/userprofileservice.yml 
SPRING BOOT
opinionated view of building production-ready Spring applications
•Convention over configuration
approach
•Deployable as a Self-contained
jar or war
•Tackles dependency-hell via
pre-packaging
•Support for monitoring and
metrics (actuator module)
Deployment
Compute, Storage, Network
Host OS
Hypervisor
VM1 VM2
MicroService MicroService
Guest OS
JVM
Guest OS
JVM
VM’s abstract underlying
hardware, but limit
resource utilisation
Compute, Storage, Network
Host OS
container1
container2
container3
container4
JVM JVM JVM
MicroService MicroService MicroService
JVM
MicroService
Containers have own
isolated resources
Static website Web frontendUser DB Queue Analytics DB
Developmen
t VM
QA server Public Cloud Contributor’s
laptop
DOCKER IS A SHIPPING CONTAINER SYSTEM FOR CODEMultiplicityofStacks
Multiplicityof
hardware
environments
Production
Cluster
Customer Data
Center
Doservicesand
appsinteract
appropriately?
CanImigrate
smoothlyand
quickly
…that can be manipulated using
standard operations and run
consistently on virtually any
hardware platform
An engine that enables any
payload to be encapsulated
as a lightweight, portable,
self-sufficient container…
Static website Web frontendUser DB Queue Analytics DB
Developmen
t VM
QA server Public Cloud Contributor’s
laptop
DOCKER IS A SHIPPING CONTAINER SYSTEM FOR CODEMultiplicityofStacks
Multiplicityof
hardware
environments
Production
Cluster
Customer Data
Center
Doservicesand
appsinteract
appropriately?
CanImigrate
smoothlyand
quickly
Operator: Configure Once, Run
Anything
Developer: Build Once, Run
Anywhere
Static website
Web frontend
Background workers
User DB
Analytics DB
Queue
Development
VM
QA Server
Single Prod
Server
Onsite Cluster Public Cloud
Contributor’s
laptop
Customer
Servers
DOCKER SOLVES THE NXN PROBLEM
• Isolation
• namespace
• pid mnt net uts ipc user
• resource usage
• (CPU, memory, disk I/O, etc.)
• Limited impact on Performance - http://ibm.co/V55Otq
• Daemon and CLI
Compute, Storage, Network
Host OS
container1
container2
container3
container4
JVM JVM JVM
MicroService MicroService MicroService
JVM
MicroService
Source
Control System
DockerFile
Continuous Integration
Infrastructure
Container Image Repository
Compute, Storage, Network
Host OS
daemon
container1
JVM
MicroService
pull
Slave Node
Host OS
push
build
provision
container1
JVM
MicroService
https://github.com/spotify/helios
http://mesos.apache.org/
https://github.com/openshift/geard
…
PublicHybridPrivate
Compute, Storage, Network
Host OS
Hypervisor
VM1 VM2
MicroService MicroService
Guest OS
JVM
Guest OS
JVM
Compute, Storage, Network
Host OS
container1
container2
container3
container4
JVM JVM JVM
MicroService MicroService MicroService
JVM
MicroService
VM’s abstract underlying
hardware, but limit
resource utilisation
Containers have own
isolated resources
OSGi Runtime
JVM
MicroService
Compute, Storage, Network
Host OS
MicroService MicroService
Microservice run in their
own isolated classloader
and standbox in the JVM
Balancing Load
Static
Dynamic
Loadbalancer Loadbalancer
MicroService MicroService MicroService MicroService MicroService
Web Front
End
Web Front
End
Web Front
End
Web Front
End
Web Front
End
MicroService MicroService MicroService MicroService MicroService
A
B
Midtier Service Registry
MicroService
register
renew
get registry
Static
Dynamic
Loadbalancer Loadbalancer
MicroService MicroService MicroService MicroService MicroService
Web Front
End
Web Front
End
Web Front
End
Web Front
End
Web Front
End
MicroService MicroService MicroService MicroService MicroService
A
B
Midtier Service Registry
MicroService
register
renew
get registry
eureka
ribbon
https://github.com/Netflix/eureka
https://github.com/Netflix/ribbon
The Story
* based on Functional Programming the Netflix API - Ben Christensen
Netflix API
Dependency A
Dependency D
Dependency G
Dependency J
Dependency M
Dependency P
Dependency B
Dependency E
Dependency H
Dependency K
Dependency N
Dependency Q
Dependency C
Dependency F
Dependency I
Dependency L
Dependency O
Dependency R
* based on Functional Programming the Netflix API - Ben Christensen
Discovery of Rx began with a re-architecture ...
* based on Functional Programming the Netflix API - Ben Christensen
... that collapsed network traffic into coarse API calls ...
* based on Functional Programming the Netflix API - Ben Christensen
Iterable
pull
Observable
push
T next()
throws Exception
returns;
onNext(T)
onError(Exception)
onCompleted()
!//"Iterable<String>"
!//"that"contains"75"Strings
!getDataFromLocalMemory()
!!.skip(10)
!!.take(5)
!!.map({!s!%>!
!!!return!s!+!"_transformed"})
!!.forEach(
.....{!println!"next!=>!"!+!it})
!//"Observable<String>"
!//"that"emits"75"Strings
!getDataFromNetwork()
!!.skip(10)
!!.take(5)
!!.map({!s!%>!
!!!return!s!+!"_transformed"})
!!.subscribe(
.....{!println!"onNext!=>!"!+!it})
* based on Functional Programming the Netflix API - Ben Christensen
* based on Functional Programming the Netflix API - Ben Christensen
* based on Functional Programming the Netflix API - Ben Christensen
+ =
https://github.com/Netflix/Hystrix
HystrixCommand run()
getFallback()
run()
failure/circuit open
public class GetUserPerferencesCommand extends HystrixCommand<UserPreferences> {!
// ..//!
!
@Override!
protected UserPreferences run() {!
! ! // call the UserPreferencesService !
}!
!
@Override!
protected UserPreferences getFallback() {!
!! return UserPreference.empty();!
}!
}
Monitoring
MicroService MicroService MicroService MicroService MicroServiceA
Logstash
Log Aggregation
Graphite
Metrics and Monitoring
- Correct Functional decomposition is crucial
- reflect it in a organisational structure (Conway’s law)
- pretty hard to get right from the start
- A modular system can evolve to microservices
- balance the needs (advantages) with the costs (tradeoffs)
Conclusion
Are they here to stay?
who can tell?
but the monolith is dead

Microservicessai 141024145932-conversion-gate01 (1)

  • 1.
    Tom De Wolf TechnicalLead tom.dewolf@aca-it.be Stijn Van den Enden CTO stijn.vandenenden@aca-it.be www.aca-it.be Thomas Borghs Solution Engineer thomas.borghs@aca-it.be MICRO SERVICES Yet another architectural style?
  • 2.
    Concepts - Whatare Micro services? Patterns - How to solve the challenges? Technology - Using what?
  • 3.
    The microservice architecturalstyle is an approach to developing a single application as a suite of small services, each running in its own process and communicating with lightweight mechanisms, often an HTTP resource API. These services are built around business capabilities and independently deployable by fully automated deployment machinery. There is a bare minimum of centralized management of these services, which may be written in different programming languages and use different data storage technologies. ! Martin Fowler
  • 4.
    SERVICE ORIENTED ARCHITECTURE? Yes,it’s SOA … but different implementation approach: Classic SOA integrates different applications as a set of services Microservices architect a single application as a set of services
  • 5.
    Classic SOA integrates differentapplications as a set of services Enterprise Service Bus WS* WS* WS* WS* WS* WS* WS* WS* WS* WS* Workflow Engine Intelligence Orchestration
  • 6.
    business platform Microservices architect asingle application as a set of services accounting service contract service ordering service logistics service prospects service capability X service capability Y service external integrationsbackends { API } { API }{ API } { API } { API } { API } { API } { API } { API } { API } { API }
  • 7.
    Classic SOA integrates differentapplications as a set of services Microservices architect a single application as a set of services Typical implementation solution differs! Heavy-weight ESB WS*/SOAP Orchestration License-driven Target problem: Integrate (Legacy) Software Intelligent Communication Layer Light-weight HTTP/REST/JSON Choreography Target problem: Architect new Business Platform Dumb Communication Layer Intelligent Services
  • 8.
  • 9.
  • 10.
    App Server WAR/EAR Ordering Inventory Billing UI WHY -THE CURSE OF THE MONOLITH Database Simple to scaleSimple to develop Simple to deploy
  • 11.
    WHY - THECURSE OF THE MONOLITH App Server WAR/EAR Ordering Inventory Billing UI Large Code Intimidates Developers Hard to understand and modify Development slows down Overloaded IDE Overloaded web container
  • 12.
    WHY - THECURSE OF THE MONOLITH Small Change - Big Impact Any change requires full rebuild, test and deploy Impact analysis is huge effort and takes long Obstacle for frequent changes and deployments App Server WAR/EAR Ordering Inventory Billing UI
  • 13.
    WHY - THECURSE OF THE MONOLITH Big Risk for Re-Write App Server WAR/EAR Ordering Inventory Billing UI No hard module boundaries quality and modularity breaks down over time this enforces eventual need for re-write Re-write = complete re-write no partial re-write Long term commitment to technology stack change or try-out new technology implies re-write
  • 14.
    WHY - THECURSE OF THE MONOLITH App Server WAR/EAR Ordering Inventory Billing UI Failure in monolith brings it down Little Resilience to Failure
  • 15.
    WHY - THECURSE OF THE MONOLITH App Server WAR/EAR Ordering Inventory Billing UI Mostly Horizontal scaling many load balanced instances Scaling can be difficult Hard to scale to data growth cope with all data Different components have different resource needs Scaling development implies coordination overhead
  • 16.
    WHY - TYPESOF SCALING App Server WAR/EAR Ordering Inventory Billing UI Database All data App Server WAR/EAR Ordering Inventory Billing UI App Server WAR/EAR Ordering Inventory Billing UI Horizontal Scaling (monolith) Vertical Scaling App Server WAR/EAR Ordering Inventory Billing UI App Server WAR/EAR Ordering Inventory Billing UI Database All data (monolith) Data Scaling App Server WAR/EAR Ordering Inventory Billing UI Database segment App Server WAR/EAR Ordering Inventory Billing UI App Server WAR/EAR Ordering Inventory Billing UI Database segment Database segment (monolith)
  • 17.
    WHY - TYPESOF SCALING Database Ordering Container UI Functional Scaling Container Ordering Container Inventory Container Billing Container Ordering Container Ordering Container Billing Database Inventory Database Billing (micro-services) Team Scaling Container Ordering Container Inventory Container Billing (micro-services) balances application and development complexity
  • 18.
    • Small andfocussed on 1 capability • easier to understand • IDE and deployment faster for 1 service
 • Independent • Release and deployment • Scaling • Development
 • Loosely Coupled • through lightweight communication
 • Fault Isolation vs bring all down.
 • Allows try-out of new technologies. • Re-write can be limited to 1 service • Impact Analysis stops at boundary
 • Provide firm module boundaries with explicit interface! • Less risk on re-write • Harder to violate boundary in development
 • Decentralised choreography • vs central orchestration • vs central point of failure
 • Decentralised data • polyglot persistence WHY - ARCHITECTURAL BENEFITS
  • 19.
    WHY - EVOLUTIONARYARCHITECTURE 1 - Key (business) drivers guide architectural decisions 2 - Postpone decisions to Last Responsible Moment 3 - Architect and develop for Evolvability Micro-services are organised around business capabilities Micro-services allow delay of scaling and technological decisions Micro-services support evolution in technology, scaling, and features
  • 20.
  • 21.
    HOW TO Approach -Key to success Challenges - And ways to overcome them
  • 22.
    Functional decomposition ofthe business domain
  • 23.
    Functional decomposition ofthe business domain Software Design Customer Satisfaction Separation of Concerns Low Coupling, High Cohesion Reduce Impact by Encapsulating Source of Change Predictable Cost of Change Changes are Business Driven Source of Change = Business Functional Modularisation
  • 24.
    B A B A Functional decompositionof the business domain • Change A impacts all modules = costly • Change B requires split of module = costly • Change A only impacts other module if api change • Change B limited to module
  • 25.
    side note: DomainDriven Design “In order to create good software, you have to know what that software is all about. You cannot create a banking software system unless you have a good understanding of what banking is all about, one must understand the domain of banking.” From: Domain Driven Design by Eric Evans. Tackling complexity by abstracting the business domain concepts and logic into a domain model and using this as a base for software development
  • 26.
    Domain driven designdeals with large complex models by dividing them into different functionally bounded subdomains and the explicitly describing the interrelations between these subdomains. Bounded contexts
  • 27.
    Functional decomposition ofthe business domain ONLINE STORE Ordering Billing Inventory Accounting
  • 28.
    Functional decomposition ofthe business domain AccountingInventory BillingOrdering customer Invoice balance order item item stock order order item incoming cash outgoing cash stock
  • 29.
  • 30.
  • 31.
    Applying services tobounded contexts Accounting ServiceInventory Service Billing ServiceOrdering Service customer Invoice balance order item item stock order order item incoming cash outgoing cash stock AccountingInventory BillingOrdering customer Invoice balance order item item stock order order item incoming cash outgoing cash stock
  • 32.
    Any organization thatdesigns a system (defined broadly) will produce a design whose structure is a copy of the organization's communication structure. ! -- Melvyn Conway, 1967 Side note: Conway’s Law
  • 33.
    Side note: Conway'sLaw Technology-based Team Composition Functional Team Composition Ordering InventoryBilling Accounting Container Ordering Container Billing Container Inventory Container Accounting UI UI
  • 34.
    Leads to highercoupling between services PITFALL: Incorrect functional decomposition - harder to functionally scale the application - errors will propagate through multiple services - graceful degradation will be harder to achieve - team development overhead - T-scaling becomes harder - large communicational overhead between services - large overhead in releasing/deploying business features - refactoring to correct decomposition is costly most of the microservices architectural benefits are lost
  • 35.
    PITFALL: Incorrect functional decomposition Saferto start with a functionally well decomposed monolith and evolve it to a microservices architecture when the need arises - rewriting failure scenario’s - decentralised data - service contract redesign Refactoring the initial functional decomposition will be easier in a monolith
  • 36.
    Approach - Keyto success Challenges - And ways to overcome them
  • 37.
    - Keep Releasesand deployments manageable - high level of automation is needed - Service monitoring is required - Configuration management becomes more complex CHALLENGE #1: Operational Complexity Complex Runtime: many moving parts
  • 38.
    - distributed architecturalproperties to consider: - decentralised data - communication between services - handling failures of components - testing effort becomes greater CHALLENGE #2: Distributed Development Services are deployed on multiple instances
  • 39.
    Decentralised data Each servicehas its own database - loose coupling Might even be in another database technology Data duplication between services might be required to ensure loose coupling When implementing use cases spanning multiple services: distributed transactions vs eventual consistency
  • 40.
    Distributed Transactions vsEventual Consistency DISTRIBUTED TRANSACTIONS - data is always consistent ! - reduces system availability - services are more tightly coupled - has fallen out of favor in modern stacks (REST, NoSQL)
  • 41.
    Distributed Transactions vsEventual Consistency EVENT-DRIVEN ASYNCHRONOUS UPDATES - use a message broker to publish use cases to other services - decouples producers and consumers (services) of events - improves availability - tradeoff between availability and data consistenty - application needs to be able to handle eventually consistent data
  • 42.
    Communication between services Usecases can span multiple services What type of communication is best used to implement such a use case? Network properties need to be taken into account
  • 43.
    What type ofCommunication? SYNCHRONOUS HTTP-BASED - easy - firewall-friendly, works across the internet ! - doesn’t support publisher-subscriber patterns - client and server must both be available simultaneously - client needs to know host and port of server
  • 44.
    What type ofCommunication? ASYNCHRONOUS NON-BLOCKING - Client doesn’t block calling thread - allows for parallelism ! - client and server still must both be available simultaneously - client still needs to know host and port of server
  • 45.
    What type ofCommunication? ASYNCHRONOUS MESSAGING - For example through a Broker - decouples message producers from consumers - broker can buffer messages - supports a variety of communication patterns ! - broker is another moving part - adds complexity - request-reply communication pattern is not a natural fit
  • 46.
    What type ofCommunication? Accounting ServiceInventory Service Billing ServiceOrdering Service Use case: New Order Received New order Create invoice Update Incoming CashflowUpdate Stock
  • 47.
    Handling Failures Services canfail at any moment Design services to handle these kind of failures
  • 48.
    Reactive systems are: Responsive Resilient Elastic MessageDriven ! -- Reactive Manifesto: september 16 2014 Side note: Reactive Programming
  • 49.
    Handling Failures FALLBACK MESSAGEQUEUE Ordering Service Billing Service new order received failure Fallback queue
  • 50.
    Handling Failures PER-SERVICE THREADPOOLS Ordering Service Billing Service new order received Thread pool 10 threads
  • 51.
    - communication betweenservices is reduced - when functional decomposition is done right - when service size isn’t too small - reduce communication between clients and Services with an API gateway - executing service calls in parallel reduces impact of communication overhead - reduce unneeded network usage by using circuit breakers CHALLENGE #3 Minimising Communicational Overhead Avoid Chatty Communication
  • 52.
    Minimising Communicational Overhead APIGATEWAY Ordering Inventory Billing Accounting Monolith Micro Services Container Ordering Container Inventory Container Billing Container Accounting Desktop client Mobile client Desktop client Mobile client
  • 53.
    Minimising Communicational Overhead APIGATEWAY Container Ordering Container Inventory Container Billing Container Accounting Desktop client Mobile client Api gateway
  • 54.
    Handling Failures inCommunication CIRCUIT BREAKER - Wrap a protected function in a circuit breaker - Monitor protected function for failures - The circuit breaks when a predefined threshold of fails is reached - All future calls to the function go to fallback until the circuit is restored
  • 55.
    Handling Failures inCommunication CIRCUIT BREAKER Ordering Service Billing Service new order received Circuit breaker Threshold = 10 Fallback queue
  • 56.
  • 57.
  • 58.
  • 59.
  • 60.
    java -jar ./target/profileservice-0.1.0-SNAPSHOT.jarserver ./src/ main/resources/userprofileservice.yml 
  • 61.
    SPRING BOOT opinionated viewof building production-ready Spring applications
  • 62.
    •Convention over configuration approach •Deployableas a Self-contained jar or war •Tackles dependency-hell via pre-packaging •Support for monitoring and metrics (actuator module)
  • 63.
  • 64.
    Compute, Storage, Network HostOS Hypervisor VM1 VM2 MicroService MicroService Guest OS JVM Guest OS JVM VM’s abstract underlying hardware, but limit resource utilisation Compute, Storage, Network Host OS container1 container2 container3 container4 JVM JVM JVM MicroService MicroService MicroService JVM MicroService Containers have own isolated resources
  • 66.
    Static website WebfrontendUser DB Queue Analytics DB Developmen t VM QA server Public Cloud Contributor’s laptop DOCKER IS A SHIPPING CONTAINER SYSTEM FOR CODEMultiplicityofStacks Multiplicityof hardware environments Production Cluster Customer Data Center Doservicesand appsinteract appropriately? CanImigrate smoothlyand quickly …that can be manipulated using standard operations and run consistently on virtually any hardware platform An engine that enables any payload to be encapsulated as a lightweight, portable, self-sufficient container…
  • 67.
    Static website WebfrontendUser DB Queue Analytics DB Developmen t VM QA server Public Cloud Contributor’s laptop DOCKER IS A SHIPPING CONTAINER SYSTEM FOR CODEMultiplicityofStacks Multiplicityof hardware environments Production Cluster Customer Data Center Doservicesand appsinteract appropriately? CanImigrate smoothlyand quickly Operator: Configure Once, Run Anything Developer: Build Once, Run Anywhere
  • 68.
    Static website Web frontend Backgroundworkers User DB Analytics DB Queue Development VM QA Server Single Prod Server Onsite Cluster Public Cloud Contributor’s laptop Customer Servers DOCKER SOLVES THE NXN PROBLEM
  • 69.
    • Isolation • namespace •pid mnt net uts ipc user • resource usage • (CPU, memory, disk I/O, etc.) • Limited impact on Performance - http://ibm.co/V55Otq • Daemon and CLI Compute, Storage, Network Host OS container1 container2 container3 container4 JVM JVM JVM MicroService MicroService MicroService JVM MicroService
  • 70.
    Source Control System DockerFile Continuous Integration Infrastructure ContainerImage Repository Compute, Storage, Network Host OS daemon container1 JVM MicroService pull Slave Node Host OS push build provision container1 JVM MicroService
  • 71.
  • 72.
    Compute, Storage, Network HostOS Hypervisor VM1 VM2 MicroService MicroService Guest OS JVM Guest OS JVM Compute, Storage, Network Host OS container1 container2 container3 container4 JVM JVM JVM MicroService MicroService MicroService JVM MicroService VM’s abstract underlying hardware, but limit resource utilisation Containers have own isolated resources OSGi Runtime JVM MicroService Compute, Storage, Network Host OS MicroService MicroService Microservice run in their own isolated classloader and standbox in the JVM
  • 73.
  • 74.
    Static Dynamic Loadbalancer Loadbalancer MicroService MicroServiceMicroService MicroService MicroService Web Front End Web Front End Web Front End Web Front End Web Front End MicroService MicroService MicroService MicroService MicroService A B Midtier Service Registry MicroService register renew get registry
  • 75.
    Static Dynamic Loadbalancer Loadbalancer MicroService MicroServiceMicroService MicroService MicroService Web Front End Web Front End Web Front End Web Front End Web Front End MicroService MicroService MicroService MicroService MicroService A B Midtier Service Registry MicroService register renew get registry eureka ribbon https://github.com/Netflix/eureka https://github.com/Netflix/ribbon
  • 78.
    The Story * basedon Functional Programming the Netflix API - Ben Christensen
  • 79.
    Netflix API Dependency A DependencyD Dependency G Dependency J Dependency M Dependency P Dependency B Dependency E Dependency H Dependency K Dependency N Dependency Q Dependency C Dependency F Dependency I Dependency L Dependency O Dependency R * based on Functional Programming the Netflix API - Ben Christensen
  • 80.
    Discovery of Rxbegan with a re-architecture ... * based on Functional Programming the Netflix API - Ben Christensen
  • 81.
    ... that collapsednetwork traffic into coarse API calls ... * based on Functional Programming the Netflix API - Ben Christensen
  • 82.
  • 83.
    * based onFunctional Programming the Netflix API - Ben Christensen
  • 84.
    * based onFunctional Programming the Netflix API - Ben Christensen
  • 85.
  • 86.
    HystrixCommand run() getFallback() run() failure/circuit open publicclass GetUserPerferencesCommand extends HystrixCommand<UserPreferences> {! // ..//! ! @Override! protected UserPreferences run() {! ! ! // call the UserPreferencesService ! }! ! @Override! protected UserPreferences getFallback() {! !! return UserPreference.empty();! }! }
  • 88.
  • 89.
    MicroService MicroService MicroServiceMicroService MicroServiceA Logstash Log Aggregation Graphite Metrics and Monitoring
  • 91.
    - Correct Functionaldecomposition is crucial - reflect it in a organisational structure (Conway’s law) - pretty hard to get right from the start - A modular system can evolve to microservices - balance the needs (advantages) with the costs (tradeoffs) Conclusion Are they here to stay? who can tell? but the monolith is dead