Micro Service Architecture –
Session 1
Amin Arab
Tosan
Tir 98
https://www.linkedin.com/in/amin-arab-a653b13a/
• Monolithic
• Entire application are built into a single deployable archive
• Any change to a service result entire archive rebuild and redeploy
• Scaling
• More resource (Scale-Up)
• Horizontally Cluster (Scale-Out)
• Session Management (-> transaction management)
• Distribute Session (-> distributed transaction)
Monolithic Architecture
Micro Service Architecture
Micro Service Architecture
• Characteristics
• Benefits
• Problems
• Solutions
Characteristics
• Small independent service organized around business capability
• APIs expose service and its capabilities (REST , SOAP , Serializers)
• Service interact in different processes (from requester)
• Data stores are focused and specific to service
• Stateless (such as OAuth)
• Fault tolerant
Benefits
• Compartmentalizes business capability
• Services are loosely coupled and modular
• Highly scalable and replaceable(new version)
• Independent service management (CI/CDelivery/CDeployment)
• Supports concurrent processing
• Language agnostic (Multiple Technology Stack)
• Minimum code scope for developer
• Lightweight IDE
• Easy Refactor
• More Test ability TDD , BDD (Cucumber)
Benefits
Benefits
Problems
• Organizing the configuration of multiple service instances
• Routing calls to service instances
• Distributing traffic across available microservices
• Monitoring the health of microservices
• Secure across distributed services
• Service granularity and extraction
Solutions
• Externalize configuration in a centralize accessible repository
• Track new service instances in a service registry
• Route microservice traffic via service discovery
• Balance traffic across services with a load balancer
• Centralize cross cutting concerns such as security and service health
• DDD
Solutions
• ACID
• Atomicity
• Consistency
• Isolation
• Durability
• CAP Theorem
• Availability
• Consistency
• Partition Tolerance
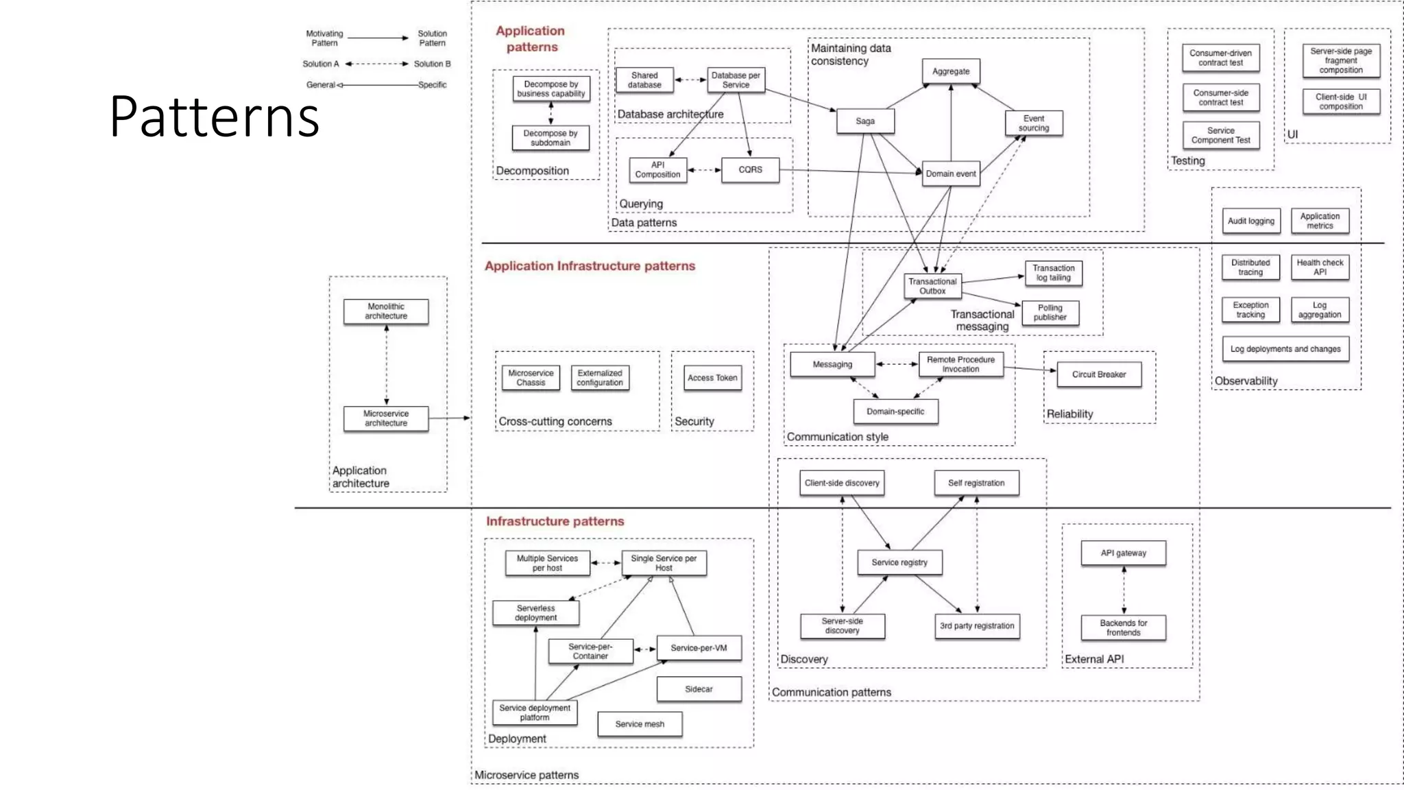
Patterns
Patterns
• Application architecture patterns
• Monolithic architecture - architect an application as a single deployable unit
• Microservice architecture - architect an application as a collection of loosely coupled, services
• Decomposition
• Decompose by business capability - define services corresponding to business capabilities
• Decompose by subdomain - define services corresponding to DDD subdomains
• Cross cutting concerns
• Microservice chassis - a framework that handles cross-cutting concerns and simplifies the development of services
• Externalized configuration - externalize all configuration such as database location and credentials
• Reliability
• Circuit Breaker - invoke a remote service via a proxy that fails immediately when the failure rate of the remote call exceeds a threshold
• Data management
• Saga - use sagas, which a sequences of local transactions, to maintain data consistency across services
• Observability
• Log aggregation - aggregate application logs
• Exception tracking - report all exceptions to a centralized exception tracking service that aggregates and tracks exceptions and notifies
developers.
• External API
• Backend for front-end - a separate API gateway for each kind of client
Anti Patterns
Anti Patterns
• Microservices are a magic pixie dust - believing that a sprinkle of microservices will solve all of
your development problems
• Microservices as the goal - making the adoption of microservices the goal and measuring success
in terms of the number of services written
• Scattershot adoption - multiple application development teams attempt to adopt the
microservice architecture without any coordination
• Trying to fly before you can walk - attempting to adopt the microservice architecture (an
advanced technique) without (or not committing to) practicing basic software development
techniques, such as clean code, good design, and automated testing
• Focusing on Technology - focusing on technology aspects of microservices, most commonly the
deployment infrastructure, and neglecting key issues, such as service decomposition
• More the merrier - intentionally creating a very fine-grained microservice architecture
• Red Flag Law - retaining the same development process and organization structure that were
used when developing monolithic applications.
References
• O’Reilly Building Microservices with Spring
• http://shop.oreilly.com/product/0636920061946.do
• https://microservices.io/patterns/index.html
• https://microservices.io/microservices/antipatterns/-
/the/series/2019/06/18/microservices-adoption-antipatterns.html
Session 2 pre requirements
• Spring DI
• Spring REST
• Spring Boot
• Spring Profile
• Spring Security OAuth
Any Question ?

Micro service session 1

  • 1.
    Micro Service Architecture– Session 1 Amin Arab Tosan Tir 98 https://www.linkedin.com/in/amin-arab-a653b13a/
  • 2.
    • Monolithic • Entireapplication are built into a single deployable archive • Any change to a service result entire archive rebuild and redeploy • Scaling • More resource (Scale-Up) • Horizontally Cluster (Scale-Out) • Session Management (-> transaction management) • Distribute Session (-> distributed transaction)
  • 3.
  • 4.
  • 5.
    Micro Service Architecture •Characteristics • Benefits • Problems • Solutions
  • 6.
    Characteristics • Small independentservice organized around business capability • APIs expose service and its capabilities (REST , SOAP , Serializers) • Service interact in different processes (from requester) • Data stores are focused and specific to service • Stateless (such as OAuth) • Fault tolerant
  • 7.
    Benefits • Compartmentalizes businesscapability • Services are loosely coupled and modular • Highly scalable and replaceable(new version) • Independent service management (CI/CDelivery/CDeployment) • Supports concurrent processing • Language agnostic (Multiple Technology Stack) • Minimum code scope for developer • Lightweight IDE • Easy Refactor • More Test ability TDD , BDD (Cucumber)
  • 8.
  • 9.
  • 10.
    Problems • Organizing theconfiguration of multiple service instances • Routing calls to service instances • Distributing traffic across available microservices • Monitoring the health of microservices • Secure across distributed services • Service granularity and extraction
  • 11.
    Solutions • Externalize configurationin a centralize accessible repository • Track new service instances in a service registry • Route microservice traffic via service discovery • Balance traffic across services with a load balancer • Centralize cross cutting concerns such as security and service health • DDD
  • 12.
    Solutions • ACID • Atomicity •Consistency • Isolation • Durability • CAP Theorem • Availability • Consistency • Partition Tolerance
  • 13.
  • 14.
    Patterns • Application architecturepatterns • Monolithic architecture - architect an application as a single deployable unit • Microservice architecture - architect an application as a collection of loosely coupled, services • Decomposition • Decompose by business capability - define services corresponding to business capabilities • Decompose by subdomain - define services corresponding to DDD subdomains • Cross cutting concerns • Microservice chassis - a framework that handles cross-cutting concerns and simplifies the development of services • Externalized configuration - externalize all configuration such as database location and credentials • Reliability • Circuit Breaker - invoke a remote service via a proxy that fails immediately when the failure rate of the remote call exceeds a threshold • Data management • Saga - use sagas, which a sequences of local transactions, to maintain data consistency across services • Observability • Log aggregation - aggregate application logs • Exception tracking - report all exceptions to a centralized exception tracking service that aggregates and tracks exceptions and notifies developers. • External API • Backend for front-end - a separate API gateway for each kind of client
  • 15.
  • 16.
    Anti Patterns • Microservicesare a magic pixie dust - believing that a sprinkle of microservices will solve all of your development problems • Microservices as the goal - making the adoption of microservices the goal and measuring success in terms of the number of services written • Scattershot adoption - multiple application development teams attempt to adopt the microservice architecture without any coordination • Trying to fly before you can walk - attempting to adopt the microservice architecture (an advanced technique) without (or not committing to) practicing basic software development techniques, such as clean code, good design, and automated testing • Focusing on Technology - focusing on technology aspects of microservices, most commonly the deployment infrastructure, and neglecting key issues, such as service decomposition • More the merrier - intentionally creating a very fine-grained microservice architecture • Red Flag Law - retaining the same development process and organization structure that were used when developing monolithic applications.
  • 17.
    References • O’Reilly BuildingMicroservices with Spring • http://shop.oreilly.com/product/0636920061946.do • https://microservices.io/patterns/index.html • https://microservices.io/microservices/antipatterns/- /the/series/2019/06/18/microservices-adoption-antipatterns.html
  • 18.
    Session 2 prerequirements • Spring DI • Spring REST • Spring Boot • Spring Profile • Spring Security OAuth
  • 19.