Mengetahui Karakter
Berdasarkan Profile
DISC
Oleh :Nurhasanah, M.Psi.,Psikolog
DISC
 instrument yang dikembangkan
oleh William Moulton Marston
(1928)
 mengukur:
• Bagaimana gaya perilaku
seseorang
• Bagaimana seseorang
berkomunikasi dengan orang
lain
• Bagaimana sikap seseorang
dalam menghadapi stress atau
pressure
• Bagaimana seseorang
bekerjasama dalam tim
Personality 5 %
ekspresi dan perilaku (penampilan di depan orang)
Character
Siapa sebenarnya Anda. Respon dalam kondisi dibawah tekanan/pada saat
ditinggikan
Temperament
Kombinasi faktor kelahiran/keturunan/gen yang mempengaruhi perilaku
95 %
3 faktor yang
mempengaruhi
perkembangan
perilaku
Keturunan ( orang tua,
suku, jenis kelamin
dll)
Role model (pola asuh,
cara bergaul, gaya
komunikasi, bahasa
tubuh, cara menangani
masalah dll)
Pengalaman (lingkungan)
Manakah
pilihan
Anda??
Mana
pilihan
Anda???
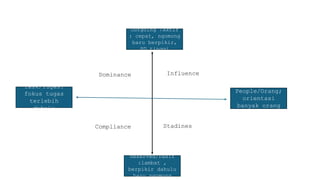
Outgoing /Aktif
: cepat, ngomong
baru berpikir,
PD tinggi
Task/Tugas:
fokus tugas
terlebih
dahulu
Reserved/Pasif
:lambat ,
berpikir dahulu
baru ngomong
People/Orang;
orientasi
banyak orang
Stadines
Dominance
Compliance
Influence
Type Kepribadian
•Merespon
perubahan,
variasi dan
kecepatan
lingkungannya
(Consistensy)
• Merespon
peraturan dan
prosedur yang
ditetapkan
pihak lain
• Berinteraksi
dan mencoba
mempengaruhi
orang lain
(contacts)
•Merespon
masalah dan
tantangan
menggunakan
kekuasaan
(challenge)
D I
S
C
Outgoing /aktif
Reserved/ pasif
People/orang
Task/tugas
Type Kepribadian
• frendly
•Anti konflik
• tidak menyukai
perubahan
• Pesimis
•Detail
•Data
• SOP
• Optimis
• Populer
• Pujian
•Tantangan (suka
bersaing)
•Orientasi hasil
• menyukai
perubahan
• suka konflik
D
3 %
I
11%
S
69
%
C
17
%
Outgoing /aktif
Reserved/ pasif
People/orang
Task/tugas
Dominance
Langsung dan Tegas
Ciri-ciri :
•To the point
•Mudah mengambil
keputusan
•Nada bicara
memerintah
•Senang
dihormati/dikagumi
•Tidak suka diberi
Cara melayani
• Cepat, tepat
• Tanpa
kesalahan
• Bertanggung
jawab
• Mengakui
kesalahan
tidak
melempar ke
pihak lain
Influence (Intim)
Optimis mudah didekati
Ciri –ciri
• Ramah, ceria
• Suka bercerita,
ngobrol
• Selalu ada bahan untuk
untuk dibicarakan
• Berani tampil beda
Cara melayani
• Sapa dengan
menyebut nama
• Intonasi
bersahabat
• Jangan
terlalu
kaku/formal
*jika ‘ngelantur cerita’
tanggapi dengan kata-kata
singkat, jangan terlalu
tersinggung jika kata-
katanya ceplas-ceplos.
Steadines (Stabil)
Simpatik, kooperatif
Ciri-ciri :
• Bicara lambat
• Cenderung diam , bicara
seperlunya, pelit dengan
kata-kata
Cara melayani :
• Lebih sabar
• Jangan dipaksa untuk
cepat cepat
• Lebih pro aktif
• Lebih memahami
• Jangan merasa
tersinggung /merasa
tidak ditanggapi
• Setelah
menyelesaikan tugas,
bicarakan secara
teratur hingga jelas
(jangan terburu-
buru)
Compliance (cermat)
Tekun, tepat
Ciri-ciri :
• Teliti
• Memperhatikan detail
• Mencari informasi yang
akurat
Cara
melayani:
• lebih
teliti
• Pastikan
jawaban
benar dan
akurat
Apabila 1
tipe perilaku
berkumpul
maka terjadi
DOMINAN :DEBAT
INFLUENCE : PESTA
STEADINESS : SANTAI
COMPLIANCE : DAFTAR KERJA/ATURAN
KASUS 1
4 orang tipe tersebut pergi
berenang apa yang dilakukan
masing-masing tipe?
D : langsung masuk ke
kolam renang
I : mengobrol teman kiri-
kanan
S : Ia akan ajak teman,
kalau temannya berenang
ikut berenang begitu
sebaliknya
C : Ia akan menganalisa
(airnya bau atau tidak,
orangnya banyak atau
tidak dll)
Kasus 2 4 orang tersebut naik mobil dan
dibalap kasar oleh orang disampingnya,
apa yang dilakukan ke 4 tersebut?
D : Dihajar di balap lagi
I : Dilihatin orangnya ketemu di
lampu merah diajak ngobrol
S : Dipersilahkan (walaupun tidak
suka akan biasa saja)
C : Dianalisa diapalkan platnya
dan 2 bulan kemudian bertemu
masih diingat kejadiannya
Kasus 3
Dari ke 4 tipe tsb ketika
pergi perang, siapa yang akan
mati terlebih dahulu?
1. Tipe I : tidak bisa
membedakan teman dan musuh,
tidak bisa membedakan
peluru/ranjau atau bukan
(optimis)
2. Tipe S : lihat temannya
mati ikut mati
3. Tipe D :mengejar impian
menjadi leader (maju tak
gentar)
4. Tipe C: Penuh strategi,
dianalis peperangan
KENALI LEWAT 4 PERTANYAAN
1. Apakah latar belakang
mereka ?
Wiraswasta
Penguasa
Science
Teknik
Public Contact
Liberal Arts
Penjual
Entertainment
2. Bagaimana mereka
berpakaian ?
Konservatif Konservatif
Biasa
(Causal)
Cerah/warna-warni
3. Bagaimana suasana
kamarnya ?
• Meja yang luas
• Bersih
• Ada Jam
• Penghargaan
• Tak ada poster
• Ijasah-ijasah
• Simbol-simbol
• Plakat-plakat
• Tumpukan kertas
• Seperti di rumah
• Foto keluarga
• Poster-poster
• Souvenir
• Kenang-kenangan
• Meja berantakan
• Piala-piala
• Poster
• Foto-foto orang terkenal
4. Kata sifat apa yang dapat Anda gunakan untuk
menggambarkan dirinya ?
• Memutuskan
• Menuntut
• Menekan
• Efisien
• Mendominasi
• Berkemauan keras
• Action Oriented
• Serius
• Teknis
• Teratur
• Proseduril
• Pasti
• Diam karena menganalisis
• Personal
• Bersahabat
• Menyetujui
• Menghargai
• Mendukung
• Mempercayai orang lain
• Menarik
• Dramatis
• Antusias
• Memberi ilham
• Persuasif
• “Stimulating”
• “Impulsif”
3 macam konflik
1. Me –you konflik
• D berfoklik dengan S : memandang
S terlalu lambat dan lembut
sedangkan S memandang D terlalu
galak /pemarah
• D berkonflik C : D tidak mau
berproses sedangkan C teratur
• C berkonflik I : C detail
sedangkan I tidak detail,
sedangkan I juga memandang C
terlalu serius
2. Me-job
konflik
• Konflik antara kita dengan aktifitas
yang dilakukan.
• Misal : tipe I dipaksakan untuk
melakukan aktivitas C atau orang C
dipaksa untuk jadi S. Ex: seorang
motivator dipaksa untuk jadi aktivitas
detail, orang yang bekerja teller
dipaksa menjadi costemer service
3.
Me-Me
konflik
(konflik
didalam
diri)
• Didalam diri kita ada unsur DISC biasanya ada 1
ada 2 yang paling kuat. Misal : Antara D dan S,
antara D dan C
Ketika kekayaan hilang ,Tidak ada yang hilang
Ketika kesehatan hilang, Sesuatu telah hilang
Ketika karakter hilang , Semua akan hilang
(Billy Graham )
ALAMAT KANTOR KAMI

Mengetahui karakter berdasarkan DISC.pdf

  • 1.
  • 2.
    DISC  instrument yangdikembangkan oleh William Moulton Marston (1928)  mengukur: • Bagaimana gaya perilaku seseorang • Bagaimana seseorang berkomunikasi dengan orang lain • Bagaimana sikap seseorang dalam menghadapi stress atau pressure • Bagaimana seseorang bekerjasama dalam tim
  • 3.
    Personality 5 % ekspresidan perilaku (penampilan di depan orang) Character Siapa sebenarnya Anda. Respon dalam kondisi dibawah tekanan/pada saat ditinggikan Temperament Kombinasi faktor kelahiran/keturunan/gen yang mempengaruhi perilaku 95 %
  • 4.
    3 faktor yang mempengaruhi perkembangan perilaku Keturunan( orang tua, suku, jenis kelamin dll) Role model (pola asuh, cara bergaul, gaya komunikasi, bahasa tubuh, cara menangani masalah dll) Pengalaman (lingkungan)
  • 5.
  • 6.
  • 7.
    Outgoing /Aktif : cepat,ngomong baru berpikir, PD tinggi Task/Tugas: fokus tugas terlebih dahulu Reserved/Pasif :lambat , berpikir dahulu baru ngomong People/Orang; orientasi banyak orang Stadines Dominance Compliance Influence
  • 8.
    Type Kepribadian •Merespon perubahan, variasi dan kecepatan lingkungannya (Consistensy) •Merespon peraturan dan prosedur yang ditetapkan pihak lain • Berinteraksi dan mencoba mempengaruhi orang lain (contacts) •Merespon masalah dan tantangan menggunakan kekuasaan (challenge) D I S C Outgoing /aktif Reserved/ pasif People/orang Task/tugas
  • 9.
    Type Kepribadian • frendly •Antikonflik • tidak menyukai perubahan • Pesimis •Detail •Data • SOP • Optimis • Populer • Pujian •Tantangan (suka bersaing) •Orientasi hasil • menyukai perubahan • suka konflik D 3 % I 11% S 69 % C 17 % Outgoing /aktif Reserved/ pasif People/orang Task/tugas
  • 10.
    Dominance Langsung dan Tegas Ciri-ciri: •To the point •Mudah mengambil keputusan •Nada bicara memerintah •Senang dihormati/dikagumi •Tidak suka diberi Cara melayani • Cepat, tepat • Tanpa kesalahan • Bertanggung jawab • Mengakui kesalahan tidak melempar ke pihak lain
  • 11.
    Influence (Intim) Optimis mudahdidekati Ciri –ciri • Ramah, ceria • Suka bercerita, ngobrol • Selalu ada bahan untuk untuk dibicarakan • Berani tampil beda Cara melayani • Sapa dengan menyebut nama • Intonasi bersahabat • Jangan terlalu kaku/formal *jika ‘ngelantur cerita’ tanggapi dengan kata-kata singkat, jangan terlalu tersinggung jika kata- katanya ceplas-ceplos.
  • 12.
    Steadines (Stabil) Simpatik, kooperatif Ciri-ciri: • Bicara lambat • Cenderung diam , bicara seperlunya, pelit dengan kata-kata Cara melayani : • Lebih sabar • Jangan dipaksa untuk cepat cepat • Lebih pro aktif • Lebih memahami • Jangan merasa tersinggung /merasa tidak ditanggapi • Setelah menyelesaikan tugas, bicarakan secara teratur hingga jelas (jangan terburu- buru)
  • 13.
    Compliance (cermat) Tekun, tepat Ciri-ciri: • Teliti • Memperhatikan detail • Mencari informasi yang akurat Cara melayani: • lebih teliti • Pastikan jawaban benar dan akurat
  • 14.
    Apabila 1 tipe perilaku berkumpul makaterjadi DOMINAN :DEBAT INFLUENCE : PESTA STEADINESS : SANTAI COMPLIANCE : DAFTAR KERJA/ATURAN
  • 15.
    KASUS 1 4 orangtipe tersebut pergi berenang apa yang dilakukan masing-masing tipe? D : langsung masuk ke kolam renang I : mengobrol teman kiri- kanan S : Ia akan ajak teman, kalau temannya berenang ikut berenang begitu sebaliknya C : Ia akan menganalisa (airnya bau atau tidak, orangnya banyak atau tidak dll)
  • 16.
    Kasus 2 4orang tersebut naik mobil dan dibalap kasar oleh orang disampingnya, apa yang dilakukan ke 4 tersebut? D : Dihajar di balap lagi I : Dilihatin orangnya ketemu di lampu merah diajak ngobrol S : Dipersilahkan (walaupun tidak suka akan biasa saja) C : Dianalisa diapalkan platnya dan 2 bulan kemudian bertemu masih diingat kejadiannya
  • 17.
    Kasus 3 Dari ke4 tipe tsb ketika pergi perang, siapa yang akan mati terlebih dahulu? 1. Tipe I : tidak bisa membedakan teman dan musuh, tidak bisa membedakan peluru/ranjau atau bukan (optimis) 2. Tipe S : lihat temannya mati ikut mati 3. Tipe D :mengejar impian menjadi leader (maju tak gentar) 4. Tipe C: Penuh strategi, dianalis peperangan
  • 18.
    KENALI LEWAT 4PERTANYAAN 1. Apakah latar belakang mereka ? Wiraswasta Penguasa Science Teknik Public Contact Liberal Arts Penjual Entertainment 2. Bagaimana mereka berpakaian ? Konservatif Konservatif Biasa (Causal) Cerah/warna-warni 3. Bagaimana suasana kamarnya ? • Meja yang luas • Bersih • Ada Jam • Penghargaan • Tak ada poster • Ijasah-ijasah • Simbol-simbol • Plakat-plakat • Tumpukan kertas • Seperti di rumah • Foto keluarga • Poster-poster • Souvenir • Kenang-kenangan • Meja berantakan • Piala-piala • Poster • Foto-foto orang terkenal 4. Kata sifat apa yang dapat Anda gunakan untuk menggambarkan dirinya ? • Memutuskan • Menuntut • Menekan • Efisien • Mendominasi • Berkemauan keras • Action Oriented • Serius • Teknis • Teratur • Proseduril • Pasti • Diam karena menganalisis • Personal • Bersahabat • Menyetujui • Menghargai • Mendukung • Mempercayai orang lain • Menarik • Dramatis • Antusias • Memberi ilham • Persuasif • “Stimulating” • “Impulsif”
  • 19.
    3 macam konflik 1.Me –you konflik • D berfoklik dengan S : memandang S terlalu lambat dan lembut sedangkan S memandang D terlalu galak /pemarah • D berkonflik C : D tidak mau berproses sedangkan C teratur • C berkonflik I : C detail sedangkan I tidak detail, sedangkan I juga memandang C terlalu serius
  • 20.
    2. Me-job konflik • Konflikantara kita dengan aktifitas yang dilakukan. • Misal : tipe I dipaksakan untuk melakukan aktivitas C atau orang C dipaksa untuk jadi S. Ex: seorang motivator dipaksa untuk jadi aktivitas detail, orang yang bekerja teller dipaksa menjadi costemer service
  • 21.
    3. Me-Me konflik (konflik didalam diri) • Didalam dirikita ada unsur DISC biasanya ada 1 ada 2 yang paling kuat. Misal : Antara D dan S, antara D dan C
  • 22.
    Ketika kekayaan hilang,Tidak ada yang hilang Ketika kesehatan hilang, Sesuatu telah hilang Ketika karakter hilang , Semua akan hilang (Billy Graham )
  • 23.