ECO DMS
Memorandum
To: Wichita Villacres President and Chief Executive Officer
From: Kelsey Gernert
Date: March 3, 2014
Re: Balanced Score Card
Purpose:
Over the past 26 years ECO Destination Management Services has become the premier destination
management company in the Dutch Caribbean. Through usage of a Strengths, Weaknesses,
Opportunities and Threats analysis, as well as a Balanced Score Card for the company, we hope to
ensure that we are growing and changing in ways that will not only sustain us but help us grow as a
company and expand into new markets.
Based on our analysis we determined two overarching goals: first, to streamline and routinize
operational processes in order to professionalize our service. Our second is to expand to include a
production division of our company so we are not only purchasing inventory for clients who operate
events through us but so we are able to rent out inventory to other DMC’s, hotels and partyplanners
on the island therefore getting a larger return on our investment. At this point we have collected 6
months’ worth of data measuring our progress in the key performance indicators associated with our
second strategy. We have exceededour goals in all but one area,decreasing program costs. We have
increased our sales revenue, grown our inventory catalog by 29%, opened a new warehouse and
showrooms, garnered 13 new customers for inventory rental, and are set to exceed our goal of 90%
accuracy in employee use of the new inventory software system. Program costs have likely not
dropped as of yet because we are still recouping costs for our inventory expansion. Our suggested
next steps include increasing our goals and moving forward on our strategy to streamline and
routinize operational processes in order to professionalize our service.
2
Background and Analysis:
We rely heavily on the business referred to us by the island’s largest hotels: the Ritz-Carlton, Aruba,
the Renaissance Aruba Resort, the Aruba Marriott Resort, the Hyatt Regency Resort Aruba, and the
Radisson Aruba Resort and while our continued partnerships with them are a strength our reliance
on them also opens us up to potential threats. The Ritz Carlton, Aruba is discussing opening its own
in-house DMC, the Aruba Marriot often refers business to an event planner associated with their
former GM. While the other hotels regularly refer business to us it is not assured and we frequently
find ourselves bidding for business in competition with other local DMC companies like De Palm
Tours, Epic, and EAE.
We do however have some strengths no one else on the island has. For example we are the only
company with a sales office located in the U.S., allowing us to market heavily at U.S. conventions,
trade shows, sales missions, and networking events. We have a strong brand recognition and are
listed as one of the preferred DMC’s for the major international incentive houses, such as Maritz, BI
Worldwide, BCDM&I, Navigant, ITA Group, Wynford, AIMIA, Carlson Wagonlit, just to name a
few. Not only are we members of multiple international industry organizations, but we also try to
serve on the Board of such organizations as MPI, SITE, ADME, ISES, SKAL, GMIC, etc. In
addition, we have ahighly experienced workforce trained to handle large groups and high-end clients
that other DMC’s on the island are ill-equipped to handle. These strengths have enabled us to
maintain our business and expand into Curacao from our original location in Aruba.
Despite these strengths we are vulnerable to threats. With the opening of the Ritz-Carlton, Aruba the
expectations of high-end corporateclients areincreasing, De Palm Tours has its own island and buses
that are order winners for clients, we have not updated our systems and processes to include recent
technology such as central operating system software, tablets for presentations or smart phones.
Lastly, we rely heavily on our referrals. As hotels and other companies attempt to work directly with
corporate clients and circumvent our business we need to innovate to find new ways to retain our
high-end clients and capture a share of any business that doesnot choose to contract us as their DMC.
There is only one production company on the island who rents out inventory for events and he does
not have the creativity, experience, reputation, or skill of ECO DMS. Inaddition due to our shipping
3
connections we are able to get cheaper and faster shipping and quicker customs clearance than other
companies onthe island. Up until this point we have beenoperating out of an office that is too small,
with off-site containers to store our inventory. Our clients are used to being on the mainland where
it is easy to order, rent and ship décor items. They are accustomed to showrooms and offices where
they are able to see the décor ideas in person. When they work through us they are often surprised
that they have to payto get items shipped in, as they are not used to island life. With our current set
up we are also not equipped to meet with them at the office and do not have our décor stored ina way
that it is easily accessible for our employees or our potential clients.
Expanding to include aproduction division of ECO would ensure that evenif the Ritz-Carlton, Aruba
opens its in-house DMC,if hotels chooseto go with family or friends rather than anestablished DMC
that they will still need to contract through us because we will have the largest inventory catalog on
the island. With our low cost shipping connections and the current lack of décor options available in
Aruba and Curacao we are poised to corner the market in this area. We will not only have expanded
our DMC business to provide more options to our corporate clients but we will ensure that if you
want to put on an event in the Dutch Caribbean in one way or another you will have to go through
us.
As our mission states we are the premier full service DMC of the Dutch Caribbean, combining
creativity, personal service and superior professional skills to deliver memorable motivational
experiences for our clients. An expanded inventory selection helps us tailor to our client needs and a
warehouse with showrooms demonstrates our unequivocal level of professional service and variety
of creative options available. It will also serve as an order winner for us. We have the largest décor
options in the Dutch Caribbean and if you choose us as your DMC you will have access to our entire
inventory.
All of this is justification for our secondobjective, to expand toinclude a productiondivision however
it goes hand in hand with our first balanced scorecardstrategy: to streamline and routinize operational
processes in order to professionalize our service. In order to accommodate our growing production
division we need to cut out unnecessary leg work of our employees and free up time to generate more
business and improve our service to existing customers. Purchasing destination management
software from Citrix enables us to routinize our proposalprocess. Rather than calling the CEO, the
4
hotels or restaurants or relying on our staff’s institutional knowledge, when we get a lead for a
proposal we are able to just type in the client information and generate pricing and options for a
proposal. This will ensure a faster turnaround time on proposals giving us a competitive edge over
our rivals through showing that we arefaster to respondwith accurateinformation. Having routinized
services will also reduce user errors onthe partof our staff. Routinized operational services cut down
on the amount of time it takes to write proposals. It also creates a centralized database for client and
vendor contracts and prices. It will help us generate costs, reports of lead referrals, reports tracking
our quarterly costs and revenue, as well as the individual progress of each employee. Citrix DM
software will address two of our weaknesses, lack of streamlined processes for pricing and will aid
in technology integration helping us to professionalize our service operations andofferings. Investing
in making lean and efficient processes will reduce our operating costs and improve our gross margin.
I am attaching my balanced score card analysis so you can see how the strategies relate to the
objectives and the identified KPI’s.
Findings and Discussion:
As you areawarewe have takenaction thus far to implement the secondstrategy; to expand toinclude
a production division. In the last 6 months we have exceeded our sales revenue goal of $2,750,000
by $582,000. While this is exciting news, as you are aware, the first six months of the year are our
high seasonso we will need to ensure a high volume of sales stays steadyin the off season. Despite
our goal of reducing the cost of operating a program by 5% we have not been able to do this as of
yet. This is due in large part to the fact that we have just broadly expanded our business with the
production division and the purchase of new inventory. At this time part of those costs are being
passed on to the customer until we are able to recuperate.
We have expanded our inventory catalog by 29% since EOY 2013. This is 19% over our target goal
of 10% expansion. In addition to our planned expansion, part of our increase can be attributed to the
large volume of programs we operate in the first half of the year, which all require inventory
increases. While this is a positive step towards expanding our production division we need to ensure
that we continue with strategic inventory purchases during our off season and set aside funds to
finance this expansion even when it is not being offset by program revenue.
5
Despite a slow start we have successfully rented a warehouse, set up office space and are beginning
the process of setting up our showrooms. We are 28% ahead of schedule on this project and are on
track to 2014 EOY completion. Our new facilities will go a long way towards professionalizing our
service presentation. As we have set up the new warehouse it was necessary to train employees on
the inventory software system. At first it was largely underutilized but after a refresher course in
April you will see we are at a 70% accuracyrate, well on our way to meet our 90% accuracy rate by
EOY 2014.
As a result of our progress onthe aforementioned KPI’s we were able to exceed our goal of 10 client
inventory rentals by 3 clients. Again, we got off to a slow start as few people on the island were
aware of our production department at first but as news is spreading we have had a steady increase
in production rentals.
Recommendations/Conclusion:
Despite our steady increase in production rentals we needed to have a larger and more public launch
of our production division. Upon completion of our showrooms and warehouse space which seem
to beahead of schedule I am suggesting we do are-launch party, inviting our preferredvendors, hotel
contacts and competitors to see our new showrooms, warehouse and production offerings. We need
to ensure that we can drum up enough interest that production rentals help to sustain our business
during the fast approaching off season. I am not concerned yet about not reaching our goal to reduce
the cost of program operations as of yet. It may take a few more months before we can capitalize on
revenue from productions and increased sales due to our new warehouse and showroom space.
I do however urge you to begin to act on the first strategy to streamline and routinize our operational
processes. Our employees have been outdoing themselves in order to facilitate our expansion
however they are strapped for time and are making careless mistakes because they are trying to do
too many things at once. Instituting the new operating system, Citrix Destination Management, will
ease the time burden on them and help us deliver a faster, higher quality product to our clients.
6
Citations:
Every, M. (2014). Director of Operations, ECO Destination Management Services.
Massachusetts:
Kaplan, R. S., & Norton, D. R. (2005). The Balanced Scorecard: Measures that Drive
Performance. (cover story). Harvard Business Review, 83(7), 172-180.
Villacres, W. (2010). Retrieved 3/1/2014, 2014, from www.ecodms.com
Exhibits:
Balanced Score Card, Balanced Score Card Strategic Map, KPI Target Data January-June 2014
7
Business
strategy
Strategic Objectives Def / EXP Key Performance
Indicators (KPI)
KPI
measurement
and target value
Strategy 1
Streamline and
routinize
operational
processes in
order to
professionalize
our service.
Financial Improve
profitability
Streamlined
processes that
reduce
unnecessary
leg work free
up employees
to pursue other
initiatives that
benefit the
company and
the customers,
leading to
higher sales
and lower
operations
costs.
 Gross
Margin
 5%
increase
in gross
margin by
end of
2014
Customer Convenience
advantage
Faster and
more accurate
service.
 Average
time it takes
to write a
proposal
 20%
faster turn
around
time in
proposals
received
Process Purchase
destination
management
software
from Citrix
Tailored
software will
aid in
streamlining
and routinizing
the proposal
process
helping
 Average
time it takes
to write a
proposal
 30%
reduction
in average
time it
takes to
write a
proposal
8
proposals be
created faster
and garnering
more business
with less
errors.
Learning
and
Growth
Train
employees
on DM
software
Employees
need to be
comfortable
with the new
software in
order to utilize
it effectively.
 Employee
survey
about
utilization
of software
 By the
end of
2014
100% of
employees
will
utilize
new DM
software
on a daily
basis.
Strategy 2
Expand to
include a
production
division.
Financial Improve
profitability
Through
expanding our
business to a
new client
base looking
for inventory
rentals we
will get
greater return
on our
investment in
inventory
 Sales
Revenue
 5%
increase
in sales
revenue
by end of
2014
9
Financial Decrease
program
costs
Through
having a larger
catalog of on-
hand inventory
there is less of
a need to
purchase and
ship inventory
for each
program and
costs can be
recouped
quicker
through
renting.
 Average
program cost
 5%
reduction
in program
cost by the
end of
2015
Process Increased
variety of
inventory
Clients are
used to non-
island
destinations
having a large
catalog of
available
inventory.
This is a
significant
order winner.
 Inventory
catalog
 Expand
inventory
catalog by
10% by
end of
2014
Customer Increased
accessibility
of inventory
and options
Clients
interacting
with
companies they
may not know
on the island
are reassured
of the quality
 Inventory
Catalog
 Showroom
 Warehouse
space
 Accurate
inventory
log
 Increase
inventory
catalog by
20% by
end of
2014
 Showroom
space set
10
of
programming
by seeing
options in
person.
 Organized
and
accessible
warehouse
up by end
of 2014
 Warehouse
purchased
or rented
by end of
2014
Customer Expand
client base
into new
markets
Having a
production
division will
ensure that
even clients
who do not
choose to
contract ECO
for their
program and
event needs
will still need
to go through
ECO to rent
décor thereby
minimizing the
threat of
competing
DMC’s and
ensuring an
order winner
for ECO.
 Number of
clients
renting
inventory
who are not
running
programs
through
ECO
 20 rentals
of
inventory
from
clients
who are
not
running a
program
through
ECO by
end of
2014
11
Processes Purchase
new
warehouse
with office
and
showroom
space
Having all
inventory items
stored in a
central location
increases
operational
efficiency and
having a
showroom in
conjunction
with the
warehouse gains
buy in from
customers
because they
can see you are
established.
 Showroom
 Warehouse
space
 Showroom
space
operational
by end of
2014
 Warehouse
operational
by end of
2014
Learning
and
Growth
Train
employees
to routinize
inventory
rental and
check out
processes.
Routinized
inventory
processes
ensure accurate
and timely
ordering,
increase
accountability,
decrease theft
and misuse of
materials.
 Inventory
accounting
software
system used
with >90%
accuracy
 >90%
accuracy
rate of
inventory
software
system
12
13
14
Finance 1—Average Program Cost
Variables
Annual Program Cost Budget $3,500,000
Number of months reported 6
2014 YTD Monthly Average Program Cost 2013 YTD Monthly Average Program Cost
Jan $300,000 $298,000
Feb $480,000 $470,000
Mar $580,000 $564,000
Apr $594,000 $583,000
May $434,000 $430,000
Jun $332,000 $328,000
Jul $130,000
Aug $128,000
Sep $126,000
Oct $125,000
Nov $129,000
Dec $130,000
June Total $2,720,000 $2,673,000
EOY Total $3,441,000
% Difference by June 101.8%
$0
$100,000
$200,000
$300,000
$400,000
$500,000
$600,000
$700,000
1 2 3 4 5 6 7 8 9 10 11 12
2014 YTD Monthly
Average Program Cost
2013 YTD Monthly
Average Program Cost
Finance 2—Sales Revenue
Variables
Annual revenue goal $5,500,000
Number of months reported 6
Monthly Sales Revenue Goal YTD Monthly Revenue
Jan $500,000 $458,333 $500,000
Feb $580,000 $458,333 $1,080,000
Mar $600,000 $458,333 $1,680,000
Apr $614,000 $458,333 $2,294,000
May $540,000 $458,333 $2,834,000
Jun $498,000 $458,333 $3,332,000
Jul $458,333
Aug $458,333
Sep $458,333
Oct $458,333
Nov $458,333
Dec $458,333
YTD Total $3,332,000
YTD Goal $2,750,000
% of Goal 121.2%
$0
$100,000
$200,000
$300,000
$400,000
$500,000
$600,000
$700,000
1 2 3 4 5 6 7 8 9 10 11 12
Monthly Sales
Revenue
Goal
15
Customer 1—New Clients for Inventory Rental
New Clients Goal
Jan 0.00 1.67
Feb 1.00 1.67
Mar 1.00 1.67
Apr 3.00 1.67
May 5.00 1.67
Jun 3.00 1.67
Jul 1.67
Aug 1.67
Sep 1.67
Oct 1.67
Nov 1.67
Dec 1.63
YTD Total 13.00
YTD Goal 10.00
0.00
1.00
2.00
3.00
4.00
5.00
6.00
Jan Feb Mar Apr May Jun Jul Aug Sep Oct Nov Dec
NewClients
Business Process 1—Showroom and Warehouse Fully Operational
Monthly Average Progress Goal
Jan 0.0% 8.3%
Feb 15.0% 16.6%
Mar 15.0% 24.9%
Apr 28.0% 33.2%
May 64.0% 41.5%
Jun 78.0% 49.8%
Jul 58.1%
Aug 66.4%
Sep 74.7%
Oct 83.0%
Nov 91.3%
Dec 100.0%
YTD Total 78%
YTD Goal 50%
0.0%
20.0%
40.0%
60.0%
80.0%
100.0%
120.0%
Jan Feb Mar Apr May Jun Jul Aug Sep Oct Nov Dec
16
Business Process 2—Inventory Catalog Increase
Monthly Average Increase Goal
Jan 4% 1.67%
Feb 5% 1.67%
Mar 5% 1.67%
Apr 6% 1.67%
May 5% 1.67%
Jun 4% 1.67%
Jul 1.67%
Aug 1.67%
Sep 1.67%
Oct 1.67%
Nov 1.67%
Dec 1.63%
YTD Average 29%
YTD Goal 10%
EOY Goal 20.00%
0%
1%
2%
3%
4%
5%
6%
7%
Jan Feb Mar Apr May Jun Jul Aug Sep Oct Nov Dec
Learn and Grow 1—Accuracy Rate of Inventory Software System
Monthly Average Goal
Jan 20.0 7.5
Feb 20.0 15.0
Mar 30.0 22.5
Apr 50.0 30.0
May 60.0 37.5
Jun 70.0 45.0
Jul 52.5
Aug 60.0
Sep 67.5
Oct 75.0
Nov 82.5
Dec 90.0
YTD Total 70.0
YTD Goal 45.0
0.0
10.0
20.0
30.0
40.0
50.0
60.0
70.0
80.0
90.0
100.0
Jan Feb Mar Apr May Jun Jul Aug Sep Oct Nov Dec

Memorandum ECO DMS -Edited

  • 1.
    ECO DMS Memorandum To: WichitaVillacres President and Chief Executive Officer From: Kelsey Gernert Date: March 3, 2014 Re: Balanced Score Card Purpose: Over the past 26 years ECO Destination Management Services has become the premier destination management company in the Dutch Caribbean. Through usage of a Strengths, Weaknesses, Opportunities and Threats analysis, as well as a Balanced Score Card for the company, we hope to ensure that we are growing and changing in ways that will not only sustain us but help us grow as a company and expand into new markets. Based on our analysis we determined two overarching goals: first, to streamline and routinize operational processes in order to professionalize our service. Our second is to expand to include a production division of our company so we are not only purchasing inventory for clients who operate events through us but so we are able to rent out inventory to other DMC’s, hotels and partyplanners on the island therefore getting a larger return on our investment. At this point we have collected 6 months’ worth of data measuring our progress in the key performance indicators associated with our second strategy. We have exceededour goals in all but one area,decreasing program costs. We have increased our sales revenue, grown our inventory catalog by 29%, opened a new warehouse and showrooms, garnered 13 new customers for inventory rental, and are set to exceed our goal of 90% accuracy in employee use of the new inventory software system. Program costs have likely not dropped as of yet because we are still recouping costs for our inventory expansion. Our suggested next steps include increasing our goals and moving forward on our strategy to streamline and routinize operational processes in order to professionalize our service.
  • 2.
    2 Background and Analysis: Werely heavily on the business referred to us by the island’s largest hotels: the Ritz-Carlton, Aruba, the Renaissance Aruba Resort, the Aruba Marriott Resort, the Hyatt Regency Resort Aruba, and the Radisson Aruba Resort and while our continued partnerships with them are a strength our reliance on them also opens us up to potential threats. The Ritz Carlton, Aruba is discussing opening its own in-house DMC, the Aruba Marriot often refers business to an event planner associated with their former GM. While the other hotels regularly refer business to us it is not assured and we frequently find ourselves bidding for business in competition with other local DMC companies like De Palm Tours, Epic, and EAE. We do however have some strengths no one else on the island has. For example we are the only company with a sales office located in the U.S., allowing us to market heavily at U.S. conventions, trade shows, sales missions, and networking events. We have a strong brand recognition and are listed as one of the preferred DMC’s for the major international incentive houses, such as Maritz, BI Worldwide, BCDM&I, Navigant, ITA Group, Wynford, AIMIA, Carlson Wagonlit, just to name a few. Not only are we members of multiple international industry organizations, but we also try to serve on the Board of such organizations as MPI, SITE, ADME, ISES, SKAL, GMIC, etc. In addition, we have ahighly experienced workforce trained to handle large groups and high-end clients that other DMC’s on the island are ill-equipped to handle. These strengths have enabled us to maintain our business and expand into Curacao from our original location in Aruba. Despite these strengths we are vulnerable to threats. With the opening of the Ritz-Carlton, Aruba the expectations of high-end corporateclients areincreasing, De Palm Tours has its own island and buses that are order winners for clients, we have not updated our systems and processes to include recent technology such as central operating system software, tablets for presentations or smart phones. Lastly, we rely heavily on our referrals. As hotels and other companies attempt to work directly with corporate clients and circumvent our business we need to innovate to find new ways to retain our high-end clients and capture a share of any business that doesnot choose to contract us as their DMC. There is only one production company on the island who rents out inventory for events and he does not have the creativity, experience, reputation, or skill of ECO DMS. Inaddition due to our shipping
  • 3.
    3 connections we areable to get cheaper and faster shipping and quicker customs clearance than other companies onthe island. Up until this point we have beenoperating out of an office that is too small, with off-site containers to store our inventory. Our clients are used to being on the mainland where it is easy to order, rent and ship décor items. They are accustomed to showrooms and offices where they are able to see the décor ideas in person. When they work through us they are often surprised that they have to payto get items shipped in, as they are not used to island life. With our current set up we are also not equipped to meet with them at the office and do not have our décor stored ina way that it is easily accessible for our employees or our potential clients. Expanding to include aproduction division of ECO would ensure that evenif the Ritz-Carlton, Aruba opens its in-house DMC,if hotels chooseto go with family or friends rather than anestablished DMC that they will still need to contract through us because we will have the largest inventory catalog on the island. With our low cost shipping connections and the current lack of décor options available in Aruba and Curacao we are poised to corner the market in this area. We will not only have expanded our DMC business to provide more options to our corporate clients but we will ensure that if you want to put on an event in the Dutch Caribbean in one way or another you will have to go through us. As our mission states we are the premier full service DMC of the Dutch Caribbean, combining creativity, personal service and superior professional skills to deliver memorable motivational experiences for our clients. An expanded inventory selection helps us tailor to our client needs and a warehouse with showrooms demonstrates our unequivocal level of professional service and variety of creative options available. It will also serve as an order winner for us. We have the largest décor options in the Dutch Caribbean and if you choose us as your DMC you will have access to our entire inventory. All of this is justification for our secondobjective, to expand toinclude a productiondivision however it goes hand in hand with our first balanced scorecardstrategy: to streamline and routinize operational processes in order to professionalize our service. In order to accommodate our growing production division we need to cut out unnecessary leg work of our employees and free up time to generate more business and improve our service to existing customers. Purchasing destination management software from Citrix enables us to routinize our proposalprocess. Rather than calling the CEO, the
  • 4.
    4 hotels or restaurantsor relying on our staff’s institutional knowledge, when we get a lead for a proposal we are able to just type in the client information and generate pricing and options for a proposal. This will ensure a faster turnaround time on proposals giving us a competitive edge over our rivals through showing that we arefaster to respondwith accurateinformation. Having routinized services will also reduce user errors onthe partof our staff. Routinized operational services cut down on the amount of time it takes to write proposals. It also creates a centralized database for client and vendor contracts and prices. It will help us generate costs, reports of lead referrals, reports tracking our quarterly costs and revenue, as well as the individual progress of each employee. Citrix DM software will address two of our weaknesses, lack of streamlined processes for pricing and will aid in technology integration helping us to professionalize our service operations andofferings. Investing in making lean and efficient processes will reduce our operating costs and improve our gross margin. I am attaching my balanced score card analysis so you can see how the strategies relate to the objectives and the identified KPI’s. Findings and Discussion: As you areawarewe have takenaction thus far to implement the secondstrategy; to expand toinclude a production division. In the last 6 months we have exceeded our sales revenue goal of $2,750,000 by $582,000. While this is exciting news, as you are aware, the first six months of the year are our high seasonso we will need to ensure a high volume of sales stays steadyin the off season. Despite our goal of reducing the cost of operating a program by 5% we have not been able to do this as of yet. This is due in large part to the fact that we have just broadly expanded our business with the production division and the purchase of new inventory. At this time part of those costs are being passed on to the customer until we are able to recuperate. We have expanded our inventory catalog by 29% since EOY 2013. This is 19% over our target goal of 10% expansion. In addition to our planned expansion, part of our increase can be attributed to the large volume of programs we operate in the first half of the year, which all require inventory increases. While this is a positive step towards expanding our production division we need to ensure that we continue with strategic inventory purchases during our off season and set aside funds to finance this expansion even when it is not being offset by program revenue.
  • 5.
    5 Despite a slowstart we have successfully rented a warehouse, set up office space and are beginning the process of setting up our showrooms. We are 28% ahead of schedule on this project and are on track to 2014 EOY completion. Our new facilities will go a long way towards professionalizing our service presentation. As we have set up the new warehouse it was necessary to train employees on the inventory software system. At first it was largely underutilized but after a refresher course in April you will see we are at a 70% accuracyrate, well on our way to meet our 90% accuracy rate by EOY 2014. As a result of our progress onthe aforementioned KPI’s we were able to exceed our goal of 10 client inventory rentals by 3 clients. Again, we got off to a slow start as few people on the island were aware of our production department at first but as news is spreading we have had a steady increase in production rentals. Recommendations/Conclusion: Despite our steady increase in production rentals we needed to have a larger and more public launch of our production division. Upon completion of our showrooms and warehouse space which seem to beahead of schedule I am suggesting we do are-launch party, inviting our preferredvendors, hotel contacts and competitors to see our new showrooms, warehouse and production offerings. We need to ensure that we can drum up enough interest that production rentals help to sustain our business during the fast approaching off season. I am not concerned yet about not reaching our goal to reduce the cost of program operations as of yet. It may take a few more months before we can capitalize on revenue from productions and increased sales due to our new warehouse and showroom space. I do however urge you to begin to act on the first strategy to streamline and routinize our operational processes. Our employees have been outdoing themselves in order to facilitate our expansion however they are strapped for time and are making careless mistakes because they are trying to do too many things at once. Instituting the new operating system, Citrix Destination Management, will ease the time burden on them and help us deliver a faster, higher quality product to our clients.
  • 6.
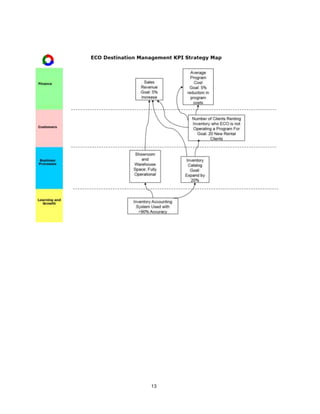
    6 Citations: Every, M. (2014).Director of Operations, ECO Destination Management Services. Massachusetts: Kaplan, R. S., & Norton, D. R. (2005). The Balanced Scorecard: Measures that Drive Performance. (cover story). Harvard Business Review, 83(7), 172-180. Villacres, W. (2010). Retrieved 3/1/2014, 2014, from www.ecodms.com Exhibits: Balanced Score Card, Balanced Score Card Strategic Map, KPI Target Data January-June 2014
  • 7.
    7 Business strategy Strategic Objectives Def/ EXP Key Performance Indicators (KPI) KPI measurement and target value Strategy 1 Streamline and routinize operational processes in order to professionalize our service. Financial Improve profitability Streamlined processes that reduce unnecessary leg work free up employees to pursue other initiatives that benefit the company and the customers, leading to higher sales and lower operations costs.  Gross Margin  5% increase in gross margin by end of 2014 Customer Convenience advantage Faster and more accurate service.  Average time it takes to write a proposal  20% faster turn around time in proposals received Process Purchase destination management software from Citrix Tailored software will aid in streamlining and routinizing the proposal process helping  Average time it takes to write a proposal  30% reduction in average time it takes to write a proposal
  • 8.
    8 proposals be created faster andgarnering more business with less errors. Learning and Growth Train employees on DM software Employees need to be comfortable with the new software in order to utilize it effectively.  Employee survey about utilization of software  By the end of 2014 100% of employees will utilize new DM software on a daily basis. Strategy 2 Expand to include a production division. Financial Improve profitability Through expanding our business to a new client base looking for inventory rentals we will get greater return on our investment in inventory  Sales Revenue  5% increase in sales revenue by end of 2014
  • 9.
    9 Financial Decrease program costs Through having alarger catalog of on- hand inventory there is less of a need to purchase and ship inventory for each program and costs can be recouped quicker through renting.  Average program cost  5% reduction in program cost by the end of 2015 Process Increased variety of inventory Clients are used to non- island destinations having a large catalog of available inventory. This is a significant order winner.  Inventory catalog  Expand inventory catalog by 10% by end of 2014 Customer Increased accessibility of inventory and options Clients interacting with companies they may not know on the island are reassured of the quality  Inventory Catalog  Showroom  Warehouse space  Accurate inventory log  Increase inventory catalog by 20% by end of 2014  Showroom space set
  • 10.
    10 of programming by seeing options in person. Organized and accessible warehouse up by end of 2014  Warehouse purchased or rented by end of 2014 Customer Expand client base into new markets Having a production division will ensure that even clients who do not choose to contract ECO for their program and event needs will still need to go through ECO to rent décor thereby minimizing the threat of competing DMC’s and ensuring an order winner for ECO.  Number of clients renting inventory who are not running programs through ECO  20 rentals of inventory from clients who are not running a program through ECO by end of 2014
  • 11.
    11 Processes Purchase new warehouse with office and showroom space Havingall inventory items stored in a central location increases operational efficiency and having a showroom in conjunction with the warehouse gains buy in from customers because they can see you are established.  Showroom  Warehouse space  Showroom space operational by end of 2014  Warehouse operational by end of 2014 Learning and Growth Train employees to routinize inventory rental and check out processes. Routinized inventory processes ensure accurate and timely ordering, increase accountability, decrease theft and misuse of materials.  Inventory accounting software system used with >90% accuracy  >90% accuracy rate of inventory software system
  • 12.
  • 13.
  • 14.
    14 Finance 1—Average ProgramCost Variables Annual Program Cost Budget $3,500,000 Number of months reported 6 2014 YTD Monthly Average Program Cost 2013 YTD Monthly Average Program Cost Jan $300,000 $298,000 Feb $480,000 $470,000 Mar $580,000 $564,000 Apr $594,000 $583,000 May $434,000 $430,000 Jun $332,000 $328,000 Jul $130,000 Aug $128,000 Sep $126,000 Oct $125,000 Nov $129,000 Dec $130,000 June Total $2,720,000 $2,673,000 EOY Total $3,441,000 % Difference by June 101.8% $0 $100,000 $200,000 $300,000 $400,000 $500,000 $600,000 $700,000 1 2 3 4 5 6 7 8 9 10 11 12 2014 YTD Monthly Average Program Cost 2013 YTD Monthly Average Program Cost Finance 2—Sales Revenue Variables Annual revenue goal $5,500,000 Number of months reported 6 Monthly Sales Revenue Goal YTD Monthly Revenue Jan $500,000 $458,333 $500,000 Feb $580,000 $458,333 $1,080,000 Mar $600,000 $458,333 $1,680,000 Apr $614,000 $458,333 $2,294,000 May $540,000 $458,333 $2,834,000 Jun $498,000 $458,333 $3,332,000 Jul $458,333 Aug $458,333 Sep $458,333 Oct $458,333 Nov $458,333 Dec $458,333 YTD Total $3,332,000 YTD Goal $2,750,000 % of Goal 121.2% $0 $100,000 $200,000 $300,000 $400,000 $500,000 $600,000 $700,000 1 2 3 4 5 6 7 8 9 10 11 12 Monthly Sales Revenue Goal
  • 15.
    15 Customer 1—New Clientsfor Inventory Rental New Clients Goal Jan 0.00 1.67 Feb 1.00 1.67 Mar 1.00 1.67 Apr 3.00 1.67 May 5.00 1.67 Jun 3.00 1.67 Jul 1.67 Aug 1.67 Sep 1.67 Oct 1.67 Nov 1.67 Dec 1.63 YTD Total 13.00 YTD Goal 10.00 0.00 1.00 2.00 3.00 4.00 5.00 6.00 Jan Feb Mar Apr May Jun Jul Aug Sep Oct Nov Dec NewClients Business Process 1—Showroom and Warehouse Fully Operational Monthly Average Progress Goal Jan 0.0% 8.3% Feb 15.0% 16.6% Mar 15.0% 24.9% Apr 28.0% 33.2% May 64.0% 41.5% Jun 78.0% 49.8% Jul 58.1% Aug 66.4% Sep 74.7% Oct 83.0% Nov 91.3% Dec 100.0% YTD Total 78% YTD Goal 50% 0.0% 20.0% 40.0% 60.0% 80.0% 100.0% 120.0% Jan Feb Mar Apr May Jun Jul Aug Sep Oct Nov Dec
  • 16.
    16 Business Process 2—InventoryCatalog Increase Monthly Average Increase Goal Jan 4% 1.67% Feb 5% 1.67% Mar 5% 1.67% Apr 6% 1.67% May 5% 1.67% Jun 4% 1.67% Jul 1.67% Aug 1.67% Sep 1.67% Oct 1.67% Nov 1.67% Dec 1.63% YTD Average 29% YTD Goal 10% EOY Goal 20.00% 0% 1% 2% 3% 4% 5% 6% 7% Jan Feb Mar Apr May Jun Jul Aug Sep Oct Nov Dec Learn and Grow 1—Accuracy Rate of Inventory Software System Monthly Average Goal Jan 20.0 7.5 Feb 20.0 15.0 Mar 30.0 22.5 Apr 50.0 30.0 May 60.0 37.5 Jun 70.0 45.0 Jul 52.5 Aug 60.0 Sep 67.5 Oct 75.0 Nov 82.5 Dec 90.0 YTD Total 70.0 YTD Goal 45.0 0.0 10.0 20.0 30.0 40.0 50.0 60.0 70.0 80.0 90.0 100.0 Jan Feb Mar Apr May Jun Jul Aug Sep Oct Nov Dec