What are the "Persistent deficits in social communication
and social interaction" that constitutes the first required
criterion for a DSM-5 diagnosis of Autism Spectrum
Disorder?

  Digby Tantam,
  Universities of
  Sheffield and
  Cambridge, UK;
  Septimus Ltd.
•  Assume a difference of reflective and reflexive
   nonverbal communication (NVC)
•  Argue that reflexive NVC is not messaging, but
   interlinking—’the interbrain’
•  The interbrain has low bandwidth in ASD
•  Empathy impairment is a mix of reduced
   interbrain connection and narrative about
   intentions (‘theory of mind’)
•  A different kind of dysempathy results from a
   lack of empathy recall
•  The solitary brain has its advantages
Reflective
NVC




      Reflexive NVC
The relationship of social communication disorder and ASD
Social communication                                            Autism spectrum disorder
disorder
A. Persistent difficulties in pragmatics or                     A. Persistent deficits in social
the social uses of verbal and nonverbal                         communication and social interaction
communication in naturalistic contexts,                         across contexts, not accounted for by
which affects the development of social                         general developmental delays, and
reciprocity and social relationships that                       manifest by all 3 of the following:
cannot be explained by low abilities in                                     1.  Deficits in social-emotional
the domains of word structure and                                               reciprocity
grammar or general cognitive ability.                                       2.  Deficits in nonverbal
                                                                                communicative behaviors
        B. Persistent difficulties in the acquisition and                       used for social interaction
        use of spoken language, written language, and
        other modalities of language (e.g., sign language)                  3.  Deficits in developing and
        for narrative, expository and conversational                            maintaining relationships,
        discourse. Symptoms may affect comprehension,
        production, and awareness at a discourse level
                                                                                appropriate to developmental
        individually or in any combination that are likely to                   level (beyond those with
        endure into adolescence and adulthood, although                         caregivers)
        the symptoms, domains, and modalities involved
        may shift with age.
Autism spectrum disorder, DSM5 criteria
A. Persistent deficits in social       B. Restricted, repetitive patterns of
communication and social interaction   behavior, interests, or activities as
across contexts, not accounted for     manifested by at least two of the
by general developmental delays, and   following:
manifest by all 3 of the following:

  1.  Deficits in social-emotional     1.    Stereotypies
      reciprocity
                                       2.    Routines and rituals
  2.  Deficits in nonverbal
      communicative behaviors used     3.    Special interests
      for social interaction           4.    Hyper-or hypo-reactivity to
  3.  Deficits in developing and             sensory input or unusual
      maintaining relationships,
                                             interest in sensory aspects
      appropriate to developmental
      level (beyond those with               of environment
      caregivers)
Autism spectrum disorder, DSM5 criteria
A. Persistent deficits in social
communication and social interaction
across contexts, not accounted for
by general developmental delays, and
manifest by all 3 of the following:

  1.  Deficits in social-emotional     Ranging from:
      reciprocity                       poorly integrated- verbal and
  2.  Deficits in nonverbal            nonverbal communication,
      communicative behaviors used     through abnormalities in eye
      for social interaction           contact and body-language, or
                                       deficits in understanding and use
  3.  Deficits in developing and       of nonverbal communication,
      maintaining relationships,       to total lack of facial expression
      appropriate to developmental     or gestures.
      level (beyond those with
      caregivers)
•  What would it mean to have: “Deficits in
   nonverbal communicative behaviors used for
   social interaction”
Tantam,
Cordess,
Holmes
No difference in
between ASD
and
neurotypicals in
total other
directed gaze,
but difference in
timing.
Tantam, D. Characterizing the fundamental social handicap in
autism. Acta Paedopsychiatrica, 55, 83-91, 1991




   •  Gaze reflex 1
       •  Focus on eyes (but means suppression of
          agonistic response)
   •  Gaze reflex 2
       •  Follow other’s gaze to its destination
   •  (Gaze reflex 3
       •  Follow back to the face of the person looking)
Animals that gain
information from
conspecifics gaze
direction
Brain regions showing positive change in coupling with the right pSTS (red to yellow) and FG
            (blue to turquoise) while viewing gaze shifts versus opening/closing the eyes.




                              Nummenmaa L et al. Cereb. Cortex 2010;20:1780-1787


© The Authors 2009. Published by Oxford University Press.
Shannon Neeley, E., Bigler, E. D., Krasny, L., Ozonoff, S., McMahon, W.,
& Lainhart, J. E. (2007). Quantitative temporal lobe differences: Autism
distinguished from controls using classification and regression tree
analysis. Brain and development, 29(7), 389-399.
Atttention direction
Fig.




                                   Castelli F et al. Brain 2002;125:1839-1849


©2002 by Oxford University Press
Perlman, S. B., Hudac, C. M., Pegors, T., Minshew, N. J., & Pelphrey, K. A. (2011). Experimental
manipulation of face-evoked activity in the fusiform gyrus of individuals with autism. Soc
Neurosci, 6(1), 22-30.
Tantam, D. Characterizing the fundamental social handicap in
autism. Acta Paedopsychiatrica, 55, 83-91, 1991: what I didn’t say


•  Gaze reflex 1
    •  Focus on eyes (but means suppression
       of agonistic response)                          Happens in ASD,
                                                       but does not
•  Gaze reflex 2                                       linger, and does
    •  Follow other’s gaze to its destination          not seem to
                                                       develop e.g. to
•  Gaze reflex 3                                       determine who is
                                                       friendly to whom
    •  Follow direction of other’s gaze back to
       their eyes to detect their expression
Gaze following and
the interbrain
The language of the eyes

                           Who is being
                             shot?
                           Terrorists or
                             partisans?
Schurmann M, Hesse MD, Stephan KE, Saarela M, Zilles K, Hari R, et al.
   Yearning to yawn: the neural basis of contagious yawning. Neuroimage. [doi:
   DOI: 10.1016/j.neuroimage.2004.10.022]. 2005;24(4):1260-4.
The Wright brothers




                                                                             Synchrony




Armies, churches, organizations, and communities often engage in activities for
example, marching, singing, and dancing that lead group members to act in
synchrony with each other.….Across three experiments,
people acting in synchrony with others cooperated more in subsequent group
economic exercises, even in situations requiring personal sacrifice. Our results also
showed that positive emotions need not be generated for synchrony to foster
cooperation. In total, the results suggest that acting in synchrony with others can
increase cooperation by strengthening social attachment among group members
Wiltermuth and Heath, 2009, Psychological Science
Fan, Y.-T., Decety, J,Yang, C-, Liu, J-L, 1 Cheng, Y. (2010). Unbroken mirror
neurons in autism spectrum disorders. Journal of Child Psychology and Psychiatry
          , doi:10.1111/j.1469-7610.2010.02269.x.
Rapid mirroring responses to black and white
photos of emotional facial expressions (Beall et al,
2008)

Neurotypical EMG           Children (7-12) with ASD
Cheng, Y.,
   Chou, K. H.,
   Fan, Y. T., &
   Lin, C. P.
   (2011). ANS:
   Aberrant
   Neurodevelopm
   ent of the Social
   Cognition
   Network in
   Adolescents
   with Autism
   Spectrum
   Disorders. PLoS
   ONE, 6(4).



Decety suggests
inferior parietal
lobule confers
‘Agency’
What would having no NVC be like?
An analogic not digital problem
A lack of connectedness, or
intersubjectivity
•  Of shared attention (via the gaze reflexes)
•  Of shared emotion (via contagion)
Schippers, M. B., Roebroeck, A.,
Renken, R., Nanetti, L., & Keysers, C.
(2010). Mapping the information flow
from one brain to another during
gestural communication. Proceedings
of the National Academy of Sciences,
-
How do we know who has high social status?




pride
Ciccarelli, O., Catani, M., Johansen-Berg, H., Clark, C., & Thompson, A. (2008).
Diffusion-based tractography in neurological disorders: concepts, applications, and
future developments. [doi: DOI: 10.1016/S1474-4422(08)70163-7]. The Lancet
Neurology, 7(8), 715-727.



                                               Sahyoun, C. P., Belliveau, J. W.,
                                              & Mody, M. (2010). White matter
                                              integrity and pictorial reasoning in
                                              high-functioning children with
                                              autism. Brain And Cognition,
                                              73(3), 180-188.
Alter   Ego
The interbrain
¡  Extended cognition
¡  Automatic processing
                               Jerry Ryan, 7 of 9 StarTrek
¡  Reflexive vs. reflective
    processing
¡  ‘The borg’

                                       Neurotypical




                                 Aspie

                                 Brookdale care
•  Neurons are linked by electrical impulses and
   chemicals into a network
•  Our brains can be linked to other brains the
   way that one computer can be linked to
   another via the internet
•  These links are the nonverbal communications
   that pass between us, principally consisting of
   imitation and of gaze following
•  Imitation and gaze following are automatically
   initiated by local brain networks apparently
   specialized for this
From Hegelian aesthetics to empathy




Seeing feeling                           What’s the
in nature and                            difference?
therefore
                                         The eyes
humanity,
‘empathizing’                            The
                                         movement
An idea
whose
time has
come?
Three kinds of empathy

•  Affective (the brain’s empathy)
•  Cognitive (the mind’s empathy)
•  ??
The orbitofrontal cortex as cache? fNIRS evidence
Brink, T. T., Urton, K., Held, D., Kirilina, E., Hofmann, M. J., Klann-Delius, G., et al. (2011). The role of
orbitofrontal cortex in processing empathy stories in 4- to 8-year-old children. Front Psychol, 2, 80.


                                                                                                  Negative
                                                                                                  affective
                                                                                                  empathy


                                                                                                  Positive
                                                                                                  affective
                                                                                                  empathy



                                                                                                  Logical
                                                                                                  cognitive
                                                                                                  empathy


                                                                                                  Non-
                                                                                                  logical
                                                                                                  cognitive
                                                                                                  empathy
Two kinds of empathy: fNIRS evidence
Brink, T. T., Urton, K., Held, D., Kirilina, E., Hofmann, M. J., Klann-Delius, G., et al. (2011). The role of
orbitofrontal cortex in processing empathy stories in 4- to 8-year-old children. Front Psychol, 2, 80.




                                                                       Similar picture for auditory stimuli
All tool users that
understand words
and signs
and have a
theory of mind
Narrative impairment

•  Narrative
• 
Chiu, P. H., Kayali, M. A., Kishida, K. T., Tomlin, D., Klinger, L. G., Klinger, M. R., et
al. (2008). Self responses along cingulate cortex reveal quantitative neural
phenotype for high-functioning autism. Neuron, 57(3), 463-473.
Narrative
Contagious emotion
  (STS/ DLPFC)




                                        Emotional
                                        dispositions/
                                        cingulate


        Agency           Fight/ care-
   (temporoparietal        taking ?
       junction)          amygdala
What if one is alone? Are people with ASD and
neurotypicals the same then?
Palinkas, LA, Suedfeld, P
Psychological effects of polar
expeditions. Lancet 2008; 371:
153-63.
Atypical Asperger syndrome: a new clinical syndrome and linked
  to impaired social interaction?

•  Primary abnormality is lack of empathy
•  May be conspicuous lack of a theory of
   mind
•  Lack of internal narrative
•  Ability to make relationships but not to
   keep them
•  May be behavioural problems
   (‘pathological demand avoidance’)
•  Lack of persuasiveness and ‘social
   influencing power’
•  Strong overlap with ADHD and executive
   dysfunction
•  And other associations of ADHD,
   including disorders of speech processing
   and of working memory
Three kinds of empathy

•  Affective (the brain’s empathy)
•  Cognitive (the mind’s empathy)
•  Empathy recall
Empathy disorders
•  Psychopathy in which there may be:
  •  An impairment of response to threat expressions
  •  A turning off of normal empathic responsiveness
•  Typical autism spectrum disorder (ASD)
  •  An impairment in the response to all nonverbal
     expression, with a consequent reduction in emotional
     responsiveness and accuracy
  •  (secondarily) lack of fellow feeling for others
•  Atypical ASD
  •  An inability to anticipate other’s emotional response
  •  Impaired response to other’s emotions
Location and overlap of brain lesions according to emotional versus cognitive empathy
                                            impairment-groups.


            Right           Left




           Shamay-Tsoory S G et al. Brain 2009;132:617-627


© The Author (2008). Published by Oxford University Press on behalf of the Guarantors of Brain.
 All rights reserved. For Permissions, please email: journals.permissions@oxfordjournals.org
Narrative impairment affects Sally-
               Ann capacity and autobiography
               equally.
               Involves language and rhetoric i.e.
               emotion

•  Narrative
• 
Social communication disorder: where PDD-NOS is to be found?

A.  Persistent difficulties in pragmatics or the social uses of verbal and nonverbal
    communication in naturalistic contexts, which affects the development of social
    reciprocity and social relationships that cannot be explained by low abilities in the
    domains of word structure and grammar or general cognitive ability.
B. Persistent difficulties in the acquisition and use of spoken
   language, written language, and other modalities of language
   (e.g., sign language) for narrative, expository and
   conversational discourse. Symptoms may affect
   comprehension, production, and awareness at a discourse
   level individually or in any combination that are likely to endure
   into adolescence and adulthood, although the symptoms,
   domains, and modalities involved may shift with age.
•  Other people’s accounts (ToM) in DL PFC
•  Other people’s looks in OFC=cache
  •  Experience of dead partner or spouse or God
     seeing what one does
Who is Jake? Look him up in the
brain index: the cache of all the
information about experiences with
Jake
The role of the orbitofrontal cortex

•  Accesses narrative
•  Rhinencephalic ‘emotional flavour’ and
   intuitive judgements via insula?
•  The memory of that Look in neurotypicals
•  Absent in atypical AS?
The Look, or what determines how highly I
am regarded
“…let us imagine that moved
by jealousy, curiosity, or vice I
have just glued my ear to the
door and looked through the
keyhole….But all of a sudden I
hear footsteps in the hall.
Someone is looking at me… I
shudder as a wave of shame
sweeps over me”
(Sartre, Being and
Nothingness pp260-277).
Nodes on networks considered:

•  Superior temporal sulcus
•  Inferior parietal lobule
•  Dorsolateral PFC
•  Orbitofrontal cortex
•  Insula
•  Cingulate: anterior (difficult to distinguish from
   orbitofrontal PFC) and possibly posterior
•  Not cerebellum
Further information




                      Due out 2011
Further information
"How the mighty have fallen! The weapons
of war have perished!"
Schadenfreude: envy and gloating not recognized by
people with an ASD




                  Shamay-Tsoory, S. G. (2007). Recognition of 'Fortune of
                  Others' Emotions in Asperger Syndrome and High
                  Functioning Autism. J Autism Dev Disord.
A keen sense of justice
Owen Thor Walker

Home schooled from aged 13 because
of bullying, provided code to cyber
crime syndicate that took £10.3M from
private bank accounts (he got £15,500
in payment for botnet code).
New Zealand judge did not impose a
custodial sentence because of the
effect on his career, but fined him
£5000.
Subsequently hired by TelstraClear, a
telecomms company, to act as security
consultant
Many people accept that ‘systemizing’ is of value, and
that people with an ASD are good at it. Perhaps they
are more than usually successful:

•    Computer programmers
•    Mathematicians (perhaps Newton was one)
•    Physicists (perhaps Einstein)
•    Engineers
•    Philosophers (perhaps Wittgenstein is an
     example)
Is Asperger syndrome the future for communication, too?




                                          Bram Cohen,
                                          founder BitTorrent,
                                          and self diagnosed
      Professor                           Aspie
      Temple Grandin




                       Derek Paravicini
Mc master july 2012

Mc master july 2012

  • 1.
    What are the"Persistent deficits in social communication and social interaction" that constitutes the first required criterion for a DSM-5 diagnosis of Autism Spectrum Disorder? Digby Tantam, Universities of Sheffield and Cambridge, UK; Septimus Ltd.
  • 2.
    •  Assume adifference of reflective and reflexive nonverbal communication (NVC) •  Argue that reflexive NVC is not messaging, but interlinking—’the interbrain’ •  The interbrain has low bandwidth in ASD •  Empathy impairment is a mix of reduced interbrain connection and narrative about intentions (‘theory of mind’) •  A different kind of dysempathy results from a lack of empathy recall •  The solitary brain has its advantages
  • 3.
    Reflective NVC Reflexive NVC
  • 4.
    The relationship ofsocial communication disorder and ASD Social communication Autism spectrum disorder disorder A. Persistent difficulties in pragmatics or A. Persistent deficits in social the social uses of verbal and nonverbal communication and social interaction communication in naturalistic contexts, across contexts, not accounted for by which affects the development of social general developmental delays, and reciprocity and social relationships that manifest by all 3 of the following: cannot be explained by low abilities in 1.  Deficits in social-emotional the domains of word structure and reciprocity grammar or general cognitive ability. 2.  Deficits in nonverbal communicative behaviors B. Persistent difficulties in the acquisition and used for social interaction use of spoken language, written language, and other modalities of language (e.g., sign language) 3.  Deficits in developing and for narrative, expository and conversational maintaining relationships, discourse. Symptoms may affect comprehension, production, and awareness at a discourse level appropriate to developmental individually or in any combination that are likely to level (beyond those with endure into adolescence and adulthood, although caregivers) the symptoms, domains, and modalities involved may shift with age.
  • 5.
    Autism spectrum disorder,DSM5 criteria A. Persistent deficits in social B. Restricted, repetitive patterns of communication and social interaction behavior, interests, or activities as across contexts, not accounted for manifested by at least two of the by general developmental delays, and following: manifest by all 3 of the following: 1.  Deficits in social-emotional 1.  Stereotypies reciprocity 2.  Routines and rituals 2.  Deficits in nonverbal communicative behaviors used 3.  Special interests for social interaction 4.  Hyper-or hypo-reactivity to 3.  Deficits in developing and sensory input or unusual maintaining relationships, interest in sensory aspects appropriate to developmental level (beyond those with of environment caregivers)
  • 6.
    Autism spectrum disorder,DSM5 criteria A. Persistent deficits in social communication and social interaction across contexts, not accounted for by general developmental delays, and manifest by all 3 of the following: 1.  Deficits in social-emotional Ranging from: reciprocity poorly integrated- verbal and 2.  Deficits in nonverbal nonverbal communication, communicative behaviors used through abnormalities in eye for social interaction contact and body-language, or deficits in understanding and use 3.  Deficits in developing and of nonverbal communication, maintaining relationships, to total lack of facial expression appropriate to developmental or gestures. level (beyond those with caregivers)
  • 7.
    •  What wouldit mean to have: “Deficits in nonverbal communicative behaviors used for social interaction”
  • 8.
    Tantam, Cordess, Holmes No difference in betweenASD and neurotypicals in total other directed gaze, but difference in timing.
  • 9.
    Tantam, D. Characterizingthe fundamental social handicap in autism. Acta Paedopsychiatrica, 55, 83-91, 1991 •  Gaze reflex 1 •  Focus on eyes (but means suppression of agonistic response) •  Gaze reflex 2 •  Follow other’s gaze to its destination •  (Gaze reflex 3 •  Follow back to the face of the person looking)
  • 11.
    Animals that gain informationfrom conspecifics gaze direction
  • 12.
    Brain regions showingpositive change in coupling with the right pSTS (red to yellow) and FG (blue to turquoise) while viewing gaze shifts versus opening/closing the eyes. Nummenmaa L et al. Cereb. Cortex 2010;20:1780-1787 © The Authors 2009. Published by Oxford University Press.
  • 13.
    Shannon Neeley, E.,Bigler, E. D., Krasny, L., Ozonoff, S., McMahon, W., & Lainhart, J. E. (2007). Quantitative temporal lobe differences: Autism distinguished from controls using classification and regression tree analysis. Brain and development, 29(7), 389-399.
  • 14.
  • 16.
    Fig. Castelli F et al. Brain 2002;125:1839-1849 ©2002 by Oxford University Press
  • 17.
    Perlman, S. B.,Hudac, C. M., Pegors, T., Minshew, N. J., & Pelphrey, K. A. (2011). Experimental manipulation of face-evoked activity in the fusiform gyrus of individuals with autism. Soc Neurosci, 6(1), 22-30.
  • 18.
    Tantam, D. Characterizingthe fundamental social handicap in autism. Acta Paedopsychiatrica, 55, 83-91, 1991: what I didn’t say •  Gaze reflex 1 •  Focus on eyes (but means suppression of agonistic response) Happens in ASD, but does not •  Gaze reflex 2 linger, and does •  Follow other’s gaze to its destination not seem to develop e.g. to •  Gaze reflex 3 determine who is friendly to whom •  Follow direction of other’s gaze back to their eyes to detect their expression
  • 19.
  • 20.
    The language ofthe eyes Who is being shot? Terrorists or partisans?
  • 22.
    Schurmann M, HesseMD, Stephan KE, Saarela M, Zilles K, Hari R, et al. Yearning to yawn: the neural basis of contagious yawning. Neuroimage. [doi: DOI: 10.1016/j.neuroimage.2004.10.022]. 2005;24(4):1260-4.
  • 24.
    The Wright brothers Synchrony Armies, churches, organizations, and communities often engage in activities for example, marching, singing, and dancing that lead group members to act in synchrony with each other.….Across three experiments, people acting in synchrony with others cooperated more in subsequent group economic exercises, even in situations requiring personal sacrifice. Our results also showed that positive emotions need not be generated for synchrony to foster cooperation. In total, the results suggest that acting in synchrony with others can increase cooperation by strengthening social attachment among group members Wiltermuth and Heath, 2009, Psychological Science
  • 25.
    Fan, Y.-T., Decety,J,Yang, C-, Liu, J-L, 1 Cheng, Y. (2010). Unbroken mirror neurons in autism spectrum disorders. Journal of Child Psychology and Psychiatry , doi:10.1111/j.1469-7610.2010.02269.x.
  • 26.
    Rapid mirroring responsesto black and white photos of emotional facial expressions (Beall et al, 2008) Neurotypical EMG Children (7-12) with ASD
  • 27.
    Cheng, Y., Chou, K. H., Fan, Y. T., & Lin, C. P. (2011). ANS: Aberrant Neurodevelopm ent of the Social Cognition Network in Adolescents with Autism Spectrum Disorders. PLoS ONE, 6(4). Decety suggests inferior parietal lobule confers ‘Agency’
  • 28.
    What would havingno NVC be like? An analogic not digital problem
  • 29.
    A lack ofconnectedness, or intersubjectivity •  Of shared attention (via the gaze reflexes) •  Of shared emotion (via contagion)
  • 30.
    Schippers, M. B.,Roebroeck, A., Renken, R., Nanetti, L., & Keysers, C. (2010). Mapping the information flow from one brain to another during gestural communication. Proceedings of the National Academy of Sciences, -
  • 31.
    How do weknow who has high social status? pride
  • 32.
    Ciccarelli, O., Catani,M., Johansen-Berg, H., Clark, C., & Thompson, A. (2008). Diffusion-based tractography in neurological disorders: concepts, applications, and future developments. [doi: DOI: 10.1016/S1474-4422(08)70163-7]. The Lancet Neurology, 7(8), 715-727. Sahyoun, C. P., Belliveau, J. W., & Mody, M. (2010). White matter integrity and pictorial reasoning in high-functioning children with autism. Brain And Cognition, 73(3), 180-188.
  • 33.
    Alter Ego
  • 35.
    The interbrain ¡  Extendedcognition ¡  Automatic processing Jerry Ryan, 7 of 9 StarTrek ¡  Reflexive vs. reflective processing ¡  ‘The borg’ Neurotypical Aspie Brookdale care
  • 36.
    •  Neurons arelinked by electrical impulses and chemicals into a network •  Our brains can be linked to other brains the way that one computer can be linked to another via the internet •  These links are the nonverbal communications that pass between us, principally consisting of imitation and of gaze following •  Imitation and gaze following are automatically initiated by local brain networks apparently specialized for this
  • 37.
    From Hegelian aestheticsto empathy Seeing feeling What’s the in nature and difference? therefore The eyes humanity, ‘empathizing’ The movement
  • 38.
  • 39.
    Three kinds ofempathy •  Affective (the brain’s empathy) •  Cognitive (the mind’s empathy) •  ??
  • 40.
    The orbitofrontal cortexas cache? fNIRS evidence Brink, T. T., Urton, K., Held, D., Kirilina, E., Hofmann, M. J., Klann-Delius, G., et al. (2011). The role of orbitofrontal cortex in processing empathy stories in 4- to 8-year-old children. Front Psychol, 2, 80. Negative affective empathy Positive affective empathy Logical cognitive empathy Non- logical cognitive empathy
  • 41.
    Two kinds ofempathy: fNIRS evidence Brink, T. T., Urton, K., Held, D., Kirilina, E., Hofmann, M. J., Klann-Delius, G., et al. (2011). The role of orbitofrontal cortex in processing empathy stories in 4- to 8-year-old children. Front Psychol, 2, 80. Similar picture for auditory stimuli
  • 42.
    All tool usersthat understand words and signs and have a theory of mind
  • 43.
  • 44.
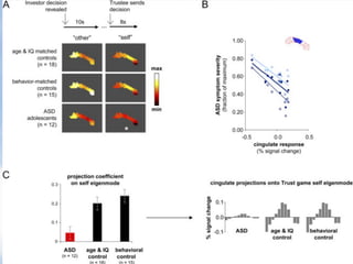
    Chiu, P. H.,Kayali, M. A., Kishida, K. T., Tomlin, D., Klinger, L. G., Klinger, M. R., et al. (2008). Self responses along cingulate cortex reveal quantitative neural phenotype for high-functioning autism. Neuron, 57(3), 463-473.
  • 46.
    Narrative Contagious emotion (STS/ DLPFC) Emotional dispositions/ cingulate Agency Fight/ care- (temporoparietal taking ? junction) amygdala
  • 47.
    What if oneis alone? Are people with ASD and neurotypicals the same then?
  • 48.
    Palinkas, LA, Suedfeld,P Psychological effects of polar expeditions. Lancet 2008; 371: 153-63.
  • 49.
    Atypical Asperger syndrome:a new clinical syndrome and linked to impaired social interaction? •  Primary abnormality is lack of empathy •  May be conspicuous lack of a theory of mind •  Lack of internal narrative •  Ability to make relationships but not to keep them •  May be behavioural problems (‘pathological demand avoidance’) •  Lack of persuasiveness and ‘social influencing power’ •  Strong overlap with ADHD and executive dysfunction •  And other associations of ADHD, including disorders of speech processing and of working memory
  • 50.
    Three kinds ofempathy •  Affective (the brain’s empathy) •  Cognitive (the mind’s empathy) •  Empathy recall
  • 51.
    Empathy disorders •  Psychopathyin which there may be: •  An impairment of response to threat expressions •  A turning off of normal empathic responsiveness •  Typical autism spectrum disorder (ASD) •  An impairment in the response to all nonverbal expression, with a consequent reduction in emotional responsiveness and accuracy •  (secondarily) lack of fellow feeling for others •  Atypical ASD •  An inability to anticipate other’s emotional response •  Impaired response to other’s emotions
  • 52.
    Location and overlapof brain lesions according to emotional versus cognitive empathy impairment-groups. Right Left Shamay-Tsoory S G et al. Brain 2009;132:617-627 © The Author (2008). Published by Oxford University Press on behalf of the Guarantors of Brain. All rights reserved. For Permissions, please email: journals.permissions@oxfordjournals.org
  • 54.
    Narrative impairment affectsSally- Ann capacity and autobiography equally. Involves language and rhetoric i.e. emotion •  Narrative • 
  • 55.
    Social communication disorder:where PDD-NOS is to be found? A.  Persistent difficulties in pragmatics or the social uses of verbal and nonverbal communication in naturalistic contexts, which affects the development of social reciprocity and social relationships that cannot be explained by low abilities in the domains of word structure and grammar or general cognitive ability. B. Persistent difficulties in the acquisition and use of spoken language, written language, and other modalities of language (e.g., sign language) for narrative, expository and conversational discourse. Symptoms may affect comprehension, production, and awareness at a discourse level individually or in any combination that are likely to endure into adolescence and adulthood, although the symptoms, domains, and modalities involved may shift with age.
  • 56.
    •  Other people’saccounts (ToM) in DL PFC •  Other people’s looks in OFC=cache •  Experience of dead partner or spouse or God seeing what one does
  • 59.
    Who is Jake?Look him up in the brain index: the cache of all the information about experiences with Jake
  • 60.
    The role ofthe orbitofrontal cortex •  Accesses narrative •  Rhinencephalic ‘emotional flavour’ and intuitive judgements via insula? •  The memory of that Look in neurotypicals •  Absent in atypical AS?
  • 61.
    The Look, orwhat determines how highly I am regarded “…let us imagine that moved by jealousy, curiosity, or vice I have just glued my ear to the door and looked through the keyhole….But all of a sudden I hear footsteps in the hall. Someone is looking at me… I shudder as a wave of shame sweeps over me” (Sartre, Being and Nothingness pp260-277).
  • 62.
    Nodes on networksconsidered: •  Superior temporal sulcus •  Inferior parietal lobule •  Dorsolateral PFC •  Orbitofrontal cortex •  Insula •  Cingulate: anterior (difficult to distinguish from orbitofrontal PFC) and possibly posterior •  Not cerebellum
  • 63.
  • 64.
  • 66.
    "How the mightyhave fallen! The weapons of war have perished!"
  • 67.
    Schadenfreude: envy andgloating not recognized by people with an ASD Shamay-Tsoory, S. G. (2007). Recognition of 'Fortune of Others' Emotions in Asperger Syndrome and High Functioning Autism. J Autism Dev Disord.
  • 68.
    A keen senseof justice
  • 69.
    Owen Thor Walker Homeschooled from aged 13 because of bullying, provided code to cyber crime syndicate that took £10.3M from private bank accounts (he got £15,500 in payment for botnet code). New Zealand judge did not impose a custodial sentence because of the effect on his career, but fined him £5000. Subsequently hired by TelstraClear, a telecomms company, to act as security consultant
  • 70.
    Many people acceptthat ‘systemizing’ is of value, and that people with an ASD are good at it. Perhaps they are more than usually successful: •  Computer programmers •  Mathematicians (perhaps Newton was one) •  Physicists (perhaps Einstein) •  Engineers •  Philosophers (perhaps Wittgenstein is an example)
  • 71.
    Is Asperger syndromethe future for communication, too? Bram Cohen, founder BitTorrent, and self diagnosed Professor Aspie Temple Grandin Derek Paravicini