Product = anything offered for sale by a firm to buyers to satisfy their wants and
needs.
Forms of Product
 A physical object
 A service
 A Place
 An organization
 An idea
 A personality
Tools to be considered in product differentiation
o Branding
o Quality
o Image
o Product features
o Packaging
o Location
o Promotion
o Innovation
o Different service levels
Branding = is that marketing action which identifies an helps differentiate the goods
or service of one seller from those of another.
Brand = is a name, term, sign, symbol, or design, or a combination of these elements,
that is intended to identify the goods or services of one seller or a group of seller.
Brand may be either
 Legally registered = are provided with legal protection called trademark.
 Not legally registered
Legally registered or not consists of two distinct parts
 Brand Name = this term refers to that part of a brand consisting of words,
letter, and numbers that can be vocalized
 Brand Mark = this refers to that part of a brand that appears in the form of a
symbol, design, or distinctive coloring or lettering and which cannot be vocalized.
BRAND AND TRADEMARK
Criteria for a Good Brand
It should suggest something about the product’s benefits and qualities
It should be easy to pronounce, recognize, spell and remember
It should be distinctive
It must be adaptable to additional product lines
It must be capable of being legally registered
Unregistered
Brand
Legally registered
brand ( or
trademark)
Brand name (
words, letters,
numberswhich
can be
vocalized
Unregistered
Brand
Brand Name
Brand Mark
BRAND
When to Adapt Brand
 The demand for the general product class which the product or service under
consideration belongs should be large.
 The demand should be strong enough so that the market price can be high enough to
make the effort profitable.
 There should be economics of scale.
 The product quality should be the best for price, and the quality should be easy to
maintain.
 The brand or trademark should make it easy for the product to be identified.
 Availability of the products is dependable and widespread.
 Favorable shelf location or display space in stores must available for retailing
activities.
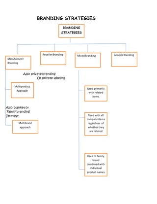
BRANDING STRATEGIES
o Manufacturer Branding
o Reseller Branding
o Mixed Branding
o Generic Branding
Manufacturer Branding – is a branding strategy in which the brand name for
a product is designated by a manufacturer.
 Multiproduct Approach = referred to as blanket or family branding strategy.
 Multibrand Approach = requires the firm to provide each product with a distinctive
name.
Reseller Branding = referred to as private labeling or private branding.
Mixed Branding = refers to the use of the manufacturer and reseller brands in a
product.
Generic Branding= is a branding strategy which lists o product name, only a
description of contents.
BRANDING STRATEGIES
Also private branding
Or private labeling
Also blanket or
Family branding
Strategy
Manufacturer
Branding
ResellerBranding
Multiproduct
Approach
Multibrand
approach
Used primarily
with related
items
Used with all
company items
regardless of
whether they
are related
BRANDING
STRATEGIES
MixedBranding GenericBranding
Used of family
brand
combined with
individual
product names
Packaging = refers to all activities involved in designing and producing the
container or wrapper for a product. The container or wrapper is the package.
REASONS FOR PACKAGING
 It provides protection to products before and after the are in the possession of the
intended users.
 It provides convenience to the user.
 It provides safety
 It provides economy to both the seller and the buyer.
 It allows seller to effectively promote the product.
Labeling = that part of the product which provides information about the product
and the manufacturer is called label.
TYPES OF LABELS
The brand label = Identifies the product or brand.
The descriptive Label = provides information about the product
The grade label = Identifies the product’s judged quality
The promotional Label = provides attractive graphics to help promote the product.
Product Warranty = is a statement explaining what the seller promises about
the product.
VARIATIONS OF WARRANTY
 Express Warranties
Limited-coverage warranty
Full warranty
 Implied Warranties
VARIATIONS OF WARRANTY
Obligations warrantyobligations
Of the manufacturer not expressed bythe
statedinwritten manufacturer
or spokenwords.
liability
coverage
is
limited
Liabilityiscoverage isnotlimited
Product Life Cycle = refers to a product’s sales growth from the beginning to
its peak, followed by a decline and its eventual withdrawal from the market.
EXPRESS IMPLIED
Limited
coverage
warranty
Full
warranty
WARRANTY
FOUR STAGE OF PLC
Introduction stage
Growth stage
Maturity stage
Decline stage
VARIOUS FORCES AFFECTING THE LIFE CYCLE
 Consumer demand
 Competition
 Government rulings
INTRODUCTION STAGE
 Slow growth of sales
 Heavy promotional expenditures in relation to sales
 Relatively high prices for the products
 Limited product offerings
SLOW GROWTH OF SALES
o Delays in the expansion of production capacity
o Technical product problems that have to be worked out
o Difficulty in gaining widespread distributions
o Inertia on the part of consumer in trying the new product
HEAVY PROMOTIONAL EXPENDITURES
 Heavy sales costs involved in obtaining distribution
 The needs for heavy advertising to create consumer awareness and trial
HIGH PRICES
 The need to recover investment cost in plant and equipment
 Low volume of sales
GROWTH STAGE
 Sales start climbing rapidly as distribution increases and the consumers are persuaded
to try the product
 The ratio of promotional expenditures to sales decreases.
 Prices tend to remain high except when demand stimulation is required and entry of
competitors is discouraged
 New forms of the product appear
MATURITY STAGE
 Sales settle down as the product becomes well known
 Price reductions are used as a tool of competition
 Competition is intensified
 The market becomes saturated
DECLINE STAGE
A pruning of product models and variations to eliminate those not producing profit.
Promotional expenses are reduced
Plans for phasing out the product is made.
Marketing

Marketing

  • 1.
    Product = anythingoffered for sale by a firm to buyers to satisfy their wants and needs. Forms of Product  A physical object  A service  A Place  An organization  An idea  A personality Tools to be considered in product differentiation o Branding o Quality o Image o Product features o Packaging o Location o Promotion o Innovation o Different service levels Branding = is that marketing action which identifies an helps differentiate the goods or service of one seller from those of another. Brand = is a name, term, sign, symbol, or design, or a combination of these elements, that is intended to identify the goods or services of one seller or a group of seller. Brand may be either  Legally registered = are provided with legal protection called trademark.  Not legally registered Legally registered or not consists of two distinct parts  Brand Name = this term refers to that part of a brand consisting of words, letter, and numbers that can be vocalized  Brand Mark = this refers to that part of a brand that appears in the form of a symbol, design, or distinctive coloring or lettering and which cannot be vocalized.
  • 2.
    BRAND AND TRADEMARK Criteriafor a Good Brand It should suggest something about the product’s benefits and qualities It should be easy to pronounce, recognize, spell and remember It should be distinctive It must be adaptable to additional product lines It must be capable of being legally registered Unregistered Brand Legally registered brand ( or trademark) Brand name ( words, letters, numberswhich can be vocalized Unregistered Brand Brand Name Brand Mark BRAND
  • 3.
    When to AdaptBrand  The demand for the general product class which the product or service under consideration belongs should be large.  The demand should be strong enough so that the market price can be high enough to make the effort profitable.  There should be economics of scale.  The product quality should be the best for price, and the quality should be easy to maintain.  The brand or trademark should make it easy for the product to be identified.  Availability of the products is dependable and widespread.  Favorable shelf location or display space in stores must available for retailing activities. BRANDING STRATEGIES o Manufacturer Branding o Reseller Branding o Mixed Branding o Generic Branding Manufacturer Branding – is a branding strategy in which the brand name for a product is designated by a manufacturer.  Multiproduct Approach = referred to as blanket or family branding strategy.  Multibrand Approach = requires the firm to provide each product with a distinctive name. Reseller Branding = referred to as private labeling or private branding. Mixed Branding = refers to the use of the manufacturer and reseller brands in a product. Generic Branding= is a branding strategy which lists o product name, only a description of contents.
  • 4.
    BRANDING STRATEGIES Also privatebranding Or private labeling Also blanket or Family branding Strategy Manufacturer Branding ResellerBranding Multiproduct Approach Multibrand approach Used primarily with related items Used with all company items regardless of whether they are related BRANDING STRATEGIES MixedBranding GenericBranding Used of family brand combined with individual product names
  • 5.
    Packaging = refersto all activities involved in designing and producing the container or wrapper for a product. The container or wrapper is the package. REASONS FOR PACKAGING  It provides protection to products before and after the are in the possession of the intended users.  It provides convenience to the user.  It provides safety  It provides economy to both the seller and the buyer.  It allows seller to effectively promote the product. Labeling = that part of the product which provides information about the product and the manufacturer is called label. TYPES OF LABELS The brand label = Identifies the product or brand. The descriptive Label = provides information about the product The grade label = Identifies the product’s judged quality The promotional Label = provides attractive graphics to help promote the product. Product Warranty = is a statement explaining what the seller promises about the product. VARIATIONS OF WARRANTY  Express Warranties Limited-coverage warranty Full warranty  Implied Warranties
  • 6.
    VARIATIONS OF WARRANTY Obligationswarrantyobligations Of the manufacturer not expressed bythe statedinwritten manufacturer or spokenwords. liability coverage is limited Liabilityiscoverage isnotlimited Product Life Cycle = refers to a product’s sales growth from the beginning to its peak, followed by a decline and its eventual withdrawal from the market. EXPRESS IMPLIED Limited coverage warranty Full warranty WARRANTY
  • 7.
    FOUR STAGE OFPLC Introduction stage Growth stage Maturity stage Decline stage VARIOUS FORCES AFFECTING THE LIFE CYCLE  Consumer demand  Competition  Government rulings INTRODUCTION STAGE  Slow growth of sales  Heavy promotional expenditures in relation to sales  Relatively high prices for the products  Limited product offerings SLOW GROWTH OF SALES o Delays in the expansion of production capacity o Technical product problems that have to be worked out o Difficulty in gaining widespread distributions o Inertia on the part of consumer in trying the new product HEAVY PROMOTIONAL EXPENDITURES  Heavy sales costs involved in obtaining distribution  The needs for heavy advertising to create consumer awareness and trial HIGH PRICES  The need to recover investment cost in plant and equipment  Low volume of sales GROWTH STAGE  Sales start climbing rapidly as distribution increases and the consumers are persuaded to try the product  The ratio of promotional expenditures to sales decreases.  Prices tend to remain high except when demand stimulation is required and entry of competitors is discouraged  New forms of the product appear
  • 8.
    MATURITY STAGE  Salessettle down as the product becomes well known  Price reductions are used as a tool of competition  Competition is intensified  The market becomes saturated DECLINE STAGE A pruning of product models and variations to eliminate those not producing profit. Promotional expenses are reduced Plans for phasing out the product is made.