16/03/2018
Highlights:
• History
• Direct Energy Conversion System
• Magneto Hydro Dynamic Power Generation
• Principle Of MHD
• Types of MHD Cycles
• Differences b/w Two MHD Cycles
• Advantages & Disadvantages
• Applications
• Need for Further Research
• Conclusion
• References
26/03/2018
History:
• we all are aware of power generation using hydel, thermal and nuclear
resources.
• In all those systems, the potential energy or thermal energy is first converted in
to mechanical energy and then the mechanical energy is converted in to
electrical energy.
• In addition to this the mechanical components required for converting heat
energy in to mechanical energy are large in number and considerably costly.This
requires huge capital cost as well as maintenance cost also.
• To eliminate the mechanical system and convert thermal into direct electrical
energy. (Direct energy conversion system can be used) 36/03/2018
Direct Energy Conversion Systems(non-Conventional)
• In the conventional conversion systems a significant loss of energy occurs in the transition
from thermal to mechanical energy. (thermodynamic conversion)
• The absence of moving mechanical parts may allow the achievement of operating
temperatures much higher than those typical of conventional processes, resulting therefore, at
least potentially, a higher conversion efficiency. These processes are known as direct
conversion, as primary and secondary energy is converted directly into electricity without the
need to pass through a stage of mechanical energy.
• The direct energy conversion methods that nowadays are taken into account in terms of
industrial application are:
• Photovoltaic generation systems (Photovoltaic Solar Cells)
• Electro-chemical energy conversion (Fuel Cells)
• Magneto hydro dynamic generation(MHD)
• Electro gas dynamic generation(EGD)
• Thermo-eletric power generation
46/03/2018
Magneto Hydrodynamic Power Generation
• The MHD power generation is a direct energy conversion system which converts
the Thermal energy directly into electrical energy, without any intermediate
mechanical energy conversion. Therefore, in this process, substantial fuel
economy can be achieved due to the elimination of the link process of producing
mechanical energy and then again converting it to electrical energy .
• Magneto Hydrodynamics (Magneto Fluid Dynamics or Hydro Magnetics) which
studies the dynamics of electrically conducting fluids such as Plasma , liquid
metals, salt water.
• Which means, Magneto - Magnetic field
Hydro - Liquid
Dynamic - Movement
56/03/2018
Principle of MHD Generation - Faraday’s law of electromagnetic induction
• which states that when a conductor and a magnetic field moves relative to each
other, then voltage is induced in the conductor, which results in flow of current
across the terminals.
• As the name implies, the MHD generator, is concerned with the flow of a conducting
fluid in the presence of magnetic and electric fields.
• A pressurized, electrically conducting fluid flows through a transverse magnetic field
in a channel or duct.
• Pair of electrodes are located on the channel walls at right angle to the magnetic
field and connected through an external circuit to deliver power to a load connected
to it.
• Electrodes in the MHD generator perform the same function as brushes in a
conventional DC generator. The MHD generator develops DC power and the
conversion to AC is done using an inverter.
66/03/2018
7
The power generated per unit length by
MHD generator is approximately given
by,

 2
uB
P 
Where, u is the fluid velocity, B is the magntic flux density,
σ is the electrical conductivity of conducting fluid and
is the density of fluid.
6/03/2018
The MHD cycles can be of two types, namely
1. Open Cycle MHD.
2. Closed Cycle MHD
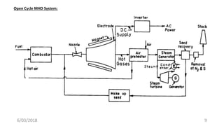
Open Cycle MHD System
• In open cycle MHD system, atmospheric air at very high temperature & pressure is passed
through the strong magnetic field.
• Coal is first processed and burned in the combustor at a high temperature of about 2300-2700℃
and pressure about 12 ATP with pre-heated air from the plasma.
• Then a seeding material such as potassium carbonate is injected to the plasma to increase the
electrical conductivity.
• The resulting mixture having an electrical conductivity of about 10 Siemens/m is expanded
through a nozzle, so as to have a high velocity and then passed through the magnetic field of
MHD generator.
• During the expansion of the gas at high temperature, the positive and negative ions move to the
electrodes and thus constitute an electric current.
• The gas is then made to exhaust through the generator. Since the same air cannot be reused
again hence it forms an open cycle and thus is named as open cycle MHD.
86/03/2018
96/03/2018
Open Cycle MHD System:
Closed Cycle MHD System
• As the name suggests the working fluid in a closed cycle MHD is
circulated in a closed loop.
• In this case inert gas or liquid metal is used as the working fluid to
transfer the heat.
• The liquid metal has typically the advantage of high electrical
conductivity, hence the heat provided by the combustion material
need not be too high.
• Contrary to the open loop system there is no inlet and outlet for the
atmospheric air. Hence, the process is simplified to a great extent, as
the same fluid is circulated time and again for effective heat transfer.
106/03/2018
116/03/2018
MHD Cycles Differences
Open MHD Cycle
• Working fluid after generating
electrical energy is discharged to
atmosphere through stack.
• Temperature required is about
2300 to 2700℃.
• More developed.
Closed MHD Cycle
• Working fluid is recycled and
used again.
• Temperature required is about
530℃.
• less developed.
126/03/2018
Advantages
• No moving parts, so no mechanical
losses.
• Large amount of pollution free power
is generated.
• size of plant is small.
• less overall generation cost.
• The price of MHD generators is much
lower than conventional generators.
• MHD has very high efficiency, which is
higher than most of the other
conventional or non-conventional
method of generation.
Disadvantages
• very large magnets are needed.
(expensive)
• Higher operating temperature.
• even though less overall
generation cost, DC to AC
converters increase cost of plant.
136/03/2018
Applications:
• Power generation in space craft.
• Hyper sonic wind tunnel experiments.
• Defense Application.
146/03/2018
Need For Further Research:
• The commercial use of MHD Concept has not been possible, related
to material problem created by simultaneous presence of high
temperature & highly corrosive & abrasive environment.
• Search is on for better insulator & electrode materials which can
withstand certain properties such as electrical, thermal, mechanical &
thermo-chemical stresses & corrosion.
156/03/2018
CONCLUSION:
• Now-a-days , with Increase in power demand due to Industrial &
agricultural activities , there is need for new power generation
method .
• So, as the MHD power generation is implemented which is a direct
energy conversion system which converts the thermal energy directly
into electrical energy, without any intermediate mechanical energy
conversion.
• By this generation technique large power is generated without
pollution.
166/03/2018
References:
1. https://www.electrical4u.com/mhd-generation-or-magneto-hydro-
dynamic-power-generation/
2. https://en.wikipedia.org/wiki/Magnetohydrodynamic_generator
3. http://www.ijsrp.org/research-paper-0613/ijsrp-p18106.pdf
4. http://www.powershow.com/view/3b1416-
ZDhkZ/MAGNETO_HYDRO_DYNAMIC_POWER_GENERATION_MHD
_powerpoint_ppt_presentation
5. https://www.scribd.com/doc/18242596/MHD-Power-Generation
176/03/2018

Magnetohydrodynamic power generation

  • 1.
  • 2.
    Highlights: • History • DirectEnergy Conversion System • Magneto Hydro Dynamic Power Generation • Principle Of MHD • Types of MHD Cycles • Differences b/w Two MHD Cycles • Advantages & Disadvantages • Applications • Need for Further Research • Conclusion • References 26/03/2018
  • 3.
    History: • we allare aware of power generation using hydel, thermal and nuclear resources. • In all those systems, the potential energy or thermal energy is first converted in to mechanical energy and then the mechanical energy is converted in to electrical energy. • In addition to this the mechanical components required for converting heat energy in to mechanical energy are large in number and considerably costly.This requires huge capital cost as well as maintenance cost also. • To eliminate the mechanical system and convert thermal into direct electrical energy. (Direct energy conversion system can be used) 36/03/2018
  • 4.
    Direct Energy ConversionSystems(non-Conventional) • In the conventional conversion systems a significant loss of energy occurs in the transition from thermal to mechanical energy. (thermodynamic conversion) • The absence of moving mechanical parts may allow the achievement of operating temperatures much higher than those typical of conventional processes, resulting therefore, at least potentially, a higher conversion efficiency. These processes are known as direct conversion, as primary and secondary energy is converted directly into electricity without the need to pass through a stage of mechanical energy. • The direct energy conversion methods that nowadays are taken into account in terms of industrial application are: • Photovoltaic generation systems (Photovoltaic Solar Cells) • Electro-chemical energy conversion (Fuel Cells) • Magneto hydro dynamic generation(MHD) • Electro gas dynamic generation(EGD) • Thermo-eletric power generation 46/03/2018
  • 5.
    Magneto Hydrodynamic PowerGeneration • The MHD power generation is a direct energy conversion system which converts the Thermal energy directly into electrical energy, without any intermediate mechanical energy conversion. Therefore, in this process, substantial fuel economy can be achieved due to the elimination of the link process of producing mechanical energy and then again converting it to electrical energy . • Magneto Hydrodynamics (Magneto Fluid Dynamics or Hydro Magnetics) which studies the dynamics of electrically conducting fluids such as Plasma , liquid metals, salt water. • Which means, Magneto - Magnetic field Hydro - Liquid Dynamic - Movement 56/03/2018
  • 6.
    Principle of MHDGeneration - Faraday’s law of electromagnetic induction • which states that when a conductor and a magnetic field moves relative to each other, then voltage is induced in the conductor, which results in flow of current across the terminals. • As the name implies, the MHD generator, is concerned with the flow of a conducting fluid in the presence of magnetic and electric fields. • A pressurized, electrically conducting fluid flows through a transverse magnetic field in a channel or duct. • Pair of electrodes are located on the channel walls at right angle to the magnetic field and connected through an external circuit to deliver power to a load connected to it. • Electrodes in the MHD generator perform the same function as brushes in a conventional DC generator. The MHD generator develops DC power and the conversion to AC is done using an inverter. 66/03/2018
  • 7.
    7 The power generatedper unit length by MHD generator is approximately given by,   2 uB P  Where, u is the fluid velocity, B is the magntic flux density, σ is the electrical conductivity of conducting fluid and is the density of fluid. 6/03/2018
  • 8.
    The MHD cyclescan be of two types, namely 1. Open Cycle MHD. 2. Closed Cycle MHD Open Cycle MHD System • In open cycle MHD system, atmospheric air at very high temperature & pressure is passed through the strong magnetic field. • Coal is first processed and burned in the combustor at a high temperature of about 2300-2700℃ and pressure about 12 ATP with pre-heated air from the plasma. • Then a seeding material such as potassium carbonate is injected to the plasma to increase the electrical conductivity. • The resulting mixture having an electrical conductivity of about 10 Siemens/m is expanded through a nozzle, so as to have a high velocity and then passed through the magnetic field of MHD generator. • During the expansion of the gas at high temperature, the positive and negative ions move to the electrodes and thus constitute an electric current. • The gas is then made to exhaust through the generator. Since the same air cannot be reused again hence it forms an open cycle and thus is named as open cycle MHD. 86/03/2018
  • 9.
  • 10.
    Closed Cycle MHDSystem • As the name suggests the working fluid in a closed cycle MHD is circulated in a closed loop. • In this case inert gas or liquid metal is used as the working fluid to transfer the heat. • The liquid metal has typically the advantage of high electrical conductivity, hence the heat provided by the combustion material need not be too high. • Contrary to the open loop system there is no inlet and outlet for the atmospheric air. Hence, the process is simplified to a great extent, as the same fluid is circulated time and again for effective heat transfer. 106/03/2018
  • 11.
  • 12.
    MHD Cycles Differences OpenMHD Cycle • Working fluid after generating electrical energy is discharged to atmosphere through stack. • Temperature required is about 2300 to 2700℃. • More developed. Closed MHD Cycle • Working fluid is recycled and used again. • Temperature required is about 530℃. • less developed. 126/03/2018
  • 13.
    Advantages • No movingparts, so no mechanical losses. • Large amount of pollution free power is generated. • size of plant is small. • less overall generation cost. • The price of MHD generators is much lower than conventional generators. • MHD has very high efficiency, which is higher than most of the other conventional or non-conventional method of generation. Disadvantages • very large magnets are needed. (expensive) • Higher operating temperature. • even though less overall generation cost, DC to AC converters increase cost of plant. 136/03/2018
  • 14.
    Applications: • Power generationin space craft. • Hyper sonic wind tunnel experiments. • Defense Application. 146/03/2018
  • 15.
    Need For FurtherResearch: • The commercial use of MHD Concept has not been possible, related to material problem created by simultaneous presence of high temperature & highly corrosive & abrasive environment. • Search is on for better insulator & electrode materials which can withstand certain properties such as electrical, thermal, mechanical & thermo-chemical stresses & corrosion. 156/03/2018
  • 16.
    CONCLUSION: • Now-a-days ,with Increase in power demand due to Industrial & agricultural activities , there is need for new power generation method . • So, as the MHD power generation is implemented which is a direct energy conversion system which converts the thermal energy directly into electrical energy, without any intermediate mechanical energy conversion. • By this generation technique large power is generated without pollution. 166/03/2018
  • 17.
    References: 1. https://www.electrical4u.com/mhd-generation-or-magneto-hydro- dynamic-power-generation/ 2. https://en.wikipedia.org/wiki/Magnetohydrodynamic_generator 3.http://www.ijsrp.org/research-paper-0613/ijsrp-p18106.pdf 4. http://www.powershow.com/view/3b1416- ZDhkZ/MAGNETO_HYDRO_DYNAMIC_POWER_GENERATION_MHD _powerpoint_ppt_presentation 5. https://www.scribd.com/doc/18242596/MHD-Power-Generation 176/03/2018