Monitoring and
Evaluation(M&E) Training guide
TOT
Prepared by :-
Binam Raj Shrestha
Master of public health (MPH)
Outline
• Vision ,mission goal and objectives
• Indictors
• Monitoring and evaluation
• Tools and techniques of evaluation
• The logical framework approach
Vision, Mission and Goal,
Objectives
Vision
• Outlines what an organization wants to be
• how it wants the world in which it operates to be “ idealized view of the world”
• It is a long term and concentrates on the future/ a description picture of a desired
future state
• It is an emotive and is a source of inspirations
• Broad ,precise and short and represents common goals of most people
• A charity organization that is working with the poor may have their vision
statement which reads” a world without poverty”.
Mission
• Defines the fundamental purpose of an organization or an enterprise , succinctly
describing why it exists and what it does to achieve its vision.
• A mission statement describes what the organization is now .
• For example charity above might have a mission statement as “providing jobs for
the homeless and unemployed”.
Vision Mission
Long term desire What does it do to reach there?
Emotive Rationale of the organization’s business
Source of inspiration Could include the beneficiary
Broad
Precise
Common desire of most people
Goal
• Goals are an expected or desired outcome of planning process.
• Goals are usually broad, general expressions of the guiding principles and
aspirations of a community.
Objectives
• “Objectives are end results of planned activity”
• Objectives state what is to be accomplished by when and should be quantified if
possible “
• Objectives represent a managerial commitment to achieve specified results in a
specified period, of time .
SMART
• Specific : Does the objective clearly specify what will be accomplished and by how
much?
• Measurable : Is the objective measurable?
• Achievable: Does objective make sense in terms of what the program is trying to
accomplish?
• Result oriented: is the objective achievable given available resources and experience ?
• Time bounded : does the objective specify when it will be achieved?
Attributes of goals Vs objectives
• Difference in scope : goals are broader then objectives in the sense that goals general
intentions and are not specific enough to be measured. Objectives are narrow and are set
for tasks in particular.
• Specificity : goals are general while objectives are specific. Goals are just general
intentions towards the attainment of something while objectives are precise actions for
accomplishment of a specific task.
• Tangibility: goals may be intangible while objectives ought to be tangible .Goals may be
directed at achieving non-measurable things while objectives may be targeted at getting
measurable things or tasks.
• Different in time frame: both have a certain time frame .Goals using have a
longer time–frame than objectives. Objectives are usually precise targets set for a
short term. Goals may be set for a longer term but many objectives may be set
within that goal.
• Measuring goal and objectives: goal may or may not be measured but in most
cases objectives are measurable.
Vision
Mission
Goal
Objective
Activities
Indicators
• An indicator is a variable that measures one aspect of program/project
• An appropriate set of indicators includes at least one indicator per
significant element of the program or project (input, output,outcome,
impact)
• An indictor is a variable means the value of the indicator varies between a given,
reference level, measured at the start of the intervention, and another value
measured after the intervention has had time to produce its impact, when the
indictor is again measured.
Importance of indictors
• Indicators enable you to reduce a large amount of data down to its simplest form
• Improve project management & decision making
Level of indicator
• Input
• Output
• Outcome
• Impact
Program element Result indicators
Input Need based training
manuals
Training manuals available
(Yes/No)
Activity Providing trainings to
school teachers
Number of training course
completed
Output Teachers got trained on
teaching methodologies
Number of teachers
trained
Outcome Improved student learning % of learners got
Monitoring and evaluation
Monitoring and evaluation
• Although evaluation is distinguished monitoring, they are in fact interdependent .
• M& E as legitimization function- proving
• M& E as a learning function –Improving
• Monitoring present presents what has been delivered
• Evaluation answer's the question” what has happened as a result of the
intervention?”
Monitoring
• The word monitor is derived from Latin word meaning to warn
• Monitoring means to keep a watch on what is happing at operational/
implementation level of any programme.
• It is regular systematic collection and analysis of information to track the progress
of programme implementation against pre-set targets and objectives.
Evaluation
• The word evaluation is originally a Latin word Valere meaning to be strong or valiant
• Evaluation deals with questions of cause and effect.
• Evaluation provides necessary feedback information about performance of any programme
• It is the comparison of two situation before and after any programme has operated within it for a
predetermined period.
• Evaluation is a process of investigating how for objectives of the any programme have been
attained. It involves to analyzing the strength and weakness of the programme , reaction of the
participants and its overall impact on them.
Guiding principles of M&E
• Monitoring and evaluation must be relevant to the programme,
• Monitoring and evaluation must be timely,
• Monitoring and evaluation must be accurate ,
• Monitoring and evaluation must be usable,
• Monitoring and evaluation must be cost effective,
• Monitoring and evaluation must be simple
• Monitoring and evaluation must be flexible ,
• Monitoring and evaluation efforts must be participatory.
Objectives of monitoring
• To supervise the day to day progress of programmes implementation
• To see whether the project is on-track or off-track,
• To assess whether time-critical activities are taking place as per the calendar or
not,
• To determine whether the programme is implementation as per agreed standards
and guidelines or not .
Types of monitoring
• Process monitoring : tracks use of resources, activities delivery processes,
techniques and approaches
• Progress monitoring : tracks outputs, outcomes , impact thus output monitoring ,
outcome monitoring and impact monitoring
• Context(situation) monitoring tracks the setting in which the project/programme
operates i.e. political, social, cultural, legal, technical etc.
• Inputs monitoring tracks for financial, human, material, time resources etc.
• Compliance monitoring tracks adherence to regulation ,grant and contract
requirement ,laws and ethical standards.
• Organizational monitoring tracks sustainability institutional capacity and
development i.e. strategic direction, human, financial capacities.
Objectives of evaluation
• To study the factors contributing to success or failure of extension programme,
• To increase confidence about programme, among both extension worker and the
people
• to compare the value of achievement of the programme with cost
• To facilitate the presentation of result for public support ,
• To provide a means for testing methods, approaches and techniques used in
programme.
Types of evaluation
• Formative evaluation: occur during project/programme implementation to
improve performance and assess compliance.
• Summative evaluation : occur at the end of project/programme implementation
to assess effectiveness and impact.
• Midterm evaluations occurs midway through implementation to improve
performance and asses compliance.
• Final evaluation occur at the completion of project/programme implementation
,assess how well the intended objectives were achieved.
• Ex-post evaluations are conducted some time after implantation to assess long
term impact and sustainability.
Tools and techniques of evaluation
• Tool : portfolio, checklist, Rating scales, Anecdotal record(written
description) , Rubrics, schedules, questionnaires
• Techniques : Observation, Assignment ,Project, Interview, Debate,
Test/Examination
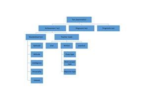
Test /examination
Achievement test
Standardized test
Aptitude
Attitude
Intelligence
Personality
Interest
Teacher made
Oral Written
Essay type
Short answer
type
Objective-type
practical
Diagnostic test Prognostic test
Tool
• We usually use the test such as achievement ,intelligence, aptitude
,etc., but for measuring most of the abilities , we use the tools such as
rating scale, inventories, checklists, schedules, questionnaires, etc.
Rating scales
• In rating scale, the opinions are given in various degrees such as
strongly agree, agree and disagree; highly satisfied ,satisfied and
dissatisfied etc.
• a rating scale is prepared always in odd number points like 3 –point
scales,5 –point scale, 7 point scale ,or 9-point scale.
Type of rating scale
• Rating scales can be presented indifferent categories .
1. Numerical: in this type of rating scale, numbers are assigned in different
degrees. It is therefore called numerical rating scale. The assigned
numbers against the item carry certain meaning /interpretation .
2. Graphical scales: the graphic scale is a popular and most widely used
rating scale. In this scale, a straight line is shown vertically and
horizontally with various clues to help the rater.
Type of questionnaire
• Questionnaire is a device comprising a series of questions dealing with any topic
given to an individual or a group of individuals,
• It can be classified into two types:
1. Open Questionnaire: are those where the respondents answer in limited way,
like responding in “yes” or “no” ;underlining the replied among the
predetermined responses, putting the sign “correct” or “ incorrect”.
2. Closed Questionnaire: In this questionnaire, the respondents are free to share
,clarify and put their view.
• Other classification ,questionnaire may be ;
1. Structured: a structured questionnaire contains definite ,concrete
and directed questions,
2. Non Structured : are often used as the interview guide which is
non- directive .
Checklist
Interview schedule
• Interview is a communication or conversation by in a person asks
interviewer and interviewee responds verbally in the face- to – face
situation. It is a common technique for collecting required information
about an individual.
• Interview schedule is a tool, with the help of which interview is
conducted .
Types of interview schedule
• On the bases of the structure, the interview schedules are categorized as structured
or unstructured.
1. A structured interview schedule is one in which the procedure to be followed
is standardized .the same type of questions are presented to the interviewee and
the wording of the instructions to the interviewee are specified .
2. In the unstructured interview schedule, series of the questions are decided in
advance but the interviewer is largely free to recognize the questions and timing
to attain the objective of the interview.
Observation technique
• Observation is used as a technique to evaluate various aspects of behavior is
controlled or uncontrolled situations. Through observation ,behavior is
captured in a particular situation.
• It is a means of first hand information as experienced at a specific moment.
• It is pre-planned and purposeful activity that provides immediate recording
of events.
Types of observation
• Generally there are two types of observation:
1. Participant observation: in participant observation , the observer becomes a
member of the group. The participant observer plays a dual role such as
becoming a member of the group and observing the participants carefully.
2. Non-participant observation: in non-participant observation , the observer
observes the group passively from a distance without his/her presence in the
group. Non –participant observation helps in recording and studying the
behavior of a particular person or group in detail.
Projects
• These are undertaken over a period of time and generally involve
collection and analysis of data.
• They can be open ended or structured and can be both individual or
group projects.
The logical framework
approach
• The logical framework approach (LFA) is a methodology mainly used
for designing ,planning, monitoring , and evaluation international
development projects.
• This approach help in measuring change as a result of the project
intervention
History of LFA
• It emerged as in response to poor planning and monitoring of development
projects implemented over the period of time.
• In 1969 the first logical framework was developed for USAID united states
development of defense.
• GTZ was responsible for the development of ZOPP
• NORAD made a significant contribution in 1990 with their handbook
Logical frame matrix serves the following
function
• A tool for planning a logical set of interventions
• A tool for appraising a programme
• A concise summary of the programme
• A tool for monitoring progress made with regard to delivery of
outputs and activities
• A tool for evaluating impact of programme output ,
• Progress in achieving purpose and goal.
Logical framework matrix
Narrative summary Objectively verifiable
indicators(OVI)
Means of
verification(MOV)
Importance
Assumptions
Goal
Purpose
Outputs
Activities
Intervention logic
• Goal : the higher level objectives towards which the project is expected to
contribute (mention target groups)
• Purpose: the effect which is expected to be achieved as the result of the project.
• Outputs: the results that the project management should be able to guarantee
(mention target groups)
• Activities: the activities that have to be undertaken by the project in order to
produce outputs.
From objectives to outcomes to outputs to
activities
Project
objective
Outcome 1
output
Activity
Activity
output
Activity
Activity
Outcome 2 (confinanced)
Output
Activity
Activity
Output
Activity
Input
assumption
Cause-effect relationship among objectives at
several levels
Inputs Activities Outputs Purpose Goal
Is controllable Is not controllable
Assumptions
• Important events, conditions or decisions outside the control of the project which
must prevail the goal.
• Important events, conditions or decisions outside the control of the project
management necessary for the achievement of the purpose.
• Important events, conditions or decisions outside the control of the project
management necessary for the production of the outputs.
• Important events, conditions or decisions outside the control of the project
management necessary for the start of the project.
Objectively verifiable indicators (OVI)
• Goal: measures(direct to indirect) to verify to what extent the goal is fulfilled
• Purpose : measures ( direct or indirect) to verify to what extent the purpose is
fulfilled
• Outputs: measures(direct or indirect) to verify to what extend the outputs are
produced .
• Activities(inputs): goods, people and services necessary to undertake the activities
Means of verification (MOV)
• Goal : the sources of data necessary to verify status of goal level indicators.
• Purpose: the sources of data necessary to verify status of purpose level
indicators
• Outputs : the source of data necessary to verify status of output level
indicators .
• Activities : the sources of data necessary to verify status of activity level
indicators.
The logic of a programme: A set of linked
hypothesis
Goal
Purpose outputs
Activities If
Then
If
Then
M & E Training guide

M & E Training guide

  • 1.
    Monitoring and Evaluation(M&E) Trainingguide TOT Prepared by :- Binam Raj Shrestha Master of public health (MPH)
  • 2.
    Outline • Vision ,missiongoal and objectives • Indictors • Monitoring and evaluation • Tools and techniques of evaluation • The logical framework approach
  • 3.
    Vision, Mission andGoal, Objectives
  • 4.
    Vision • Outlines whatan organization wants to be • how it wants the world in which it operates to be “ idealized view of the world” • It is a long term and concentrates on the future/ a description picture of a desired future state • It is an emotive and is a source of inspirations
  • 5.
    • Broad ,preciseand short and represents common goals of most people • A charity organization that is working with the poor may have their vision statement which reads” a world without poverty”.
  • 6.
    Mission • Defines thefundamental purpose of an organization or an enterprise , succinctly describing why it exists and what it does to achieve its vision. • A mission statement describes what the organization is now . • For example charity above might have a mission statement as “providing jobs for the homeless and unemployed”.
  • 7.
    Vision Mission Long termdesire What does it do to reach there? Emotive Rationale of the organization’s business Source of inspiration Could include the beneficiary Broad Precise Common desire of most people
  • 8.
    Goal • Goals arean expected or desired outcome of planning process. • Goals are usually broad, general expressions of the guiding principles and aspirations of a community.
  • 9.
    Objectives • “Objectives areend results of planned activity” • Objectives state what is to be accomplished by when and should be quantified if possible “ • Objectives represent a managerial commitment to achieve specified results in a specified period, of time .
  • 10.
    SMART • Specific :Does the objective clearly specify what will be accomplished and by how much? • Measurable : Is the objective measurable? • Achievable: Does objective make sense in terms of what the program is trying to accomplish? • Result oriented: is the objective achievable given available resources and experience ? • Time bounded : does the objective specify when it will be achieved?
  • 11.
    Attributes of goalsVs objectives • Difference in scope : goals are broader then objectives in the sense that goals general intentions and are not specific enough to be measured. Objectives are narrow and are set for tasks in particular. • Specificity : goals are general while objectives are specific. Goals are just general intentions towards the attainment of something while objectives are precise actions for accomplishment of a specific task. • Tangibility: goals may be intangible while objectives ought to be tangible .Goals may be directed at achieving non-measurable things while objectives may be targeted at getting measurable things or tasks.
  • 12.
    • Different intime frame: both have a certain time frame .Goals using have a longer time–frame than objectives. Objectives are usually precise targets set for a short term. Goals may be set for a longer term but many objectives may be set within that goal. • Measuring goal and objectives: goal may or may not be measured but in most cases objectives are measurable.
  • 13.
  • 14.
  • 15.
    • An indicatoris a variable that measures one aspect of program/project • An appropriate set of indicators includes at least one indicator per significant element of the program or project (input, output,outcome, impact)
  • 16.
    • An indictoris a variable means the value of the indicator varies between a given, reference level, measured at the start of the intervention, and another value measured after the intervention has had time to produce its impact, when the indictor is again measured.
  • 17.
    Importance of indictors •Indicators enable you to reduce a large amount of data down to its simplest form • Improve project management & decision making
  • 18.
    Level of indicator •Input • Output • Outcome • Impact
  • 19.
    Program element Resultindicators Input Need based training manuals Training manuals available (Yes/No) Activity Providing trainings to school teachers Number of training course completed Output Teachers got trained on teaching methodologies Number of teachers trained Outcome Improved student learning % of learners got
  • 20.
  • 21.
    Monitoring and evaluation •Although evaluation is distinguished monitoring, they are in fact interdependent . • M& E as legitimization function- proving • M& E as a learning function –Improving • Monitoring present presents what has been delivered • Evaluation answer's the question” what has happened as a result of the intervention?”
  • 22.
    Monitoring • The wordmonitor is derived from Latin word meaning to warn • Monitoring means to keep a watch on what is happing at operational/ implementation level of any programme. • It is regular systematic collection and analysis of information to track the progress of programme implementation against pre-set targets and objectives.
  • 23.
    Evaluation • The wordevaluation is originally a Latin word Valere meaning to be strong or valiant • Evaluation deals with questions of cause and effect. • Evaluation provides necessary feedback information about performance of any programme • It is the comparison of two situation before and after any programme has operated within it for a predetermined period. • Evaluation is a process of investigating how for objectives of the any programme have been attained. It involves to analyzing the strength and weakness of the programme , reaction of the participants and its overall impact on them.
  • 24.
    Guiding principles ofM&E • Monitoring and evaluation must be relevant to the programme, • Monitoring and evaluation must be timely, • Monitoring and evaluation must be accurate , • Monitoring and evaluation must be usable, • Monitoring and evaluation must be cost effective, • Monitoring and evaluation must be simple • Monitoring and evaluation must be flexible , • Monitoring and evaluation efforts must be participatory.
  • 25.
    Objectives of monitoring •To supervise the day to day progress of programmes implementation • To see whether the project is on-track or off-track, • To assess whether time-critical activities are taking place as per the calendar or not, • To determine whether the programme is implementation as per agreed standards and guidelines or not .
  • 26.
    Types of monitoring •Process monitoring : tracks use of resources, activities delivery processes, techniques and approaches • Progress monitoring : tracks outputs, outcomes , impact thus output monitoring , outcome monitoring and impact monitoring • Context(situation) monitoring tracks the setting in which the project/programme operates i.e. political, social, cultural, legal, technical etc.
  • 27.
    • Inputs monitoringtracks for financial, human, material, time resources etc. • Compliance monitoring tracks adherence to regulation ,grant and contract requirement ,laws and ethical standards. • Organizational monitoring tracks sustainability institutional capacity and development i.e. strategic direction, human, financial capacities.
  • 28.
    Objectives of evaluation •To study the factors contributing to success or failure of extension programme, • To increase confidence about programme, among both extension worker and the people • to compare the value of achievement of the programme with cost • To facilitate the presentation of result for public support , • To provide a means for testing methods, approaches and techniques used in programme.
  • 29.
    Types of evaluation •Formative evaluation: occur during project/programme implementation to improve performance and assess compliance. • Summative evaluation : occur at the end of project/programme implementation to assess effectiveness and impact. • Midterm evaluations occurs midway through implementation to improve performance and asses compliance.
  • 30.
    • Final evaluationoccur at the completion of project/programme implementation ,assess how well the intended objectives were achieved. • Ex-post evaluations are conducted some time after implantation to assess long term impact and sustainability.
  • 31.
    Tools and techniquesof evaluation • Tool : portfolio, checklist, Rating scales, Anecdotal record(written description) , Rubrics, schedules, questionnaires • Techniques : Observation, Assignment ,Project, Interview, Debate, Test/Examination
  • 32.
    Test /examination Achievement test Standardizedtest Aptitude Attitude Intelligence Personality Interest Teacher made Oral Written Essay type Short answer type Objective-type practical Diagnostic test Prognostic test
  • 33.
    Tool • We usuallyuse the test such as achievement ,intelligence, aptitude ,etc., but for measuring most of the abilities , we use the tools such as rating scale, inventories, checklists, schedules, questionnaires, etc.
  • 34.
    Rating scales • Inrating scale, the opinions are given in various degrees such as strongly agree, agree and disagree; highly satisfied ,satisfied and dissatisfied etc. • a rating scale is prepared always in odd number points like 3 –point scales,5 –point scale, 7 point scale ,or 9-point scale.
  • 35.
    Type of ratingscale • Rating scales can be presented indifferent categories . 1. Numerical: in this type of rating scale, numbers are assigned in different degrees. It is therefore called numerical rating scale. The assigned numbers against the item carry certain meaning /interpretation . 2. Graphical scales: the graphic scale is a popular and most widely used rating scale. In this scale, a straight line is shown vertically and horizontally with various clues to help the rater.
  • 36.
    Type of questionnaire •Questionnaire is a device comprising a series of questions dealing with any topic given to an individual or a group of individuals, • It can be classified into two types: 1. Open Questionnaire: are those where the respondents answer in limited way, like responding in “yes” or “no” ;underlining the replied among the predetermined responses, putting the sign “correct” or “ incorrect”. 2. Closed Questionnaire: In this questionnaire, the respondents are free to share ,clarify and put their view.
  • 37.
    • Other classification,questionnaire may be ; 1. Structured: a structured questionnaire contains definite ,concrete and directed questions, 2. Non Structured : are often used as the interview guide which is non- directive .
  • 38.
  • 39.
    Interview schedule • Interviewis a communication or conversation by in a person asks interviewer and interviewee responds verbally in the face- to – face situation. It is a common technique for collecting required information about an individual. • Interview schedule is a tool, with the help of which interview is conducted .
  • 40.
    Types of interviewschedule • On the bases of the structure, the interview schedules are categorized as structured or unstructured. 1. A structured interview schedule is one in which the procedure to be followed is standardized .the same type of questions are presented to the interviewee and the wording of the instructions to the interviewee are specified . 2. In the unstructured interview schedule, series of the questions are decided in advance but the interviewer is largely free to recognize the questions and timing to attain the objective of the interview.
  • 41.
    Observation technique • Observationis used as a technique to evaluate various aspects of behavior is controlled or uncontrolled situations. Through observation ,behavior is captured in a particular situation. • It is a means of first hand information as experienced at a specific moment. • It is pre-planned and purposeful activity that provides immediate recording of events.
  • 42.
    Types of observation •Generally there are two types of observation: 1. Participant observation: in participant observation , the observer becomes a member of the group. The participant observer plays a dual role such as becoming a member of the group and observing the participants carefully. 2. Non-participant observation: in non-participant observation , the observer observes the group passively from a distance without his/her presence in the group. Non –participant observation helps in recording and studying the behavior of a particular person or group in detail.
  • 43.
    Projects • These areundertaken over a period of time and generally involve collection and analysis of data. • They can be open ended or structured and can be both individual or group projects.
  • 44.
  • 45.
    • The logicalframework approach (LFA) is a methodology mainly used for designing ,planning, monitoring , and evaluation international development projects. • This approach help in measuring change as a result of the project intervention
  • 46.
    History of LFA •It emerged as in response to poor planning and monitoring of development projects implemented over the period of time. • In 1969 the first logical framework was developed for USAID united states development of defense. • GTZ was responsible for the development of ZOPP • NORAD made a significant contribution in 1990 with their handbook
  • 47.
    Logical frame matrixserves the following function • A tool for planning a logical set of interventions • A tool for appraising a programme • A concise summary of the programme • A tool for monitoring progress made with regard to delivery of outputs and activities • A tool for evaluating impact of programme output , • Progress in achieving purpose and goal.
  • 48.
    Logical framework matrix Narrativesummary Objectively verifiable indicators(OVI) Means of verification(MOV) Importance Assumptions Goal Purpose Outputs Activities
  • 49.
    Intervention logic • Goal: the higher level objectives towards which the project is expected to contribute (mention target groups) • Purpose: the effect which is expected to be achieved as the result of the project. • Outputs: the results that the project management should be able to guarantee (mention target groups) • Activities: the activities that have to be undertaken by the project in order to produce outputs.
  • 50.
    From objectives tooutcomes to outputs to activities Project objective Outcome 1 output Activity Activity output Activity Activity Outcome 2 (confinanced) Output Activity Activity Output Activity Input assumption
  • 51.
    Cause-effect relationship amongobjectives at several levels Inputs Activities Outputs Purpose Goal Is controllable Is not controllable
  • 52.
    Assumptions • Important events,conditions or decisions outside the control of the project which must prevail the goal. • Important events, conditions or decisions outside the control of the project management necessary for the achievement of the purpose. • Important events, conditions or decisions outside the control of the project management necessary for the production of the outputs. • Important events, conditions or decisions outside the control of the project management necessary for the start of the project.
  • 53.
    Objectively verifiable indicators(OVI) • Goal: measures(direct to indirect) to verify to what extent the goal is fulfilled • Purpose : measures ( direct or indirect) to verify to what extent the purpose is fulfilled • Outputs: measures(direct or indirect) to verify to what extend the outputs are produced . • Activities(inputs): goods, people and services necessary to undertake the activities
  • 54.
    Means of verification(MOV) • Goal : the sources of data necessary to verify status of goal level indicators. • Purpose: the sources of data necessary to verify status of purpose level indicators • Outputs : the source of data necessary to verify status of output level indicators . • Activities : the sources of data necessary to verify status of activity level indicators.
  • 55.
    The logic ofa programme: A set of linked hypothesis Goal Purpose outputs Activities If Then If Then