Embed presentation
Download as PDF, PPTX

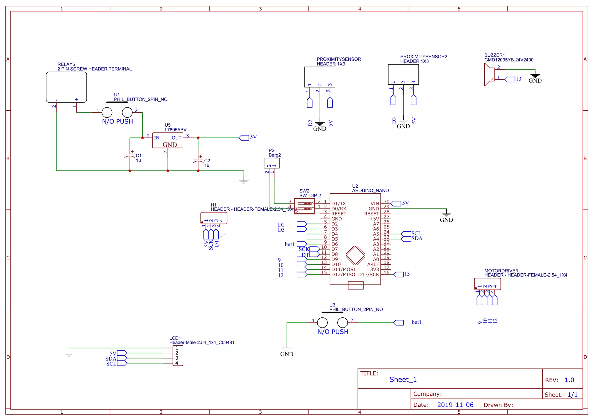
This document is a schematic diagram for an Arduino Nano circuit board. It contains 3 sentences: 1) It shows the pin connections for an Arduino Nano board connected to various sensors, displays, buttons, relays, motors and other components. 2) Power is supplied through the Vin and GND pins and regulated to 5V with an L7805 voltage regulator. 3) The diagram labels and connects each component, shows power and data connections between components, and provides a title, revision number, date, and author.
