Deliverable 5.2   LinkedTV front-end: video player and MediaCanvas
                  API


                                 Jechiam Gural
                               Pieter van Leeuwen
                                David Ammeraal
                                Daniel Ockeloen




                                11th October, 2012




                        Work Package 5: LinkedTV Platform




                                  LinkedTV
                        Television Linked To The Web
                              Integrated Project (IP)
          FP7-ICT-2011-7. Information and Communication Technologies
                         Grant Agreement Number 287911
LinkedTV front-end: video player and MediaCanvas API                                           D5.2



Dissemination level1            PU

Contractual date of delivery 30th September 2012

Actual date of delivery         11th October 2012

Deliverable number              D5.2

Deliverable name                LinkedTV front-end: video player and MediaCanvas API

File                            LinkedTV_D5.2.doc

Nature                          Prototype

Status & version                Corrected after QA, Version 1.5

Number of pages                 32

WP contributing to the          WP 5
deliverable

Task responsible                Noterik

Other contributors              Jechiam Gural, Pieter van Leeuwen, David Ammeraal, Daniel
                                Ockeloen
                                Noterik

Author(s)                       Jan Thomsen, Rolf Fricke (Condat)

Reviewer                        Stéphane Dupont, U Mons

EC Project Officer              Thomas Kuepper

Keywords                        MediaPlayer, Media Fragments, HTML5, SmartTV

Abstract (for dissemination) This Deliverables describes the design principles and current
                             status of the LinkedTV Media Player, developed by Noterik
                             B.V., Amsterdam. Technically the Media Player is based on
                             state-of-the-art technology such as HTML5 with Canvas and
                             Video, web-sockets as well as RESTful interfaces. Additionally




1 • PU = Public
• PP = Restricted to other programme participants (including the Commission Services)
• RE = Restricted to a group specified by the consortium (including the Commission Services)
• CO = Confidential, only for members of the consortium (including the Commission Services))

© LinkedTV Consortium, 2012                                                                    2/32
LinkedTV front-end: video player and MediaCanvas API                                D5.2

                           it has to implement the W3C MediaFragment 1.0 API in order
                           to be media fragment compliant and it is designed to work on
                           top of the LinkedTV Platform backend. From the functional and
                           user interface side, the Media Player is developed according
                           to the interaction and navigation principles as designed by
                           LinkedTV partner CWI with a specific focus on realizing the
                           functionalities as required by user scenarios or interactive
                           functionality from partners Sound and Vision, rbb and
                           University of Mons.




© LinkedTV Consortium, 2012                                                         3/32
LinkedTV front-end: video player and MediaCanvas API                                                                            D5.2




Table of contents
1   Introduction ........................................................................................ 6
    Related LinkedTV deliverables ........................................................................................... 8
    History of the document ...................................................................................................... 8
    1.1       Abbreviations and Acronyms ................................................................................... 9

2   Prototype architecture .................................................................... 10
    2.1       MediaPlayer Architecture ....................................................................................... 10
    2.2       MediaPlayer API .................................................................................................... 11

3   User Scenario................................................................................... 12
    3.1       Introducing Rita – the persona ............................................................................... 12
    3.2       Rita watches the Antiques Roadshow ................................................................... 12

4   Demonstration of the media player prototype .............................. 17
    4.1       Play / Pause ........................................................................................................... 18
    4.2       Fast forward / backward ........................................................................................ 19
    4.3       Show / Hide additional information ........................................................................ 20
    4.4       Browse additional information items ...................................................................... 21
    4.5       Select additional information item .......................................................................... 22
    4.6       Browse resources .................................................................................................. 23
    4.7       Full screen resource .............................................................................................. 24
    4.8       Tagging a scene .................................................................................................... 25

5   Technical Implementation ............................................................... 26
    5.1       Integration with the LinkedTV Platform .................................................................. 27
              5.1.1        Integration of the Display Database ......................................................... 28
              5.1.2        Integration of the MediaPlayer ................................................................. 29

6   Current Status and Future Work .................................................... 30
    6.1       Current status ........................................................................................................ 30
    6.2       HbbTV Variant ....................................................................................................... 30

7   References ....................................................................................... 32


© LinkedTV Consortium, 2012                                                                                                     4/32
LinkedTV front-end: video player and MediaCanvas API                                                                           D5.2

List of Figures
Figure 1: MediaPlayer Architecture ........................................................................................ 10
Figure 2: Mockup - Standard video playout ........................................................................... 14
Figure 3: Mockup - Menu ....................................................................................................... 14
Figure 4: Mockup - Additional information resources ............................................................. 15
Figure 5: Mockup - Browsing through additional information resources ................................ 15
Figure 6: Mockup – Fullscreen information resource ............................................................. 16


List of Tables
Table 1: History of the document ............................................................................................. 8
Table 2: Abbreviations.............................................................................................................. 9




© LinkedTV Consortium, 2012                                                                                                    5/32
LinkedTV front-end: video player and MediaCanvas API                                     D5.2



1 Introduction
The following Deliverable describes the first version of the LinkedTV Media Player as well as
of the Media Player Canvas API, which provides the access methods for the display of
annotated media content. The LinkedTV Media Player is the central user interface
component which realizes and demonstrates all functionalities and user scenarios developed
within LinkedTV. Although based on current state-of-the-art and even more advanced web
technologies, it is mainly designed with a TV viewing context in mind, rather than a PC based
viewing context where keyboard and mouse devices are available. Second, specific to
LinkedTV, the LinkedTV Media Player has to be developed as being compliant to the W3C
Media Fragment URI 1.0 standard.2
The LinkedTV Media Player is developed by LinkedTV Partner Noterik BV. It needs to
support a variety of media resources as well as different user interaction models. Its design
requires an approach that allows the media player to support different viewing scenarios and
user initiated interaction models. The design process of the LinkedTV player is based on the
emerging HTML5 standard, which supports playback on a variety of (mobile) devices and
provide a reference model for additional HbbTV implementation. The LinkedTV player
development strategy incorporates multiple iterations to quickly test prototypes and obtain
user feedback to allow additional refinements. In a later stage of the project the LinkedTV
HTML5 player is planned to be ported by LinkedTV partner CONDAT to support the HbbTV
standard.
The interaction models of the LinkedTV player is based on REST API’s, complemented by
JSON. There are basically two communication modes between the player and the backend,
(1) Player callbacks and (2) LinkedTV scenario instructions. Callbacks provide individual user
actions as well as statistical data with respect to the player behaviour, mainly triggered by
user behaviour. The LinkedTV scenario instructions send "calls" to the player through the
backend of the LinkedTV system to modify the interface and the content on the basis of
personalisation and other filtering algorithms.
It is important to note that the playback depends on the algorithms in the LinkedTV platform
backend (which are being developed mainly by LinkedTV Work Packages WP2 and WP4). In
other words, the player is designed to follow instructions computed in the backend of the
LinkedTV system that impose which media or annotations should be shown, filtered out,
underlined, restricted within the specific scenario’s context.
Media fragments serve as the input for the video player, either in temporal or spatial way.
Media fragments are parts of original source videos that are either restricted in time or
region, and depending on the instructions will or will not show the original content.




2
       http://www.w3.org/TR/media-frags/

© LinkedTV Consortium, 2012                                                              6/32
LinkedTV front-end: video player and MediaCanvas API                                       D5.2

All media needs to be labelled with unique identifiers in the LinkedTV backend. In the display
database these unique identifiers are mapped to their corresponding original source videos.
These original source videos are stored on the Noterik WebTV platform and are transcoded
to a number of streaming formats and support play-out for different resolutions and devices.
The Noterik display database is a caching module that holds both the videos and the
metadata in order to manage the presentations and player in efficient ways. Videos can be
streamed from the WebTV platform once available in the display database. If an item is
initially not in the display database this item is requested along with the metadata and then
cached.
One of the challenges in creating a valuable user experience within the LinkedTV context is
creating a smart design for the communication interfaces between the LinkedTV player and
its corresponding backend system. These should adaptively enrich the end users experience
by providing additional media resources to the viewer, but at the same time also preventing
the overload of information, which will create stress choice. Displaying or allowing the user to
request additional information related to a scene requires new visualisation and interaction
strategies. This deliverable describes the first results of the prototype application that was
developed.
Contrary to PCs and emerging mobile devices (tablets), most set-top boxes (STBs) still have
limited processing power (energy consumption). The current HbbTV 1.1 standard provides
very limited options compared to the HTML5 standard. It is difficult to predict how hardware
manufacturers will develop new set-top boxes. At this point in time the future HbbTV 2.0
standard is still under discussion,3 so it is not yet clear which functions developed within the
HTML5 environment designed for LinkedTV it will eventually support.
We are currently focussing on a single interface interaction models, while keeping in mind
that a second screen application and gestural interaction will be developed in a later phase of
the project.
The description of the LinkedTV Media Player is based on the working prototype which was
first released in May 2012 and slightly enhanced since.




3
        Cf, e.g. EU-Project HBB-NEXT, http://www.hbb-next.eu

© LinkedTV Consortium, 2012                                                                7/32
LinkedTV front-end: video player and MediaCanvas API                                     D5.2


Related LinkedTV deliverables
The design requires the consideration and input of almost all LinkedTV work packages.
However, D5.2 strongly relates to the following deliverables in particular:

D3.1 Specification of functionality requirements satisfying user information needs

D3.2 Specification of presentation interfaces for the three scenarios

D3.3 LinkedTV user interfaces sketch

D3.4 LinkedTV interface and presentation engine version 1

D5.1 LinkedTV platform and architecture


History of the document
Table 1: History of the document

 Date              Version    Name                      Comment

 2012/07/5         V0.01      Gural, Noterik            Initial document structure

 2012/07/16        V0.02      van Leeuwen, Noterik

 2012/08/5         V0.03      van Leeuwen, Noterik

 2012/08/19        V0.04      Gural, Noterik

 2012/09/20        V1.0       Ammeraal,Noterik          Added 2.1,Added 2.2

 2012/09/26        V1.1       Ockeloen                  Rewrote 2.1 and 2.2

 2012/09/26        V1.2       Thomsen, Condat           Additions throughout the Deliverable
                                                        added abstract, formatting

 2012/10/01        V1.3       Thomsen, Condat           Added Chapter 5

 10/10/12          V1.4       Rozendal, Noterik         Changed suggestion from Stephane




© LinkedTV Consortium, 2012                                                              8/32
LinkedTV front-end: video player and MediaCanvas API    D5.2


1.1 Abbreviations and Acronyms
Table 2: Abbreviations

Abbreviation        Explanation

API                 Application Programming Interface

ASR                 Automatic Speech Recognition

GIS                 Geographic Information System

JARSTOP             Java RDF Stored Procedure




© LinkedTV Consortium, 2012                             9/32
LinkedTV front-end: video player and MediaCanvas API                                           D5.2



2 Prototype architecture
This chapter describes both the system architecture of the MediaPlayer as the API that can
be used to interact with the MediaPlayer.

2.1 MediaPlayer Architecture

The MediaPlayer canvas makes use of a templating system that consists of components
which can communicate with each other through means of the so-called "NIC" (short for
Network Interface Component4). These templates will implement the layout and interaction
models of the still evolving user scenario's. The templating system is developed by Noterik
and will be published under een open-source licence. Some of the templates are explained in
this screencast (scrub to 52 seconds)5. By using a template system we can have multiple
versions of each prototype in development and incorporate some optional components for
the enhanced user control models (like Microsoft Kinect) without too much trouble.




Figure 1: MediaPlayer Architecture



Based on the selected template the player communicates with the display database that
stores or gives access to the needed data for each component used. This display database
has a RESTful interface and in this way provides the client-side code (browser based) a
unified and single point for communication with the backend systems involved in the
project. The NIC is responsible for handling the communication between the components




4
        In line with the hardware version NIC is responsible for handeling all communication of the
player component with the rest of the system
5

http://www2.springfieldwebtv.nl/view.html?presentation=/domain/springfieldwebtv/user/admin/collectio
n/8/presentation/2/

© LinkedTV Consortium, 2012                                                                   10/32
LinkedTV front-end: video player and MediaCanvas API                                       D5.2

and the rest of the platform. During the initialisation phase of a given component, it registers
itself with the NIC. The NIC will keep a list of all registered components, and makes them
reachable in RESTful way. The NIC is therefore responsible for creating the pathways
between components and systems and regulating signals from/to the different parts like user
interactions, alternative control methods, video stream events. Most if not all of the outgoing
and incoming pathways will be going to the backend maintained by CONDAT who has the
master copy of most of the source information generated by the different work-packages and
where we need to send our signals from the user actions and statistics to be reused by the
system as a whole. We will work with CONDAT in creating these pathways/interfaces using a
RESTful interface where needed.



2.2 MediaPlayer API

The video component of the canvas has an extended interface to allow mode direct
interaction and feedback systems to attach themselves. It is implemented in
HTML5/JavaScript on the client-side of the application. It provides certain basic functions
such as play, pause and skip forward, but also allows the user to display active events,
select active events, display additional data etc.
The API also provides callbacks to the backend so that user behavior can be analyzed. For
example when the user calls the play() function, it will also send a callback to the backend
describing the interaction, so that these can be analyzed by LinkedTV Work Package 4
Personalisation and Contextualisation. At the moment it is still unclear how the balance will
be between this server-side based API's and this client-side API will work out but by
providing both we hope to make quick integration and testing possible by not enforcing one
model but allowing for both during prototyping and later implementations of the different user
scenario's.




© LinkedTV Consortium, 2012                                                               11/32
LinkedTV front-end: video player and MediaCanvas API                                       D5.2



3 User Scenario
The existing prototype is being demonstrated based on video material from the TV program
“Tussen Kunst en Kitsch”6 from the Dutch public broadcaster AVRO. This TV format is
derived from BBC Antiques Roadshow, a British television show in which antiques appraisers
travel to various regions of the United Kingdom (and occasionally abroad) to appraise
antiques brought in by local people. It has been running since 1979. In order to better
illustrate the functionality to be supported by the LinkedTV Media Player we shortly introduce
the scenario description. For a deeper description cf. D3.1 Specification of Functional
Requirements Satisfying User Information Needs.



3.1 Introducing Rita – the persona

Rita is an administrative assistant at the Art History department of the University of
Amsterdam. She didn’t study art herself, but spends a lot of her free time on museum visits,
creative courses and reading about art. One of her favourite programmes is the Antiques
Roadshow (Dutch title: Tussen Kunst & Kitsch).
Rita likes to watch the Antiques Roadshow because, on the one hand, she learns more
about art history, and, on the other hand, because she thinks it’s fun to guess how much the
objects people bring in are worth. She’s also interested in the locations where the
programme is recorded, as this usually takes place in a historically interesting location, such
as a museum or a cultural institute.



3.2 Rita watches the Antiques Roadshow

Rita is watching the latest episode of the Roadshow. The show’s host, Nelleke van der Krogt,
gives an introduction to the programme. Rita sees the show has been recorded in the
Hermitage Museum in Amsterdam. She always wanted to visit the museum as well as finding
out what the link is between the Amsterdam Hermitage and the Hermitage in St. Petersburg.
She sees a shot of the outside of the museum and notices that it was originally a home for
old women from the 17th century. Intriguing! Rita wants to know more about the Hermitage
location’s history and see images of how the building used to look. After expressing her need
for more information, a bar appears on her screen with additional background material about
the museum and the building in which it is located. While Rita is browsing, the programme
continues in a smaller part of her screen. After the show introduced the Hermitage, a bit of its
history and current and future exhibitions, the objects brought in by the participants are




6
        http://cultuurgids.avro.nl/front/indextkk.html

© LinkedTV Consortium, 2012                                                               12/32
LinkedTV front-end: video player and MediaCanvas API                                       D5.2

evaluated by the experts. One person has brought in a golden, filigree box from France in
which people stored a sponge with vinegar they could sniff to stay awake during long church
sermons. Inside the box, the Chi Ro symbol has been incorporated. Rita has heard of it, but
doesn’t really know much about its provenance and history. Again, Rita uses the remote to
access information about the Chi Ro symbol on Wikipedia and to explore a similar object, a
golden box with the same symbol, found on the Europeana portal.7 Since she doesn’t want to
miss the expert’s opinion, Rita pauses the programme only to resume it after exploring the
Europeana content. The final person on the show (a woman in her 70s) has brought in a
painting that has the signature ‘Jan Sluijters’. This is in fact a famous Dutch painter, so she
wants to make sure that it is indeed his. The expert - Willem de Winter - confirms that it is
genuine. He states that the painting depicts a street scene in Paris, and that it was made in
1906. Rita thinks the painting is beautiful, and wants to learn more about Sluijters and his
work. She learns that he experimented with various styles that were typical for the era:
including fauvism, cubism and expressionism. She’d like to see a general overview of the
differences of these styles and the leaders of the respective movements.


During the show Rita could mark interesting fragments by pressing the “tag” button on her
remote control. While tagging she continued watching the show but afterwards these marked
fragments are used to generate a personalized extended information show based on the
topics Rita has marked as interesting. She can watch this related / extended content directly
after the show on her television or decide to have this playlist saved so she can view it later.
This is not only limited to her television but could also be a desktop, second screen or
Smartphone, as long as these are linked together. She’s able to share this information on
social networks, allowing her friends to see highlights related to the episode.




7
        http://www.europeana.eu

© LinkedTV Consortium, 2012                                                               13/32
LinkedTV front-end: video player and MediaCanvas API   D5.2




Figure 2: Mockup - Standard video playout




Figure 3: Mockup - Menu




© LinkedTV Consortium, 2012                            14/32
LinkedTV front-end: video player and MediaCanvas API                   D5.2




Figure 4: Mockup - Additional information resources




Figure 5: Mockup - Browsing through additional information resources




© LinkedTV Consortium, 2012                                            15/32
LinkedTV front-end: video player and MediaCanvas API   D5.2




Figure 6: Mockup – Fullscreen information resource




© LinkedTV Consortium, 2012                            16/32
LinkedTV front-end: video player and MediaCanvas API                                                   D5.2



4 Demonstration of the media player prototype
The current status of the LinkedTV Media Player prototype is being demonstrated by means
of a video walkthrough. This can be accessed under the following address:8
http://www.springfieldwebtv.nl/view.html?presentation=/domain/springfieldwebtv/user/linkedtv
/collection/1/presentation/2/
The video walkthrough is not yet made publicly accessible because the digital rights status of
the contained material is not yet fully clarified.
In the following the different functions of the LinkedTV Media Player are described as shown
in the walkthrough video. The source content is the original TV video material enhanced by
additional information which is annotated to different temporal or spatial fragments thereof.
Please note that all interaction is done via either remote control or (remote) keyboard.




8As long as the digital rights for displaying the material are not finally clarified, access is restricted by
password protection. Please use the following access code when prompted after clicking on the link
above:
Username:      linkedtv
Password:      linkedtv12

© LinkedTV Consortium, 2012                                                                           17/32
LinkedTV front-end: video player and MediaCanvas API                                  D5.2


4.1 Play / Pause

To play or pause the video, press the P button on your keyboard or press the play button on
the remote control.




© LinkedTV Consortium, 2012                                                          18/32
LinkedTV front-end: video player and MediaCanvas API                                D5.2


4.2 Fast forward / backward

To fast forward or backward in video, press the < and > buttons on your keyboard.




Press the left or right button for a second on the remote control.




© LinkedTV Consortium, 2012                                                         19/32
LinkedTV front-end: video player and MediaCanvas API                                  D5.2


4.3 Show / Hide additional information

To show or hide the additional information in the current scene, press the S button on your
keyboard.




Press the menu button on the remote control.




© LinkedTV Consortium, 2012                                                          20/32
LinkedTV front-end: video player and MediaCanvas API                                 D5.2


4.4 Browse additional information items

To browse through the additional information items, press the left and right arrow keys on
your keyboard.




Press the left or right button on the remote control.




© LinkedTV Consortium, 2012                                                         21/32
LinkedTV front-end: video player and MediaCanvas API                            D5.2

4.5 Select additional information item

To view the additional information about a specific item, press the enter key on your
keyboard.




Press the enter button on the remote control.




© LinkedTV Consortium, 2012                                                    22/32
LinkedTV front-end: video player and MediaCanvas API                               D5.2


4.6 Browse resources

To browse the available resources, press the up and down arrow keys on your keyboard.




Press the up or down button on the remote control.




© LinkedTV Consortium, 2012                                                       23/32
LinkedTV front-end: video player and MediaCanvas API                            D5.2


4.7 Full screen resource

To show a resource full screen or return from full screen, press the F button on your
keyboard.




Press the menu button for a second on the remote control.




© LinkedTV Consortium, 2012                                                    24/32
LinkedTV front-end: video player and MediaCanvas API         D5.2


4.8 Tagging a scene

To tag a scene, press the T button on your keyboard.




Press the enter button for a second on the remote control.




© LinkedTV Consortium, 2012                                  25/32
LinkedTV front-end: video player and MediaCanvas API                                       D5.2



5 Technical Implementation
The prototype application shows the potential of automatically enriching television content for
an enriched end-user experience. The chosen scenario allows a wide variety of enrichment
techniques to be deployed: techniques to link AV content to Wikipedia articles, named entity
recognition and linking of person, location and art style names, feature detection techniques
to link close ups of art objects to visually similar objects in the Europeana data set, metadata
based linking, etc. For this prototype demonstration the front-end is built for web browsers,
using HTML5 and JavaScript for the implementation of the interactive user interface.
This front-end works on top of the existing LinkedTV platform used for the project, an XML
based service-oriented platform where audiovisual content is stored, processed into different
formats and qualities and made accessible through a RESTful web service. It's capable of
storing and manipulating the audiovisual content, metadata and fragment [6] based
annotations of the enriched broadcast. In addition, the prototype shows how the linked
content can be unobtrusively integrated into a simple but aesthetically attractive TV
interface that can be used both during and after the original broadcast, and thus forms a
potential to make archived content more attractive.
It was possible to control the prototype using a default apple remote control.




© LinkedTV Consortium, 2012                                                               26/32
LinkedTV front-end: video player and MediaCanvas API                                        D5.2


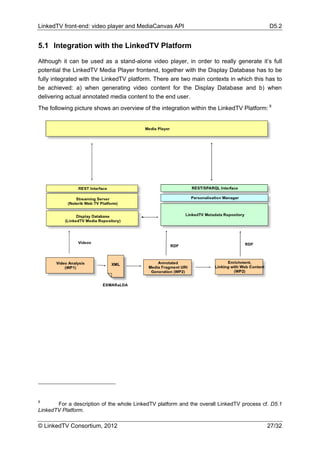
5.1 Integration with the LinkedTV Platform

Although it can be used as a stand-alone video player, in order to really generate it’s full
potential the LinkedTV Media Player frontend, together with the Display Database has to be
fully integrated with the LinkedTV platform. There are two main contexts in which this has to
be achieved: a) when generating video content for the Display Database and b) when
delivering actual annotated media content to the end user.
The following picture shows an overview of the integration within the LinkedTV Platform: 9




9
       For a description of the whole LinkedTV platform and the overall LinkedTV process cf. D5.1
LinkedTV Platform.

© LinkedTV Consortium, 2012                                                                27/32
LinkedTV front-end: video player and MediaCanvas API                                    D5.2

5.1.1 Integration of the Display Database

In general, media resources to be analysed, enriched and played may be located anywhere
on the Web in all phases of the LinkedTV process. However, in controlled contexts (and the
user scenarios defined by LinkedTV include these contexts), the enriched media resources
are streamed over the Noterik WebTV platform from the video cache within the Display
Database (aka LinkedTV Media Repository). For the Display Database for each original
video resource different versions with different encodings and formats for different end user
devices are generated.
There are two main interfaces which have to be realized in order to ensure the integration
with the LinkedTV platform as a whole:
   a) a query and notification interface which tells the Display Database which media
      resources are actually available for encoding and playout, or in which status they are,
      respectively. Only those media resources which have finished analysis and annotated
      media fragment generation process steps are ready for use in a full LinkedTV
      scenario
   b) an update interface which tells the LinkedTV Metadata Repository which new
      versions of an original media resource have been generated. This is needed because
      the annotated media fragments generated by Work Package 2 services contain
      references only to the original media resources, and therefore the platform has to
      keep track of all different versions.
Both interfaces are realized as part of the LinkedTV Media Layer REST API described in
more detail in D5.1.Linked Media Platform.
GET /resources?status=MF_READY
// get all media resources of which annotated media fragments have been
// generated. Without parameter this service lists all available media
// resources
GET /resource/{id}/status
// get the status of a specific mediaresource
GET /resource/{id}/uris
//get all versions of a specific media resource
PUT /resource/{id}
// set new metadata for a specific mediaresource, in particalur new
versions
// together with information on encoding, format, etc. Values are submitted
// in the body.




© LinkedTV Consortium, 2012                                                            28/32
LinkedTV front-end: video player and MediaCanvas API                              D5.2

5.1.2 Integration of the MediaPlayer

When streaming actual content which has been annotated through the LinkedTV process all
annotations and media fragment information is provided via its REST API by the Linked
Media Layer. In order to support this the REST API provides the following services:


GET /resource/{id}/fragments
// get all media fragments of a given mediaresource
GET /resource/{id}/{name}
// get specific metadata of a given mediaresource; e.g. duration, format,
title
// without a {name} all existing metadata are returned
GET /fragment/{id}/{name}
//returns the metadata identified by name associated with a specific
// mediafragment, e.g. hasStart, duration, annotations, region
GET /fragments?{params}
// get all media fragments with a specific property, e.g. annotated with
// certain entities; the conditions are submitted in the body. With params
// the format of the conditation can be specified, e.g. xml, json, sparql




© LinkedTV Consortium, 2012                                                      29/32
LinkedTV front-end: video player and MediaCanvas API                                     D5.2



6 Current Status and Future Work


6.1 Current status

The prototype was released on May 2012 and will be made available to a selected group of
potential users. For a more detailed description of the Media Player Presentation Layer cf.
D3.4 Interface and Presentation Engine. Subsequent evaluations will be carried out within
the context of LinkedTV. The focus will be on the usability and on expanding the application
with additional metadata information layers. This will focus on usability of adding additional
layers of information of TV such as broadcasts, interaction patterns. Based on the outcomes,
we will work in a second version.
The ambition of this second version is deployment on a real life setting. In building the
prototype application, we found that automatic linking is not perfect and requires moderation
by editors of the programme.
A key step will be the developing of the player user interface according to the design as
described in D3.3 LinkedTV user interfaces sketch.
To alleviate the amount of editing work we want to investigate the possibility of using social
media and crowd sourcing in order to involve users in supplying additional data about
specific items in the show. Using the effort of the crowd, we aim to improve and correct the
available (context) data and also explore ways to visualize the user's perspective on the
material. In this process we aim to maximize the quantity and quality of the content and aim
to minimize the amount of moderation that is needed to correct the automated and user
generated input.
Lastly, subsequent versions will investigate possible ways of involving and engaging users,
for instance by creating games or giving the opportunity to make users experts on certain
topics.



6.2 HbbTV Variant

For the first phase of the project the plan foresees to implement a HTML5 variant for the
browser, because this is the most appropriate front end for interactive TV with non-linear
video and a two-way communication.
For the second phase of the project a restricted HbbTV 1.1 implementation variant for TV
Sets is planned. The project intends to profit from an integration of HTML5 elements in
upcoming HbbTV releases. But the intended uptake of HTML5 for HbbTV is still under
discussion by the standardization organisations, since the combined use of TV sets for
broadcast and internet access


© LinkedTV Consortium, 2012                                                             30/32
LinkedTV front-end: video player and MediaCanvas API                                      D5.2

       1. does not allow a direct uptake of the HTML5 video element, due to the fact that
          Broadcast video is always running and can not be paused or rewinded;
          the combination of video and HTML is quite different in HbbTV1.1, where the load
          of HTML pages is triggered by stream events transmitted with the Broadcast
          protocol.
       2. has to consider the limited CPUs power of TV Sets
       3. has to take into account, that TV-Sets usually do not have a pointing device.
For a more detailed discussion of the restrictions of the HbbTV variant and possible solutions
see “D5.1, 5.4.4.3 Analysis of options for HbbTV client variant”.
LinkedTV plans to assess the features for the UI designed by WP3 after the first year and
decide how they could be provided with HbbTV 1.1 and upcoming HbbTV releases in the
next project phases.




© LinkedTV Consortium, 2012                                                               31/32
LinkedTV front-end: video player and MediaCanvas API                                    D5.2



7 References
1. Minelli, S. (2007). Gathering requirements for multilingual search of audiovisual material
   in cultural heritage. Proc. of Workshop on User Centricity – state of the art (16th IST
   Mobile and Wireless Communications Summit), Budapest, Hungary.
2. "Television and the Future Internet: the NoTube project", Lora Aroyo, Lyndon Nixon,
    Stefan Dietze and NoTube consortium at the Future Internet Symposium (FIS 2009),
    Sept 2009
3. Oomen, J. and V. Tzouvaras (2007), Providing Access to European Television Heritage.
   In Ariadne. Issue 53 http://www.ariadne.ac.uk/issue53/ooman-tzouvaras/
4. K-Space NoE, http://www.k-space.eu/
5. Boemie, http://www.boemie.org/
6. Troncy, R., Mannens, E., Pfeiffer, S., and Deursen, D. van. 2012. Media Fragments URI
   1.0      (basic).   W3C         Proposed       Recommendation.        Available    at:
   http://www.w3.org/TR/media-frags/




© LinkedTV Consortium, 2012                                                            32/32

D5.2. LinkedTV Front-End: Video Player and MediaCanvas API

  • 1.
    Deliverable 5.2 LinkedTV front-end: video player and MediaCanvas API Jechiam Gural Pieter van Leeuwen David Ammeraal Daniel Ockeloen 11th October, 2012 Work Package 5: LinkedTV Platform LinkedTV Television Linked To The Web Integrated Project (IP) FP7-ICT-2011-7. Information and Communication Technologies Grant Agreement Number 287911
  • 2.
    LinkedTV front-end: videoplayer and MediaCanvas API D5.2 Dissemination level1 PU Contractual date of delivery 30th September 2012 Actual date of delivery 11th October 2012 Deliverable number D5.2 Deliverable name LinkedTV front-end: video player and MediaCanvas API File LinkedTV_D5.2.doc Nature Prototype Status & version Corrected after QA, Version 1.5 Number of pages 32 WP contributing to the WP 5 deliverable Task responsible Noterik Other contributors Jechiam Gural, Pieter van Leeuwen, David Ammeraal, Daniel Ockeloen Noterik Author(s) Jan Thomsen, Rolf Fricke (Condat) Reviewer Stéphane Dupont, U Mons EC Project Officer Thomas Kuepper Keywords MediaPlayer, Media Fragments, HTML5, SmartTV Abstract (for dissemination) This Deliverables describes the design principles and current status of the LinkedTV Media Player, developed by Noterik B.V., Amsterdam. Technically the Media Player is based on state-of-the-art technology such as HTML5 with Canvas and Video, web-sockets as well as RESTful interfaces. Additionally 1 • PU = Public • PP = Restricted to other programme participants (including the Commission Services) • RE = Restricted to a group specified by the consortium (including the Commission Services) • CO = Confidential, only for members of the consortium (including the Commission Services)) © LinkedTV Consortium, 2012 2/32
  • 3.
    LinkedTV front-end: videoplayer and MediaCanvas API D5.2 it has to implement the W3C MediaFragment 1.0 API in order to be media fragment compliant and it is designed to work on top of the LinkedTV Platform backend. From the functional and user interface side, the Media Player is developed according to the interaction and navigation principles as designed by LinkedTV partner CWI with a specific focus on realizing the functionalities as required by user scenarios or interactive functionality from partners Sound and Vision, rbb and University of Mons. © LinkedTV Consortium, 2012 3/32
  • 4.
    LinkedTV front-end: videoplayer and MediaCanvas API D5.2 Table of contents 1 Introduction ........................................................................................ 6 Related LinkedTV deliverables ........................................................................................... 8 History of the document ...................................................................................................... 8 1.1 Abbreviations and Acronyms ................................................................................... 9 2 Prototype architecture .................................................................... 10 2.1 MediaPlayer Architecture ....................................................................................... 10 2.2 MediaPlayer API .................................................................................................... 11 3 User Scenario................................................................................... 12 3.1 Introducing Rita – the persona ............................................................................... 12 3.2 Rita watches the Antiques Roadshow ................................................................... 12 4 Demonstration of the media player prototype .............................. 17 4.1 Play / Pause ........................................................................................................... 18 4.2 Fast forward / backward ........................................................................................ 19 4.3 Show / Hide additional information ........................................................................ 20 4.4 Browse additional information items ...................................................................... 21 4.5 Select additional information item .......................................................................... 22 4.6 Browse resources .................................................................................................. 23 4.7 Full screen resource .............................................................................................. 24 4.8 Tagging a scene .................................................................................................... 25 5 Technical Implementation ............................................................... 26 5.1 Integration with the LinkedTV Platform .................................................................. 27 5.1.1 Integration of the Display Database ......................................................... 28 5.1.2 Integration of the MediaPlayer ................................................................. 29 6 Current Status and Future Work .................................................... 30 6.1 Current status ........................................................................................................ 30 6.2 HbbTV Variant ....................................................................................................... 30 7 References ....................................................................................... 32 © LinkedTV Consortium, 2012 4/32
  • 5.
    LinkedTV front-end: videoplayer and MediaCanvas API D5.2 List of Figures Figure 1: MediaPlayer Architecture ........................................................................................ 10 Figure 2: Mockup - Standard video playout ........................................................................... 14 Figure 3: Mockup - Menu ....................................................................................................... 14 Figure 4: Mockup - Additional information resources ............................................................. 15 Figure 5: Mockup - Browsing through additional information resources ................................ 15 Figure 6: Mockup – Fullscreen information resource ............................................................. 16 List of Tables Table 1: History of the document ............................................................................................. 8 Table 2: Abbreviations.............................................................................................................. 9 © LinkedTV Consortium, 2012 5/32
  • 6.
    LinkedTV front-end: videoplayer and MediaCanvas API D5.2 1 Introduction The following Deliverable describes the first version of the LinkedTV Media Player as well as of the Media Player Canvas API, which provides the access methods for the display of annotated media content. The LinkedTV Media Player is the central user interface component which realizes and demonstrates all functionalities and user scenarios developed within LinkedTV. Although based on current state-of-the-art and even more advanced web technologies, it is mainly designed with a TV viewing context in mind, rather than a PC based viewing context where keyboard and mouse devices are available. Second, specific to LinkedTV, the LinkedTV Media Player has to be developed as being compliant to the W3C Media Fragment URI 1.0 standard.2 The LinkedTV Media Player is developed by LinkedTV Partner Noterik BV. It needs to support a variety of media resources as well as different user interaction models. Its design requires an approach that allows the media player to support different viewing scenarios and user initiated interaction models. The design process of the LinkedTV player is based on the emerging HTML5 standard, which supports playback on a variety of (mobile) devices and provide a reference model for additional HbbTV implementation. The LinkedTV player development strategy incorporates multiple iterations to quickly test prototypes and obtain user feedback to allow additional refinements. In a later stage of the project the LinkedTV HTML5 player is planned to be ported by LinkedTV partner CONDAT to support the HbbTV standard. The interaction models of the LinkedTV player is based on REST API’s, complemented by JSON. There are basically two communication modes between the player and the backend, (1) Player callbacks and (2) LinkedTV scenario instructions. Callbacks provide individual user actions as well as statistical data with respect to the player behaviour, mainly triggered by user behaviour. The LinkedTV scenario instructions send "calls" to the player through the backend of the LinkedTV system to modify the interface and the content on the basis of personalisation and other filtering algorithms. It is important to note that the playback depends on the algorithms in the LinkedTV platform backend (which are being developed mainly by LinkedTV Work Packages WP2 and WP4). In other words, the player is designed to follow instructions computed in the backend of the LinkedTV system that impose which media or annotations should be shown, filtered out, underlined, restricted within the specific scenario’s context. Media fragments serve as the input for the video player, either in temporal or spatial way. Media fragments are parts of original source videos that are either restricted in time or region, and depending on the instructions will or will not show the original content. 2 http://www.w3.org/TR/media-frags/ © LinkedTV Consortium, 2012 6/32
  • 7.
    LinkedTV front-end: videoplayer and MediaCanvas API D5.2 All media needs to be labelled with unique identifiers in the LinkedTV backend. In the display database these unique identifiers are mapped to their corresponding original source videos. These original source videos are stored on the Noterik WebTV platform and are transcoded to a number of streaming formats and support play-out for different resolutions and devices. The Noterik display database is a caching module that holds both the videos and the metadata in order to manage the presentations and player in efficient ways. Videos can be streamed from the WebTV platform once available in the display database. If an item is initially not in the display database this item is requested along with the metadata and then cached. One of the challenges in creating a valuable user experience within the LinkedTV context is creating a smart design for the communication interfaces between the LinkedTV player and its corresponding backend system. These should adaptively enrich the end users experience by providing additional media resources to the viewer, but at the same time also preventing the overload of information, which will create stress choice. Displaying or allowing the user to request additional information related to a scene requires new visualisation and interaction strategies. This deliverable describes the first results of the prototype application that was developed. Contrary to PCs and emerging mobile devices (tablets), most set-top boxes (STBs) still have limited processing power (energy consumption). The current HbbTV 1.1 standard provides very limited options compared to the HTML5 standard. It is difficult to predict how hardware manufacturers will develop new set-top boxes. At this point in time the future HbbTV 2.0 standard is still under discussion,3 so it is not yet clear which functions developed within the HTML5 environment designed for LinkedTV it will eventually support. We are currently focussing on a single interface interaction models, while keeping in mind that a second screen application and gestural interaction will be developed in a later phase of the project. The description of the LinkedTV Media Player is based on the working prototype which was first released in May 2012 and slightly enhanced since. 3 Cf, e.g. EU-Project HBB-NEXT, http://www.hbb-next.eu © LinkedTV Consortium, 2012 7/32
  • 8.
    LinkedTV front-end: videoplayer and MediaCanvas API D5.2 Related LinkedTV deliverables The design requires the consideration and input of almost all LinkedTV work packages. However, D5.2 strongly relates to the following deliverables in particular: D3.1 Specification of functionality requirements satisfying user information needs D3.2 Specification of presentation interfaces for the three scenarios D3.3 LinkedTV user interfaces sketch D3.4 LinkedTV interface and presentation engine version 1 D5.1 LinkedTV platform and architecture History of the document Table 1: History of the document Date Version Name Comment 2012/07/5 V0.01 Gural, Noterik Initial document structure 2012/07/16 V0.02 van Leeuwen, Noterik 2012/08/5 V0.03 van Leeuwen, Noterik 2012/08/19 V0.04 Gural, Noterik 2012/09/20 V1.0 Ammeraal,Noterik Added 2.1,Added 2.2 2012/09/26 V1.1 Ockeloen Rewrote 2.1 and 2.2 2012/09/26 V1.2 Thomsen, Condat Additions throughout the Deliverable added abstract, formatting 2012/10/01 V1.3 Thomsen, Condat Added Chapter 5 10/10/12 V1.4 Rozendal, Noterik Changed suggestion from Stephane © LinkedTV Consortium, 2012 8/32
  • 9.
    LinkedTV front-end: videoplayer and MediaCanvas API D5.2 1.1 Abbreviations and Acronyms Table 2: Abbreviations Abbreviation Explanation API Application Programming Interface ASR Automatic Speech Recognition GIS Geographic Information System JARSTOP Java RDF Stored Procedure © LinkedTV Consortium, 2012 9/32
  • 10.
    LinkedTV front-end: videoplayer and MediaCanvas API D5.2 2 Prototype architecture This chapter describes both the system architecture of the MediaPlayer as the API that can be used to interact with the MediaPlayer. 2.1 MediaPlayer Architecture The MediaPlayer canvas makes use of a templating system that consists of components which can communicate with each other through means of the so-called "NIC" (short for Network Interface Component4). These templates will implement the layout and interaction models of the still evolving user scenario's. The templating system is developed by Noterik and will be published under een open-source licence. Some of the templates are explained in this screencast (scrub to 52 seconds)5. By using a template system we can have multiple versions of each prototype in development and incorporate some optional components for the enhanced user control models (like Microsoft Kinect) without too much trouble. Figure 1: MediaPlayer Architecture Based on the selected template the player communicates with the display database that stores or gives access to the needed data for each component used. This display database has a RESTful interface and in this way provides the client-side code (browser based) a unified and single point for communication with the backend systems involved in the project. The NIC is responsible for handling the communication between the components 4 In line with the hardware version NIC is responsible for handeling all communication of the player component with the rest of the system 5 http://www2.springfieldwebtv.nl/view.html?presentation=/domain/springfieldwebtv/user/admin/collectio n/8/presentation/2/ © LinkedTV Consortium, 2012 10/32
  • 11.
    LinkedTV front-end: videoplayer and MediaCanvas API D5.2 and the rest of the platform. During the initialisation phase of a given component, it registers itself with the NIC. The NIC will keep a list of all registered components, and makes them reachable in RESTful way. The NIC is therefore responsible for creating the pathways between components and systems and regulating signals from/to the different parts like user interactions, alternative control methods, video stream events. Most if not all of the outgoing and incoming pathways will be going to the backend maintained by CONDAT who has the master copy of most of the source information generated by the different work-packages and where we need to send our signals from the user actions and statistics to be reused by the system as a whole. We will work with CONDAT in creating these pathways/interfaces using a RESTful interface where needed. 2.2 MediaPlayer API The video component of the canvas has an extended interface to allow mode direct interaction and feedback systems to attach themselves. It is implemented in HTML5/JavaScript on the client-side of the application. It provides certain basic functions such as play, pause and skip forward, but also allows the user to display active events, select active events, display additional data etc. The API also provides callbacks to the backend so that user behavior can be analyzed. For example when the user calls the play() function, it will also send a callback to the backend describing the interaction, so that these can be analyzed by LinkedTV Work Package 4 Personalisation and Contextualisation. At the moment it is still unclear how the balance will be between this server-side based API's and this client-side API will work out but by providing both we hope to make quick integration and testing possible by not enforcing one model but allowing for both during prototyping and later implementations of the different user scenario's. © LinkedTV Consortium, 2012 11/32
  • 12.
    LinkedTV front-end: videoplayer and MediaCanvas API D5.2 3 User Scenario The existing prototype is being demonstrated based on video material from the TV program “Tussen Kunst en Kitsch”6 from the Dutch public broadcaster AVRO. This TV format is derived from BBC Antiques Roadshow, a British television show in which antiques appraisers travel to various regions of the United Kingdom (and occasionally abroad) to appraise antiques brought in by local people. It has been running since 1979. In order to better illustrate the functionality to be supported by the LinkedTV Media Player we shortly introduce the scenario description. For a deeper description cf. D3.1 Specification of Functional Requirements Satisfying User Information Needs. 3.1 Introducing Rita – the persona Rita is an administrative assistant at the Art History department of the University of Amsterdam. She didn’t study art herself, but spends a lot of her free time on museum visits, creative courses and reading about art. One of her favourite programmes is the Antiques Roadshow (Dutch title: Tussen Kunst & Kitsch). Rita likes to watch the Antiques Roadshow because, on the one hand, she learns more about art history, and, on the other hand, because she thinks it’s fun to guess how much the objects people bring in are worth. She’s also interested in the locations where the programme is recorded, as this usually takes place in a historically interesting location, such as a museum or a cultural institute. 3.2 Rita watches the Antiques Roadshow Rita is watching the latest episode of the Roadshow. The show’s host, Nelleke van der Krogt, gives an introduction to the programme. Rita sees the show has been recorded in the Hermitage Museum in Amsterdam. She always wanted to visit the museum as well as finding out what the link is between the Amsterdam Hermitage and the Hermitage in St. Petersburg. She sees a shot of the outside of the museum and notices that it was originally a home for old women from the 17th century. Intriguing! Rita wants to know more about the Hermitage location’s history and see images of how the building used to look. After expressing her need for more information, a bar appears on her screen with additional background material about the museum and the building in which it is located. While Rita is browsing, the programme continues in a smaller part of her screen. After the show introduced the Hermitage, a bit of its history and current and future exhibitions, the objects brought in by the participants are 6 http://cultuurgids.avro.nl/front/indextkk.html © LinkedTV Consortium, 2012 12/32
  • 13.
    LinkedTV front-end: videoplayer and MediaCanvas API D5.2 evaluated by the experts. One person has brought in a golden, filigree box from France in which people stored a sponge with vinegar they could sniff to stay awake during long church sermons. Inside the box, the Chi Ro symbol has been incorporated. Rita has heard of it, but doesn’t really know much about its provenance and history. Again, Rita uses the remote to access information about the Chi Ro symbol on Wikipedia and to explore a similar object, a golden box with the same symbol, found on the Europeana portal.7 Since she doesn’t want to miss the expert’s opinion, Rita pauses the programme only to resume it after exploring the Europeana content. The final person on the show (a woman in her 70s) has brought in a painting that has the signature ‘Jan Sluijters’. This is in fact a famous Dutch painter, so she wants to make sure that it is indeed his. The expert - Willem de Winter - confirms that it is genuine. He states that the painting depicts a street scene in Paris, and that it was made in 1906. Rita thinks the painting is beautiful, and wants to learn more about Sluijters and his work. She learns that he experimented with various styles that were typical for the era: including fauvism, cubism and expressionism. She’d like to see a general overview of the differences of these styles and the leaders of the respective movements. During the show Rita could mark interesting fragments by pressing the “tag” button on her remote control. While tagging she continued watching the show but afterwards these marked fragments are used to generate a personalized extended information show based on the topics Rita has marked as interesting. She can watch this related / extended content directly after the show on her television or decide to have this playlist saved so she can view it later. This is not only limited to her television but could also be a desktop, second screen or Smartphone, as long as these are linked together. She’s able to share this information on social networks, allowing her friends to see highlights related to the episode. 7 http://www.europeana.eu © LinkedTV Consortium, 2012 13/32
  • 14.
    LinkedTV front-end: videoplayer and MediaCanvas API D5.2 Figure 2: Mockup - Standard video playout Figure 3: Mockup - Menu © LinkedTV Consortium, 2012 14/32
  • 15.
    LinkedTV front-end: videoplayer and MediaCanvas API D5.2 Figure 4: Mockup - Additional information resources Figure 5: Mockup - Browsing through additional information resources © LinkedTV Consortium, 2012 15/32
  • 16.
    LinkedTV front-end: videoplayer and MediaCanvas API D5.2 Figure 6: Mockup – Fullscreen information resource © LinkedTV Consortium, 2012 16/32
  • 17.
    LinkedTV front-end: videoplayer and MediaCanvas API D5.2 4 Demonstration of the media player prototype The current status of the LinkedTV Media Player prototype is being demonstrated by means of a video walkthrough. This can be accessed under the following address:8 http://www.springfieldwebtv.nl/view.html?presentation=/domain/springfieldwebtv/user/linkedtv /collection/1/presentation/2/ The video walkthrough is not yet made publicly accessible because the digital rights status of the contained material is not yet fully clarified. In the following the different functions of the LinkedTV Media Player are described as shown in the walkthrough video. The source content is the original TV video material enhanced by additional information which is annotated to different temporal or spatial fragments thereof. Please note that all interaction is done via either remote control or (remote) keyboard. 8As long as the digital rights for displaying the material are not finally clarified, access is restricted by password protection. Please use the following access code when prompted after clicking on the link above: Username: linkedtv Password: linkedtv12 © LinkedTV Consortium, 2012 17/32
  • 18.
    LinkedTV front-end: videoplayer and MediaCanvas API D5.2 4.1 Play / Pause To play or pause the video, press the P button on your keyboard or press the play button on the remote control. © LinkedTV Consortium, 2012 18/32
  • 19.
    LinkedTV front-end: videoplayer and MediaCanvas API D5.2 4.2 Fast forward / backward To fast forward or backward in video, press the < and > buttons on your keyboard. Press the left or right button for a second on the remote control. © LinkedTV Consortium, 2012 19/32
  • 20.
    LinkedTV front-end: videoplayer and MediaCanvas API D5.2 4.3 Show / Hide additional information To show or hide the additional information in the current scene, press the S button on your keyboard. Press the menu button on the remote control. © LinkedTV Consortium, 2012 20/32
  • 21.
    LinkedTV front-end: videoplayer and MediaCanvas API D5.2 4.4 Browse additional information items To browse through the additional information items, press the left and right arrow keys on your keyboard. Press the left or right button on the remote control. © LinkedTV Consortium, 2012 21/32
  • 22.
    LinkedTV front-end: videoplayer and MediaCanvas API D5.2 4.5 Select additional information item To view the additional information about a specific item, press the enter key on your keyboard. Press the enter button on the remote control. © LinkedTV Consortium, 2012 22/32
  • 23.
    LinkedTV front-end: videoplayer and MediaCanvas API D5.2 4.6 Browse resources To browse the available resources, press the up and down arrow keys on your keyboard. Press the up or down button on the remote control. © LinkedTV Consortium, 2012 23/32
  • 24.
    LinkedTV front-end: videoplayer and MediaCanvas API D5.2 4.7 Full screen resource To show a resource full screen or return from full screen, press the F button on your keyboard. Press the menu button for a second on the remote control. © LinkedTV Consortium, 2012 24/32
  • 25.
    LinkedTV front-end: videoplayer and MediaCanvas API D5.2 4.8 Tagging a scene To tag a scene, press the T button on your keyboard. Press the enter button for a second on the remote control. © LinkedTV Consortium, 2012 25/32
  • 26.
    LinkedTV front-end: videoplayer and MediaCanvas API D5.2 5 Technical Implementation The prototype application shows the potential of automatically enriching television content for an enriched end-user experience. The chosen scenario allows a wide variety of enrichment techniques to be deployed: techniques to link AV content to Wikipedia articles, named entity recognition and linking of person, location and art style names, feature detection techniques to link close ups of art objects to visually similar objects in the Europeana data set, metadata based linking, etc. For this prototype demonstration the front-end is built for web browsers, using HTML5 and JavaScript for the implementation of the interactive user interface. This front-end works on top of the existing LinkedTV platform used for the project, an XML based service-oriented platform where audiovisual content is stored, processed into different formats and qualities and made accessible through a RESTful web service. It's capable of storing and manipulating the audiovisual content, metadata and fragment [6] based annotations of the enriched broadcast. In addition, the prototype shows how the linked content can be unobtrusively integrated into a simple but aesthetically attractive TV interface that can be used both during and after the original broadcast, and thus forms a potential to make archived content more attractive. It was possible to control the prototype using a default apple remote control. © LinkedTV Consortium, 2012 26/32
  • 27.
    LinkedTV front-end: videoplayer and MediaCanvas API D5.2 5.1 Integration with the LinkedTV Platform Although it can be used as a stand-alone video player, in order to really generate it’s full potential the LinkedTV Media Player frontend, together with the Display Database has to be fully integrated with the LinkedTV platform. There are two main contexts in which this has to be achieved: a) when generating video content for the Display Database and b) when delivering actual annotated media content to the end user. The following picture shows an overview of the integration within the LinkedTV Platform: 9 9 For a description of the whole LinkedTV platform and the overall LinkedTV process cf. D5.1 LinkedTV Platform. © LinkedTV Consortium, 2012 27/32
  • 28.
    LinkedTV front-end: videoplayer and MediaCanvas API D5.2 5.1.1 Integration of the Display Database In general, media resources to be analysed, enriched and played may be located anywhere on the Web in all phases of the LinkedTV process. However, in controlled contexts (and the user scenarios defined by LinkedTV include these contexts), the enriched media resources are streamed over the Noterik WebTV platform from the video cache within the Display Database (aka LinkedTV Media Repository). For the Display Database for each original video resource different versions with different encodings and formats for different end user devices are generated. There are two main interfaces which have to be realized in order to ensure the integration with the LinkedTV platform as a whole: a) a query and notification interface which tells the Display Database which media resources are actually available for encoding and playout, or in which status they are, respectively. Only those media resources which have finished analysis and annotated media fragment generation process steps are ready for use in a full LinkedTV scenario b) an update interface which tells the LinkedTV Metadata Repository which new versions of an original media resource have been generated. This is needed because the annotated media fragments generated by Work Package 2 services contain references only to the original media resources, and therefore the platform has to keep track of all different versions. Both interfaces are realized as part of the LinkedTV Media Layer REST API described in more detail in D5.1.Linked Media Platform. GET /resources?status=MF_READY // get all media resources of which annotated media fragments have been // generated. Without parameter this service lists all available media // resources GET /resource/{id}/status // get the status of a specific mediaresource GET /resource/{id}/uris //get all versions of a specific media resource PUT /resource/{id} // set new metadata for a specific mediaresource, in particalur new versions // together with information on encoding, format, etc. Values are submitted // in the body. © LinkedTV Consortium, 2012 28/32
  • 29.
    LinkedTV front-end: videoplayer and MediaCanvas API D5.2 5.1.2 Integration of the MediaPlayer When streaming actual content which has been annotated through the LinkedTV process all annotations and media fragment information is provided via its REST API by the Linked Media Layer. In order to support this the REST API provides the following services: GET /resource/{id}/fragments // get all media fragments of a given mediaresource GET /resource/{id}/{name} // get specific metadata of a given mediaresource; e.g. duration, format, title // without a {name} all existing metadata are returned GET /fragment/{id}/{name} //returns the metadata identified by name associated with a specific // mediafragment, e.g. hasStart, duration, annotations, region GET /fragments?{params} // get all media fragments with a specific property, e.g. annotated with // certain entities; the conditions are submitted in the body. With params // the format of the conditation can be specified, e.g. xml, json, sparql © LinkedTV Consortium, 2012 29/32
  • 30.
    LinkedTV front-end: videoplayer and MediaCanvas API D5.2 6 Current Status and Future Work 6.1 Current status The prototype was released on May 2012 and will be made available to a selected group of potential users. For a more detailed description of the Media Player Presentation Layer cf. D3.4 Interface and Presentation Engine. Subsequent evaluations will be carried out within the context of LinkedTV. The focus will be on the usability and on expanding the application with additional metadata information layers. This will focus on usability of adding additional layers of information of TV such as broadcasts, interaction patterns. Based on the outcomes, we will work in a second version. The ambition of this second version is deployment on a real life setting. In building the prototype application, we found that automatic linking is not perfect and requires moderation by editors of the programme. A key step will be the developing of the player user interface according to the design as described in D3.3 LinkedTV user interfaces sketch. To alleviate the amount of editing work we want to investigate the possibility of using social media and crowd sourcing in order to involve users in supplying additional data about specific items in the show. Using the effort of the crowd, we aim to improve and correct the available (context) data and also explore ways to visualize the user's perspective on the material. In this process we aim to maximize the quantity and quality of the content and aim to minimize the amount of moderation that is needed to correct the automated and user generated input. Lastly, subsequent versions will investigate possible ways of involving and engaging users, for instance by creating games or giving the opportunity to make users experts on certain topics. 6.2 HbbTV Variant For the first phase of the project the plan foresees to implement a HTML5 variant for the browser, because this is the most appropriate front end for interactive TV with non-linear video and a two-way communication. For the second phase of the project a restricted HbbTV 1.1 implementation variant for TV Sets is planned. The project intends to profit from an integration of HTML5 elements in upcoming HbbTV releases. But the intended uptake of HTML5 for HbbTV is still under discussion by the standardization organisations, since the combined use of TV sets for broadcast and internet access © LinkedTV Consortium, 2012 30/32
  • 31.
    LinkedTV front-end: videoplayer and MediaCanvas API D5.2 1. does not allow a direct uptake of the HTML5 video element, due to the fact that Broadcast video is always running and can not be paused or rewinded; the combination of video and HTML is quite different in HbbTV1.1, where the load of HTML pages is triggered by stream events transmitted with the Broadcast protocol. 2. has to consider the limited CPUs power of TV Sets 3. has to take into account, that TV-Sets usually do not have a pointing device. For a more detailed discussion of the restrictions of the HbbTV variant and possible solutions see “D5.1, 5.4.4.3 Analysis of options for HbbTV client variant”. LinkedTV plans to assess the features for the UI designed by WP3 after the first year and decide how they could be provided with HbbTV 1.1 and upcoming HbbTV releases in the next project phases. © LinkedTV Consortium, 2012 31/32
  • 32.
    LinkedTV front-end: videoplayer and MediaCanvas API D5.2 7 References 1. Minelli, S. (2007). Gathering requirements for multilingual search of audiovisual material in cultural heritage. Proc. of Workshop on User Centricity – state of the art (16th IST Mobile and Wireless Communications Summit), Budapest, Hungary. 2. "Television and the Future Internet: the NoTube project", Lora Aroyo, Lyndon Nixon, Stefan Dietze and NoTube consortium at the Future Internet Symposium (FIS 2009), Sept 2009 3. Oomen, J. and V. Tzouvaras (2007), Providing Access to European Television Heritage. In Ariadne. Issue 53 http://www.ariadne.ac.uk/issue53/ooman-tzouvaras/ 4. K-Space NoE, http://www.k-space.eu/ 5. Boemie, http://www.boemie.org/ 6. Troncy, R., Mannens, E., Pfeiffer, S., and Deursen, D. van. 2012. Media Fragments URI 1.0 (basic). W3C Proposed Recommendation. Available at: http://www.w3.org/TR/media-frags/ © LinkedTV Consortium, 2012 32/32