Atul	Malaviya
Principal	Program	Manager	|	Microsoft
@aZooInMyLuggage
Atul.Malaviya@Microsoft.com
What	I	work	on
• Azure
• DevOps
• Containers
• Kubernetes
• Serverless
• Container	Native
………
………
No	one	can	
say	it	better	
then	
@jeffhollan
The	container	advantage
Fast	
iteration
Agile	
delivery
Immutability Cost	
savings
Elastic	
bursting
Efficient	
deployment
For ITFor developers
Containers	are	gaining	momentum
9x
Nearly	60% percent of	organizations	
running	500	or	more	hosts	are	classified	as	
container dabblers or	adopters.
Does your
organization
currently
use container
technologies?1
5x
Larger
companies
are leading
adoption.2
The average
company
QUINTUPLE
S
its container
usage within 9
months.1
7x
Container
hosts often run
SEVEN
containers
at a time.1
Containers
churn
9 times
FASTER
than VMs.1
~60%
My	org.	is	evaluating
container	technologies
Yes,	my	org.	currently	
uses	container	
technologies
No,	my	org.	is	not	using	
container	technologies
Not sure
Not applicable
23%
42%
25%
7%
2%
Source:	
1:	Datadog:	8	Surprising	Facts	About	Real	Docker	Adoption;	2:	DZone:	The	DZone Guide	to	Deploying	and	Orchestrating	Containers
Industry	analysts	agree
“By	2020,	more	than	50%	of	enterprises	will	run	mission-
critical,	containerized	cloud-native	applications	in	
production,	up	from	less	than	5%	today.”
Kubernetes:	the	de-facto	orchestrator
Portable
Public,	private,	hybrid,	
multi-cloud
Extensible
Modular,	pluggable,	
hookable,	composable
Self-healing
Auto-placement,	auto-restart,	
auto-replication,	auto-scaling
Azure	Kubernetes	Service	(AKS)
Simplify	the	deployment,	management,	and	operations	
of	Kubernetes
Work	how	you	
want	with	open-source	
APIs
Scale	and	run	
applications	with	
confidence
Focus	on	your	
containers	not	the	
infrastructure
Azure Kubernetes
Service (AKS)
Azure	Container	
Instances	(ACI)
Azure	Container	
Registry
Open	Service	
Broker	API	(OSBA)
Release	
Automation	Tools
Azure	Kubernetes	Service	(AKS)
A	fully	managed	Kubernetes	cluster
Managed
Azure	infrastructure	services
Docker
Kubernetes
• Managed	control	pane
• Automated	upgrades,	patches
• Easy	cluster	scaling
• Self-healing	
• Cost	savingsApplication	
architect
Infrastructure	
architect
Applications
Operations
Azure Kubernetes
Service (AKS)
Azure	Container	
Instances	(ACI)
Azure	Container	
Registry
Open	Service	
Broker	API	(OSBA)
Release	
Automation	Tools
Other	Azure	Services
• Azure	Web	App	for	Containers
• With	Multi	Container	Support
• Azure	Functions
• With	container	support
• Run	in	K8s	as	well
• Open	Service	Broker	for	Azure	(OSBA)
• Connecting	containers	to	Azure	services	and	platforms
• Azure	Container	Instances
• Easily	run	containers	on	Azure	with	a	single	command
• Azure	Service	Fabric,	Machine	Learning	Service,	Azure	Container	
Registry……
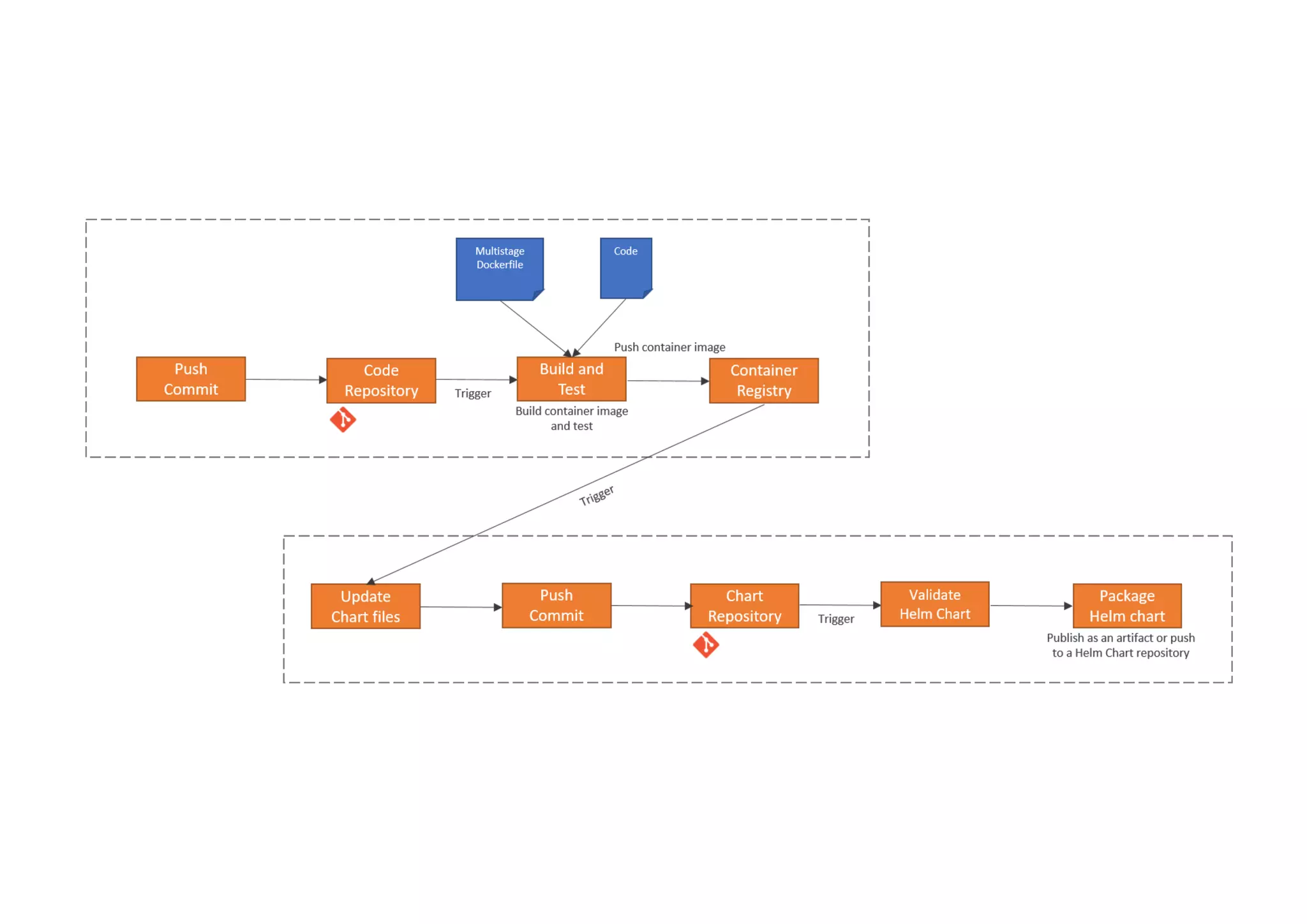
Helm
The	best	way	to	find,	share,	and	use	software	built	
for	Kubernetes
Manage complexity
Charts	can	describe	complex	
apps;	provide	repeatable	app	
installs,	and	serve	as	a	single	
point	of	authority
Easy updates
Take	the	pain	out	
of	updates	with	in-place	
upgrades	and	custom	
hooks
Simple sharing
Charts	are	easy	to	
version,	share,	and	host	
on	public	or	private	
servers
Rollbacks
Use	helm rollout to	
roll	back	to	an	older	
version	of	a	release	with	
ease
Azure	Kubernetes	
Service	(AKS)
Azure	Container	
Instances	(ACI)
Azure	Container	
Registry
Open	Service	
Broker	API	(OSBA)
Release
Automation Tools
Helm
Helm	Charts	helps	you	define,	install,	and	upgrade	even	
the	most	complex	Kubernetes	application
custom
services
Chart.yml
db
load balancer
ci
…
Azure	Kubernetes	
Service	(AKS)
Azure	Container	
Instances	(ACI)
Azure	Container	
Registry
Open	Service	
Broker	API	(OSBA)
Release
Automation Tools
Simplify	Day	One
There	is	too	much	to	learn,	help	me	get	started
Azure	DevOps	Project
Build	any	Azure	application,	on	any	Azure	service,	in	less	than	five	
minutes
• Built-in	support	for	popular	application	frameworks
• Automatic	full	CI/CD	pipeline	integration
• Built-in	monitoring	with	Application	Insights
• Deployment	to	the	platform	of	your	choice
Demo	time
Azure	Dev	Spaces
• Minimize	local	dev	machine	setup	for	each	team	member	and	work	
directly	in	AKS,	a	managed	Kubernetes	cluster	in	Azure.
• Rapidly	iterate	and	debug	code	directly	in	Kubernetes	using	Visual	
Studio	Code.
• Generate	Docker	and	Kubernetes	configuration-as-code	assets	for	you	
to	use	from	development	through	to	production.
• Share	a	managed	Kubernetes	cluster	with	your	team	and	
collaboratively	work	together.
Draft
Simple	app	development	and	deployment	– into	any	
Kubernetes	cluster	
Simplified development
Using	two	simple	commands,	developers	can	
now	begin	hacking	on	container-based	
applications	without	requiring	Docker	or	even	
installing	Kubernetes	themselves
Language support
Draft	detects	which	language	your	app	is	
written	in,	and	then	uses	packs	to	generate	a	
Dockerfile and	Helm	Chart	with	the	best	
practices	for	that	language
Azure	Kubernetes	
Service	(AKS)
Azure	Container	
Instances	(ACI)
Azure	Container	
Registry
Open	Service	
Broker	API	(OSBA)
Release
Automation Tools
Draft
Draft	in	action
Azure	Kubernetes	
Service	(AKS)
Azure	Container	
Instances	(ACI)
Azure	Container	
Registry
Open	Service	
Broker	API	(OSBA)
Release
Automation Tools
Community culture
Open	source	container	
code	contributions
Numerous	open	source	
project	builds	
Open	source	community	leadership
Get	started	today!
Sign	up	
for	Azure Check	out	resources
Spin	up	an	Azure	
DevOps	Project

Kubernetes DevOps - Atul - Microsoft - CC18