December 2008




Talking Trash:
An Assessment of Solid
Waste Disposal in
Keene, New Hampshire
ALEX KAMMLER
MIKE JAKUBOWSKI
LEAH MAGHINI
CHELSEA BROOKS




                   Keene State College
                   Department of Geography
                   Faculty Sponsor: Dr. Christopher Cusack
ABSTRACT

        The City of Keene, New Hampshire recently passed an ordinance requiring
dumpster screenings for all dumpsters, roll-off containers, or cans greater than 64
gallons on city properties. The screenings will consist of any fence, wall or plant covering
visible dumpsters from view of the home or business address. These screenings are
required to be at least six feet in height, with a concrete slab underneath. Cost for these
screenings may range between $200 to $3500 dollars, a price viewed with a variety of
opinions and concerns between renters and homeowners. It is anticipated that
dumpster screenings will better the quality of life in neighborhoods and generally
beautify the city.
        The first step in this research project consisted of finding the absolute locations
of all dumpsters within the city. Concurrently, similar studies and other scholarly
references pertaining to the study were researched. Background information on the
city, and other literature reviews were explored. From here, a survey was created to be
conducted in a case study neighborhood. The survey discussed elements such as the
quality of life, impact of visible dumpsters, enrollment at Keene State College, and
opinions of the ordinance. Three hypotheses were developed for each zone: (1) the
higher the number of college students in a neighborhood zone, the higher the number
of dumpsters; (2) the perceived quality of life and satisfaction in the surveyed
neighborhood is higher in housing units that do not have a dumpster on the property
than those that do; and (3) the perceived quality of life and satisfaction in the surveyed
neighborhood is higher in housing units that are occupied by students than those who
are not. Statistical Package for the Social Sciences (SPSS) was used to run a Pearson’s
Bivariate Correlation between the numbers of dumpsters compared to the amount of
college students living in the case study neighborhood. A pair of Two Sample Difference
of Means T-Tests were carried out comparing satisfaction with the quality of a specific
neighborhood and the actual rating for the quality of life, first with participants who
have or do not have a dumpster on their property, and then with participants who are
and are not currently enrolled at Keene State College. Geographic Information System
(GIS) technology was used to create maps demonstrating the relative location of Keene,
a sector map of the city, and dumpster locations within eight Keene neighborhoods.
        Results show that there is a significant correlation between the number of
dumpsters and college students. After conducting the survey it is evident that the
presence of visual dumpsters has no effect on the city’s renters and homeowners in
terms of quality of life. Once the SPSS results were analyzed it became apparent that
there was no significant difference between either of the Two Sample Difference of
Means T-Tests run. Visually it is clear through the GIS maps that the prevalence of
dumpsters closer to the Keene State College campus has the highest density.




                                             II
ACKNOWLEDGMENTS

        This thesis could not have been written without Dr. Christopher Cusack who not
only served as our supervisor but also encouraged and challenged us throughout our
academic program in the Geography field. Thank you to William Schoefmann, of the City
of Keene’s Planning Department for providing our group with the zoning map of Keene,
as well as providing a copy of the ordinance. In addition, we would like to give special
thanks to the City of Keene Code Enforcement Officer, Medard Kopczynski for his insight
towards plans of action and impacts on the city’s community due to this ordinance. We
would also like to express the deepest appreciation to City Councilmember Jim Duffy for
providing us with essential background information regarding the genesis and creation
of the ordinance.
        In addition, thank you to the Seminar II students for their help and support
throughout the semester. A final thank you to all group members in this project, for
spending countless hours and exhibiting excellent communication skills leading towards
the success of the final project.




                                           III
TABLE OF CONTENTS

LIST OF FIGURES                                       V


LIST OF TABLES                                        VI


CHAPTER 1: INTRODUCTION                               1
       The Ordinance and Area of Study                1
       Problem Statement                              3

CHAPTER 2: LITERATURE REVIEW                          5
       Background Literature                          5
       Relevant Studies                               6
       Critical Concepts                              6

CHAPTER 3: BACKGROUND TO CASE STUDY REGION            10
       Relative Location                              11
       Demographics                                   12

CHAPTER 4: METHODOLOGY                                13
       Hypotheses                                     13
       Primary Data Collection                        15
              Interviews                              15
              Dumpster Locations                      16
       Secondary Data Collection                      18
       GIS Mapping                                    19

CHAPTER 5: CASE STUDY NEIGHBORHOOD                    26
       Case Study:                                    26
               Maps                                   27
       Survey                                         30
       Statistical Analysis and Results               34

CHAPTER 6: CONCLUSION                                 42
       Discussion                                     42
       Summary of Findings                            43

REFERENCES                                            45

APPENDICES
       Appendix A – Dumpster Location Templates
       Appendix B – Photographs
       Appendix C – Survey Instrument
       Appendix D – Additional Maps

                                          IV
LIST OF FIGURES

FIGURE
    1. Relative Location of Keene, New Hampshire                  11

   2. Population Pyramid of Keene                                 12

   3. Methodology Process                                         14

   4. Photograph, Dumpster on the Curb With No Screening          17

   5. Photograph, Dumpster on the Curb/Side Yard With Screening   18

   6. Eight Neighborhood Zones of Keene                           20

   7. Dumpster Locations in the Neighborhood Zones                22

   8. Dumpster Screenings in the Neighborhood Zones               23

   9. College Residences in the Neighborhood Zones                25

   10. Dumpsters in Case Study Zone 2                             27

   11. Dumpster Screenings in Zone 2                              28

   12. Dumpsters by Land-Use in Zone 2                            29

   13. Pie Chart, Renters vs. Home-owners Surveyed                31

   14. Column Graph, Survey Results                               32

   15. Graph, Aspects That Affect the Quality of Life             33

   16. Correlation Scatterplot Graph                              36




                                           V
LIST OF TABLES

TABLE
   1. Frequency of Dumpsters and College Residences                     24

   2. Correlation Data, Frequency of Dumpsters and College Residences   34

   3. Correlation Results Output                                        35

   4. Group Statistics For Dumpsters and Satisfaction Test              37

   5. Test Results for Dumpsters and Satisfaction                       37

   6. Group Statistics For Dumpsters and Quality of Life Test           39

   7. Group Statistics For Enrollment and Satisfaction Test             39

   8. Test Results for Enrollment and Satisfaction                      40

   9. Group Statistics For Enrollment and Quality of Life Test          41

   10. Test Results for Enrollment and Quality of Life                  41




                                           VI
Chapter 1: Introduction

The Ordinance and Area of Study –

       In March 2008, the City of Keene, New Hampshire passed an ordinance requiring

dumpster screenings for all dumpsters, roll-off containers, or cans greater than 64

gallons on city properties. Reasons behind the creation of this ordinance revolve around

growing concerns about unkempt and unsafe housing; which then led to the realization

of the increasing number of visible dumpsters found on residential home properties

throughout the city (Kopczynski 2008). The Mayor received complaints from several

citizens, regarding multiple dumpsters in sight view within Keene. The solution was to

establish an ad hoc Committee compiled strictly of townspeople, nine in total. It was

this committee in which the formal ordinance was launched (Duffy 2008).

       The ordinance states that all waste storage containers should be located toward

the rear of the building in an area to shield it from view from the public street or

equipped with a screen to shield the containers from view. The screenings can consist of

a wall, fence or plantings of the evergreen type. All screenings need to be at least six

feet high. If the screening is a type of plant it needs to be three feet high when planted

and when fully matured it needs to reach a height of at least six feet. All dumpsters are

to be located on a concrete pad sized at least two feet larger than the proposed

container. The citizens of the city have two years to come in compliance with all aspects

of the ordinance (City of Keene Ordinance O-2008-03).

       During a regular meeting of the Keene City Council on March 20, 2008 a

memorandum was received from the Assistant City Manager/Health Director suggesting


                                            1
that the city council refer to the Ordinance O-2008-03 Relating to Bulk Containers and

Enclosures. The ordinance was read for the first time and was referred to the Planning,

Licensing and Development Committee. On April 3, 2008 the Planning, Licensing and

Development Committee read Ordinance O-2008-03 recommending its approval

(Greisman 2008). Councilor Jones moved for the adoption of the Ordinance. A vote was

taken with 15 Councilors present; all voting in favor. Ordinance O-2008-03 was declared

passed.

       This ordinance has caused an excessive amount of responses ranging from

acceptance to frustration. Acceptance lies in the fact that the quality of life, as well as

the city’s aesthetics, will increase. Frustration, on the other hand, revolves around

issues such as increasing costs of living and convenience regarding fewer trips to the city

dump. Reasons for passing this ordinance involve issues such as health, social well-being

and the overall quality of life. Usage of dumpster screenings help to maintain overall

housing qualities, residing away from the past deteriorated streets downtown Keene

sustained. Dumpster enclosures also benefit the overall aesthetics of Keene, which in

turn contributes to the general well-being of the city’s economy. Although housing costs

for dumpster owners will increase with the implementation of this ordinance, the hope

for the City of Keene in terms of Vision 20/20 will hold a much greater chance of

reaching its goal. Through extensive research and statistical data acquired, this study

has examined all aspects, views and opinions towards the ordinance relating to bulk

containers and enclosures.




                                            2
Problem Statement –

       Although the City of Keene is impacted by several different forms of visual blight,

the presence of dumpsters on both renter and homeowner occupied homes affects the

city’s quality of life. A significant populace within the city that is part of renter occupied

homes are Keene State College students. Numerous dumpsters and trash problems

within Keene’s residential areas are present on the locations of college student

residencies. It is no wonder why renters utilize dumpsters, as they are a great tool for

quick clean-up, as well as convenience of fewer trips to the city dump. However, as

contributors to visual blight, dumpsters deter the quality of life for both renters and

homeowners within college neighborhoods, and decrease the overall value of said

neighborhood.

       This study addresses the issue of visual blight throughout the city of Keene,

specifically focusing upon the presence of dumpsters. The study coincides with a

recently passed ordinance in the City of Keene requiring dumpster screenings, as well as

a concrete pad placed underneath all visible dumpsters on city properties. These

dumpster screenings must cover all visible dumpsters from the actual street address on

the home. The anticipation behind passing this ordinance is that aesthetically, the

overall quality and image of Keene will increase. Resignation is a common view held by

homeowners in that this ordinance forces downtown Keene neighborhoods to beautify

their properties. Frustration, a response held by some renters, specifically college-aged

renters, formulate when the realization of costs for these screenings is discussed. Such

screenings may cost upwards of $3,000 to $5,000, a cost to which part-time renters,


                                              3
owners, and businesses do not wish to contribute. An example of this is John Croteau,

owner of Syd’s Carpet and Snooze Room, who actively opposed the ordinance.

       Mr. Croteau stated that he received a $3,800 cost estimate from
       Mondanock Fence to build a fence according to the City’s specifications.
       He said the City requires that the fence be built on a concrete slab, which
       can add another $1,000 to $2,000. He was not sure whether a slab would
       still be required if situated in a parking lot…He also learned that Waste
       Management is opposed to the fences because it takes one-third longer
       to empty the trash and this would increase his cost. Mr. Croteau asked
       for clarification on the ordinance (City of Keene 2006).


       In order for the City of Keene to grow and thrive in a developed world, it must

have visual appeal. Appearance is an imperative property to have in order to increase in

wealth (Deiner 1995). People want high-quality items and in order for a city to thrive

and hold the expectation of being considered successful, it must be appealing to the

eyes of the consumer. “Society has considered hygiene imperative for a moral and

productive mind. In addition to its connection with ideas of health, order, purity,

stability, and beauty, hygiene also has been linked to privacy, class, gentility, and

economy” (Engler 2004, 42). Those who want to buy the houses, apartments and

condominiums in the city, are contributing to the wealth and prosperity of the city’s

future economy. In order for these prospect citizens to be interested in living within the

surroundings there needs to be some visual appeal (Deiner 1995).

       The impact of a dumpster, whether it is curbside or visible in a property’s

backyard, stands as the basis for difficulties in terms of the image of the city. With the

passing of the ordinance regarding dumpster screenings, the intent is that the image of

the city increases while the level of visual blight decreases. In order for the blight to


                                            4
diminish and no longer be an issue, the dumpsters in all affected areas must be

screened or enclosed. Unfortunately, this leads to upheaval when thinking about this

topic. Enforcing this ordinance to its fullest potential may impact the cost of housing,

quality of life and overall satisfaction in both neighborhoods and the city.




                                             5
Chapter 2: Literature Review

Background Literature –

       This is not the only ordinance of its kind. The City of East Chicago passed a similar

ordinance in the year 1914. The ordinance was titled East Chicago, Ind.: Manure.

Premises. Privies. Garbage. Trash. Ordinance 517. Trash receptacles are discussed in

terms of materials used, size and location in Sections Three and Four of the ordinance.

       The owner or owners… with galvanized-iron fly-proof garbage cans, in
       sufficient number, of sufficient size, and of approved construction, to
       sanitarily care for and protect from flies… the number of such garbage
       cans thus to be provided by such owner or owners shall not be less in
       number then one to and for each separate resident family, or of sufficient
       capacity for each apartment house. All garbage cans shall be placed and
       kept so the garbage collector can have ready convenient access to the
       same, and said garbage can and shall be used to contain garbage only
       (East Chicago Ind., 2801).

This ordinance demonstrates that even in the early 1900’s trash disposal was

emerging as an issue that required municipal attention. Although Keene’s

situation is much different than that of Chicago, it is important to note that

waste management is something that people have been dealing with for many

decades.



Relevant Studies –

       A pertinent thesis found in Studies in New England Geography was conducted by

a geography professor at Keene State College, A.L. Rydant, along with Steven Brehm.

The study is similar in that it discusses the dilemma of trash in New England towns and

disposal facilities in Southwestern New Hampshire. This study is useful because it


                                             6
contains a methodology in which data was similarly collected, organized and analyzed.

Also, the study utilizes a survey which was beneficial in considering important and

relevant pieces for the survey analysis. Although the projects are different; the layout,

general area of study, and topic of solid waste disposal are comparable (Brehm and

Rydant 1988).

       A second relevant study focused upon GIS in New Hampshire. This study served

as an applicable guide throughout this project. This GIS study also has a similar

methodology in that there is a heavy focus on background to the case study region, as

well as survey analysis through GIS technology (Cusack and Witkowski 2000).

       Yet another study by Tranel and Handlin, Jr. (2006), examines a community

revitalization effort in urban neighborhoods in St. Louis, Missouri. The study utilizes GIS

to map the effect that community gardens have on the image and perception of the city.

The use of GIS and urban revitalization methods are aspects to consider in this study.


Critical Concepts –

       According to Rathje and Murphy, “garbage has been a crisis since humans have

been introduced to a sedentary lifestyle” (Rathje and Murphy 1992, 37). This dilemma

has increased exponentially over time and has created a vast social predicament.

       Properly dealing with waste is nothing new in the history of the United States

and is something that has gone through many transitions. According to Engler (2004),

the eight distinct periods of residential waste management may be defined as follows:

       Accommodating the outdoors (1770’s-1800’s)

       Cleaning the front (1800’s-1840’s)

                                            7
Containing waste (1840’s-1870’s)

       Diverting waste (1870’s-1890’s)

       Clean is beautiful (1890’s-1910’s)

       Sanitizing spaces (1910’s-1940’s)

       Out of sight, out of mind (1940’s-1970’s)

       History and waste recycled (1970’s-1990’s)

       The smart house and yard (1990’s-present)


       These periods coincide with the social and political aspects during the time and

represent America’s people as a whole. “Organized municipal or privately contracted

garbage collection and street-cleaning services in large cities, generally inefficient prior

to 1900, were gradually perfected and systematized during the first two decades of the

twentieth century” (Engler 2004, 61). Although the current period may be the smart

house and yard, many municipalities continue to deal with waste management issues.

       Environmental justice is a very strong, underlying concept to this project that

associates people’s living conditions to aspects controlled by a larger force. One

definition of environmental justice is “the notion that everybody has the right to a clean,

safe, healthy environment and that no community should become the dumping grounds

for other people’s waste” (Joseph 2005, 2). More often than not, the communities that

are victims of environmental injustices are those of lower income. These people go

through countless number of social problems such as crowding, crime, poverty, and

infrastructure deterioration (Bullard 2005, 60). Among the environmental stressors in

these neighborhoods are those associated with waste disposal. “A number of other

studies have been undertaken during the past 30 years that show that minority

                                               8
communities and/or the poor suffer disproportionately from garbage dumps” (Borzo

1993, 4). These issues have been analyzed and explored in many ways “using various

geographic units of analysis, types of statistical tests, risk indicators and census tracts”

(Harner, et al 2002, 318) All have resulted in the same conclusion: not everyone’s quality

of life is equal. It is apparent that the higher the economic status, the better the overall

living environment. “The simple acknowledgement of others’ living conditions and

cultures within our own society is an excellent first step” (Russo 2003, 2).

        “From the end of the nineteenth century onward, gentility, convenience, health

and aesthetics converged to form a nexus of values at the heart of Americans’ attitudes

toward waste” (Engler 2004, 58). Americans began to realize that cleanliness was a huge

factor in the visual aesthetics of a home, recognizing that “The yard, like the house,

played an important role in the newly formulated aesthetics of cleanliness. (Engler 2004,

60). Major shifts were visible in both front and back yards; larger and more open space,

increased tidiness, and fewer boundaries and margins. “The clean appearance of people

and their private domain – the visible façade- became a decisive criterion marking high

status and gentility” (Engler 2004, 49).

       In today’s world it is becoming harder and harder to extract importance from a

city. The value of a city is in the eye of the beholder. Someone might extract some sort

of importance from the city and another person may gain something completely

different yet still totally valuable (Weber 2002, 525). The well being of the environment

serves a huge purpose in the visual image of the city. Creating environmental

degradation not only affects the image of the city and its landscape but also the people


                                             9
within that society. It leads to other important problems that affect the image of the city

like social disorder, vandalism, crime, drug-abuse and littering (Semeza 2003).

       The image of the city is one of the most crucial and important components to a

city’s survival (Jutla 2000). The City of Keene wants to be considered a prosperous and

aesthetically pleasing place in which to live. Although there are a few problems that

need to be addressed, among the most important is visual blight throughout the city.

Visual blight is defined as any reasonable or unlawful condition or use of real property,

premises or of building exteriors which by reason of its appearance as viewed at ground

level from the public right-of-way or from neighboring premises. Visual blight is

detrimental to the property of others, offensive to the senses, or reduces the aesthetic

appearance of the neighborhood (Dentler and Rossi 1961). Visual blight may itself stem

from the mixture of dismantling communities and the ambitious goals of planners (Knox

and Pinch 2006, 277). Visual blight includes neighborhood issues such as, active states of

renovation or restoration, decrepit fencing structures, abandoned or dismantled

properties, parking issues, such as vehicles parked on any surface other than a driveway,

and most notably, trash.

       Efforts to combat visual blight are present in the City of Keene. The proof lies in

the approved City Ordinance O-2008-03. The passing of this ordinance demonstrates the

City’s commitment to live and work in a sanitary, visually pleasing area. The citizens of

Keene are exercising public power enforcing aesthetics as well as safety, health, morale,

and welfare in their community. The betterment of the city is really becoming a focus

for the community members. Committees throughout the city such as Heading for


                                            10
Home, Workforce Housing Coalition and Vision 2020 hold the proof to this statement.

They are committees focused on achieving a greater quality of life for the citizens of the

city, through improved housing and providing better health care. The citizens of Keene

are doing everything they can to make their community a clean and safe environment in

which to live.




                                           11
Chapter 3: Background to Case Study Region

        With an unusual density of young people, highly educated workforces,
        comparatively cosmopolitan populations, dominant institutions of higher
        education, and characteristic landscapes such as the campus, college
        towns represent a unique type of urban setting (Gumprecht 2003).

        Keene has college-oriented shopping districts and an unusually high density of

young people making it a stereotypical college town. Figure 1 depicts the relative

location of Keene, New Hampshire. This study is based on the trash problem that is

lingering through the City of Keene. Dumpsters and the debris that is attributed to them

are causing deterioration to the city’s image. In order to focus into the ongoing problem

and have interest in Keene’s beautification, it is important to know more about the city

itself. Keene is situated in the southwest corner of the state of New Hampshire. It has a

relatively densely settled core area, with less densely settled housing in the fringe areas

of the city.

        The fact that Keene is considered a college town plays a significant role on

population distribution, as well as the number of renter occupied and owner occupied

homes. According to the 2000 Census Demographic Profile, the town’s total population

was at 22,563, with 46.9% being males, and 53.1% being females. Figure 2 demonstrates

Keene’s population in terms of age cohorts in four years of length (Census Bureau 2000).

As evidenced by the significant 15-19 and 20-24 year old age cohorts, the City of Keene

has a significant college-age population.




                                            12
Figure 1 Relative location of Keene in New Hampshire


                                         13
90 years and over
           80 to 84 years
           70 to 74 years
           60 to 64 years
           50 to 54 years
           40 to 44 years
           30 to 34 years
           20 to 24 years
           10 to 14 years
           Under 5 years
                            15   10       5         0         5        10       15
                                               % Male   % Female



Figure 2 Population pyramid of Keene

       It may be noted that the very highest age rank within the city lies in citizens aged

20 to 24 years. The presence of Keene State College is a principal contributor to this

statistic. In terms of males versus females, the city is fairly evenly distributed with an

exception among the older community, where the life expectancy of a female in those

age cohorts is longer. A population pyramid of this projection exemplifies the high rate

of college students in Keene.

       The 2000 United States Census generated the fact that of Keene’s 8,955

occupied housing units, 5,120 were owner-occupied and 3,835 of these units were

renter-occupied housing units. This number is likely dependent upon Keene State

College, and the fact that numerous students live off-campus and rent local apartments.

Again, when looking at the population pyramid for the City of Keene, citizens between

the ages of 30-34 through 60-64 years old are most likely to fulfill owner-occupied

housing.


                                              14
Chapter 4: Methodology

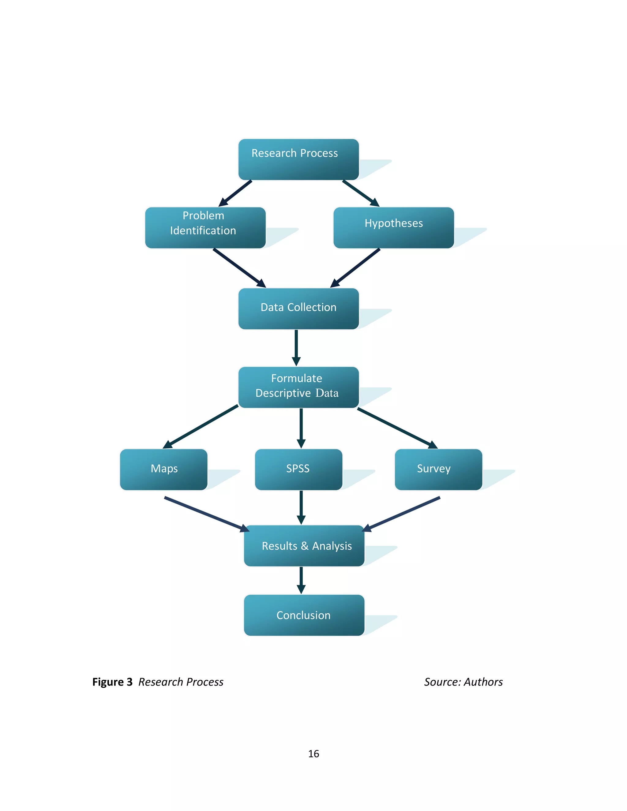
       The methodology for this research project is laid out in Figure 3. These steps are

common in geographic research and follow the scientific method, which is: the

formulation of the research problem, definition of hypotheses, determination of the

type of data to be collected, collection of data, and analyzing and processing the

collected data (Haring 1971). Using results gathered from this methodology it will be

possible to reject or fail to reject these three hypotheses:

1.) For each zone, the higher the number of college students in a neighborhood, the

higher the number of dumpsters.

2.) The perceived quality of life and satisfaction in the surveyed neighborhood is higher

in housing units that do not have a dumpster on the property than those that do.

3.) The perceived quality of life and satisfaction in the surveyed neighborhood is higher

in housing units that are occupied by students than those who are not.


Primary Data Collection –

       The first step in the primary data collection process was to research the genesis

and enforcement of the ordinance through interviews with key members in Keene City

Hall including:

       Will Schoefmann: City of Keene Planning Department

       Medard Kopczynski: City of Keene Code Enforcement Officer

       Jim Duffy: City of Keene Councilmember




                                             15
Research Process




                Problem
                                                     Hypotheses
              Identification




                                Data Collection




                                 Formulate
                               Descriptive Data




           Maps                      SPSS                    Survey




                                Results & Analysis




                                   Conclusion




Figure 3 Research Process                                         Source: Authors




                                         16
These individuals provided ample background information about the ordinance

and reinforced the critical aspects that it entails. Mr. Schoefmann provided a sector map

of the city, complete with eight different zones. This map was used to collect data

involving dumpster location and the city’s demographics. During the interview with Mr.

Kopczynski the genesis of the ordinance was discussed. The purpose behind the creation

of this ordinance, according to Medard Kopczynski, was to stabilize the aesthetics of the

city, and improve its environmental health. Negative expectations include, increase in

property cost, resentment from business owners. Long term hopes from the

implementation of this ordinance anticipate that property owners will participate in the

upkeep of their land, rather than city responsibility.           Also discussed was the

enforcement of the ordinance, its purpose, and possible obstacles he as the City’s Code

Enforcement Officer would have to overcome. Mr. Kopczynski explained that the

necessity for dumpster screenings has been a planning requirement for a sufficient time

span. The present ordinance is being applied both retroactively upon complaint and for

any new development. Kopczynski stated that although the City does not actively seek

enforcement it could, if that is the wish of the City Council.

       Interviewing Councilman Duffy also proved very beneficial. His understanding of

the ordinance and further explanation of the ordinance’s genesis were irreplaceable.

Mr. Duffy also noted that “the ordinance isn’t perfect but the more we pay attention

and address the issue, the healthier our community will be” (Duffy 2008). Duffy believes

that although the ordinance is not seen as an ideal solution to the problem, it will spark

citizen’s attention upon these environmental issues. This ordinance will help people


                                             17
become more aware of the problem. Duffy then explained the formation and purpose of

the ad hoc Committee. This committee consisting of both business and homeowners

was instrumental to the creation of the ordinance.

Dumpster Locations –

       The collection of the absolute locations of dumpsters proved to be a substantial

part of the project because, unfortunately, the addresses were not provided by the local

waste management companies. With the addresses, it is possible to add the data into

ArcMap to create a map of the distribution of the dumpsters in greater Keene, and more

specifically the neighborhoods. The steps that were taken to document the locations of

dumpsters have some inherent flaws and limitations but represent the most accurate

field research possible. Using a map of the eight main zones of Keene, provided by Will

Schoefmann of the City of Keene Planning Department, it was possible to obtain the

addresses by walking/driving through each neighborhood. For each dumpster, several

columns on a template were filled out including: address, location of dumpster in the

yard, screening, dumpster size, and description of location (template located in

Appendix A).

       Figure 4 is an example of a dumpster with no screening on the curb. This would

not be in compliance with the ordinance. Figure 5 is an example of a dumpster with

screening that would be in compliance with the ordinance. This dumpster has a much

better visual appeal than the one in Figure 4 and helps to improve the overall

appearance of the neighborhood. If every dumpster in an area had screenings, clearly

the problem of visual blight would be reduced.


                                          18
Figure 4 Dumpster on the curbside with no screening




Figure 5 Dumpster on the curbside/side yard with screening

                                         19
Secondary Data Collection –

       The secondary data collection process is more varied and will include

information from many different types of sources.          Secondary data collection is

important for this project because it serves as the medium for obtaining information

regarding background literature, critical geographic concepts, and similar studies. A

significant part of the secondary data collection is obtaining scholarly resources related

to the topic.   It became evident very early on that there is not much literature

specifically regarding dumpster locations and the impact on communities so it became

necessary to look into other avenues. The research that much of this project will be

based upon relates to similar geographic concepts such as: solid waste disposal, urban

beautification, community health and sanitation, and visual blight.         This type of

information will help to support the formulation of this project and add to the overall

quality.

GIS Mapping –

       In order to successfully manage the data being collected, the city of Keene

needed to be divided into eight zones or neighborhoods. With these divisions already

given by a city planner, some limitations began to appear. The divisions that were given

had some parts of Keene left out of all eight zones. These residential areas were too far

from the heart of downtown and therefore considered outliers and were not included in

the data collection. After the collection, it was necessary to input the data into their

respective zones, but in order to do that the eight zones first needed to be depicted.

Obtaining a digital map of Keene and then manually and individually cutting out the


                                           20
eight zones through digitizing was the only way to get all eight zones together. Then,

applying a definition query to the map allowed all other locations outside of the eight

zones to disappear.

       Figure 6 depicts the eight zones being studied in the Keene area. The main map

display shows each numbered zone and its location as well as the boundary to each

zone. Along with the eight zones there are also individual property parcels that show

property locations on each street within each zone throughout Keene. Figure 6 also has

a Keene inset map to show orientation. This Keene inset map also allows for extraction

of important information. The inset map has the eight zones highlighted, showing that

the eight zones being studied are not of the entire City of Keene but only the most

populated downtown areas. Figure 6 may be used as reference to show the zone

locations inside of the City of Keene.

       After dividing Keene into eight zones, all dumpsters had to be assessed in each

individual zone. With this information it is possible to compare and contrast between

dumpsters in each zone. Figure 7 shows the boundary for the eight zones in downtown

Keene. The legend clarifies that all parcels highlighted in red are parcels with dumpsters

on their property. Creating this map allows further interpretation between the size of

the zone and the dumpsters present in each zone. Zone 6 is fairly large in area yet there

are not many dumpsters present in this zone. On the other hand, zones 2 and 3 have

many more dumpsters present.




                                           21
Figure 6 Eight neighborhood zones of Keene


                                        22
Figure 7 Dumpster locations in the eight neighborhood zones


                                         23
After completing the dumpster location assessment and mapping the dumpster

locations it was also important to include whether the dumpsters needed to be

screened based on the ordinance. According to the ordinance, any dumpster that is

over 64 gallons in size and is within eyesight of the address number on the front of the

house needs screening. While collecting data for dumpster locations it was essential

that other information about the need for screening was provided as well. Figure 8

again displays the eight zones with all property parcels that possess a dumpster. With

several variations present, it was necessary to depict the dumpster locations in a

multivariate fashion. The legend in Figure 8 explains that all red parcels highlighted are

dumpsters in need of screening; the yellow highlighted parcels are for dumpsters on

properties that are already screened off and lastly, the blue parcels are dumpsters that

are present on the property but are not in need of screening based on the ordinance.

       Figure 9 is another display of the eight zones of Keene that were observed.

Figure 9 shows all property parcels in which a college student currently resides. With

this map it is possible to compare with the map of property parcels with dumpsters.

After overlaying the two maps, inferences can be made that the zones that have more

college residences will also be a zone with numerous dumpsters present. This map is

also imperative when it comes to further statistical tests in the future for correlations

between college kids in each zone and dumpsters present in each zone.




                                           24
Figure 8 Dumpster screenings in the eight neighborhood zones




                                         25
Figure 9 College residences in the eight neighborhood zones

                                          26
While the Keene State College campus is located just south of Zone 2, the

distribution of dumpsters throughout the zones is not related as closely to the distance

from the campus, rather it is the presence of the college students in the zones. It is

evident in looking at these maps that more students live closer to the college campus in

Zones 1, 2, and 3 which are known as the prominent “student neighborhoods”.

Conversely, fewer students live further away in Zones 7 and 8. Table 1 below shows the

distribution of dumpsters and college throughout the eight zones.

Table 1 Dumpsters and College Students in the Eight Neighborhoods

       Zone                Dumpster Locations             College Student Residences
         1                        47                                  78
         2                        37                                  32
         3                        53                                  53
         4                        47                                  31
         5                        14                                  10
         6                        18                                  14
         7                        27                                  11
         8                         3                                   2




                                          27
Chapter 5: Case Study Neighborhood


       Zone 2 is used as a sample study area because this area is widely recognized as a

student-dominated neighborhood with many unscreened and conspicuously placed

dumpsters. Figure 10 shows the digitized Zone 2 with many different property parcels

selected. Those property parcels that are selected are the properties in that zone that

have dumpsters. The map also includes an inset which is the map of Keene zoomed into

the specific focus area. This inset map has Zone 2 selected to show the orientation of

the neighborhood to the rest of the City of Keene. This inset map shows the reader the

relative location that was traveled during the survey study and can also give inference,

due to the amount of screenings needed, how dilapidated the environment is in that

neighborhood.

       Along with assessing the dumpster locations it was also imperative for a survey

to be conducted. Zone 2 is closest to the Keene State College campus and is known as a

“college” neighborhood. As such, it was selected for use as a case study zone. After

administering the survey to 30 people who reside in Zone 2 it was essential to map out

the locations of the dumpsters in that survey zone. In Figure 10, the red highlighted

parcels are the properties in which a dumpster is present. This map is also useful for

comparing college students in Zone 2 to the amount of dumpsters present in the zone.

Zone 2 has 37 parcels which have dumpsters on the property which is significant seeing

as though there are 180 parcels in total for the zone. This means that 20%, or 1 out of 5

property parcels contain dumpsters.



                                           28
Figure 10 Dumpsters in case study neighborhood, Zone 2

       Figure 11 reveals the properties with dumpsters that need screenings and

properties with dumpsters that already have screenings. In this case Zone 2 did not have

any dumpsters that under the ordinance rules did not need to be screened. Out of the

37 parcels containing dumpsters, 32 of them require screening. This results in over 86%

of the properties containing dumpsters to be in violation of the ordinance rules. This




                                          29
also gives inference to the reader that if a dumpster is present in Zone 2 it needs to be

screened.




Figure 11 Dumpster screenings in Zone 2

       Along with displaying the properties that possess dumpsters in Zone 2, it is also

significant to portray the description behind each property parcel that has a dumpster.

Residential plots are not the only land areas that have a dumpster present. Commercial

areas are just as important for screening, and in fact, commercial areas are most


                                           30
notorious for having land masses with no use (Smith 2002). Figure 12 identifies those

parcels with dumpsters as either residential or commercial. This map displays the same

180 parcels in Zone 2. In this case, 18 out of the 37 parcels with dumpsters are

designated as commercial properties while 19 are residential. These findings reveal that

college housing is not the only culprit for exposed dumpsters in Zone 2.




Figure 12 Dumpsters by land use in Zone 2



                                            31
Survey –

       “Surveys are information collection methods used to describe, compare or

explain individual and societal knowledge , feelings, values, preferences and behavior”

(Fink 2006, 1). The survey aspect of this project is based upon a focus neighborhood and

will provide qualitative data regarding its unique composition. The chosen area is Zone 2

which contains part of the Keene State campus and the neighborhood between Main

Street, Gilbo Avenue and Island Street. The purpose of selecting this area relates to its

proximity to campus, the prevalence of dumpsters, and its reputation as a “college

neighborhood”. By surveying this area, it will be possible to analyze: the demographic

makeup of the neighborhood, the awareness of the ordinance and some potential

impacts, and the perceived quality of life.

       The survey was distributed door-to-door in the neighborhood, with the hopes of

achieving as many results as possible. The included survey elements are:

       Age

       Renter/owner occupied

       Keene State College attendance

       Awareness of the dumpster ordinance

       Perception of the visual and sanitary quality of the neighborhood.

       How would renter feel if their rent changed as a result of an ordinance. (Appendix C)


This survey includes the Likert Scale which provides quantitative data for the hypotheses

regarding the quality of life in Zone 2.

       The survey implemented in Zone 2 of Keene maintained several questions using

the Likert Scale. The scale is used with a one to five scale, one being strongly disagree

                                              32
and five being strongly agree. This is a well-known scale which allows respondents to

answer their thoughts and attitudes to a proposed question through a rating to which

their level of agreement exists. The Likert Scale is easy to understand and quick, which

was important in conducting door to door surveys. The Likert Scale is often seen a,

“meaningful scale that makes sense in terms of the surveys specific objectives” (Fink

2003, 54).

       The survey was distributed within Zone 2 of Keene, New Hampshire. Figure 13

below shows the population of the 30 surveyed in terms of home-ownership and

relation to Keene State College. It is evident that Zone 2 is primarily composed of

renters. This is likely to occur due to the close distance to the college campus, and

several students renting homes for the academic year.


                         Renters vs. Homeowners
                                Surveyed


                             17%



                                   83%             Renters
                                                   Homeowners



Figure 13 Survey sample population in terms of renters and homeowners

       The survey also asked respondents whether or not they were enrolled at Keene

State College. This question was used to verify how many respondents were enrolled,

and likely to allow dumpsters on their property for both convenience and cost of

cheaper housing.

                                          33
35

               30

               25

               20
                                                                            No
               15
                                                                            Yes

               10

                5

                0
                     Enrolled vs. Not Enrolled   Dumpster vs. No Dumpster




Figure 14 Survey respondents enrolled at Keene State and respondents with dumpsters

       Figure 14 above reveals that 22 of the 30 respondents are enrolled at Keene

State College. Of the 30 survey sample respondents, twenty had dumpsters located on

their property, while ten did not. Although not all properties in this survey had

dumpsters on their property, it was observed that several used 64 gallon garbage bins.

These waste containers are also being considered for enclosures by the city, due to their

effect on the city’s aesthetics.

       Respondents were also asked to assess factors that may affect the quality of life

in their neighborhood (Figure 15). Unfortunately, dumpsters were not the highest

aspect that affected quality of life but the trash, litter and debris that come from the

dumpsters do have a significant impact.




                                                 34
Aspects that Affect the Quality of Life in
                                   Zone 2
         16
         14
         12
         10
          8
          6
          4                                                                Rank
          2
          0




Figure 15 Aspects that affect citizens’ quality of life in Zone 2


       Noise ranked as the highest negative impact within the neighborhood. Not

surprisingly, due to observation while carrying out the survey, trash and litter were

recognized as the second most negative impact in Zone 2. Ironically, the survey revolved

around the presence of dumpsters and their negative impact on the city’s aesthetics; yet

visible dumpsters ranked as the least important in terms of the impact on citizen’s

quality of life. One respondent stated, “Visible dumpsters are the least of the concerns

on Wilson Street.” The survey became a necessity in understanding Zone 2, an area

highly affected by dumpsters; as well as the views of the neighborhoods residents.




                                              35
Statistical Analysis and Results –

       The next step in the methodology is to incorporate statistical analysis using the

SPSS program. This data will reveal if the hypotheses of this study are rejected or failed

to be rejected. According to McGrew and Monroe (2004, 4) “statistical techniques and

procedures are applied in all fields of academic research. In fact, wherever data are

collected and summarized or wherever any numerical information is analyzed or

researched, statistics are needed for sound interpretation and analysis.” The first and

most important test of this study is a Pearson’s bivariate correlation. “The correlation is

one of the most common and most useful statistics. A correlation is a single number

that describes the degree of relationship between two variables” (Trochim 2006). In this

case the variables are the frequencies of dumpsters and college student residences in

the eight zones. A positive correlation that demonstrates a higher number of college

students coincides with a higher number of dumpsters, which would result in the failure

to reject the first hypothesis of this study. Table 2, which is a restatement of Table 1,

shows the data used to run this correlation.

Table 2 Correlation data, frequency of dumpsters and college residences by zone

         Zone               Dumpster Locations           College Student Residences
           1                       47                                78
           2                       37                                32
           3                       53                                53
           4                       47                                31
           5                       14                                10
           6                       18                                14
           7                       27                                11
           8                        3                                 2




                                            36
Table 3 and Figure 16 show the output of the correlation test.

Table 3 Correlation results
                                        Correlations
                                                    Dumpsters College Students
             Dumpsters            Pearson
                                                       1.000            .832*
                                 Correlation
                                Sig. (2-tailed)                          .010
                                       N               8.000              8
          College_Students        Pearson
                                                       .832*            1.000
                                 Correlation
                                Sig. (2-tailed)        .010
                                       N                 8              8.000
                  *. Correlation is significant at the 0.05 level (2-tailed).



       The output results demonstrate that a strong positive correlation exists with a

value of .832; it is substantial and significant at the .05 level with a value of .010. This

means that there is a correlation between the variables and only 1% chance of being

wrong. An example of this correlation can be seen in Zone 1 which has a total of 78

property parcels that attribute to college housing, and 47 property parcels that contain

a dumpster. With the amount of dumpsters present in the zone it is easy to give

inference that there will be a strong correlation between college housing and dumpsters

being present on that property. Zones 2 and 3 demonstrate similar trends in the

distribution between dumpsters and college residences. Figure 16 below shows a

scatterplot graph of these results for the eight zones, and can be used as a visual

representation of this relationship between the prevalence of dumpsters and college

residences


                                               37
Figure 16 Correlation scatterplot graph of Dumpsters and College Students

       Figure 16 depicts the strong, positive correlation and helps explain why it is

statistically significant. The results are significant and represent an extremely strong and

substantially positive correlation. In terms of the variables and the hypothesis, there is a

relationship between the number of dumpsters and college students in the eight zones

of Keene.

       The next step is to run a series of two sample difference of means tests between

data obtained from the surveyed neighborhood. These tests will compare the dwellers’

satisfaction with the quality of their neighborhood and the actual rating for the quality

of life. There are two separate datasets which will compare the satisfaction and quality

of life, resulting in a total of four tests. The first dataset includes participants who have/
                                             38
do not have a dumpster on their property and the second has participants who are/ are

not currently enrolled at Keene State College. Tables 4 and 5 below show the output

results comparing dumpsters and neighborhood satisfaction. These tables illustrate that

the 30 survey respondents replied with a yes or no answer for presence of a dumpster

on their property. Twenty of the respondents had dumpsters while the remaining ten

lacked dumpsters.

Table 4 Group statistics for the two-sample difference of means regarding dumpsters
       and neighborhood satisfaction
Group Statistics

                                                                      Std. Error
                Yes/ no    N          Mean      Std. Deviation          Mean
Satisfaction       1       20         3.400          .9947              .2224

                   2       10         2.900          1.1972             .3786




Table 5 Test results for dumpsters and satisfaction
Independent Samples Test
                                 Levene's Test for Equality
                                 of Variances               t-test for Equality of Means
                                                                                   Sig.      (2-
                                 F            Sig.            t          df        tailed)
Satisfactio Equal variances
                            2.197             .149            1.213      28        .235
n           assumed
               Equal variances
                                                              1.139      15.415    .272
               not assumed


       Tables 4 and 5 portray the output statistics for the overall view of neighborhood

satisfaction. The tables show that 20 of the 30 people surveyed had a dumpster present


                                              39
on their property. Of those 20 people, the average rating for the satisfaction of their

neighborhood was given 3.4 out of 5. The remaining ten respondents did not have a

dumpster present on their property and their satisfaction was given 2.9 out of 5. After

running the two sample test the significance level is a .235 meaning there is a 23.5%

chance of being wrong if it was stated that properties without dumpsters get more

neighborhood satisfaction than properties with dumpsters. With these results it is

possible to say that there is no significance for neighborhood satisfaction between

properties that have dumpsters than those that possess dumpsters.

       Table 6 provides descriptive statistics about the quality of life in the surveyed

neighborhood. Again the 30 respondents to the survey were used to see if the people

on the properties that do not possess dumpsters perceive their quality of life to be

higher than those that have dumpsters on their property. After running the descriptive

statistics for quality of life, the mean for both properties with dumpsters and properties

without dumpsters are 2.5 out 5. With both values being equal it was not significant and

therefore unnecessary to run any further tests because the chance of being wrong

would be 100%.

Table 6 Group statistics for the two-sample difference of means regarding dumpsters
and rating of the quality of life
     Group Statistics

               Yes/ no N             Mean        Std. Deviation    Std. Error Mean
     Quality   1        20           2.5000      .94591            .21151

               2        10           2.5000      .84984            .26874




                                            40
Table 7 and 8 below show the results to the satisfaction of the neighborhood for

the same 30 respondents, but this time asking whether or not that respondent is

enrolled at Keene State College. Table 7 shows that of the 30 respondents 22 of them

are enrolled at Keene State, while the remaining 8 are not associated with the college.

Those 22 then rated their neighborhood satisfaction a 3.36 out of 5. The remaining 8

respondents that were not enrolled at Keene State College measured their satisfaction

level at 2.88 out of 5. With this information, significance levels can be reached between

students and non students and their rating of neighborhood satisfaction.


Table 7 Group statistics for the two-sample difference of means regarding enrollment
       and neighborhood satisfaction
    Group Statistics

                   Enrollm
                   ent     N           Mean        Std. Deviation   Std. Error Mean
    Satisfaction   1       22          3.36        1.002            .214

                   2       8           2.88        1.246            .441


       Table 8 is an output of the results for neighborhood satisfaction. The test output

shows the results for the satisfaction levels of both students and non students in the

surveyed zone. The results show that with a .277 significance there is a substantial but

not statistically significant difference between perceived satisfaction for students and

non students in the surveyed zone 2.




                                           41
Table 8 Test results for enrollment and satisfaction
Independent Samples Test
                                  Levene's      Test    for
                                  Equality of Variances     t-test for Equality of Means
                                                                               Sig.      (2-
                                  F            Sig.           t        df      tailed)
Satisfaction Equal variances
                                  2.070        .161           1.108    28      .277
             assumed
               Equal variances
                                                              .998     10.485 .341
               not assumed


        Table 9 shows the descriptive statistics for the same 30 respondents, this time

focusing on quality of life as opposed to neighborhood satisfaction. The table explains

that the same 22 students that answered the survey averaged a 2.55 out of 5 rating for

quality of life. The 8 non enrolled respondents averaged 2.38 out of 5. The respondent’s

averages are so close in number that inferences can already be made that there will be

no significant difference between enrolled students and non enrolled students and how

they perceive their quality of life.


Table 9 Group statistics for the two-sample difference of means regarding
        enrollment and quality of life.
     Group Statistics

                  Enrollm
                  ent     N            Mean           Std. Deviation   Std. Error Mean
     Quality      1       22           2.55           .963             .205
                  2       8            2.38           .744             .263




                                              42
Chapter 6: Conclusion

Discussion –

       The intent of the bulk container and enclosure ordinance is to maintain the City

of Keene. Assessing all dumpsters in the greater Keene area provides useful information

about those parts of Keene most affected when it comes to the impact of dumpsters on

urban blight. The study reveals the dispersion of the dumpsters throughout the city and

the effects that bulk containers have on the environment and surrounding areas. In

order to enforce this ordinance the word has to be spread that enclosures on their

dumpsters need to be present. Maps created in this study will facilitate enforcement of

the ordinance by the Code Enforcement Department.

       Since the addresses of dumpsters were not provided by the waste management

companies, it was necessary to complete field research in order to obtain the locations.

Some inherent limitations of this are: the need to respect property boundaries resulting

in an incomplete collection of dumpster locations (for example, the potential for missing

dumpsters and the inability to get close to the dumpster to check its size and quality),

and the need to exclude several sections outside of the greater Keene area.

       Other problems occurred when collecting information for college students off

campus. Not all students allow their address information to be distributed while others

may have their home addresses listed only.        Also there were some discrepancies

between the student address list and the property parcel map. In total, the assessment

gathered 290 known dumpsters in the greater Keene Area, but with the parcel map only

207 of those properties were found. Additionally, dumpsters could be present outside of


                                           43
the eight observed zones and they would not be incorporated into the results of the

study. Lastly, the survey size of 30 people was derived from only a single case study

zone. A larger sample size would have been more adequate in supplying accurate

results.

Conclusion –

           Dumpsters negatively affect the image of the city and lead to issues in visual

blight, sanitation, and overall aesthetics. These aspects can be reversed with practices of

urban renewal and revitalization, but may require municipal action such as stabilizing

blighted neighborhoods and encourage residents to improve their properties.

           Final results through both GIS mapping and SPSS tests reveal a strong correlation

between college students and the number of dumpsters, supporting the first

hypothesis. As for the second hypothesis, dumpsters did not significantly affect the

perceived quality of life for citizens residing in neighborhood two. After running a Two

Sample Difference of Means T-Test, the third hypothesis stating that the perceived

quality of life and satisfaction in the surveyed neighborhood is higher in housing units

that are occupied by students than those who are not was rejected.

           Through the analysis of primary and secondary data collection, it is evident that

the ordinance pertaining to bulk containers and enclosures in Keene, New Hampshire

requires clarification. The maps of this study display the various situations of dumpsters

and reveal that many properties are in violation of the ordinance. Simple adjustments

such as the movement of the dumpster in the yard may be sufficient for some, but to

fully comply, many will need further alterations.


                                              44
Visual blight is a significant detriment to any city. The City of Keene is proactively

addressing this critical issue by enacting and enforcing an ordinance related to the

screening of dumpsters. By improving the city’s visual image, the socio-economics may

also improve. Though, only time will tell as to the success of the ordinance, it is an

important step towards improving the quality of life in Keene neighborhoods.




                                            45
References:

____. 1914. East Chicago, Ind.: nuisances. manure. premises. privies. garbage. Trash
       (ord. 517,    apr. 20, 1914). Public Health Reports 29(42): 2800-01.

____. 1984. SPSS basics. Chicago: McGraw-Hill Book Company.

Berry, Brian, J.L., and Duane F. Marble. 1968. Spatial analysis: A reader in statistical
       geography. Englewood Cliffs: Prentice-Hall, Inc.

Borzo, G. 1993. Not in my backyard: IR&R joins in quest for environmental justice; ABA
       house passes resolution. Human Rights: Journal of the Section of Individual
       Rights & Responsibilities 20(4): 26-29.

Brehm, Steven, and A.L. Rydant. 1988. Not in my backyard: Siting a regional solid waste
      landfill. Studies in New England Geography (4):1-31.

Bullard, R. D. 2005. The quest for environmental justice. San Francisco: Sierra Club
       Books.

City of Keene. 2008. An ordinance relating to bulk containers and enclosures.
        (O-2008-03).

City of Keene. 2006. Fence standards for screening dumpsters on city property.
        Planning, Licenses, and Development Committee Meeting Minutes.

Cusack, Christopher, and Christopher Witkowski. 2000. GIS in New Hampshire:
       Retrospect and Prospect. Studies in New England Geography (15):1-25.

Deiner, Ed and Carol. 1995. The wealth of nations revisited: Income and quality of life.
       Social Indicators Research 36 (3): 275-286.

Dentler, Robert A., and Peter H. Rossi. 1961. The Politics of Urban Renewal. New York,
       NY: The Free Press of Glencoe.

Duffy, Jim. 2008. Interview with Jim Duffy, City of Keene Councilmember. October 31.

Engler, Mira. 2004. Designing America’s Waste Landscapes. Baltimore, Maryland: The
        Johns Hopkins University Press.

Fink, A. 2003. How to sample in surveys: second edition. London: Sage Publications,
       Inc.



                                            46
Fink, A. 2006. How to conduct surveys: A step-by-step guide. London: Sage Publications,
        Inc.

Greisman, D.P. 2008. Garbage-bin ordinance moves closer to adoption. The Keene
      Sentinel, p. 3.

Gumprecht, Blake. 2003. The American college town. Geographical Review 93 (1):51
     80.

Haring, Lloyd, L. and John F. Lounsbury. 1971. Introduction to Scientific Geographic
       Research. Dubuque, Iowa: WM. C. Brown Company Publishers.

Harner, J., Huber, T., Pierce, J., and J, Warner. 2002. Urban environmental justices
       indices. Professional Geographer 54(3): 318-331.

Joseph, Pat. 2005. Interview with Robert Bullard. April 15.

Jutla, Rajinder. 2000. Visual Image of the City: Tourists versus Residents. Tourism
        Geographies 2(4): 404-420.

Knox, Paul, and Steven Pinch. 2006. Urban Social Geography: An Introduction (fifth
       edition). Gosport, Hampshire, England: Ashford Colour Press Ltd.

Kopczynski, Medard. 2008. Interview with Medard Kopczynski, City of Keene Code
      Enforcement Officer, September 22.

McGrew, J. Chapman Jr, and Charles B. Monroe. 2000. An introduction to statistical
     problem solving in Geography, Second Edition. United States: McGraw-Hill Higher
     Education.

Rathje, William and Cullen Murphy. 1992. Rubbish! New York: HarperCollins Publishers.

Russo, Rosemarie. 2003. Unheard voices: Environmental Equity. Electronic Green Journal
       18: 1-17.

Schoeffman, Will. 2008. City of Keene Parcel Map. City of Keene Planning Department.

Semeza, Jan. 2003. The intersection of urban planning, art, and public health: The
      sunnyside piazza. American Journal of Public Health 93(9): 1439-1441.

Smith, Neil. 2002. New globalism, new urbanism: Gentrification as global urban strategy.
       The Urbanization of Neoliberalism: Theoretical Debates 34(3): 427-450.



                                            47
Tranel, Mark, and Larry B. Handlin Jr. 2006. Metromorphosis: documenting change.
        Journal of Urban Affairs 28 (2): 151-167.

Trochim, William M.K. 2006. Research Methods Knowledge Base: Social Research
       Methods. New York: Atomic Dog Publishing.

United States Census Bureau. 2000. Census 2000 Demographics. Available at
      http://factfinder.census.gov (last accessed 12 November 2008).

Weber, Rachel. 2002. Extracting value from the city: Neoliberalism and urban
      redevelopment 34(3): 519-540.

Wilson, J. 1966. Urban Renewal: The record and the Controversy. Cambridge,
       Massachusetts: The M.I.T Press.




                                          48
Appendix A – Dumpster
  Location Templates
                           Location of                                   Dumpster
       Address             Dumpsters                 Screening             Size                Description
(Where is Dumpster?)    (Curbside, Backyard)      (Yes, No, Partial)    (Large, Small)   (Residential/Commercial)

       Zone 1
 35 Dartmouth Street           Side               Needs Screening         Medium               Residential
 249 Marlboro Street         Backyard          Doesn't Need Screening       Small              Residential
   29 Martin Street            Side               Needs Screening           Small              Residential
   31 Martin Street            Side               Needs Screening          Small               Residential
 305 Marlboro Street           Side               Needs Screening         Medium               Residential
 819 Marlboro Street         Backyard             Needs Screening           Small              Commercial
 259 Marlboro Street           Side               Needs Screening           Small              Residential
   9 Jennison Street           Side               Needs Screening           Small              Residential
  11 Jennison Street           Side               Needs Screening           Small              Residential
  17 Gardner Street           Front               Needs Screening          Small               Residential
  30 Jennison Street         Backyard          Doesn't Need Screening     Medium               Residential
 114 Marlboro Street         Backyard          Doesn't Need Screening       Small              Residential
 120 Marlboro Street         Backyard          Doesn't Need Screening       Small              Residential
 122 Marlboro Street         Backyard          Doesn't Need Screening       Small              Residential
   4 Willow Street             Side               Needs Screening           Small              Residential
   28 Willow Street          Backyard          Doesn't Need Screening       Small              Residential
   70 Grove Street           Backyard             Needs Screening           Small              Residential
   51 Grove Street             Side               Needs Screening           Small              Residential
   52 Willow Street          Backyard          Doesn't Need Screening       Small              Residential
  50 Marlboro Street         Backyard          Doesn't Need Screening       Small              Residential
  71 Marlboro Street         Backyard          Doesn't Need Screening       Small              Residential
   23 South Street             Side               Needs Screening           Small              Residential
   30 South Street             Side               Needs Screening           Small              Residential
   66 Adams Street             Side               Needs Screening           Small              Residential
  91 Marlboro Street         Backyard          Doesn't Need Screening       Small              Commercial
 167 Marlboro Street         Backyard          Doesn't Need Screening       Small              Residential
 169 Marlboro Street         Backyard          Doesn't Need Screening       Small              Residential
  74 Kelleher Street           Side               Needs Screening           Small              Residential
   86 Baker Street             Side               Needs Screening           Small              Residential
   90 Baker Street             Side               Needs Screening           Small              Residential
 259 Marlboro Street           Side               Needs Screening           Small              Residential
 181 Marlboro Street         Backyard          Doesn't Need Screening      Small               Commercial
 199 Marlboro Street           Side               Needs Screening         Medium               Commercial




                                                   49
Zone 2
 27 Winchester Street     Side     Needs Screening   Small   Residential
195 Winchester Street   Backyard   Needs Screening   Small   Commercial
131 Winchester Street   Backyard   Needs Screening   Small   Commercial
   60 Ralston Street    Backyard   Needs Screening   Small   Commercial
   56 Ralston Street    Backyard   Needs Screening   Small   Commercial
  125 Davis Street       Front     Needs Screening   Small   Residential
 149 Emerald Street     Backyard    Has Screening    Large   Commercial
  19 Ralston Street     Backyard   Needs Screening   Small   Commercial
  121 Davis Street       Front     Needs Screening   Small   Residential
  107 Davis Street       Front     Needs Screening   Small   Residential
  9 Wilcox Terrace       Front     Needs Screening   Small   Residential
   97 Davis Street       Front     Needs Screening   Small   Residential
  87 Davis Streetq      Backyard   Needs Screening   Small   Residential
   7 Blake Street       Backyard   Needs Screening   Small   Residential
   76 Davis Street      Backyard   Needs Screening   Small   Residential
   15 Blake Street       Front     Needs Screening   Small   Residential
   17 Blake Street       Front     Needs Screening   Small   Residential
   21 Blake Street       Front     Needs Screening   Small   Residential
   38 Blake Street       Front     Needs Screening   Small   Residential
   42 Blake Street       Front     Needs Screening   Small   Residential
   59 Davis Street       Front     Needs Screening   Small   Residential
   71 Davis Street       Front     Needs Screening   Small   Residential
  79 Wilson Street       Front     Needs Screening   Small   Residential
 103 Wilson Street       Front     Needs Screening   Small   Residential
57 Winchester Street    Backyard    Has Screening    Large   Residential
  47 Davis Street       Backyard   Needs Screening   Small   Residential
  149 Main Street       Backyard    Has Screening    Large   Commercial
   29 Davis Street      Backyard    Has Screening    Small   Residential
  105 Wilson Street      Front     Needs Screening   Small   Residential
  38 Emerald Street     Backyard    Has Screening    Large   Commercial
  43 Emerald Street       Side     Needs Screening   Small   Commercial
  115 Main Street       Backyard   Needs Screening   Small   Commercial
91 Winchester Street     Front     Needs Screening   Small   Commercial
103 Winchester Street   Backyard   Needs Screening   Small   Commercial
185 Winchester Street   Backyard   Needs Screening   Small   Commercial
  38 Foundry Street       Side     Needs Screening   Large   Commercial
204 Winchester Street     Side     Needs Screening   Small   Commercial
21 Winchester Court     Backyard   Needs Screening   Small   Residential
28 Winchester Court      Front     Needs Screening   Small   Residential
42 Winchester Court      Front     Needs Screening   Small   Residential

                                   50
127 Winchester Street        Side               Has Screening         Small     Commercial
43 Saint James Street        Side               Has Screening         Large     Commercial
  19 Gilbo Avenue            Side              Needs Screening        Small     Commercial
    55 Main Street         Backyard            Needs Screening        Large     Commercial
   126 Main Street         Backyard            Needs Screening        Small     Commercial
   189 West Street         Backyard            Needs Screening        Small     Commercial
   162 West Street           Side              Needs Screening        Small     Commercial
   122 West Street         Backyard            Needs Screening        Small     Commercial
   144 West Street         Backyard            Needs Screening        Small     Commercial
  85 Emerald Street        Backyard            Needs Screening        Small     Commercial
 160 Emerald Street          Side              Needs Screening        Small     Commercial

       Zone 3
    70 Beaver St.          Backyard            Needs Screening        Small      Residential
    1 Damon Ct.         Across the street      Needs Screening        Small     Residential
    98 Beaver St.             Side             Needs Screening        Small     Commercial
   215 Roxbury St.            Side             Needs Screening       Medium     Residential
   178 Roxbury St.         Backyard         Doesn't Need Screening   Medium     Residential
   164 Roxbury St.           Side              Needs Screening        Small     Residential
   140 Roxbury St.         Backyard         Doesn't Need Screening   Medium     Residential
   139 Roxbury St.         Backyard            Needs Screening        Small     Residential
   116 Roxbury St.           Side           Doesn't Need Screening   Medium     Residential
    1 Roxbury Ct.            Side              Needs Screening        Large     Residential
   106 Roxbury St.         Backyard         Doesn’t Need Screening   Medium     Commercial
   65 Roxbury St.           2 in Back          Needs Screening        Small      Commercial
 17 Washington St.          2 in Back       Doesn't Need Screening   Medium     Public School
   25 Roxbury St.             Side          Doesn't Need Screening   Medium   Public Recreation
    47 Spring St.             Side              Has Screening         Small     Residential
    30 Spring St.              Side            Needs Screening        Small     Residential
   78 Roxbury St.           2 in Back          Needs Screening       Medium     Commercial
   15 Harrison St.          2 in Back               N/A               Large       Industrial
   166 Roxbury St.             Side            Needs Screening        Small      Residential
   205 Roxbury St.         Backyard         Doesn’t Need Screening   Medium      Residential
   201 Roxbury St.         Backyard         Doesn’t Need Screening   Medium      Residential
    218 Water St.             Side             Needs Screening        Small      Residential
     Truck Depot         3 in Backyard              N/A               Large       Industrial
 98 South Lincoln St.      2 in Back           Needs Screening       Medium      Residential
 88 South Lincoln St.      Backyard         Doesn't Need Screening   Medium      Residential
150 South Lincoln St.      Backyard            Needs Screening       Medium      Residential
103 South Lincoln St.      Backyard            Needs Screening       Medium      Residential
     2 Damon Ct.              Side             Needs Screening       Medium      Residential
    45 Damon Ct.             Front             Needs Screening       Medium      Residential
   109 Beaver St.          Backyard            Needs Screening        Large      Residential

                                                51
15 Douglass St.       Side            Needs Screening        Large    Residential
  45 Beech St.         Side            Needs Screening       Medium    Residential
  70 Dover St.       Backyard          Needs Screening       Medium    Residential
  51 Dover St.       Backyard          Needs Screening        Small    Residential
  36 Dover St.       Backyard       Doesn’t Need Screening   Medium    Residential
   5 Dover St.        Front            Needs Screening       Medium    Residential
 31 Franklin St.     Backyard          Needs Screening       Medium    Residential
 23 Franklin St.     Backyard          Needs Screening        Small    Residential
 43 Franklin St.     Backyard          Needs Screening        Small    Residential
 49 Franklin St.     Backyard          Needs Screening        Small    Residential
 50 Franklin St.     Backyard          Needs Screening        Small    Residential
 66 Franklin St.      Front            Needs Screening        Small    Residential
  76 Spring St.      Backyard       Doesn’t Need Screening   Medium    Residential
  99 Spring St.      Backyard       Doesn’t Need Screening   Medium    Residential
   77 Spring St.     Backyard       Doesn’t Need Screening    Small     Residential
   8 Towns St.        Front            Needs Screening        Small     Residential
   7 Towns St.        Front            Needs Screening        Small     Residential
69 Washington St.    Backyard       Doesn’t Need Screening   Medium   Private Church
  81 Roxbury St.      Backyard      Doesn’t Need Screening    Large    Residential
 20 Norway Ave.       Backyard         Needs Screening       Medium    Commercial
   17 93rd St.      2 in Sideyard      Needs Screening       Medium    Commercial
 53 Harrison St.        Front          Needs Screening        Small    Residential
  115 Church St.      Backyard      Doesn’t Need Screening   Medium    Residential
  141 Church St.      Backyard      Doesn’t Need Screening   Medium    Residential
 140 Church St.      Backyard          Needs Screening        Small    Residential
 153 Church St.      Backyard          Needs Screening        Small    Residential
 166 Church St.      Backyard       Doesn’t Need Screening    Small    Residential
 206 Church St.      Backyard          Needs Screening       Medium    Residential
 205 Church St.         Side           Needs Screening        Small    Residential
 214 Church St.        Front           Needs Screening       Medium    Residential
 215 Church St.      Backyard          Needs Screening       Medium    Residential
 241 Church St.       Front            Needs Screening        Large     Industrial
 260 Church St.      Backyard          Needs Screening       Medium    Residential
 44 Probate St.      Backyard          Needs Screening       Medium    Residential
 6 Kingsbury St.    2 in Sideyard      Needs Screening       Medium    Commercial
 139 Railroad St.    Parking Lot       Needs Screening       Medium    Commercial

     Zone 4
87 Spruce Street      Curbside         Needs Screening        Small    Residential
83 Spruce Street      Curbside         Needs Screening        Small    Residential
110 Spruce Street       Side           Needs Screening        Small    Residential
81 Armory Street        Side           Needs Screening        Small    Residential
152 Carrol Street     Curbside         Needs Screening        Small    Residential

                                        52
143 Carrol Street     Curbside      Needs Screening        Small    Residential
  111 Carrol Street     Backyard       Has Screening         Small    Residential
  119 Carrol Street     Backyard   Doesn’t Need Screening    Small    Residential
  19 Spruce Street        Side        Needs Screening        Small    Residential
  43 Walnut Street      Backyard      Needs Screening        Small    Residential
   4 Walnut Street      Backyard      Needs Screening        Small    Residential
    38 High Street      Backyard      Needs Screening        Small    Residential
  68 Howard Street      Backyard      Needs Screening        Small    Residential
    201 Elm Street      Curbside      Needs Screening        Small    Residential
   109 High Street      Backyard      Needs Screening       Medium    Commercial
   361 Court Street     Backyard       Has Screening         Small    Residential
  141 Spruce Street       Side        Needs Screening        Small    Residential
   58 Forest Street     Backyard      Needs Screening        Small    Residential
   50 Forest Street     Backyard      Needs Screening        Small    Residential
   26 Forest Street     Backyard      Needs Screening        Small    Residential
  37 Armory Street        Side        Needs Screening        Small    Residential
  35 Armory Street        Side        Needs Screening        Small    Residential
  133 Spruce Street     Curbside      Needs Screening        Small    Residential
   104 High Street        Side        Needs Screening        Small    Residential
206 Washington Street     Side        Needs Screening        Small    Commercial
  28 Coolidge Street      Side        Needs Screening        Small    Residential
  29 Coolidge Street      Side        Needs Screening       Medium    Residential
  25 Coolidge Street      Side        Needs Screening       Medium    Residential
   1 Howard Street      Curbside      Needs Screening       Medium    Residential
   49 Court Street      Backyard   Doesn’t Need Screening    Small    Commercial
  20 Central Square     Backyard   Doesn’t Need Screening   Medium    Commercial
  23 Central Square      Front        Needs Screening       Medium   Private Church
196 Washington Street   Backyard      Needs Screening        Small    Commercial
   113 Cross Street     Backyard      Needs Screening        Small    Commercial
   116 Cross Street      Front        Needs Screening        Small    Commercial
   121 Cross Street     Backyard      Needs Screening        Small    Commercial
   127 Cross Street     Backyard      Needs Screening        Small    Commercial
   138 Cross Street       Side        Needs Screening        Small    Commercial
    94 High Street        Side        Needs Screening       Medium    Residential
154 Washington Street   Backyard      Needs Screening        Small    Residential
150 Washington Street   Backyard      Needs Screening        Small    Residential
   28 Green Street        Side        Needs Screening        Small    Residential
   40 Cross Street      Backyard      Needs Screening        Small    Residential
   13 Union Street       Front        Needs Screening        Small    Residential
   21 Union Street      Backyard      Needs Screening        Small    Residential
   49 Union Street      Backyard      Needs Screening        Small    Residential
   71 Union Street        Side        Needs Screening        Small    Residential
   97 Union Street       Front        Needs Screening        Small    Residential

                                       53
126 Elm Street        Backyard      Doesn’t Need Screening    Small    Residential
    77 Elm Street         Backyard         Needs Screening        Small    Residential
    69 Elm Street         Backyard         Needs Screening        Small    Residential
    40 Elm Street         Backyard         Needs Screening        Small    Residential
    34 Elm Street         Backyard         Needs Screening        Small    Residential
    30 Elm Street         Backyard         Needs Screening        Small    Residential
    20 Elm Street         Backyard         Needs Screening        Small    Residential
118 Washington Street     Backyard         Needs Screening        Small    Residential
117 Washington Street      Backyard        Needs Screening        Small    Commercial
   15 Pleasant Street         Side         Needs Screening        Small    Residential
   24 Vernon Street          Front         Needs Screening       Medium    Commercial
  37 Mechanic Street    2 in Backyard      Needs Screening        Large    Commercial
 82 Washington Street      Backyard        Needs Screening       Medium    Commercial
100 Washington Street      Backyard     Doesn’t Need Screening    Small    Commercial

       Zone 5
  268 West Street         Backyard          Has Screening        Medium    Commercial
  144 Island Street        Front           Needs Screening        Small    Residential
   7 Cady Street          Backyard         Needs Screening        Small    Residential
  150 Island Street       Backyard         Needs Screening        Small    Commercial
  328 Pearl Street          Side           Needs Screening        Small    Residential
   5 Wood Street           Front           Needs Screening        Small    Residential
  86 Wood Street            Side            Has Screening        Medium    Commercial
  97 Wood Street            Side            Has Screening        Medium    Commercial
   301 Pearl Street       Backyard         Needs Screening       Medium    Residential
   290 Pearl Street        Front           Needs Screening        Small    Residential
  245 Pearl Street         Front           Needs Screening        Small    Residential
 163 Meadow Road            Side           Needs Screening       Medium    Residential
    25 Lee Street          Front            Has Screening         Small    Residential
    16 Lee Street           Side            Has Screening         Small    Residential
   372 West Street        Backyard         Needs Screening        Small    Residential
   353 West Street        Backyard         Needs Screening        Large    Commercial
   341 West Street        Backyard         Needs Screening       Medium    Commercial
    40 Avon Street        Backyard         Needs Screening        Large   Private School

       Zone 6
  29 Ashuelot Street      Backyard         Needs Screening        Small    Commercial
    47 Park Street        Backyard         Needs Screening        Small    Residential
    31 Park Street        Backyard         Needs Screening        Small    Residential
   171 West Street        Backyard         Needs Screening        Small    Commercial
  143 West Street         Backyard         Needs Screening        Small    Commercial
 47 Colorado Street       Backyard         Needs Screening        Small    Residential
 63 Colorado Street       Backyard         Needs Screening       Medium    Residential

                                            54
82 Colorado Street       Backyard         Needs Screening        Small    Residential
  67 Winter Street        Backyard         Needs Screening        Small    Commercial
   91 West Street         Backyard          Has Screening         Small   Public Church
25 Woodburn Street         Front           Needs Screening        Small    Residential
70 Woodburn Street        Backyard         Needs Screening       Medium    Residential
88 Woodburn Street         Front           Needs Screening        Small    Residential
  40 Perham Street        Backyard         Needs Screening        Small    Residential
109 Woodburn Street       Backyard         Needs Screening        Small    Residential
  549 Court Street        Backyard         Needs Screening        Small    Residential
  677 Court Street        Backyard         Needs Screening        Large    Commercial
  418 Court Street        Backyard         Needs Screening        Small    Residential
  105 Castle Street         Side           Needs Screening       Medium    Residential

       Zone 7
  71 Cottage Street         Side            Has Screening         Small    Residential
  75 Cottage Street         Side            Has Screening         Small    Residential
217 Washington Street     Backyard          Has Screening        Medium   Public School
206 Washington Street     Backyard         Needs Screening       Medium    Commercial
191 Washington Street     Backyard         Needs Screening        Small    Commercial
181 Washington Street     Backyard      Doesn’t Need Screening   Medium    Commercial
147 Washington Street     Backyard         Needs Screening        Small    Commercial
155 Washington Street       Side        Doesn’t Need Screening    Small    Commercial
173 Washington Street     Backyard      Doesn’t Need Screening   Medium    Residential
  20 Wilford Street       Curbside         Needs Screening        Small    Residential
  61 Wilford Street       Curbside         Needs Screening        Small    Residential
275 Washington Street     Backyard      Doesn’t Need Screening    Small    Commercial
    19 Ellis Court          Side           Needs Screening        Small     Residential
69 Washington Avenue      Backyard      Doesn’t Need Screening    Small   Private Church
349 Washington Street   2 in Backyard      Needs Screening        Small    Commercial
    39 Ellis Court           Side          Needs Screening        Small    Residential
    48 Ellis Court        Backyard         Needs Screening        Small    Residential
    20 Ellis Court          Side        Doesn’t Need Screening    Small    Residential
369 Washington Street     Curbside         Needs Screening        Small    Commercial
381 Washington Street     Backyard      Doesn’t Need Screening    Small    Commercial
  11 Burdett Street       Backyard         Needs Screening       Medium    Commercial
   9 Giffin Street          Side           Needs Screening        Large    Commercial
   95 George Street       Curbside         Needs Screening       Medium    Residential
  130 George Street       Backyard         Needs Screening        Small    Residential
  16 Sullivan Street      Backyard      Doesn’t Need Screening   Medium    Residential
  8 Sullivan Street         Side           Needs Screening        Small    Residential
   62 Rule Street         Curbside         Needs Screening        Small    Residential
  93 Sullivan Street      Curbside         Needs Screening        Small    Residential
   7 Charles Street       Curbside         Needs Screening        Small    Residential

                                            55
508 Washington Street    Curbside          Needs Screening       Medium     Commercial
438 Washington Street    Backyard       Doesn’t Need Screening   Medium    Private School
510 Washington Street       Side           Needs Screening        Small     Commercial
527 Washington Street    Backyard       Doesn't Need Screening   Medium     Commercial
313 Washington Street    Backyard           Has Screening        Medium     Residential
   11 Citizens Way       3 in Front         Has Screening        Medium     Residential
65 Washington Avenue     Backyard          Needs Screening        Small     Residential
312 Washington Street    Backyard           Has Screening        Medium   Public Recreation
528 Washington Street   2 in Backyard   Doesn't Need Screening   Medium     Commercial

       Zone 8
   428 Court Street         Side           Needs Screening       Medium      Residential
   79 North Street          Side           Needs Screening       Medium      Commercial
    422 Elm Street         Front            Has Screening        Medium     Public School
  110 Gilsum Street     2 in Backyard       Has Screening         Large      Residential




                                            56
Appendix B – Photographs




Dumpster in Violation of Ordinance




Dumpster in Violation of Ordinance
                                     57
Dumpster Not in Violation of Ordinance




                                         58
59
Appendix C – Survey Instrument

Hello! We are students completing our Senior Thesis for Keene State College’s Department of
Geography. Our thesis revolves around a city of Keene ordinance regarding dumpster screenings. The
city of Keene recently passed an ordinance requiring all city properties with dumpsters visible from
the street address to be enclosed with some sort of barrier. Response to this ordinance has been
varied. Please help us by giving your personal opinion on the enclosures by answering the following.

    1. Please circle:            Renter              Homeowner


    2. Are you currently enrolled at Keene State College?                                  Yes       No


Please rank (1-6) the following aspects that may affect the quality of life in your neighborhood:

               Trash/Litter                             Noise

              Dumpsters                                 Unkempt Housing

              Parking/Traffic                           Other*



              *If other: ______________________________________________________

        Presently, do you have a dumpster on your property?                                Yes       No



    3. Are you aware of the 2008 ordinance requiring Keene properties to screen           Yes        No
       all dumpsters?

Please check your agreement level to the following questions:


    4. I am satisfied with the quality of life in my neighborhood.
                1                   2                      3                  4                  5

        Strongly Disagree       Disagree           No Opinion             Agree          Strongly Agree



    5. In comparison to other Keene neighborhoods, the quality of life in my neighborhood is:


        Significantly Lower      Lower             Equivalent             Higher     Significantly Higher



                                                   60
6. Visible dumpsters negatively impact the quality of life in my neighborhood.
              1                  2                    3                     4

       Strongly Disagree       Disagree           No Opinion              Agree           Strongly Agree

   7. If dumpsters were screened, the quality of life in my neighborhood would increase.
              1                 2                       3                  4                    5

       Strongly Disagree       Disagree           No Opinion              Agree           Strongly Agree

   8. Enclosures that the city of Keene is requiring may cost upwards of $3,000-$5,000. This is an
      acceptable price to pay in order to screen dumpsters and improve neighborhood aesthetics.
              1                    2                  3                  4                5

       Strongly Disagree       Disagree           No Opinion              Agree           Strongly Agree

   9. This ordinance requirement will improve the quality of life in the city of Keene.
               1                2                    3                        4                 5

       Strongly Disagree       Disagree           No Opinion              Agree           Strongly Agree



Answer the following ONLY if you have a dumpster on your property:

   10. I am a renter with a dumpster on my property, and willing to pay a higher monthly rent for
       dumpster screenings.
               1                2                  3                    4                5

       Strongly Disagree       Disagree           No Opinion              Agree           Strongly Agree

   11. In terms of waste disposal, having a dumpster on my property provides me with convenience.
              1                    2                  3                   4                5

       Strongly Disagree       Disagree           No Opinion              Agree           Strongly Agree



Please provide any additional comments regarding this issue:




                                                  61
Appendix D – Additional Maps




                               62
63
64
65
66
67
68

Keene Dumpsters

  • 1.
    December 2008 Talking Trash: AnAssessment of Solid Waste Disposal in Keene, New Hampshire ALEX KAMMLER MIKE JAKUBOWSKI LEAH MAGHINI CHELSEA BROOKS Keene State College Department of Geography Faculty Sponsor: Dr. Christopher Cusack
  • 2.
    ABSTRACT The City of Keene, New Hampshire recently passed an ordinance requiring dumpster screenings for all dumpsters, roll-off containers, or cans greater than 64 gallons on city properties. The screenings will consist of any fence, wall or plant covering visible dumpsters from view of the home or business address. These screenings are required to be at least six feet in height, with a concrete slab underneath. Cost for these screenings may range between $200 to $3500 dollars, a price viewed with a variety of opinions and concerns between renters and homeowners. It is anticipated that dumpster screenings will better the quality of life in neighborhoods and generally beautify the city. The first step in this research project consisted of finding the absolute locations of all dumpsters within the city. Concurrently, similar studies and other scholarly references pertaining to the study were researched. Background information on the city, and other literature reviews were explored. From here, a survey was created to be conducted in a case study neighborhood. The survey discussed elements such as the quality of life, impact of visible dumpsters, enrollment at Keene State College, and opinions of the ordinance. Three hypotheses were developed for each zone: (1) the higher the number of college students in a neighborhood zone, the higher the number of dumpsters; (2) the perceived quality of life and satisfaction in the surveyed neighborhood is higher in housing units that do not have a dumpster on the property than those that do; and (3) the perceived quality of life and satisfaction in the surveyed neighborhood is higher in housing units that are occupied by students than those who are not. Statistical Package for the Social Sciences (SPSS) was used to run a Pearson’s Bivariate Correlation between the numbers of dumpsters compared to the amount of college students living in the case study neighborhood. A pair of Two Sample Difference of Means T-Tests were carried out comparing satisfaction with the quality of a specific neighborhood and the actual rating for the quality of life, first with participants who have or do not have a dumpster on their property, and then with participants who are and are not currently enrolled at Keene State College. Geographic Information System (GIS) technology was used to create maps demonstrating the relative location of Keene, a sector map of the city, and dumpster locations within eight Keene neighborhoods. Results show that there is a significant correlation between the number of dumpsters and college students. After conducting the survey it is evident that the presence of visual dumpsters has no effect on the city’s renters and homeowners in terms of quality of life. Once the SPSS results were analyzed it became apparent that there was no significant difference between either of the Two Sample Difference of Means T-Tests run. Visually it is clear through the GIS maps that the prevalence of dumpsters closer to the Keene State College campus has the highest density. II
  • 3.
    ACKNOWLEDGMENTS This thesis could not have been written without Dr. Christopher Cusack who not only served as our supervisor but also encouraged and challenged us throughout our academic program in the Geography field. Thank you to William Schoefmann, of the City of Keene’s Planning Department for providing our group with the zoning map of Keene, as well as providing a copy of the ordinance. In addition, we would like to give special thanks to the City of Keene Code Enforcement Officer, Medard Kopczynski for his insight towards plans of action and impacts on the city’s community due to this ordinance. We would also like to express the deepest appreciation to City Councilmember Jim Duffy for providing us with essential background information regarding the genesis and creation of the ordinance. In addition, thank you to the Seminar II students for their help and support throughout the semester. A final thank you to all group members in this project, for spending countless hours and exhibiting excellent communication skills leading towards the success of the final project. III
  • 4.
    TABLE OF CONTENTS LISTOF FIGURES V LIST OF TABLES VI CHAPTER 1: INTRODUCTION 1 The Ordinance and Area of Study 1 Problem Statement 3 CHAPTER 2: LITERATURE REVIEW 5 Background Literature 5 Relevant Studies 6 Critical Concepts 6 CHAPTER 3: BACKGROUND TO CASE STUDY REGION 10 Relative Location 11 Demographics 12 CHAPTER 4: METHODOLOGY 13 Hypotheses 13 Primary Data Collection 15 Interviews 15 Dumpster Locations 16 Secondary Data Collection 18 GIS Mapping 19 CHAPTER 5: CASE STUDY NEIGHBORHOOD 26 Case Study: 26 Maps 27 Survey 30 Statistical Analysis and Results 34 CHAPTER 6: CONCLUSION 42 Discussion 42 Summary of Findings 43 REFERENCES 45 APPENDICES Appendix A – Dumpster Location Templates Appendix B – Photographs Appendix C – Survey Instrument Appendix D – Additional Maps IV
  • 5.
    LIST OF FIGURES FIGURE 1. Relative Location of Keene, New Hampshire 11 2. Population Pyramid of Keene 12 3. Methodology Process 14 4. Photograph, Dumpster on the Curb With No Screening 17 5. Photograph, Dumpster on the Curb/Side Yard With Screening 18 6. Eight Neighborhood Zones of Keene 20 7. Dumpster Locations in the Neighborhood Zones 22 8. Dumpster Screenings in the Neighborhood Zones 23 9. College Residences in the Neighborhood Zones 25 10. Dumpsters in Case Study Zone 2 27 11. Dumpster Screenings in Zone 2 28 12. Dumpsters by Land-Use in Zone 2 29 13. Pie Chart, Renters vs. Home-owners Surveyed 31 14. Column Graph, Survey Results 32 15. Graph, Aspects That Affect the Quality of Life 33 16. Correlation Scatterplot Graph 36 V
  • 6.
    LIST OF TABLES TABLE 1. Frequency of Dumpsters and College Residences 24 2. Correlation Data, Frequency of Dumpsters and College Residences 34 3. Correlation Results Output 35 4. Group Statistics For Dumpsters and Satisfaction Test 37 5. Test Results for Dumpsters and Satisfaction 37 6. Group Statistics For Dumpsters and Quality of Life Test 39 7. Group Statistics For Enrollment and Satisfaction Test 39 8. Test Results for Enrollment and Satisfaction 40 9. Group Statistics For Enrollment and Quality of Life Test 41 10. Test Results for Enrollment and Quality of Life 41 VI
  • 7.
    Chapter 1: Introduction TheOrdinance and Area of Study – In March 2008, the City of Keene, New Hampshire passed an ordinance requiring dumpster screenings for all dumpsters, roll-off containers, or cans greater than 64 gallons on city properties. Reasons behind the creation of this ordinance revolve around growing concerns about unkempt and unsafe housing; which then led to the realization of the increasing number of visible dumpsters found on residential home properties throughout the city (Kopczynski 2008). The Mayor received complaints from several citizens, regarding multiple dumpsters in sight view within Keene. The solution was to establish an ad hoc Committee compiled strictly of townspeople, nine in total. It was this committee in which the formal ordinance was launched (Duffy 2008). The ordinance states that all waste storage containers should be located toward the rear of the building in an area to shield it from view from the public street or equipped with a screen to shield the containers from view. The screenings can consist of a wall, fence or plantings of the evergreen type. All screenings need to be at least six feet high. If the screening is a type of plant it needs to be three feet high when planted and when fully matured it needs to reach a height of at least six feet. All dumpsters are to be located on a concrete pad sized at least two feet larger than the proposed container. The citizens of the city have two years to come in compliance with all aspects of the ordinance (City of Keene Ordinance O-2008-03). During a regular meeting of the Keene City Council on March 20, 2008 a memorandum was received from the Assistant City Manager/Health Director suggesting 1
  • 8.
    that the citycouncil refer to the Ordinance O-2008-03 Relating to Bulk Containers and Enclosures. The ordinance was read for the first time and was referred to the Planning, Licensing and Development Committee. On April 3, 2008 the Planning, Licensing and Development Committee read Ordinance O-2008-03 recommending its approval (Greisman 2008). Councilor Jones moved for the adoption of the Ordinance. A vote was taken with 15 Councilors present; all voting in favor. Ordinance O-2008-03 was declared passed. This ordinance has caused an excessive amount of responses ranging from acceptance to frustration. Acceptance lies in the fact that the quality of life, as well as the city’s aesthetics, will increase. Frustration, on the other hand, revolves around issues such as increasing costs of living and convenience regarding fewer trips to the city dump. Reasons for passing this ordinance involve issues such as health, social well-being and the overall quality of life. Usage of dumpster screenings help to maintain overall housing qualities, residing away from the past deteriorated streets downtown Keene sustained. Dumpster enclosures also benefit the overall aesthetics of Keene, which in turn contributes to the general well-being of the city’s economy. Although housing costs for dumpster owners will increase with the implementation of this ordinance, the hope for the City of Keene in terms of Vision 20/20 will hold a much greater chance of reaching its goal. Through extensive research and statistical data acquired, this study has examined all aspects, views and opinions towards the ordinance relating to bulk containers and enclosures. 2
  • 9.
    Problem Statement – Although the City of Keene is impacted by several different forms of visual blight, the presence of dumpsters on both renter and homeowner occupied homes affects the city’s quality of life. A significant populace within the city that is part of renter occupied homes are Keene State College students. Numerous dumpsters and trash problems within Keene’s residential areas are present on the locations of college student residencies. It is no wonder why renters utilize dumpsters, as they are a great tool for quick clean-up, as well as convenience of fewer trips to the city dump. However, as contributors to visual blight, dumpsters deter the quality of life for both renters and homeowners within college neighborhoods, and decrease the overall value of said neighborhood. This study addresses the issue of visual blight throughout the city of Keene, specifically focusing upon the presence of dumpsters. The study coincides with a recently passed ordinance in the City of Keene requiring dumpster screenings, as well as a concrete pad placed underneath all visible dumpsters on city properties. These dumpster screenings must cover all visible dumpsters from the actual street address on the home. The anticipation behind passing this ordinance is that aesthetically, the overall quality and image of Keene will increase. Resignation is a common view held by homeowners in that this ordinance forces downtown Keene neighborhoods to beautify their properties. Frustration, a response held by some renters, specifically college-aged renters, formulate when the realization of costs for these screenings is discussed. Such screenings may cost upwards of $3,000 to $5,000, a cost to which part-time renters, 3
  • 10.
    owners, and businessesdo not wish to contribute. An example of this is John Croteau, owner of Syd’s Carpet and Snooze Room, who actively opposed the ordinance. Mr. Croteau stated that he received a $3,800 cost estimate from Mondanock Fence to build a fence according to the City’s specifications. He said the City requires that the fence be built on a concrete slab, which can add another $1,000 to $2,000. He was not sure whether a slab would still be required if situated in a parking lot…He also learned that Waste Management is opposed to the fences because it takes one-third longer to empty the trash and this would increase his cost. Mr. Croteau asked for clarification on the ordinance (City of Keene 2006). In order for the City of Keene to grow and thrive in a developed world, it must have visual appeal. Appearance is an imperative property to have in order to increase in wealth (Deiner 1995). People want high-quality items and in order for a city to thrive and hold the expectation of being considered successful, it must be appealing to the eyes of the consumer. “Society has considered hygiene imperative for a moral and productive mind. In addition to its connection with ideas of health, order, purity, stability, and beauty, hygiene also has been linked to privacy, class, gentility, and economy” (Engler 2004, 42). Those who want to buy the houses, apartments and condominiums in the city, are contributing to the wealth and prosperity of the city’s future economy. In order for these prospect citizens to be interested in living within the surroundings there needs to be some visual appeal (Deiner 1995). The impact of a dumpster, whether it is curbside or visible in a property’s backyard, stands as the basis for difficulties in terms of the image of the city. With the passing of the ordinance regarding dumpster screenings, the intent is that the image of the city increases while the level of visual blight decreases. In order for the blight to 4
  • 11.
    diminish and nolonger be an issue, the dumpsters in all affected areas must be screened or enclosed. Unfortunately, this leads to upheaval when thinking about this topic. Enforcing this ordinance to its fullest potential may impact the cost of housing, quality of life and overall satisfaction in both neighborhoods and the city. 5
  • 12.
    Chapter 2: LiteratureReview Background Literature – This is not the only ordinance of its kind. The City of East Chicago passed a similar ordinance in the year 1914. The ordinance was titled East Chicago, Ind.: Manure. Premises. Privies. Garbage. Trash. Ordinance 517. Trash receptacles are discussed in terms of materials used, size and location in Sections Three and Four of the ordinance. The owner or owners… with galvanized-iron fly-proof garbage cans, in sufficient number, of sufficient size, and of approved construction, to sanitarily care for and protect from flies… the number of such garbage cans thus to be provided by such owner or owners shall not be less in number then one to and for each separate resident family, or of sufficient capacity for each apartment house. All garbage cans shall be placed and kept so the garbage collector can have ready convenient access to the same, and said garbage can and shall be used to contain garbage only (East Chicago Ind., 2801). This ordinance demonstrates that even in the early 1900’s trash disposal was emerging as an issue that required municipal attention. Although Keene’s situation is much different than that of Chicago, it is important to note that waste management is something that people have been dealing with for many decades. Relevant Studies – A pertinent thesis found in Studies in New England Geography was conducted by a geography professor at Keene State College, A.L. Rydant, along with Steven Brehm. The study is similar in that it discusses the dilemma of trash in New England towns and disposal facilities in Southwestern New Hampshire. This study is useful because it 6
  • 13.
    contains a methodologyin which data was similarly collected, organized and analyzed. Also, the study utilizes a survey which was beneficial in considering important and relevant pieces for the survey analysis. Although the projects are different; the layout, general area of study, and topic of solid waste disposal are comparable (Brehm and Rydant 1988). A second relevant study focused upon GIS in New Hampshire. This study served as an applicable guide throughout this project. This GIS study also has a similar methodology in that there is a heavy focus on background to the case study region, as well as survey analysis through GIS technology (Cusack and Witkowski 2000). Yet another study by Tranel and Handlin, Jr. (2006), examines a community revitalization effort in urban neighborhoods in St. Louis, Missouri. The study utilizes GIS to map the effect that community gardens have on the image and perception of the city. The use of GIS and urban revitalization methods are aspects to consider in this study. Critical Concepts – According to Rathje and Murphy, “garbage has been a crisis since humans have been introduced to a sedentary lifestyle” (Rathje and Murphy 1992, 37). This dilemma has increased exponentially over time and has created a vast social predicament. Properly dealing with waste is nothing new in the history of the United States and is something that has gone through many transitions. According to Engler (2004), the eight distinct periods of residential waste management may be defined as follows: Accommodating the outdoors (1770’s-1800’s) Cleaning the front (1800’s-1840’s) 7
  • 14.
    Containing waste (1840’s-1870’s) Diverting waste (1870’s-1890’s) Clean is beautiful (1890’s-1910’s) Sanitizing spaces (1910’s-1940’s) Out of sight, out of mind (1940’s-1970’s) History and waste recycled (1970’s-1990’s) The smart house and yard (1990’s-present) These periods coincide with the social and political aspects during the time and represent America’s people as a whole. “Organized municipal or privately contracted garbage collection and street-cleaning services in large cities, generally inefficient prior to 1900, were gradually perfected and systematized during the first two decades of the twentieth century” (Engler 2004, 61). Although the current period may be the smart house and yard, many municipalities continue to deal with waste management issues. Environmental justice is a very strong, underlying concept to this project that associates people’s living conditions to aspects controlled by a larger force. One definition of environmental justice is “the notion that everybody has the right to a clean, safe, healthy environment and that no community should become the dumping grounds for other people’s waste” (Joseph 2005, 2). More often than not, the communities that are victims of environmental injustices are those of lower income. These people go through countless number of social problems such as crowding, crime, poverty, and infrastructure deterioration (Bullard 2005, 60). Among the environmental stressors in these neighborhoods are those associated with waste disposal. “A number of other studies have been undertaken during the past 30 years that show that minority 8
  • 15.
    communities and/or thepoor suffer disproportionately from garbage dumps” (Borzo 1993, 4). These issues have been analyzed and explored in many ways “using various geographic units of analysis, types of statistical tests, risk indicators and census tracts” (Harner, et al 2002, 318) All have resulted in the same conclusion: not everyone’s quality of life is equal. It is apparent that the higher the economic status, the better the overall living environment. “The simple acknowledgement of others’ living conditions and cultures within our own society is an excellent first step” (Russo 2003, 2). “From the end of the nineteenth century onward, gentility, convenience, health and aesthetics converged to form a nexus of values at the heart of Americans’ attitudes toward waste” (Engler 2004, 58). Americans began to realize that cleanliness was a huge factor in the visual aesthetics of a home, recognizing that “The yard, like the house, played an important role in the newly formulated aesthetics of cleanliness. (Engler 2004, 60). Major shifts were visible in both front and back yards; larger and more open space, increased tidiness, and fewer boundaries and margins. “The clean appearance of people and their private domain – the visible façade- became a decisive criterion marking high status and gentility” (Engler 2004, 49). In today’s world it is becoming harder and harder to extract importance from a city. The value of a city is in the eye of the beholder. Someone might extract some sort of importance from the city and another person may gain something completely different yet still totally valuable (Weber 2002, 525). The well being of the environment serves a huge purpose in the visual image of the city. Creating environmental degradation not only affects the image of the city and its landscape but also the people 9
  • 16.
    within that society.It leads to other important problems that affect the image of the city like social disorder, vandalism, crime, drug-abuse and littering (Semeza 2003). The image of the city is one of the most crucial and important components to a city’s survival (Jutla 2000). The City of Keene wants to be considered a prosperous and aesthetically pleasing place in which to live. Although there are a few problems that need to be addressed, among the most important is visual blight throughout the city. Visual blight is defined as any reasonable or unlawful condition or use of real property, premises or of building exteriors which by reason of its appearance as viewed at ground level from the public right-of-way or from neighboring premises. Visual blight is detrimental to the property of others, offensive to the senses, or reduces the aesthetic appearance of the neighborhood (Dentler and Rossi 1961). Visual blight may itself stem from the mixture of dismantling communities and the ambitious goals of planners (Knox and Pinch 2006, 277). Visual blight includes neighborhood issues such as, active states of renovation or restoration, decrepit fencing structures, abandoned or dismantled properties, parking issues, such as vehicles parked on any surface other than a driveway, and most notably, trash. Efforts to combat visual blight are present in the City of Keene. The proof lies in the approved City Ordinance O-2008-03. The passing of this ordinance demonstrates the City’s commitment to live and work in a sanitary, visually pleasing area. The citizens of Keene are exercising public power enforcing aesthetics as well as safety, health, morale, and welfare in their community. The betterment of the city is really becoming a focus for the community members. Committees throughout the city such as Heading for 10
  • 17.
    Home, Workforce HousingCoalition and Vision 2020 hold the proof to this statement. They are committees focused on achieving a greater quality of life for the citizens of the city, through improved housing and providing better health care. The citizens of Keene are doing everything they can to make their community a clean and safe environment in which to live. 11
  • 18.
    Chapter 3: Backgroundto Case Study Region With an unusual density of young people, highly educated workforces, comparatively cosmopolitan populations, dominant institutions of higher education, and characteristic landscapes such as the campus, college towns represent a unique type of urban setting (Gumprecht 2003). Keene has college-oriented shopping districts and an unusually high density of young people making it a stereotypical college town. Figure 1 depicts the relative location of Keene, New Hampshire. This study is based on the trash problem that is lingering through the City of Keene. Dumpsters and the debris that is attributed to them are causing deterioration to the city’s image. In order to focus into the ongoing problem and have interest in Keene’s beautification, it is important to know more about the city itself. Keene is situated in the southwest corner of the state of New Hampshire. It has a relatively densely settled core area, with less densely settled housing in the fringe areas of the city. The fact that Keene is considered a college town plays a significant role on population distribution, as well as the number of renter occupied and owner occupied homes. According to the 2000 Census Demographic Profile, the town’s total population was at 22,563, with 46.9% being males, and 53.1% being females. Figure 2 demonstrates Keene’s population in terms of age cohorts in four years of length (Census Bureau 2000). As evidenced by the significant 15-19 and 20-24 year old age cohorts, the City of Keene has a significant college-age population. 12
  • 19.
    Figure 1 Relativelocation of Keene in New Hampshire 13
  • 20.
    90 years andover 80 to 84 years 70 to 74 years 60 to 64 years 50 to 54 years 40 to 44 years 30 to 34 years 20 to 24 years 10 to 14 years Under 5 years 15 10 5 0 5 10 15 % Male % Female Figure 2 Population pyramid of Keene It may be noted that the very highest age rank within the city lies in citizens aged 20 to 24 years. The presence of Keene State College is a principal contributor to this statistic. In terms of males versus females, the city is fairly evenly distributed with an exception among the older community, where the life expectancy of a female in those age cohorts is longer. A population pyramid of this projection exemplifies the high rate of college students in Keene. The 2000 United States Census generated the fact that of Keene’s 8,955 occupied housing units, 5,120 were owner-occupied and 3,835 of these units were renter-occupied housing units. This number is likely dependent upon Keene State College, and the fact that numerous students live off-campus and rent local apartments. Again, when looking at the population pyramid for the City of Keene, citizens between the ages of 30-34 through 60-64 years old are most likely to fulfill owner-occupied housing. 14
  • 21.
    Chapter 4: Methodology The methodology for this research project is laid out in Figure 3. These steps are common in geographic research and follow the scientific method, which is: the formulation of the research problem, definition of hypotheses, determination of the type of data to be collected, collection of data, and analyzing and processing the collected data (Haring 1971). Using results gathered from this methodology it will be possible to reject or fail to reject these three hypotheses: 1.) For each zone, the higher the number of college students in a neighborhood, the higher the number of dumpsters. 2.) The perceived quality of life and satisfaction in the surveyed neighborhood is higher in housing units that do not have a dumpster on the property than those that do. 3.) The perceived quality of life and satisfaction in the surveyed neighborhood is higher in housing units that are occupied by students than those who are not. Primary Data Collection – The first step in the primary data collection process was to research the genesis and enforcement of the ordinance through interviews with key members in Keene City Hall including: Will Schoefmann: City of Keene Planning Department Medard Kopczynski: City of Keene Code Enforcement Officer Jim Duffy: City of Keene Councilmember 15
  • 22.
    Research Process Problem Hypotheses Identification Data Collection Formulate Descriptive Data Maps SPSS Survey Results & Analysis Conclusion Figure 3 Research Process Source: Authors 16
  • 23.
    These individuals providedample background information about the ordinance and reinforced the critical aspects that it entails. Mr. Schoefmann provided a sector map of the city, complete with eight different zones. This map was used to collect data involving dumpster location and the city’s demographics. During the interview with Mr. Kopczynski the genesis of the ordinance was discussed. The purpose behind the creation of this ordinance, according to Medard Kopczynski, was to stabilize the aesthetics of the city, and improve its environmental health. Negative expectations include, increase in property cost, resentment from business owners. Long term hopes from the implementation of this ordinance anticipate that property owners will participate in the upkeep of their land, rather than city responsibility. Also discussed was the enforcement of the ordinance, its purpose, and possible obstacles he as the City’s Code Enforcement Officer would have to overcome. Mr. Kopczynski explained that the necessity for dumpster screenings has been a planning requirement for a sufficient time span. The present ordinance is being applied both retroactively upon complaint and for any new development. Kopczynski stated that although the City does not actively seek enforcement it could, if that is the wish of the City Council. Interviewing Councilman Duffy also proved very beneficial. His understanding of the ordinance and further explanation of the ordinance’s genesis were irreplaceable. Mr. Duffy also noted that “the ordinance isn’t perfect but the more we pay attention and address the issue, the healthier our community will be” (Duffy 2008). Duffy believes that although the ordinance is not seen as an ideal solution to the problem, it will spark citizen’s attention upon these environmental issues. This ordinance will help people 17
  • 24.
    become more awareof the problem. Duffy then explained the formation and purpose of the ad hoc Committee. This committee consisting of both business and homeowners was instrumental to the creation of the ordinance. Dumpster Locations – The collection of the absolute locations of dumpsters proved to be a substantial part of the project because, unfortunately, the addresses were not provided by the local waste management companies. With the addresses, it is possible to add the data into ArcMap to create a map of the distribution of the dumpsters in greater Keene, and more specifically the neighborhoods. The steps that were taken to document the locations of dumpsters have some inherent flaws and limitations but represent the most accurate field research possible. Using a map of the eight main zones of Keene, provided by Will Schoefmann of the City of Keene Planning Department, it was possible to obtain the addresses by walking/driving through each neighborhood. For each dumpster, several columns on a template were filled out including: address, location of dumpster in the yard, screening, dumpster size, and description of location (template located in Appendix A). Figure 4 is an example of a dumpster with no screening on the curb. This would not be in compliance with the ordinance. Figure 5 is an example of a dumpster with screening that would be in compliance with the ordinance. This dumpster has a much better visual appeal than the one in Figure 4 and helps to improve the overall appearance of the neighborhood. If every dumpster in an area had screenings, clearly the problem of visual blight would be reduced. 18
  • 25.
    Figure 4 Dumpsteron the curbside with no screening Figure 5 Dumpster on the curbside/side yard with screening 19
  • 26.
    Secondary Data Collection– The secondary data collection process is more varied and will include information from many different types of sources. Secondary data collection is important for this project because it serves as the medium for obtaining information regarding background literature, critical geographic concepts, and similar studies. A significant part of the secondary data collection is obtaining scholarly resources related to the topic. It became evident very early on that there is not much literature specifically regarding dumpster locations and the impact on communities so it became necessary to look into other avenues. The research that much of this project will be based upon relates to similar geographic concepts such as: solid waste disposal, urban beautification, community health and sanitation, and visual blight. This type of information will help to support the formulation of this project and add to the overall quality. GIS Mapping – In order to successfully manage the data being collected, the city of Keene needed to be divided into eight zones or neighborhoods. With these divisions already given by a city planner, some limitations began to appear. The divisions that were given had some parts of Keene left out of all eight zones. These residential areas were too far from the heart of downtown and therefore considered outliers and were not included in the data collection. After the collection, it was necessary to input the data into their respective zones, but in order to do that the eight zones first needed to be depicted. Obtaining a digital map of Keene and then manually and individually cutting out the 20
  • 27.
    eight zones throughdigitizing was the only way to get all eight zones together. Then, applying a definition query to the map allowed all other locations outside of the eight zones to disappear. Figure 6 depicts the eight zones being studied in the Keene area. The main map display shows each numbered zone and its location as well as the boundary to each zone. Along with the eight zones there are also individual property parcels that show property locations on each street within each zone throughout Keene. Figure 6 also has a Keene inset map to show orientation. This Keene inset map also allows for extraction of important information. The inset map has the eight zones highlighted, showing that the eight zones being studied are not of the entire City of Keene but only the most populated downtown areas. Figure 6 may be used as reference to show the zone locations inside of the City of Keene. After dividing Keene into eight zones, all dumpsters had to be assessed in each individual zone. With this information it is possible to compare and contrast between dumpsters in each zone. Figure 7 shows the boundary for the eight zones in downtown Keene. The legend clarifies that all parcels highlighted in red are parcels with dumpsters on their property. Creating this map allows further interpretation between the size of the zone and the dumpsters present in each zone. Zone 6 is fairly large in area yet there are not many dumpsters present in this zone. On the other hand, zones 2 and 3 have many more dumpsters present. 21
  • 28.
    Figure 6 Eightneighborhood zones of Keene 22
  • 29.
    Figure 7 Dumpsterlocations in the eight neighborhood zones 23
  • 30.
    After completing thedumpster location assessment and mapping the dumpster locations it was also important to include whether the dumpsters needed to be screened based on the ordinance. According to the ordinance, any dumpster that is over 64 gallons in size and is within eyesight of the address number on the front of the house needs screening. While collecting data for dumpster locations it was essential that other information about the need for screening was provided as well. Figure 8 again displays the eight zones with all property parcels that possess a dumpster. With several variations present, it was necessary to depict the dumpster locations in a multivariate fashion. The legend in Figure 8 explains that all red parcels highlighted are dumpsters in need of screening; the yellow highlighted parcels are for dumpsters on properties that are already screened off and lastly, the blue parcels are dumpsters that are present on the property but are not in need of screening based on the ordinance. Figure 9 is another display of the eight zones of Keene that were observed. Figure 9 shows all property parcels in which a college student currently resides. With this map it is possible to compare with the map of property parcels with dumpsters. After overlaying the two maps, inferences can be made that the zones that have more college residences will also be a zone with numerous dumpsters present. This map is also imperative when it comes to further statistical tests in the future for correlations between college kids in each zone and dumpsters present in each zone. 24
  • 31.
    Figure 8 Dumpsterscreenings in the eight neighborhood zones 25
  • 32.
    Figure 9 Collegeresidences in the eight neighborhood zones 26
  • 33.
    While the KeeneState College campus is located just south of Zone 2, the distribution of dumpsters throughout the zones is not related as closely to the distance from the campus, rather it is the presence of the college students in the zones. It is evident in looking at these maps that more students live closer to the college campus in Zones 1, 2, and 3 which are known as the prominent “student neighborhoods”. Conversely, fewer students live further away in Zones 7 and 8. Table 1 below shows the distribution of dumpsters and college throughout the eight zones. Table 1 Dumpsters and College Students in the Eight Neighborhoods Zone Dumpster Locations College Student Residences 1 47 78 2 37 32 3 53 53 4 47 31 5 14 10 6 18 14 7 27 11 8 3 2 27
  • 34.
    Chapter 5: CaseStudy Neighborhood Zone 2 is used as a sample study area because this area is widely recognized as a student-dominated neighborhood with many unscreened and conspicuously placed dumpsters. Figure 10 shows the digitized Zone 2 with many different property parcels selected. Those property parcels that are selected are the properties in that zone that have dumpsters. The map also includes an inset which is the map of Keene zoomed into the specific focus area. This inset map has Zone 2 selected to show the orientation of the neighborhood to the rest of the City of Keene. This inset map shows the reader the relative location that was traveled during the survey study and can also give inference, due to the amount of screenings needed, how dilapidated the environment is in that neighborhood. Along with assessing the dumpster locations it was also imperative for a survey to be conducted. Zone 2 is closest to the Keene State College campus and is known as a “college” neighborhood. As such, it was selected for use as a case study zone. After administering the survey to 30 people who reside in Zone 2 it was essential to map out the locations of the dumpsters in that survey zone. In Figure 10, the red highlighted parcels are the properties in which a dumpster is present. This map is also useful for comparing college students in Zone 2 to the amount of dumpsters present in the zone. Zone 2 has 37 parcels which have dumpsters on the property which is significant seeing as though there are 180 parcels in total for the zone. This means that 20%, or 1 out of 5 property parcels contain dumpsters. 28
  • 35.
    Figure 10 Dumpstersin case study neighborhood, Zone 2 Figure 11 reveals the properties with dumpsters that need screenings and properties with dumpsters that already have screenings. In this case Zone 2 did not have any dumpsters that under the ordinance rules did not need to be screened. Out of the 37 parcels containing dumpsters, 32 of them require screening. This results in over 86% of the properties containing dumpsters to be in violation of the ordinance rules. This 29
  • 36.
    also gives inferenceto the reader that if a dumpster is present in Zone 2 it needs to be screened. Figure 11 Dumpster screenings in Zone 2 Along with displaying the properties that possess dumpsters in Zone 2, it is also significant to portray the description behind each property parcel that has a dumpster. Residential plots are not the only land areas that have a dumpster present. Commercial areas are just as important for screening, and in fact, commercial areas are most 30
  • 37.
    notorious for havingland masses with no use (Smith 2002). Figure 12 identifies those parcels with dumpsters as either residential or commercial. This map displays the same 180 parcels in Zone 2. In this case, 18 out of the 37 parcels with dumpsters are designated as commercial properties while 19 are residential. These findings reveal that college housing is not the only culprit for exposed dumpsters in Zone 2. Figure 12 Dumpsters by land use in Zone 2 31
  • 38.
    Survey – “Surveys are information collection methods used to describe, compare or explain individual and societal knowledge , feelings, values, preferences and behavior” (Fink 2006, 1). The survey aspect of this project is based upon a focus neighborhood and will provide qualitative data regarding its unique composition. The chosen area is Zone 2 which contains part of the Keene State campus and the neighborhood between Main Street, Gilbo Avenue and Island Street. The purpose of selecting this area relates to its proximity to campus, the prevalence of dumpsters, and its reputation as a “college neighborhood”. By surveying this area, it will be possible to analyze: the demographic makeup of the neighborhood, the awareness of the ordinance and some potential impacts, and the perceived quality of life. The survey was distributed door-to-door in the neighborhood, with the hopes of achieving as many results as possible. The included survey elements are: Age Renter/owner occupied Keene State College attendance Awareness of the dumpster ordinance Perception of the visual and sanitary quality of the neighborhood. How would renter feel if their rent changed as a result of an ordinance. (Appendix C) This survey includes the Likert Scale which provides quantitative data for the hypotheses regarding the quality of life in Zone 2. The survey implemented in Zone 2 of Keene maintained several questions using the Likert Scale. The scale is used with a one to five scale, one being strongly disagree 32
  • 39.
    and five beingstrongly agree. This is a well-known scale which allows respondents to answer their thoughts and attitudes to a proposed question through a rating to which their level of agreement exists. The Likert Scale is easy to understand and quick, which was important in conducting door to door surveys. The Likert Scale is often seen a, “meaningful scale that makes sense in terms of the surveys specific objectives” (Fink 2003, 54). The survey was distributed within Zone 2 of Keene, New Hampshire. Figure 13 below shows the population of the 30 surveyed in terms of home-ownership and relation to Keene State College. It is evident that Zone 2 is primarily composed of renters. This is likely to occur due to the close distance to the college campus, and several students renting homes for the academic year. Renters vs. Homeowners Surveyed 17% 83% Renters Homeowners Figure 13 Survey sample population in terms of renters and homeowners The survey also asked respondents whether or not they were enrolled at Keene State College. This question was used to verify how many respondents were enrolled, and likely to allow dumpsters on their property for both convenience and cost of cheaper housing. 33
  • 40.
    35 30 25 20 No 15 Yes 10 5 0 Enrolled vs. Not Enrolled Dumpster vs. No Dumpster Figure 14 Survey respondents enrolled at Keene State and respondents with dumpsters Figure 14 above reveals that 22 of the 30 respondents are enrolled at Keene State College. Of the 30 survey sample respondents, twenty had dumpsters located on their property, while ten did not. Although not all properties in this survey had dumpsters on their property, it was observed that several used 64 gallon garbage bins. These waste containers are also being considered for enclosures by the city, due to their effect on the city’s aesthetics. Respondents were also asked to assess factors that may affect the quality of life in their neighborhood (Figure 15). Unfortunately, dumpsters were not the highest aspect that affected quality of life but the trash, litter and debris that come from the dumpsters do have a significant impact. 34
  • 41.
    Aspects that Affectthe Quality of Life in Zone 2 16 14 12 10 8 6 4 Rank 2 0 Figure 15 Aspects that affect citizens’ quality of life in Zone 2 Noise ranked as the highest negative impact within the neighborhood. Not surprisingly, due to observation while carrying out the survey, trash and litter were recognized as the second most negative impact in Zone 2. Ironically, the survey revolved around the presence of dumpsters and their negative impact on the city’s aesthetics; yet visible dumpsters ranked as the least important in terms of the impact on citizen’s quality of life. One respondent stated, “Visible dumpsters are the least of the concerns on Wilson Street.” The survey became a necessity in understanding Zone 2, an area highly affected by dumpsters; as well as the views of the neighborhoods residents. 35
  • 42.
    Statistical Analysis andResults – The next step in the methodology is to incorporate statistical analysis using the SPSS program. This data will reveal if the hypotheses of this study are rejected or failed to be rejected. According to McGrew and Monroe (2004, 4) “statistical techniques and procedures are applied in all fields of academic research. In fact, wherever data are collected and summarized or wherever any numerical information is analyzed or researched, statistics are needed for sound interpretation and analysis.” The first and most important test of this study is a Pearson’s bivariate correlation. “The correlation is one of the most common and most useful statistics. A correlation is a single number that describes the degree of relationship between two variables” (Trochim 2006). In this case the variables are the frequencies of dumpsters and college student residences in the eight zones. A positive correlation that demonstrates a higher number of college students coincides with a higher number of dumpsters, which would result in the failure to reject the first hypothesis of this study. Table 2, which is a restatement of Table 1, shows the data used to run this correlation. Table 2 Correlation data, frequency of dumpsters and college residences by zone Zone Dumpster Locations College Student Residences 1 47 78 2 37 32 3 53 53 4 47 31 5 14 10 6 18 14 7 27 11 8 3 2 36
  • 43.
    Table 3 andFigure 16 show the output of the correlation test. Table 3 Correlation results Correlations Dumpsters College Students Dumpsters Pearson 1.000 .832* Correlation Sig. (2-tailed) .010 N 8.000 8 College_Students Pearson .832* 1.000 Correlation Sig. (2-tailed) .010 N 8 8.000 *. Correlation is significant at the 0.05 level (2-tailed). The output results demonstrate that a strong positive correlation exists with a value of .832; it is substantial and significant at the .05 level with a value of .010. This means that there is a correlation between the variables and only 1% chance of being wrong. An example of this correlation can be seen in Zone 1 which has a total of 78 property parcels that attribute to college housing, and 47 property parcels that contain a dumpster. With the amount of dumpsters present in the zone it is easy to give inference that there will be a strong correlation between college housing and dumpsters being present on that property. Zones 2 and 3 demonstrate similar trends in the distribution between dumpsters and college residences. Figure 16 below shows a scatterplot graph of these results for the eight zones, and can be used as a visual representation of this relationship between the prevalence of dumpsters and college residences 37
  • 44.
    Figure 16 Correlationscatterplot graph of Dumpsters and College Students Figure 16 depicts the strong, positive correlation and helps explain why it is statistically significant. The results are significant and represent an extremely strong and substantially positive correlation. In terms of the variables and the hypothesis, there is a relationship between the number of dumpsters and college students in the eight zones of Keene. The next step is to run a series of two sample difference of means tests between data obtained from the surveyed neighborhood. These tests will compare the dwellers’ satisfaction with the quality of their neighborhood and the actual rating for the quality of life. There are two separate datasets which will compare the satisfaction and quality of life, resulting in a total of four tests. The first dataset includes participants who have/ 38
  • 45.
    do not havea dumpster on their property and the second has participants who are/ are not currently enrolled at Keene State College. Tables 4 and 5 below show the output results comparing dumpsters and neighborhood satisfaction. These tables illustrate that the 30 survey respondents replied with a yes or no answer for presence of a dumpster on their property. Twenty of the respondents had dumpsters while the remaining ten lacked dumpsters. Table 4 Group statistics for the two-sample difference of means regarding dumpsters and neighborhood satisfaction Group Statistics Std. Error Yes/ no N Mean Std. Deviation Mean Satisfaction 1 20 3.400 .9947 .2224 2 10 2.900 1.1972 .3786 Table 5 Test results for dumpsters and satisfaction Independent Samples Test Levene's Test for Equality of Variances t-test for Equality of Means Sig. (2- F Sig. t df tailed) Satisfactio Equal variances 2.197 .149 1.213 28 .235 n assumed Equal variances 1.139 15.415 .272 not assumed Tables 4 and 5 portray the output statistics for the overall view of neighborhood satisfaction. The tables show that 20 of the 30 people surveyed had a dumpster present 39
  • 46.
    on their property.Of those 20 people, the average rating for the satisfaction of their neighborhood was given 3.4 out of 5. The remaining ten respondents did not have a dumpster present on their property and their satisfaction was given 2.9 out of 5. After running the two sample test the significance level is a .235 meaning there is a 23.5% chance of being wrong if it was stated that properties without dumpsters get more neighborhood satisfaction than properties with dumpsters. With these results it is possible to say that there is no significance for neighborhood satisfaction between properties that have dumpsters than those that possess dumpsters. Table 6 provides descriptive statistics about the quality of life in the surveyed neighborhood. Again the 30 respondents to the survey were used to see if the people on the properties that do not possess dumpsters perceive their quality of life to be higher than those that have dumpsters on their property. After running the descriptive statistics for quality of life, the mean for both properties with dumpsters and properties without dumpsters are 2.5 out 5. With both values being equal it was not significant and therefore unnecessary to run any further tests because the chance of being wrong would be 100%. Table 6 Group statistics for the two-sample difference of means regarding dumpsters and rating of the quality of life Group Statistics Yes/ no N Mean Std. Deviation Std. Error Mean Quality 1 20 2.5000 .94591 .21151 2 10 2.5000 .84984 .26874 40
  • 47.
    Table 7 and8 below show the results to the satisfaction of the neighborhood for the same 30 respondents, but this time asking whether or not that respondent is enrolled at Keene State College. Table 7 shows that of the 30 respondents 22 of them are enrolled at Keene State, while the remaining 8 are not associated with the college. Those 22 then rated their neighborhood satisfaction a 3.36 out of 5. The remaining 8 respondents that were not enrolled at Keene State College measured their satisfaction level at 2.88 out of 5. With this information, significance levels can be reached between students and non students and their rating of neighborhood satisfaction. Table 7 Group statistics for the two-sample difference of means regarding enrollment and neighborhood satisfaction Group Statistics Enrollm ent N Mean Std. Deviation Std. Error Mean Satisfaction 1 22 3.36 1.002 .214 2 8 2.88 1.246 .441 Table 8 is an output of the results for neighborhood satisfaction. The test output shows the results for the satisfaction levels of both students and non students in the surveyed zone. The results show that with a .277 significance there is a substantial but not statistically significant difference between perceived satisfaction for students and non students in the surveyed zone 2. 41
  • 48.
    Table 8 Testresults for enrollment and satisfaction Independent Samples Test Levene's Test for Equality of Variances t-test for Equality of Means Sig. (2- F Sig. t df tailed) Satisfaction Equal variances 2.070 .161 1.108 28 .277 assumed Equal variances .998 10.485 .341 not assumed Table 9 shows the descriptive statistics for the same 30 respondents, this time focusing on quality of life as opposed to neighborhood satisfaction. The table explains that the same 22 students that answered the survey averaged a 2.55 out of 5 rating for quality of life. The 8 non enrolled respondents averaged 2.38 out of 5. The respondent’s averages are so close in number that inferences can already be made that there will be no significant difference between enrolled students and non enrolled students and how they perceive their quality of life. Table 9 Group statistics for the two-sample difference of means regarding enrollment and quality of life. Group Statistics Enrollm ent N Mean Std. Deviation Std. Error Mean Quality 1 22 2.55 .963 .205 2 8 2.38 .744 .263 42
  • 49.
    Chapter 6: Conclusion Discussion– The intent of the bulk container and enclosure ordinance is to maintain the City of Keene. Assessing all dumpsters in the greater Keene area provides useful information about those parts of Keene most affected when it comes to the impact of dumpsters on urban blight. The study reveals the dispersion of the dumpsters throughout the city and the effects that bulk containers have on the environment and surrounding areas. In order to enforce this ordinance the word has to be spread that enclosures on their dumpsters need to be present. Maps created in this study will facilitate enforcement of the ordinance by the Code Enforcement Department. Since the addresses of dumpsters were not provided by the waste management companies, it was necessary to complete field research in order to obtain the locations. Some inherent limitations of this are: the need to respect property boundaries resulting in an incomplete collection of dumpster locations (for example, the potential for missing dumpsters and the inability to get close to the dumpster to check its size and quality), and the need to exclude several sections outside of the greater Keene area. Other problems occurred when collecting information for college students off campus. Not all students allow their address information to be distributed while others may have their home addresses listed only. Also there were some discrepancies between the student address list and the property parcel map. In total, the assessment gathered 290 known dumpsters in the greater Keene Area, but with the parcel map only 207 of those properties were found. Additionally, dumpsters could be present outside of 43
  • 50.
    the eight observedzones and they would not be incorporated into the results of the study. Lastly, the survey size of 30 people was derived from only a single case study zone. A larger sample size would have been more adequate in supplying accurate results. Conclusion – Dumpsters negatively affect the image of the city and lead to issues in visual blight, sanitation, and overall aesthetics. These aspects can be reversed with practices of urban renewal and revitalization, but may require municipal action such as stabilizing blighted neighborhoods and encourage residents to improve their properties. Final results through both GIS mapping and SPSS tests reveal a strong correlation between college students and the number of dumpsters, supporting the first hypothesis. As for the second hypothesis, dumpsters did not significantly affect the perceived quality of life for citizens residing in neighborhood two. After running a Two Sample Difference of Means T-Test, the third hypothesis stating that the perceived quality of life and satisfaction in the surveyed neighborhood is higher in housing units that are occupied by students than those who are not was rejected. Through the analysis of primary and secondary data collection, it is evident that the ordinance pertaining to bulk containers and enclosures in Keene, New Hampshire requires clarification. The maps of this study display the various situations of dumpsters and reveal that many properties are in violation of the ordinance. Simple adjustments such as the movement of the dumpster in the yard may be sufficient for some, but to fully comply, many will need further alterations. 44
  • 51.
    Visual blight isa significant detriment to any city. The City of Keene is proactively addressing this critical issue by enacting and enforcing an ordinance related to the screening of dumpsters. By improving the city’s visual image, the socio-economics may also improve. Though, only time will tell as to the success of the ordinance, it is an important step towards improving the quality of life in Keene neighborhoods. 45
  • 52.
    References: ____. 1914. EastChicago, Ind.: nuisances. manure. premises. privies. garbage. Trash (ord. 517, apr. 20, 1914). Public Health Reports 29(42): 2800-01. ____. 1984. SPSS basics. Chicago: McGraw-Hill Book Company. Berry, Brian, J.L., and Duane F. Marble. 1968. Spatial analysis: A reader in statistical geography. Englewood Cliffs: Prentice-Hall, Inc. Borzo, G. 1993. Not in my backyard: IR&R joins in quest for environmental justice; ABA house passes resolution. Human Rights: Journal of the Section of Individual Rights & Responsibilities 20(4): 26-29. Brehm, Steven, and A.L. Rydant. 1988. Not in my backyard: Siting a regional solid waste landfill. Studies in New England Geography (4):1-31. Bullard, R. D. 2005. The quest for environmental justice. San Francisco: Sierra Club Books. City of Keene. 2008. An ordinance relating to bulk containers and enclosures. (O-2008-03). City of Keene. 2006. Fence standards for screening dumpsters on city property. Planning, Licenses, and Development Committee Meeting Minutes. Cusack, Christopher, and Christopher Witkowski. 2000. GIS in New Hampshire: Retrospect and Prospect. Studies in New England Geography (15):1-25. Deiner, Ed and Carol. 1995. The wealth of nations revisited: Income and quality of life. Social Indicators Research 36 (3): 275-286. Dentler, Robert A., and Peter H. Rossi. 1961. The Politics of Urban Renewal. New York, NY: The Free Press of Glencoe. Duffy, Jim. 2008. Interview with Jim Duffy, City of Keene Councilmember. October 31. Engler, Mira. 2004. Designing America’s Waste Landscapes. Baltimore, Maryland: The Johns Hopkins University Press. Fink, A. 2003. How to sample in surveys: second edition. London: Sage Publications, Inc. 46
  • 53.
    Fink, A. 2006.How to conduct surveys: A step-by-step guide. London: Sage Publications, Inc. Greisman, D.P. 2008. Garbage-bin ordinance moves closer to adoption. The Keene Sentinel, p. 3. Gumprecht, Blake. 2003. The American college town. Geographical Review 93 (1):51 80. Haring, Lloyd, L. and John F. Lounsbury. 1971. Introduction to Scientific Geographic Research. Dubuque, Iowa: WM. C. Brown Company Publishers. Harner, J., Huber, T., Pierce, J., and J, Warner. 2002. Urban environmental justices indices. Professional Geographer 54(3): 318-331. Joseph, Pat. 2005. Interview with Robert Bullard. April 15. Jutla, Rajinder. 2000. Visual Image of the City: Tourists versus Residents. Tourism Geographies 2(4): 404-420. Knox, Paul, and Steven Pinch. 2006. Urban Social Geography: An Introduction (fifth edition). Gosport, Hampshire, England: Ashford Colour Press Ltd. Kopczynski, Medard. 2008. Interview with Medard Kopczynski, City of Keene Code Enforcement Officer, September 22. McGrew, J. Chapman Jr, and Charles B. Monroe. 2000. An introduction to statistical problem solving in Geography, Second Edition. United States: McGraw-Hill Higher Education. Rathje, William and Cullen Murphy. 1992. Rubbish! New York: HarperCollins Publishers. Russo, Rosemarie. 2003. Unheard voices: Environmental Equity. Electronic Green Journal 18: 1-17. Schoeffman, Will. 2008. City of Keene Parcel Map. City of Keene Planning Department. Semeza, Jan. 2003. The intersection of urban planning, art, and public health: The sunnyside piazza. American Journal of Public Health 93(9): 1439-1441. Smith, Neil. 2002. New globalism, new urbanism: Gentrification as global urban strategy. The Urbanization of Neoliberalism: Theoretical Debates 34(3): 427-450. 47
  • 54.
    Tranel, Mark, andLarry B. Handlin Jr. 2006. Metromorphosis: documenting change. Journal of Urban Affairs 28 (2): 151-167. Trochim, William M.K. 2006. Research Methods Knowledge Base: Social Research Methods. New York: Atomic Dog Publishing. United States Census Bureau. 2000. Census 2000 Demographics. Available at http://factfinder.census.gov (last accessed 12 November 2008). Weber, Rachel. 2002. Extracting value from the city: Neoliberalism and urban redevelopment 34(3): 519-540. Wilson, J. 1966. Urban Renewal: The record and the Controversy. Cambridge, Massachusetts: The M.I.T Press. 48
  • 55.
    Appendix A –Dumpster Location Templates Location of Dumpster Address Dumpsters Screening Size Description (Where is Dumpster?) (Curbside, Backyard) (Yes, No, Partial) (Large, Small) (Residential/Commercial) Zone 1 35 Dartmouth Street Side Needs Screening Medium Residential 249 Marlboro Street Backyard Doesn't Need Screening Small Residential 29 Martin Street Side Needs Screening Small Residential 31 Martin Street Side Needs Screening Small Residential 305 Marlboro Street Side Needs Screening Medium Residential 819 Marlboro Street Backyard Needs Screening Small Commercial 259 Marlboro Street Side Needs Screening Small Residential 9 Jennison Street Side Needs Screening Small Residential 11 Jennison Street Side Needs Screening Small Residential 17 Gardner Street Front Needs Screening Small Residential 30 Jennison Street Backyard Doesn't Need Screening Medium Residential 114 Marlboro Street Backyard Doesn't Need Screening Small Residential 120 Marlboro Street Backyard Doesn't Need Screening Small Residential 122 Marlboro Street Backyard Doesn't Need Screening Small Residential 4 Willow Street Side Needs Screening Small Residential 28 Willow Street Backyard Doesn't Need Screening Small Residential 70 Grove Street Backyard Needs Screening Small Residential 51 Grove Street Side Needs Screening Small Residential 52 Willow Street Backyard Doesn't Need Screening Small Residential 50 Marlboro Street Backyard Doesn't Need Screening Small Residential 71 Marlboro Street Backyard Doesn't Need Screening Small Residential 23 South Street Side Needs Screening Small Residential 30 South Street Side Needs Screening Small Residential 66 Adams Street Side Needs Screening Small Residential 91 Marlboro Street Backyard Doesn't Need Screening Small Commercial 167 Marlboro Street Backyard Doesn't Need Screening Small Residential 169 Marlboro Street Backyard Doesn't Need Screening Small Residential 74 Kelleher Street Side Needs Screening Small Residential 86 Baker Street Side Needs Screening Small Residential 90 Baker Street Side Needs Screening Small Residential 259 Marlboro Street Side Needs Screening Small Residential 181 Marlboro Street Backyard Doesn't Need Screening Small Commercial 199 Marlboro Street Side Needs Screening Medium Commercial 49
  • 56.
    Zone 2 27Winchester Street Side Needs Screening Small Residential 195 Winchester Street Backyard Needs Screening Small Commercial 131 Winchester Street Backyard Needs Screening Small Commercial 60 Ralston Street Backyard Needs Screening Small Commercial 56 Ralston Street Backyard Needs Screening Small Commercial 125 Davis Street Front Needs Screening Small Residential 149 Emerald Street Backyard Has Screening Large Commercial 19 Ralston Street Backyard Needs Screening Small Commercial 121 Davis Street Front Needs Screening Small Residential 107 Davis Street Front Needs Screening Small Residential 9 Wilcox Terrace Front Needs Screening Small Residential 97 Davis Street Front Needs Screening Small Residential 87 Davis Streetq Backyard Needs Screening Small Residential 7 Blake Street Backyard Needs Screening Small Residential 76 Davis Street Backyard Needs Screening Small Residential 15 Blake Street Front Needs Screening Small Residential 17 Blake Street Front Needs Screening Small Residential 21 Blake Street Front Needs Screening Small Residential 38 Blake Street Front Needs Screening Small Residential 42 Blake Street Front Needs Screening Small Residential 59 Davis Street Front Needs Screening Small Residential 71 Davis Street Front Needs Screening Small Residential 79 Wilson Street Front Needs Screening Small Residential 103 Wilson Street Front Needs Screening Small Residential 57 Winchester Street Backyard Has Screening Large Residential 47 Davis Street Backyard Needs Screening Small Residential 149 Main Street Backyard Has Screening Large Commercial 29 Davis Street Backyard Has Screening Small Residential 105 Wilson Street Front Needs Screening Small Residential 38 Emerald Street Backyard Has Screening Large Commercial 43 Emerald Street Side Needs Screening Small Commercial 115 Main Street Backyard Needs Screening Small Commercial 91 Winchester Street Front Needs Screening Small Commercial 103 Winchester Street Backyard Needs Screening Small Commercial 185 Winchester Street Backyard Needs Screening Small Commercial 38 Foundry Street Side Needs Screening Large Commercial 204 Winchester Street Side Needs Screening Small Commercial 21 Winchester Court Backyard Needs Screening Small Residential 28 Winchester Court Front Needs Screening Small Residential 42 Winchester Court Front Needs Screening Small Residential 50
  • 57.
    127 Winchester Street Side Has Screening Small Commercial 43 Saint James Street Side Has Screening Large Commercial 19 Gilbo Avenue Side Needs Screening Small Commercial 55 Main Street Backyard Needs Screening Large Commercial 126 Main Street Backyard Needs Screening Small Commercial 189 West Street Backyard Needs Screening Small Commercial 162 West Street Side Needs Screening Small Commercial 122 West Street Backyard Needs Screening Small Commercial 144 West Street Backyard Needs Screening Small Commercial 85 Emerald Street Backyard Needs Screening Small Commercial 160 Emerald Street Side Needs Screening Small Commercial Zone 3 70 Beaver St. Backyard Needs Screening Small Residential 1 Damon Ct. Across the street Needs Screening Small Residential 98 Beaver St. Side Needs Screening Small Commercial 215 Roxbury St. Side Needs Screening Medium Residential 178 Roxbury St. Backyard Doesn't Need Screening Medium Residential 164 Roxbury St. Side Needs Screening Small Residential 140 Roxbury St. Backyard Doesn't Need Screening Medium Residential 139 Roxbury St. Backyard Needs Screening Small Residential 116 Roxbury St. Side Doesn't Need Screening Medium Residential 1 Roxbury Ct. Side Needs Screening Large Residential 106 Roxbury St. Backyard Doesn’t Need Screening Medium Commercial 65 Roxbury St. 2 in Back Needs Screening Small Commercial 17 Washington St. 2 in Back Doesn't Need Screening Medium Public School 25 Roxbury St. Side Doesn't Need Screening Medium Public Recreation 47 Spring St. Side Has Screening Small Residential 30 Spring St. Side Needs Screening Small Residential 78 Roxbury St. 2 in Back Needs Screening Medium Commercial 15 Harrison St. 2 in Back N/A Large Industrial 166 Roxbury St. Side Needs Screening Small Residential 205 Roxbury St. Backyard Doesn’t Need Screening Medium Residential 201 Roxbury St. Backyard Doesn’t Need Screening Medium Residential 218 Water St. Side Needs Screening Small Residential Truck Depot 3 in Backyard N/A Large Industrial 98 South Lincoln St. 2 in Back Needs Screening Medium Residential 88 South Lincoln St. Backyard Doesn't Need Screening Medium Residential 150 South Lincoln St. Backyard Needs Screening Medium Residential 103 South Lincoln St. Backyard Needs Screening Medium Residential 2 Damon Ct. Side Needs Screening Medium Residential 45 Damon Ct. Front Needs Screening Medium Residential 109 Beaver St. Backyard Needs Screening Large Residential 51
  • 58.
    15 Douglass St. Side Needs Screening Large Residential 45 Beech St. Side Needs Screening Medium Residential 70 Dover St. Backyard Needs Screening Medium Residential 51 Dover St. Backyard Needs Screening Small Residential 36 Dover St. Backyard Doesn’t Need Screening Medium Residential 5 Dover St. Front Needs Screening Medium Residential 31 Franklin St. Backyard Needs Screening Medium Residential 23 Franklin St. Backyard Needs Screening Small Residential 43 Franklin St. Backyard Needs Screening Small Residential 49 Franklin St. Backyard Needs Screening Small Residential 50 Franklin St. Backyard Needs Screening Small Residential 66 Franklin St. Front Needs Screening Small Residential 76 Spring St. Backyard Doesn’t Need Screening Medium Residential 99 Spring St. Backyard Doesn’t Need Screening Medium Residential 77 Spring St. Backyard Doesn’t Need Screening Small Residential 8 Towns St. Front Needs Screening Small Residential 7 Towns St. Front Needs Screening Small Residential 69 Washington St. Backyard Doesn’t Need Screening Medium Private Church 81 Roxbury St. Backyard Doesn’t Need Screening Large Residential 20 Norway Ave. Backyard Needs Screening Medium Commercial 17 93rd St. 2 in Sideyard Needs Screening Medium Commercial 53 Harrison St. Front Needs Screening Small Residential 115 Church St. Backyard Doesn’t Need Screening Medium Residential 141 Church St. Backyard Doesn’t Need Screening Medium Residential 140 Church St. Backyard Needs Screening Small Residential 153 Church St. Backyard Needs Screening Small Residential 166 Church St. Backyard Doesn’t Need Screening Small Residential 206 Church St. Backyard Needs Screening Medium Residential 205 Church St. Side Needs Screening Small Residential 214 Church St. Front Needs Screening Medium Residential 215 Church St. Backyard Needs Screening Medium Residential 241 Church St. Front Needs Screening Large Industrial 260 Church St. Backyard Needs Screening Medium Residential 44 Probate St. Backyard Needs Screening Medium Residential 6 Kingsbury St. 2 in Sideyard Needs Screening Medium Commercial 139 Railroad St. Parking Lot Needs Screening Medium Commercial Zone 4 87 Spruce Street Curbside Needs Screening Small Residential 83 Spruce Street Curbside Needs Screening Small Residential 110 Spruce Street Side Needs Screening Small Residential 81 Armory Street Side Needs Screening Small Residential 152 Carrol Street Curbside Needs Screening Small Residential 52
  • 59.
    143 Carrol Street Curbside Needs Screening Small Residential 111 Carrol Street Backyard Has Screening Small Residential 119 Carrol Street Backyard Doesn’t Need Screening Small Residential 19 Spruce Street Side Needs Screening Small Residential 43 Walnut Street Backyard Needs Screening Small Residential 4 Walnut Street Backyard Needs Screening Small Residential 38 High Street Backyard Needs Screening Small Residential 68 Howard Street Backyard Needs Screening Small Residential 201 Elm Street Curbside Needs Screening Small Residential 109 High Street Backyard Needs Screening Medium Commercial 361 Court Street Backyard Has Screening Small Residential 141 Spruce Street Side Needs Screening Small Residential 58 Forest Street Backyard Needs Screening Small Residential 50 Forest Street Backyard Needs Screening Small Residential 26 Forest Street Backyard Needs Screening Small Residential 37 Armory Street Side Needs Screening Small Residential 35 Armory Street Side Needs Screening Small Residential 133 Spruce Street Curbside Needs Screening Small Residential 104 High Street Side Needs Screening Small Residential 206 Washington Street Side Needs Screening Small Commercial 28 Coolidge Street Side Needs Screening Small Residential 29 Coolidge Street Side Needs Screening Medium Residential 25 Coolidge Street Side Needs Screening Medium Residential 1 Howard Street Curbside Needs Screening Medium Residential 49 Court Street Backyard Doesn’t Need Screening Small Commercial 20 Central Square Backyard Doesn’t Need Screening Medium Commercial 23 Central Square Front Needs Screening Medium Private Church 196 Washington Street Backyard Needs Screening Small Commercial 113 Cross Street Backyard Needs Screening Small Commercial 116 Cross Street Front Needs Screening Small Commercial 121 Cross Street Backyard Needs Screening Small Commercial 127 Cross Street Backyard Needs Screening Small Commercial 138 Cross Street Side Needs Screening Small Commercial 94 High Street Side Needs Screening Medium Residential 154 Washington Street Backyard Needs Screening Small Residential 150 Washington Street Backyard Needs Screening Small Residential 28 Green Street Side Needs Screening Small Residential 40 Cross Street Backyard Needs Screening Small Residential 13 Union Street Front Needs Screening Small Residential 21 Union Street Backyard Needs Screening Small Residential 49 Union Street Backyard Needs Screening Small Residential 71 Union Street Side Needs Screening Small Residential 97 Union Street Front Needs Screening Small Residential 53
  • 60.
    126 Elm Street Backyard Doesn’t Need Screening Small Residential 77 Elm Street Backyard Needs Screening Small Residential 69 Elm Street Backyard Needs Screening Small Residential 40 Elm Street Backyard Needs Screening Small Residential 34 Elm Street Backyard Needs Screening Small Residential 30 Elm Street Backyard Needs Screening Small Residential 20 Elm Street Backyard Needs Screening Small Residential 118 Washington Street Backyard Needs Screening Small Residential 117 Washington Street Backyard Needs Screening Small Commercial 15 Pleasant Street Side Needs Screening Small Residential 24 Vernon Street Front Needs Screening Medium Commercial 37 Mechanic Street 2 in Backyard Needs Screening Large Commercial 82 Washington Street Backyard Needs Screening Medium Commercial 100 Washington Street Backyard Doesn’t Need Screening Small Commercial Zone 5 268 West Street Backyard Has Screening Medium Commercial 144 Island Street Front Needs Screening Small Residential 7 Cady Street Backyard Needs Screening Small Residential 150 Island Street Backyard Needs Screening Small Commercial 328 Pearl Street Side Needs Screening Small Residential 5 Wood Street Front Needs Screening Small Residential 86 Wood Street Side Has Screening Medium Commercial 97 Wood Street Side Has Screening Medium Commercial 301 Pearl Street Backyard Needs Screening Medium Residential 290 Pearl Street Front Needs Screening Small Residential 245 Pearl Street Front Needs Screening Small Residential 163 Meadow Road Side Needs Screening Medium Residential 25 Lee Street Front Has Screening Small Residential 16 Lee Street Side Has Screening Small Residential 372 West Street Backyard Needs Screening Small Residential 353 West Street Backyard Needs Screening Large Commercial 341 West Street Backyard Needs Screening Medium Commercial 40 Avon Street Backyard Needs Screening Large Private School Zone 6 29 Ashuelot Street Backyard Needs Screening Small Commercial 47 Park Street Backyard Needs Screening Small Residential 31 Park Street Backyard Needs Screening Small Residential 171 West Street Backyard Needs Screening Small Commercial 143 West Street Backyard Needs Screening Small Commercial 47 Colorado Street Backyard Needs Screening Small Residential 63 Colorado Street Backyard Needs Screening Medium Residential 54
  • 61.
    82 Colorado Street Backyard Needs Screening Small Residential 67 Winter Street Backyard Needs Screening Small Commercial 91 West Street Backyard Has Screening Small Public Church 25 Woodburn Street Front Needs Screening Small Residential 70 Woodburn Street Backyard Needs Screening Medium Residential 88 Woodburn Street Front Needs Screening Small Residential 40 Perham Street Backyard Needs Screening Small Residential 109 Woodburn Street Backyard Needs Screening Small Residential 549 Court Street Backyard Needs Screening Small Residential 677 Court Street Backyard Needs Screening Large Commercial 418 Court Street Backyard Needs Screening Small Residential 105 Castle Street Side Needs Screening Medium Residential Zone 7 71 Cottage Street Side Has Screening Small Residential 75 Cottage Street Side Has Screening Small Residential 217 Washington Street Backyard Has Screening Medium Public School 206 Washington Street Backyard Needs Screening Medium Commercial 191 Washington Street Backyard Needs Screening Small Commercial 181 Washington Street Backyard Doesn’t Need Screening Medium Commercial 147 Washington Street Backyard Needs Screening Small Commercial 155 Washington Street Side Doesn’t Need Screening Small Commercial 173 Washington Street Backyard Doesn’t Need Screening Medium Residential 20 Wilford Street Curbside Needs Screening Small Residential 61 Wilford Street Curbside Needs Screening Small Residential 275 Washington Street Backyard Doesn’t Need Screening Small Commercial 19 Ellis Court Side Needs Screening Small Residential 69 Washington Avenue Backyard Doesn’t Need Screening Small Private Church 349 Washington Street 2 in Backyard Needs Screening Small Commercial 39 Ellis Court Side Needs Screening Small Residential 48 Ellis Court Backyard Needs Screening Small Residential 20 Ellis Court Side Doesn’t Need Screening Small Residential 369 Washington Street Curbside Needs Screening Small Commercial 381 Washington Street Backyard Doesn’t Need Screening Small Commercial 11 Burdett Street Backyard Needs Screening Medium Commercial 9 Giffin Street Side Needs Screening Large Commercial 95 George Street Curbside Needs Screening Medium Residential 130 George Street Backyard Needs Screening Small Residential 16 Sullivan Street Backyard Doesn’t Need Screening Medium Residential 8 Sullivan Street Side Needs Screening Small Residential 62 Rule Street Curbside Needs Screening Small Residential 93 Sullivan Street Curbside Needs Screening Small Residential 7 Charles Street Curbside Needs Screening Small Residential 55
  • 62.
    508 Washington Street Curbside Needs Screening Medium Commercial 438 Washington Street Backyard Doesn’t Need Screening Medium Private School 510 Washington Street Side Needs Screening Small Commercial 527 Washington Street Backyard Doesn't Need Screening Medium Commercial 313 Washington Street Backyard Has Screening Medium Residential 11 Citizens Way 3 in Front Has Screening Medium Residential 65 Washington Avenue Backyard Needs Screening Small Residential 312 Washington Street Backyard Has Screening Medium Public Recreation 528 Washington Street 2 in Backyard Doesn't Need Screening Medium Commercial Zone 8 428 Court Street Side Needs Screening Medium Residential 79 North Street Side Needs Screening Medium Commercial 422 Elm Street Front Has Screening Medium Public School 110 Gilsum Street 2 in Backyard Has Screening Large Residential 56
  • 63.
    Appendix B –Photographs Dumpster in Violation of Ordinance Dumpster in Violation of Ordinance 57
  • 64.
    Dumpster Not inViolation of Ordinance 58
  • 65.
  • 66.
    Appendix C –Survey Instrument Hello! We are students completing our Senior Thesis for Keene State College’s Department of Geography. Our thesis revolves around a city of Keene ordinance regarding dumpster screenings. The city of Keene recently passed an ordinance requiring all city properties with dumpsters visible from the street address to be enclosed with some sort of barrier. Response to this ordinance has been varied. Please help us by giving your personal opinion on the enclosures by answering the following. 1. Please circle: Renter Homeowner 2. Are you currently enrolled at Keene State College? Yes No Please rank (1-6) the following aspects that may affect the quality of life in your neighborhood: Trash/Litter Noise Dumpsters Unkempt Housing Parking/Traffic Other* *If other: ______________________________________________________ Presently, do you have a dumpster on your property? Yes No 3. Are you aware of the 2008 ordinance requiring Keene properties to screen Yes No all dumpsters? Please check your agreement level to the following questions: 4. I am satisfied with the quality of life in my neighborhood. 1 2 3 4 5 Strongly Disagree Disagree No Opinion Agree Strongly Agree 5. In comparison to other Keene neighborhoods, the quality of life in my neighborhood is: Significantly Lower Lower Equivalent Higher Significantly Higher 60
  • 67.
    6. Visible dumpstersnegatively impact the quality of life in my neighborhood. 1 2 3 4 Strongly Disagree Disagree No Opinion Agree Strongly Agree 7. If dumpsters were screened, the quality of life in my neighborhood would increase. 1 2 3 4 5 Strongly Disagree Disagree No Opinion Agree Strongly Agree 8. Enclosures that the city of Keene is requiring may cost upwards of $3,000-$5,000. This is an acceptable price to pay in order to screen dumpsters and improve neighborhood aesthetics. 1 2 3 4 5 Strongly Disagree Disagree No Opinion Agree Strongly Agree 9. This ordinance requirement will improve the quality of life in the city of Keene. 1 2 3 4 5 Strongly Disagree Disagree No Opinion Agree Strongly Agree Answer the following ONLY if you have a dumpster on your property: 10. I am a renter with a dumpster on my property, and willing to pay a higher monthly rent for dumpster screenings. 1 2 3 4 5 Strongly Disagree Disagree No Opinion Agree Strongly Agree 11. In terms of waste disposal, having a dumpster on my property provides me with convenience. 1 2 3 4 5 Strongly Disagree Disagree No Opinion Agree Strongly Agree Please provide any additional comments regarding this issue: 61
  • 68.
    Appendix D –Additional Maps 62
  • 69.
  • 70.
  • 71.
  • 72.
  • 73.
  • 74.