Automatic Account Determination
Before Explaining the Account determination,will look into Inventory ManagementIntroduction.
Inventory Management :
Simplyexplanation : Managing the stock of material on qty and value basis is known as Inventory
Management..
Whether Inventory is required or not for the material is controlled atmaterial type and valuation area (plant) level.
In OMS2, Configuration required for each material type qty and value updating at valuation area level.
Case 1: If both Qty and Value update indicators are selected then POcan be raise for stock purpose and atGR
material can be placed in store on qty basis and this Qty means stock value will be updated in inventory or stock G/L
account.
Case 2 : If qty update selected and value update not selected for material type at valuation area level, These material
type related materials mustprocure for consumption Purpose.Means you should selectaccountassignmentcategory
in PR and PO. At GR, received material is placed in store on qty basis butmaterial value will be booked in relevant
consumption G/L accountbut not in stock or inventory g/l account.
Inventory Managementscenario's can be defined as 1) Goods Receipt 2) Goods Issue 3) Stock Transfer
4)Transfer Posting
Characteristics of Goods Movements :
1) At leastone material documentwill be generated and if goods movementis relevantto FI then accounting
documentto be generate.
2) Stock and Stock Value and Consumption Value mayincrease or decrease based on the goods movement.
3) If GR is entered againstPO then PO historyto be updated in DisplayPO.
4) Total value and Total stock, Moving average price to be updated (may be increase or decrease) in Material Master.
5) If Quality Managementviews are maintained with required fields,then when you completed the GR or GI,
inspection lotto be generated when you run in QA32 , Based on Usage decision stock to be accepted or Rejected.
Sample process for Goods Receipt,Goods Issue,Stock Transfer, Transfer Posting.
Goods Receipts : 1) GR w.r.t Po for raw material
2) GR w.r.t Production order for finished Product.
3) GR With out for Production order
4) GR with out Purchase Order.
Goods Issue : 1) GI w.r.t Production order for raw material.
2) GI w.r.t sales order for finished product
3) GI to cost center or to plant maintenance.
4) GI to Scrap.
Stock Transfer : 1) Plantto plantstock transfer with in the companycode.
2)From plant to plant across companycode.
3)Store to Store stock transfer
Transfer Posting :1) Unrestricted <---------> QI <--------------> Blocked
Account Determination : (MM & FI Integration)
With this account determination Configuration settings,system will determine a suitable G/L account
while posting GR (or) GI etc.
1)Account Determination with out wizard
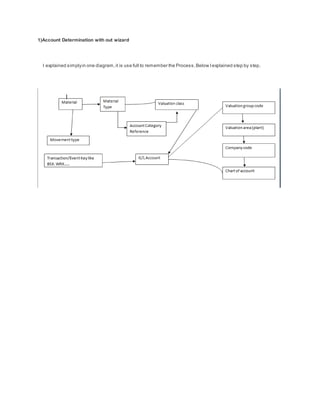
I explained simplyin one diagram,it is use full to remember the Process.Below Iexplained step by step.
1st Part :
Chart of account includes G/L accounts.This chart of accountto be assigned to one companycode or multiple
companycodes.
Note : Similar accountdetermination required plants are grouped together and assigned to a valuation grouping code
and then accountdetermination will be configured atvaluation grouping code level.
Step 1 : Define Valuation Control (OMWM)
Here need to activate valuation grouping code.
For account determination,you can group together valuation area by activating the valuation grouping code.
Step 2 : Group together valuation area.(OMWD)
here you assigned the valuation grouping code with combination ofcompanycode and chart of accountand valuation
area (plant) combination.Ifsuppose similar accountdetermination required plants are grouped together , here you
can assign same valuation grouping code to multiple plants (or) multiple valuation areas.
2nd Part :
Material type and Account category reference and Valuation class.
Step 3 : Define Valuation Classes.(OMSK)
In this step, you define which valuation classes are allowed for a material type.
Bijay already explained about Account category reference (ACR) in below link
http://scn.sap.com/community/erp/logistics-mm/blog/2013/10/31/account-category-reference-acr--grandfather-of-
automatic-account-determination-process
So I am not going to this detailed.. As accountcategory reference is main controller and Mediator for material type
and valuation class.
There is no direct configuration between material type and valuation class.Accountcategory elaborates which
material types related materials can be choose the which valuation classes.
You should enter this valuation class in material master.
3rd Part :
Step 4 :Define Account Grouping for Movement types (OMWN)
Note : It is not possible to define new valuation string and new transaction event keys but account
modifiers are editable with any movement type, for GBB or PRD or KON transaction keys are triggering
then only account modifier also triggers.
Based on movementtype system is triggering a valuation string and this valuation string is again triggers several
transaction keys.. but few transaction keys again triggers accountmodifiers or accountgrouping code also.
Below are the transaction event keys relevant account modifiers
GBB -------> BSA,INV,VBO,VBR,VNG,ZOB
PRD--------.>PRA,PRE,PRU
KON--------->PIP
Step 5 : Configure Automatic Postings (OBYC)
In this step, you enter the system settings for inventory managementand invoice verification transactions for
automatic postings to G/L account.
For transaction key w.r.t to chart of account need to assign g/l accountbased on transactions with combination
valuation class,accountmodifier or valuation modifier

KDFJ

  • 1.
    Automatic Account Determination BeforeExplaining the Account determination,will look into Inventory ManagementIntroduction. Inventory Management : Simplyexplanation : Managing the stock of material on qty and value basis is known as Inventory Management.. Whether Inventory is required or not for the material is controlled atmaterial type and valuation area (plant) level. In OMS2, Configuration required for each material type qty and value updating at valuation area level. Case 1: If both Qty and Value update indicators are selected then POcan be raise for stock purpose and atGR material can be placed in store on qty basis and this Qty means stock value will be updated in inventory or stock G/L account. Case 2 : If qty update selected and value update not selected for material type at valuation area level, These material type related materials mustprocure for consumption Purpose.Means you should selectaccountassignmentcategory in PR and PO. At GR, received material is placed in store on qty basis butmaterial value will be booked in relevant consumption G/L accountbut not in stock or inventory g/l account. Inventory Managementscenario's can be defined as 1) Goods Receipt 2) Goods Issue 3) Stock Transfer 4)Transfer Posting Characteristics of Goods Movements : 1) At leastone material documentwill be generated and if goods movementis relevantto FI then accounting documentto be generate. 2) Stock and Stock Value and Consumption Value mayincrease or decrease based on the goods movement. 3) If GR is entered againstPO then PO historyto be updated in DisplayPO.
  • 2.
    4) Total valueand Total stock, Moving average price to be updated (may be increase or decrease) in Material Master. 5) If Quality Managementviews are maintained with required fields,then when you completed the GR or GI, inspection lotto be generated when you run in QA32 , Based on Usage decision stock to be accepted or Rejected. Sample process for Goods Receipt,Goods Issue,Stock Transfer, Transfer Posting. Goods Receipts : 1) GR w.r.t Po for raw material 2) GR w.r.t Production order for finished Product. 3) GR With out for Production order 4) GR with out Purchase Order. Goods Issue : 1) GI w.r.t Production order for raw material. 2) GI w.r.t sales order for finished product 3) GI to cost center or to plant maintenance. 4) GI to Scrap. Stock Transfer : 1) Plantto plantstock transfer with in the companycode. 2)From plant to plant across companycode. 3)Store to Store stock transfer Transfer Posting :1) Unrestricted <---------> QI <--------------> Blocked Account Determination : (MM & FI Integration) With this account determination Configuration settings,system will determine a suitable G/L account while posting GR (or) GI etc.
  • 3.
    1)Account Determination without wizard I explained simplyin one diagram,it is use full to remember the Process.Below Iexplained step by step.
  • 4.
    1st Part : Chartof account includes G/L accounts.This chart of accountto be assigned to one companycode or multiple companycodes. Note : Similar accountdetermination required plants are grouped together and assigned to a valuation grouping code and then accountdetermination will be configured atvaluation grouping code level.
  • 5.
    Step 1 :Define Valuation Control (OMWM) Here need to activate valuation grouping code. For account determination,you can group together valuation area by activating the valuation grouping code. Step 2 : Group together valuation area.(OMWD) here you assigned the valuation grouping code with combination ofcompanycode and chart of accountand valuation area (plant) combination.Ifsuppose similar accountdetermination required plants are grouped together , here you can assign same valuation grouping code to multiple plants (or) multiple valuation areas.
  • 6.
    2nd Part : Materialtype and Account category reference and Valuation class. Step 3 : Define Valuation Classes.(OMSK) In this step, you define which valuation classes are allowed for a material type. Bijay already explained about Account category reference (ACR) in below link http://scn.sap.com/community/erp/logistics-mm/blog/2013/10/31/account-category-reference-acr--grandfather-of- automatic-account-determination-process So I am not going to this detailed.. As accountcategory reference is main controller and Mediator for material type and valuation class.
  • 8.
    There is nodirect configuration between material type and valuation class.Accountcategory elaborates which material types related materials can be choose the which valuation classes.
  • 9.
    You should enterthis valuation class in material master. 3rd Part :
  • 10.
    Step 4 :DefineAccount Grouping for Movement types (OMWN) Note : It is not possible to define new valuation string and new transaction event keys but account modifiers are editable with any movement type, for GBB or PRD or KON transaction keys are triggering then only account modifier also triggers. Based on movementtype system is triggering a valuation string and this valuation string is again triggers several transaction keys.. but few transaction keys again triggers accountmodifiers or accountgrouping code also. Below are the transaction event keys relevant account modifiers GBB -------> BSA,INV,VBO,VBR,VNG,ZOB PRD--------.>PRA,PRE,PRU KON--------->PIP Step 5 : Configure Automatic Postings (OBYC)
  • 12.
    In this step,you enter the system settings for inventory managementand invoice verification transactions for automatic postings to G/L account. For transaction key w.r.t to chart of account need to assign g/l accountbased on transactions with combination valuation class,accountmodifier or valuation modifier