問題反映與分析解決能力   K3-2 實踐國企系 詹翔霖副教授 [email_address]   0955-268997 教學部落格 http://mypaper.pchome.com.tw/chanrs
共通核心職能課程的架構與目標 認識大環境及職務脈動趨 向,積極促進學習與創 新,建立工作價值概念與 成本意識、掌握知識資訊 與運用技能,有效察覺職 場問題與機會,洞察解題 方法與策略,以有效訓練 成為知識經濟社會中一個 有準備的人力資本。 認識訓練 - 客觀條件 認同組織體制與自我定 位,瞭解工作夥伴運作之 效益與必要性,透過有效 溝通協調機制,發揮團隊 合作的綜效,以體諒包容 思維,面對衝突,超越障 礙化解衝突,形成務實有 用的內部及外部互動協作 力量。 認同訓練 - 有他條件 訓練對個人優勢之認 知,以建立職涯發展願 景,促進發揮專業敬業 精神,有效自律自制, 深刻理解職場倫理及社 會化意識,用以務實展 現每一個人外顯績效, 增進每一個人在職場之 魅力與競爭力。 認知訓練 - 有我條件 知識職能 KC Knowledge Competencies 行為職能 BC Behavioral Competencies 動機職能 DC Driving Competencies
問題發掘之意識與方法  事象之描述與紀錄能力  要素分析與歸因技術  簡報技術與解讀能力  解題策略的形成與取決   課程大綱
發掘 問題 之敏感 反應力 分析解決之洞察能力 解題知識之分析力 提高在知識經濟社會的成長力  提昇在動態競爭態勢的競爭力 學習目標
問題分類 四 繁瑣的工作 某些信件 某些電話 浪費時間之事 有趣的活動 三 不速之客 某些電話、某些會議 某些信件與報告 必要而不重要的問題 受歡迎的活動 不重要 二 防患未然 改進產能 建立人際關係 發掘新機會 規劃、休閒 一 危機 急迫的問題 有期限壓力的計劃 重要 不緊急 緊急 高 低 頻率 小 大 影響力 馬上解決 忽略 有空再解決 考慮改善 對某些人很重要 考慮解決 效益小,積少成多 緩 急
問題時間序列類型 過去 現在 未來 已發生型問題 探索型問題 預測未來問題 原因導向 目標導向 開發、預防 強化、改善 探索、解決 經營層 管理層 基層
要看到問題與變化的本質,而非枝葉末節 要全方位看問題與變化,而非片面或單方面的資訊 力求見樹又見林 勿短視與近利,應有中長期願景 訊息情報應力求內容與來源的正確性 應會同相關單位,共同討論解讀,交換意見及集思廣益 訊息情報解讀六原則
● What  : 發生 什麼事 、物 ● When : 何時發生、發生時機 ● Where : 在何處發生、地點與位置 ● Who : 與誰有關、對象與執行者 ● How   : 如何發生的、發生的形式 ● How many/much : 發生的次數、數量或程度   使用 4W 2 H 去思考
解題策略的形成與取決 瞭解策略形成要因,並學習選擇較適解題策略的思維能力。 目的 解題策略探討 解題策略選擇與取決
決策程序模組 :見、識、謀、斷 見 :問題徵候發掘+問題意識形成 潛在刺激  vs.  有效刺激 識 :問題徵候解讀+決策任務詮釋->定義問題 認知與概念形成、假設檢驗、創新與頓悟 ( 直覺 ) 謀 :候選案產生 ( 醫、兵 ) +後果預測 ( 系統狀態 ) 思考推理、試誤、沙盤推演、劇情編撰 斷 :評價 ( 價值觀運用 ) +取捨 ( 抉擇準則運用 ) 價值的意義、價值觀的形成;不同的抉擇準則 理解 問題 解決 問題
如何做決策 要訣一: 了解全局、掌握趨勢、把握重點 要訣二: 概念化(執簡馭繁) 用概念領導思維(定義問題、研議對策) 凡事找出它的道理(庖丁解牛、由技入道) 要訣三: 善用假設檢驗法 直覺假設、理性檢驗(見識謀斷 通用的策略) 要訣四:明辨 問題類型、對應解題策略 區別 技術、原則;事實、價值之分 要訣五: 結構性整體思維 格局決定結局:站在思維的策略性制高點上 績效 = 視野格局 X 執行能力 = 決策 X 變革管理
如何做決策 要訣六: 善策多惕、因應創新 善戰者無赫赫之功:先為不可勝、以全爭天下 平時經營基本面、臨場創造局部優勢、以實擊虛 因案制宜、周密配套(因機而動、用勢而成、轉化因應) 專注自己可做的、把它作好;不去辯護或抱怨自己做不到的 反璞歸真、回歸底線 要訣七: 擇所當為、當斷即斷 有所不為、方能有為(好為、善為≠當為) 取捨眼界與擔當 一身之謀  vs.  天下之憂;終生之計  vs.  後世之慮; 被尊敬  vs.  被喜歡  (To be respected vs. To be liked) 要有改變可變之事的勇氣、要有容忍不可變之事的雅量,要有區分可變與不可變之事的智慧 待時握機、緩急得宜:靜如山林、動如風火
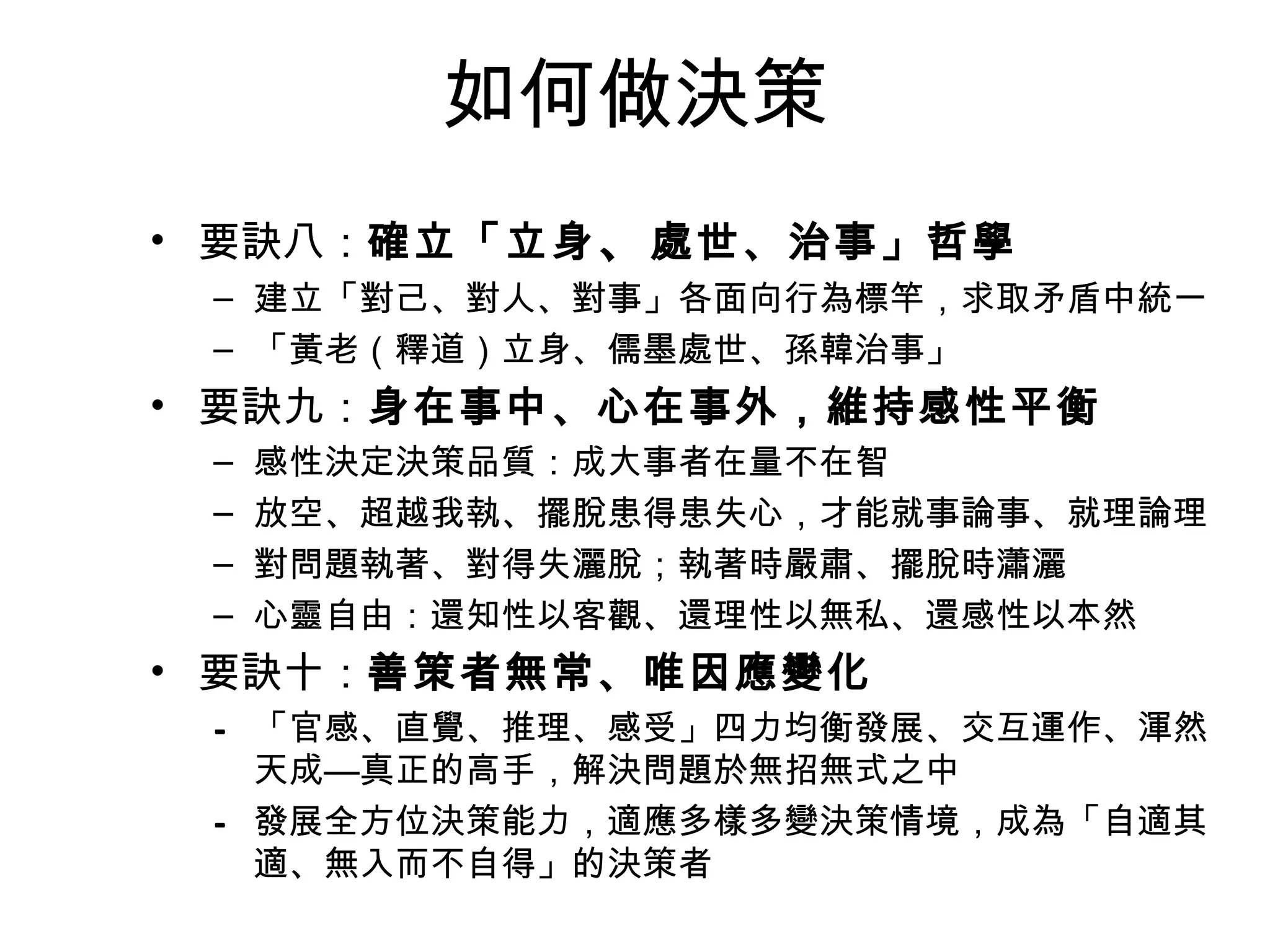
如何做決策 要訣八: 確立「立身 、 處世、治事」哲學 建立「對己、對人、對事」各面向行為標竿,求取矛盾中統一 「黃老(釋道)立身、儒墨處世、孫韓治事」 要訣九: 身在事中、心在事外,維持感性平衡 感性決定決策品質:成大事者在量不在智 放空、超越我執、擺脫患得患失心,才能就事論事、就理論理 對問題執著、對得失灑脫;執著時嚴肅、擺脫時瀟灑 心靈自由:還知性以客觀、還理性以無私、還感性以本然 要訣十: 善策者無常、唯因應變化 「官感、直覺、推理、感受」四力均衡發展、交互運作、渾然天成—真正的高手,解決問題於無招無式之中 發展全方位決策能力,適應多樣多變決策情境,成為「自適其適、無入而不自得」的決策者
問題的釐清 目標的設立 資源的整合與分析 思考的發想 概念的評估 方案的擬定 方案的評估與決策 管控的計畫 執行 檢討改進 標準化 PDCA//TQM 問題釐清與狀況分析 策略的思考與評估 解決方案的執行與控管 檢討改進與標準化制度的建立
日本 7-11 分析與解決問題四步驟 1. 收集並 分析:情報 2. 大膽提出 創新:假設 3. 進行執行: 檢驗 4. 執行後: 觀察結果並調整 來自每天一萬店 POS 銷售情報 發現問題、發現商機 對策方案研訂 趕快規劃執行 直觀感覺 POS 數據科學化 突破創新 觀察假設是對或錯,若錯了,立刻調 整改善,直到對為止
以團隊小組解決問題的導向 1. 工作小組 成立 4. 情報分析 6. 解決方案創造 7. 解決分案 評估與整合 2. 目的 與目標設立 3. 情報收集 5. 問題原因發現 8. 解決對策決定 9. 工作小組 解散歸隊
分析方法 百分比 趨勢 差異 因果關係 敏感度 歸納與推論 客戶成長率 流行、人口結構 現在與過去 前因後果關聯 事前與事後結果變化 多元資料、預期趨勢
專家的解題策略特徵 專家對各自領域中的問題,通常有較良好的解題策略,能迅速有效地加以處理 史坦柏格認為,專家異於新手的關鍵在: 豐富的專業知識 優越的組織能力
專家與生手的解題特質對照 不大能適應與原策略不相容的新知 能 彈性 地適應與原策略不相容的新知 不十分正確地獲取適當的解答 非常正確地獲取適當的解答 對解題策略與進度監控不良 細心地 監控 解題策略與進度 效率偏低,解題速度遲緩 由於高效率,解題 快速 解題策略的步驟多未自動化 解題策略的步驟多已被 自動化 認知結構中具少量的解題歷程知識 認知結構中具有豐富的解題 歷程知識 由未知資訊逆向解題 由已知資訊經由策略發現未知資訊 發展相當浮淺的問題心像 發展複雜的問題 心像 花大量時間找尋與執行解題策略 解題前以大量時間 認知問題 認知結構聯結不良零亂鬆散 認知結構間具有高度聯結 有限而貧乏的認知結構 大量而豐富的 認知結構 生手 專家
解決問題核心 1. 熱氣球的科學家 2. 瞎子打球 3. 問題分類 - 危機
簡報就是一場表演 1. 行銷及專案報告的能力 . 2. 在會議中做簡報 . 3. 管理能力的改進 . 4. 工作資源的爭取 . 5. 專業上的曝光程度 . 6. 領導溝通能力的提升 .
了解聽眾: 5W1H Who 什麼單位或組織主辦的活動? 要對什麼人做簡報? 有多少人? Why 他們為什麼會對您要講的主題 / 單位 / 服務感興趣? 這次活動的目的是什麼? 我為何會被邀上台簡報?大家對我的期望是什麼? What 他們想要知道什麼? 我該採用那種簡報風格? 場合有多正式? 我該怎麼穿著打扮?
了解聽眾: 5W1H When 什麼時候簡報? 我有多少時間? 什麼時候開始? Where 在那裏簡報? 場地設備如何? How 進行方式如何? 當天有幾位簡報者?他們是誰?在我前面還是後面? 我簡報時有主持人或引言人嗎? 有開放聽眾提問?集體座談?
APAT: 代表一個出色的簡報 1. 聽眾 (Audience). 2. 目的 (Purpose). 3. 行動 (Action). 4. 語調 (Tone)
簡報時間 12-15 分鐘 Conference/Seminar talks 真難! 準備 10 分鐘的內容 鎖定 2-3 個重點 30 分鐘 Conference talks 準備 20 分鐘的內容 鎖定 3-5 個重點 60 分鐘 Invited talks 準備 50 分鐘的內容 鎖定 4-6 個重點
聚集凝聚力的開場白 1. 直問法 2. 引述名言 3. 震撼的統計數據 . 4. 引述新聞 5. 貼紙短句 6. 引述文獻 7. 旁敲側擊法 8. 利用歷史故事 . 9. 加入個人的際遇 . 10. 要說感謝詞
蒐集題材 (TEASED) 類比 (T): 由已知堆論未知 . 範例 (E) :事例 . 示範 (A): 眼見為憑 . 統計數字 (S): 以數字表示的事實 . 專家 (E) :權威的意見 . 圖案 (D) :包括差圖 , 表格 .
蒐集題材: Sunshine 圖案 解說複雜的數據,創造吸引人的視覺效果 圓餅圖、線形圖、照片…… 位置一致 範例 說明廣泛觀點的特殊事例 個別事例的細節讓人有身歷其境的感受,讓抽像觀念變得實際 Before & After 類比 介紹新穎、不熟悉的觀念時,可將聽眾不熟悉的事物與聽眾熟悉的經驗做連結
蒐集題材: Sunshine 統計數字 具有強力的說服力 專家 專家不一定要非常有名,但一定要您的聽眾知道並且敬重 示範 現場操作是簡報的最大優勢 行動比語言的聲音更響亮! 說給我聽,我就能了解;做給我看,我就不會忘記!
有力的工具 重點 : 文不如圖 , 圖不如表 , 簡潔有力最重要 . 圖案的重要功能: 1. 摘錄要旨 2. 展示數據 3. 承現論點 4. 增添色彩 , 活力與動感
克服上台恐懼症 1. 小抄 2. 預演 3. 預先錄影 4. 檢討 plan DO Check Action
要  多說故事,多舉例  用講 (Talk) ,不用唸 是演講不是說教  簡短 要像迷你裙愈短愈好  切題 永遠環繞著主題  好懂  不要  不要用術語或縮寫  不要用太多統計數字  不要太過花俏眩耀  不要超過時間  不要唸,不要背
人類的表演藝術 表現出眾是訓練所賜 我們能有今天,是不斷練習的結果 出眾不是行動,而是一種習慣            希臘哲人~亞里斯多德

問題反映與分析解決能力 實踐大學-K3-2-詹翔霖教授

  • 1.
    問題反映與分析解決能力 K3-2 實踐國企系 詹翔霖副教授 [email_address] 0955-268997 教學部落格 http://mypaper.pchome.com.tw/chanrs
  • 2.
    共通核心職能課程的架構與目標 認識大環境及職務脈動趨 向,積極促進學習與創新,建立工作價值概念與 成本意識、掌握知識資訊 與運用技能,有效察覺職 場問題與機會,洞察解題 方法與策略,以有效訓練 成為知識經濟社會中一個 有準備的人力資本。 認識訓練 - 客觀條件 認同組織體制與自我定 位,瞭解工作夥伴運作之 效益與必要性,透過有效 溝通協調機制,發揮團隊 合作的綜效,以體諒包容 思維,面對衝突,超越障 礙化解衝突,形成務實有 用的內部及外部互動協作 力量。 認同訓練 - 有他條件 訓練對個人優勢之認 知,以建立職涯發展願 景,促進發揮專業敬業 精神,有效自律自制, 深刻理解職場倫理及社 會化意識,用以務實展 現每一個人外顯績效, 增進每一個人在職場之 魅力與競爭力。 認知訓練 - 有我條件 知識職能 KC Knowledge Competencies 行為職能 BC Behavioral Competencies 動機職能 DC Driving Competencies
  • 3.
    問題發掘之意識與方法 事象之描述與紀錄能力 要素分析與歸因技術 簡報技術與解讀能力 解題策略的形成與取決 課程大綱
  • 4.
    發掘 問題 之敏感反應力 分析解決之洞察能力 解題知識之分析力 提高在知識經濟社會的成長力 提昇在動態競爭態勢的競爭力 學習目標
  • 5.
    問題分類 四 繁瑣的工作某些信件 某些電話 浪費時間之事 有趣的活動 三 不速之客 某些電話、某些會議 某些信件與報告 必要而不重要的問題 受歡迎的活動 不重要 二 防患未然 改進產能 建立人際關係 發掘新機會 規劃、休閒 一 危機 急迫的問題 有期限壓力的計劃 重要 不緊急 緊急 高 低 頻率 小 大 影響力 馬上解決 忽略 有空再解決 考慮改善 對某些人很重要 考慮解決 效益小,積少成多 緩 急
  • 6.
    問題時間序列類型 過去 現在未來 已發生型問題 探索型問題 預測未來問題 原因導向 目標導向 開發、預防 強化、改善 探索、解決 經營層 管理層 基層
  • 7.
    要看到問題與變化的本質,而非枝葉末節 要全方位看問題與變化,而非片面或單方面的資訊 力求見樹又見林勿短視與近利,應有中長期願景 訊息情報應力求內容與來源的正確性 應會同相關單位,共同討論解讀,交換意見及集思廣益 訊息情報解讀六原則
  • 8.
    ● What  :發生 什麼事 、物 ● When : 何時發生、發生時機 ● Where : 在何處發生、地點與位置 ● Who : 與誰有關、對象與執行者 ● How   : 如何發生的、發生的形式 ● How many/much : 發生的次數、數量或程度 使用 4W 2 H 去思考
  • 9.
  • 10.
    決策程序模組 :見、識、謀、斷 見:問題徵候發掘+問題意識形成 潛在刺激 vs. 有效刺激 識 :問題徵候解讀+決策任務詮釋->定義問題 認知與概念形成、假設檢驗、創新與頓悟 ( 直覺 ) 謀 :候選案產生 ( 醫、兵 ) +後果預測 ( 系統狀態 ) 思考推理、試誤、沙盤推演、劇情編撰 斷 :評價 ( 價值觀運用 ) +取捨 ( 抉擇準則運用 ) 價值的意義、價值觀的形成;不同的抉擇準則 理解 問題 解決 問題
  • 11.
    如何做決策 要訣一: 了解全局、掌握趨勢、把握重點要訣二: 概念化(執簡馭繁) 用概念領導思維(定義問題、研議對策) 凡事找出它的道理(庖丁解牛、由技入道) 要訣三: 善用假設檢驗法 直覺假設、理性檢驗(見識謀斷 通用的策略) 要訣四:明辨 問題類型、對應解題策略 區別 技術、原則;事實、價值之分 要訣五: 結構性整體思維 格局決定結局:站在思維的策略性制高點上 績效 = 視野格局 X 執行能力 = 決策 X 變革管理
  • 12.
    如何做決策 要訣六: 善策多惕、因應創新善戰者無赫赫之功:先為不可勝、以全爭天下 平時經營基本面、臨場創造局部優勢、以實擊虛 因案制宜、周密配套(因機而動、用勢而成、轉化因應) 專注自己可做的、把它作好;不去辯護或抱怨自己做不到的 反璞歸真、回歸底線 要訣七: 擇所當為、當斷即斷 有所不為、方能有為(好為、善為≠當為) 取捨眼界與擔當 一身之謀 vs. 天下之憂;終生之計 vs. 後世之慮; 被尊敬 vs. 被喜歡 (To be respected vs. To be liked) 要有改變可變之事的勇氣、要有容忍不可變之事的雅量,要有區分可變與不可變之事的智慧 待時握機、緩急得宜:靜如山林、動如風火
  • 13.
    如何做決策 要訣八: 確立「立身、 處世、治事」哲學 建立「對己、對人、對事」各面向行為標竿,求取矛盾中統一 「黃老(釋道)立身、儒墨處世、孫韓治事」 要訣九: 身在事中、心在事外,維持感性平衡 感性決定決策品質:成大事者在量不在智 放空、超越我執、擺脫患得患失心,才能就事論事、就理論理 對問題執著、對得失灑脫;執著時嚴肅、擺脫時瀟灑 心靈自由:還知性以客觀、還理性以無私、還感性以本然 要訣十: 善策者無常、唯因應變化 「官感、直覺、推理、感受」四力均衡發展、交互運作、渾然天成—真正的高手,解決問題於無招無式之中 發展全方位決策能力,適應多樣多變決策情境,成為「自適其適、無入而不自得」的決策者
  • 14.
    問題的釐清 目標的設立 資源的整合與分析思考的發想 概念的評估 方案的擬定 方案的評估與決策 管控的計畫 執行 檢討改進 標準化 PDCA//TQM 問題釐清與狀況分析 策略的思考與評估 解決方案的執行與控管 檢討改進與標準化制度的建立
  • 15.
    日本 7-11 分析與解決問題四步驟1. 收集並 分析:情報 2. 大膽提出 創新:假設 3. 進行執行: 檢驗 4. 執行後: 觀察結果並調整 來自每天一萬店 POS 銷售情報 發現問題、發現商機 對策方案研訂 趕快規劃執行 直觀感覺 POS 數據科學化 突破創新 觀察假設是對或錯,若錯了,立刻調 整改善,直到對為止
  • 16.
    以團隊小組解決問題的導向 1. 工作小組成立 4. 情報分析 6. 解決方案創造 7. 解決分案 評估與整合 2. 目的 與目標設立 3. 情報收集 5. 問題原因發現 8. 解決對策決定 9. 工作小組 解散歸隊
  • 17.
    分析方法 百分比 趨勢差異 因果關係 敏感度 歸納與推論 客戶成長率 流行、人口結構 現在與過去 前因後果關聯 事前與事後結果變化 多元資料、預期趨勢
  • 18.
  • 19.
    專家與生手的解題特質對照 不大能適應與原策略不相容的新知 能彈性 地適應與原策略不相容的新知 不十分正確地獲取適當的解答 非常正確地獲取適當的解答 對解題策略與進度監控不良 細心地 監控 解題策略與進度 效率偏低,解題速度遲緩 由於高效率,解題 快速 解題策略的步驟多未自動化 解題策略的步驟多已被 自動化 認知結構中具少量的解題歷程知識 認知結構中具有豐富的解題 歷程知識 由未知資訊逆向解題 由已知資訊經由策略發現未知資訊 發展相當浮淺的問題心像 發展複雜的問題 心像 花大量時間找尋與執行解題策略 解題前以大量時間 認知問題 認知結構聯結不良零亂鬆散 認知結構間具有高度聯結 有限而貧乏的認知結構 大量而豐富的 認知結構 生手 專家
  • 20.
    解決問題核心 1. 熱氣球的科學家2. 瞎子打球 3. 問題分類 - 危機
  • 21.
    簡報就是一場表演 1. 行銷及專案報告的能力. 2. 在會議中做簡報 . 3. 管理能力的改進 . 4. 工作資源的爭取 . 5. 專業上的曝光程度 . 6. 領導溝通能力的提升 .
  • 22.
    了解聽眾: 5W1H Who什麼單位或組織主辦的活動? 要對什麼人做簡報? 有多少人? Why 他們為什麼會對您要講的主題 / 單位 / 服務感興趣? 這次活動的目的是什麼? 我為何會被邀上台簡報?大家對我的期望是什麼? What 他們想要知道什麼? 我該採用那種簡報風格? 場合有多正式? 我該怎麼穿著打扮?
  • 23.
    了解聽眾: 5W1H When什麼時候簡報? 我有多少時間? 什麼時候開始? Where 在那裏簡報? 場地設備如何? How 進行方式如何? 當天有幾位簡報者?他們是誰?在我前面還是後面? 我簡報時有主持人或引言人嗎? 有開放聽眾提問?集體座談?
  • 24.
    APAT: 代表一個出色的簡報 1.聽眾 (Audience). 2. 目的 (Purpose). 3. 行動 (Action). 4. 語調 (Tone)
  • 25.
    簡報時間 12-15 分鐘Conference/Seminar talks 真難! 準備 10 分鐘的內容 鎖定 2-3 個重點 30 分鐘 Conference talks 準備 20 分鐘的內容 鎖定 3-5 個重點 60 分鐘 Invited talks 準備 50 分鐘的內容 鎖定 4-6 個重點
  • 26.
    聚集凝聚力的開場白 1. 直問法2. 引述名言 3. 震撼的統計數據 . 4. 引述新聞 5. 貼紙短句 6. 引述文獻 7. 旁敲側擊法 8. 利用歷史故事 . 9. 加入個人的際遇 . 10. 要說感謝詞
  • 27.
    蒐集題材 (TEASED) 類比(T): 由已知堆論未知 . 範例 (E) :事例 . 示範 (A): 眼見為憑 . 統計數字 (S): 以數字表示的事實 . 專家 (E) :權威的意見 . 圖案 (D) :包括差圖 , 表格 .
  • 28.
    蒐集題材: Sunshine 圖案解說複雜的數據,創造吸引人的視覺效果 圓餅圖、線形圖、照片…… 位置一致 範例 說明廣泛觀點的特殊事例 個別事例的細節讓人有身歷其境的感受,讓抽像觀念變得實際 Before & After 類比 介紹新穎、不熟悉的觀念時,可將聽眾不熟悉的事物與聽眾熟悉的經驗做連結
  • 29.
    蒐集題材: Sunshine 統計數字具有強力的說服力 專家 專家不一定要非常有名,但一定要您的聽眾知道並且敬重 示範 現場操作是簡報的最大優勢 行動比語言的聲音更響亮! 說給我聽,我就能了解;做給我看,我就不會忘記!
  • 30.
    有力的工具 重點 :文不如圖 , 圖不如表 , 簡潔有力最重要 . 圖案的重要功能: 1. 摘錄要旨 2. 展示數據 3. 承現論點 4. 增添色彩 , 活力與動感
  • 31.
    克服上台恐懼症 1. 小抄2. 預演 3. 預先錄影 4. 檢討 plan DO Check Action
  • 32.
    要  多說故事,多舉例 用講 (Talk) ,不用唸 是演講不是說教  簡短 要像迷你裙愈短愈好  切題 永遠環繞著主題  好懂 不要  不要用術語或縮寫  不要用太多統計數字  不要太過花俏眩耀  不要超過時間  不要唸,不要背
  • 33.
    人類的表演藝術 表現出眾是訓練所賜 我們能有今天,是不斷練習的結果出眾不是行動,而是一種習慣            希臘哲人~亞里斯多德