THE 
JOURNAL OF 
EXPERIMENTAL 
MEDICINE 
SELECTED ARTICLES NOVEMBER 2014 www.jem.org 
NEUROSCIENCE
Behind good images are great protocols 
Everyone loves beautiful images, but the challenge is to generate clean data. Selecting the right 
IHC/ICC protocol does not have to be a daunting task. 
Receive an IHC/ICC Protocol Guide with your next purchase of performance-validated reagents. 
This easy-to-use laboratory reference is suitable for basic to intermediate skill levels and contains: 
Direct and indirect protocols 
Colorimetric and immunofluorescence staining techniques 
At-a-glance workflow diagrams 
Required material lists 
Troubleshooting guide 
See how you can get your IHC/ICC Protocol Guide. www.ebioscience.com/ihc-jem 
Great 
protocols 
found 
here 
Biology for a better world. 
NORTH AMERICA: 888.999.1371 EUROPE: +43 1 796 40 40-305 JAPAN: +81 (0)3 6430 4020 INQUIRIES: info@ebioscience.com 
©Affymetrix, Inc. All rights reserved. For Research Use Only. Not for use in diagnostic or therapeutic procedures.
Welcome 
Neuroscience 
The Journal of Experimental Medicine now prints topic-specific mini collections to showcase a handful 
of our recent publications. In this installment, we highlight papers focusing on the mechanisms and 
models of neurological disease. 
Myelin destruction in multiple sclerosis (MS) is mediated by inflammatory macrophages, 
but the origin of these cells has been unclear. Our collection begins with an Insight from Michael 
Heneka discussing findings from Yamasaki et al. who use a mouse model of MS to distinguish 
tissue-resident microglial cells from infiltrating monocytes. Using double chemokine reporter mice, 
the authors find that monocyte-derived macrophages initiate myelin destruction, mainly in the 
nodes of Ranvier, while microglia-derived macrophages are involved with clearing debris. In a 
different type of central nervous system (CNS) injury, O’Donovan et al. demonstrate that activation 
of intraneuronal B-RAF kinase is sufficient to drive axon regeneration after nerve crush injury. 
An Insight from Valeria Cavalli and David Holtzman discusses how reactivation of the B-RAF 
pathway, which appears to be quiescent in central axons, can be utilized for regrowth. Together, these studies offer new strategies 
to treat inflammatory pathologies and promote repair. 
Acute cerebral ischemia reperfusion injury is mediated in part by T cells. Clarkson et al. show that brain-infiltrating 
CD4+ T cells sustain neuroinflammation after stroke in mice by producing interleukin (IL)-21 and increasing neuronal death. 
Treatment with an IL-21 decoy receptor or genetic lack of IL-21 protected animals from brain injury following stroke, offering 
a potential target for immunotherapy. Additionally, analysis of postmortem human brain tissue confirmed that IL-21 localizes to 
CD4+ T cells surrounding acute stroke lesions. 
Loss of cells in the retina is one of the earliest signs of frontotemporal dementia (FTD), occurring even before behavioral 
changes appear. Ward et al. show that mislocalization of CNS protein TDP-43 in eye neurons is associated with retinal thinning 
and occurs before the neurologic symptoms of FTD develop. Misplaced TDP-43 appears to be due to low expression of the 
TDP-43 regulating protein Ran, as boosting Ran expression corrects TDP-43 localization and increases neuron survival in the 
eye. Understanding the mechanisms underlying FTD could lead to novel therapeutic targets. 
Cerebral vascular abnormalities in Alzheimer’s disease (AD) have been shown to correlate with the degree of cognitive 
impairment. Strickland and colleagues describe a small molecule, RU-505, that inhibits the interaction between amyloid-b (Ab) 
and the blood clotting protein fibrinogen, reducing vascular pathologies and ameliorating cognitive impairment in mouse models 
of AD. Thus targeting neurovascular pathology may offer new a therapeutic strategy for treating AD. 
In AD, various biochemical functions of brain cells can also go awry, leading to progressive neuronal damage and eventual 
memory loss. Impaired autophagy causes the accumulation of toxic protein plaques characteristic of the disease. Bae and colleagues 
find elevated levels of acid sphingomyelinase (ASM), which breaks down cell membrane lipids in the myelin sheath that coat nerve 
endings. Reducing levels of ASM in mice with AD-like disease restored autophagy, lessened brain pathology, and improved learning 
and memory in the mice. 
Together these studies provide new insights into the biology and mechanisms of neurologic diseases and offer insight into 
therapeutics. We hope you enjoy this complimentary copy of our Neuroscience collection. We invite you to explore additional 
collections at www.jem.org and to follow JEM on Facebook, Google+, and Twitter. 
Selected Articles November 2014 
Macrophages derived from infiltrating monocytes mediate autoimmune myelin destruction 
Michael T. Heneka 
Differential roles of microglia and monocytes in the inflamed central nervous system 
Ryo Yamasaki, Haiyan Lu, Oleg Butovsky, Nobuhiko Ohno, Anna M. Rietsch, Ron Cialic, Pauline M. Wu, 
Camille E. Doykan, Jessica Lin, Anne C. Cotleur, Grahame Kidd, Musab M. Zorlu, Nathan Sun, Weiwei Hu, 
LiPing Liu, Jar-Chi Lee, Sarah E. Taylor, Lindsey Uehlein, Debra Dixon, Jinyu Gu, Crina M. Floruta, Min Zhu, 
Israel F. Charo, Howard L. Weiner, and Richard M. Ransohoff
AVANTI’S NEW PROBES 
PACFA 
pacFA is a new technology that Avanti is making available to probe cellular protein-lipid interactions 
in vivo. The pacFA lipid contains a photoactivable diazirine ring with a clickable alkyne group and 
was developed by Dr. Per Haberkant at the European Molecular Biology Laboratory. 
To screen for protein-lipid interactions cells are fed pacFA as a pre-cursor 
for the biosynthesis of bifunctional lipids. 
Proteins in contact with the bifunctional lipids are then cross-linked 
by UV irradiation of the diazirine ring. Finally, click chemistry is 
used to label the alkyne with a reporter molecule. 
Labeling with a biotinylated azide allows for the affinity purification 
and profiling of cross-linked proteins with mass spectrometry; la-beling 
with a fluorescent azide allows visualization of cross-linked 
proteins with microscopy. 
Haberkant, P., R. Raijmakers, M. Wildwater, T. Sachsenheimer, B. Brugger, K. Maeda, M. Houweling, A.C. Gavin, C. Schultz, G. van 
Meer, A.J. Heck, and J.C. Holthuis. (2013). In vivo profiling and visualization of cellular protein-lipid interactions using bifunctional fatty 
acids. Angew Chem Int Ed Engl 52:4033-8. 
AVANTI® IS THE WORLD’S FIRST CHOICE FOR - 
• PHOSPHOLIPIDS, SPHINGOLIPIDS, DETERGENTS & STEROLS 
• CGMP LIPIDS FOR PHARMACEUTICAL PRODUCTION 
• LIPID ANALYSIS VISIT AVANTILIPIDS.COM 
pacFA 
Avanti Number 900401 
pacFA-18:1 PC 
Avanti Number 900408 
16:0-pacFA PC 
Avanti Number 900407 
pacFA Galactosyl Ceramide 
Avanti Number 900406 
pacFA Glucosyl Ceramide 
Avanti Number 900405 
pacFA Ceramide 
Avanti Number 900404
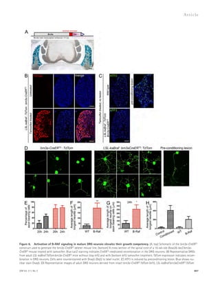
B-RAF unlocks axon regeneration 
Valeria Cavalli and David M. Holtzman 
B-RAF kinase drives developmental axon growth and promotes axon regeneration in the injured 
mature CNS 
Kevin J. O’Donovan, Kaijie Ma, Hengchang Guo, Chen Wang, Fang Sun, Seung Baek Han, Hyukmin Kim, 
Jamie K. Wong, Jean Charron, Hongyan Zou, Young-Jin Son, Zhigang He, and Jian Zhong 
T cell–derived interleukin (IL)-21 promotes brain injury following stroke in mice 
Benjamin D.S. Clarkson, Changying Ling, Yejie Shi, Melissa G. Harris, Aditya Rayasam, Dandan Sun, 
M. Shahriar Salamat, Vijay Kuchroo, John D. Lambris, Matyas Sandor, and Zsuzsanna Fabry 
Early retinal neurodegeneration and impaired Ran-mediated nuclear import of TDP-43 in 
progranulin-deficient FTLD 
Michael E. Ward, Alice Taubes, Robert Chen, Bruce L. Miller, Chantelle F. Sephton, Jeffrey M. Gelfand, 
Sakura Minami, John Boscardin, Lauren Herl Martens, William W. Seeley, Gang Yu, Joachim Herz, 
Anthony J. Filiano, Andrew E. Arrant, Erik D. Roberson, Timothy W. Kraft, Robert V. Farese, Jr., 
Ari Green, and Li Gan 
A novel Ab-fibrinogen interaction inhibitor rescues altered thrombosis and cognitive decline in 
Alzheimer’s disease mice 
Hyung Jin Ahn, J. Fraser Glickman, Ka Lai Poon, Daria Zamolodchikov, Odella C. Jno-Charles, Erin H. Norris, 
and Sidney Strickland 
Acid sphingomyelinase modulates the autophagic process by controlling lysosomal biogenesis in 
Alzheimer’s disease 
Jong Kil Lee, Hee Kyung Jin, Min Hee Park, Bo-ra Kim, Phil Hyu Lee, Hiromitsu Nakauchi, Janet E. Carter, 
Xingxuan He, Edward H. Schuchman, and Jae-sung Bae
NEW SIXTH EDITION 
MOLECULAR BIOLOGY OF THE CELL 
BRUCE ALBERTS, University of California, San Francisco, USA 
ALEXANDER JOHNSON, University of California, San Francisco, USA 
JULIAN LEWIS, Formerly of Cancer Research, UK 
DAVID MORGAN, University of California, San Francisco, USA 
MARTIN RAFF, University College London, UK 
KEITH ROBERTS, Emeritus, University of East Anglia, UK 
PETER WALTER, University of California, San Francisco, USA 
As the amount of informaƟ on in biology expands dramaƟ cally, 
it becomes increasingly important for textbooks to disƟ ll the 
vast amount of scienƟ Į c knowledge into concise principles and 
enduring concepts. As with previous ediƟ ons, Molecular Biol-ogy 
of the Cell, Sixth EdiƟ on accomplishes this goal with clear 
wriƟ ng and beauƟ ful illustraƟ ons. The Sixth EdiƟ on has been 
extensively revised and updated with the latest research in the 
Į eld of cell biology, and it provides an excepƟ onal framework 
for teaching and learning. 
December 2014 
1,464 pages • 1,492 illustraƟ ons 
Hardback • 978-0-8153-4432-2 • $169 
Loose-leaf • 978-0-8153-4524-4 • $125 
E-books available, including rentals 
FÊÙ ÃÊÙ› ®Ä¥ÊÙÃã®ÊÄ ƒÄ— ãÊ 
ÖçÙ‘«ƒÝ› ƒã ƒ 25% —®Ý‘ÊçÄã, ò®Ý®ã 
www.garlandscience.com/mboc6 
ƒÄ— ƒÖÖ½ù PÙÊÃÊ CÊ—› AGL90 ƒã ‘«›‘»Êçã. 
CONTENTS 
INTRODUCTION TO THE CELL 
1. Cells and Genomes 
2. Cell Chemistry and BioenergeƟ cs 
3. Proteins 
BASIC GENETIC MECHANISMS 
4. DNA, Chromosomes, and Genomes 
5. DNA ReplicaƟ on, Repair, and RecombinaƟ on 
6. How Cells Read the Genome: From DNA to Protein 
7. Control of Gene Expression 
WAYS OF WORKING WITH CELLS 
8. Analyzing Cells, Molecules, and Systems 
9. Visualizing Cells 
INTERNAL ORGANIZATION OF THE CELL 
10. Membrane Structure 
11. Membrane Transport of Small Molecules and the 
Electrical ProperƟ es of Membranes 
12. Intracellular Compartments and Protein SorƟ ng 
13. Intracellular Membrane Traĸ c 
14. Energy Conversion: Mitochondria and Chloroplasts 
15. Cell Signaling 
16. The Cytoskeleton 
17. The Cell Cycle 
18. Cell Death 
CELLS IN THEIR SOCIAL CONTEXT 
19. Cell JuncƟ ons and the Extracellular Matrix 
20. Cancer 
21. Development of MulƟ cellular Organisms 
22. Stem Cells and Tissue Renewal 
23. Pathogens and InfecƟ on 
24. The Innate and AdapƟ ve Immune Systems 
www.garlandscience.com
THE 
JOURNAL OF 
EXPERIMENTAL 
MEDICINE 
Executive Editor 
Marlowe S. Tessmer 
phone (212) 327-8575 
fax (212) 327-8511 
email: jem@rockefeller.edu 
Senior Editor 
Heather L. Van Epps 
Scientific Editors 
Teodoro Pulvirenti 
Catarina Sacristán 
Editors 
Jean-Laurent Casanova 
Adolfo Garcia-Sastre 
David Holtzman 
Lewis L. Lanier 
William A. Muller 
Carl Nathan 
Michel Nussenzweig 
Anne O’Garra 
Alexander Rudensky 
Alan Sher 
Sasha Tarakhovsky 
Andreas Trumpp 
David Tuveson 
Editor Emeritus 
Alan N. Houghton 
Manuscript Coordinator 
Sylvia F. Cuadrado 
phone (212) 327-8575 
fax (212) 327-8511 
email: jem@rockefeller.edu 
Preflight Editor 
Rochelle Ritacco 
Assistant Production Editors 
Brianna Caszatt and Maya Frank-Levine 
Production Editor 
Shauna O’Garro 
Production Manager 
Camille Clowery 
Production Designer 
Erinn A. Grady 
Advisory Editors 
Shizuo Akira 
Kari Alitalo 
Frederick W. Alt 
K. Frank Austen 
Albert Bendelac 
Michael J. Bevan 
Christine A. Biron 
Christian Bogdan 
Hal E. Broxmeyer 
Meinrad Busslinger 
Arturo Casadevall 
Ajay Chawla 
Yongwon Choi 
Robert L. Coffman 
Daniel J. Cua 
Myron I. Cybulsky 
Riccardo Dalla Favera 
Glenn Dranoff 
Michael Dustin 
Douglas T. Fearon 
Vincent A. Fischetti 
Richard A. Flavell 
Patricia Gearhart 
Ronald N. Germain 
Christopher Goodnow 
Siamon Gordon 
Or Gozani 
Sergio Grinstein 
Philippe Gros 
Kristian Helin 
Chyi Hsieh 
Christopher A. Hunter 
Kayo Inaba 
Gerard Karsenty 
Jay Kolls 
Paul Kubes 
Vijay K. Kuchroo 
Ralf Kuppers 
Tomohiro Kurosaki 
Bart N. Lambrecht 
Klaus F. Ley 
Yong-Jun Liu 
Clare Lloyd 
Tak Mak 
Bernard Malissen 
James S. Malter 
Philippa Marrack 
Diane Mathis 
Ira Mellman 
Matthias Merkenschlager 
Sean J. Morrison 
Muriel Moser 
Christian Münz 
Cornelis Murre 
Benjamin G. Neel 
Michael Neuberger 
Victor Nussenzweig 
John J. O’Shea 
Paul H. Patterson 
Fiona Powrie 
Lluis Quintana-Murci 
Klaus Rajewsky 
Gwendalyn J. Randolph 
Jeffrey Ravetch 
Sergio Romagnani 
Nikolaus Romani 
David L. Sacks 
Shimon Sakaguchi 
Matthew D. Scharff 
Olaf Schneewind 
Stephen P. Schoenberger 
Hans Schreiber 
Gerold Schuler 
Robert A. Seder 
Rafick-P. Sékaly 
Charles N. Serhan 
Nilabh Shastri 
Ethan M. Shevach 
Roy L. Silverstein 
Jonathan Sprent 
Janet Stavnezer 
Andreas Strasser 
Stuart Tangye 
Steven L. Teitelbaum 
Thomas J. Templeton 
Kevin J. Tracey 
Giorgio Trinchieri 
Shannon Turley 
Marcel R.M. van den Brink 
Ulrich von Andrian 
Harald von Boehmer 
Christopher M. Walker 
Raymond M. Welsh 
E. John Wherry 
Linda S. Wicker 
Ian Wilson 
Thomas Wynn 
Monitoring Editors 
Marco Colonna 
Jason Cyster 
Stephen Hedrick 
Kristin A. Hogquist 
Andrew McMichael 
Luigi Notarangelo 
Anjana Rao 
Federica Sallusto 
Louis M. Staudt 
Toshio Suda 
Consulting 
Biostatistics Editors 
Glenn Heller 
Madhu Mazumdar 
Copyright to articles published in this journal is held by the authors. Articles are published by 
The Rockefeller University Press under license from the authors. Conditions for reuse of the 
articles by third parties are listed at http://www.rupress.org/terms 
Print ISSN 0022-1007 Online ISSN 1540-9538
THE SOURCE FOR MICROSCOPE AUTOMATION & ILLUMINATION 
ILLUMINATION AUTOMATION MICROMANIPULATION 
Robotic sample loading 
systems for slides and 
 well plates 
Brightfield LED systems 
Precision compact 
micromanipulators for 
electrophysiology, 
microinjections and 
optogenetics 
 
80 Reservoir Park Drive Rockland, MA. 02370 Tel: 800-877-2234 Web: www.prior.com 
With nearly 120 years of history, JEM continues to publish seminal 
work in areas of immunology, infectious disease, inflammation, 
hematopoiesis, microbial pathogenesis, oncology, stem cells, 
vaccines, virology, vascular biology, and neurobiology. 
2015, Volume 212 
13 pr int iss ues 
THE 
JOURNAL OF 
EXPERIMENTAL 
MEDICINE 
VOLUME 211 NUMBER 7 JUNE 30, 2014 www.jem.org 
Download the app for iPhone and iPad and get instant access to JEM wherever you are. 
www.jem.org/site/app 
THE JOURNAL OF EXPERIMENTAL MEDICINE 
Weekly online releases 
www.jem.org 
FGD5 SINGLES OUT STEM CELLS 
Thwarting Thrombosis While Blocking Bleeding 
Regulating Innate Immunity with LUBAC 
High precision linear motor 
XY microscope stages for 
a variety of optical platforms 
High intensity LED 
fluorescence systems 
ZDeck motorized  manual 
physiology platforms 
Nanopositioning Piezo Z 
stages for well plates, 
petri and slides 
Compact visible light 
optical power meters  
 
 
Up to 14 manipulators on 
one controller  
Zero drift solid-state 
technology  
 
 
NEW! 
NEW! 
NEW!
ELISpot 
• Highly sensitive assay to detect secretion of 
cytokines and other analytes by individual cells 
• Standard tool to investigate antigen-specific T-cell 
and B-cell responses in infectious diseases 
• Suitable for large-scale trials to monitor new vaccine 
candidates for e.g. HIV, Malaria and Cancer 
FluoroSpot 
• Same features as ELISpot but based on fluorescent 
detection to enable simultaneous analysis of 
multiple proteins 
• Suitable for analysis of polyfunctional T cells and 
when supply of cells is limited 
• Useful to enumerate B cells secreting antigen-specific 
antibodies of different isotypes 
Mabtech develops and manufactures monoclonal antibodies and 
kits specifically suited for ELISA, ELISpot and FluoroSpot. For 25 
years we have maintained a strong research focus and been a 
leader in advancing these methods. Mabtech offers a wide portfolio 
of reagents and kits for research in human, monkey and mouse 
models as well as the veterinary field. 
For a complete listing please visit our website www.mabtech.com 
SWEDEN (Head Office): Tel: +46 8 716 27 00 E-mail: mabtech@mabtech.com 
AUSTRALIA: Tel: +61 3 9466 4007 E-mail: mabtech.au@mabtech.com 
FRANCE: Tel: +33 (0)4 92 38 80 70 E-mail: mabtech.fr@mabtech.com 
GERMANY: Tel: +46 8 55 679 827 E-mail: mabtech.de@mabtech.com 
USA: +1 513 871 4500 E-mail: mabtech.usa@mabtech.com 
Toll Free: 866 ELI-SPOT (354-7768)
cell sciences 
cytokine center 
Buy one, get one free 
Stock up now on select cytokines, growth factors and chemokines. 
® 
CELL SCIENCES INC • 480 NEPONSET STREET, BUILDING 12A, CANTON, MA 02021 
Visit www.cellsciences.com and our social media pages for more information. 
www.cellsciences.com 
® 
Order any two vials from this list for just $235 
Enter promo code CYT241 when you place your 
order on-line or mention the promo code to get 
your discount when calling our toll-free number 
888-769-1246. These recombinant proteins 
are low endotoxin, carrier-free, highly pure, 
biologically active and suitable for cell culture 
and animal studies. Get two of the same item or 
pick any two different items from the list.* 
Cell Sciences offers quality reagents for life 
science research and development: 
Native  Recombinant Proteins 
Monoclonal  Polyclonal Antibodies 
ELISA and ELISPOT kits 
Matched Antibody Pairs 
Cell and Tissue Lysates 
Small Molecules 
Bulk quantities and custom vialing of our 
recombinant proteins are also available. 
Cell Sciences, Inc. 
Toll Free: 888 769-1246 
Tel: 781-828-0610 
Fax: 781 828-0542 
email: info@cellsciences.com 
web: www.cellsciences.com 
*This offer may not be combined with other offers or discounts. 
Catalog No: Item: Size: 
CRB100B Recombinant Human BMP-2 10 μg 
CRC400B Recombinant Human CNTF 20 μg 
CRF000B Recombinant Human FGF-acidic/FGF1 50 μg 
CRF001B Recombinant Human FGF-basic/FGF2 50 μg 
CRK300B Recombinant Human FGF-7/KGF 10 μg 
CRG300B Recombinant Human G-CSF/CSF3 10 μg 
CRG100B Recombinant Human GM-CSF/CSF2 20 μg 
CRG101B Recombinant Mouse GM-CSF/CSF2 20 μg 
CRG500B Recombinant Human GRO-alpha/CXCL1 25 μg 
CRG502B Recombinant Rat GRO-alpha/KC/CXCL1 25 μg 
CRI004B Recombinant Human IFN-alpha 2b 100 μg 
CRI000B Recombinant Human IFN-gamma 100 μg 
CRI001B Recombinant Mouse IFN-gamma 100 μg 
CRI002B Recombinant Rat IFN-gamma 100 μg 
CRI500B Recombinant Human IGF-1 100 μg 
CRI100B Recombinant Human IL-2 50 μg 
CRI153B Recombinant Human IL-10 10 μg 
CRI137B Recombinant Human IL-15 10 μg 
CRI162B Recombinant Human IL-17 25 μg 
CRI172B Recombinant Human IL-21 10 μg 
CRI225B Recombinant Human IL-33 10 μg 
CRM151B Recombinant Human M-CSF/CSF1 10 μg 
CRR000B Recombinant Human RANTES/CCL5 20 μg 
CRS000B Recombinant Human SDF-1 alpha 10 μg 
CRS002B Recombinant Human SDF-1 beta 10 μg 
CRT100B Recombinant Human TNF-alpha 50 μg 
CRT192B Recombinant Mouse TNF-alpha 20 μg 
CRV000B Recombinant Human VEGF 165 10 μg 
CRV014B Recombinant Mouse VEGF 165 10 μg
Light Up 
Your 
Primaries 
New Alexa Fluor® 
Secondary Antibodies 
Alexa Fluor® 488 - AF488 
Alexa Fluor® 555 - AF555 
Alexa Fluor® 647 - AF647 
info@SouthernBiotech.com www.SouthernBiotech.com 
ISO 9001:2008 Certified 
Quality Antibodies for Quality Research 
Since 1982 
Alexa Fluor® is a registered trademark of Life Technologies 
205.945.1774 
Goat Anti-Mouse IgG1-AF488
Below are a few of over 100 of our accessories. 
Temperature Control 
zFlexible 2/3 channel controller for heating/cooling 
zLow noise for patch, whole cell recording 
zExternal temp control input and outputs 
Transmission 
spectrum thin 
heater 
Accessories 
Transparent heaters 
Setup with 8 to 1 manifold for bulk 
ÀRZDQGMPRE8 8Ch miniature 
pre-heater for local drug application 
PO Box 11387, Norfolk, VA 23517 
Tel: 800-398-4262; 757-622-0261 
Fax: 757-622-0262 
Email: info@cellmc.com 
To see all of our equipment and accessories 
please visit http://www.cellmc.com 
Since 1989 Cell Microcontrols 
has been designing and manufactur-ing 
temperature control and perfusion 
instruments for electrophysiology and 
microscopy research. 
With a customer base spanning 
over 250 universities and companies 
worldwide, customer support and satis-faction 
is our main objective. By care-fully 
researching our designs, we are 
able to make novel, dependable equip-ment 
available at a reasonable cost. 
Na/K pump current with solu-tions 
switched with cFlow. J. 
Gao SUNY @ Stony Brook, NY 
Perfusion System 
Output noise 
1mV at 5V, 
0.72A 
Patch recording from rat 
ventricular myocytes @ 
37C using TC2BIP. H-G 
Yu, WVU,WV 
zThin (200Pm) heaters for inverted microscopes-short 
working distance lens 
zThick (0.6-1.1mm) for long working distance lens  
conventional microscopes. 
zRapid heating, uniform temperatures 
z8 channel perfusion control 
zRapid pinch valve switching 
(typ. 50ms) 
z6LPXOWDQHRXVÀRZFRQWURO 
and solution switching 
zDigital, analog and RS232 
for computer control 
z8SJUDGHDEOH¿UPZDUH 
Flow test for 
BT-1-18BV tissue 
chamber 
Low cost reusable 
tissue chamber with 
stimulation for cul-tured/ 
dissociated cells 
ORRSKLJKHI¿FLHQF 
inline heaters, 0-3ml/ 
min and 0-6ml/min 
Cooling/heating module 
for delivering heated or 
cooled solution to tissue 
chambers using either 
rheostat or TC2BIP 
Ca currents in Purkinje myocytes 
recorded at 14.5oC. N Datyner 
SUNY @ Stony Brook, NY 
Temperature 
controlled solutions 
are switched at the 
mixing tip (1μL dead 
vol.) of the MPRE8 
Cell MicroControls 
Equipment for cellular  
electrophysiology research
Small 
Molecules 
info@bio-techne.com 
techsupport@bio-techne.com TEL 800 343 7475 
Bio-Techne is a trading name for RD Systems 
North America 
Antibodies 
China 
info.cn@bio-techne.com 
TEL +86 (21) 52380373 
Rest of World 
bio-techne.com/find-us/distributors 
TEL +1 612 379 2956 
Europe ɿ Middle East ɿ Africa 
TEL +44 (0)1235 529449 
Introducing 
TRUSTED GLOBAL BRANDS 
Stem Cell 
Products 
ELISAs 
Luminex® 
Proteome 
Profiler™ Arrays 
Proteins 
HIGHEST QUALITY PRODUCT PORTFOLIO
INSIGHTS 
doi10.1084/jem.218insight1/doiaidjem.218insight1/aidauMichael T. Heneka/auAF1University of Bon/AF1cormichael.heneka@ukb.uni-bon.de/cordocheadInsights/docheaddoctopicNews/Macrophages derived from infiltrating monocytes mediate 
autoimmune myelin destruction 
IDjem.218insight1fig1.jpeg/IDMacrophages mediate myelin destruction in multiple sclerosis (MS), but the origin of these cells (whether de-rived 
from tissue-resident microglial cells or infiltrating monocytes) has been widely debated. Now, Yamasaki 
and colleagues distinguish these cells in a mouse model of MS and show that monocyte-derived macrophages 
(MDMs) mediate myelin destruction, whereas microglia-derived macrophages (MiDMs) clear up the debris. 
Previous attempts to decipher the nature and role of cells involved in autoimmune demyelination have 
proven challenging. Although ontogenetically distinct, it has not been possible to distinguish macrophages 
derived from tissue-resident or -infiltrating cells based on morphological features (by light microscopy) or 
surface phenotype. Previous attempts to address this problem include parabiosis and bone marrow trans-plantation 
after irradiation, both strategies with substantial technical problems and limitations. 
IDjem.218insight1fig2.eps/IDYamasaki et al. studied double chemokine receptor (CCR2-RFP+; 
CX3CR1-GFP+) mice in the experimental autoimmune encephalo-myelitis 
(EAE) mouse model of MS. Inflammatory lesions were filled with both MDMs and 
MiDMs. Confocal immunohistochemistry, serial block-face scanning electron microscopy 
(SBF-SEM), and subsequent 3D reconstruction revealed that myelin destruction was initiated 
by MDMs, often at the nodes of Ranvier, whereas MiDMs were not detected at this site. 
Disruption of MDM infiltration by CCR2 deficiency completely abolished the presence of 
macrophages at the nodes of Ranvier. Gene expression profiling of both cell types at disease 
onset revealed substantial differences, which correlated well with the observations obtained 
by SBF-SEM. MDMs expressed genes attributable to effector functions, including those 
involved in phagocytosis and cell clearance. In contrast, MiMD gene expression patterns at 
disease onset were characteristic of a repressed metabolic state. 
This paper sets a new standard for further studies in the field. For the first time, 
MDMs and MiDMs have been clearly differentiated and their morphological relation-ship 
to axoglial structures has been analyzed. The finding that MDMs rather than 
MiDMs initiate myelin destruction at disease onset should enable this cell population to 
be targeted more effectively in future. The next stage is to verify these findings in human 
tissue. Future research should also assess further time points over the entire disease 
course, in particular to exclude that MiDMs do not join MDMs at the node of Ranvier 
at later stages of disease. A precise distinction between local and infiltrating cell popula-tions 
may also contribute to a better understanding of pathogenesis in other CNS disor-ders 
such as stroke and brain trauma and will hopefully lead to the development of new 
therapeutic strategies. 
Yamasaki, R., et al. 2014. J. Exp. Med. http://dx.doi.org/10.1084/jem.20132477. 
Insight from 
Michael Heneka 
Nodes of Ranvier represent a prime 
site of attack for MDMs at the onset 
of EAE. This 3D reconstruction of SBF-SEM 
images shows a monocyte-derived 
macrophage encircling the node of 
Ranvier, as shown by the two primary 
processes (white and black arrows). 
Michael T. Heneka, University of Bonn: michael.heneka@ukb.uni-bonn.de
Ar t icle 
The Rockefeller University Press $30.00 
J. Exp. Med. 2014 Vol. 211 No. 8 1533-1549 
www.jem.org/cgi/doi/10.1084/jem.20132477 
1533 
Blood-derived monocytes and resident microglia 
can both give rise to macrophages in the cen-tral 
nervous system (CNS). In tissue sections, 
macrophages derived from these two distinct 
precursors are indistinguishable at the light 
microscopic level both morphologically and by 
surface markers. Using flow cytometry, microglia-and 
monocyte-derived macrophages can be 
isolated separately from CNS tissue lysates and 
expression profiling suggests distinct functional 
capacities (Gautier et al., 2012; Chiu et al., 2013; 
Butovsky et al., 2014). 
Microglia and monocytes are ontogeneti-cally 
distinct: microglia derive from yolk-sac pro-genitors 
during embryogenesis (Ginhoux et al., 
2010; Schulz et al., 2012), whereas monocytes 
continuously differentiate throughout postnatal 
life from bone marrow hematopoietic stem cells 
CORRESPONDENCE 
Richard M. Ransohoff: 
ransohr@ccf.org 
Abbreviations used: CNS, 
central nervous system; EAE, 
experimental autoimmune 
encephalomyelitis; MDM, 
monocyte-derived macrophage; 
MiDM, microglia-derived mac-rophage; 
MS, multiple sclerosis; 
SBF-SEM, serial block-face 
scanning electron microscopy. 
Differential roles of microglia and monocytes 
in the inflamed central nervous system 
Ryo Yamasaki,1 Haiyan Lu,1 Oleg Butovsky,5 Nobuhiko Ohno,2 
Anna M. Rietsch,1 Ron Cialic,5 Pauline M. Wu,2 Camille E. Doykan,2 
Jessica Lin,1,6 Anne C. Cotleur,1 Grahame Kidd,2 Musab M. Zorlu,1,7 
Nathan Sun,8 Weiwei Hu,2,9 LiPing Liu,1 Jar-Chi Lee,3 Sarah E. Taylor,10 
Lindsey Uehlein,1,6 Debra Dixon,1,11 Jinyu Gu,1 Crina M. Floruta,1,12 Min Zhu,1 
Israel F. Charo,13 Howard L. Weiner,5 and Richard M. Ransohoff 1,4,11 
1Neuroinflammation Research Center and 2Department of Neurosciences, Lerner Research Institute; 3Department 
of Quantitative Health Sciences; and 4Mellen Center for Multiple Sclerosis Treatment and Research, Neurological Institute, 
Cleveland Clinic, Cleveland, OH 44106 
5Center for Neurological Diseases, Brigham and Women’s Hospital, Harvard Institutes of Medicine, Boston, MA 02115 
6Ohio State University College of Medicine, Columbus, OH 43210 
7Hacettepe University Faculty of Medicine, 06100 Ankara, Turkey 
8Vanderbilt University, Nashville, TN 37235 
9Department of Pharmacology, School of Basic Medical Sciences, Zhejiang University, Hangzhou, 310058 Zhejiang, China 
10Case Western Reserve University, School of Medicine, Cleveland, OH 44106 
11Cleveland Clinic Lerner College of Medicine, Cleveland, OH 44106 
12Baylor University, Waco, TX 77030 
13Gladstone Institute of Cardiovascular Disease, University of California, San Francisco, San Francisco, CA 94158 
In the human disorder multiple sclerosis (MS) and in the model experimental autoimmune 
encephalomyelitis (EAE), macrophages predominate in demyelinated areas and their num-bers 
correlate to tissue damage. Macrophages may be derived from infiltrating monocytes 
or resident microglia, yet are indistinguishable by light microscopy and surface phenotype. 
It is axiomatic that T cell–mediated macrophage activation is critical for inflammatory 
demyelination in EAE, yet the precise details by which tissue injury takes place remain 
poorly understood. In the present study, we addressed the cellular basis of autoimmune 
demyelination by discriminating microglial versus monocyte origins of effector macro-phages. 
Using serial block-face scanning electron microscopy (SBF-SEM), we show that 
monocyte-derived macrophages associate with nodes of Ranvier and initiate demyelination, 
whereas microglia appear to clear debris. Gene expression profiles confirm that monocyte-derived 
macrophages are highly phagocytic and inflammatory, whereas those arising from 
microglia demonstrate an unexpected signature of globally suppressed cellular metabolism 
at disease onset. Distinguishing tissue-resident macrophages from infiltrating monocytes 
will point toward new strategies to treat disease and promote repair in diverse inflamma-tory 
pathologies in varied organs. 
© 2014 Yamasaki et al. This article is distributed under the terms of an Attribution– 
Noncommercial–Share Alike–No Mirror Sites license for the first six months 
after the publication date (see http://www.rupress.org/terms). After six months 
it is available under a Creative Commons License (Attribution–Noncommercial– 
Share Alike 3.0 Unported license, as described at http://creativecommons.org/ 
licenses/by-nc-sa/3.0/). 
R. Yamasaki, H. Lu, and O. Butovsky contributed equally to 
this paper.
were isolated from CNS and analyzed by flow cytometry 
using cells from double-heterozygous Ccr2rfp::Cx3cr1gfp mice 
with EAE, GFP was expressed by CD45dim/Ly6C microglia, 
whereas RFP was restricted to CD45high/Ly6C+ monocytes 
(Saederup et al., 2010; Mizutani et al., 2012). These findings 
suggested an approach to clarifying distinct roles of MDMs 
and MiDMs in EAE based on differential expression of GFP 
and RFP reporters. Here, we use that strategy to extend pre-vious 
findings and address the hypothesis that MDMs and 
MiDMs exert different functions in neuroinflammation. We 
detected detailed ultrastructural characterization of MDMs 
and MiDMs at EAE onset. 
Unexpectedly, this approach provided insight into the cel-lular 
basis for autoimmune demyelination, which has remained 
obscure despite 80 yr of study in the EAE model. Here we 
provide evidence that MDMs initiate demyelination, often at 
nodes of Ranvier. In contrast, phagocytic microglia appear rela-tively 
inert at disease onset. Results from expression profiling 
provided insight into mechanisms and signaling pathways un-derlying 
the disparate effector properties of MDMs and MiDMs 
in EAE. The distinct functions of tissue-resident myeloid cells 
as compared with infiltrating macrophages broadly underlie 
disease pathogenesis in manifold circumstances and also hold 
promise for innovative treatment strategies. 
RESULTS 
In the CNS of mice of EAE, MDMs and MiDMs 
exhibit different accumulation kinetics 
The histological strategy in this study is shown in Table 1. At 
onset of EAE, two pools of CD11b+ mononuclear phagocytic 
cells (putative red MDMs and green MiDMs) predominated 
in spinal cord (Fig. 1 A), indicating that fluorochrome mark-ers 
could be distinguished at this time point. Using cells iso-lated 
from Ccr2rfp/+::Cx3cr1gfp/+ spinal cords at disease onset, 
flow cytometry demonstrated distinct expression of RFP and 
(HSCs), which require the transcription factor Myb. Microg-lial 
precursors are Myb independent, and microglia self-renew 
independently of bone marrow HSCs (Gomez Perdiguero 
et al., 2013). Distinct developmental origin and renewal mech-anisms 
imply that monocyte-derived macrophages (MDMs) 
and microglia-derived macrophages (MiDMs) might exert dif-ferent 
functions in pathological processes. Microglia represent 
one instance of tissue-resident macrophages, which reside in all 
organs. Studying the CNS as compared with other organs 
may carry advantages for distinguishing tissue-resident my-eloid 
cells from infiltrating monocytes during disease, as there 
is virtually no background trafficking of monocytes in the 
CNS parenchyma of healthy animals. 
In EAE, which models inflammatory aspects of MS 
(Williams et al., 1994; Ransohoff, 2012), macrophages dominate 
the inflammatory infiltrates and their numbers correlate to 
EAE severity (Huitinga et al., 1990, 1993; Ajami et al., 2011). 
However the cellular mechanisms by which macrophages 
promote disease progression are uncertain. Whether MiDMs 
or MDMs are functionally distinct and whether the two cell 
types differentially initiate demyelination or promote repair 
(Steinman et al., 2002) also remains elusive (Bauer et al., 1995). 
In MS autopsy tissues, prominent macrophage accumulation 
correlates with active demyelination (Ferguson et al., 1997; 
Trapp et al., 1998). Based on kinetics of cell accumulation and 
differential marker expression, it’s estimated that 30–50% of 
activated macrophages in active MS lesions derive from mi-croglia 
(Brück et al., 1995; Trebst et al., 2001). Therefore, dif-ferential 
functions of MDMs and MiDMs are relevant for 
human demyelinating disease. 
To date, no research techniques have permitted distinction 
between monocytes and microglia in CNS tissue without ir-radiation 
chimerism or parabiosis, techniques that confound 
interpretation or impose practical limitations (Ajami et al., 
2007, 2011; Ransohoff, 2007). When F4/80+ macrophages 
Table 1. Histology analysis strategy 
Method Purpose Finding 
Confocal analysis of 0.2 mm optical 
To distinguish MDMs (RFP+) from 
sections (n = 104 cells). 
MiDMs (GFP+). 
MDMs and MiDMs can be distinguished by cell volume and primary 
processes. 
SBF-SEM inspection in 0.2 mm sections 
from 14 lesions, 7 mice at EAE onset. 
To detect MDMs and MiDMs in SBF-SEM 
using cell volume and process 
criteria. 
Using criteria detected in the previous step, it is possible to distinguish 
MDMs and MiDMs in SBF-SEM images. 
SBF-SEM inspection of ultrastructure 
of MDMs and MiDMs. 
To detect ultrastructural characteristics 
of MDMs and MiDMs. 
MDMs and MiDMs show characteristic ultrastructural differences 
regarding their mitochondria, nuclei, osmiophilic granules and 
microvilli. 
Quantification of relation of MDMs 
(n = 169) and MiDMs (n = 86) to 
axoglial units (n = 29 intact axons, 
46 demyelinated axons). 
To determine relationship of MDMs 
and MiDMs to axoglial units and 
characterize presence of myelin debris. 
Most (55/75; 73%) axoglial units are contacted in limited fashion by 
MDMs and MiDMs. If one cell type is present (20/75 cells), it’s nearly 
always (18/20 segments) MDMs. 
Reconstruction of 3D shape of four 
representative MDMs at axoglial 
units. 
To detect relationship of MDMs with 
axoglial units at EAE onset. 
In all, 49 MDMs interacting with axoglial units in absence of nearby 
MiDMs, 2-3 MDMs were attached to each (n = 18) axoglial unit. 
MDMs have close relationship with nodes of Ranvier (7 MDMs/75 
axoglial units). 3D reconstructions showed four representative MDMs 
at axoglial units: show one carrying out active demyelination, three at 
nodes of Ranvier. 
1534 Distinguishing microglia and monocytes in EAE CNS | Yamasaki et al.
JEM Vol. 211, No. 8 
Ar t icle 
of MDMs and MiDMs could be assayed and early events in 
the demyelinating disorder could be explored. 
Morphological features distinguish 
MDMs and MiDMs at EAE onset 
Immunofluorescence staining for RFP and GFP in spinal cord 
at EAE onset showed that red MDMs exhibited elongated or 
spindle shape, whereas green MiDMs showed a process-bearing 
morphology (Fig. 1 C). Quantification in 3D reconstructions 
from 0.2-μm confocal z-stack images showed that MiDMs 
exhibited much larger size than MDMs along with multiple 
primary processes, which were sparse in MDMs (Fig. 1 D). 
Several 3D shape parameters also discriminated between MDMs 
1535 
GFP by F4/80+/CD45high MDMs and F4/80+/CD45dim 
MiDMs, respectively (Fig. 1 B). Enumeration of cells recovered 
from cell sorting using F4/80+RFP+ as MDMs gate and F4/ 
80+GFP+ as MiDMs gate indicated that MDMs and MiDMs 
showed equal numbers at disease onset when explosive MDM 
accumulation occurred. MiDM expansion began at peak 
(Fig. 1 B). At recovery, MiDMs were found near preonset 
numbers as MDM frequency continued to decline, which is 
compatible with previous studies (Ajami et al., 2011). There-fore, 
there were unequal numbers of MiDMs/MDMs before 
and after disease onset (Fig. 1 B). Morphological analyses and 
definitions of relations between myeloid cells and axoglial 
units were conducted at disease onset so that equal numbers 
Figure 1. MDMs and MiDMs exhibit different time courses of accumulation in the CNS of mice with EAE and morphological characteristics 
can distinguish them. (A) Immunohistochemistry shows expression of CD11b for red RFP+ MDMs and green GFP+ MiDMs in the spinal cords of 
Cx3cr1gfp/+::Ccr2rfp/+ mice at EAE onset. Bars: 25 μm. We studied 6 mice at EAE onset from 3 EAE inductions. In each EAE induction, 8–10 mice were used and 
2 mice were selected from each induction. (B) Flow cytometric analysis of CCR2-RFP+ and CX3CR1-GFP+ populations in cells gated for F4/80 expression 
(top); CD45 expression of F4/80+RFP+ MDMs and F4/80+GFP+ MiDMs populations (middle); and MDMs and MiDMs numbers at EAE onset, peak, and recovery 
(bottom). We studied 3 mice for naive groups; 12 for onset; 15 for peak; 13 for recovery from 5 EAE inductions. For each induction, 8–10 mice were used 
and 2–3 mice were selected at each time point (onset, peak, and recovery) for analysis. (C) Confocal microscopy assessment of myeloid cell morphology in 
lumbar spinal cord from mice at EAE onset. We studied 54 MDMs and 51 MiDMs of 5 EAE onset mice from 3 EAE inductions for (C–E); 2 sections/mouse; 
4–6 cells/section; 8–12 cells/mouse. In each EAE induction, 8–10 mice were induced and 1–2 EAE onset mice were selected from each experiment. Bars, 
25 μm. (D) Cell volumes of 500 μm3; surface areas of 1,000 μm2; primary process numbers ≤3 or ≥5; solidity3D of 0.4; and Formfactor3D of 0.3 discrimi-nate 
between MDMs and MiDMs. (E) Model plot of cell volume against primary process number to distinguish MDMs (red symbols and pink area) from 
MiDMs (green symbols and green area).
in MDMs and MiDMs (unpublished data). MDMs had bi-lobulated 
or irregular nuclei, whereas MiDMs had round nu-clei 
(unpublished data). MDMs, but not MiDMs, frequently 
contained osmiophilic granules and microvilli (unpublished 
data). Collectively, these ultrastructural features provided con-firmatory 
ultrastructural characteristics to distinguish MDMs 
from MiDMs. 
MDMs initiated demyelination at EAE onset 
Results from confocal and EM analysis yielded a secure basis 
for examining the relationships of MDMs and MiDMs to ax-oglial 
units at EAE onset (n = 7 mice; 14 lesions) using serial 
block-face scanning electron microscopy (SBF-SEM), as pre-sented 
diagrammatically (Table 1). We quantified contacts 
made by MDMs (n = 169) and MiDMs (n = 86) with axoglial 
units (n = 75; Fig. 2), and observed that most (55/75; 73%) of 
all segments (both intact and demyelinated) contacted both 
MDMs and MiDMs (Fig. 2). Where only one myeloid cell 
type was present (20/75; 27%), nearly all axoglial units made 
contacts to MDMs (Fig. 2). In particular, 8/29 intact and 10/46 
and MiDMs (Fig. 1 D). We observed scant overlap of several 
values between MDMs and MiDMs (Fig. 1 D), and entirely 
nonoverlapping distributions for cell volume and primary 
processes (Fig. 1 E). 
MDMs and MiDMs exhibit differentiating 
ultrastructural characteristics at EAE onset 
We used confocal microscopy in 0.2-μm optical sections to 
correlate structural features of MDMs and MiDMs with RFP 
or GFP fluorescence, as a bridge to characterizing cells in 0.2 μm 
SBF-SEM images (Table 1). Using this approach (Fig. 1 E), 
MDMs and MiDMs were identified by estimating volume 
and counting primary processes. Volume estimations came 
from multiplying the midcell area by the number of sections in 
which the cell was identified. In electromagnetic (EM) images, 
quantitative analysis also demonstrated differentiating ultrastruc-tural 
characteristics for mitochondria, nuclei, cytoplasmic os-miophilic 
granules and microvilli (unpublished data). MDMs 
had shorter, thicker mitochondria than MiDMs (unpublished 
data). Total mitochondrial numbers and volumes were equal 
Figure 2. SBF-SEM shows MDMs initiating demyelination at EAE onset. Quantitation of MiDMs and MDMs interacting with axoglial units in SBF-SEM 
images of CNS at EAE onset. Intact (69%) and demyelinated (76%) segments interacted with MDMs and MiDMs. Red and pink, MDMs; green and 
light green, MiDMs; yellow, both MDMs and MiDMs. We studied 29 intact axon segments, 46 demyelinated axon segments, 86 MiDMs, and 169 MDMs in 
14 lesions of 7 EAE onset mice from 3 EAE inductions as follows: 8–10 mice were immunized at each experiment and 2–3 onset mice were selected from 
each induction. 
1536 Distinguishing microglia and monocytes in EAE CNS | Yamasaki et al.
JEM Vol. 211, No. 8 
Ar t icle 
inside the MDMs (Fig. 3 A). Remaining myelin was undergoing 
vesicular breakdown (Fig. 3 A). In contrast, a nearby MiDM 
encompassed a large fragment of myelin debris (Fig. 3 B) and 
contacted the nearby MDMs (Fig. 3 B), but made minimal 
connection to the axoglial unit (Fig. 3 B). In our SBF-SEM 
data, only MDMs seemed to be implicated in active damage 
to myelin. These observations suggested that MDMs initiated 
demyelination at the onset of EAE. 
MDMs surrounded apposed and invaded 
nodes of Ranvier at EAE onset 
We analyzed axoglial units to examine the nature of contacts 
with myeloid cells. Unexpectedly, 7/75 (9%) of axoglial units 
demonstrated MDMs attached to nodes of Ranvier. In each 
case, the contact between MDMs and node appeared to be 
pathogenic. One representative monocyte surrounded a node 
of Ranvier with two microvilli interposed between myelin 
1537 
demyelinated axoglial units were contacted solely by MDMs. 
We found 2–3 MDMs attached to each of the 18/20 (90%) 
axoglial units where only MDMs were present (Fig. 2). More 
than half of all analyzed MDM and MiDM cells (n = 255 
total) contained myelin debris, regardless of whether axon 
segments were intact or demyelinated (Fig. 2). Of the MDMs 
found in sole contact with axoglial units, virtually all (90%) 
MDMs contained myelin when found in sole contact with a 
demyelinated axon (Fig. 2). These findings motivated evalua-tion 
of relationships of MDMs to axoglial units by 3D recon-struction 
of SBF-SEM image stacks. 
MDMs frequently exhibited morphological characteristics 
suggesting an involvement in active demyelination. Reconstruc-tion 
of one representative image stack shows MDMs with 
large intracellular myelin inclusions tightly encircling a partially 
demyelinated axon (Fig. 3 A). The myelin peeled away from 
the axon remained in continuity with a large myelin inclusion 
Figure 3. SBF-SEM shows example of 
MDM-initiating demyelination at EAE 
onset. (A) Representative MDMs encircles the 
axoglial unit. A myelin ovoid within an intra-cellular 
phagolysosome shows physical conti-nuity 
with myelin remaining attached to an 
axoglial unit which is undergoing active de-myelination. 
In serial images, disrupted myelin 
shows continuity from outside to inside the 
MDM. (B) Rotated view from B demonstrating 
MDM-extensive attachment to axoglial unit 
and MiDM nearby with limited attachment to 
axon. A, axon; m, myelin; c, cytosol; n, nucleus. 
Red, MDM cytosol; green, MiDM cytosol; 
yellow: nuclei; blue, myelin and myelin debris; 
gray, axoplasm; red line, MDM plasma mem-brane. 
We studied 14 lesions from 7 EAE on-set 
mice from 3 EAE inductions as follows: 
8–10 mice were immunized at each experi-ment 
and 2–3 EAE onset mice were selected 
from each induction. Bar, 2 μm.
address the role of MDMs in demyelination at EAE onset, we 
investigated clinical characteristics in relation to node pathology 
and demyelination in Ccr2rfp/rfp::Cx3cr1gfp/+ mice in which 
MDMs were virtually absent from inflamed EAE tissues and 
replaced in large part by neutrophils (Saederup et al., 2010). We 
observed equivalent magnitude of weight loss in Ccr2rfp/+:: 
Cx3cr1gfp/+ and Ccr2rfp/rfp::Cx3cr1gfp/+ mice at preonset and 
onset stages of EAE, showing that CCR2 deficiency did not 
affect systemic inflammation in this model (Fig. 5 A). There was 
a moderate delay in disease onset (Fig. 5 B) and slight reduction 
in EAE onset severity (Fig. 5 A) in Ccr2rfp/rfp::Cx3cr1gfp/+ mice. 
SBF-SEM was used to evaluate nodal pathology, myeloid 
cell relations to axoglial units and demyelination at and before 
EAE onset. In three distinct tissues from individual Ccr2rfp/+ 
::Cx3cr1gfp/+ mice with EAE preonset, we found five MDMs 
attached to disrupted nodes of Ranvier. In an equivalent sam-ple 
of EAE tissues from three Ccr2rfp/rfp::Cx3cr1gfp/+ mice, only 
one MDM was found in contact with a node of Ranvier, despite 
the presence of disrupted nodes in proximity to neutrophils. 
One representative MDM from Ccr2rfp/+::Cx3cr1gfp/+ tissue 
and axolemma near the paranode complex (Fig. 4 A). The ax-oglial 
unit appeared otherwise healthy and no myelin debris 
was found in the MDM cytosol. This observation suggested 
that initial MDM–axoglial contacts might occur at nodes of 
Ranvier. Further, we detected an intratubal (Stoll et al., 1989) 
MDMs with myelin debris interposed between compact my-elin 
and axolemma near a node of Ranvier (Fig. 4 B). Addi-tionally 
we identified an MDM apposed to a node of Ranvier 
and actively phagocytizing myelin (Fig. 4 C). At this node, 
paranode loops were disrupted and surrounded by MDM cy-tosol 
(Fig. 4 C), indicating likely involvement in damaging my-elin 
near the node. No MiDMs contacted nodes of Ranvier. 
Nodal pathology without demyelination 
at EAE onset in Ccr2rfp/rfp::Cx3cr1gfp/+ mice 
We interpreted our ultrastructural findings to indicate that 
MDMs recognized altered nodal structure and initiated demy-elination 
at EAE onset. CCR2 is essential for monocyte recruit-ment 
to CNS tissues during immune-mediated inflammation 
(Fife et al., 2000; Izikson et al., 2000; Savarin et al., 2010). To 
Figure 4. MDMs surrounded, apposed, 
and invaded nodes of Ranvier at EAE 
onset. (A) SBF-SEM images and 3D reconstruc-tion 
of SBF-SEM images of MDMs with a node 
of Ranvier. White and black arrow: microvil-lus. 
(B) SBF-SEM images and 3D construction 
of intratubal MDMs with demyelinated axon 
and node of Ranvier. (C) SBF-SEM images and 
3D reconstruction of an MDM with intracel-lular 
myelin debris apposed to a node of Ran-vier. 
Red, MDM cytosol; yellow, nucleus; blue, 
myelin; gray, axoplasm. M, myelin; c, cytosol. 
red line, MDM plasma membrane. We studied 
14 lesions from 7 EAE onset mice collected as 
follows: 8–10 mice were immunized at each 
induction and 2–3 EAE onset mice were 
selected from each immunization. Bar, 2 μm. 
1538 Distinguishing microglia and monocytes in EAE CNS | Yamasaki et al.
Figure 5. Nodal pathology without demyelination at EAE onset in Ccr2rfp/rfp::Cx3cr1gfp/+ mice. (A) Magnitude of weight loss in Ccr2rfp/+::Cx3cr1gfp/+ and 
Ccr2rfp/rfp::Cx3cr1gfp/+ mice at preonset and onset stages of EAE. Clinical score in Ccr2rfp/+::Cx3cr1gfp/+ and Ccr2rfp/rfp::Cx3cr1gfp/+ mice at EAE onset stage. (B) Days 
at disease preonset and onset stages of EAE. We studied 28 Ccr2rfp/+::Cx3cr1gfp/+ mice and 26 Ccr2rfp/rfp::Cx3cr1gfp/+ mice for A and B. Data were collected from 
12 EAE inductions in Ccr2rfp/+::Cx3cr1gfp/+ mice and 19 EAE inductions in Ccr2rfp/rfp::Cx3cr1gfp/+ mice as follows: 8–10 mice were immunized at each induction and 
1–3 EAE recovery mice were selected from each immunization. **, P  0.01; ***, P  0.001. (C) SBF-SEM imaging of MDMs with nodes of Ranvier phagocytosis in 
Ccr2rfp/+::Cx3cr1gfp/+ mice at EAE preonset. Pink, MDM cytosol; red arrow, myelin inclusion of MDM connecting to the node of Ranvier. We studied 3 tissues from 3 
Ccr2rfp/+::Cx3cr1gfp/+ EAE mice at preonset stage from 3 EAE inductions: 8–10 mice were immunized at each experiment and one EAE preonset mouse was selected 
from each induction. Bar, 2 μm. (D) SBF-SEM of disrupted nodes (black arrows) in preonset spinal cord tissues of Ccr2rfp/rfp::Cx3cr1gfp/+ mice. Bar, 2 μm. (E) SBF-SEM 
JEM Vol. 211, No. 8 
Ar t icle 
1539 
of neutrophil is with myelin phagocytosis from internode at preonset stage of Ccr2rfp/rfp::Cx3cr1gfp/+ mouse. Blue, neutrophil cytosol. For D–E, we studied 
three tissues from three Ccr2rfp/rfp::Cx3cr1gfp/+ EAE mice at preonset stage from 3 EAE inductions: 8–10 mice were immunized at each experiment and one EAE 
preonset mouse was selected from each induction. Bar: 2 μm. (F) Histochemical staining and with aurohalophosphate complexes (black gold staining) and quanti-fication 
of demyelinated area of Ccr2rfp/+::Cx3cr1gfp/+ mice and Ccr2rfp/+::Cx3cr1gfp/+ mice. We studied 5 naive Ccr2rfp/+::Cx3cr1gfp/+ mice, 5 naive Ccr2rfp/rfp 
::Cx3cr1gfp/+ mice, 5 onset Ccr2rfp/+::Cx3cr1gfp/+ mice, and 5 onset Ccr2rfp/rfp::Cx3cr1gfp/+ mice from 3 EAE inductions as follows: 8–10 mice were immunized at each 
experiment and 1–2 onset mice were selected from each induction. **, P  0.01. Bar: 250 μm.
Figure 6. Inflammatory signature in MiDMs versus MDMs in the CNS of Cx3cr1gfp/+::Ccr2rfp/+ mice with EAE. (A) Quantitative nCounter expres-sion 
profiling of 179 inflammation related genes was performed in CNS-derived GFP+ microglia and RFP+ recruited monocytes from naive and EAE mice 
at onset, peak and recovery stages. Each row of the heat map represents an individual gene and each column an individual group from pool of 5 mice at 
each time point. The relative abundance of transcripts is indicated by a color (red, higher; green, median; blue, low). For A–H, we studied five mice in each 
time point (onset, peak, recovery) from 3 EAE inductions; 8–10 mice were immunized in each induction. (B) Heat map of differentially expressed microglia 
1540 Distinguishing microglia and monocytes in EAE CNS | Yamasaki et al.
JEM Vol. 211, No. 8 
Ar t icle 
We noted a subset of genes that were expressed in microglia 
and highly regulated in MiDMs during EAE, but not ex-pressed 
at all in monocytes or MDMs (Fig. 6, A and B). Con-versely, 
a subset of MDM-enriched genes were dynamically 
regulated in monocytes and MDMs but not in microglia 
(Fig. 6, A and B). MDM-enriched genes were sharply up-regulated 
from naive monocytes to onset and peak-stage 
MDMs (Fig. 6 B), descending toward naive levels during 
recovery (Fig. 6 B). In contrast, MiDM-enriched genes 
were strongly expressed in naive cells, almost uniformly si-lenced 
at onset, and began a return toward naive levels at peak 
and recovery (Fig. 6 B). Comparing MDM-enriched genes 
with MiDM-enriched genes showed that MDMs were 
more likely to express effector functions, including secreted 
factors and surface molecules (18/28; 64.3% of MDM-enriched 
genes encoded effector functions; Fig. 6 C: and 
Table S1, purple genes). In contrast, only 18/48 (37.5%) of 
MiDM-enriched genes encoded effector functions (Fig. 6 D, 
Table S1, purple genes). These observations indicated that 
MiDMs and MDMs exhibited markedly distinct expression 
profiles during EAE. 
Differential expression of macrophage 
effector functions by MiDMs and MDMs 
Our ultrastructural analysis of myeloid cells in EAE focused 
on myeloid cell relationships to tissue elements. Expression 
profiling also addressed the cytokine and growth factor output 
of MiDMs and MDMs, potentially providing insight into disease 
pathogenesis. We used k-means clustering to discriminate five 
distinct patterns of MiDM gene expression during the course 
of EAE (Fig. 6, E and F). The red, blue and green groups in-creased 
in MiDMs at onset, peak, and recovery, respectively. 
Red group genes involved several surface molecules. Green 
group genes, up-regulated at onset and transiently further 
up-regulated at peak, were comprised mainly of complement-system 
elements (C3aR1; C4a, C1qa, C1qa, C3, and Cfb); 
mononuclear cell–specific chemokines (CCl2, 3, 4, 5, 7, and 
CXCL9); proliferation related genes ( fos, jun, myc, and CSF1); 
and acute inflammation–related genes (IL1a, IL1b, TNF, 
CEBP, STAT1). Cell growth–related genes expressed at this 
time point correlated to reported patterns of microglial pro-liferation 
during EAE (Ajami et al., 2011). Blue group genes 
up-regulated at recovery included heterogeneous cytokines 
(IFN-, IFN-, TGFB3, IL2, IL3, IL4, IL12, IL12, 
PDGFA, CSF2, and CXCL2). Both yellow group and golden 
group genes were strongly expressed in naive microglia, re-duced 
drastically at onset, and either returned to preEAE lev-els 
during recovery (yellow) or failed to do so (golden). These 
1541 
having concave nucleus (Fig. 5 C, left) had multiple intracellu-lar 
myelin inclusions, one of which (Fig. 5 C, left middle) was 
physically connected to a myelin sheath (Fig. 5 C, right mid-dle) 
at a paranode (Fig. 5 C, right), indicating active ongoing 
demyelination at a node of Ranvier. By distinct contrast, EAE 
onset tissues of Ccr2rfp/rfp::Cx3cr1gfp/+ mice were characterized 
by nodal pathology often without cellular infiltrates (Fig. 5 D). 
In one instance, we detected a neutrophil abstracting myelin 
from the myelin internode (Fig. 5, left and right) despite a 
nearby disrupted node (Fig. 5, left) in tissues from a Ccr2rfp/rfp:: 
Cx3cr1gfp/+ mouse. Importantly, there was no evidence for 
neutrophil recognition of disrupted nodes of Ranvier. We in-terpreted 
these observations to suggest that MDMs specifically 
recognized nodal components to initiate demyelination, and that 
absence of MDMs at disrupted nodes of Ccr2rfp/rfp::Cx3cr1gfp/+ 
mice with EAE was caused by the virtual absence of infiltrat-ing 
monocytes (Saederup et al., 2010). 
To quantify the outcome of these ultrastructural differences, 
we monitored demyelination using histochemical staining with 
aurohalophosphate complexes at disease onset in Ccr2rfp/rfp:: 
Cx3cr1gfp/+ and Ccr2rfp/+::Cx3cr1gfp/+ mice. Demyelination was 
significantly reduced at EAE onset in CCR2-deficient mice 
(Fig. 5 F), indicating the importance of MDM recognition of 
disrupted nodes for efficient inflammatory demyelination. Fur-thermore, 
as nodal pathology was equivalent in Ccr2rfp/rfp:: 
Cx3cr1gfp/+ (Fig. 5 D) and Ccr2rfp/+::Cx3cr1gfp/+ mice at the 
preonset stage of EAE, the results suggested that inflammatory 
nodal disruption could be reversible if MDMs were prevented 
from initiating demyelination at those sites. 
Expression profiling demonstrates differential 
MiDMs and MDMs gene expression 
across the time course of an EAE attack 
We reasoned that different phenotypes (Fig. 1) and effector 
properties (Figs. 2–4) of MDMs and MiDMs should be re-flected 
in distinct gene expression profiles in the dynamic CNS 
microenvironment during EAE. To address this hypothesis, 
nCounter digital multiplexed gene expression analysis (Kulkarni, 
2011) was performed using directly ex vivo naive microglia 
and splenic F4/80+ macrophages (here termed monocytes and 
considered similar to microglia by expression profiling; Gautier 
et al., 2012), as well as flow-sorted MiDMs or MDMs across the 
time course of an EAE attack. Microglia and MiDMs clus-tered 
together during unsupervised hierarchical clustering, as 
did monocytes and MDMs (Fig. 6, A and B). In both MiDMs 
and MDMs, naive and recovery-stage expression profiles were 
more alike than were onset and peak-stage profiles (Fig. 6, 
A and B) suggesting a return to homeostasis at EAE recovery. 
and monocyte genes. (C) Enriched monocyte genes as compared with resident microglia. Bars represent fold changes of gene expression across naive and 
all disease stages versus resident microglia. (D) Enriched microglia genes as compared with recruited monocytes. Bars represent fold changes of gene 
expression across naive and all disease stages versus recruited monocytes. (E–H) K-means clustering of inflammation genes in resident microglia and 
recruited monocytes. K-means clustering was used to generate 5 disease stage–related clusters in MiDMs. Heat map (E) and expression profile (F) of in-flammation 
genes in MiDMs are shown by generated clusters. MDM expression matrix overlaid on microglial based clusters shows (G) heat map and 
(H) expression profile.
other time points as well. However, a substantial minority of 
genes both for MDMs and MiDMs showed some dissonant 
time points, at which a previously down-regulated gene might 
show up-regulation (unpublished data). We show this subset of 
recovered genes in Fig. 8. In virtually every case (Fig. 8, A–D), 
these dissonant compensatory changes took place during recov-ery 
and almost always showed an increase in a gene that had 
been down-regulated during onset and peak. Both MiDMs 
(Fig. 8 B) and MDMs (Fig. 8 D) demonstrated this pattern of 
gene-expression kinetics. 
Convergent and divergent responses to upstream 
regulatory signaling by MiDMs and MDMs 
Translation of observations made using expression profiles can 
be enabled through identification of upstream regulators. We 
used Ingenuity IPA software to identify putative upstream reg-ulators 
of the gene expression alterations demonstrated by 
MiDMs and MDMs at disease onset. Putative regulatory ele-ments 
were then grouped in signaling modules and subjected 
to pathway analysis. Cell motility pathways were clearly differ-ent 
in MiDMs and MDMs (unpublished data). Core elements 
such as RhoA (Xu et al., 2009) were regulated divergently and 
associated signaling components were predicted to be enhanced 
in MDMs but depressed in MiDMs, consistent with our pheno-typic 
characterization using SBF-SEM. Both HIF-1 (Fig. 9 A) 
and TNF pathways (not depicted) were also differentially reg-ulated 
in MiDMs and MDMs. By contrast, type I IFN pathway 
(Fig. 9 B) was regulated virtually identically in MiDMs and 
MDMs. Collectively, these data suggest that HIF-1 and TNF 
signaling may partly drive pathogenic properties of MDMs. 
Additionally, these data indicated that the separate ontogeny 
of microglia and monocytes will lead, probably by epigenetic 
influences, to divergent responses to some but not all environ-mental 
stimuli, with phenotypic consequences according to 
the CNS microenvironment. 
DISCUSSION 
In this study, we developed a novel strategy to discriminate 
MDMs from MiDMs. We used SBF-SEM to address the de-tailed 
relationships of MiDM and MDM to axoglial units in 
the spinal cords of mice at EAE onset and expression profiling 
to examine potential mechanisms. Selection of the EAE disease 
model ensured that both recruited monocytes and resident mi-croglia 
were exposed to the same intensely inflammatory en-vironment 
to increase the likelihood that ambient conditions 
could activate these two myeloid cell types toward a convergent 
inflammatory phenotype. Instead, we found strikingly diver-gent 
relationships of MDMs and MiDMs to axoglial units, by 
quantitative and qualitative ultrastructural analysis. Results 
from expression profiling supported this interpretation by show-ing 
that MiDM metabolism was severely down-regulated, 
whereas expression profiles of MDMs reflected the activated 
phagocytic phenotype observed through SBF-SEM. 
Several salient new observations emerged from these ex-periments. 
First, we showed that MDMs initiate demyelination 
at EAE onset, as MDMs were the overwhelmingly dominant 
genes included a large spectrum of intracellular signaling com-ponents 
from the MAP-kinase pathways, as well as TGF and 
receptor, both of which are implicated in the naïve microglial 
phenotype (Butovsky et al., 2014). 
These five gene groups were also analyzed for MDM ex-pression 
patterns during EAE (Fig. 6, G and H). None of the 
gene groups showed coordinate regulation patterns in MDMs, 
as were observed in MiDMs (Fig. 6 H). This observation un-derscored 
disparate responses of MiDMs and MDMs to the 
inflammatory CNS microenvironment of EAE, despite their 
being present in close proximity (Fig. 1 A). 
Expression patterns at EAE onset 
in relation to MiDM and MDM function 
To determine whether gene expression patterns could be in-formative 
for understanding the relationships of cells to ax-oglial 
elements in tissues at EAE onset, we interrogated naive 
versus onset MDM and MiDM gene expression related to 
cellular functions (Fig. 7). MiDMs showed highly significant 
up-regulation of functions associated with cell movement, che-moattraction, 
and migration (Fig. 7 B). In the Ingenuity IPA 
database, the terms cell movement, chemoattraction, and mi-gration 
indicated production of chemokines such as CCL2, 
CCL3, CCL4, CCL5, and CCL7, which are up-regulated at 
onset and further increased at peak (Fig. 6, E and F, green 
group and genes). In other respects, MiDMs exhibited a re-pressed 
metabolic and activation phenotype by comparison 
to naive microglia (Fig. 7 B) including proliferation, RNA 
metabolism, cytoskeletal organization, microtubule dynamics, 
extension of processes, phagocytosis and generation of reac-tive 
oxygen species. 
MDMs showed up-regulation of functions associated to 
macrophages, including phagocytosis, calcium signaling, pro-duction 
of prostanoids, adhesion, autophagy, and cell clearance 
(Fig. 7 B). This pathway analysis corresponded well to effector 
properties displayed by MDMs in our SBF-SEM analysis 
(Figs. 2–4). No functions were reported to be down-regulated 
in MDMs at EAE onset as compared with naive monocytes. 
A comprehensive listing (Table S1) of all genes regulated 
by at least twofold in MiDMs or MDMs as compared with 
expression levels in naive mice affirmed and extended these 
interpretations. At EAE onset when SBF-SEM analyses were 
performed, MiDMs predominantly suppressed the distinctive 
gene expression pattern which correlates to their unique phe-notype 
(Chiu et al., 2013), reflected by the observation that 
MiDMs down-regulated far more genes than were up-regulated 
(Table S1). In contrast, MDMs up-regulated far more genes 
than did MiDMs and up-regulated more transcripts than were 
down-regulated. Additionally, the extent of gene up-regulation 
in MDMs exceeded that seen in MiDMs. 
MiDM and MDM gene expression kinetics reflected 
return toward homeostasis in recovery stage 
These expression profiles showed consonant changes for the 
vast majority of genes analyzed: if a gene was up-regulated at 
any time point, then its expression level showed an increase at 
1542 Distinguishing microglia and monocytes in EAE CNS | Yamasaki et al.
JEM Vol. 211, No. 8 
Ar t icle 
importance of MDMs for this mechanism of demyelination. In 
particular, neutrophils in inflamed CNS of Ccr2rfp/rfp::Cx3cr1gfp/+ 
mice did not recognize disrupted nodes. These observations 
are clinically pertinent: our detection of MDMs at nodes of 
Ranvier is consistent with recent reports of nodal pathology 
in clinical demyelinated tissues (Fu et al., 2011; Desmazières 
et al., 2012). The present observations extend this concept and 
provide a cellular basis for nodal pathology at the earliest stages 
of demyelination. Given the presence of potential phagocytic 
signals at nodes (antibodies to paranodal proteins such as contac-tin 
and neurofascins; Meinl et al., 2011); complement-derived 
1543 
cells found in isolation attached to axoglial units and demon-strated 
destructive interactions with myelinated axons in 3D 
reconstructions. Second, MDMs were unexpectedly observed 
at nodes of Ranvier in 9% of axoglial units and showed remark-ably 
invasive behavior, including extension of microvilli (Fig. 4 A) 
or localization of cell soma (Fig. 4 B) between axolemma and 
myelin sheath. Our observed frequency of MDM–nodal inter-action 
represents a minimum estimate as MDMs found at hemi-nodes 
adjacent to a demyelinated segment (Fig. 3 B) were not 
scored. Comparison of Ccr2rfp/rfp::Cx3cr1gfp/+ and Ccr2rfp/+:: 
Cx3cr1gfp/+ mice at and before EAE onset emphasized the 
Figure 7. Affected functions in MiDMs and MDMs at EAE onset. nCounter inflammatory gene expression data were uploaded to IPA. Genes with 
fold change (EAE onset vs. Naive) ≥1.5 or ≤1.5 were included in downstream effects analysis. (A) MDMs up-regulated functions, sorted by activation 
z-score. (B) MiDMs up-regulated (left) and down-regulated (right) functions, sorted by activation z score. The bias term indicates imbalanced numbers of 
up- and down-regulated genes associated with a distal function requiring significance at the P  0.01 level. We studied pooled samples from 5 mice in 
each time point (onset, peak, recovery) from 3 EAE inductions; 8–10 mice were immunized in each induction.
Figure 8. Restoration of affected inflammatory genes in resident microglia and recruited monocytes at recovery stage. For each gene, fold 
change of all different disease stages versus naive state were calculated. Genes that contained at least one fold change 2 or  0.5 and average fold 
change for peak and onset 2 or 0.5 were presented. (A) Microglial up-regulated; (B) Microglial down-regulated; (C) monocyte up-regulated; (D) monocyte 
down-regulated. We studied pooled samples from five mice in each time point (onset, peak, recovery) from three EAE inductions; 8–10 mice were immu-nized 
in each induction. FC, fold change. 
1544 Distinguishing microglia and monocytes in EAE CNS | Yamasaki et al.
Figure 9. Function networks in MiDMs and MDMs. nCounter inflammatory gene expression data were uploaded to IPA. Genes with fold change 
(EAE onset vs. Naive) ≥1.5 or ≤1.5 were included in upstream regulators analysis. Predicted upstream regulators were manually curated to form func-tional 
clusters. Clusters were uploaded to IPA using Z scores as reference value for each gene. Networks were generated for each cluster consisting of 
uploaded genes and additional predicted molecules. (A) Typical example of functions with dissimilar activation pattern in MiDMs and MDMs: HIF1A. 
(B) Function with similar activation pattern in MiDMs and MDMs: Type I IFN. Red object denotes positive (2) z score and green object denotes negative 
JEM Vol. 211, No. 8 
Ar t icle 
1545
a gradual return toward a homeostatic expression profile, as 
suggested by MiDM up-regulation of fos, jun, myc, and CSF1 
(Wei et al., 2010) at disease onset. By striking contrast, MDMs 
up-regulated a large suite of inflammation-associated genes at 
EAE onset, with subsequent regression to the expression phe-notype 
of circulating monocytes. 
Blood monocytes and resident microglia were exposed to 
the same inflammatory environment. However, their preEAE 
states were extremely distinct, with monocytes being gener-ated 
from a bone marrow progenitor within weeks of entry 
into CNS, whereas microglia originated during early embryo-genesis 
and had inhabited a serum-free unique environment 
from midgestation. In a recent study, we characterized resident 
microglia by profiling mRNA, miRNA, and protein in com-parison 
with infiltrated brain macrophages, nonmicroglial resi-dent 
brain cells, and peripheral macrophages (Butovsky et al., 
2014). The detailed profiling after separating cells via CD45dim 
status showed distinct mRNA, miRNA, and protein expres-sion 
by microglia as compared with infiltrating monocytes or 
neuroepithelial brain cells (Butovsky et al., 2014). The study 
described transcription factors and miRNAs characteristic of 
microglia in healthy brain but not in peripheral monocytes. 
These findings partially explain a divergent response of these 
two cell types to the same stimuli (Butovsky et al., 2014). 
The strength of the study is that the dual reporter system 
is sufficient to accurately distinguish monocyte versus mi-croglial 
cells and thus to address the general concept that 
monocytes and microglia can exert differential functions in 
a CNS disease process. At the onset of EAE, the time point 
at which our imaging studies were focused, we are able to 
make an unequivocal distinction between resident microglia 
(CX3CR1gfp) and infiltrating monocytes (CCR2rfp). Two em-pirical 
observations underline this discrimination: microglia 
are uniformly CX3CR1+ from early embryonic time points 
through adulthood (Cardona et al., 2006; Ginhoux et al., 2010; 
Schulz et al., 2012), and CCR2+Ly6C+ cells constitute the vast 
majority of infiltrating monocytes at EAE onset (Saederup 
et al., 2010; Mizutani et al., 2012). 
There were unavoidable limitations of our research; spe-cifically, 
to address how monocytes and microglia respond to 
a shared microenvironment, we focused on a single, patho-genically 
relevant time point: onset of EAE. For this reason, it 
was beyond the scope of our study to decipher the phenotypic 
fate of infiltrated monocytes. In peripheral models of inflam-mation, 
Ly6Chi/CCR2rfp monocytes down-regulate the re-porter 
over time and show phenotypic evolution. Furthermore, 
our conclusions should not be generalized beyond the present 
disease paradigm: in other models, such as spinal cord contusion, 
the inflammatory infiltrate includes Ly6Clow/CX3CR1gfp 
monocytes, which are highly pathogenic (Donnelly et al., 
2011). Our findings carry biological and medical significance 
opsonins (Nauta et al., 2004); and stress-induced eat-me sig-nals 
(Hochreiter-Hufford and Ravichandran, 2013), it may be 
feasible to identify a direct molecular pathway for initiating de-myelination 
in this model. Third, we characterized a molecu-lar 
signature for resident microglia at EAE onset. Grouping of 
regulated genes into functional categories demonstrated a 
remarkable down-regulation of microglial metabolism at the 
nuclear, cytoplasmic and cytoskeletal levels. 
In our initial experiments we found that the presence of 
myelin debris at the peak of EAE did not discriminate MDMs 
from MiDMs. We considered that SBF-SEM would exhibit 
advantages for spatial resolution (Denk and Horstmann, 2004) 
required for characterizing relationships of myeloid cells to 
axoglial units during the inflammatory demyelinating process 
at EAE onset. To take advantage of this technique we developed 
methods based on cell volume and process number (Fig. 1 E), 
to distinguish MDMs from MiDMs in 0.2-μm confocal optical 
sections, and translated this approach directly to SBF-SEM 
image sets at 0.2-μm intervals. We also noted differential nuclear 
morphology, mitochondrial shape, and osmiophilic granule 
content between MDMs and MiDMs. These characteristics of 
MDMs and MiDMs may not be universally present in other 
pathological circumstances but demonstrate an approach 
to ultrastructural distinction of myeloid cell populations in 
tissue sections. 
Gene expression profiling across the time course of EAE 
yielded intriguing kinetics as analyzed by k-means clustering. 
Five patterns were observed. Red group genes (increased at 
onset) comprised the smallest number and involved several sur-face 
molecules: CCR1, CCR7, CXCR2, and CD40. Of these, 
CCR7 and CD40 have been reported on activated microglia, 
including those observed in MS tissue sections (Kivisäkk et al., 
2004; Serafini et al., 2006). GAPDH was up-regulated in 
MiDMs at onset. Although often regarded as a housekeeping 
gene, GAPDH is found in complexes that limit the translation 
of inflammatory gene transcripts in activated mouse macro-phages 
(Mukhopadhyay et al., 2009; Arif et al., 2012). As pre-viously 
reported (Chiu et al., 2013), MiDM gene expression 
during the course of EAE did not correspond to the M1/M2 
pattern of peripheral macrophage responses to infection or tis-sue 
injury. Microglial morphological transformation can be 
relatively uniform regardless of the inflammatory process that 
provokes it. Despite this apparent uniformity, gene expression 
by morphologically identical microglia can differ drastically 
contingent on context (Perry et al., 2007). 
Unsupervised hierarchical clustering provided insight into 
gene expression patterns of MDMs and MiDMs. Naive and 
recovery patterns were similar for both cell types. At disease 
onset, microglia showed drastic down-regulation of the expres-sion 
profile observed in cells from healthy brain. Brisk mi-croglial 
proliferation (Ajami et al., 2011) may have accelerated 
(2) z-score. Orange object denotes predicted activation of the network object. Blue object denotes predicted inhibition of the network object. Predicted 
relationships (connecting lines): orange, leads to activation; blue, leads to inhibition; yellow, finding inconsistent with state of downstream molecule; 
gray, effect not predicted. 
1546 Distinguishing microglia and monocytes in EAE CNS | Yamasaki et al.
JEM Vol. 211, No. 8 
Ar t icle 
Histological and immunohistochemical analysis. Spinal columns were 
removed after mice were perfused with 4% paraformaldehyde (PFA). For im-munofluorescence 
assay, free floating sections of the lumbar spinal cord were 
prepared as previously described (Huang et al., 2006). For immunofluores-cence 
assay, sections were blocked with 10% normal serum for 2 h and stained 
with primary antibodies at 4°C for 24–48 h. After washing with PBS-T (PBS 
with 0.1% Triton X-100; Sigma-Aldrich) three times, the sections were incu-bated 
with secondary antibodies at room temperature for 2 h and mounted 
in ProLong Gold antifade reagent (Invitrogen). Antibodies used include rat 
anti-CD11b (BD), mouse anti-GFP (Abcam), rabbit anti-RFP (Abcam), Alexa 
Fluor 488 goat anti–mouse IgG (Invitrogen), Alexa Fluor 594 goat anti–rabbit 
IgG (Invitrogen), and Alexa Fluor 647 goat anti–rat IgG (Invitrogen). Nuclei 
were labeled by DAPI. Images were collected by confocal laser-scanning mi-croscope 
1547 
(SP5; Leica). 
Quantitative 3D morphology. Quantitative 3D morphology of MDMs 
and MiDMs was analyzed in confocal images from spinal cord of mice at 
EAE onset. Free floating sections of the lumbar spinal cord were stained with 
RFP for MDMs, GFP for MiDMs, and DAPI for nuclei. Stack images were 
taken at 0.2-μm step size along the z-direction with a 63× objective (numer-ical 
aperture [NA] = 1.4) and zoom factor 2. A square (1,024 × 1,024 pixels) 
corresponding to 123 × 123 μm2 was used for the analysis. Cells were 3D re-constructed 
by ImageJ software and all analyses were performed using ImageJ 
with 3D Convex Hull plugin. The parameters analyzed include voxel (volu-metric 
pixel), convex voxel, volume, convex volume, surface, and convex sur-face 
area. Other calculated parameters were: Solidity3D = volume/convex 
volume; Convexity3D = convex surface area/surface area; Formfactor3D = 
36 3 π × volume2 surface area3. The number of primary processes was esti-mated 
visually. We included 5 mice, 54 MDMs; 51 MiDMs in this assay with 
2 sections/mouse, 4–6 cells/section and 8–12 cells/mouse. Those mice came 
from three EAE inductions. 
SBF-SEM. Spinal cords were removed after mice were perfusion-fixed 
using 4% PFA with 1% glutaraldehyde. Lumbar spinal cord sections were 
made on a vibratome (Leica). Sections were stained with 0.4% OsO4, uranyl 
acetate and lead aspartate, then embedded in epon resin (Electronic Micros-copy 
Sciences). SBF-SEM images were acquired using a Sigma VP SEM 
(Carl Zeiss) with 3View (Gatan). Serial image stacks of images at 100-nm 
steps were obtained by sectioning 48 × 48 × 20 μm3 tissue blocks (length × 
width × depth) at a resolution of 8192 × 8192 pixels. Image stacks were pro-cessed 
for 3D reconstruction by TrakEM2 in FIJI software (National Institutes 
of Health). Alternating sections from the same stacked images were chosen to 
make stacks for 3D reconstructions which matched the 0.2-μm step size used 
for acquiring confocal stacked images. In SBF-SEM images, we discriminated 
MDMs and MiDMs using the volume/primary processes model (Fig. 1 E) 
generated from analyzing confocal images. Quantifications of myeloid-cell 
spatial relationships to axoglial units, including myelin incorporation, were 
done in SBF-SEM images. 
Quantification of nuclei and mitochondria. Characterizations of nu-clear 
shapes were conducted in SBF-SEM images. Nuclei were categorized 
as follows: round, round shape and smooth surface with ratio of length/ 
width ≤1.5; elongated, elongated or oval shape with length/width 1.5, and 
may have small indentations; Bilobulated: two connected lobes with single 
intervening large indentation; Irregular: complicated shape with corrugated 
surface, and may have multiple and variable sizable indentations. Blinded ob-servers 
(n = 3) scoring the nuclear morphology from SBF-SEM images in-cluded 
a research student, a research fellow and a neuroscientist. Observers 
were trained on the same nuclear examples in each category and practiced 
using 20 nuclei comprising all shapes before scoring the nuclei. Kappa test 
showed good pairwise agreement rates among observers (0.8) and the data 
from the neuroscientist are used. Quantifications were done in 3 individual 
mice from 3 EAE inductions including 28–35 cells from two separate lesions 
from each mouse in the assay. 
by demonstrating and characterizing differential responses of 
infiltrating monocytes and resident microglia in a relevant dis-ease 
model at a prespecified time point, at which point patho-genic 
events are taking place. Therefore, we focused our analysis 
on the day of EAE onset rather than subsequent events to 
challenge our overall hypothesis that infiltrating monocytes 
versus resident microglia respond very differently to acute in-flammatory 
stimuli. 
Activated myeloid cells are the proximate effectors of a 
bewildering array of acute and chronic disorders (Wynn et al., 
2013). The technical and conceptual approach taken in this 
study may be applicable to other tissues and disease processes. 
In many pathological conditions, tissues harbor a mixed pop-ulation 
of activated resident and recruited monocytes. The 
therapeutic strategy will differ conclusively based on the spe-cific 
effector properties of each cell type and the stage of dis-ease. 
In particular, if monocytes are pathogenic, then their 
trafficking should be blocked using a peripherally active agent. 
The optimal application of agents that regulate leukocyte mi-gration 
and intracellular signaling will be promoted by de-tailed 
examination of each individual myeloid population. 
MATERIALS AND METHODS 
Mice. C57BL/6 mice were obtained from the National Cancer Institute. 
Ccr2rfp/+::Cx3cr1gfp/+ mice were generated by crossbreeding Ccr2rfp/rfp::C57BL/6 
mice (Saederup et al., 2010) with Cx3cr1gfp/gfp::C57BL/6 mice ( Jung et al., 
2000). Ccr2rfp/rfp::Cx3cr1gfp/gfp mice were generated by breeding Ccr2rfp/+ 
::Cx3cr1gfp/+ mice. Ccr2rfp/rfp::Cx3cr1gfp/+ mice were generated by crossbreed-ing 
Ccr2rfp/rfp::C57BL/6 mice with Ccr2rfp/rfp::Cx3cr1gfp/gfp mice. Animal ex-periments 
were performed according to the protocols approved by the 
Institutional Animal Care and Use Committee at the Cleveland Clinic fol-lowing 
the National Institutes of Health guidelines for animal care. 
EAE induction and clinical evaluation. EAE was induced in Ccr2rfp/+ 
::Cx3cr1gfp/+ mice and Ccr2rfp/rfp::Cx3cr1gfp/+ mice of 24–28 wk of age using 
myelin-oligodendrocyte-glycoprotein peptide 35–55 (MOG) as previously 
described (Huang et al., 2006). All mice were weighed and graded daily for 
clinical stages as previously reported (Saederup et al., 2010). We defined clinical 
stage of EAE as follows: pre-onset was the day sudden weight loss for 8–10% 
occurred; onset was the day EAE signs appeared; peak was the second day score 
didn’t increase after sustained daily worsening; and recovery was the second 
day score didn’t decrease after a period of sustained daily improvement. 
To address our research questions, we integrated flow cytometry, immuno­histochemistry 
with quantitative morphometry, cell sorting for expression 
profiling, and serial block-face scanning electronic microscopy. In all, we per-formed 
12 EAE immunizations in Ccr2rfp/+::Cx3cr1gfp/+ mice and 19 immu-nizations 
in Ccr2rfp/rfp::Cx3cr1gfp/+ mice for this project, with 8–10 mice in 
each immunization. We selected EAE mice at onset, peak or recovery de-pending 
on the specific studies underway at that time, with the majority of 
mice coming from the onset stage of EAE. Each experiment incorporated 
samples from at least three separate immunizations. Details of mouse numbers 
and how they were selected for each experiment were included in the figure 
legends as requested. 
Cell isolation and flow cytometry. Brains and spinal cords were removed 
and homogenized. Mononuclear cells were separated with a 30%/70% Per-coll 
(GE Healthcare) gradient as previously reported (Pino and Cardona, 
2011). Single-cell suspensions from CNS were stained with anti–F4/80-APC 
(BM8; eBioscience) and anti–CD45-PerCP (30-F11; BioLegend). Cells were 
either analyzed on a LSR-II (BD) or sorted on a FACSAria II (BD) running 
Diva6. Data were analyzed with FlowJo software (Tree Star).
nonrandom association. The p value of overlap is calculated by the Fisher’s 
Exact Test. 
The activation z-score is a value calculated by the IPA z-score algorithm. 
The z-score predicts the direction of change for a function or the activation 
state of the upstream regulator using the uploaded gene expression pattern 
(upstream to the function and downstream to an upstream regulator). An ab-solute 
z-score of ≥2 is considered significant. A function is increased/upstream 
regulator is activated if the z-score is ≥2. A function is decreased/upstream 
regulator is inhibited if the z-score ≤-2. 
The bias term is the product of the dataset bias and the bias of target 
molecules involved in a particular function annotation or upstream regulator 
activity. A biased dataset is one where there is more up- than down-regulated 
genes or vice versa. The dataset bias is constant for any given analysis and the 
function/upstream regulator bias is unique for each upstream regulator/function. 
When the absolute value of this term is 0.25 or higher, then that function/up-stream 
regulator’s prediction is considered to be biased and the Fisher’s exact 
p-value must be 0.01 or lower for the analysis to be considered significant. 
We thank Dr. Bruce D. Trapp for invaluable suggestions. We thank Flow core 
in Cleveland Clinic Foundation for the flow cytometry experiments. We thank 
Aishwarya Yenepalli for help with quantification. 
This research was supported by grants from the US National Institutes of 
Health, the Charles A. Dana Foundation, the National Multiple Sclerosis Society, and 
the Williams Family Fund for MS Research, as well as a Postdoctoral Fellowship 
from National Multiple Sclerosis Society (to N. Ohno). 
The authors have no competing financial interests. 
Submitted: 28 November 2013 
Accepted: 9 June 2014 
REFERENCES 
Ajami, B., J.L. Bennett, C. Krieger, W. Tetzlaff, and F.M. Rossi. 2007. Local 
self-renewal can sustain CNS microglia maintenance and function 
throughout adult life. Nat. Neurosci. 10:1538–1543. http://dx.doi.org/10 
.1038/nn2014 
Ajami, B., J.L. Bennett, C. Krieger, K.M. McNagny, and F.M. Rossi. 2011. 
Infiltrating monocytes trigger EAE progression, but do not contribute to 
the resident microglia pool. Nat. Neurosci. 14:1142–1149. http://dx.doi 
.org/10.1038/nn.2887 
Arif, A., P. Chatterjee, R.A. Moodt, and P.L. Fox. 2012. Heterotrimeric 
GAIT complex drives transcript-selective translation inhibition in mu-rine 
macrophages. Mol. Cell. Biol. 32:5046–5055. http://dx.doi.org/10 
.1128/MCB.01168-12 
Bauer, J., I. Huitinga, W. Zhao, H. Lassmann, W.F. Hickey, and C.D. Dijkstra. 
1995. The role of macrophages, perivascular cells, and microglial cells in 
the pathogenesis of experimental autoimmune encephalomyelitis. Glia. 
15:437–446. http://dx.doi.org/10.1002/glia.440150407 
Brück, W., P. Porada, S. Poser, P. Rieckmann, F. Hanefeld, H.A. Kretzschmar, 
and H. Lassmann. 1995. Monocyte/macrophage differentiation in early 
multiple sclerosis lesions. Ann. Neurol. 38:788–796. http://dx.doi.org/10 
.1002/ana.410380514 
Butovsky, O., M.P. Jedrychowski, C.S. Moore, R. Cialic, A.J. Lanser, G. 
Gabriely, T. Koeglsperger, B. Dake, P.M. Wu, C.E. Doykan, et al. 2014. 
Identification of a unique TGF--dependent molecular and functional 
signature in microglia. Nat. Neurosci. 17:131–143. http://dx.doi.org/10. 
1038/nn.3599 
Cardona, A.E., E.P. Pioro, M.E. Sasse, V. Kostenko, S.M. Cardona, I.M. Dijkstra, 
D. Huang, G. Kidd, S. Dombrowski, R. Dutta, et al. 2006. Control of mi-croglial 
neurotoxicity by the fractalkine receptor. Nat. Neurosci. 9:917– 
924. http://dx.doi.org/10.1038/nn1715 
Chiu, I.M., E.T. Morimoto, H. Goodarzi, J.T. Liao, S. O’Keeffe, H.P. 
Phatnani, M. Muratet, M.C. Carroll, S. Levy, S. Tavazoie, et al. 2013. A 
neurodegeneration-specific gene-expression signature of acutely isolated 
microglia from an amyotrophic lateral sclerosis mouse model. Cell Rep. 
4:385–401. http://dx.doi.org/10.1016/j.celrep.2013.06.018 
Denk, W., and H. Horstmann. 2004. Serial block-face scanning electron mi-croscopy 
to reconstruct three-dimensional tissue nanostructure. PLoS 
Biol. 2:e329. http://dx.doi.org/10.1371/journal.pbio.0020329 
Mitochondria of MDMs and MiDMs at EAE onset were reconstructed 
from SBF-SEM images to 3D images using TrakEM2. 5 MDM and 5 MiDM 
cells from 3 separate mice at EAE onset (total 10 cells) were included in the 
assay. Those mice came from 3 EAE inductions. Mitochondria were quantified 
for length, cross-sectional area, volume and ratio of length/cross-sectional 
area using Fiji software. 
Quantification of demyelination. Black-gold staining was performed ac-cording 
to a protocol described previously (Liu et al., 2010). In brief, 5 free 
floating lumbar spinal cord sections were stained in 0.2% black-gold solution 
at 65°C water bath for 10 min. After staining with black-gold, sections were 
pictured by 3-CCD video camera interfaced with an Image-Pro Plus Analy-sis 
System (Version 4.1.0.0; MediaCybernetics) and analyzed with ImageJ 
software. Demyelinated areas are those void of black-gold staining. Mean 
percentage of demyelinated areas in white matter were calculated. We in-cluded 
5 mice from 3 EAE inductions in this assay. 
Statistical analysis of cellular elements. Statistical analyses were per-formed 
using SAS (SAS Institute Inc.), PRISM (GraphPad Software) and 
SPSS 17.5 (SPSS Inc.). Flow cytometry data were analyzed by two-way 
ANOVA test and Wilcoxon matched-pairs signed rank test. Nuclear shape 
quantifications were compared by paired Student’s t tests and logistic regres-sion. 
Mitochondrial quantifications were compared by Mann-Whitney U 
test and linear mixed model. Quantitative relationships of myeloid cells to 
axoglial units were compared using logistic regression with generalized esti-mating 
equations (GEE). Clinical characteristics of EAE mice were analyzed 
using two-way ANOVA test with Bonferroni post test. Percentage of demye-lination 
was compared by Student’s t test. Data were shown as mean ± SEM 
or median (the first quartile–the third quartile) and P  0.05 was considered 
statistically significant. 
Gene expression. Mononuclear cells were prepared from brains and spinal 
cords as described previously. Cells were sorted on a BD FACSAria II by gat-ing 
on F4/80+GFP+ for MiDMs and F4/80+RFP+ for MDMs. RNA was 
isolated from FACS-sorted cells mixed from three mice from six EAE induc-tions 
per data point in TRIzol Reagent (Ambion) according to manufactur-er’s 
protocol. RNA samples were analyzed by nCounter gene expression 
analysis and quantified with the nCounter Digital Analyzer (NanoString 
Technologies). Expressions of 179 genes were analyzed using nCounter GX 
Mouse Inflammation kit. 
Nanostring data normalization. Normalization was conducted with 
nSolver Analysis Software1.1. Data were normalized using positive and nega-tive 
controls and housekeeping genes probes. Background level was calcu-lated 
for each sample as mean of negative control probes + (x2 SD). Calculated 
background was subtracted from each gene expression value. In cases where 
the calculated value was 1, values were set to 1. 
Hierarchical and k-means clustering analysis. Hierarchical cluster analy­sis 
was performed using Pearson correlation for distance measure algorithm 
to identify samples with similar patterns of gene expression. MiDM samples 
expression data were used in k-means clustering using Pearson correlation 
for distance measures (Multi Experiment Viewer v. 4.8). 
IPA (Ingenuity) analysis. Data were analyzed using IPA (Ingenuity Sys-tems). 
Differentially expressed genes (EAE onset MiDMs versus naive mi-croglia 
and EAE onset MDMs versus naive splenic monocytes) were used in 
downstream effects and upstream regulators analyses. Uploaded dataset for 
analysis were filtered using cutoff definition of 1.5-fold change. Level of con-fidence 
for analysis was set to high-predicted and experimentally observed. 
Terms used in IPA analyses. The p-value is a measure of the likelihood 
that the association between a set of genes in the uploaded dataset and a re-lated 
function or upstream regulator is due to random association. The smaller 
the p-value, the less likely it is that the association is random and the more 
significant the association. In general, P  0.05 indicate a statistically significant, 
1548 Distinguishing microglia and monocytes in EAE CNS | Yamasaki et al.
JEM Vol. 211, No. 8 
Ar t icle 
Mizutani, M., P.A. Pino, N. Saederup, I.F. Charo, R.M. Ransohoff, and A.E. 
Cardona. 2012. The fractalkine receptor but not CCR2 is present on mi-croglia 
from embryonic development throughout adulthood. J. Immunol. 
1549 
188:29–36. http://dx.doi.org/10.4049/jimmunol.1100421 
Mukhopadhyay, R., J. Jia, A. Arif, P.S. Ray, and P.L. Fox. 2009. The GAIT sys-tem: 
a gatekeeper of inflammatory gene expression. Trends Biochem. Sci. 
34:324–331. http://dx.doi.org/10.1016/j.tibs.2009.03.004 
Nauta, A.J., G. Castellano, W. Xu, A.M. Woltman, M.C. Borrias, M.R. Daha, 
C. van Kooten, and A. Roos. 2004. Opsonization with C1q and man-nose- 
binding lectin targets apoptotic cells to dendritic cells. J. Immunol. 
173:3044–3050. http://dx.doi.org/10.4049/jimmunol.173.5.3044 
Perry, V.H., C. Cunningham, and C. Holmes. 2007. Systemic infections and in-flammation 
affect chronic neurodegeneration. Nat. Rev. Immunol. 7:161– 
167. http://dx.doi.org/10.1038/nri2015 
Pino, P.A., and A.E. Cardona. 2011. Isolation of brain and spinal cord mono-nuclear 
cells using percoll gradients. J. Vis. Exp. 2348. 
Ransohoff, R.M. 2007. Microgliosis: the questions shape the answers. Nat. 
Neurosci. 10:1507–1509. http://dx.doi.org/10.1038/nn1207-1507 
Ransohoff, R.M. 2012. Animal models of multiple sclerosis: the good, the bad 
and the bottom line. Nat. Neurosci. 15:1074–1077. http://dx.doi.org/10 
.1038/nn.3168 
Saederup, N., A.E. Cardona, K. Croft, M. Mizutani, A.C. Cotleur, C.L. Tsou, 
R.M. Ransohoff, and I.F. Charo. 2010. Selective chemokine receptor 
usage by central nervous system myeloid cells in CCR2-red fluorescent 
protein knock-in mice. PLoS ONE. 5:e13693. http://dx.doi.org/10 
.1371/journal.pone.0013693 
Savarin, C., S.A. Stohlman, R. Atkinson, R.M. Ransohoff, and C.C. Bergmann. 
2010. Monocytes regulate T cell migration through the glia limitans 
during acute viral encephalitis. J. Virol. 84:4878–4888. http://dx.doi.org/ 
10.1128/JVI.00051-10 
Schulz, C., E. Gomez Perdiguero, L. Chorro, H. Szabo-Rogers, N. Cagnard, 
K. Kierdorf, M. Prinz, B. Wu, S.E. Jacobsen, J.W. Pollard, et al. 2012. A lin-eage 
of myeloid cells independent of Myb and hematopoietic stem cells. 
Science. 336:86–90. http://dx.doi.org/10.1126/science.1219179 
Serafini, B., B. Rosicarelli, R. Magliozzi, E. Stigliano, E. Capello, G.L. 
Mancardi, and F. Aloisi. 2006. Dendritic cells in multiple sclerosis le-sions: 
maturation stage, myelin uptake, and interaction with proliferating 
T cells. J. Neuropathol. Exp. Neurol. 65:124–141. 
Steinman, L., R. Martin, C. Bernard, P. Conlon, and J.R. Oksenberg. 2002. 
Multiple sclerosis: deeper understanding of its pathogenesis reveals new 
targets for therapy. Annu. Rev. Neurosci. 25:491–505. http://dx.doi.org/ 
10.1146/annurev.neuro.25.112701.142913 
Stoll, G., J.W. Griffin, C.Y. Li, and B.D. Trapp. 1989. Wallerian degeneration in 
the peripheral nervous system: participation of both Schwann cells and 
macrophages in myelin degradation. J. Neurocytol. 18:671–683. http:// 
dx.doi.org/10.1007/BF01187086 
Trapp, B.D., J. Peterson, R.M. Ransohoff, R. Rudick, S. Mörk, and L. Bö. 
1998. Axonal transection in the lesions of multiple sclerosis. N. Engl. J. 
Med. 338:278–285. http://dx.doi.org/10.1056/NEJM199801293380502 
Trebst, C., T.L. Sørensen, P. Kivisäkk, M.K. Cathcart, J. Hesselgesser, R. 
Horuk, F. Sellebjerg, H. Lassmann, and R.M. Ransohoff. 2001. CCR1+/ 
CCR5+ mononuclear phagocytes accumulate in the central nervous 
system of patients with multiple sclerosis. Am. J. Pathol. 159:1701–1710. 
http://dx.doi.org/10.1016/S0002-9440(10)63017-9 
Wei, S., S. Nandi, V. Chitu, Y.G. Yeung, W. Yu, M. Huang, L.T. Williams, H. Lin, 
and E.R. Stanley. 2010. Functional overlap but differential expression 
of CSF-1 and IL-34 in their CSF-1 receptor-mediated regulation of 
myeloid cells. J. Leukoc. Biol. 88:495–505. http://dx.doi.org/10.1189/ 
jlb.1209822 
Williams, K.C., E. Ulvestad, and W.F. Hickey. 1994. Immunology of multiple 
sclerosis. Clin. Neurosci. 2:229–245. 
Wynn, T.A., A. Chawla, and J.W. Pollard. 2013. Macrophage biology in devel-opment, 
homeostasis and disease. Nature. 496:445–455. http://dx.doi.org/ 
10.1038/nature12034 
Xu, Y., J. Li, G.D. Ferguson, F. Mercurio, G. Khambatta, L. Morrison, A. 
Lopez-Girona, L.G. Corral, D.R. Webb, B.L. Bennett, and W. Xie. 
2009. Immunomodulatory drugs reorganize cytoskeleton by modulating 
Rho GTPases. Blood. 114:338–345. http://dx.doi.org/10.1182/blood- 
2009-02-200543 
Desmazières, A., N. Sol-Foulon, and C. Lubetzki. 2012. Changes at the nodal 
and perinodal axonal domains: a basis for multiple sclerosis pathology? 
Mult. Scler. 18:133–137. http://dx.doi.org/10.1177/1352458511434370 
Donnelly, D.J., E.E. Longbrake, T.M. Shawler, K.A. Kigerl, W. Lai, C.A. Tovar, 
R.M. Ransohoff, and P.G. Popovich. 2011. Deficient CX3CR1 signaling 
promotes recovery after mouse spinal cord injury by limiting the recruit-ment 
and activation of Ly6Clo/iNOS+ macrophages. J. Neurosci. 31:9910– 
9922. http://dx.doi.org/10.1523/JNEUROSCI.2114-11.2011 
Ferguson, B., M.K. Matyszak, M.M. Esiri, and V.H. Perry. 1997. Axonal dam-age 
in acute multiple sclerosis lesions. Brain. 120:393–399. http://dx.doi 
.org/10.1093/brain/120.3.393 
Fife, B.T., G.B. Huffnagle, W.A. Kuziel, and W.J. Karpus. 2000. CC chemokine re-ceptor 
2 is critical for induction of experimental autoimmune encephalomy-elitis. 
J. Exp. Med. 192:899–905. http://dx.doi.org/10.1084/jem.192.6.899 
Fu, Y., T.J. Frederick, T.B. Huff, G.E. Goings, S.D. Miller, and J.X. Cheng. 
2011. Paranodal myelin retraction in relapsing experimental autoimmune 
encephalomyelitis visualized by coherent anti-Stokes Raman scattering mi-croscopy. 
J. Biomed. Opt. 16:106006. http://dx.doi.org/10.1117/1.3638180 
Gautier, E.L., T. Shay, J. Miller, M. Greter, C. Jakubzick, S. Ivanov, J. Helft, A. 
Chow, K.G. Elpek, S. Gordonov, et al; Immunological Genome Consortium. 
2012. Gene-expression profiles and transcriptional regulatory pathways 
that underlie the identity and diversity of mouse tissue macrophages. Nat. 
Immunol. 13:1118–1128. http://dx.doi.org/10.1038/ni.2419 
Ginhoux, F., M. Greter, M. Leboeuf, S. Nandi, P. See, S. Gokhan, M.F. Mehler, 
S.J. Conway, L.G. Ng, E.R. Stanley, et al. 2010. Fate mapping analysis 
reveals that adult microglia derive from primitive macrophages. Science. 
330:841–845. http://dx.doi.org/10.1126/science.1194637 
Gomez Perdiguero, E., C. Schulz, and F. Geissmann. 2013. Development and 
homeostasis of “resident” myeloid cells: the case of the microglia. Glia. 
61:112–120. http://dx.doi.org/10.1002/glia.22393 
Hochreiter-Hufford, A., and K.S. Ravichandran. 2013. Clearing the dead: apop-totic 
cell sensing, recognition, engulfment, and digestion. Cold Spring Harb. 
Perspect. Biol. 5:a008748. http://dx.doi.org/10.1101/cshperspect.a008748 
Huang, D., F.D. Shi, S. Jung, G.C. Pien, J. Wang, T.P. Salazar-Mather, T.T. He, 
J.T. Weaver, H.G. Ljunggren, C.A. Biron, et al. 2006. The neuronal 
chemokine CX3CL1/fractalkine selectively recruits NK cells that modify 
experimental autoimmune encephalomyelitis within the central nervous 
system. FASEB J. 20:896–905. http://dx.doi.org/10.1096/fj.05-5465com 
Huitinga, I., N. van Rooijen, C.J. de Groot, B.M. Uitdehaag, and C.D. 
Dijkstra. 1990. Suppression of experimental allergic encephalomyelitis in 
Lewis rats after elimination of macrophages. J. Exp. Med. 172:1025–1033. 
http://dx.doi.org/10.1084/jem.172.4.1025 
Huitinga, I., J.G. Damoiseaux, E.A. Döpp, and C.D. Dijkstra. 1993. Treatment 
with anti-CR3 antibodies ED7 and ED8 suppresses experimental aller-gic 
encephalomyelitis in Lewis rats. Eur. J. Immunol. 23:709–715. http:// 
dx.doi.org/10.1002/eji.1830230321 
Izikson, L., R.S. Klein, I.F. Charo, H.L. Weiner, and A.D. Luster. 2000. 
Resistance to experimental autoimmune encephalomyelitis in mice 
lacking the CC chemokine receptor (CCR)2. J. Exp. Med. 192:1075– 
1080. http://dx.doi.org/10.1084/jem.192.7.1075 
Jung, S., J. Aliberti, P. Graemmel, M.J. Sunshine, G.W. Kreutzberg, A. Sher, 
and D.R. Littman. 2000. Analysis of fractalkine receptor CX(3)CR1 
function by targeted deletion and green fluorescent protein reporter 
gene insertion. Mol. Cell. Biol. 20:4106–4114. http://dx.doi.org/10 
.1128/MCB.20.11.4106-4114.2000 
Kivisäkk, P., D.J. Mahad, M.K. Callahan, K. Sikora, C. Trebst, B. Tucky, J. Wujek, 
R. Ravid, S.M. Staugaitis, H. Lassmann, and R.M. Ransohoff. 2004. 
Expression of CCR7 in multiple sclerosis: implications for CNS immu-nity. 
Ann. Neurol. 55:627–638. http://dx.doi.org/10.1002/ana.20049 
Kulkarni, M.M. 2011. Digital multiplexed gene expression analysis using 
the NanoString nCounter system. Curr. Protoc. Mol. Biol. Chapter 25, 
Unit25B 10. 
Liu, L., A. Belkadi, L. Darnall, T. Hu, C. Drescher, A.C. Cotleur, D. Padovani- 
Claudio, T. He, K. Choi, T.E. Lane, et al. 2010. CXCR2-positive neutrophils 
are essential for cuprizone-induced demyelination: relevance to multiple 
sclerosis. Nat. Neurosci. 13:319–326. http://dx.doi.org/10.1038/nn.2491 
Meinl, E., T. Derfuss, M. Krumbholz, A.K. Pröbstel, and R. Hohlfeld. 2011. 
Humoral autoimmunity in multiple sclerosis. J. Neurol. Sci. 306:180–182. 
http://dx.doi.org/10.1016/j.jns.2010.08.009
INSIGHTS 
B-RAF unlocks axon regeneration 
The mechanisms that drive axon regeneration after central nervous system (CNS) injury or 
disease are proposed to recapitulate, at least in part, the developmental axon growth pathways. 
This hypothesis is bolstered by a new study by O’Donovan et al. showing that activation of 
a B-RAF kinase signaling pathway is sufficient to promote robust axon growth not only during 
development but also after injury. 
B-RAF was previously shown to be essential for developmental axon growth but it was 
not known if additional signaling pathways are required. In this study, the authors demon-strate 
that activation of B-RAF alone is sufficient to promote sensory axon growth during 
development. Using a conditional B-RAF 
gain-of-function mouse model, the authors 
Insight from Valeria Cavalli (left) 
and David Holtzman 
elegantly prove that B-RAF has a cell-autonomous role in the developmental 
axon growth program. Notably, activated B-RAF promoted overgrowth of 
embryonic sensory axons projecting centrally in the spinal cord, suggesting 
that this pathway may normally be quiescent in central axons. 
Could activated B-RAF also enhance axon regeneration in the adult 
central nervous system? The authors found that activated B-RAF not only 
enabled sensory axon growth into the spinal cord after spinal injury, but also 
promoted regrowth of axons projecting in the optic nerve. Regeneration in 
the injured CNS is prevented by both the poor intrinsic regrowth capacity 
of axons and by inhibitory factors in the tissue environment. Importantly, 
the B-RAF–activated signaling growth program was insensitive to this 
repulsive environment. 
Interestingly, the authors find that B-RAF synergizes with the PI3- 
kinase–mTOR pathway, which also functions downstream of growth factors. 
This opens the possibility that combinatorial approaches that integrate these 
two pathways may heighten regenerative capacity. 
This in vivo study significantly advances the understanding of the role 
Activation of B-RAF signaling enables crushed 
sensory axons (green) to grow into the adult 
spinal cord in both white (white arrows) and gray 
(pink arrows) matter. 
of MAP kinases in axon growth and suggests that reactivation of the B-RAF pathway may be exploited to promote axon 
regeneration in the injured central nervous system. An exciting future avenue will be to determine the downstream mechanisms 
controlled by B-RAF. 
O’Donovan, K.J., et al. 2014. J. Exp. Med. http://dx.doi.org/10.1084/jem.20131780. 
Valeria Cavalli and David M. Holtzman, Washington University School of Medicine in Saint Louis: cavalli@pcg.wustl.edu and holtzman@neuro.wustl.edu
Ar t icle 
B-RAF kinase drives developmental axon 
growth and promotes axon regeneration 
in the injured mature CNS 
Kevin J. O’Donovan,1,2 Kaijie Ma,1,2 Hengchang Guo,1 Chen Wang,3,4 
Fang Sun,3,4 Seung Baek Han,5,6 Hyukmin Kim,5,6 Jamie K. Wong,7 
Jean Charron,9 Hongyan Zou,7,8 Young-Jin Son,5,6 Zhigang He,3,4 
and Jian Zhong1,2 
1Burke Medical Research Institute, Weill Cornell Medical College of Cornell University, White Plains, NY 10605 
2Brain and Mind Research Institute, Weill Cornell Medical College of Cornell University, New York, NY 10065 
3F.M. Kirby Neurobiology Center, Boston Children’s Hospital; and 4Department of Neurology; Harvard Medical School, Boston, MA 02115 
5Shriners Hospitals Pediatric Research Center and 6Department of Anatomy and Cell Biology, Temple University 
School of Medicine, Philadelphia, PA 19140 
7Fishberg Department of Neuroscience and 8Department of Neurosurgery, Friedman Brain Institute, Icahn School of Medicine 
at Mount Sinai, New York, NY 10029 
9Centre de Recherche en Cancérologie de l’Université Laval, Centre Hospitalier Universitaire de Québec, Québec, 
Québec G1R 2J6, Canada 
Activation of intrinsic growth programs that promote developmental axon growth may also 
facilitate axon regeneration in injured adult neurons. Here, we demonstrate that condi-tional 
the growth of long-range peripheral sensory axon projections in vivo in the absence of 
upstream neurotrophin signaling. We further show that activated B-RAF signaling enables 
robust regenerative growth of sensory axons into the spinal cord after a dorsal root crush 
as well as substantial axon regrowth in the crush-lesioned optic nerve. Finally, the combi-nation 
extension beyond what would be predicted for a simple additive effect. We conclude that 
cell-intrinsic RAF signaling is a crucial pathway promoting developmental and regenerative 
axon growth in the peripheral and central nervous systems. 
The Rockefeller University Press $30.00 
J. Exp. Med. 2014 Vol. 211 No. 5 801-814 
www.jem.org/cgi/doi/10.1084/jem.20131780 
activation of B-RAF kinase alone in mouse embryonic neurons is sufficient to drive 
801 
of B-RAF gain-of-function and PTEN loss-of-function promotes optic nerve axon 
Axon growth is essential for the establishment 
of a functional nervous system as well as for the 
restoration of neuronal connectivity after injury 
or disease. It has long been hypothesized that re-activation 
of developmental growth mechanisms 
might help to achieve axon regeneration in the 
injured adult nervous system (Filbin, 2006). The 
role of MAP kinases in axon growth signaling 
has been much studied and discussed (Markus 
et al., 2002; Hanz and Fainzilber, 2006; Agthong 
et al., 2009; Hollis et al., 2009). However, depend-ing 
on the model systems used, the outcomes 
have been controversial or even contradictory 
(Pernet et al., 2005; Sapieha et al., 2006; Hollis 
et al., 2009). We have shown that RAF–MEK 
signaling robustly promotes axon growth in pri-mary 
sensory neurons in vitro (Markus et al., 
2002). In vivo, conditional gene targeting studies 
have shown that RAF signaling is necessary for 
developing sensory neurons to arborize in their 
target fields in the skin (Zhong et al., 2007). 
However, it remains unknown whether RAF sig-naling 
is sufficient to enable axon growth in vivo 
or whether concomitant activation of other 
signaling pathways is necessary to drive long-range 
axon projections. Furthermore, it is un-clear 
whether this pathway can promote axon 
growth in neuronal populations beyond the sen-sory 
neurons and the extent to which it can be 
harnessed to promote regeneration in the in-jured 
central nervous system (CNS). To address 
these questions, we have used conditional B-RAF 
gain-of-function mouse models to show that 
CORRESPONDENCE 
Jian Zhong: 
jiz2010@med.cornell.edu 
Abbreviations used: CGRP, 
calcitonin gene-related peptide; 
CNS, central nervous system; 
DREZ, dorsal root entry zone; 
DRG, dorsal root ganglion; 
kaB-RAF, kinase-activated 
B-RAF; NGF, nerve growth 
factor; RGC, retinal ganglion 
cell; SCI, spinal cord injury. 
K.J. O’Donovan and K. Ma contributed equally to this paper. 
© 2014 O’Donovan et al. This article is distributed under the terms of an Attribution– 
Noncommercial–Share Alike–No Mirror Sites license for the first six months after 
the publication date (see http://www.rupress.org/terms). After six months it is 
available under a Creative Commons License (Attribution–Noncommercial–Share 
Alike 3.0 Unported license, as described at http://creativecommons.org/licenses/ 
by-nc-sa/3.0/).
Figure 1. Conditional expression of kaB-RAF 
specifically activates MAP kinase 
signaling in the nervous system. (A) E18.5 
mouse embryos expressing kaB-RAF develop 
grossly normally, except for substantial hy-drocephalus. 
(B) DRG size is unaffected by 
kaB-RAF expression. (C) Representative West-ern 
blots show increased levels of pMEK1/2 
and pERK1/2 in the E12.5 neocortex and spi-nal 
cord. (D) Quantitation of Western blots as 
in C. Amounts are normalized to correspond-ing 
III-tubulin levels. n = 4 repeats with 
three animals per group for each bar. Stu-dent’s 
t test: *, P  0.05; **, P  0.01. (E–G) 
Analysis of the interaction of kaB-RAF with 
other signaling pathways in the E12.5 nervous 
system. Representative Western blots are 
from three independent experiments, each 
with two or three E12.5 embryos for each 
genotype. (G) B-RAF protein levels are not 
increased in E12.5 DRG and spinal cord of 
LSL-kaBraf:nesCre embryos and control 
littermates. Molecular mass is indicated in 
kilodaltons. (H) Representative images of 
nerve endings in trunk skin of E13.5 embryos. 
Bars: (B) 200 μm; (H) 40 μm. (I) The number of 
branches per nerve trunk was quantitated, 
blinded to the genotypes, for a defined skin 
section by counting the total number of 
branch points observed along each major 
nerve trunk entering the skin (Zhong et al., 
2007). n = 3 for each group. (D and I) Error 
bars indicate SEM. 
peripheral axons into the epidermis. To examine whether 
RAF signaling alone is sufficient to promote long-range axon 
extension of TrkA-positive neurons, we set out to selectively 
activate RAF kinase signaling in these neurons in a TrkA-null 
background. 
To this end, we first conditionally activated RAF signaling 
in a WT background using a genetically modified loxP-STOP-loxP- 
BrafV600E (LSL-kaBraf) knock-in mouse line (Mercer et al., 
2005), in which a kinase-activated B-RAF (kaB-RAF) mutant 
is expressed from the endogenous B-RAF locus upon Cre 
recombination. We next bred LSL-kaBraf mice with a neuronal 
activation of intraneuronal RAF–MEK signaling is sufficient to 
promote robust axon growth in developing and regenerating 
neurons in the peripheral nervous system and CNS. 
RESULTS 
Activation of B-RAF signaling alone is sufficient to promote 
sensory axon extension during early development 
In vivo, the neurotrophin nerve growth factor (NGF) signals 
through its receptor kinase TrkA to promote developmental 
extension of dorsal root ganglion (DRG) nociceptive TrkA+ 
802 B-RAF drives axon growth and regeneration | O’Donovan et al.
Figure 2. Expression of kaB-RAF substantially rescues sensory afferent growth in the absence of TrkA/NGF signaling. (A, left) Normal sensory 
cutaneous innervation at E16.5. (middle) Sensory cutaneous innervation is lost in embryos lacking the NGF receptor TrkA. (right) Expression of kaB-RAF 
restores cutaneous innervation. Arrowheads label the blue -gal–positive (presumptive TrkA+) sensory trajectories. (B) Visualization of axon growth pat-terns 
after tissue clearing. The thoracic somatosensory innervation driven by kaB-RAF in a TrkA/ embryo (bottom; compare with middle for TrkA/ 
alone) is similar to that seen in a control TrkAWT/ littermate (top). White arrowheads indicate the normal pathways of peripheral axons extending from 
thoracic DRGs. Red arrowheads indicate sensory projections rescued by kaB-RAF in the TrkA/ background. (C) Expression of kaB-RAF substantially res-cues 
trigeminal TrkA+ afferent growth in the absence of TrkA/NGF signaling. Presumptive TrkA+ trigeminal axon projections (top) are lost in TrkA-deficient 
mice (middle) and are rescued by kaB-RAF (bottom). Ga, great auricular nerve; Go, greater occipital nerve; Mn, mandibular branch; Mx, maxillary branch; 
Op, ophthalmical branch. Images show littermates and are representative of three embryos per genotype. Bars: (A) 2 mm; (B and C) 1 mm. 
JEM Vol. 211, No. 5 
Ar t icle 
(Fig. 1, C and D). Note that compared with MEK1/2, ERK1/2 
activation appears minor in the kaB-RAF–expressing DRGs; 
this is because of relatively high levels of pERK1/2 in the DRG 
at baseline. B-RAF activation did not affect mTOR phosphory-lation 
(Fig. 1 E). Levels of pAKT, pS6K, and pGSK3 were 
not changed significantly in the DRG of LSL-kaBraf:nes-Cre 
mice (Fig. 1 F), indicating minimal cross talk between the MAP 
kinase and PI3-kinase–AKT pathways. Because the expression 
of kaB-RAF is under the control of endogenous Braf pro-moter, 
the expression level of B-RAF protein is not changed in 
803 
nestin promoter-driven Cre deleter (nes-Cre; Tronche et al., 
1999). In DRG neurons, nes-Cre–mediated recombination oc-curs 
as early as embryonic day (E) 11.5 (Galabova-Kovacs et al., 
2008). Embryos heterozygously expressing kaB-RAF progres-sively 
developed macrocephaly from E13.5 onwards (Fig. 1 A) 
but appeared otherwise normal, including normally sized 
DRGs (Fig. 1 B). The known RAF effectors were activated 
in neuronal tissues expressing Cre recombinase, as indicated by 
elevated phospho-MEK1/2 (pMEK1/2) and pERK1/2 in the 
neocortex and spinal cord of E12.5 LSL-kaBraf:nes-Cre mice
Figure 3. Axon terminal innervation of 
E18.5 footpad. (A, top) Normal innervation. 
(middle) In the absence of TrkA, innervation is 
diminished overall, and the CGRP-positive 
nociceptor endings are completely absent. 
Red arrowheads indicate the CGRP-positive 
axon terminals in the epidermis. (bottom) 
kaB-RAF expression partially rescues nocicep-tive 
innervation in the TrkA/ background. 
The dashed lines indicate the dermal–epidermal 
border. Bar, 100 μm. (B) Quantification of 
axon innervation in footpad (Luo et al., 2007; 
Hancock et al., 2011). Data are from three 
fetuses per genotype. Error bars indicate SEM. 
One-way ANOVA with post-hoc Tukey’s HSD 
test: **, P  0.01. 
(which include LSL-kaBraf:TrkA/:Bax/, nes-Cre:TrkA/: 
Bax/, and TrkA/:Bax/ genotypes), in which we detected 
no LacZ-positive fibers in the skin at E16.5, expression of kaB-RAF 
in TrkA/:Bax/ DRG and trigeminal neurons sub-stantially 
restored cutaneous sensory axon projections (Fig. 2, 
A–C). The morphologies of the radial thoracic trajectories de-rived 
from spinal DRGs as well as those growing from tri-geminal 
ganglia induced by kaB-RAF in the TrkA/:Bax/ 
background were grossly similar to those seen in control mice. 
Epidermal innervation of the footpad was partially rescued by 
kaB-RAF (Fig. 3, A and B). Thus, sustained B-RAF kinase 
activity can, to a large extent, substitute for TrkA-mediated 
axon growth signaling in presumptive TrkA+ sensory neurons. 
B-RAF–mediated axon growth indirectly rescues 
calcitonin gene-related peptide (CGRP) expression 
in TrkA/:Bax/ neurons 
CGRP expression in the peptidergic subset of nociceptive 
DRG neurons is induced by skin-derived factors and there-fore 
indicates that sensory axon peripheral innervation into 
the skin is complete (Hall et al., 1997, 2001; Patel et al., 2000; 
Xu and Hall, 2007). In TrkA/:Bax/ mice, DRG neu-rons 
and their centrally projecting axons are devoid of CGRP 
because of the lack of cutaneous innervation as previously de-scribed 
(Patel et al., 2000), whereas CGRP expression in the 
spinal motor neurons remains unaffected (Fig. 4 A, middle). 
the DRG and spinal cord at E12.5 (Fig. 1 G). At E13.5, the 
branching pattern of sensory nerves in the skin was not changed 
by kaB-RAF expression (Fig. 1, H and I). 
B-RAF activation rescues nociceptor axon 
extension in embryos lacking TrkA 
To test whether kaB-RAF is sufficient to drive nociceptor 
axon growth in the absence of TrkA signaling, we next mated 
the LSL-kaBraf:nes-Cre line with available TrkAtaulacZ and 
Bax/ lines to generate LSL-kaBraf:TrkAtaulacZ/taulacZ:Bax/: 
nes-Cre mice. In TrkAtaulacZ mice, the WT TrkA gene is re-placed 
by a taulacZ expression cassette, such that the axonal 
morphology of putative TrkA+ neurons can be visualized by 
-gal staining (Moqrich et al., 2004). Because TrkA expres-sion 
is absent in homozygous TrkAtaulacZ/taulacZ mice, we refer 
to the “TrkAtaulacZ/taulacZ” as “TrkA/” in the text below. Re-moval 
of the Bax gene blocks apoptosis in embryonic DRG 
neurons, rescuing them from cell death that is otherwise ob-served 
in the absence of TrkA signaling. The Bax/ back-ground 
thus allows for the molecular dissection of signaling 
pathways that specifically affect axon growth (Knudson et al., 
1995; Lentz et al., 1999; Patel et al., 2000; Markus et al., 2002; 
Kuruvilla et al., 2004; Moqrich et al., 2004). In TrkA/: 
Bax/ mice, DRG neurons survive, but sensory afferent in-nervation 
in the skin is completely abolished (Fig. 2, A and B, 
middle; Patel et al., 2000). Compared with control littermates 
804 B-RAF drives axon growth and regeneration | O’Donovan et al.
JEM Vol. 211, No. 5 
Ar t icle 
Specifically, nociceptive TrkA+ fibers terminate in the superfi-cial 
laminae I and II of the dorsal horn, and proprioceptive parv-albumin- 
positive afferents project to intermediate laminae or to 
805 
the ventral spinal cord. 
In B-RAF gain-of-function mice, we observed excessive 
growth of both nociceptive and proprioceptive afferents (Fig. 5). 
Nociceptive axons normally restricted to superficial dorsal 
horn extended ectopically into deeper layers of dorsal spinal 
cord, and many axons aberrantly crossed the midline (Fig. 5 A). 
This kaB-RAF–driven overgrowth was substantially rescued 
by concomitant elimination of MEK1/2, the canonical down-stream 
kinases of RAF (Fig. 5 C), suggesting that the effect of 
kaB-RAF expressed from the endogenous Braf locus depends 
strictly on canonical signaling. 
In WT mice, the central proprioceptive afferents enter the 
cord medially at tightly circumscribed dorsal root entry zones 
(DREZs; Fig. 5 B, left). kaB-RAF expression caused the pro-prioceptive 
sensory axons to enter the spinal cord all across 
its surface and to aberrantly terminate some branches in the 
superficial dorsal laminae (Fig. 5 B, right). Proprioceptive 
axons in the DREZs normally are subject to repulsive guid-ance 
from Semaphorin 6C/D (Sema6) expressed in the spi-nal 
cord, acting on PlexinA1 on the sensory axons (Yoshida 
et al., 2006). kaB-RAF expression did not detectably alter the 
protein (Fig. 5 D) or transcript levels (RNAseq; not depicted) 
B-RAF gain-of-function restored CGRP expression in the 
absence of TrkA (Fig. 4 A, right). Note also that in contrast 
to the projections in the periphery, the growth of presumptive 
TrkA-positive afferent projections in the dorsal horn is inde-pendent 
of TrkA signaling (Fig. 4 B, middle; Patel et al., 2000; 
Harrison et al., 2004) and that kaB-RAF expression caused 
overgrowth of these afferents (Fig. 4 B, right) but not of pe-ripheral 
projections (Fig. 1). In vitro, kaB-RAF alone did not 
induce CGRP expression in DRG neurons (Fig. 4 C, top); 
this required the addition of NGF and skin-conditioned me-dium 
as previously reported (Fig. 4 C, bottom; Hall et al., 1997; 
Patel et al., 2000; Xu and Hall, 2007). In addition, we have 
shown previously that loss of both B- and C-RAF in DRGs 
does not abrogate the CGRP expression (Zhong et al., 2007). 
These data together indicate that the restoration of CGRP 
expression in LSL-kaBraf:nes-Cre:TrkA/:Bax/ DRG neu-rons 
is not directly caused by the elevation of neuron-intrinsic 
B-RAF activity, but indirectly through the restoration of cu-taneous 
innervation and subsequent retrograde signaling from 
skin-derived factors. 
kaB-RAF causes overgrowth of nociceptive 
and proprioceptive afferent fibers in the spinal cord 
In WT mice, different subpopulations of sensory neurons pro­ject 
from the DRG to highly specific targets in the spinal cord. 
Figure 4. Activation of B-RAF indirectly 
rescues CGRP expression in TrkA/ noci-ceptive 
neurons. (A, left) Normal CGRP stain-ing 
in the DRG and superficial dorsal horn. 
Arrowhead indicates CGRP-expressing spinal 
motoneurons. (middle) CGRP expression is 
completely abolished in the DRG and its 
projections in TrkA/Bax double-null mice. 
CGRP staining in spinal motoneurons is not 
affected by loss of TrkA signaling (arrowhead). 
(right) CGRP expression in DRG is rescued by 
expression of kaB-RAF, in the absence of TrkA 
signaling (LSL-kaBraf:nes-Cre:TrkA/:Bax/). 
Arrowhead indicates the CGRP+ motor neu-rons. 
Dashed white lines outline the spinal cord 
and DRG. (B) The nociceptive projection into 
the dorsal horn (left) does not depend on TrkA 
(middle). Expression of kaB-RAF causes over-growth 
and ectopic targeting of these fibers 
(right). (A and B) Images are representative of 
three embryos each. (C) Activation of B-RAF 
does not directly induce CGRP expression in 
cultured DRG neurons. (top) No CGRP is ex-pressed 
in 7-d in vitro cultures of dissociated 
E12.5 LSL-kaBraf:Bax/:nes-Cre DRG neu­rons. 
(bottom) NGF and conditioned medium 
from skin cultures are necessary to induce 
CGRP expression in E12.5 LSL-kaBraf:Bax/: 
nes-Cre DRG neurons. Images are representa-tive 
of three independent experiments. This 
experiment has been repeated three times. 
Each experiment used two embryos per geno-type. 
Bars: (A and B) 100 μm; (C) 20 μm.
Figure 5. Activation of B-RAF drives overgrowth of centrally projecting nociceptive and proprioceptive DRG axons in the E18.5 spinal 
cord. (A) Nociceptive projections stained for TrkA. Yellow arrowheads indicate the different patterns of axon projections of WT and kaB-RAF–express-ing, 
nociceptive neurons. (B) Proprioceptive projections stained for parvalbumin. White arrowheads indicate the different patterns of axon projections 
of WT and kaB-RAF–expressing, proprioceptive neurons. Asterisks label the presumptive DREZs. (C) kaB-RAF–driven overgrowth of central nociceptive 
projections (left) is abolished in the absence of the downstream effectors MEK1/MEK2 (right). (A–C) n = 3 per genotype. (D) kaB-RAF does not affect 
the expression of known guidance cues PlexinA1 and Sema6D in the E12.5 DRG and spinal cord. Western blot is representative of three indepen-dent 
experiments, each with two embryos per genotype. Molecular mass is indicated in kilodaltons. (E–J) Cross sections of P0 spinal cord at cervical 
(E and H), thoracic (F and I), and lumbar (G and J) levels were stained for CGRP, parvalbumin (Parv), and Draq5 (blue). Bars: (A and B) 200 μm; 
(C) 100 μm; (E–J) 50 μm. 
phenotype suggested that reactivation of the B-RAF path-way 
in injured adult neurons might be exploited to pro-mote 
regeneration. 
of these factors in E12.5 DRG and spinal cord. The overgrowth 
phenotype for both nociceptive and proprioceptive afferents 
was observed at all levels of the spinal cord (Fig. 5, E–J). This 
806 B-RAF drives axon growth and regeneration | O’Donovan et al.
Figure 6. Activation of B-RAF signaling in mature DRG neurons elevates their growth competency. (A, top) Schematic of the brn3a-CreERT2 
construct used to generate the brn3a-CreERT2 deleter mouse line. (bottom) A cross section of the spinal cord of a 10-wk-old Rosa26-lacZ:brn3a- 
CreERT2 mouse treated with tamoxifen. Blue LacZ staining indicates CreERT2-medicated recombination in the DRG neurons. (B) Representative DRGs 
from adult LSL-kaBraf:TdTom:brn3a-CreERT2 mice without (top left) and with (bottom left) tamoxifen treatment. TdTom expression indicates recom­bination 
JEM Vol. 211, No. 5 
Ar t icle 
807 
in DRG neurons. Cells were counterstained with Draq5 (Dq5) to label nuclei. (C) ATF3 is induced by preconditioning lesion. Blue shows nu-clear 
stain Draq5. (D) Representative images of adult DRG neurons derived from intact brn3a-CreERT2:TdTom (left), LSL-kaBraf:brn3aCreERT2:TdTom
Figure 7. Activation of B-RAF signaling enables crushed sensory 
axons to regenerate into adult spinal cord. (A–D) Confocal views of 
regenerating dorsal root axons in whole mounts (A and B) or transverse 
sections (C and D) 2 wk after root crush. Axons were labeled by AAV-GFP 
injected into C6 and C7 DRGs at the time of the crush injury. (A and C) Con-trol 
mice (brn3a-CreERT2). (B and D) Mice expressing activated B-RAF in 
DRGs (LSL-kaBraf:brn3a-CreERT2). Dashed yellow lines indicate the DREZ, 
dashed gray lines indicate the border between gray and white matter, and 
arrowheads indicate the extent of axon growth across the DREZ (B) and 
into gray matter (D). DH, dorsal horn; DR, dorsal root; PNS, peripheral ner-vous 
system; SC, spinal cord. n = 2 DRGs from each of three animals per 
genotype. Bars, 200 μm. 
kaB-RAF enables regeneration of injured adult 
DRG central axons across the DREZ 
To test whether activation of B-RAF signaling can drive ma-ture 
sensory axon regeneration, we generated LSL-kaBraf: 
TdTomato (TdTom):brn3a-CreERT2 mice to inducibly express 
kaB-RAF in adult DRG neurons. The brn3a-CreERT2 deleter 
mouse line was generated using a brn3a promoter (Eng et al., 
2001), which mediates expression selectively in sensory neu-rons 
(Fig. 6 A). We first assessed B-RAF gain-of-function in 
cultured adult neurons. 12-wk-old mice were treated with 
tamoxifen for a consecutive 5 d to induce kaB-RAF expres-sion, 
as indicated by TdTom expression (Fig. 6 B). ATF3, a 
marker whose expression is triggered by conditioning lesion 
(Smith and Skene, 1997; Seijffers et al., 2007) was not induced 
(Fig. 6 C). DRG neurons were cultured for up to 24 h. kaB-RAF 
expression correlated with both greatly increased num-bers 
of axon-bearing neurons and increased total axon length 
with more branching compared with that of WT neurons 
(Fig. 6, D–G). Furthermore, the axonal morphology of kaB-RAF– 
expressing neurons differs from WT neurons subject to 
a preconditioning lesion, which exhibited single long axons 
(Fig. 6, D and H). 
Having thus ascertained the functionality of the LSL-kaBraf: 
TdTom:brn3a-CreERT2 mouse line, we next tested 
whether kaB-RAF can enable axon regeneration after dorsal 
root crush injury in vivo. 12-wk-old mice were again treated 
with tamoxifen for a consecutive 5 d. After 2-d rest, C5–8 
cervical roots were crushed and AAV2-GFP was injected to 
C6 and C7 DRGs to label regenerating sensory axons. After 
2 wk, regeneration in the C6 and C7 roots and spinal cord 
was examined in whole-mount preparations (Fig. 7, A and B) 
or in transverse sections (Fig. 7, C and D). As expected, in 
control brn3a-CreERT2 mice (Fig. 7, A and C), axons regener-ated 
along the roots but stopped at the DREZ. In contrast, in 
mice with kaB-RAF expression in DRG neurons, numerous 
axons penetrated the DREZ and grew deeply into the spinal 
cord, exhibiting dense collateral branches in the dorsal col-umn 
(Fig. 7 B) and reaching superficial laminae of the dorsal 
horn (Fig. 7 D). Thus, elevation of intrinsic B-RAF signaling 
is sufficient, both in vitro and in vivo, to induce robust axon 
regrowth of adult DRG neurons and, importantly, renders the 
axons capable of overcoming growth-inhibitory signals that 
are abundant at the DREZ and within the spinal cord. 
kaB-RAF enables regenerative axon growth in the injured 
optic nerve through an MEK-dependent pathway 
To test whether activation of B-RAF kinase signaling can pro-mote 
axon regeneration of injured mature CNS neurons, we 
used an optic nerve regeneration model (Fig. 8, A and B; Park 
et al., 2008; Benowitz and Yin, 2010). 8–12-wk-old LSL-kaBraf: 
Bax/ mice and Bax/ controls were injected intravitreally 
with AAV2-Cre to induce kaB-RAF expression in retinal gan-glion 
cells (RGCs) and then subjected to optic nerve crush. The 
Bax/ background was used to minimize apoptotic death of 
retinal ganglion neurons triggered by optic nerve injury, which 
may amount to 80% at 2 wk after optic nerve crush (Li et al., 
2000). 2 wk after the injury, we observed robust regenerative 
axon growth up to 3 mm past the lesion site in the kaB-RAF– 
expressing optic nerve (Fig. 8, D and G), with very limited 
growth in the control Bax/ littermates (Fig. 8 C), consistent 
with previous observations that survival alone is not sufficient to 
promote growth of adult RGC axons (Goldberg et al., 2002). 
Combined deletion of the canonical RAF effector kinases 
MEK1 and MEK2 substantially suppressed the regenerative 
axon growth caused by kaB-RAF (Fig. 8 E), indicating that 
kaB-RAF drives axon growth through the canonical MEK 
effectors. Whereas the length of axon extension induced by 
(middle), and WT preconditioning lesioned mice (right) after 24 h in vitro. TdTom is shown in green to improve contrast. Bars: (A–C) 100 μm; (D) 20 μm. 
(E–H) Quantitation of axon extension in adult DRG cultures at 24 h in vitro. Data were collected from three independent experiments from three ani-mals 
per genotype or condition and analyzed as described previously (Parikh et al., 2011); 100 cells were counted per group. Error bars indicate SEM. 
One-way ANOVA with post-hoc Tukey’s HSD test: *, P  0.01; **, P  0.005. 
808 B-RAF drives axon growth and regeneration | O’Donovan et al.
JEM Vol. 211, No. 5 
Ar t icle 
Figure 8. Activation of B-RAF enables regenerative 
axon growth in the crush-lesioned optic nerve via the 
canonical effectors MEK1/2. (A) Schematic of experimen-tal 
time course. (B) Intravitreal injection of AAV2-Cre induces 
expression of TdTom in retinal ganglion neurons, labeling the 
entire optic nerve (red). (C, top) Whole-mount image of a 
crushed Bax/ optic nerve. Crush site is indicated by a red 
asterisk here and in all following panels. (bottom) Confocal 
fluorescence image of the same nerve. Green shows axons 
anterogradely labeled with CTB–Alexa Fluor 488. (D) Whole-mount 
confocal imaging shows strong regenerative growth 
in the lesioned kaB-RAF–expressing optic nerve. (inset) Axons 
at 3.5 mm from the crush site (magnified from the boxed 
area). Arrowheads indicate outgrowing axons. (E) Loss of 
MEK1 and MEK2 abolishes the regeneration driven by kaB-RAF. 
(F) Optic nerve regeneration in the absence of PTEN. Bar, 
0.5 mm. (C–F) Images are representative of three optic 
nerves per genotype. (G) Quantitation of axon regenerative 
growth in the optic nerve 2 wk after nerve crush; genotypes 
as shown in B–E. At 1.6 mm from the crush site, the den-sity 
of regenerating axons is more than threefold greater in 
the LSL-kaBraf:Bax/ genotype than in the Ptenf/f:Bax/ 
genotype. Data are from three nerves per genotype. Optic 
densities were acquired from the whole-mount optic nerves 
using an LSM710NLO two-photon confocal microscope with 
the ZEN2009 software. Data were normalized by setting the 
baseline OD, as measured 0.2 cm proximal to the crush site 
in all nerves, to the same (arbitrary) level. 
809 
B-RAF gain-of-function is comparable with the maximal 
axon growth reported in PTEN deletion mice (Fig. 8 F; Park 
et al., 2008), in a direct comparison, we found up to a 3.9-fold 
higher density of regenerating axons in the LSL-kaBraf:Bax/ 
mice 1.5 mm distal to the crush site than is seen in the crushed 
Pten/:Bax/ optic nerve (Fig. 8, D, F, and G).
DISCUSSION 
An understanding of the mechanisms that drive axon growth 
is important, both to decipher how connectivity develops in 
the nervous system and to develop therapeutic strategies for 
nervous system repair after injury or disease. We show that the 
RAF–MEK axis plays a key role in axon growth signaling. 
Activation of B-RAF in neurons is sufficient to drive sensory 
axon growth in the embryo, to enable adult sensory axons to 
regenerate across the DREZ and further into the spinal cord, 
and to induce robust regeneration of adult retinal axons in 
the injured optic nerve. Both developmental DRG axon 
overgrowth in the spinal cord and mature RGC axon re-generation 
in the optic nerve were abrogated by concomitant 
ablation of MEK1 and MEK2. We thus establish classical cell-autonomous 
RAF–MEK signaling as a fundamental driver of 
axon growth. We should note that this pathway seems to be 
selective to axon growth signaling because we have never ob-served 
that B-RAF activation supports neuronal survival (un-published 
data). 
In vitro work has long suggested a potential role for RAF– 
MEK signaling in axon growth. Previous in vivo data, however, 
have been scarce and controversial. In the retina, for example, 
pharmaceutical inhibition of MEK–ERK signaling abrogated 
optic nerve regeneration supported by FGF2 (Sapieha et al., 
2006). Two putative intracellular activators of RAF signaling, 
BAG1 and Mst3b, have been shown to promote regenerative 
axon growth in the optic nerve (Planchamp et al., 2008; Lorber 
et al., 2009), but the expression of a constitutively active MEK1 
did not drive any regeneration in the optic nerve (Pernet et al., 
2005). Others have concluded that ERK activity promotes 
RGC axon regeneration via an indirect mechanism dependent 
on glial cells (Müller et al., 2009). Although it is likely that mul­tiple 
mechanisms, direct as well as indirect, will contribute to 
axon regeneration in the inhibitory environment of the CNS, 
the current cacophonic state of the field is likely caused by the 
mainly indirect approaches of incomplete penetrance that have 
been taken by various laboratories. When using small molecule 
inhibitors or transient viral overexpression of interfering or ac-tivating 
constructs, it is difficult to accurately titrate the dose for 
the entire duration of an experiment. We believe that we have 
applied a stringent approach toward activation of RAF signal-ing 
in RGCs, and our data argue strongly for a direct positive 
effect of RAF–MEK signaling on axon growth and regenera-tion 
of RGCs, as well as in DRG neurons. Possible downstream 
mechanisms beyond the MEK kinases remain speculative at 
this point. Stabilization of microtubules improves axon regen-eration 
in a spinal cord injury (SCI) model through both neu-ron- 
intrinsic and -extrinsic mechanisms (Hellal et al., 2011), 
and it is likely that activation of RAF–MEK signaling will di-rectly 
affect microtubule stability in injured axons via its effects 
on microtubule-regulating enzymes such as HDAC6 (Williams 
et al., 2013). Furthermore, B-RAF has been shown to directly 
interact with tubulin (Bonfiglio et al., 2011). Activation of 
B-RAF signaling is also likely to trigger the expression of axon 
growth–enhancing gene sets in injured neurons. The elucida-tion 
of exact mechanisms awaits further study. 
Figure 9. Combined B-RAF activation and PTEN deletion enables 
long-range axon regeneration. (A) Representative longitudinal sec-tions 
of regenerating optic nerve 2 wk after crush injury. Genotypes are 
as indicated. Crush site is indicated by a red asterisk. Bar, 200 μm. (B) Quan-titation 
of data as shown in A. Axons were counted as described in Park 
et al. (2008). n = 6 nerves per genotype. Error bars indicate SEM. Two-way 
ANOVA tests comparing LSL-kaBraf with Ptenf/f, LSL-kaBraf and 
Ptenf/f with WT, or LSL-kaBraf and Ptenf/f with LSL-kaBraf:Ptenf/f all re-sulted 
in p-values  0.001. 
kaB-RAF expression and PTEN deletion synergize 
to increase axon regenerative growth 
To test whether combined activation of the B-RAF and PI3- 
kinase–mTOR pathways can further boost axon growth ca-pacity 
in injured adult retinal ganglion neurons, we performed 
the optic nerve regeneration experiments using double LSL-kaBraf: 
Ptenf/f mice. Both the numbers and length of regener-ating 
axons were increased in the optic nerve of the LSL-kaBraf: 
Ptenf/f mice compared with those in single LSL-kaBraf or in 
Ptenf/f mice (Fig. 9 A). The synergistic effect of activating both 
B-RAF and PI3-kinase signaling is most apparent at the long­est 
lengths of axon regeneration (Fig. 9 B). Note that the mice 
in these experiments were from a Bax WT background to en-able 
direct comparison with the original PTEN deletion data 
(Park et al., 2008); however, this means that possible survival-promoting 
effects of the mutant alleles cannot be excluded. 
810 B-RAF drives axon growth and regeneration | O’Donovan et al.
JEM Vol. 211, No. 5 
Ar t icle 
The extent of regeneration achieved by direct genetic ac-tivation 
of specific intracellular signaling pathways, including 
B-RAF, DLK, PI3-kinase–mTOR, KLF, and JAK–STAT path-ways 
(Smith et al., 2009; Yan et al., 2009; Park et al., 2010; 
Blackmore et al., 2012; Shin et al., 2012; Lang et al., 2013), com-pares 
favorably with what has been reported for application of 
growth factors such as NGF, BDNF, GDNF, and CNTF (Lykissas 
et al., 2007; Zhang et al., 2009; Allen et al., 2013; Leibinger 
et al., 2013). Growth factors as promoters of regeneration are 
hobbled by two major issues. First, the signaling machinery that 
enables growth factors to drive axon growth in the developing 
nervous system is not expressed at sufficient levels in the adult 
nervous system (Hollis et al., 2009). Indeed, growth inhibitory 
signaling molecules such as the SOCS family or phosphatases 
are up-regulated upon maturation (Lu et al., 2002; Smith et al., 
2009; Park et al., 2010; Gatto et al., 2013). Therefore, the most 
promising studies using growth factors have combined them 
with genetic intervention to up-regulate growth factor receptors 
or down-regulate their intrinsic inhibitors (Hollis et al., 2009; 
Sun et al., 2011). The second issue is that of undesirable side ef-fects, 
especially that of neuropathic pain caused by neurotrophin 
administration (Obata et al., 2006; Jankowski and Koerber, 2009). 
Development of “painless” neurotrophins (Capsoni et al., 2011) 
may improve the usefulness of this family of growth factors in the 
context of regeneration. Future combined activation of several 
growth signaling pathways with blockade of growth inhibitory 
pathways may lead to realistic treatment options for patients with 
loss of vision, sensation, or locomotion. 
MATERIALS AND METHODS 
Mouse models. Mouse breeding and genotyping were performed as de-scribed 
previously (Mercer et al., 2005; Zhong et al., 2007). The animal proto-col 
was approved by the Institutional Animal Care and Use Committee at Weill 
Cornell Medical College, and experiments were conducted in accordance with 
the National Institutes of Health Guide for the Use and Care of Laboratory 
Animals. The LSL-kaBraf mouse line was provided by C.A. Pritchard (Univer-sity 
of Leicester, Leicester, England, UK; Mercer et al., 2005). The TrkAtaulacZ 
mouse was provided by L. Reichardt (University of California, San Francisco, 
San Francisco, CA; Moqrich et al., 2004). Nestin-Cre deleter and Bax-null 
mice were generated in R. Klein’s laboratory (Max Planck Institute of Neuro-biology, 
Martinsried, Germany; Tronche et al., 1999) and S.J. Korsmeyer’s labo-ratory 
(Dana-Farber Cancer Institute, Boston, MA; Knudson et al., 1995), 
respectively. The brn3a-CreERT2 deleter mouse line was generated by J. Zhong 
in W.D. Snider’s laboratory (University of North Carolina at Chapel Hill, 
Chapel Hill, NC). All mice were on a mixed 129Sv and C57BL/6 background. 
We used littermates as controls throughout. 
Generation of the brn3a-CreERT2 deleter mouse line. Brn3a is a POU 
domain transcription factor that is selectively expressed in DRG neurons. 
Using a brn3a promoter construct (Eng et al., 2001), we generated a brn3a-Cre- 
ERT2 deleter mouse line using the pronuclear injection technique (Fig. 6 A). 
Western blotting and immunohistochemical staining. Western blot-ting 
and immunohistochemical staining were performed as described previ-ously 
(Zhong et al., 2007). An equal amount of total protein was loaded in 
each lane. The antibodies used were as follows: TrkA, Brn3a, and PlexinA1 
antibodies were provided by L. Reichardt, E. Turner (University of Califor-nia, 
San Diego, La Jolla, CA), and T. Jessell (Columbia University, New York, 
NY), respectively. Antibodies against MEK1/2 (9122), pMEK1/2 (9121), 
ERK1/2 (9102), pERK1/2 (9101), pAKT (9271 and 9275), phospho-p70S6K 
811 
The developmental phenotypes we observed in the 
B-RAF gain-of-function embryos were generally comple-mentary 
to those previously observed in B-RAF/C-RAF 
loss-of-function mice (Zhong et al., 2007). In contrast to 
nociceptors’ peripheral projections, the development of their 
central projections does not depend on NGF/TrkA signaling 
(Patel et al., 2000; Harrison et al., 2004; Zhong et al., 2007). 
Notably, we found that activation of B-RAF resulted in over-growth 
of both proprioceptive and nociceptive axons in the 
spinal cord, whereas the expression of two known repulsive 
signaling molecules in the dorsal cord and DRG, Sema6 and 
PlexinA1, remained unaltered. Thus, kaB-RAF appears to acti-vate 
a normally quiescent axon growth signaling pathway in the 
central sensory axons that seems to be unaffected by repulsive 
guidance cues. 
The importance of this effect, the lack of response to re-pulsive 
or inhibitory cues, becomes clear in the context of re-generation 
of central sensory branches after dorsal root crush 
injury. Sensory axons expressing kaB-RAF robustly regener-ated 
into the DREZ and spinal cord. 
The regeneration failure of DRG axons after dorsal root 
avulsion injuries has been variously attributed to the lack of 
intrinsic growth capacity, to extrinsic growth barriers such as 
glia-associated growth inhibitors at the DREZ, and to prema-ture 
synaptic differentiation (Han et al., 2012; Smith et al., 2012). 
Application of neurotrophic factors acting via tyrosine kinase 
receptors has shown substantially enhanced regeneration (Ramer 
et al., 2000; Wang et al., 2008; Harvey et al., 2010), even func-tional 
recovery with the systemic administration of artemin 
(Wang et al., 2008), although these results await independent 
replication. Future studies will test whether a combination of 
RAF activation with trophic growth factors can further en-hance 
axon regeneration and reinnervation of presumptive tar-gets 
in the spinal cord. 
Compared with spinal cord lesions, the optic nerve’s sim-ple 
structure allows for clear evaluation of both lesion and re-generation. 
In recent years, the optic nerve model has revealed 
several intracellular signaling pathways that can drive CNS 
axon regeneration, most prominently the PI3-kinase–mTOR 
and the JAK–STAT pathways, engaged by growth factor tyro-sine 
kinase receptors and cytokines (Park et al., 2008; Smith 
et al., 2009; Buchser et al., 2012; Leibinger et al., 2013; Pernet 
et al., 2013). Combined deletion of endogenous inhibitors of 
these two pathways enhanced regeneration above the level 
reported for deletion of either gene alone (Sun et al., 2011). 
Activation of PI3-kinase–mTOR via PTEN deletion also en-hanced 
regenerative growth in an SCI model (Liu et al., 2010), 
suggesting that results obtained in the optic nerve crush model 
may generally translate to SCI models. Here, we show that 
the classic growth factor signaling module RAF–MEK enables 
axon regeneration in the optic nerve at least as powerfully as 
any previously reported single molecule manipulation and that 
the combination of kaB-RAF with activation of PI3-kinase– 
mTOR via PTEN deletion enhances optic nerve axon regen-eration 
even more strongly than would be expected for a simple 
additive effect.
3R01EY022409-01S1 from the National Eye Institute (NEI), and grant ZB1-1102-1 
from the Christopher  Dana Reeve Foundation to J. Zhong. Z. He is supported by 
grants 5R01EY21526 and EY021342 from NEI. Y.-J. Son is supported by grant 
1R01NS079631 from the National Institute of Neurological Disorders and Stroke 
and grants from Shriners Hospitals for Children and the Muscular Dystrophy 
Association. H. Zou is supported by grants from the National Institutes of Health 
(1R01NS073596) and the Irma T. Hirschl/Monique Weill-Caulier Foundation. 
K.J. O’Donovan is a Goldsmith fellow. 
The authors declare no competing financial interests. 
Submitted: 24 August 2013 
Accepted: 18 March 2014 
REFERENCES 
Agthong, S., J. Koonam, A. Kaewsema, and V. Chentanez. 2009. Inhibition of 
MAPK ERK impairs axonal regeneration without an effect on neuro-nal 
loss after nerve injury. Neurol. Res. 31:1068–1074. http://dx.doi.org/ 
10.1179/174313209X380883 
Allen, S.J., J.J. Watson, D.K. Shoemark, N.U. Barua, and N.K. Patel. 
2013. GDNF, NGF and BDNF as therapeutic options for neurode-generation. 
Pharmacol. Ther. 138:155–175. http://dx.doi.org/10.1016/j 
.pharmthera.2013.01.004 
Benowitz, L.I., and Y. Yin. 2010. Optic nerve regeneration. Arch. Ophthalmol. 
128:1059–1064. http://dx.doi.org/10.1001/archophthalmol.2010.152 
Blackmore, M.G., Z. Wang, J.K. Lerch, D. Motti, Y.P. Zhang, C.B. Shields, 
J.K. Lee, J.L. Goldberg, V.P. Lemmon, and J.L. Bixby. 2012. Krüppel-like 
Factor 7 engineered for transcriptional activation promotes axon 
regeneration in the adult corticospinal tract. Proc. Natl. Acad. Sci. USA. 
109:7517–7522. http://dx.doi.org/10.1073/pnas.1120684109 
Bonfiglio, J.J., G. Maccarrone, C. Rewerts, F. Holsboer, E. Arzt, C.W. 
Turck, and S. Silberstein. 2011. Characterization of the B-Raf inter-actome 
in mouse hippocampal neuronal cells. J. Proteomics. 74:186–198. 
http://dx.doi.org/10.1016/j.jprot.2010.10.006 
Buchser, W.J., R.P. Smith, J.R. Pardinas, C.L. Haddox, T. Hutson, L. 
Moon, S.R. Hoffman, J.L. Bixby, and V.P. Lemmon. 2012. Peripheral 
nervous system genes expressed in central neurons induce growth on 
inhibitory substrates. PLoS ONE. 7:e38101. http://dx.doi.org/10.1371/ 
journal.pone.0038101 
Capsoni, S., S. Covaceuszach, S. Marinelli, M. Ceci, A. Bernardo, L. Minghetti, 
G. Ugolini, F. Pavone, and A. Cattaneo. 2011. Taking pain out of NGF: 
a “painless” NGF mutant, linked to hereditary sensory autonomic neu-ropathy 
type V, with full neurotrophic activity. PLoS ONE. 6:e17321. 
http://dx.doi.org/10.1371/journal.pone.0017321 
Di Maio, A., A. Skuba, B.T. Himes, S.L. Bhagat, J.K. Hyun, A. Tessler, D. Bishop, 
and Y.J. Son. 2011. In vivo imaging of dorsal root regeneration: rapid 
immobilization and presynaptic differentiation at the CNS/PNS border. 
J. Neurosci. 31:4569–4582. http://dx.doi.org/10.1523/JNEUROSCI 
.4638-10.2011 
Eng, S.R., K. Gratwick, J.M. Rhee, N. Fedtsova, L. Gan, and E.E. Turner. 
2001. Defects in sensory axon growth precede neuronal death in Brn3a-deficient 
mice. J. Neurosci. 21:541–549. 
Filbin, M.T. 2006. Recapitulate development to promote axonal regenera-tion: 
good or bad approach? Philos. Trans. R. Soc. Lond. B Biol. Sci. 361: 
1565–1574. http://dx.doi.org/10.1098/rstb.2006.1885 
Galabova-Kovacs, G., F. Catalanotti, D. Matzen, G.X. Reyes, J. Zezula, R. 
Herbst, A. Silva, I. Walter, and M. Baccarini. 2008. Essential role of B-Raf 
in oligodendrocyte maturation and myelination during postnatal central 
nervous system development. J. Cell Biol. 180:947–955. http://dx.doi 
.org/10.1083/jcb.200709069 
Gatto, G., I. Dudanova, P. Suetterlin, A.M. Davies, U. Drescher, J.L. Bixby, and 
R. Klein. 2013. Protein tyrosine phosphatase receptor type O inhibits tri-geminal 
axon growth and branching by repressing TrkB and Ret signal-ing. 
J. Neurosci. 33:5399–5410. http://dx.doi.org/10.1523/JNEUROSCI 
.4707-12.2013 
Goldberg, J.L., J.S. Espinosa, Y. Xu, N. Davidson, G.T. Kovacs, and B.A. Barres. 
2002. Retinal ganglion cells do not extend axons by default: promotion 
by neurotrophic signaling and electrical activity. Neuron. 33:689–702. 
http://dx.doi.org/10.1016/S0896-6273(02)00602-5 
(9206), phospho-mTOR Ab (2971), and pGSK3 (9336) were obtained 
from Cell Signaling Technology. III-Tubulin (AA10) was purchased from 
Invitrogen; Sema6D (S-16) was purchased from Santa Cruz Biotechnol-ogy, 
Inc.; C-RAF antibody (610151) was purchased from BD. Parvalbumin 
antibody (PV28) was obtained from Swant. CGRP antibodies (AB5920 and 
AB5705) were obtained from EMD Millipore. All Western blot and immu-nohistochemical 
experiments were repeated with tissue from at least three 
embryos for each genotype, and these embryos were obtained from a differ-ent 
litter for each experiment. Littermate controls were used throughout. 
LacZ staining. E16.5 embryos were fixed in 4% paraformaldehyde and 
stained with X-gal using EMD Millipore’s Tissue Base staining solution ac-cording 
to the manufacturer’s protocol. After imaging of axon skin innervation, 
embryos were dehydrated using a methanol in PBS dilution series (25–50%, 
75–95%, and 100%), followed by incubation in 50% methanol: 50% benzoyl 
alcohol/benzoyl benzoate (BABB), and subsequently cleared in 100% BABB 
(Sigma-Aldrich). Specimens were imaged with a M205A stereomicroscope 
equipped with a DFC310FX color digital camera system (Leica). 
DRG culture. For CGRP expression assay, E12.5 DRGs derived from 
LSL-kaBraf:Bax/:nes-Cre embryos were cultured with 100 ng/ml NGF 
(Alomone Labs) and skin-conditioned medium for 8 d. DRG neurons 
cultured in N2-supplied MEM (without NGF) were used as control. Both 
cultures where treated with FdU (5-fluoro-2-deoxyuridine; Sigma-Aldrich). 
Culture media were changed every 12 h. The cells were fixed 8 d thereafter, 
and the cells were stained for CGRP and TrkA. For axon growth and neuron 
survival assays, DRGs were dissected from E12.5 embryos with the desired 
genotypes as described previously (Markus et al., 2002; Zhong et al., 2007). 
The cells were dissociated and plated on laminin-coated coverslips. Cells were 
then cultured in serum-free media supplemented with 1× N2 (Invitrogen) 
and 1% BSA. FdU, NGF, or AAV2-Cre (Vector Laboratories) were added as 
described previously (Markus et al., 2002; Zhong et al., 2007). 
Dorsal root crush. Surgeons and all other personnel performing experi-ments 
and analyses were blinded as to genotypes. 10–14-wk-old mice were 
injected s.c. with tamoxifen (5 μg/10 g body weight) for a consecutive 5 d. 
After another 2 d, i.e., 1 wk from the first tamoxifen injection, crush injury 
of the C5, C6, C7, and C8 dorsal roots was performed using a fine forceps 
(Dumont #5) as described previously (Di Maio et al., 2011). AAV2-GFP 
(1010 GC, 7004; Vector Laboratories) was then injected to C6 and C7 DRGs. 
2 wk after the crush, mice were perfused, and axon regeneration through the 
C6 and C7 dorsal roots was analyzed in a thin dorsal slice preparation of whole 
spinal cord or in cryostat sections. 
Sciatic nerve crush. Mice were injected with tamoxifen (2 μg/10 g body 
weight) for a consecutive 5 d, followed by 5 d of rest. Unilateral sciatic nerve 
crush was then performed as described previously (Zhong et al., 1999). Adult 
DRGs were collected and cultured as described previously (Zou et al., 2009). 
Images were taken using a Carl Zeiss LSM710NLO confocal microscope. Axon 
length was quantified as described previously (Zou et al., 2009). 
Optic nerve crush. Surgeons and all other personnel performing experi-ments 
and analyses were blinded as to genotypes. The crush-regeneration and 
axon counting protocol is adapted from Park et al. (2008). Whole-mount 
optic nerves were treated with FocusClear (CelExplorer Labs) and scanned 
using an LSM710NLO multiphoton confocal microscope. OD was deter-mined 
with the Carl Zeiss ZEN2009 software. 
We would like to thank Louis Reichardt for the TrkAtaulacZ mice and TrkA antibody, 
Catrin A. Pritchard for the LSL-kaBraf mice, Eric Turner for the Brn3a promoter, and 
Thomas Jessell for the Plexin1A antibody. Larry Benowitz provided experimental 
advice on the optic nerve injury model. Rajiv Ratan, David Ginty, William D. Snider, 
and Annette Markus are acknowledged for insightful discussion and suggestions. 
This work was supported by startup funds from the Burke Foundation as well 
as Whitehall Foundation research grant 2010-08-61, grants 1R01EY022409 and 
812 B-RAF drives axon growth and regeneration | O’Donovan et al.
JEM Vol. 211, No. 5 
Ar t icle 
rats. Exp. Neurol. 178:259–267. http://dx.doi.org/10.1006/exnr.2002 
.8042 
Luo, J.M., L.P. Cen, X.M. Zhang, S.W. Chiang, Y. Huang, D. Lin, Y.M. Fan, 
N. van Rooijen, D.S. Lam, C.P. Pang, and Q. Cui. 2007. PI3K/akt, JAK/ 
STAT and MEK/ERK pathway inhibition protects retinal ganglion cells 
via different mechanisms after optic nerve injury. Eur. J. Neurosci. 26:828– 
842. http://dx.doi.org/10.1111/j.1460-9568.2007.05718.x 
Lykissas, M.G., A.K. Batistatou, K.A. Charalabopoulos, and A.E. Beris. 2007. 
The role of neurotrophins in axonal growth, guidance, and regen-eration. 
Curr. Neurovasc. Res. 4:143–151. http://dx.doi.org/10.2174/ 
813 
156720207780637216 
Markus, A., J. Zhong, and W.D. Snider. 2002. Raf and akt mediate distinct 
aspects of sensory axon growth. Neuron. 35:65–76. http://dx.doi.org/10 
.1016/S0896-6273(02)00752-3 
Mercer, K., S. Giblett, S. Green, D. Lloyd, S. DaRocha Dias, M. Plumb, R. 
Marais, and C. Pritchard. 2005. Expression of endogenous oncogenic 
V600EB-raf induces proliferation and developmental defects in mice 
and transformation of primary fibroblasts. Cancer Res. 65:11493–11500. 
http://dx.doi.org/10.1158/0008-5472.CAN-05-2211 
Moqrich, A., T.J. Earley, J. Watson, M. Andahazy, C. Backus, D. Martin-Zanca, 
D.E. Wright, L.F. Reichardt, and A. Patapoutian. 2004. Expressing TrkC 
from the TrkA locus causes a subset of dorsal root ganglia neurons to switch 
fate. Nat. Neurosci. 7:812–818. http://dx.doi.org/10.1038/nn1283 
Müller, A., T.G. Hauk, M. Leibinger, R. Marienfeld, and D. Fischer. 2009. 
Exogenous CNTF stimulates axon regeneration of retinal ganglion cells 
partially via endogenous CNTF. Mol. Cell. Neurosci. 41:233–246. http:// 
dx.doi.org/10.1016/j.mcn.2009.03.002 
Obata, K., H. Katsura, J. Sakurai, K. Kobayashi, H. Yamanaka, Y. Dai, T. Fukuoka, 
and K. Noguchi. 2006. Suppression of the p75 neurotrophin receptor in 
uninjured sensory neurons reduces neuropathic pain after nerve injury. 
J. Neurosci. 26:11974–11986. http://dx.doi.org/10.1523/JNEUROSCI 
.3188-06.2006 
Parikh, P., Y. Hao, M. Hosseinkhani, S.B. Patil, G.W. Huntley, M. Tessier- 
Lavigne, and H. Zou. 2011. Regeneration of axons in injured spinal cord 
by activation of bone morphogenetic protein/Smad1 signaling pathway in 
adult neurons. Proc. Natl. Acad. Sci. USA. 108:E99–E107. http://dx.doi 
.org/10.1073/pnas.1100426108 
Park, K.K., K. Liu, Y. Hu, P.D. Smith, C. Wang, B. Cai, B. Xu, L. Connolly, I. 
Kramvis, M. Sahin, and Z. He. 2008. Promoting axon regeneration in 
the adult CNS by modulation of the PTEN/mTOR pathway. Science. 
322:963–966. http://dx.doi.org/10.1126/science.1161566 
Park, K.K., K. Liu, Y. Hu, J.L. Kanter, and Z. He. 2010. PTEN/mTOR and 
axon regeneration. Exp. Neurol. 223:45–50. http://dx.doi.org/10.1016/j 
.expneurol.2009.12.032 
Patel, T.D., A. Jackman, F.L. Rice, J. Kucera, and W.D. Snider. 2000. Development 
of sensory neurons in the absence of NGF/TrkA signaling in vivo. Neuron. 
25:345–357. http://dx.doi.org/10.1016/S0896-6273(00)80899-5 
Pernet, V., W.W. Hauswirth, and A. Di Polo. 2005. Extracellular signal-regulated 
kinase 1/2 mediates survival, but not axon regeneration, of adult injured 
central nervous system neurons in vivo. J. Neurochem. 93:72–83. http:// 
dx.doi.org/10.1111/j.1471-4159.2005.03002.x 
Pernet, V., S. Joly, N. Jordi, D. Dalkara, A. Guzik-Kornacka, J.G. Flannery, and 
M.E. Schwab. 2013. Misguidance and modulation of axonal regenera-tion 
by Stat3 and Rho/ROCK signaling in the transparent optic nerve. 
Cell Death Dis. 4:e734. http://dx.doi.org/10.1038/cddis.2013.266 
Planchamp, V., C. Bermel, L. Tönges, T. Ostendorf, S. Kügler, J.C. Reed, P. 
Kermer, M. Bähr, and P. Lingor. 2008. BAG1 promotes axonal outgrowth 
and regeneration in vivo via Raf-1 and reduction of ROCK activity. 
Brain. 131:2606–2619. http://dx.doi.org/10.1093/brain/awn196 
Ramer, M.S., J.V. Priestley, and S.B. McMahon. 2000. Functional regenera-tion 
of sensory axons into the adult spinal cord. Nature. 403:312–316. 
http://dx.doi.org/10.1038/35002084 
Sapieha, P.S., W.W. Hauswirth, and A. Di Polo. 2006. Extracellular signal-regulated 
kinases 1/2 are required for adult retinal ganglion cell axon 
regeneration induced by fibroblast growth factor-2. J. Neurosci. Res. 83: 
985–995. http://dx.doi.org/10.1002/jnr.20803 
Seijffers, R., C.D. Mills, and C.J. Woolf. 2007. ATF3 increases the intrinsic growth 
state of DRG neurons to enhance peripheral nerve regeneration. J. Neurosci. 
27:7911–7920. http://dx.doi.org/10.1523/JNEUROSCI.5313-06.2007 
Hall, A.K., X. Ai, G.E. Hickman, S.E. MacPhedran, C.O. Nduaguba, and C.P. 
Robertson. 1997. The generation of neuronal heterogeneity in a rat sen-sory 
ganglion. J. Neurosci. 17:2775–2784. 
Hall, A.K., K.J. Dinsio, and J. Cappuzzello. 2001. Skin cell induction of calci-tonin 
gene-related peptide in embryonic sensory neurons in vitro in-volves 
activin. Dev. Biol. 229:263–270. http://dx.doi.org/10.1006/dbio 
.2000.9966 
Han, S.B., H. Kim, A. Skuba, A. Tessler, T. Ferguson, and Y.J. Son. 2012. 
Sensory axon regeneration: A review from an in vivo imaging perspective. 
Exp. Neurobiol. 21:83–93. http://dx.doi.org/10.5607/en.2012.21.3.83 
Hancock, M.L., D.W. Nowakowski, L.W. Role, D.A. Talmage, and J.G. Flanagan. 
2011. Type III neuregulin 1 regulates pathfinding of sensory axons in 
the developing spinal cord and periphery. Development. 138:4887–4898. 
http://dx.doi.org/10.1242/dev.072306 
Hanz, S., and M. Fainzilber. 2006. Retrograde signaling in injured nerve—the 
axon reaction revisited. J. Neurochem. 99:13–19. http://dx.doi.org/10.1111/ 
j.1471-4159.2006.04089.x 
Harrison, S.M., B.M. Davis, M. Nishimura, K.M. Albers, M.E. Jones, and H.S. 
Phillips. 2004. Rescue of NGF-deficient mice I: transgenic expression 
of NGF in skin rescues mice lacking endogenous NGF. Brain Res. Mol. 
Brain Res. 122:116–125. http://dx.doi.org/10.1016/j.molbrainres.2003 
.12.004 
Harvey, P., B. Gong, A.J. Rossomando, and E. Frank. 2010. Topographically spe-cific 
regeneration of sensory axons in the spinal cord. Proc. Natl. Acad. Sci. 
USA. 107:11585–11590. http://dx.doi.org/10.1073/pnas.1003287107 
Hellal, F., A. Hurtado, J. Ruschel, K.C. Flynn, C.J. Laskowski, M. Umlauf, L.C. 
Kapitein, D. Strikis, V. Lemmon, J. Bixby, et al. 2011. Microtubule stabi-lization 
reduces scarring and causes axon regeneration after spinal cord 
injury. Science. 331:928–931. http://dx.doi.org/10.1126/science.1201148 
Hollis, E.R. II, P. Jamshidi, K. Löw, A. Blesch, and M.H. Tuszynski. 2009. 
Induction of corticospinal regeneration by lentiviral trkB-induced Erk 
activation. Proc. Natl. Acad. Sci. USA. 106:7215–7220. http://dx.doi.org/ 
10.1073/pnas.0810624106 
Jankowski, M.P., and H.R. Koerber. 2009. Neurotrophic factors and nocicep-tor 
sensitization. In Translational Pain Research: From Mouse to Man. L. 
Kruger, and A.R. Light, editors. CRC Press, Boca Raton, FL. 31–50. 
Knudson, C.M., K.S. Tung, W.G. Tourtellotte, G.A. Brown, and S.J. Korsmeyer. 
1995. Bax-deficient mice with lymphoid hyperplasia and male germ 
cell death. Science. 270:96–99. http://dx.doi.org/10.1126/science.270 
.5233.96 
Kuruvilla, R., L.S. Zweifel, N.O. Glebova, B.E. Lonze, G. Valdez, H. Ye, and D.D. 
Ginty. 2004. A neurotrophin signaling cascade coordinates sympathetic 
neuron development through differential control of TrkA trafficking and 
retrograde signaling. Cell. 118:243–255. http://dx.doi.org/10.1016/j 
.cell.2004.06.021 
Lang, C., P.M. Bradley, A. Jacobi, M. Kerschensteiner, and F.M. Bareyre. 
2013. STAT3 promotes corticospinal remodelling and functional re-covery 
after spinal cord injury. EMBO Rep. 14:931–937. http://dx.doi 
.org/10.1038/embor.2013.117 
Leibinger, M., A. Müller, P. Gobrecht, H. Diekmann, A. Andreadaki, and D. 
Fischer. 2013. Interleukin-6 contributes to CNS axon regeneration 
upon inflammatory stimulation. Cell Death Dis. 4:e609. http://dx.doi 
.org/10.1038/cddis.2013.126 
Lentz, S.I., C.M. Knudson, S.J. Korsmeyer, and W.D. Snider. 1999. Neuro­trophins 
support the development of diverse sensory axon morphologies. 
J. Neurosci. 19:1038–1048. 
Li, Y., C.L. Schlamp, K.P. Poulsen, and R.W. Nickells. 2000. Bax-dependent 
and independent pathways of retinal ganglion cell death induced by dif-ferent 
damaging stimuli. Exp. Eye Res. 71:209–213. http://dx.doi.org/10 
.1006/exer.2000.0873 
Liu, K., Y. Lu, J.K. Lee, R. Samara, R. Willenberg, I. Sears-Kraxberger, A. 
Tedeschi, K.K. Park, D. Jin, B. Cai, et al. 2010. PTEN deletion enhances 
the regenerative ability of adult corticospinal neurons. Nat. Neurosci. 13: 
1075–1081. http://dx.doi.org/10.1038/nn.2603 
Lorber, B., M.L. Howe, L.I. Benowitz, and N. Irwin. 2009. Mst3b, an Ste20- 
like kinase, regulates axon regeneration in mature CNS and PNS path-ways. 
Nat. Neurosci. 12:1407–1414. http://dx.doi.org/10.1038/nn.2414 
Lu, X., D. Maysinger, and T. Hagg. 2002. Tyrosine phosphatase inhibition en-hances 
neurotrophin potency and rescues nigrostriatal neurons in adult
(ERK) phosphorylates histone deacetylase 6 (HDAC6) at serine 1035 to 
stimulate cell migration. J. Biol. Chem. 288:33156–33170. http://dx.doi 
.org/10.1074/jbc.M113.472506 
Xu, P., and A.K. Hall. 2007. Activin acts with nerve growth factor to regulate 
calcitonin gene-related peptide mRNA in sensory neurons. Neuroscience. 
150:665–674. http://dx.doi.org/10.1016/j.neuroscience.2007.09.041 
Yan, D., Z. Wu, A.D. Chisholm, and Y. Jin. 2009. The DLK-1 kinase pro-motes 
mRNA stability and local translation in C. elegans synapses and 
axon regeneration. Cell. 138:1005–1018. http://dx.doi.org/10.1016/j 
.cell.2009.06.023 
Yoshida, Y., B. Han, M. Mendelsohn, and T.M. Jessell. 2006. PlexinA1 signal-ing 
directs the segregation of proprioceptive sensory axons in the de-veloping 
spinal cord. Neuron. 52:775–788. http://dx.doi.org/10.1016/j 
.neuron.2006.10.032 
Zhang, L., Z. Ma, G.M. Smith, X. Wen, Y. Pressman, P.M. Wood, and X.M. 
Xu. 2009. GDNF-enhanced axonal regeneration and myelination fol-lowing 
spinal cord injury is mediated by primary effects on neurons. 
Glia. 57:1178–1191. http://dx.doi.org/10.1002/glia.20840 
Zhong, J., I.D. Dietzel, P. Wahle, M. Kopf, and R. Heumann. 1999. Sensory 
impairments and delayed regeneration of sensory axons in interleukin- 
6-deficient mice. J. Neurosci. 19:4305–4313. 
Zhong, J., X. Li, C. McNamee, A.P. Chen, M. Baccarini, and W.D. Snider. 2007. 
Raf kinase signaling functions in sensory neuron differentiation and axon 
growth in vivo. Nat. Neurosci. 10:598–607. http://dx.doi.org/10.1038/ 
nn1898 
Zou, H., C. Ho, K. Wong, and M. Tessier-Lavigne. 2009. Axotomy-induced 
Smad1 activation promotes axonal growth in adult sensory neurons. 
J. Neurosci. 29:7116–7123. http://dx.doi.org/10.1523/JNEUROSCI 
.5397-08.2009 
Shin, J.E., Y. Cho, B. Beirowski, J. Milbrandt, V. Cavalli, and A. DiAntonio. 2012. 
Dual leucine zipper kinase is required for retrograde injury signaling and 
axonal regeneration. Neuron. 74:1015–1022. http://dx.doi.org/10.1016/ 
j.neuron.2012.04.028 
Smith, D.S., and J.H. Skene. 1997. A transcription-dependent switch con-trols 
competence of adult neurons for distinct modes of axon growth. J. 
Neurosci. 17:646–658. 
Smith, G.M., A.E. Falone, and E. Frank. 2012. Sensory axon regeneration: 
rebuilding functional connections in the spinal cord. Trends Neurosci. 35: 
156–163. http://dx.doi.org/10.1016/j.tins.2011.10.006 
Smith, P.D., F. Sun, K.K. Park, B. Cai, C. Wang, K. Kuwako, I. Martinez- 
Carrasco, L. Connolly, and Z. He. 2009. SOCS3 deletion promotes 
optic nerve regeneration in vivo. Neuron. 64:617–623. http://dx.doi 
.org/10.1016/j.neuron.2009.11.021 
Sun, F., K.K. Park, S. Belin, D. Wang, T. Lu, G. Chen, K. Zhang, C. Yeung, 
G. Feng, B.A. Yankner, and Z. He. 2011. Sustained axon regeneration 
induced by co-deletion of PTEN and SOCS3. Nature. 480:372–375. 
http://dx.doi.org/10.1038/nature10594 
Tronche, F., C. Kellendonk, O. Kretz, P. Gass, K. Anlag, P.C. Orban, R. Bock, 
R. Klein, and G. Schütz. 1999. Disruption of the glucocorticoid recep-tor 
gene in the nervous system results in reduced anxiety. Nat. Genet. 
23:99–103. http://dx.doi.org/10.1038/12703 
Wang, R., T. King, M.H. Ossipov, A.J. Rossomando, T.W. Vanderah, P. Harvey, 
P. Cariani, E. Frank, D.W. Sah, and F. Porreca. 2008. Persistent restoration 
of sensory function by immediate or delayed systemic artemin after dor-sal 
root injury. Nat. Neurosci. 11:488–496. http://dx.doi.org/10.1038/ 
nn2069 
Williams, K.A., M. Zhang, S. Xiang, C. Hu, J.Y. Wu, S. Zhang, M. Ryan, A.D. 
Cox, C.J. Der, B. Fang, et al. 2013. Extracellular signal-regulated kinase 
814 B-RAF drives axon growth and regeneration | O’Donovan et al.
The Rockefeller University Press $30.00 
J. Exp. Med. 2014 Vol. 211 No. 4 595-604 
www.jem.org/cgi/doi/10.1084/jem.20131377 
Br ief Def ini t ive Repor t 
595 
Stroke is one of the leading causes of death and 
disability worldwide. Clinical and preclinical ex-perimental 
studies highlight the importance of 
inflammation in both acute and delayed neuro-nal 
tissue damage after ischemic stroke; however, 
the mechanisms and cells involved in this neuro-inflammation 
are not fully understood. There is 
currently no available treatment targeting the 
acute immune response that develops in the 
brain after transient focal ischemia. Therefore, 
we sought to identify novel T cell–derived cyto-kines 
that contribute to acute cerebral reperfu-sion 
using the mouse model of transient middle 
cerebral artery occlusion (tMCAO). 
During the reperfusion of infarcted brain tis-sue, 
leukocytes accumulate in the injured brain 
where, in addition to clearing cell debris, they 
promote secondary tissue injury (Yilmaz and 
Granger, 2010). Within the acute phase of isch-emic 
reperfusion (I/R) injury there are multiple 
waves of cell infiltration of macrophages, neutro-phils, 
and lymphocytes (Gelderblom et al., 2009). 
Brain-infiltrating T cells have also been widely 
reported in stroke and animal models of stroke 
and are thought to have acute detrimental and 
delayed protective effects (Magnus et al., 2012). 
Conventionally, the protective role of T cells has 
been attributed to the accumulation of regula-tory 
T cells within the CNS in later stages of re-perfusion 
injury. These T cells produce a variety 
of cytokines including TGF and IL-10, which 
are both antiinflammatory and neuroprotective. 
(Liesz et al., 2009; Stubbe et al., 2013). In addi-tion 
to having an established role in delayed 
neuroprotection, Kleinschnitz et al. (2013) have 
recently shown that CD4+ CD25+ regulatory 
T cells also promote acute ischemic injury through 
interaction with the cerebral vasculature. The 
acute detrimental effects can be further divided 
into early (24 h) and late (72 h) phases, with 
IL-17 production by nonconventional  T cells 
(less common T cell subset associated with mu-cosal 
tissues) possibly accounting for the latter by 
promoting neutrophil accumulation (Gelderblom 
et al., 2012). 
The mechanisms of the early detrimental ef-fects 
of T cells after cerebral ischemia are least 
CORRESPONDENCE 
Zsuzsanna Fabry: 
zfabry@facstaff.wisc.edu 
Abbreviations used: BA, basilar 
artery; ECA, external carotid 
artery; ICA, internal carotid 
artery; I/R, ischemia/reperfu-sion; 
MCA, middle cerebral 
artery; PCA, posterior cerebral 
artery; PComA, posterior com-municating 
artery; RAG, 
recombination activating 
gene; rCBF, regional cerebral 
blood flow; tMCAO, transient 
MCA occlusion; TTC, 2,3,5- 
triphenyltetrazolium chloride; 
VA, vertebral artery. 
T cell–derived interleukin (IL)-21 promotes 
brain injury following stroke in mice 
Benjamin D.S. Clarkson,1,3 Changying Ling,1 Yejie Shi,2 Melissa G. Harris,1,4 
Aditya Rayasam,4 Dandan Sun,2,5 M. Shahriar Salamat,1 Vijay Kuchroo,6 
John D. Lambris,7 Matyas Sandor,1 and Zsuzsanna Fabry1 
1Department of Pathology and Laboratory Medicine, 2Department of Neurological Surgery, 3Department of Cellular 
and Molecular Pathology, 4Neuroscience Training Program, School of Medicine and Public Health, University 
of Wisconsin-Madison, Madison, WI 53792 
5Veterans Affairs Pittsburgh Health Care System, Geriatric Research, Educational and Clinical Center, Pittsburgh, PA 15213 
6Center for Neurological Diseases, Brigham and Women’s Hospital Harvard Medical School, Boston, MA 02115 
7Department of Pathology and Laboratory Medicine, University of Pennsylvania School of Medicine, Philadelphia, PA 19104 
T lymphocytes are key contributors to the acute phase of cerebral ischemia reperfusion 
injury, but the relevant T cell–derived mediators of tissue injury remain unknown. Using a 
mouse model of transient focal brain ischemia, we report that IL-21 is highly up-regulated 
in the injured mouse brain after cerebral ischemia. IL-21–deficient mice have smaller 
infarcts, improved neurological function, and reduced lymphocyte accumulation in the 
brain within 24 h of reperfusion. Intracellular cytokine staining and adoptive transfer 
experiments revealed that brain-infiltrating CD4+ T cells are the predominant IL-21 source. 
Mice treated with decoy IL-21 receptor Fc fusion protein are protected from reperfusion 
injury. In postmortem human brain tissue, IL-21 localized to perivascular CD4+ T cells in the 
area surrounding acute stroke lesions, suggesting that IL-21–mediated brain injury may be 
relevant to human stroke. 
© 2014 Clarkson et al. This article is distributed under the terms of an Attribution– 
Noncommercial–Share Alike–No Mirror Sites license for the first six months 
after the publication date (see http://www.rupress.org/terms). After six months 
it is available under a Creative Commons License (Attribution–Noncommercial– 
Share Alike 3.0 Unported license, as described at http://creativecommons.org/ 
licenses/by-nc-sa/3.0/).
of several previously reported inflammatory genes, we found 
that IL-21 was one of the most highly expressed inflammatory 
genes among those measured (Fig. 1 a). Gene expression levels 
from arrays were normalized to interquartile spot intensity. 
Arrays did not differ systemically in gene expression levels be-fore 
or after normalization (not depicted). This increase in IL-21 
gene expression was confirmed by real-time (RT) PCR analy-sis, 
which detected a 24-fold relative increase in IL-21 gene 
expression in the ipsilateral ischemic brain tissues compared 
with the contralateral hemisphere at 24 h reperfusion (Fig. 1 b). 
IL-21 was not detectable by this method in healthy brain tis-sue 
(Fig. 1 b). 
IL-21–deficient mice are protected from acute 
neuronal injury after cerebral I/R injury 
Whether IL-21 contributes to ischemic tissue injury had not 
been directly studied. However, in the last few years it has be-come 
evident that IL-21 expression is associated with acute 
rejection in mice after kidney, heart, or liver allograft (Baan et al., 
2007; Hecker et al., 2009; Xie et al., 2010). Because these 
models also involve reperfusion of ischemic tissues, these find-ings 
support the potential role of IL-21 in I/R injury. 
We evaluated the levels of cerebral I/R injury in IL-21– 
deficient (IL-21 KO) mice. Infarct volumes in IL-21 KO mice 
were reduced to 35% of the infarct volumes observed in con-genic 
C57BL6/J WT mice as early as 24 h after tMCAO, as 
measured by triphenyltetrazolium chloride (TTC; Fig. 1 c). 
Similar effects were also seen at 4 d (not depicted) and 7 d after 
tMCAO (Fig. 1 d), indicating that IL-21 contributes to both 
immediate and delayed brain injury and suggesting that in the 
absence of IL-21 tissue repair can occur. Analysis of intracra-nial 
vascular anatomy revealed no differences between WT and 
IL-21 KO mice in the patency of the posterior communicating 
artery that would account for the observed differences in tissue 
injury (Fig. 1 g). Nor did we observe differences between WT 
and IL-21 KO mice in heart rate, or blood pressure before or 
after tMCAO (Fig. 1 h). WT and IL-21 KO CD4+ T cells, 
CD8+ T cells, and CD11b+ myeloid cells showed no difference 
in IL-2, IL-17A, IFN-, or TNF production when stimulated 
in vitro (Fig. 2, g–l). The reduction in infarct volumes corre-sponded 
with less weight loss (unpublished data), less spleen 
atrophy (Fig. 2 c), and improved neurological functioning in 
IL-21 KO mice compared with WT mice as assessed by both 
grip strength (Fig. 1 e) and Bederson (Fig. 1 f) scoring 1, 4, and 
7 d after tMCAO. 
We measured accumulation of monocytes and lympho-cytes 
in the brain after tMCAO in IL-21 KO and WT animals 
(gating strategy in Fig. 2 a). We did not observe significant dif-ferences 
in the rate of accumulation of monocytes (CD45high 
CD11b+Ly6chigh), microglia (CD45intCD11b+), B cells (B220+), 
 T cells (TCR+), NK, or NKT cells (NK1.1+) in the 
ischemic brain of WT and IL-21 KO mice after 1, 4, and 7 d 
of reperfusion (unpublished data). In contrast, as early as 1 d 
after tMCAO, IL-21 KO mice showed significantly dimin-ished 
cerebral accumulation of CD4+ T cells and CD8+ T cells 
understood. Several laboratories have reported reduced neuro-logical 
deficit and infarct volumes at 24–48 h reperfusion in 
T cell–deficient mice after tMCAO (Yilmaz and Granger, 2010). 
After tMCAO, recombination activating gene 1–deficient 
(RAG1 KO) mice, which lack T and B lymphocytes, have sig-nificantly 
smaller brain injury compared with controls; whereas, 
adoptive transfer of WT CD4+ helper T cells or CD8+ cyto­toxic 
T cells increases stroke infarct volumes within 24 h after 
ischemia in these mice (Kleinschnitz et al., 2010). Additionally, 
TCR-transgenic mice and mice lacking co-stimulatory TCR 
signaling molecules were fully susceptible to acute I/R injury, 
indicating that T cell involvement at early time points is anti-gen- 
independent (Kleinschnitz et al., 2010). These data dem-onstrate 
that conventional CD4+ or CD8+  T cells exacerbate 
acute injury after cerebral ischemia independently of TCR li-gation, 
and this effect seems to be concomitant with an early 
increase in T cell infiltration into the postischemic brain, which 
many have reported to be between 3 and 48 h (Yilmaz et al., 
2006; Gelderblom et al., 2009). 
Recent findings suggest that, in the postischemic brain, 
within hours of reperfusion T cells accumulate in postcapillary 
segments of periinfarct inflamed cerebral microvasculature 
characterized by high endothelial expression of chemokines 
and adhesion molecules. These postcapillary venules have been 
postulated to allow accumulating immune cells to activate each 
other and promote platelet adhesion in a process termed 
thrombo-inflammation (Nieswandt et al., 2011). Much research 
has been devoted to identifying T cell factors that promote 
thrombo-inflammation (Barone et al., 1997; Hedtjärn et al., 
2002; Yilmaz et al., 2006; Shichita et al., 2009; Gelderblom et al., 
2012); however, to our knowledge no study has yet identified 
the T cell–derived factors responsible for the early increase in 
infarct volumes at 24 h reperfusion. Here, we present data that 
identify IL-21 as a key CD4+ T cell–derived inflammatory fac-tor 
that contributes to increased early ischemic tissue injury. 
RESULTS AND DISCUSSION 
Robust up-regulation of IL-21 during cerebral I/R injury 
IL-21 is closely related to IL-2 and IL-15 and signals through 
the IL-21 receptor, which is comprised of an IL-21–specific 
 subunit and a common  subunit shared with IL-2, IL-7, IL-9, 
and IL-15. IL-21 is known to regulate immune responses by 
promoting antibody production, T cell–mediated immunity, 
and NK cell and CD8+ T cell cytotoxicity. Recently, others 
have shown that stress signals from necrotic tissue can induce 
rapid IL-21 production from naive T cells (Holm et al., 2009), 
and co-stimulation with TLR3 ligands during polyclonal T cell 
activation significantly increases IL-21 secretion that contributes 
to small intestine localized pediatric celiac disease (van Leeuwen 
et al., 2013). To test whether IL-21 is up-regulated in brain after 
ischemic necrosis induced by MCAO and to better understand 
the cytokines involved in T cell–mediated cerebral I/R injury, 
we measured changes in inflammatory gene expression in the 
brain within 24 h after tMCAO in mice using PCR-based 
gene array analysis. In addition to verifying the up-regulation 
596 IL-21 promotes brain injury after stroke | Clarkson et al.
Br ief Def ini t ive Repor t 
Figure 1. IL-21 is up-regulated early in 
mouse brain, and IL-21–deficient mice are 
protected after tMCAO. GeArray S Series 
Mouse Autoimmune and Inflammatory Re-sponse 
gene array of transcripts expressed in 
pooled brain tissues 24 h after tMCAO or 
sham procedure (n = 3–6 mice per group). 
(a) Bar graphs show PCR array spot intensity 
of genes with a greater than sixfold difference 
in gene expression in tMCAO compared with 
sham, normalized to the interquartile mean 
spot intensity. (b) IL-21 mRNA expression 
level in ipsilateral hemisphere relative to con-tralateral 
hemisphere 24 h after tMCAO (n = 3 
per group). Mann-Whitney rank sum test 
*, P  0.05. Plots show median, lower, and upper 
quartile (box) and range (error bars). Infarct 
volumes of WT and IL-21 KO mice 24 h after 
tMCAO (c) and 7 d after tMCAO (d). Represen-tative 
images of TTC-stained 2-mm brain 
slices shown below (n = 5–7 mice per group). 
WT and IL-21 KO mice grip strength (e) and 
Bederson score (f) at 1, 4, and 7 d after 1 h 
tMCAO (n = 7–8 for each group). (g) Brain 
vasculature of C57BL/6 and IL-21KO mice 
perfused transcardially with carbon lampblack 
(C198-500; Thermo Fisher Scientific) in 20% 
gelatin ddH2O. Arrows indicate anterior cere-bral 
(ACA), MCA, posterior cerebral (PCA), 
basilar (BA), and vertebral arteries (VA), show-ing 
point of occlusion (white circle). High 
magnification images demonstrate no differ-ence 
in patency of the posterior communicat-ing 
artery (PComA, arrows). (h) Heart rate and 
blood pressure of WT and IL-21 KO mice be-fore 
and after tMCAO (n = 3–4 mice per 
group). Data are representative of 2–3 inde-pendent 
experiments. **, P  0.01; ***, P  
0.001; ****, P  0.0001 by Student’s t test 
(single comparison) or one-way ANOVA (mul-tiple 
comparisons). Error bars indicate SD. 
in either tissue compared with WT experimental animals. Nor 
did we observe a difference between WT and IL-21 KO mice 
in the frequency of lymphocytes producing the antiinflam-matory 
cytokine IL-10 among B cells (B220+), CD8+ T cells, 
or CD4+ T cells (unpublished data). These data demonstrate 
that IL-21 deficiency is protective at acute time points after 
tMCAO and IL-21 levels in the CNS correlate with early in-filtration 
of T cells without affecting regulatory T or B cell 
accumulation or IL-10 cytokine production during the acute 
period (day 1–4). 
after tMCAO compared with WT mice (Fig. 2 e) and these 
differences persisted at day 7 (Fig. 2 f ). These differences were 
not reflected in the spleen before or after tMCAO (Fig. 2 b). 
IL-21 has also been shown to be produced by and modulate 
the function of regulatory T cells (Peluso et al., 2007; Battaglia 
et al., 2013), which begin to accumulate in the brain after 
tMCAO. Thus, we compared the frequency of regulatory 
CD4 T cells expressing the marker Foxp3 in the brain and 
spleen 24 h after tMCAO in WT and IL-21 KO mice. IL-21 
KO mice exhibited no difference in regulatory T cell abundance 
JEM Vol. 211, No. 4 597
Figure 2. Lymphocyte recruitment to brain is diminished in IL-21 deficient mice. (a) Gating strategy for leukocytes isolated from brain after 
MCAO. (b) WT and IL-21 KO spleen cells 24 h after tMCAO or sham procedure (n = 3 mice per group). (c) Relative change in spleen weight of WT and IL-21 
KO mice after tMCAO (n = 3–7 mice per group). (d) Percentage of blood and spleen CD4+ T cells expressing IL-21 after 5-h ex vivo stimulation with PMA 
(10 ng/ml) and Ionomycin (1 μg/ml) 4 d after MCAO or control treatment. (e and f) Leukocyte accumulation in the brain of WT mice compared with IL-21 
KO mice 1, 4, and 7 d after tMCAO (n = 3–6 mice per group). (g–k) In vitro cytokine expression by WT and IL-21 KO CD4+ and CD8+ T cells after 5-h 
stimulation under indicated conditions with or without recombinant mouse IL-21 (100 ng/ml). (l) TNF production by CD11b+ myeloid cells stimulated with 
LPS (500 ng/ml) for 5 h with or without recombinant mouse IL-21 (100 ng/ml). Cells isolated from n = 3 mice per group. Data are representative of two to 
four independent experiments. *, P  0.05; **, P  0.01; ***, P  0.001; ****, P  0.0001 by Student’s t test (single comparison) or one-way ANOVA (multiple 
comparisons). Error bars indicate SD (b–d and g–l) and SEM (e, f). 
598 IL-21 promotes brain injury after stroke | Clarkson et al.
Br ief Def ini t ive Repor t 
IL-21 blockade is protective in tMCAO 
We treated WT mice with IL-21 receptor Fc protein (IL-21R. 
Fc) using a previously described protocol (Jang et al., 2009; 
McGuire et al., 2011; Spolski et al., 2012). We administered 
500 μg of IL-21R.Fc i.p. 1 h before tMCAO. As measured by 
TTC staining, treated mice showed significantly reduced in-farct 
volumes compared with control-treated mice 24 h after 
tMCAO (Fig. 4 a). We found a similarly protective effect in 
mice treated with IL-21R.Fc protein (500 μg i.p.) 2 h after ini-tiation 
of reperfusion (Fig. 4 a). These differences were associ-ated 
with decreased locomotor function (decreased resistance 
to lateral push and increased circling behavior) in control-treated 
mice compared with those treated with IL-21R.Fc 
(Fig. 4 b and Video 1). Although we cannot exclude the pos-sibility 
that IL-21R.Fc exhibits its blocking effect in periph-eral 
immune compartments, using ELISA for human IgG4 we 
were able to observe that—upon i.p. injection—soluble IL-21R. 
Fc accumulates in the CNS of mice after tMCAO (Fig. 4 c). 
IL-21 presence localizes with CD4 staining 
in human stroke tissue 
IL-21+ cells were recently detected in human brain tissue 
during different neuroinflammatory conditions (Tzartos et al., 
2011). Thus, we stained groups of postmortem brain tissue from 
IL-21 is primarily produced 
by brain-infiltrating CD4+ T cells 
We measured intracellular IL-21 production by various cell 
populations. IL-21–producing cells were not detected by flow 
cytometry among cells isolated from healthy brain, but could 
be detected among mononuclear cells isolated from isch-emic 
brain 24 h after tMCAO. Gating on IL-21+ cells revealed 
that the majority of these cells were CD4+ T cells (Fig. 3 a). 
IL-21–producing CD4+ T cells were also detected at low lev-els 
among cells isolated from blood, but not spleen, of healthy 
WT mice, and these levels were unaffected after transient ce-rebral 
ischemia (Fig. 2 d), indicating that the increase in IL-21 
production was limited to CD4+ T cells recovered from the 
postischemic brain. Next, we adoptively transferred WT or 
IL-21 KO CD4+ T cells into lymphocyte-deficient RAG2 
KO mice. Purity of transferred CD4+ T cells was confirmed 
by flow cytometry to be 95% (Fig. 3 b). As shown previ-ously 
(Kleinschnitz et al., 2010), we observed markedly re-duced 
infarcts in RAG KO mice compared with WT mice, 
and infarct volumes could be restored to WT levels in RAG2 
KO by adoptively transferring WT CD4+ T cells. Most im-portantly, 
RAG2 KO mice that received WT CD4+ T cells 
had significantly larger infarcts than those receiving IL-21 
KO CD4+ T cells (Fig. 3 c). 
Figure 3. IL-21 is primarily produced by brain-infiltrating CD4+ T cells. (a) Intracellular cytokine staining of lymphocytes isolated from n = 5 
pooled healthy WT, ischemic IL-21/, or ischemic WT mouse brains 24 h after tMCAO or sham procedure showing IL-21 versus CD8 expression. Histo-grams 
show CD4, NK1.1, and TCR expression on IL-21+ cells from ischemic WT brain. (b) CD45, CD4, and LFA-1 expression by negative fractions purified 
from WT and IL-21/ lymph node cells by CD4+ negative selection using magnetic cell separation before transfer into RAG2/ recipients. (c) Infarct 
volume in WT mice (n = 4), RAG2/ mice (n = 4), RAG2/ mice + WT CD4 T cells (n = 10), and RAG2/ mice + IL-21/ CD4 T cells (n = 10) 24 h 
after tMCAO. Representative TTC-stained 2-mm mouse brain slices shown on top. Data are representative of two independent experiments. **, P  0.01; 
***, P  0.001; ****, P  0.0001 one-way ANOVA. Error bars indicate SD. 
JEM Vol. 211, No. 4 599
Figure 4. Blockade of IL-21 signaling before or after tMCAO reduces infarct size in WT mice. (a) Infarct volumes 24 h after tMCAO in WT mice 
treated with 500 μg recombinant mIL-21R.Fc or PBS 1 h before (pretreatment) or 2 h after (posttreatment) surgery. Representative TTC-stained brain 
slices shown on left (n = 3–4 mice per group). (b) Still image from Video 1 depicting behavioral differences between WT mice posttreated with IL-21R.Fc 
or PBS. (c) IL-21R.Fc protein levels in the indicated organs 20–24 h after tMCAO in WT mice injected with 500 μg IL-21R.Fc 2 h after start of reperfusion 
(n = 2–4 mice per group). N.D., not detected. Data are representative of two independent experiments. **, P  0.01; ***, P  0.001, by Student’s t test. Error 
bars indicate SEM. Representative images of postmortem paraffin-embedded human acute stroke lesions stained with control sera (d), or primary anti-bodies 
against CD4 (e and g [ii-iii]), IL-21 (f and g [iii]), or eosin (g [i]) visualized with Fast Red (d, e, and g) and/or DAB (d, f, and g [iii]) and counterstained 
with hematoxylin. High magnification images are shown on right. Arrows indicate positive staining. Bars, 50 μm. 
600 IL-21 promotes brain injury after stroke | Clarkson et al.
Br ief Def ini t ive Repor t 
T cells that can secrete IL-21 were detected within the 
CSF-filled subarachnoid and perivascular spaces during cere-bral 
infarction in humans. 
Neuronal cells express IL-21 receptor and up-regulate 
autophagy genes in response to IL-21 
RT-PCR analysis of primary mouse neurons and murine neu-ronal 
cell lines (Neuro2A) indicated that IL-21R expression 
was higher on neuronal cells than on other brain cells, includ-ing 
astrocytes and endothelial cells (Fig. 5, a and c). This is con-sistent 
with another report where in situ hybridization detected 
neuron-restricted IL-21R expression in inflamed human brain 
tissue (Tzartos et al., 2011). Moreover, treating Neuro2a cells 
with IL-21 after in vitro oxygen glucose deprivation (OGD) 
significantly increased cell death as measured by XTT cell 
patients with acute and chronic stroke lesions. In acute infarcts, 
rare CD4+ T cells were found in the necrotic brain parenchyma 
(Fig. 4 g, ii, arrows), which was predominantly infiltrated by 
foamy macrophages (Fig. 4 g, i). In contrast, CD4+ T cells were 
consistently found within the Virchow Robins space of vessels 
bordering acute infarcts (not depicted) and in the subarachnoid 
space adjacent to meningeal vessels (arrows, Fig. 4 e, i). IL-21 
staining was limited almost exclusively to these perivascular 
spaces. Compared with control stained tissue (Fig. 4 d, i), anti– 
IL-21 staining labeled cells extensively in the subarachnoid 
space of deep sulci penetrating the infarcted tissue—showing 
a similar distribution to CD4+ cells in serial sections (arrows, 
Fig. 4 f ). Additionally, double staining with antibodies for 
CD4 and IL-21 revealed the presence of CD4+ IL-21+ cells 
in this perivascular niche (arrow, Fig. 4 g, iii). In summary, CD4+ 
Figure 5. IL-21 promotes autophagy expres-sion 
in neuronal cells after hypoxia/ischemia. 
(a) Il21r mRNA expression relative to GAPDH 
expression levels is shown in normoxic and hy-poxic 
primary mouse neurons after OGD or con-trol 
treatment. (b) Viability of Neuro2A cells 
treated with the indicated doses of IL-21 after 
OGD. (c) Il21r mRNA expression relative to 
GAPDH in neuronal (Neura2A), astrocytic, and 
endothelial cell lines (MB114) expressed relative 
to BMDC expression. (d) ATG6 expression in pri-mary 
neurons treated with PBS, etoposide, or 
32–256 ng/ml rIL-21 for 4 h after 1–2 h oxygen 
glucose deprivation as measured by RT-PCR. Cells 
treated in triplicate. (e) Number of ATG6+ cells per 
field in the same regions of WT and IL-21 KO 
mouse brains after tMCAO as assessed by im-mune 
staining (n = 3 mice per group). Arrows 
indicate ATG-6+ cells in periinfarcted brain tissue 
of WT and IL-21 KO mice. Bars, 100 μm. Data 
are representative of two independent experi-ments. 
*, P  0.05; **, P  0.01; ***, P  0.001; 
****, P  0.0001 by Student’s t test (single com-parison) 
or one-way ANOVA (multiple compari-sons). 
Error bars indicate SEM. 
JEM Vol. 211, No. 4 601
of the superior thyroid artery, the ECA was dissected distally and coagulated 
along with the terminal lingual and maxillary artery branches. The internal ca-rotid 
artery (ICA) was isolated, and the extracranial branch of the ICA was then 
dissected and ligated. A standardized polyamide resin glue-coated 6.0 nylon 
monofilament (3021910; Doccol Corp) was introduced into the ECA lumen, 
and then advanced 9–9.5 mm in the ICA lumen to block MCA blood flow. 
During the entire procedure, mouse body temperature was kept between 37 
and 38°C with a heating pad. The suture was withdrawn 60 min after occlu-sion. 
The incision was closed, and the mice underwent recovery. 
Infarction size measurement. After 24 h reperfusion, mice were sacrificed 
and brains were removed and frozen at 80°C for 5 min. 2-mm coronal 
slices were made with a rodent brain matrix (Ted Pella, Inc.). The sections 
were stained for 20 min at 37°C with 2% TTC (Sigma-Aldrich). Infarction 
volume was calculated with the method reported by Swanson et al. (1990) to 
compensate for brain swelling in the ischemic hemisphere. In brief, the sec-tions 
were scanned, and the infarction area in each section was calculated by 
subtracting the noninfarct area of the ipsilateral side from the area of the 
contralateral side with National Institutes of Health image analysis software, 
ImageJ. Infarction areas on each section were summed and multiplied by sec-tion 
thickness to give the total infarction volume. 
Gene array and RT-PCR. Ipsilateral brain hemispheres were dissected and 
stored in RNAlater (QIAGEN) at 4°C until further use. Total RNA was ex-tracted 
and purified with RNeasy Protect Mini kit (QIAGEN) according to 
the manufacturer’s instructions. Purified RNA samples were analyzed by 
GeArray S Serious Mouse Autoimmune and Inflammatory Gene array 
(SuperArray; Bioscience Corporation). Results from GeArray were filtered 
for genes with spot intensities higher than the mean local background of the 
bottom 75% of nonbleeding spots. For RT-PCR, 1 μg total RNA from each 
sample was reverse transcribed using SuperScript II first strand cDNA syn-thesis 
kit (Invitrogen). RT-PCR was performed on a Smart Cycler (Model SC 
100–1; Cepheid) using IL-21 TaqMan gene expression assay (Mm00517640_m1; 
Applied Biosystems), RT2 qPCR Primer assay for mouse Becn1 
(PPM32434A; SABiosciences), or RT2 qPCR Primer Assay for Mouse IL21r 
(PPM03762A; SABiosciences). The data were normalized to an internal ref-erence 
gene, GAPDH. 
Mononuclear cell isolation and flow cytometry. Brains were removed 
from perfused animals, weighed, minced, transferred to Medicon inserts, and 
ground in a MediMachine (BD) for 20–30 s. The cell suspension was washed 
with HBSS, and cells were resuspended in 70% Percoll (Pharmacia) and over-laid 
with 30% Percoll. The gradient was centrifuged at 2,250 g for 30 min at 
4°C without brake. The interface was removed and washed once for further 
analysis. CD11b-positive and -negative fractions were isolated using Imag 
anti-CD11b magnetic particles (BD), following the manufacturer’s protocol. 
A total of 106 cells were incubated for 30 min on ice with saturating concen-trations 
of labeled antibodies with 40 μg/ml unlabeled 2.4G2 mAb to block 
binding to Fc receptors, and then washed 3 times with 1% BSA in PBS. 
Single-cell suspensions from various tissues were cultured at 37°C in 
10% FBS in RPMI 1640 media supplemented with GolgiStop (BD) in the pres-ence 
of either phorbol myristate acetate (50 ng/ml) and ionomycin (1 μg/ml) 
for 5 h. After surface staining with antibodies against CD4, NK1.1, and 
TCR, cell suspensions were fixed and permeabilized by Cytofix/Cy-toperm 
solution (BD), followed by staining with anti–IL-21 antibodies. 
Fluorochrome-labeled antibodies against CD45, CD11b, Ly6c, B220, CD4, 
CD8a, NK1.1, IFN-, and appropriate isotype controls were purchased from 
BD. Fluorochrome-labeled antibody against IL-21 and TCR was pur-chased 
from eBioscience. Cell staining was acquired on a FACSCalibur or 
LSRII (BD) and analyzed with FlowJo (Tree Star) software version 5.4.5. 
Neurofunctional assessment. Neuromuscular coordination was assessed by 
grip strength test, as previously described (Kleinschnitz et al., 2010). For this 
test, mice were placed on a horizontal string midway between two supports. 
Mice were scored from 0 to 5 as follows: 0, falls off within 2 s; 1, hangs on with 
viability assay (Fig. 5 b). In subsequent studies we found that 
treatment of primary neurons with IL-21 up-regulated mRNA 
levels of the autophagy associated gene ATG6 (Fig. 5 d). These 
data suggest that IL-21 could directly affect neuronal autoph-agy 
during ischemic injury, which has been implicated in neu-ronal 
death in infarcted and periinfarcted brain tissue. Thus, we 
stained WT and IL-21 KO postischemic brain tissues for ATG6. 
We observed significantly fewer ATG6+ cells in infarcted brain 
tissue of IL-21 KO mice compared with WT, suggesting that 
IL-21 may contribute to increased cerebral autophagy after 
stroke (Fig. 5 e). 
In conclusion, we implicate IL-21 as a lymphocyte-derived 
factor with a pronounced effect on brain injury after focal isch-emia 
in mice. We also present data demonstrating that IL-21– 
producing CD4+ T cells are present in the brain of patients 
with acute stroke. These data warrant investigation of the thera-peutic 
potential of IL-21–modifying treatments in isolation 
and combination with current anti-thrombotic treatments for 
ischemic stroke. 
MATERIALS AND METHODS 
Ethics statement. C57BL/6 WT mice were obtained from The Jackson 
Laboratory. IL-21–deficient mice (IL-21tm1Lex) were purchased from the Mu-tant 
Mouse Regional Resources Center. All mice underwent 1 h tMCAO 
and 24 h reperfusion. All animal procedures used in this study were con-ducted 
in strict compliance with the National Institutes of Health Guide for 
the Care and Use of Laboratory Animals and approved by the University of 
Wisconsin Center for Health Sciences Research Animal Care Committee. 
All mice (25 g) were anesthetized with 5% halothane for induction and 
1.0% halothane for maintenance vaporized in N2O and O2 (3:2), and all ef-forts 
were made to minimize suffering. 
Regional cerebral blood flow (rCBF) measurement. Changes in rCBF 
at the surface of the left cortex were recorded using a blood perfusion monitor 
(Laserflo BPM2; Vasamedics) with a fiber optic probe (0.7 mm diam). The tip 
of the probe was fixed with glue on the skull over the core area supplied by the 
MCA (2 mm posterior and 6 mm lateral from bregma). Changes in rCBF after 
MCAO were recorded as a percentage of the baseline value. Mice included in 
these investigations had 80% relative decrease in rCBF during MCAO. 
Investigation of intracranial vasculature. WT and IL-21 KO mice were 
anesthetized with ketamine (100 mg/kg, i.p.) and xylazine (10 mg/kg, i.p.). 
After thoracotomy was performed, a cannula was introduced into the ascend-ing 
aorta through the left ventricle. Transcardial perfusion fixation was per-formed 
with 2 ml saline and 2 ml of 3.7% formaldehyde. Carbon lampblack 
(C198-500; Thermo Fisher Scientific) in an equal volume of 20% gelatin in 
ddH2O (1 ml) was injected through the cannula. The brains were removed 
and fixed in 4% PFA overnight at 4°C. Posterior communicating arteries 
(PComA) connect vertebrobasilar arterial system to the Circle of Willis and 
internal carotid arteries, and its development affects brain sensitivity to isch-emia 
among different mouse strains (Barone et al., 1993). Development of 
PComA in both hemispheres was examined and graded on a scale of 0–3, as 
reported previously (Majid et al., 2000). 0, no connection between anterior 
and posterior circulation; 1, anastomosis in capillary phase (present but poorly 
developed); 2, small truncal PComA; 3, truncal PComA. 
Focal ischemia model. Focal cerebral ischemia in mice was induced by oc-clusion 
of the left MCA, as described previously (Longa et al., 1989). Operators 
performing surgeries were masked to experimental groups. In brief, the left 
common carotid artery was exposed, and the occipital artery branches of the 
external carotid artery (ECA) were isolated and coagulated. After coagulation 
602 IL-21 promotes brain injury after stroke | Clarkson et al.
Br ief Def ini t ive Repor t 
Statistical analyses and quality standards. All surgeries were performed 
in a blinded manner by a third party and measurements masked where possi-ble. 
Infarct volume measurements from TTC stained sections were averaged 
from two to three independent blinded observers. Based on power calcula-tions, 
n = 3–10 sex- and age-matched mice were used for each experiment 
and group assignment was randomized. Among animals receiving MCAO 
procedure, 86.5% of WT mice, 93.5% of IL-21KO mice, and 100% of 
RAG2KO mice were included in analysis. Mice were excluded due to prema-ture 
death (13.5% of WT mice, 3.2% of IL-21 KO mice) or vessel variation 
(3.2% of IL-21KO mice). Results are given as means ±1 SD. Multiple com-parisons 
were made using one-way ANOVA. Where appropriate, two-tailed 
Student’s t test analysis was used for comparing measures made between two 
groups. For comparison of RT-PCR data, nonparametric Mann-Whitney 
rank sum analysis was used. P-values 0.05 were considered significant. 
Online supplemental material. Video 1 shows groups of WT C57BL6 
mice treated with 500 μg IL-21R.Fc or PBS control via i.p. injection. On-line 
supplemental material is available at http://www.jem.org/cgi/content/ 
full/jem.20131377/DC1. 
We thank Satoshi Kinoshita for expert histopathology services, Guoqing Song for 
assisting in the surgical procedures, Dr. Wenda Gao for providing reagents and 
protocols for the purification of IL-21R.Fc protein, and members of our laboratory 
for helpful discussions and constructive criticisms of this work. We also thank Khen 
Macvilay and Sinarack Macvilay for their expertise provided for cytofluorimetry and 
immunohistochemistry studies and Samuel (Joe) Ollar for assisting in the OGD procedure. 
This work was supported by awards from the American Heart Association (pre-doctoral 
fellowship #12PRE12060020 to B.D.S. Clarkson) and the National Institutes 
of Health (NS037570 and NS076946 to ZF, AI048087 to M.S. Salamat, and 
AI068730 to J.D. Lambris). 
The authors have no competing financial interests. 
Submitted: 1 July 2013 
Accepted: 24 February 2014 
REFERENCES 
Baan, C.C., A.H. Balk, I.E. Dijke, S.S. Korevaar, A.M. Peeters, R.P. de Kuiper, M. 
Klepper, P.E. Zondervan, L.A. Maat, and W. Weimar. 2007. Interleukin-21: 
an interleukin-2 dependent player in rejection processes. Transplantation. 
83:1485–1492. http://dx.doi.org/10.1097/01.tp.0000264998.23349.54 
Barone, F.C., D.J. Knudsen, A.H. Nelson, G.Z. Feuerstein, and R.N. Willette. 
1993. Mouse strain differences in susceptibility to cerebral ischemia are 
related to cerebral vascular anatomy. J. Cereb. Blood Flow Metab. 13:683– 
692. http://dx.doi.org/10.1038/jcbfm.1993.87 
Barone, F.C., B. Arvin, R.F. White, A. Miller, C.L. Webb, R.N. Willette, P.G. 
Lysko, and G.Z. Feuerstein. 1997. Tumor necrosis factor-alpha. A mediator 
of focal ischemic brain injury. Stroke. 28:1233–1244. http://dx.doi.org/ 
10.1161/01.STR.28.6.1233 
Battaglia, A., A. Buzzonetti, C. Baranello, M. Fanelli, M. Fossati, V. Catzola, 
G. Scambia, and A. Fattorossi. 2013. Interleukin-21 (IL-21) synergizes 
with IL-2 to enhance T-cell receptor-induced human T-cell proliferation 
and counteracts IL-2/transforming growth factor--induced regulatory 
T-cell development. Immunology. 139:109–120. http://dx.doi.org/10.1111/ 
imm.12061 
Gelderblom, M., F. Leypoldt, K. Steinbach, D. Behrens, C.U. Choe, D.A. Siler, 
T.V. Arumugam, E. Orthey, C. Gerloff, E. Tolosa, and T. Magnus. 2009. 
Temporal and spatial dynamics of cerebral immune cell accumulation in 
stroke. Stroke. 40:1849–1857. http://dx.doi.org/10.1161/STROKEAHA 
.108.534503 
Gelderblom, M., A. Weymar, C. Bernreuther, J. Velden, P. Arunachalam, K. 
Steinbach, E. Orthey, T.V. Arumugam, F. Leypoldt, O. Simova, et al. 
2012. Neutralization of the IL-17 axis diminishes neutrophil invasion 
and protects from ischemic stroke. Blood. 120:3793–3802. http://dx.doi 
.org/10.1182/blood-2012-02-412726 
Hecker, A., A. Kaufmann, M. Hecker, W. Padberg, and V. Grau. 2009. Expression 
of interleukin-21, interleukin-21 receptor alpha and related type I 
cytokines by intravascular graft leukocytes during acute renal allograft 
forepaw(s); 2, hangs on with forepaws and moves laterally on string; 3, hangs 
onto string with forepaws and hindpaw(s); 4, hangs onto string with forepaws, 
hindpaw(s) and tail; 5, escape to supports. Mice were allowed to rest between 
trials. Scores for each mouse were determined by averaging 5–10 trials (each 
lasting 15 s). Global neurological deficit was determined by a modified Bed-erson 
scoring system: 0, no deficit; 1, forelimb flexion; 2, unidirectional circling 
after being lifted by tail; 3, spontaneous unidirectional circling; 4, longitudinal 
rolling upon being lifted by tail; 5, spontaneous longitudinal rolling. 
Generation of IL-21 receptor Fc fusion protein. Chinese hamster ovary 
cell line (Korn et al., 2007) expressing the extracellular domain (aa 20–236) 
of mouse IL-21R fused to the fragment crystallizable (Fc) portion of human 
IgG4 (IL-21R.Fc) were maintained in UltraCHO (BioWhittaker). IL-21R. 
Ig was purified from the culture supernatant by passage through a protein 
G–Sepharose column and concentrated by ultrafiltration. Concentration was 
determined spectrophotometrically. Purity and molecular weight were con-firmed 
by sodium dodecyl-sulfate PAGE and human-IgG4 ELISA (eBiosci-ence) 
following the manufacturer’s instructions. The IL-21R.Fc reagent was 
tested in vitro for its ability to suppress IL-21–induced T cell proliferation. 
Immunohistochemistry. Paraffin-embedded postmortem brain tissue sec-tions 
from individuals with acute and chronic stroke lesions were obtained 
from the Neuropathology Laboratory of the University of Wisconsin De-partment 
of Pathology. After rehydration and deparaffinization, sections un-derwent 
heat-induced antigen retrieval in 10 mM sodium citrate, pH 6.0, for 
surface antigens or Tris-EDTA (10 mM/1 mM) with 0.05% Tween-20 for 
intracellular antigens. Sections were blocked for 30 min with secondary 
serum (10% in Tris-buffered saline) and then stained with primary antibodies, 
0.5% chicken anti–IL-21 (Lifespan Biosciences) or prediluted mouse anti- 
CD4 ([1F6]; ab17131; Abcam) for 1–2 h at 37°C or overnight at 4°C. Nor-mal 
primary sera (5–10%) were used for negative control. After several washes, 
secondary antibodies (biotin-labeled goat anti–chicken or biotin-labeled 
goat anti–mouse; Vector Laboratories) were applied to sections and incubated 
for 2 h at room temperature. Staining was developed using the VECTA-STAIN 
ABC-HRP kit (Vector Laboratories) with diaminobenzidine sub-strate 
(BD) or streptavidin-alkaline phosphatase with Fast Red substrate 
(Laboratory Vision), following the manufacturer’s instructions. Slides were 
lightly counterstained with hematoxylin, rinsed with running tap water, and 
mounted. For frozen mouse sections WT and IL-21 KO mice underwent 1-h 
tMCAO and 1–7-d reperfusion. Brains were perfused with PBS and 3% for-malin, 
embedded in OCT, and cut into 8-μm frozen sections for immuno­histochemistry. 
Frozen sections were thawed for 10 min at room temperature 
and blocked with 5% goat serum solution in PBS for 15 min. Sections were 
stained with rabbit polyclonal antibodies for ATG6 for 1 h at room tempera-ture, 
followed by phycoerythrin-labeled goat anti–rabbit IgG (Santa Cruz 
Biotechnology, Inc.). Images were acquired on a BX40 microscope equipped 
with a Q-Color 3 camera using Q-Capture software (Olympus). Digital 
images were processed and analyzed using Photoshop CS4 software (Adobe). 
Color balance, brightness, and contrast settings were manipulated to generate 
final images. All changes were applied equally to entire image. 
Neuronal cell oxygen glucose deprivation. Primary neuronal cultures 
derived from embryonic day 14–18 mouse cortices were grown to 80% con-fluency 
in neural basal media supplemented with B27 (2%) and penicillin/ 
streptomycin (1%), as previously described (Kintner et al., 2010). Astrocytic 
and microglial contamination was excluded based on the absence of GFAP+ 
and CD11b+ cells when stained by immunocytochemistry. For OGD, media 
was replaced with neural basal media with or without glucose and placed in 
a hypoxic chamber or under normoxic conditions for 2 h at 37°C. Afterward, 
cells were lysed and mRNA isolated using RNeasy mini kit (QIAGEN). For 
XTT viability assay, Neuro2A underwent OGD and were treated with dose 
curve of IL-21 immediately after return to normoxic media and incubated 
for 4 h at 37°C. XTT labeling mixture (50 μl per well; Roche) was added ac-cording 
to manufacturer’s instructions, and at18 h fluorescence was read on 
a GENious Microplate reader (Tecan). Cell number was calculated using a 
standard curve of known untreated cells kept under normoxic conditions. 
JEM Vol. 211, No. 4 603
rejection. Immunobiology. 214:41–49. http://dx.doi.org/10.1016/j.imbio 
.2008.04.004 
Hedtjärn, M., A.L. Leverin, K. Eriksson, K. Blomgren, C. Mallard, and H. 
Hagberg. 2002. Interleukin-18 involvement in hypoxic-ischemic brain 
injury. J. Neurosci. 22:5910–5919. 
Holm, C.K., C.C. Petersen, M. Hvid, L. Petersen, S.R. Paludan, B. Deleuran, 
and M. Hokland. 2009. TLR3 ligand polyinosinic:polycytidylic acid 
induces IL-17A and IL-21 synthesis in human Th cells. J. Immunol. 
183:4422–4431. http://dx.doi.org/10.4049/jimmunol.0804318 
Jang, E., S.H. Cho, H. Park, D.J. Paik, J.M. Kim, and J. Youn. 2009. A positive 
feedback loop of IL-21 signaling provoked by homeostatic CD4+CD25- 
T cell expansion is essential for the development of arthritis in auto­immune 
K/BxN mice. J. Immunol. 182:4649–4656. http://dx.doi.org/10 
.4049/jimmunol.0804350 
Kintner, D.B., X. Chen, J. Currie, V. Chanana, P. Ferrazzano, A. Baba, T. 
Matsuda, M. Cohen, J. Orlowski, S.Y. Chiu, et al. 2010. Excessive Na+/ 
H+ exchange in disruption of dendritic Na+ and Ca2+ homeostasis 
and mitochondrial dysfunction following in vitro ischemia. J. Biol. Chem. 
285:35155–35168. http://dx.doi.org/10.1074/jbc.M110.101212 
Kleinschnitz, C., N. Schwab, P. Kraft, I. Hagedorn, A. Dreykluft, T. Schwarz, 
M. Austinat, B. Nieswandt, H. Wiendl, and G. Stoll. 2010. Early detri-mental 
T-cell effects in experimental cerebral ischemia are neither related 
to adaptive immunity nor thrombus formation. Blood. 115:3835–3842. 
http://dx.doi.org/10.1182/blood-2009-10-249078 
Kleinschnitz, C., P. Kraft, A. Dreykluft, I. Hagedorn, K. Göbel, M.K. 
Schuhmann, F. Langhauser, X. Helluy, T. Schwarz, S. Bittner, et al. 2013. 
Regulatory T cells are strong promoters of acute ischemic stroke in mice 
by inducing dysfunction of the cerebral microvasculature. Blood. 121:679– 
691. http://dx.doi.org/10.1182/blood-2012-04-426734 
Korn, T., E. Bettelli, W. Gao, A. Awasthi, A. Jäger, T.B. Strom, M. Oukka, and V.K. 
Kuchroo. 2007. IL-21 initiates an alternative pathway to induce proinflam-matory 
T(H)17 cells. Nature. 448:484–487. http://dx.doi.org/10.1038/ 
nature05970 
Liesz, A., E. Suri-Payer, C. Veltkamp, H. Doerr, C. Sommer, S. Rivest, T. Giese, 
and R. Veltkamp. 2009. Regulatory T cells are key cerebroprotective im-munomodulators 
in acute experimental stroke. Nat. Med. 15:192–199. 
http://dx.doi.org/10.1038/nm.1927 
Longa, E.Z., P.R. Weinstein, S. Carlson, and R. Cummins. 1989. Reversible 
middle cerebral artery occlusion without craniectomy in rats. Stroke. 
20:84–91. http://dx.doi.org/10.1161/01.STR.20.1.84 
Magnus, T., H. Wiendl, and C. Kleinschnitz. 2012. Immune mechanisms of 
stroke. Curr. Opin. Neurol. 25:334–340. http://dx.doi.org/10.1097/WCO 
.0b013e328352ede6 
Majid, A., Y.Y. He, J.M. Gidday, S.S. Kaplan, E.R. Gonzales, T.S. Park, J.D. 
Fenstermacher, L. Wei, D.W. Choi, and C.Y. Hsu. 2000. Differences in vulner-ability 
to permanent focal cerebral ischemia among 3 common mouse strains. 
Stroke. 31:2707–2714. http://dx.doi.org/10.1161/01.STR.31.11.2707 
McGuire, H.M., S. Walters, A. Vogelzang, C.M. Lee, K.E. Webster, J. Sprent, D. 
Christ, S. Grey, and C. King. 2011. Interleukin-21 is critically required in 
autoimmune and allogeneic responses to islet tissue in murine models. 
Diabetes. 60:867–875. http://dx.doi.org/10.2337/db10-1157 
Nieswandt, B., C. Kleinschnitz, and G. Stoll. 2011. Ischaemic stroke: a 
thrombo-inflammatory disease? J. Physiol. 589:4115–4123. 
Peluso, I., M.C. Fantini, D. Fina, R. Caruso, M. Boirivant, T.T. MacDonald, 
F. Pallone, and G. Monteleone. 2007. IL-21 counteracts the regulatory 
T cell-mediated suppression of human CD4+ T lymphocytes. J. Immunol. 
178:732–739. 
Shichita, T., Y. Sugiyama, H. Ooboshi, H. Sugimori, R. Nakagawa, I. Takada, 
T. Iwaki, Y. Okada, M. Iida, D.J. Cua, et al. 2009. Pivotal role of cerebral in-terleukin- 
17-producing gammadeltaT cells in the delayed phase of isch-emic 
brain injury. Nat. Med. 15:946–950. http://dx.doi.org/10.1038/ 
nm.1999 
Spolski, R., L. Wang, C.K. Wan, C.A. Bonville, J.B. Domachowske, H.P. Kim, 
Z. Yu, and W.J. Leonard. 2012. IL-21 promotes the pathologic immune 
response to pneumovirus infection. J. Immunol. 188:1924–1932. http:// 
dx.doi.org/10.4049/jimmunol.1100767 
Stubbe, T., F. Ebner, D. Richter, O. Engel, J. Klehmet, G. Royl, A. Meisel, 
R. Nitsch, C. Meisel, and C. Brandt. 2013. Regulatory T cells accu-mulate 
and proliferate in the ischemic hemisphere for up to 30 days 
after MCAO. J. Cereb. Blood Flow Metab. 33:37–47. http://dx.doi.org/10 
.1038/jcbfm.2012.128 
Swanson, R.A., M.T. Morton, G. Tsao-Wu, R.A. Savalos, C. Davidson, and 
F.R. Sharp. 1990. A semiautomated method for measuring brain infarct 
volume. J. Cereb. Blood Flow Metab. 10:290–293. http://dx.doi.org/10 
.1038/jcbfm.1990.47 
Tzartos, J.S., M.J. Craner, M.A. Friese, K.B. Jakobsen, J. Newcombe, M.M. 
Esiri, and L. Fugger. 2011. IL-21 and IL-21 receptor expression in lym-phocytes 
and neurons in multiple sclerosis brain. Am. J. Pathol. 178:794– 
802. http://dx.doi.org/10.1016/j.ajpath.2010.10.043 
van Leeuwen, M.A., D.J. Lindenbergh-Kortleve, H.C. Raatgeep, L.F. de 
Ruiter, R.R. de Krijger, M. Groeneweg, J.C. Escher, and J.N. Samsom. 
2013. Increased production of interleukin-21, but not interleukin-17A, 
in the small intestine characterizes pediatric celiac disease. Mucosal 
Immunol. 6:1202–1213. http://dx.doi.org/10.1038/mi.2013.19 
Xie, X.J., Y.F. Ye, L. Zhou, H.Y. Xie, G.P. Jiang, X.W. Feng, Y. He, Q.F. Xie, 
and S.S. Zheng. 2010. Th17 promotes acute rejection following liver 
transplantation in rats. J. Zhejiang Univ. Sci. B. 11:819–827. http://dx.doi 
.org/10.1631/jzus.B1000030 
Yilmaz, G., and D.N. Granger. 2010. Leukocyte recruitment and ischemic 
brain injury. Neuromolecular Med. 12:193–204. http://dx.doi.org/10 
.1007/s12017-009-8074-1 
Yilmaz, G., T.V. Arumugam, K.Y. Stokes, and D.N. Granger. 2006. Role of T lym-phocytes 
and interferon-gamma in ischemic stroke. Circulation. 113:2105– 
2112. http://dx.doi.org/10.1161/CIRCULATIONAHA.105.593046 
604 IL-21 promotes brain injury after stroke | Clarkson et al.
The Rockefeller University Press $30.00 
J. Exp. Med. 2014 Vol. 211 No. 10 1937-1945 
www.jem.org/cgi/doi/10.1084/jem.20140214 
Br ief Def ini t ive Repor t 
1937 
Approximately 50% of (frontotemporal demen-tia) 
FTLD cases are characterized by cellular 
aggregation and mislocalization of TDP-43 (i.e., 
FTLD-TDP). TDP-43 normally localizes to 
the nucleus and regulates transcriptional con-trol, 
splicing, and RNA processing (Sephton et al., 
2011; Polymenidou et al., 2011). In FTLD-TDP, 
nuclear depletion of TDP-43 occurs, often 
in neurons containing cytoplasmic TDP-43 ag-gregates 
(Neumann et al., 2006). The mecha-nisms 
underlying TDP-43 mislocalization in 
FTLD have not been characterized, and whether 
TDP-43 mislocalization plays a causal role in 
neurodegeneration remains controversial (Lee 
et al., 2012). FTLD has sporadic and familial 
forms. Mutations in the GRN gene that cause 
progranulin haploinsufficiency are a common 
cause of familial FTLD-TDP (Baker et al., 2006). 
Aged Grn-KO mice exhibit FTD-like behav-ioral 
abnormalities but lack TDP-43 mislocal-ization 
or neurodegeneration in cortical regions 
(Ahmed et al., 2010; Yin et al., 2010; Martens 
et al., 2012). 
Retinal abnormalities are documented in 
Alzheimer’s disease (AD), progressive supranu-clear 
palsy (PSP), Parkinson’s disease, and mul-tiple 
systems atrophy (Hinton et al., 1986; Bayer 
et al., 2002; Tamura et al., 2006; Paquet et al., 
2007; Albrecht et al., 2012; Helmer et al., 2013). 
CORRESPONDENCE 
Ari Gree: 
agreen@ucsf.edu 
OR 
Li Gan: 
lgan@gladstone.ucsf.edu 
Abbreviations used: AD, 
Alzheimer’s disease; CDR, 
clinical disease rating; FTD, 
frontotemporal dementia; 
FTLD, frontotemporal lobar 
degeneration; GCC, ganglion 
cell complex; GRN, progranulin; 
INL, inner nuclear layer; OCT, 
optical coherence tomography; 
ONL, outer nuclear layer; PD, 
Parkinson’s disease; PSP, 
progressive supranuclear palsy; 
RGC, retinal ganglion cell; 
RNFL, retinal nerve fiber layer; 
PhNR, photopic negative 
response; TDP-43, TAR DNA/ 
RNA binding protein 43. 
Early retinal neurodegeneration and impaired 
Ran-mediated nuclear import of TDP-43 
in progranulin-deficient FTLD 
Michael E. Ward,1,2 Alice Taubes,1 Robert Chen,2 Bruce L. Miller,2 
Chantelle F. Sephton,5 Jeffrey M. Gelfand,2 Sakura Minami,1 
John Boscardin,3 Lauren Herl Martens,4 William W. Seeley,2 Gang Yu,5 
Joachim Herz,5 Anthony J. Filiano,6 Andrew E. Arrant,6 Erik D. Roberson,6 
Timothy W. Kraft,7 Robert V. Farese, Jr.,4 Ari Green,2 and Li Gan1,2 
1Gladstone Institute of Neurological Diseases, 2Department of Neurology, 3Department of Medicine, 4Gladstone Institute 
of Cardiovascular Disease, University of California, San Franciso, San Francisco, CA 94158 
5Department of Neuroscience, University of Texas Southwestern Medical Center, Dallas, TX 75390 
6Departments of Neurology and Neurobiology and 7Department of Vision Sciences, University of Alabama at Birmingham, 
Birmingham, AL 35294 
Frontotemporal dementia (FTD) is the most common cause of dementia in people under 
60 yr of age and is pathologically associated with mislocalization of TAR DNA/RNA 
binding protein 43 (TDP-43) in approximately half of cases (FLTD-TDP). Mutations in the 
gene encoding progranulin (GRN), which lead to reduced progranulin levels, are a signifi-cant 
cause of familial FTLD-TDP. Grn-KO mice were developed as an FTLD model, but lack 
cortical TDP-43 mislocalization and neurodegeneration. Here, we report retinal thinning as 
an early disease phenotype in humans with GRN mutations that precedes dementia onset 
and an age-dependent retinal neurodegenerative phenotype in Grn-KO mice. Retinal 
neuron loss in Grn-KO mice is preceded by nuclear depletion of TDP-43 and accompanied 
by reduced expression of the small GTPase Ran, which is a master regulator of nuclear 
import required for nuclear localization of TDP-43. In addition, TDP-43 regulates Ran 
expression, likely via binding to its 3-UTR. Augmented expression of Ran in progranulin-deficient 
neurons restores nuclear TDP-43 levels and improves their survival. Our findings 
establish retinal neurodegeneration as a new phenotype in progranulin-deficient FTLD, and 
suggest a pathological loop involving reciprocal loss of Ran and nuclear TDP-43 as an 
underlying mechanism. 
© 2014 Ward et al. This article is distributed under the terms of an Attribution– 
Noncommercial–Share Alike–No Mirror Sites license for the first six months 
after the publication date (see http://www.rupress.org/terms). After six months 
it is available under a Creative Commons License (Attribution–Noncommercial– 
Share Alike 3.0 Unported license, as described at http://creativecommons 
.org/licenses/by-nc-sa/3.0/).
RESULTS AND DISCUSSION 
Early retinal abnormalities in humans 
with GRN mutations and Grn-KO mice 
Because retinal neuron loss occurs in other neurodegenerative 
diseases, we suspected that retinal neurons could be a vulnerable 
neuronal population in humans with progranulin haploinsuf­ficiency 
secondary to GRN mutations. Using optical coher-ence 
tomography (OCT), we measured retinal nerve fiber layer 
(RNFL) thickness and macular volume in living human control 
subjects and subjects with GRN mutations. The RNFL consti-tutes 
the axonal compartment of retinal ganglion cells (RGCs) 
and, as such, is a surrogate measurement of RGC number. Mac-ular 
volume is a combined measurement of all of the layers of the 
retina within the macula. We observed significant reductions in 
RNFL thickness and macular volume in subjects with GRN 
Due to the clinical accessibility of the retina, new retinal 
imaging techniques under development hold promise as 
potential diagnostic and prognostic modalities for neurode-generative 
diseases (Koronyo-Hamaoui et al., 2011). However, 
whether retinal abnormalities are an early or late disease phe-nomenon 
has not been established. Here, we identify retinal 
neurodegeneration as a novel disease-related phenotype in 
human subjects with GRN mutations before clinical symp-toms 
of dementia. In Grn-KO mouse, retinal neuronal loss 
is preceded by depletion of nuclear TDP-43. We further 
explore the role of Ran, a central regulator of nuclear traf-ficking, 
in TDP-43 nuclear depletion and degeneration in 
Grn-KO neurons. Our findings suggest a novel relationship 
between TDP-43 and Ran-mediated nuclear trafficking in 
FTLD pathogenesis. 
Figure 1. Progranulin deficiency causes retinal neuron loss in humans with GRN mutations and retinal neuron loss/dysfunction in a progranulin-deficient 
mouse model of familial FTLD. (A and B) RNFL thinning (A) and macular volume loss (B) occur in humans with progranulin haploinsufficiency 
caused by GRN mutations and precede dementia onset. Each dot represents value of an individual eye, and bars represent median values. Asymptomatic 
GRN-mutation carriers (CDR = 0) are shown in blue and symptomatic GRN mutation carriers (CDR score ≥ 0.5) are shown in red. Control age- and sex-matched 
subjects are represented by gray dots. (C–F) Macular ganglion cell loss occurs in GRN mutation carriers and precedes dementia onset. An automated 
segmentation algorithm (C) was used to determine the volumes of GCC (D), INL (E), and ONL (F) in the maculae of control and GRN mutation carriers (D–F). 
Results represent a single cohort of n = 24 control subjects and 12 GRN mutation carrier subjects (7 asymptomatic, 5 symptomatic), and p-values were gen-erated 
via mixed-effects linear regression analyses. (G) Progranulin expression occurs in the GCL and photoreceptor inner and outer segments (IS, OS) of 
mouse retinas. Immunostaining of progranulin and DAPI staining of nuclei are shown in a representative retinal cross section. (H) RNFL thinning and loss of 
inner retinal neurons shown in HE-stained retinal cross sections from 18-mo-old Grn KO mice. Representative sections equidistant to the optic nerve are 
shown. (I) Quantification of RNFL layer thickness. n = 5–7 mice/age/genotype; *, P  0.05, one-way ANOVA with Tukey’s post-hoc analysis, 2 independent 
experiments. (J) Loss of Neu-N–positive neurons in the GCL of 18-mo Grn KO retinas. Neu-N–positive cells in the GCL were quantified in sections equidistant 
to the optic nerve head. n = 5–7 mice/age/genotype; **, P  0.01, one-way ANOVA with Tukey’s post-hoc analysis, 2 independent experiments. (K) Impaired 
light-evoked RGC electrophysiological responses in aged Grn KO mice. Electroretinograms (ERGs) were performed on 12- and 18-mo-old mice, and the ampli-tude 
of the photopic-negative response (PhNR, a RGC-specific waveform) was quantified. n = 6 mice/age/genotype; ***, P  0.001 at 18 mo of age via re-peated 
measures two-way ANOVA with Bonferroni’s multiple comparison test; 2 independent experiments. Bars: (C, G, and H) 50 μm. 
1938 Retinal thinning and TDP-43 mislocalization in FTLD | Ward et al.
Br ief Def ini t ive Repor t 
in the brain (Ahmed et al., 2010; Yin et al., 2010), we ob-served 
progressive, substantial thinning of the RNFL and a 
loss of ganglion cell layer (GCL) cells in 18-mo-old Grn-KO 
mice (Fig. 1, H–J). In agreement with the pathological altera-tions, 
electrophysiological abnormalities in Grn-KO mouse 
retinas paralleled GCL neuron loss. At 18 mo, but not 12 mo, 
of age, Grn-KO mice had substantially reduced amplitudes 
of photopic negative responses (PhNRs), a measure of RGC 
function (Fig. 1 K). Amplitudes of a- and b-wave responses 
were also significantly reduced in an age-dependent manner 
in Grn-KO mice, indicating additional dysfunction of inner 
nuclear layer neurons and photoreceptors (unpublished data). 
Nuclear depletion of TDP-43 in Grn-KO 
retinal neurons precedes neurodegeneration 
Loss of nuclear TDP-43 is commonly observed in postmor-tem 
brain tissue from patients with FTLD-TDP (Neumann 
et al., 2006; Davidson et al., 2007), including FTLD associated 
with GRN mutations (Fig. 2 A). However, the mechanism of 
nuclear depletion of TDP-43 in FTLD is unknown, and it 
remains unclear if loss of nuclear TDP-43 plays a causal role in 
FTLD pathogenesis. At 18 mo of age, levels of nuclear TDP-43 
mutations compared with controls, indicating that retinal neu-ron 
loss occurred in these subjects (Fig. 1, A and B; and Fig. S1). 
A substantial number of the GRN mutation carriers enrolled 
in our trial (7/12) were cognitively asymptomatic. Intrigu-ingly, 
we found that this subgroup of asymptomatic GRN 
mutation carriers also had significant reductions in RNFL 
thickness and macular volume (Fig. 1, A and B). We then ana-lyzed 
individual neuronal layers of the macula via an auto-mated 
segmentation algorithm, to determine the volumes of 
the ganglion cell complex (GCC), inner nuclear layer (INL), 
and outer nuclear layer (ONL) in the maculae of control and 
GRN-mutation carriers (Fig. 1 C). Significant thinning of the 
GCC and INL, but not ONL, was observed in GRN muta-tion 
carriers (Fig. 1, D–F). The volume of GCC was signifi-cantly 
reduced even in asymptomatic carriers, further implicating 
RGC loss as an early neurodegenerative phenotype in sub-jects 
with progranulin deficiency (Fig. 1 D). 
We then determined if a similar phenotype occurred in 
Grn-KO mice. Total retinal progranulin expression levels were 
similar to those in the brain, based on ELISA (unpublished 
data), with prominent expression in RGCs and photorecep-tors 
(Fig. 1 G). Despite a lack of significant neurodegeneration 
Figure 2. Nuclear depletion of TDP-43 occurs in 
retinal neurons before neurodegeneration. (A) Post-mortem 
brain tissue from a human GRN mutation car-rier 
was co-stained with the nuclear marker DAPI (blue) 
and an anti–TDP-43 antibody (green). Normal TDP-43 
distribution is still observed in some neurons (arrow-head), 
but other neurons exhibit nuclear depletion of 
TDP43 (arrow) with or without apparent cytoplasmic 
inclusions. Bar, 10 μm. (B) Immunofluorescence confo-cal 
microscopy of TDP-43 in 18-mo-old retinal GCL 
neurons. Brightness of the TDP-43 channel was in-creased 
in insets to highlight loss of nuclear TDP-43 in 
Grn KO neurons. Bar, 1 μm. (C) Scatter plot of nuclear 
and cytoplasmic intensities of TDP-43 in GCL neurons 
of 18-mo-old Grn KO mice. n = 121–174 cells from 
6 mice/genotype; ***, P  0.001, mixed-effects multivari-ate 
linear regression mode; 2 independent experiments. 
Bars represent median values. (D) Significant reduction 
in the nuclear/cytoplasmic TDP-43 ratio was observed 
in 12-mo-old Grn-KO GCL neurons (**, P  0.01) and 
18-mo-old Grn-KO GCL neurons (**, P  0.01). n = 217–357 
cells from 5–7 mice/age/genotype, mixed-effects 
multivariable linear regression model; 2 independent 
experiments. Mean ± SEM is shown. 
JEM Vol. 211, No. 10 1939
TDP-43 levels correlated with those of nuclear Ran (Fig. 3 C). 
Moreover, in the inferior frontal gyrus of three patients with 
FTLD-TDP due to GRN mutations, we found a significant 
correlation between nuclear depletion of TDP-43 and Ran 
(Fig. 3, D and E). 
To understand the mechanisms underlying the intimate 
correlation between nuclear TDP-43 and Ran, we next as-sessed 
whether Ran mRNA is altered in the brains of FTLD-TDP- 
43 patients, in which TDP-43 is mislocalized. By 
mining an existing mRNA-expression database comparing 
healthy control versus GRN-mutation-carrying FTD sub-jects 
(Chen-Plotkin et al., 2008), we found that cortical Ran 
expression was reduced by 60% in human subjects carrying a 
GRN mutation (P = 0.04). As TDP-43 regulates the expression 
of thousands of genes, in many cases by binding directly to 
mRNAs and altering their stability (Polymenidou et al., 2011), 
we explored the possibility that Ran mRNA is a substrate of 
TDP-43. Indeed, analyses of a published unbiased screen of the 
TDP-43–RNA interactions (Sephton et al., 2011) revealed 
that TDP-43 binds to the 3 UTR of Ran mRNA (Fig. 4 A). 
Moreover, inhibiting TDP-43 expression by shRNA-mediated 
knockdown significantly reduced levels of Ran mRNA 
(Fig. 4 B) and protein (Fig. 4, C–D) in N2A cells. Ran mRNA 
levels were also reduced in retinas of aged Grn KO mouse 
(Fig. 4 E), consistent with our observations of nuclear depletion 
were strikingly reduced in Grn-KO retinal GCL neurons, 
whereas levels of cytoplasmic TDP-43 were unchanged (Fig. 2, 
B and C). Depletion of nuclear TDP-43 also occurred in 
12-mo-old Grn-KO mice, before significant GCL neuron 
loss (Fig. 2 D). Interestingly, neither nuclear nor cytoplasmic 
TDP-43 inclusions were found in the 100 Grn-KO GCL 
neurons we examined (Fig. 2 B). Thus, in progranulin-deficient 
FTLD-TDP, nuclear depletion of TDP-43 and neu­rodegeneration 
can occur independent of cytoplasmic TDP-43 
accumulation/aggregation. These results are consistent with 
observations that TDP-43, especially nuclear TDP-43, is re-quired 
for neuron survival (Wegorzewska and Baloh, 2011; 
Igaz et al., 2011; Arnold et al., 2013). 
TDP-43 regulates Ran mRNA levels 
and requires Ran for nuclear localization 
We then explored how nuclear clearing of TDP-43 occurs in 
FTLD. The small GTPase Ran is a master regulator of nuclear 
transport (Melchior et al., 1995), and Ran accessory proteins 
are necessary for nuclear TDP-43 localization (Nishimura 
et al., 2010). We hypothesized that Ran expression might be 
altered in our retinal FTLD model and contribute to nuclear 
TDP-43 depletion. Indeed, nuclear Ran was significantly de-pleted 
in Grn-KO GCL neurons (Fig. 3, A and B), and nuclear 
Figure 3. Nuclear clearing of TDP-43 
and Ran are pathologically associated in 
FTLD-TDP. (A) 18-mo-old GCL neurons from 
WT and Grn-KO retinas were co-stained for 
TDP-43 and Ran. Nuclei were labeled with 
DAPI. (B) Nuclear Ran levels in 18-mo-old GCL 
neurons. n = 165–278 cells from 6 mice/gen-otype; 
*, P = 0.019, linear regression model; 
2 independent experiments. Scatter plot of 
individual cell intensities with medians shown. 
(C) Nuclear Ran and TDP-43 intensities are 
correlated in Grn-KO GCL neurons. Each dot 
represents a single cell. n = 165 cells from 6 
Grn-KO mice; r = 0.8963; P  0.001, Spear-man’s 
rho; 2 independent experiments. 
(D) Immunofluorescence co-staining of GRN 
mutant human cortex shows depletion of Ran 
and TDP-43 in the same neuron (noted with 
an arrow; compare to neurons with high lev-els 
of TDP-43 and Ran [arrowhead]). (E) TDP-43 
and Ran levels correlate in cortical neurons 
from human GRN-mutation carriers. Shown 
are the correlation analyses of nuclear Ran 
and TDP-43 intensities of individual neurons 
from post-mortem brain. n = 111–141 cells 
from each of 3 subjects;, r = 0.56; P  0.001. 
The serum progranulin levels were 19.3–21.2 
ng/ml for R493X carrier (control patients: 41.3 ± 
15.5 ng/ml). Spearman’s rho. Bars: 2 μm (A), 
10 μm (D). 
1940 Retinal thinning and TDP-43 mislocalization in FTLD | Ward et al.
Br ief Def ini t ive Repor t 
Figure 4. Maintenance of functional TDP-43 and Ran by an interdependent feedback loop and improved survival of Grn-KO neurons by exogenous 
Ran expression. (A) Snapshot of unique reads from the TDP-43 RIP library mapped to the Ran gene shown. Reads mapped to the 3-UTR of Ran indicate TDP-43 
binding. No reads mapped to the Ran gene from the Ctrl RIP library. (B) TDP-43 knockdown in N2A cells results in a reduction in steady-state Ran mRNA levels, as 
measured by Q-PCR. n = 12 wells/group; ***, P  0.001, Student’s t test; 3 independent experiments. (C) Representative Western blot showing reduced Ran protein 
levels after TDP-43 knockdown. (D) Quantification of (C). n = 9 wells/group, ***, P  0.001, Student’s t test; 2 independent experiments). (E) Ran mRNA expression 
is reduced in aged Grn KO retinas. Q-PCR results from homogenized whole retinas from 10–12-mo-old mice shown. n = 15–16 mice/genotype; *, P = 0.014; Stu-dent’s 
t test; 2 independent experiments. Bars, 10 μm. (F–G) Ran is necessary for nuclear localization of TDP-43. (F) Representative images showing subcellular 
localization of TDP-43 in cortical neurons cotransfected with TDP-43-GFP and either empty vector, mCherry-Ran, mCherry-RanQ69L, or mCherry-RanT24N. TDP- 
43-GFP is present in the nuclei of neurons transfected with mCherry and mCherry-Ran, but is significantly reduced in nuclei of neurons transfected with either of 
the Ran mutants (arrowheads, dashed lines). (G) Quantification of the ratios of nuclear/cytoplasmic TDP-43-GFP. n = 21 cells/transfection; ***, P  0.001, one-way 
ANOVA with Tukey’s post-hoc analysis; 2 independent experiments. (H–I) N2A cells were transfected with siRNA against Grn. Levels of Ran (H) and TDP-43 (I) were 
quantified via Western blot 7 d after transfection. n = 6 wells/group; **, P = 0.002 (TDP-43); **, P = 0.006 (Ran); 2 independent experiments. (J) Living wild-type or 
Grn KO primary neurons transfected with GFP + empty vector (control) or GFP + Ran were imaged longitudinally by automated microscopy at 24–48-h intervals for 
7–9 d. Kaplan-Meir survival analysis was used to create cumulative risk of death functions for each population of transfected neurons. ***, P  0.001 (log-rank 
test); n = 423 neurons (WT Ctrl), 518 neurons (KO Ctrl), 427 neurons (WT Ran), and 463 neurons (KO Ran); 3 independent experiments pooled. (K) Primary cortical 
neurons from wild-type or Grn KO mice were transduced with AAV-GFP (control) or AAV-GFP-P2A-Ran. 1 wk later, neurons were fixed and processed for TDP-43 
immunostaining. Nuclear TDP-43 levels were quantified via Volocity. n = 101–478 cells imaged from 6–12 wells of a 96-well dish; *, P  0.05 (mixed-effects 
multivariate linear regression model); 3 independent experiments. Means ± SEM shown (B, D, E, G–I, and K). 
of TDP-43 in the retinas of Grn KO mice (Fig. 3 A). These find-ings 
suggest that nuclear depletion of TDP-43 in progranulin-deficient 
neurons could down-regulate Ran. 
Ran is required for nuclear transport of the majority of pro-teins 
that shuttle between the nucleus and cytoplasm (Stewart, 
2007). To determine if inactivation of Ran is sufficient to cause 
JEM Vol. 211, No. 10 1941
depletion of nuclear TDP-43 and Ran as a potential mecha-nism 
of neurodegeneration in FTLD-TDP. In this model, 
loss of function of TDP-43 via nuclear depletion contributes 
to neurodegeneration and can occur without cytoplasmic 
TDP-43 aggregation. Loss of Ran expression, potentially in 
combination with other associated nuclear transport factors, 
impairs transport of TDP-43 to the nucleus (Nishimura et al., 
2010). In turn, loss of nuclear TDP-43 lowers Ran levels, 
which could further deplete nuclear TDP-43. These data 
may point toward novel therapeutic strategies aimed at re-storing 
nucleocytoplasmic transport as a means to improve 
neuronal survival in neurodegenerative diseases. 
MATERIALS AND METHODS 
Human subjects. Subjects enrolled through the UCSF Memory and Aging 
Center in whom GRN mutations were identified and age- and sex-matched 
control subjects without a history of neurological disease were invited to par-ticipate 
in our study. A standardized clinical evaluation was performed on all 
GRN mutation carriers at the UCSF Memory and Aging Center by board-certified 
neurologists who had additional training in behavioral neurology. For 
GRN mutation carriers, based on the results of this clinical evaluation, subjects 
were then subgrouped into asymptomatic GRN mutation carriers (CDR = 0, 
n = 7) and symptomatic GRN mutation carriers (CDR ≥ 0.5, n = 5). One 
GRN mutation carrier had a prior diagnosis of age-related macular degenera-tion. 
This subject was included in the analysis (exclusion of this subject from 
analysis did not meaningfully affect statistical significance of RNFL thinning or 
macular volume loss). No other control subjects or GRN mutation carriers had 
a history of ophthalmological disease or ocular surgery. 
Written informed consent was obtained from all participants with ca-pacity. 
Written informed consent was obtained from a designated surrogate 
decision maker in subjects deemed unable to provide informed consent due 
to diminished capacity, but we only enrolled subjects who were able to as-sent. 
The UCSF Committee on Human Research (CHR) approved this pro-tocol, 
and the study was performed in accordance with the Declaration 
of Helsinki. 
Retinal imaging. We performed spectral domain optical coherence to-mography 
(OCT) at the UCSF Neurodiagnostics Center using a Heidelberg 
Spectralis instrument (Heidelberg Engineering, Heidelberg, Germany). 
A trained technician blinded to patient diagnosis and to genotype (when rele-vant) 
performed all scans and repeated each measurement at least three times. 
Mean RNFL thickness was determined using a peripapillary B-scan 3.4-mm 
from the center of the papilla. Images were evaluated by a blinded technician 
to meet prespecified image quality criteria, including signal intensity and 
beam uniformity. For this analysis, we analyzed and averaged the RNFL 
thickness and macular volume of all interpretable scans. RNFL thickness and 
macular volume was measured using automated software provided by Hei-delberg. 
Segmentation analysis of macular scans was then performed to de-termine 
the volume of individual neuronal layers via a proprietary, validated 
computerized algorithm (Heidelburg Engineering, Heidelburg, Germany). 
Layers analyzed included the ganglion cell complex (GCC; comprising 
ganglion cell neuronal cell bodies, their dendrites, and axons projecting from 
underlying inner nuclear layer neurons), the inner nuclear layer (INL), and 
the outer nuclear layer (ONL). 
Statistical analysis for human subjects. RNFL thickness, macular vol-umes, 
and segmented macular volume were analyzed in human subjects. We 
used multiple linear regression analysis to compare differences between 
GRN mutation carriers and unaffected controls. Adjustment for age and sex 
did not meaningfully change the results, so we elected to report unadjusted 
values. To account for inter-eye correlations, when two eyes from the same 
individual were analyzed, the standard error was adjusted using the clustered 
nuclear depletion of TDP-43, we expressed dominant–negative 
RanQ69L (which cannot hydrolyze GTP) or RanT24N (which 
is nucleotide-free or GDP-bound) in cortical neurons. Both of 
these Ran mutants caused TDP-43 mislocalization (Fig. 4, 
F and G), indicating that TDP-43 requires functional Ran for 
import into the nucleus. 
Enhancing Ran expression improves the survival 
of progranulin-deficient neurons 
The results of the prior experiments suggested a model of a 
reciprocal depletion of nuclear TDP-43 and Ran: loss of nu-clear 
TDP-43 down-regulates Ran mRNA, and Ran dys-function 
depletes nuclear TDP-43. Indeed, acute knockdown 
of progranulin levels in N2A cells via siRNA reduced both 
TDP-43 and Ran protein expression (Fig. 4, H and I). To 
directly test this model, we hypothesized that augmenting 
Ran expression would increase nuclear TDP-43 and improve 
the survival of Grn-KO neurons. An automated microscopy 
approach was used to quantify the effect of Ran expression 
on neuron survival (Arrasate and Finkbeiner, 2005). In this 
assay, individual GFP-transfected neurons are repeatedly im-aged 
over multiple days, thus generating longitudinal survival 
curves for cohorts of neurons from different genetic back-grounds 
and/or those expressing different plasmids. Previous 
studies have established that progranulin-deficient cortical 
neurons exhibit enhanced vulnerability in culture (Guo et al., 
2010; De Muynck et al., 2013). Indeed, primary Grn-KO 
cortical neurons had shorter lives than wild-type neurons 
(Fig. 4 J). Expression of exogenous Ran enhanced the sur-vival 
of Grn-KO neurons, but not wild-type neurons (Fig. 4 J). 
Consistent with our findings in the retina of Grn-KO mice, 
primary Grn-KO cortical neurons had decreased nuclear 
TDP-43 expression, which was increased by expression of 
exogenous Ran (Fig. 4 K). 
In conclusion, our findings provide strong evidence of 
early retinal abnormalities in GRN mutation carriers. Reti-nal 
thinning occurred in cognitively asymptomatic GRN 
mutation carriers (who are at high risk for future dementia), 
indicating that retinal neuron loss is an early phenomenon 
that can precede clinical symptoms in FTD. Because small 
changes in retinal thickness can be reproducibly measured 
longitudinally via OCT, retinal imaging could be a useful 
modality for assessing response to therapeutics in early dis-ease 
stages of progranulin-deficient FTD. Further study will 
be needed to establish the rate of retinal degeneration in 
GRN mutation carriers. The reasons why RGCs are particu-larly 
susceptible to death in GRN mutation carriers are un-clear. 
RGCs have long axons and due to their central role in 
vision they have a high metabolic demand; both of these char-acteristics 
may contribute selective vulnerability in the set-ting 
of progranulin deficiency. 
We also observed a retinal neurodegenerative phenotype 
in Grn-KO mice that parallels our observations in humans, 
establishing the retina as a new model system in which to 
study mechanisms of neurodegeneration in FTLD-TDP. 
Our findings support a pathogenic loop involving reciprocal 
1942 Retinal thinning and TDP-43 mislocalization in FTLD | Ward et al.
Br ief Def ini t ive Repor t 
around the DAPI-stained nuclei at the z-position center of the nuclei, and 
used to quantify mean intranuclear TDP-43 intensity. Cytoplasmic intensity 
of TDP-43 was determined by drawing a perinuclear region of interest in 
the cytoplasm. This mode of cytoplasmic intensity quantification was found 
to be more accurate than tracing around the entire cell soma, given the relatively 
high density of ganglion cells. Nuclear/cytoplasmic intensity ratios represent 
the mean nuclear intensity/mean cytoplasmic intensity per cell. For Ran quan-tification, 
intranuclear intensity was determined by drawing a ROI slightly 
inside of the nuclear envelope. Data were transformed into log10 intensity, 
and a mixed-model regression of the intensity variable versus genotype 
and/or age that controlled for clustering by mouse was applied to assess sta-tistical 
significance in STATA. 
Transfection of cortical neurons with Ran mutants. Postnatal day 0 rat 
cortical neurons were isolated and cultured in Neurobasal-A with B27. 3–5 d 
after isolation, they were transfected with human TDP-43-GFP + mCherry, 
mCherry-huRan, mCherry-huRanT24N, or mCherry-huRanQ69L. 1 d 
after transfection, neurons were fixed and imaged on a spinning disk confocal 
microscope. Images of mCherry-positive neurons were taken with the same 
acquisition settings across transfection groups, and the TDP-43-GFP signal in 
the nucleus and cytoplasm was quantified. Differences in nuclear/cytoplas-mic 
ratio across groups was assessed with one-way ANOVA with Tukey’s 
post-hoc analysis. 
Immunostaining of postmortem brains from human subjects with 
GRN mutations. De-identified post-mortem brain tissue (left inferior 
frontal gyrus) from FTLD subjects with previously documented GRN muta-tions, 
deemed nonhuman subject material as per UCSF CHR guidelines, 
was obtained from the UCSF Neurodegenerative Disease Brain Bank. Tis-sue 
was embedded in paraffin and 10-μm sections were made. Antigen re-trieval 
was performed using IHC World’s antigen retrieval solution as per 
manufacturer’s guidelines, followed by Sudan Black treatment and primary 
antibody incubation overnight at 4°C (anti–TDP-43, 1:3,000; Protein Tech; 
anti-Ran, 1:1,000; BD), followed by secondary antibody and DAPI-staining. 
For quantification of staining, confocal images of DAPI-stained nuclei, TDP- 
43, and Ran were taken at equal intensities across multiple fields of view in 
the cortex. Nuclear TDP-43 and Ran levels were quantified and analyzed as 
was done in mouse RGCs. 
TDP-43 RIP. The TDP-43-RNA immunoprecipitation dataset was gen-erated 
from pull-down experiments conducted as part of a previous study 
using the methods described therein (Sephton et al., 2011). 
TDP-43 knockdown, progranulin knockdown, Q-RT-PCR, and 
Western blot analysis. N2A cells were grown in DMEM (low glucose) + 10% 
FCS and transfected with Mission TDP-43 shRNA construct #752 or con-trol 
shRNA construct (Sigma-Aldrich) via Lipofectamine 2000. 6–8 d after 
transfection, N2A cells were harvested for RNA or protein analysis. RNA 
was prepared via RNeasy columns (QIAGEN), transcribed into cDNA, and 
Ran or cyclophilin (control) RNA levels were analyzed via Q-RTPCR. 
Equal amounts of total protein from knockdown and control cells were im-munoblotted 
against tubulin (loading control), TDP-43, or Ran, and then 
quantified using a Licor imaging system, with relative levels of Ran/tubulin 
quantified for each sample. For progranulin knockdown experiments, N2A 
cells were transfected with control siRNA (Thermo Fisher Scientific) or 
Grn#1 siRNA. Greater than 95% knockdown was observed by Western blot 
and progranulin ELISA by 5 d after transfection. Samples were processed for 
Ran and TDP-43 quantification, as above. For Ran mRNA analysis of mouse 
retinas, whole retinas were isolated from freshly perfused mice and nonneu-roretinal 
tissue was dissected away. RNA preparation and Q-RTPCR was 
performed as above. 
Longitudinal neuronal survival analysis. Longitudinal survival analysis 
of individual GFP-transfected neurons was essentially performed as described 
previously (Barmada et al., 2010), with the following modifications: cortical 
sandwich estimator. P  0.05 was considered significant. Analyses were per-formed 
using STATA 12.0. 
Mice. Wild-type and Grn-KO mice were obtained from R.V. Farese’s labo-ratory 
(University of California, San Francisco, CA; Martens et al., 2012). 
Mice used in experiments shown in Figs. 1–3 were of a mixed background 
consisting of 62.5% C57BL/6J, 12.5% 129Sv/Jae, and 25% FVB. Mice used 
in experiments shown in Fig. 4 were fully backcrossed into C57BL/6J. Age-and 
sex-matched mice from the same genetic background were used as con-trols 
for Grn KO mice. 
RNFL and GCL neuron quantification. 16-μm transverse sections of 
WT and Grn-KO mouse eyes were made and stained with HE/Neu-N, 
and the center sections (as determined by the center of the optic nerve head) 
were imaged via light/fluorescent microscopy, respectively. The area of the 
RNFL was measured in ImageJ and divided by the length of the RNFL 
across the field of view to determine thickness (equidistant from the optic 
nerve head across mice). For GCL neuron quantification, sections were 
stained with anti-NeuN antibody and subsequently imaged via fluorescence 
microscopy. The number of Neu-N positive cells in the GCL in individual 
fields of view were counted and divided by the length of the GCL using sec-tions 
equidistant from the optic nerve head across mice. Statistical analysis 
was conducted with a one-way ANOVA followed by Tukey multiple com-parison 
test. 
Electroretinography. After overnight dark adaptation, mice were anesthe-tized 
under dim red illumination with 0.1 mg/kg ketamine and 10 mg/kg 
xylazine. Under anesthesia, both eyes were treated with 0.5% proparacaine 
followed by a mixture of 2.5% phenylephrine and 1% tropicamide for pupil 
dilation. The mice were kept warm using a 37°C heating pad (Deltaphase 
Isothermal Pads; Braintree Scientific). A gold reference electrode was electri-cally 
connected to the cornea of one eye and a platinum wire, mounted on 
a fiber-optic cable, was connected to the cornea of the other eye. Electrical 
continuity was made using hydroxypropyl methylcellulose (Goniosol). Light 
stimuli were delivered directly into the eye through the tip of the fiber optic. 
Stimulus intensity was controlled by calibrated neutral density filters, and 
stimulus wavelength was 500 nm (±5 nm; narrow band filter) or 505 nm 
(±17 nm; broad band filter). Responses were recorded from threshold up to 
light 1,000,000 fold brighter in darkness, and the photopic responses were 
recorded in the presence of rod-saturating background lights. Electrical re-sponses 
were amplified (Astro-med CP122W; DC-300Hz) and digitized at 
2 KHz (Real-Time PXI Computer; National Instruments). 
Antibodies used. Rabbit anti-TDP-43 (Protein Tech), 1:1,000; rabbit 
C-terminal anti–TDP-43 (produced by G. Yu; UT Southwestern, Dallas, 
TX), 1:1,000 each; goat anti-Ran (Santa Cruz Biotechnology, Inc.), 1:200; 
and mouse anti-Ran (BD), 1:250–1:1,000. 
Immunostaining. 16-μm transverse sections of WT and Grn-KO mouse 
eyes were made from paraffin embedded tissue and mounted on silanized 
slides. After de-waxing and rehydration, sections were blocked for 1 h at 
room temperature in PBS/0.5% Triton/10% donkey serum. Primary anti-bodies 
were incubated with sections overnight at 4°C, and then slides were 
washed and stained with secondary Alexa Fluor–conjugated antibodies 
(1:300; Invitrogen) for 2 h at room temperature. After washing, samples were 
mounted with #1.5 coverslips using Prolong-Gold antifade reagent with 
DAPI (Invitrogen). All fluorescent imaging was performed on an inverted 
confocal Ti microscope (Eclipse; Nikon) with a Nipkow spinning disk at-tachment 
and EM camera (Hamamatsu). 
Quantification of TDP-43 and Ran. Sections from equal retinal eccen-tricity 
were imaged with a spinning disk confocal microscope, and fields of 
view of a similar distance from the center of the retinal sections were imaged. 
Acquisition settings were identical between samples, and all samples used for 
quantification were stained on the same day. Regions of interest were drawn 
JEM Vol. 211, No. 10 1943
This project was funded by the Consortium for Frontotemporal Dementia 
Research (L.G., G.Y., E.D.R. J.H., B.V.F), The Bluefield Project to Cure FTD (M.W., 
fellowship), R01 AG036884 (L.G), the UCSF Resource Allocation Program (A.G.), the 
UCSF Alzheimer’s Disease Research Center (M.W.), #P50 AG023501 (B.F), 
R01NS079796 (G.Y.), R01NS075487 (E.D.R), T32HD071866 (A.E.A), K08EY023610, 
(M.W) the Chartrand Foundation and Clinical  Science Translational Institute 
(M.W., A.G.), the Howard Hughes Medical Institute (A.G.), the Alzheimer’s Association 
(G.Y.), the Welch Foundation (G.Y.), R37HL63762 (J.H), the Brightfocus Foundation 
(J.H), the Alzheimer’s Drug Discovery Foundation (B.M). 
The authors report no competing financial interests. 
Submitted: 31 January 2014 
Accepted: 5 August 2014 
REFERENCES 
Ahmed, Z., H. Sheng, Y.-F. Xu, W.-L. Lin, A.E. Innes, J. Gass, X. Yu, 
C.A. Wuertzer, H. Hou, S. Chiba, et al. 2010. Accelerated lipofuscino-sis 
and ubiquitination in granulin knockout mice suggest a role for pro-granulin 
in successful aging. Am. J. Pathol. 177:311–324. http://dx.doi 
.org/10.2353/ajpath.2010.090915 
Albrecht, P., A.-K. Müller, M. Südmeyer, S. Ferrea, M. Ringelstein, E. 
Cohn, O. Aktas, T. Dietlein, A. Lappas, A. Foerster, et al. 2012. 
Optical coherence tomography in parkinsonian syndromes. PLoS ONE. 
7:e34891. http://dx.doi.org/10.1371/journal.pone.0034891 
Arnold, E.S., S.-C. Ling, S.C. Huelga, C. Lagier-Tourenne, M. Polymenidou, 
D. Ditsworth, H.B. Kordasiewicz, M. McAlonis-Downes, O. Platoshyn, 
P.A. Parone, et al. 2013. ALS-linked TDP-43 mutations produce aberrant 
RNA splicing and adult-onset motor neuron disease without aggrega-tion 
or loss of nuclear TDP-43. Proc. Natl. Acad. Sci. USA. 110:E736– 
E745. http://dx.doi.org/10.1073/pnas.1222809110 
Arrasate, M., and S. Finkbeiner. 2005. Automated microscope system for de-termining 
factors that predict neuronal fate. Proc. Natl. Acad. Sci. USA. 
102:3840–3845. http://dx.doi.org/10.1073/pnas.0409777102 
Baker, M., I.R. Mackenzie, S.M. Pickering-Brown, J. Gass, R. Rademakers, 
C. Lindholm, J. Snowden, J. Adamson, A.D. Sadovnick, S. Rollinson, 
et al. 2006. Mutations in progranulin cause tau-negative frontotemporal 
dementia linked to chromosome 17. Nature. 442:916–919. http://dx.doi 
.org/10.1038/nature05016 
Barmada, S.J., G. Skibinski, E. Korb, E.J. Rao, J.Y. Wu, and S. Finkbeiner. 
2010. Cytoplasmic mislocalization of TDP-43 is toxic to neurons and 
enhanced by a mutation associated with familial amyotrophic lateral scle-rosis. 
J. Neurosci. 13:639–649. http://dx.doi.org/10.1523/JNEUROSCI 
.4988-09.2010 
Bayer, A.U., O.N. Keller, F. Ferrari, and K.-P. Maag. 2002. Association of 
glaucoma with neurodegenerative diseases with apoptotic cell death: 
Alzheimer’s disease and Parkinson’s disease. Am. J. Ophthalmol. 133:135– 
137. http://dx.doi.org/10.1016/S0002-9394(01)01196-5 
Chen-Plotkin, A.S., F. Geser, J.B. Plotkin, C.M. Clark, L.K. Kwong, W. 
Yuan, M. Grossman, V.M. Van Deerlin, J.Q. Trojanowski, and V.M.-Y. 
Lee. 2008. Variations in the progranulin gene affect global gene expres-sion 
in frontotemporal lobar degeneration. Hum. Mol. Genet. 17:1349– 
1362. http://dx.doi.org/10.1093/hmg/ddn023 
Davidson, Y., T. Kelley, I.R.A. Mackenzie, S. Pickering-Brown, D. Du 
Plessis, D. Neary, J.S. Snowden, and D.M.A. Mann. 2007. Ubiquitinated 
pathological lesions in frontotemporal lobar degeneration contain the 
TAR DNA-binding protein, TDP-43. Acta Neuropathol. 113:521–533. 
http://dx.doi.org/10.1007/s00401-006-0189-y 
De Muynck, L., S. Herdewyn, S. Beel, W. Scheveneels, L. Van Den Bosch, 
W. Robberecht, and P. Van Damme. 2013. The neurotrophic proper-ties 
of progranulin depend on the granulin E domain but do not re-quire 
sortilin binding. Neurobiol. Aging. 34:2541–2547. http://dx.doi 
.org/10.1016/j.neurobiolaging.2013.04.022 
Guo, A., L. Tapia, S.X. Bamji, M.S. Cynader, and W. Jia. 2010. Progranulin 
deficiency leads to enhanced cell vulnerability and TDP-43 transloca-tion 
in primary neuronal cultures. Brain Res. 1366:1–8. http://dx.doi 
.org/10.1016/j.brainres.2010.09.099 
Helmer, C., F. Malet, M.-B. Rougier, C. Schweitzer, J. Colin, M.-N. 
Delyfer, J.-F. Korobelnik, P. Barberger-Gateau, J.-F. Dartigues, and C. 
Delcourt. 2013. Is there a link between open-angle glaucoma and 
neurons from postnatal day 0 wild-type or Grn KO mice were dissociated 
and plated on PDL-coated 96 well-dishes (microclear bottom dishes; 
Greiner) at a density of 90,000 cells/well in Neurobasal-A + B27 supple-ment. 
3–5 d after plating, neurons were transfected via Lipofectamine 2000 
with GFP + empty vector or GFP + mouse Ran cDNA at a ratio of 1:3 to 
ensure that all fluorescent cells co-expressed the second plasmid. The day 
after transfection, wells containing GFP-expressing neurons were imaged 
at 5× magnification with an automated microscope (Array Scanner XTI; 
Thermo Fisher Scientific). The same fields of view were reimaged every 
24–48 h for a total of 7–9 d after transfection. Adjacent fields of view from 
individual wells were stitched together into montages via ImageJ, and a 
time series across days for each well was then generated using a custom-made 
macro in ImageJ. The survival of individual GFP-transfected neu-rons 
over time was then assessed by loss of GFP fluorescence. Kaplan-Meier 
and cumulative risk of death curves were made with R software, and sta-tistical 
significance of differences in survival between cohorts of neurons 
was determined with the log-rank test. Tukey multiple comparison test 
was used for comparisons involving more than two groups. 
Rescue of neuronal TDP-43 expression. Primary cortical neurons from 
postnatal day 0 wild-type or Grn KO pups were isolated and plated as de-scribed 
above. Neurons were transduced with AAV2-GFP (Virovek) or 
AAV2-GFP-P2A-human Ran (in which bicistronic GFP and untagged Ran 
co-expression is driven by a single chicken--actin-CMV promoter, with a 
P2A sequence separating GFP and Ran sequences). 7 d after transduction, 
neurons were fixed and immunostained with anti–TDP-43 antibody. Indi-vidual 
wells were imaged, and regions of interest of nuclei from GFP-positive 
cells were generated via Volocity from background-subtracted images. Using 
these regions of interest, integrated density measurements of total TDP-43 
levels in each nuclei were then calculated. A mixed-model regression of the 
intensity variable versus genotype and AAV-vector that controlled for clus-tering 
by well was applied to assess statistical significance in STATA. 
Statistics. Design and execution of statistical tests were done in collabora-tion 
with a professional biostatistician (J. Boscardin, University of California, 
San Francisco, CA). For human retinal imaging data and for nuclear and cy-toplasmic 
TDP-43 and Ran immunostaining in retinal neurons and in cul-tured 
cortical neurons, significance was determined via mixed-effects linear 
regression analyses, accounting for interindividual, within-eye correlations 
in the human studies and intramouse clustering in rodent models. In experi-ments 
involving two comparison groups, unpaired two-tailed Student’s 
t tests were used to assess for differences. In experiments involving more than 
two comparison groups, ANOVA test with post-hoc tests (Tukey or Bon-ferroni, 
as specified in the text) were used. For longitudinal neuronal survival 
analysis, cumulative risk of death curves were generated with R software, 
and statistical significance was determined with the log-rank test. P  0.05 
was considered significant. Unless otherwise noted, statistical testing was 
performed using Prism and Stata 12.0 software. 
Study approval. For retinal imaging, written informed consent was ob-tained 
from all participants with capacity; in subjects deemed unable to pro-vide 
informed consent due to diminished capacity, written consent was 
obtained from a designated surrogate decision-maker and subjects provided 
assent. The study protocol was approved by the UCSF Committee on Human 
Research (IRB # 11–05333). For studies involving mice, all procedures 
were approved by the Institutional Animal Care and Use Committee at 
UCSF (#AN087501-02A) and UAB (#101109282, #130309617). 
Online supplemental material. Fig. S1 shows clinical characteristics of 
human subjects who underwent retinal imaging. Online supplemental material 
is available at http://www.jem.org/cgi/content/full/jem.20140214/DC1. 
We would like to thank Dr. Sami Barmada for his thoughtful input on the project 
and assistance with analysis of neuronal survival experiments, Yungui Zhou and 
Marcel Alavi for technical assistance, Dr. Anna Karydas for her assistance with 
genetic analysis of human subjects, and Dr. Laura Mitic for her feedback. 
1944 Retinal thinning and TDP-43 mislocalization in FTLD | Ward et al.
Br ief Def ini t ive Repor t 
dementia? The 3C-alienor cohort. Ann. Neurol.:n/a. http://dx.doi.org/10 
.1002/ana.23926 
Hinton, D.R., A.A. Sadun, J.C. Blanks, and C.A. Miller. 1986. Optic-nerve 
degeneration in Alzheimer’s disease. N. Engl. J. Med. 315:485–487. 
http://dx.doi.org/10.1056/NEJM198608213150804 
Igaz, L.M., L.K. Kwong, E.B. Lee, A. Chen-Plotkin, E. Swanson, T. Unger, 
J. Malunda, Y. Xu, M.J. Winton, J.Q. Trojanowski, and V.M.-Y. Lee. 
2011. Dysregulation of the ALS-associated gene TDP-43 leads to neu-ronal 
death and degeneration in mice. J. Clin. Invest. 121:726–738. 
http://dx.doi.org/10.1172/JCI44867 
Koronyo-Hamaoui, M., Y. Koronyo, A.V. Ljubimov, C.A. Miller, M.K. 
Ko, K.L. Black, M. Schwartz, and D.L. Farkas. 2011. Identification 
of amyloid plaques in retinas from Alzheimer’s patients and nonin-vasive 
in vivo optical imaging of retinal plaques in a mouse model. 
Neuroimage. 54(Suppl 1):S204–S217. http://dx.doi.org/10.1016/ 
j.neuroimage.2010.06.020 
Lee, E.B., V.M.-Y. Lee, and J.Q. Trojanowski. 2012. Gains or losses: mo-lecular 
mechanisms of TDP43-mediated neurodegeneration. Nat. Rev. 
Neurosci. 13:38–50. 
Martens, L.H., J. Zhang, S.J. Barmada, P. Zhou, S. Kamiya, B. Sun, S.-W. Min, 
L. Gan, S. Finkbeiner, E.J. Huang, and R.V. Farese Jr. 2012. Progranulin 
deficiency promotes neuroinflammation and neuron loss following toxin-induced 
injury. J. Clin. Invest. 122:3955–3959. http://dx.doi.org/10 
.1172/JCI63113 
Melchior, F., T. Guan, B. Paschal, and L. Gerace. 1995. Biochemical and struc-tural 
analysis of nuclear protein import. Cold Spring Harb. Symp. Quant. 
Biol. 60:707–716. http://dx.doi.org/10.1101/SQB.1995.060.01.077 
Neumann, M., D.M. Sampathu, L.K. Kwong, A.C. Truax, M.C. Micsenyi, 
T.T. Chou, J. Bruce, T. Schuck, M. Grossman, C.M. Clark, et al. 
2006. Ubiquitinated TDP-43 in frontotemporal lobar degeneration 
and amyotrophic lateral sclerosis. Science. 314:130–133. http://dx.doi 
.org/10.1126/science.1134108 
Nishimura, A.L., V. Zupunski, C. Troakes, C. Kathe, P. Fratta, M. Howell, J.M. 
Gallo, T. Hortobágyi, C.E. Shaw, and B. Rogelj. 2010. Nuclear import 
impairment causes cytoplasmic trans-activation response DNA-binding 
protein accumulation and is associated with frontotemporal lobar degenera-tion. 
Brain. 133:1763–1771. http://dx.doi.org/10.1093/brain/awq111 
Paquet, C., M. Boissonnot, F. Roger, P. Dighiero, R. Gil, and J. Hugon. 
2007. Abnormal retinal thickness in patients with mild cognitive impair-ment 
and Alzheimer’s disease. Neurosci. Lett. 420:97–99. http://dx.doi 
.org/10.1016/j.neulet.2007.02.090 
Polymenidou, M., C. Lagier-Tourenne, K.R. Hutt, S.C. Huelga, J. Moran, 
T.Y. Liang, S.-C. Ling, E. Sun, E. Wancewicz, C. Mazur, et al. 2011. Long pre-mRNA 
depletion and RNA missplicing contribute to neuronal vulnerabil-ity 
from loss of TDP-43. Nat. Neurosci. 14:459–468. http://dx.doi.org/10 
.1038/nn.2779 
Sephton, C.F., C. Cenik, A. Kucukural, E.B. Dammer, B. Cenik, Y. Han, C.M. 
Dewey, F.P. Roth, J. Herz, J. Peng, et al. 2011. Identification of neuronal 
RNA targets of TDP-43-containing ribonucleoprotein complexes. J. Biol. 
Chem. 286:1204–1215. http://dx.doi.org/10.1074/jbc.M110.190884 
Stewart, M. 2007. Molecular mechanism of the nuclear protein import cycle. 
Nat. Rev. Mol. Cell Biol. 8:195–208. http://dx.doi.org/10.1038/nrm2114 
Tamura, H., H. Kawakami, T. Kanamoto, T. Kato, T. Yokoyama, K. Sasaki, 
Y. Izumi, M. Matsumoto, and H.K. Mishima. 2006. High frequency 
of open-angle glaucoma in Japanese patients with Alzheimer’s disease. 
J. Neurol. Sci. 246:79–83. http://dx.doi.org/10.1016/j.jns.2006.02.009 
Wegorzewska, I., and R.H. Baloh. 2011. TDP-43-based animal models of neu-rodegeneration: 
new insights into ALS pathology and pathophysiology. 
Neurodegener. Dis. 8:262–274. http://dx.doi.org/10.1159/000321547 
Yin, F., M. Dumont, R. Banerjee, Y. Ma, H. Li, M.T. Lin, M.F. Beal, C. Nathan, 
B. Thomas, and A. Ding. 2010. Behavioral deficits and progressive neuro-pathology 
in progranulin-deficient mice: a mouse model of frontotem-poral 
dementia. FASEB J. 24:4639–4647. http://dx.doi.org/10.1096/ 
fj.10-161471 
JEM Vol. 211, No. 10 1945
Ar t icle 
The Rockefeller University Press $30.00 
J. Exp. Med. 2014 Vol. 211 No. 6 1049-1062 
www.jem.org/cgi/doi/10.1084/jem.20131751 
1049 
Accumulating evidence suggests that cerebro-vascular 
risk factors play an important role in 
Alzheimer’s disease (AD) pathophysiology. Many 
AD patients suffer from altered cerebral blood 
flow, damaged cerebral vasculature, and increased 
cerebral microinfarcts (de la Torre, 2004; Brundel 
et al., 2012), and a majority of patients with de-mentia 
present with both AD and vascular pa-thologies 
(MRC CFAS, 2001; Viswanathan et al., 
2009). Furthermore, cerebral amyloid angiopathy 
(CAA), which is the deposition of the -amyloid 
(A) peptide within cerebral blood vessels, re-sults 
in degenerative vascular changes (Thal et al., 
2008; Smith and Greenberg, 2009). Patients 
with both CAA and neurological pathology 
including neurofibrillary tangles and neuritic 
plaques have more severe cognitive impairment 
than patients with only AD pathology or CAA 
alone (Pfeifer et al., 2002), and reduction of CAA 
levels in AD transgenic mice leads to memory 
improvement (Park et al., 2013). Interestingly, 
the Nun Study showed that one-third of the 
participants who had neurological AD pathol-ogy 
were actually not demented at the time of 
death, but when AD pathology was concomitant 
with brain infarcts, there was a high prevalence 
of dementia found in participants (Snowdon 
et al., 1997; Mortimer, 2012). Thus, the identifi-cation 
of a molecular association between these 
vascular and neurological pathologies could aid 
in more efficient diagnoses and effective treat-ments 
for AD. 
Recent studies have suggested that fibrin-ogen, 
a primary protein component of blood 
clots, serves as a molecular link between the 
vascular and neurological abnormalities ob-served 
in AD patients. Normally, fibrinogen is 
found in the blood and is excluded from the 
brain via the blood–brain barrier (BBB). How-ever, 
it has been shown that: 1) fibrinogen is 
often localized to CAA in the brain’s blood ves-sels 
and brain parenchyma in AD patients and 
in mouse models of AD (Paul et al., 2007; Ryu 
and McLarnon, 2009; Cortes-Canteli et al., 2010; 
Klohs et al., 2012); 2) fibrin deposition in the 
vasculature increases BBB dysfunction and neu-rovascular 
damage in AD mice (Paul et al., 2007; 
CORRESPONDENCE 
Sidney Strickland: 
strickland@rockefeller.edu 
Abbreviations used: AD, Alz­heimer’s 
disease; BBB, blood– 
brain barrier; CAA, cerebral 
amyloid angiopathy; FP, fluor­escence 
polarization; HTS, 
high-throughput screen; SPR, 
surface plasmon resonance; 
TAMRA, 5-carboxy-tetrameth-ylrhodamine; 
tPA, tissue plas-minogen 
activator. 
A novel A-fibrinogen interaction inhibitor 
rescues altered thrombosis and cognitive 
decline in Alzheimer’s disease mice 
Hyung Jin Ahn,1 J. Fraser Glickman,2 Ka Lai Poon,1 
Daria Zamolodchikov,1 Odella C. Jno-Charles,1 Erin H. Norris,1 
and Sidney Strickland1 
1Laboratory of Neurobiology and Genetics and 2High Throughput Screening Resource Center, The Rockefeller University, 
New York, NY 10065 
Many Alzheimer’s disease (AD) patients suffer from cerebrovascular abnormalities such as 
altered cerebral blood flow and cerebral microinfarcts. Recently, fibrinogen has been iden-tified 
as a strong cerebrovascular risk factor in AD, as it specifically binds to -amyloid 
(A), thereby altering fibrin clot structure and delaying clot degradation. To determine if 
the A–fibrinogen interaction could be targeted as a potential new treatment for AD, we 
designed a high-throughput screen and identified RU-505 as an effective inhibitor of the 
A–fibrinogen interaction. RU-505 restored A-induced altered fibrin clot formation and 
degradation in vitro and inhibited vessel occlusion in AD transgenic mice. Furthermore, 
long-term treatment of RU-505 significantly reduced vascular amyloid deposition and 
microgliosis in the cortex and improved cognitive impairment in mouse models of AD. Our 
studies suggest that inhibitors targeting the A–fibrinogen interaction show promise as 
therapy for treating AD. 
© 2014 Ahn et al. This article is distributed under the terms of an Attribution– 
Noncommercial–Share Alike–No Mirror Sites license for the first six months 
after the publication date (see http://www.rupress.org/terms). After six months 
it is available under a Creative Commons License (Attribution–Noncommercial– 
Share Alike 3.0 Unported license, as described at http://creativecommons.org/ 
licenses/by-nc-sa/3.0/).
the background AlphaLISA signal. Therefore, the actual in-hibitory 
efficacy of these compounds could be higher than 
the results from dose–response experiments of AlphaLISA. 
In addition, avidity effects may cause higher IC50 values in 
AlphaLISA than FP. There could be multiple A–fibrinogen 
interactions between acceptor bead and donor bead in Alph-aLISA 
(Fig. 1 B), and therefore blocking one interaction may 
not reduce the signal. 
Because both AlphaLISA and the FP assay are based on 
optical measurements, colored compounds could significantly 
modify the measurement through inner filter effects. Thus, we 
confirmed the potency of our candidates using a pull-down 
assay. All five compounds showed inhibitory effects, whereas 
RU-505 had significant inhibitory efficacy (Fig. 2 A). These 
combined experiments show that the compounds identified 
are inhibitors of the A–fibrinogen interaction. 
Soluble oligomeric A has been hypothesized to be the 
primary toxic species in AD (Cleary et al., 2005). Therefore, we 
tested which form of A, monomer or oligomer (prepared as 
in Stine et al. [2011]), interacts with fibrinogen and whether 
RU-505 can selectively inhibit the interaction of one or the 
other. Using the AlphaLISA assay, we found that both A42 
monomer and oligomer interact with fibrinogen, but the affin-ity 
of oligomer for fibrinogen binding is 4 times higher than 
that of the monomer (Fig. 2 B). RU-505 inhibits the inter­action 
of both monomer and oligomer with fibrinogen, but 
has higher inhibitory efficacy against the monomer–fibrinogen 
interaction than the oligomer (Fig. 2 C). 
Validation of hit compounds using in vitro clotting assay 
Because the interaction between A42 and fibrinogen in-duces 
a structurally abnormal fibrin clot and delays fibrin clot 
degradation during fibrinolysis (Ahn et al., 2010; Cortes- 
Canteli et al., 2010; Zamolodchikov and Strickland, 2012), 
one of the main objectives of our study was to identify com-pounds 
that restore A-induced delayed fibrinolysis. When 
fibrinogen associates into a fibrin meshwork after cleavage by 
thrombin, the fine structure of this fibrin clot scatters light 
and the solution increases in turbidity. Thus, the kinetics of 
turbidity can be used as a read-out to analyze fibrin network 
formation and degradation. We tested whether our hits re-stored 
A-induced altered thrombosis and fibrinolysis in vitro. 
Each hit compound (20 μM) or vehicle (0.4% DMSO) was 
incubated for 10 min with purified human fibrinogen and 
plasminogen in the presence or absence of A42. Fibrin clot 
formation and degradation were analyzed by measuring tur-bidity 
immediately after adding thrombin and tissue plasmin-ogen 
activator (tPA) to the mixture. In the presence of A42, 
the maximum turbidity of the fibrin clot was decreased be-cause 
A altered fibrin clot structure and the dissolution of 
the fibrin clot was delayed (Fig. 2 D; red). RU-505 restored 
the A-induced decrease in turbidity during fibrin clot for-mation 
(Fig. 2 D; green) and significantly reduced the delay in 
fibrin degradation in the presence of A (Fig. 2 E). We also 
tested other hit compounds, including RU-965, using the 
turbidity assay, but none had significant effects (Fig. 2 F and 
Cortes-Canteli et al., 2010); 3) A binds specifically to fibrino-gen; 
and 4) fibrin clots formed in the presence of A have an 
abnormal structure, making them resistant to degradation by 
fibrinolytic enzymes (Ahn et al., 2010; Cortes-Canteli et al., 
2010). Overall, these results indicate that in the presence of A, 
any fibrin clots formed might be more persistent and may ex-acerbate 
neurovascular damage and cognitive impairment. 
Therefore, molecules that block this interaction without affect-ing 
clotting in general could restore altered thrombosis and fi-brinolysis 
and protect against vascular damage in AD patients, 
and could be used as therapeutic agents. 
RESULTS 
Hit identification and optimization 
using high-throughput screening 
To investigate this idea, we designed a high-throughput screen 
(HTS) to identify small molecules that inhibit the interaction 
between A and fibrinogen. Low molecular weight compounds 
were screened using fluorescence polarization (FP) and Alpha- 
LISA assays in a complementary fashion to cross check the 
activity of the hit compounds and to ensure the removal of 
false-positive artifacts. Primarily, 93,000 compounds were 
screened using FP, which measured the changes in the anisotro-phy 
induced by binding of a 5-carboxy-tetramethylrhodamine 
(TAMRA)–labeled A peptide to fibrinogen (Fig. 1 A). Then, 
hits from FP were screened using AlphaLISA to independently 
confirm the activity of the inhibitors identified in the FP assay 
(Fig. 1 B). After both steps, we selected only drug-like com-pounds 
using Lipinski’s Rule of Five, which allowed us to de-termine 
which chemical compounds have pharmacological 
properties that would make them likely orally active drugs in 
humans (Lipinski et al., 2001). We also filtered out artifactual 
compounds using a quenching assay, which identifies insoluble 
compounds, singlet oxygen quenchers, and biotin mimetics in-terfering 
with the AlphaLISA signal. We identified several candi-date 
compounds with half-maximal inhibitions (IC50) between 
10 and 50 μM from the dose-response assays using both FP and 
AlphaLISA assays (Table 1). 
To expand and improve our candidate compounds, we 
purchased a focused analogues compound library, based on 
combinatorial variations of scaffolds from the primary hit 
compounds. These analogues were screened at three different 
concentrations (5, 10, and 20 μM) using AlphaLISA. Next, we 
selected only drug-like compounds using Lipinski’s Rule of 
Five and also included the quenching assay. If inhibition by 
quenching was 30%, the compounds were removed from fur-ther 
analyses because these compounds were more likely to be 
false positives. Finally, we screened the active nonquenching 
compounds in concentration-response experiments with freshly 
dissolved powders using both FP and AlphaLISA assays. We 
identified five drug-like compounds with IC50  3 μM by FP 
and IC50  10 μM by AlphaLISA (Fig. 1 C and Table 2). 
In some cases, the maximum inhibition of several com-pounds 
in AlphaLISA was lower than that of FP. There are 
several possible reasons for these differences. First, some hit 
compounds showed negative quenching values, which increases 
1050 A-fibrin interaction inhibitor as AD treatment | Ahn et al.
JEM Vol. 211, No. 6 
Ar t icle 
to the sensor chip surface, and RU-505 was injected for 2 min 
at 30 μl/min. Sulindac sulfide was used as positive control, and 
sulindac was used as negative control (Richter et al., 2010). To 
analyze the correlation between HTS and SPR, we used an 
analogue of RU-505, RU-4180 (Fig. 2 H), which did not in-hibit 
the A–fibrinogen interaction in AlphaLISA assay. Al-though 
RU-4180 weakly binds to A42 (green; Fig. 2 G), 
RU-505 showed strong binding to A42 (blue; Fig. 2 G). Fur-thermore, 
because it is known that sulindac sulfide binds A, 
we tested whether it could inhibit the A–fibrinogen interac-tion 
by AlphaLISA and found that it had no effect. These results 
suggest that RU-505 inhibits the A–fibrinogen interaction 
1051 
not depicted). Moreover, RU-505 did not have any effect 
on fibrin clot formation and degradation in the absence of 
A (Fig. 2 D, purple). This result suggests that RU-505 could 
effectively restore A-induced altered fibrin clot structure 
and delayed degradation without affecting normal clot for-mation 
and fibrinolysis. 
The interaction between A and RU-505 
To elucidate how RU-505 inhibits the A–fibrinogen inter-action, 
surface plasmon resonance (SPR) was used to analyze 
the binding characteristics of RU-505 (Fig. 2 G). Hexaflu-oroisopropanol- 
treated monomerized A42 was immobilized 
Figure 1. The chemical structure and 
dose–response curve of A–fibrinogen 
interaction inhibitors. (A) TAMRA–labeled 
A peptide was bound to fibrinogen and the 
test compound, and the anisotropy of 
TAMRA–A–fibrinogen binding was deter-mined 
by FP. (B) Biotin-labeled A42, which 
binds a streptavidin donor, was incubated 
with fibrinogen, which binds a protein A ac-ceptor 
bead coated with antifibrinogen anti-body. 
A42 and fibrinogen interactions bring 
the beads in close proximity, resulting in the 
excitation of the donor beads and release of 
singlet oxygen molecules that triggers light 
emission in acceptor beads (AlphaLISA [AL]). 
(C) The half-maximal inhibitory concentration 
(IC50) values of the indicated compounds were 
determined by dose–response FP and AL ex-periments 
and are indicated inside the panel 
(red, FP; blue, AL). A quenching test was also 
performed to calculate how much each hit 
compound interfered with the AL signal at 
10 μM concentration. Quenching values are 
indicated below the dose–response curve. 
n = 3–4 repeats per assay and all error bars 
indicate SEM. Data are representative of at 
least three independent experiments.
Number of compounds % of picked 
compounds 
Inhibition cut-off (%) 
Total library compound - 93,716 - - 
Primary assay hits 
using FP 
20 μM 3,010 3.21 75 
Secondary assay hits using AlphaLISA (AL) 12.5 μM 167 0.18 50 
Filtering using quenching (AL) 12.5 μM 97 0.1 30 
Lipinski’s rule 87 0.09 ≤1 violation 
Validation/dose–response Hits (FP and AL) 0.31–40 μM 26 0.028 IC50 50 μM 
Dose–response using fresh compound (FP 
0.07–40 μM 10 0.011 IC50 50 μM 
and AL) 
and the length of occluded vessels was measured 5 min after 
the addition of each concentration of FeCl3 for both Tg6799 
and WT. There was no significant difference in the percentage 
of occluded vessels before FeCl3 treatment or after 5 and 10% 
FeCl3 treatment among groups (Fig. 3 B). However, there was 
a significant difference between the percentage of occluded 
vessels after 15% FeCl3 treatment in vehicle-treated WT and 
Tg6799 mice (Fig. 3, B and C). Approximately half (52.7 ± 
12.1%) of the vessels were occluded in vehicle-treated WT 
mice, but 95.6 ± 3.5% of vessels were occluded in vehicle-treated 
Tg6799 mice. RU-505 treatment significantly lowered 
the vessel occlusion in Tg6799 mice to 60.7 ± 8.7%, but did 
not change vessel occlusion in WT mice (54.2 ± 11.8%). These 
results suggest that our lead compound significantly restored 
altered thrombosis and fibrinolysis in AD mice without affect-ing 
normal thrombosis and fibrinolysis in WT littermates. 
Treatment with RU-505 reduced vascular A deposition 
CAA has been implicated in vascular degeneration of AD 
(Chen et al., 2006; Okamoto et al., 2010). Our previous stud-ies 
showed that the A–fibrinogen interaction increases A 
fibrillization (Ahn et al., 2010). Thus, we investigated whether 
treatment of Tg6799 mice with RU-505 for 4 mo could de-crease 
A deposition in blood vessels. A deposits were stained 
using Congo red, and blood vessels were labeled using lam-inin 
(green; Fig. 4 A). We quantified CAA area in the cortex 
Table 1. Workflow of high-throughput primary screening 
Step Test compound 
concentration 
through A binding, but RU-4180 does not inhibit the inter-action 
because its affinity for A is too weak. Moreover, from 
the case of sulindac sulfide, A binding itself is not enough to 
inhibit the interaction between A and fibrinogen. To inhibit 
the A–fibrinogen interaction, a compound requires at least 
two features: 1) an A-specific binding moiety and 2) a moi-ety 
responsible for inhibiting fibrinogen’s binding to A. 
RU-505 restored altered thrombosis in AD mice 
To assess whether our lead compound could restore A- 
induced altered thrombosis and fibrinolysis in vivo, we exam-ined 
cerebral blood flow and thrombosis in a transgenic 
mouse model of AD, Tg6799 mice (Oakley et al., 2006), with 
or without long-term treatment of RU-505. Blood flow and 
thrombosis were analyzed by a FeCl3-induced thrombosis 
model combined with intravital microscopy (Cortes-Canteli 
et al., 2010). We administered RU-505 or vehicle (35 mg/kg 
dose, every other day) to 4-mo-old Tg6799 and WT litter-mates 
for 4 mo (analyzed at 8 mo of age). Brains of 8-mo-old 
Tg6799 or WT mice were exposed by craniotomy, and blood 
flow was observed using injected fluorescence-conjugated dex-tran 
(Fig. 3 A). Three concentrations of FeCl3 (5, 10, and 15%) 
were incrementally administered to the brain surface to in-duce 
thrombosis. Clot formation was revealed by the appear-ance 
of an enlarging shadow superimposed on normal blood 
flow (Fig. 3 A and Videos 1–4). The length of all visible vessels 
with 20 μm diam was measured before FeCl3 treatment, 
Table 2. Workflow of high-throughput screening using a focused library 
Step Test compound 
concentration 
Number 
of compounds 
% of picked 
compounds 
Inhibition cut-off 
Library compound - 2,092 - - 
AlphaLISA (AL) assay hits 5, 10, and 20 μM 327 15.6 Inhibition 35% at 5 μM 
and 50% at 10 μM 
Filtering using quenching (AL) 10 μM 58 2.77 Quenching 27% at 10 μM 
and inhibition 55% at 10 μM 
Lipinski’s rule 50 2.39 ≤1 violation 
Validation/dose response hits (FP 
and AL) 
0.01–20 μM 5 0.24 IC50  3 μM (FP) and 
10 μM (AL) 
Selection criteria and number of compounds selected during each step of screening. 
1052 A-fibrin interaction inhibitor as AD treatment | Ahn et al.
Figure 2. RU-505 inhibited the A–fibrinogen interaction and restored A-induced altered fibrin clot formation and degradation. (A) Can-didate 
compounds (10 μM) were incubated with biotinylated A42 and fibrinogen, and pull-down assays were performed using streptavidin–Sepharose. 
All samples were analyzed by Western blot. Dot blots were performed to control for amounts of A pulled down. Control (Ctrl) lane contains only A and 
fibrinogen without any compound (one-way ANOVA and Bonferroni post-hoc test; *, P  0.05; n = 3–4 independent experiments). (B) The binding affinity 
between fibrinogen and monomeric or oligomeric biotinylated A42 was measured using the AL assay. (n = 3–4 experiments, data are representative of 
three independent experiments). (C) The inhibitory efficacy of RU-505 on the interaction between fibrinogen and monomeric or oligomeric biotin-LC-A 
42 was accessed in dose–response experiments using the AL assay. (n = 3–4 experiments, data are representative of three independent experiments). 
(D) RU-505 or DMSO was incubated with fibrinogen in the presence or absence of A42, followed by plasminogen, thrombin, tPA, and CaCl2. Fibrin clot 
formation was assessed by measuring turbidity (n = 3 experiments, data are representative of three independent experiments). (E and F) The time to fibrin 
clot degradation was analyzed by measuring time to half lysis. Control clot half lysis time was set to 100% for each experiment and all other values were 
calculated relative to controls. (***, P  0.001; n = 3 experiments, data are representative of three independent experiments). (G and H) A42 was immobi-lized 
on the SPR sensor chip surface, and the interaction of the indicated compounds with A42 was analyzed using Biacore 3000. Sulindac sulfide 
(known to bind A42) was a positive control, and sulindac was negative control. (H) Chemical structure of RU-4180. Data are representative of three to 
four independent experiments. All values are means and SEM. 
JEM Vol. 211, No. 6 
Ar t icle 
This result indicates that inhibition of the A–fibrinogen in-teraction 
by RU-505 reduced A deposits in blood vessels of 
1053 
AD mice. 
Treatment with RU-505 improved cognitive 
impairment of AD mice 
Because RU-505 restored A-induced altered thrombosis 
and impaired fibrinolysis in vitro and in vivo, we explored 
whether long-term RU-505 treatment could have behavioral 
by measuring Congo red deposits inside blood vessels, and 
A plaque deposition was quantified by measuring Congo 
red outside blood vessels. The CAA area of RU-505–treated 
Tg6799 mice (0.025 ± 0.006%, cortex) was significantly de-creased 
from that of vehicle-treated Tg6799 mice (0.046 ± 
0.004%, cortex; Fig. 4 C). However, there was no significant 
difference in A plaque area in the cortex between RU-505– 
and vehicle-treated Tg6799 mice (Fig. 4, B and D). WT mice 
did not exhibit any CAA-specific pattern of Congo red staining.
Figure 3. RU-505 prevented altered thrombosis and fibrinolysis in AD transgenic mice. (A) After craniotomy, three concentrations of FeCl3 
(5, 10, and 15%) were incrementally administered to the surface of the brains of vehicle- or RU-505–treated WT and Tg6799 mice (Videos 1–4), and clotting 
of cerebral blood vessels (20 μM) was imaged (bars, 200 μm). Representative intravital images shows the surface of the brains of vehicle- or RU-505– 
treated WT and Tg6799 mice before FeCl3 treatments or 5 min after 15% FeCl3 treatments. (B and C) Frequency of clotted vessels was calculated at in-creasing 
concentrations of FeCl3 (B) and was plotted for 15% FeCl3 treatment (C; ***, P  0.001; n = 5 mice per group). All values are means and SEM. 
longer latency to reach the closed target hole (Fig. 5 D) and 
significantly fewer visits to the target hole compared with ve-hicle- 
treated WT and RU-505–treated Tg6799 mice (Fig. 5 E). 
These results suggested that vehicle-treated Tg6799 mice 
have impaired spatial learning and memory, and RU-505 treat-ment 
restored the cognitive impairment of Tg6799 mice. 
When we measured total distance traveled during probe trials, 
Tg6799 mice moved significantly less than WT mice. How-ever, 
there was no significant difference in distance traveled 
between RU-505–treated and untreated Tg6799 mice (Fig. 5 F). 
This result suggests that the better performance of RU-505– 
treated Tg6799 mice compared with untreated Tg6799 mice 
is likely caused by memory improvement and not effects 
on locomotion. 
To further address any possible issue of hypoactivity in the 
Tg6799 mice and to test whether RU-505 treatment had a 
similar effect on a different strain of AD transgenic mice, we 
administered RU-505 to 4-mo-old TgCRND8 mice (Chishti 
et al., 2001) for 3 mo (analyzed at 7 mo-of-age) as a pilot ex-periment. 
During training, RU-505 treatment did not lead to 
Results are from two independent experiments. 
effects on AD mice. 7-mo-old Tg6799 mice treated for 3 mo 
with RU-505 were tested using contextual fear conditioning 
to assess possible cognitive changes. RU-505 treatment had 
no effect on baseline freezing behavior in WT and Tg6799 
mice (Fig. 5 A). When we evaluated contextual memory of 
Tg6799 and WT mice 24 h after training, vehicle-treated 
Tg6799 mice showed a severe memory deficit compared with 
vehicle-treated WT mice (Fig. 5 B). RU-505–treated Tg6799 
mice exhibited significantly improved memory compared 
with their vehicle-treated AD counterparts, whereas long-term 
treatment of RU-505 in WT mice did not impact basal 
freezing behavior or contextual memory. 
We also explored cognitive performance of RU-505– 
treated Tg6799 mice with the Barnes maze, a behavioral test 
that assesses spatial learning and memory in rodents (Walker 
et al., 2011). Vehicle-treated Tg6799 mice took a signifi-cantly 
longer amount of time to find the target hole com-pared 
with vehicle-treated WT and RU-505–treated Tg6799 
mice (Fig. 5 C). During the memory retention test in the 
probe trials, vehicle-treated Tg6799 mice also had significantly 
1054 A-fibrin interaction inhibitor as AD treatment | Ahn et al.
JEM Vol. 211, No. 6 
Ar t icle 
Long-term treatment with RU-505 decreased the level 
of infiltrated fibrinogen and microgliosis in AD mice 
To understand the mechanisms underlying improvement 
in cognitive function of RU-505–treated AD mice, we ana­lyzed 
cortical fibrinogen infiltration and microgliosis in 
Tg6799 mice after four months of RU-505 treatment. 
BBB permeability is increased in mouse models of AD 
(Paul et al., 2007) and infiltrated fibrinogen might bind to 
A and become resistant to degradation in the paren-chyma. 
If RU-505 can inhibit the interaction between in-filtrated 
fibrin­ogen 
and A in the parenchyma, the level of 
infiltrated fibrinogen could be decreased in the brain of AD 
mice. In addition, activation of microglia is highly increased 
1055 
improvement in spatial learning in TgCRND8 mice (Fig. 6 A); 
however, this treatment significantly reduced the latency to reach 
the target hole during the probe trial compared with vehicle-treated 
TgCRND8 mice (Fig. 6 B). Furthermore, the number of 
visits to the target hole during the probe trial was significantly 
higher in RU-505–treated TgCRND8 mice compared with 
vehicle-treated TgCRND8 mice (Fig. 6 C). In addition, vehicle-treated 
TgCRND8 mice showed similar locomotor activity 
during probe trials (Fig. 6 D), indicating that the impaired per-formance 
of vehicle-treated TgCRND8 mice in Barnes maze 
test is more likely caused by deficits in spatial memory. These re-sults 
suggest that treatment of RU-505 substantially improved 
the deficits in spatial memory of TgCRND8 mice. 
Figure 4. CAA pathology in AD trans-genic 
mice was reduced after long-term 
treatment with RU-505. (A) A deposits 
within cortical blood vessels of vehicle- or 
RU-505–treated Tg6799 mice were visualized 
using Congo red and laminin (green) labeling 
(bars, 100 μm). (B) Representative pictures 
showing parenchymal A deposition in un-treated 
and treated mice (bars, 100 μm). 
(C and D) CAA and A plaques in (A) and (B) 
were quantified from 7–10 sections per 
mouse (n = 5 mice per group; *, P  0.05). All 
values are means and SEM. Results are from 
two independent experiments.
Figure 5. RU-505 restored cognitive function in Tg6799 mice. (A) Freezing behavior was measured before electric foot shock during the training 
day to assess the basal freezing tendency of each group of mice. (n = 8–10 mice per group). (B) Contextual memory was assessed by measuring freezing 
behavior upon reexposure to the training chamber 24 h after fear conditioning training. (*, P  0.05; **, P  0.01; n = 8–10 mice per group). Results are 
from two independent experiments. (C–E) Spatial learning and memory retention of WT and Tg6799 mice was assessed using the Barnes maze after 3 mo 
of treatment with RU-505 or vehicle. One target hole was connected to a hidden escape chamber. (C) During training trials, latency to poke the target 
hole was measured. Significance was assessed using two-way ANOVA analysis with repeated measure (WT/vehicle vs. Tg6799/vehicle: F[1,120] = 40.47; 
P  0.001; Tg6799/vehicle vs. Tg6799/RU-505: F[1,108] = 11.97; P  0.01; n = 10–14 mice per group). Differences in latency were assessed by Bonferroni post hoc 
analysis. (D–F) During the Barnes maze probe trial, latency to reach the closed target hole (D), number of visits to the target hole (E), and total traveled 
distance (F) were measured ([E] *, P  0.05; **, P  0.01; ***, P  0.001; n = 10–14 mice per group; [F] ***, P  0.001; n = 10–14 mice per group). All results 
of the Barnes maze are from three independent experiments. 
deposition (green; Fig. 7 A) outside the endothelial cells of 
blood vessels that were labeled using CD31 (red; Fig. 7 A), and 
the area of activated microglia that were labeled using CD11b 
(red; Fig. 7 B). The levels of infiltrated fibrinogen and micro-gliosis 
were highly increased in the cortex of Tg6799 com-pared 
with WT mice (Fig. 7, C and D), and these increases 
were significantly decreased by RU-505 (Fig. 7, C and D). 
in AD patients and mouse models of AD, and an increase of 
inflammation in the brain is correlated with memory im-pairment 
(Bayer et al., 1999; Dhawan and Combs, 2012; 
Vom Berg et al., 2012). 
Therefore, we measured the level of infiltrated fibrinogen 
and microgliosis in the cortex of Tg6799 or WT littermate 
mice after RU-505 treatment. We quantified fibrinogen 
Figure 6. RU-505 restored spatial retention memory 
in TgCRND8 mice without affecting motor behavior. 
(A) The spatial memory of vehicle- or RU-505–treated WT 
and TgCRND8 mice was assessed using Barnes maze. 
(B and C) Spatial memory of RU-505–treated WT and 
TgCRND8 mice was tested using the Barnes maze probe 
trials. Time to reach the target hole (B), the number of visits 
to the closed target hole (C), and total distance traveled (D) 
were assessed (n = 7–11 mice per group). The results cor-roborate 
those in Fig. 5 and are from one experiment. All 
values are means and SEM. 
1056 A-fibrin interaction inhibitor as AD treatment | Ahn et al.
JEM Vol. 211, No. 6 
Ar t icle 
RU-505. In addition, the increased infiltrated fibrinogen in 
AD mice may interact with A in the tunica media of arteri-oles, 
which could be another target region for inhibition of 
A-induced exacerbated thrombosis, as well as for prevention 
of CAA formation. 
One question that arises from our results is why RU-505 
treatment reduced vascular amyloid deposits, but not paren-chymal 
plaque. Amyloid accumulates in the tunica media of 
arterioles in CAA, and the tunica media is much closer to 
the intravascular region than the parenchyma. Therefore, the 
fibrinogen levels in the tunica media should be much higher 
than in the parenchyma. For this reason, the A–fibrinogen 
interaction could be a major factor of A fibrillization in CAA, 
but have only minor effects on A fibrillization on paren-chymal 
1057 
plaques. 
We primarily investigated the interaction between A42 
and fibrinogen in this study, but the ratio of A40 to A42 
is higher in CAA. Another question is how RU-505, an 
inhibitor of the A42–fibrinogen interaction, could reduce 
CAA, which is primarily composed of A40. One possibility 
is that A40 also interacts with fibrinogen even though its 
DISCUSSION 
The present study shows that the novel compound, RU-505, 
restored A-induced altered thrombosis and delayed fibri­nolysis 
in vitro and in vivo by inhibiting the A–fibrinogen 
interaction. We also demonstrate that long-term RU-505 
treatment can reduce vascular amyloid deposits, infiltrated 
fibrinogen, and microgliosis in the cortex of a transgenic 
mouse model of AD. Finally, this novel A–fibrinogen inter­action 
inhibitor improved the cognitive decline of two different 
strains of AD transgenic mice. 
Using pharmacokinetics, we found that RU-505 is highly 
permeable to the BBB because RU-505 levels in the brain 
were equal to or greater to that in the blood over a 24-h 
period after single subcutaneous injection. The half-life of 
RU-505 was 3.7 h in the blood and 12.4 h in the brain. 
Therefore, the intravascular and the tunica media of arterioles 
are the most likely regions for RU-505 action. Several studies 
have shown that the amount of soluble A significantly in-creases 
in the vicinity of amyloid deposits in blood vessels 
(Shinkai et al., 1995; Suzuki et al., 1994), and the intravascu-lar 
area near CAA might be a major target of inhibition by 
Figure 7. Long-term treatment with RU-505 reduced the level of infiltrated fibrinogen and microgliosis in the cortex of Tg6799 mice. 
(A) Fibrinogen localized outside of endothelial cells of blood vessels was labeled with FITC-conjugated antifibrinogen antibody (green), and endothelial 
cells were labeled using anti-CD31 antibody (red; bars, 50 μm). (B) Activated microglia were visualized by staining for CD11b (red). DAPI staining (blue) 
was used to show integrity of tissue (bars, 100 μm). (C and D) Total fibrinogen area (C) and microgliosis (D) were quantified from 3 sections per mouse 
(n = 3–4 mice per group; *, P  0.05; ***, P  0.001). All values are means and SEM. Results are from two independent experiments.
over 3 mo, which minimized this issue. Our future direction 
would modify RU-505, and find less toxic analogues with sim-ilar 
or better efficacy. 
For more than a decade, A has been the major target for 
developing AD therapies. Most of these efforts focused on using 
antibodies to lower A levels, preventing A aggregation, or re-ducing 
A production. However, none of these methods were 
successful as the treatments did not show clinical efficacy or 
caused serious adverse side effects such as aseptic meningoen-cephalitis 
(Gilman et al., 2005; Mangialasche et al., 2010). How-ever, 
numerous studies still support the hypothesis that A plays 
an important role in the pathogenesis of AD (Tanzi and Bertram, 
2005; Jonsson et al., 2012). Therefore, new strategies for anti-A 
therapy are necessary for developing novel treatments for AD. In-hibiting 
the interaction between A and its binding proteins 
could be an alternative therapeutic approach, and our study 
shows that a small molecule, bioavailable inhibitor of the A– 
fibrinogen interaction, RU-505, significantly restored altered 
thrombosis and improved cognitive deficits observed in AD 
transgenic mouse models. Therefore, treatment of the neurovas-cular 
pathology observed in AD using an inhibitor of the 
A–fibrinogen interaction may be a valuable strategy for devel-oping 
novel AD therapeutics. 
MATERIALS AND METHODS 
Animals 
Tg6799 mice (The Jackson Laboratory) are double transgenic mice for APP/ 
Presenilin 1 that coexpress five early onset familial AD mutations on a mixed 
background C57BL/6 x SJL (Oakley et al., 2006). TgCRND8 mice (pro-vided 
by A. Chishti and D. Westaway, University of Toronto, Canada) have 
three APP mutations (K670N, M671L, and V717F) driven by the human 
prion protein promoter on a mixed background C57 x C3H/C57 (Chishti 
et al., 2001). RU-505 was prepared in 2.5% EtOH, 4.5% Cremophor RH40 
(Sigma-Aldrich), and 14% D5W (5% dextrose in water) in saline. We admin-istered 
35 mg/kg dose of RU-505 or vehicle to Tg6799 mice and 25 mg/kg 
dose or vehicle to TgCRND8 mice subcutaneously every other day. Non-transgenic 
(WT) littermates were used in all experiments. The assigned geno-type 
of all the mice used in the experiments throughout the paper was 
double-checked by taking tail tissue the day of sacrifice. Only male mice 
were used in experiments, and all animals were maintained in The Rocke-feller 
University Comparative Biosciences Center and treated in accordance 
with protocols approved by The Rockefeller University Institutional Animal 
Care and Use Committee. 
Primary compound screening 
Approximately 93,000 compounds were screened using HTS. Compound 
screening libraries that include known off-patent drugs, natural products, and 
combinatorially elaborated active pharmacophores were purchased from 
several vendors listed in Table 3. The primary assay used FP to measure the 
changes in the anisotropy induced by binding of TAMRA-labeled A42 
(Anaspec) to fibrinogen. TAMRA-A42 (2 nM) was mixed with 300 nM 
fibrinogen (EMD Millipore) and 20 μM compounds (dissolved in 1% DMSO 
[final]) in 50 mM PBS, pH 7.4, 0.001% Tween 20, and 0.001% BSA as 50 μl 
final volume in black 384-well plates (Greiner) at RT. After binding reached 
equilibrium, polarization measurements were recorded with a Perkin-Elmer 
EnVision plate reader with excitation at 490 nm and emission at 535 nm. The 
FP response was monitored and plotted as milli-Polarization (mP) units. 
Compounds that showed 75% inhibition of the A–fibrinogen inter-action 
in the FP assay were selected for screening by AlphaLISA as a second-ary 
assay. Compounds (12.5 μM) were plated in white 384-well plates 
affinity is 10 times less than A42, and RU-505 has a strong 
inhibitory efficacy on A40–fibrinogen interaction (unpub-lished 
data). Therefore, RU-505 could reduce CAA through 
inhibition of both A42- and A40–fibrinogen interaction. 
Second, despite the higher levels of A40 in vascular amy-loid, 
A42 is also essential for vascular amyloid deposition 
in transgenic mice overexpressing human APP (Van Dorpe 
et al., 2000; McGowan et al., 2005) and AD human patients 
(Roher et al., 1993; Shinkai et al., 1995). A42 could act as 
a nucleation seed of amyloid deposit in the vessel walls and 
accelerate deposition of A40 (Van Dorpe et al., 2000; Yoshiike 
et al., 2003; McGowan et al., 2005). Therefore, even though 
the ratio of A40 to A42 is higher in vascular amyloid, the 
A42–fibrinogen interaction could be critically involved in 
CAA formation. 
Fibrinogen is a proinflammatory mediator in several dis-eases 
and induces the activation of microglia in the nervous 
system (Adams et al., 2007; Davalos and Akassoglou, 2012). 
Our study showed that RU-505 treatment reduced the level 
of infiltrated fibrinogen and activated microglia in the brain 
of AD transgenic mice. One possible mechanism for this re-duction 
is that RU-505 binds A, inhibits the A–fibrinogen 
interaction, and facilitates fibrinogen degradation. The decreased 
level of infiltrated fibrinogen could result in the decrease of 
microgliosis. The other possible mechanism is that long-term 
RU-505 treatment reduced vascular amyloid deposits and 
prevented BBB leakage. This recovery of a healthy BBB could 
reduce fibrinogen infiltration and inflammation in the paren-chyma 
of Tg6799 mice. 
Increased levels of plasma fibrinogen are associated with 
cognitive deficits (Xu et al., 2008), AD risk (van Oijen et al., 
2005), and brain atrophy (Thambisetty et al., 2011), and in-creased 
levels of fibrinogen have also been found in the CSF 
of AD patients (Craig-Schapiro et al., 2011; Vafadar-Isfahani 
et al., 2012). Moreover, several studies have shown that anti-coagulant 
treatment improves cognition in mouse models of 
AD and dementia patients (Ratner et al., 1972; Walsh et al., 
1978; Cortes-Canteli et al., 2010; Timmer et al., 2010). How-ever, 
anticoagulant therapy can cause severe problems in 
elderly patients who have a more fragile vasculature because 
it may increase the incidence of major systemic bleeding. There-fore, 
drugs should specifically block the A–fibrinogen inter-action 
so that A-induced altered blood clot formation and 
degradation can be restored without affecting general hemo-stasis. 
RU-505 successfully targeted only A-induced altered 
blood clot formation and did not affect general clot forma-tion 
and degradation (Fig. 2 D and Fig. 3). 
The maximum tolerated dose of RU-505 after single in-travenous 
dose in mice was between 100 and 200 mg/kg. 
When we treated Tg6799 mice and WT littermates with two 
doses (100 and 50 mg/kg) of RU-505 every other day for 3 mo, 
we found that 100 mg/kg for long-term treatment was toxic 
to the AD mice, but 50 mg/kg showed no clinical signs of 
toxicity except local chronic inflammation at the injection 
site. To address the issue of local inflammation, we lowered the 
dose to 35 mg/kg for Tg6799 or 25 mg/kg for TgCRND8 
1058 A-fibrin interaction inhibitor as AD treatment | Ahn et al.
JEM Vol. 211, No. 6 
Ar t icle 
biotinylated A42 (Anaspec) and 5 nM fibrinogen (EMD Millipore) for 1 h 
at room temperature in 500 μl of binding buffer (50 mM Tris-HCl, pH 7.4, 
150 mM NaCl, 0.1% Nonidet P-40, 0.1% BSA, and protease inhibitor mix-ture). 
The samples were gently rotated for 1 h at room temperature with 
30 μl streptavidin–Sepharose high performance beads (GE Healthcare). After 
incubation, the beads were washed five times with binding buffer, and non-reducing 
sample buffer was added to the beads for elution. Western blots 
were performed using antifibrinogen antibody (Dako). Dot blots were per-formed 
using anti-A antibody 4G8 (Covance) to show comparable amounts 
1059 
of A were also being pulled down. 
The binding assay between fibrinogen 
and monomeric or oligomeric A42 
Biotin-A42 monomers and oligomers were prepared as in (Stine et al., 
2011). In brief, biotin-LC-A42 (Anaspec) was monomerized by treatment 
with hexafluoroisopropanol, dissolved to 5 mM with dimethyl sulfoxide, 
then diluted to 100 μM with cold PBS, and sonicated. Monomeric biotin- 
LC-A42 was incubated at 4°C for 24 h for oligomeric preparation. 1 nM 
fibrinogen was mixed with increasing concentrations of monomeric or 
oligomeric biotin-LC-A42 (0.5–20 nM) for 30 min at room temperature 
and the binding affinity was measured using AlphaLISA assay. The inhibitory 
efficacy of RU-505 on the interaction between fibrinogen and monomeric 
or oligomeric biotin-LC-A42 was accessed in dose–response experiments 
using AlphaLISA assay. 
In vitro thrombosis and fibrinolysis assay 
To test whether hit compound have an effect on fibrin clot formation and 
lysis, 20 μM of each compound (dissolved in 0.4% DMSO [final]) or DMSO 
control was incubated with fibrinogen (1.5 μM) in the presence or absence 
of A42 (3 μM) for 10 min and then mixed with plasminogen (0.25 μM) in 
20 mM Hepes buffer (pH 7.4) with 137 mM NaCl. Fibrin clot formation 
and degradation was analyzed measuring turbidity right after adding throm-bin 
(0.5 U/ml), tPA (0.15 nM), and CaCl2 (5 mM) in a final volume of 
150 μl. Assays were performed at RT in High Binding 96-well plates 
(Thermo Fisher Scientific) in triplicate and were measured at 450 nm using 
a Spectramax Plus384 reader (Molecular Devices). 
SPR 
SPR experiments were performed to test whether our lead compounds bind 
to A42 as described previously (Richter et al., 2010). Biacore 3000 instru-ment 
and CM5 sensor chips (GE Healthcare) were used for this assay. Hexa-fluoroisopropanol- 
treated monomerized A42 was immobilized to the 
sensor chip surface by amine coupling. Compounds were diluted to 40 μM 
from DMSO stock solutions in PBS as running buffer (final 2% DMSO) and 
injected for 2 min at a flow rate of 30 μl/min using the KINJECT command. 
After the dissociation phase the chip was rinsed with 20 mM HCl. Corre-sponding 
DMSO dilutions were used as a buffer blank, and a solvent correc-tion 
assay was performed to correct the difference of DMSO response 
between empty reference surface and protein-immobilized surface. Sulindac 
sulfide and sulindac were used as positive control and negative controls, re-spectively 
(Richter et al., 2010). 
In vivo toxicity study 
Maximum tolerated dose studies were performed to determine the toxicity 
of RU-505 (AMRI) and to identify the optimal dose for in vivo assays. Sin-gle 
injection toxicity was performed at Absorption Systems LP (Exton, PA), 
and four different doses (200, 100, 50, and 20 mg/kg mouse) of RU-505, 
along with saline and vehicle, were injected into male and female CD-1 
mice intravenously. Mortality and overt clinical signs of toxicity were moni-tored 
for 2 d. All animals dosed with 200 mg/kg were found dead after single 
intravenous injection, and no clinical signs of toxicity were observed after 
single dose of 20, 50, or 100 mg/kg for 2 d after injection. Therefore, the 
maximum tolerated dose of RU-505 after single intravenous dose in mice 
was established as 100 mg/kg. 
(Greiner) and were incubated with 10 nM biotinylated A42 (Anaspec) and 
1 nM fibrinogen for 30 min at RT in final volume of 10 μl assay buffer 
(25 mM Tris-HCl, pH 7.4, 150 mM NaCl, 0.05% Tween-20, and 0.1% 
BSA). The mixture was incubated with anti–fibrinogen antibody (Dako), 
20 μg/ml streptavidin-conjugated donor, and protein A–conjugated accep-tor 
beads (PerkinElmer) for 90 min at RT. Samples were read by a Perkin­Elmer 
EnVision plate reader. 
Hit compounds from the secondary assay were evaluated using Lipinski’s 
Rule of Five to determine whether each chemical compound has properties 
that make it a potential usable drug. If compounds violated more than one of 
Lipinski’s Rule of Five, those compounds were removed from our list. The 
AlphaScreen TruHits kit (PerkinElmer) was used to detect those compounds 
that react with singlet oxygen and thus unspecifically quench the assay. The 
AlphaScreen TruHits kit also allows for the identification of color quenchers, 
light scatterers (insoluble compounds), and biotin mimetics interfering with 
the AlphaLISA signal. If inhibition by quenching was more than 30% at 10 μM 
compound, those compounds were removed from our list. After completing 
the quenching test, we screened hit compounds in a dose–response experiment 
with various compound concentrations (0.01–20 μM) using FP and Alpha- 
LISA. The data were fitted to sigmoidal dose–response equation (Y = Bottom + 
(Top – Bottom)/1 + 10(logIC50  X) × Hill coefficient)) using GraphPad Prism 4 to 
calculate half-maximal inhibition (IC50) of each compound. Compounds with 
IC50  50 μM in both FP and AlphaLISA were purchased as powder and were 
retested in dose–response experiments using both assays. 
Analogue compound screening 
To improve our candidate compounds, we had access to the ChemNavigator 
database, which has 50 million commercially available compounds and software 
for Tanimoto-based similarity searching. We purchased 2,000 analogue com-pounds 
through ChemNavigator or directly from Albany Molecular Research 
Inc. These analogues were tested using AlphaLISA at 5, 10, and 20 μM. We se-lected 
compounds which have 50% inhibition at 10 μM and a proportional in-hibitory 
effect at 5 or 20 μM. Drug-like compounds were evaluated using 
Lipinski’s Rule of Five, and false-positive compounds were filtered out using the 
AlphaScreen TruHits kit (PerkinElmer) as described above. Compounds with 
IC50  10 μM in both FP and AlphaLISA were selected using dose–response ex-periments. 
Selected compounds were purchased as powder and were retested in 
dose–response experiments using both assays. Finally, we identified hit com-pounds 
of with IC50  3 μM in FP and IC50  10 μM AlphaLISA assay. 
Pull-down assay 
Hit compounds were tested using a pull-down assay as described previously 
(Ahn et al., 2010). In brief, compounds at 10 μM were incubated with 100 nM 
Table 3. Vendor list for primary screening library 
Provider No. of compound 
from each provider 
ChemDiv 21,986 
Prestwick 1,110 
Cerep 4,000 
ChemBridge 5,000 
Microsource 2,000 
AMRI 50,000 
Biofocus 7,750 
GreenPharma 240 
Sigma LOPAC 1,280 
Prof. Derek Tan (Memorial Sloan- 
Kettering Cancer Center, New 
York, NY) 
350 
Total 93,716
Immunohistochemistry for infiltrated 
fibrinogen and microgliosis 
Mice were saline/heparin-perfused, and 20 μm coronal brain cryostat sections 
were fixed with 50% methanol and 50% acetone. For fibrinogen and endothe-lial 
cell staining, brain sections were incubated with FITC-conjugated an-tifibrinogen 
antibody (Dako) and anti-CD31 antibody (BD) overnight. For 
activated microglia staining, brain sections were incubated with anti-CD11b 
antibody (DSHB) overnight. After immunohistochemistry, brain sections 
were analyzed with a confocal microscope (Inverted DMI 6000; Leica) 
equipped with HyD detectors and HCX PL APO CS (10× NA 0.4 and 20× 
NA 0.7) objective lenses at room temperature. The imaging medium was air 
for both the objective lenses used and Leica Application Suite Advanced Fluor­escence 
was used for image collection as software. Each set of stained sections 
was processed under identical gain and laser power setting and under identical 
brightness and contrast settings. Images of brain section were acquired and 
thresholded using ImageJ. The total area of infiltrated fibrinogen or activated 
microglia was analyzed as percentage of total cortex area with the analyzer 
blinded to treatment of mice. The average of 3 different sections from each 
mouse was determined (n = 3–4 mice per group). 
Behavioral analysis 
All behavioral experiments were performed and analyzed with a researcher 
blinded to genotype and treatment. We administered 35 mg/kg of RU-505 
or vehicle to 4-mo-old Tg6799 mice and WT littermates and 25 mg/kg or 
vehicle to 4-mo-old TgCRND8 mice and WT littermates subcutaneously 
every other day for three months (analyzed at 7 mo of age). Mice were han-dled 
and allowed to acclimate to the testing room for 10 min per day for at 
least 5 d. 
Contextual fear conditioning 
During training, Tg6799 mice and WT littermates (n = 8–10 per group) 
were allowed to explore the training chamber (Med Associates, Inc.) for the 
first 2 min, and then received three mild footshocks (2 s, 0.7 mA) spaced 
1 min apart. Mice were removed from the training chamber 30 s after the last 
foot shock. Contextual learning was assessed 24 h after training by reexpos-ing 
mice to the same training chamber for 3 min. Mouse behavior during 
training and testing was recorded, and freezing behavior was measured by 
observing mice every 5 s. 
Barnes maze 
The Barnes maze apparatus (TAP Plastics) consisted of a white circular plat-form 
(92 cm diam) with 20 equally spaced holes (5 cm in diameter; 7.5 cm 
between holes). Among these holes, one hole (target hole) was connected to 
a hidden black escape chamber. Bright lights (600 lx) were used to motivate 
the mice to find the target hole and enter into the escape chamber. Visual 
clues surrounded the maze. To remove any lingering scent on the maze from 
the previous animal, the platform and escape box were cleaned using 50% 
ethanol between mice. The entire experiment was recorded and analyzed 
using the Ethovision video tracking system (Noldus). 
Tg6799 mice. Training consisted of two training trials per day over a pe-riod 
of 7 d (n = 10–14 per group). During each trial, mice were placed in the 
center of the maze in a black starting box for 30 s. After 30 s, the box was re-moved, 
and mice were allowed to freely explore and find the target hole 
within 2 min. Latency to poke the target hole was recorded. If mice did not 
enter into the escape chamber within 2 min, they were gently guided into 
the escape chamber and placed in the chamber for 30 s. To assess memory 
retention, a probe trial was conducted 24 h and 3 d after the last training. 
The target hole was closed like the other 19 holes, and the escape chamber 
was removed. Holes were kept in the same position as during the training. 
Mice were placed in the center of the maze in a black starting box for 30 s. 
After 30 s, the box was removed, and mice were allowed to freely explore 
for 90 s. The number of visits into each hole and the latency to reach the 
target hole were recorded. For analysis, scores of each mouse from both 
probe trials were combined and averaged. 
Because AD treatment would be long-term and toxicity of long-term 
treatment can be different from toxicity after a single injection, we treated 
Tg6799 mice and WT littermates with two doses (100 and 50 mg/kg) of 
RU-505 every other day for 3 mo, and overt clinical signs of toxicity were 
monitored. After 3 mo, mice were sent to the Laboratory of Comparative 
Pathology at Memorial Sloan-Kettering Cancer Center for complete nec-ropsy 
and hematology reports to determine the effects of our lead compound 
after long-term treatment. 
Pharmacokinetics 
The pharmacokinetics of and BBB permeability to RU-505 were deter-mined 
by assessing the drug’s decay in blood plasma and brain homogenates 
over a 24-h period after subcutaneous injection (35 mg/kg) into WT mice of 
the same genetic background as Tg6799. Blood was collected in heparinized 
tubes after cardiac puncture 0.5, 1, 2, 4, 6, and 24 h after RU-505 administra-tion. 
After perfusion, brains were collected and homogenized with PBS. 
Plasma and brain homogenates were sent to Apredica and were analyzed by 
LC/MS/MS using an Agilent 6410 mass spectrometer coupled with an Agi-lent 
1200 HPLC. This analysis revealed that RU-505 penetrates the blood 
brain barrier, and RU-505 levels in the brain were equal to or greater than in 
the blood (3 μM). 
In vivo thrombosis assay 
To observe blood circulation and to induce thrombosis, a cranial window was 
prepared as described previously (Cortes-Canteli et al., 2010). In brief, a cra-nial 
window was prepared over the parietal cortex of 7-mo-old Tg6799 mice 
and WT littermates which were treated with RU-505 (35 mg/kg) or vehicle 
for three months (n = 5 per group). Mice were anesthetized by i.p. injection 
of 500 mg/kg tribromethanol and 0.04 mg/kg atropine and placed in a cus-tom 
built restraint system. A 2.5-mm circular craniotomy was prepared using 
5–10 circular brush strokes with a fine dental drill bit, and a 4-mm plastic 
ring surrounding the window was attached with dental acrylic and cyano­acrylate 
adhesive. Sterile saline was applied periodically to protect the brain 
surface and prevent drying. For imaging of blood flow, 100 μl of 5 mg/ml 
2 MDa FITC-conjugated dextran (Sigma-Aldrich) dissolved in PBS was ad-ministered 
by retroorbital injection. During the entire imaging session, the 
body temperature of mice was kept at 37.5°C using a TC-1000 Mouse com-plete 
temperature control system (CWE Inc.). 
Increasing concentrations of FeCl3 (5, 10, and 15%) were added directly 
to the brain surface with an interval of 5 min, and thrombosis was recorded 
using Olympus IX71 microscope equipped with Hamamatsu Orca ER B/W 
digital camera. MetaMorph acquisition software and 5× objective lens (NA = 
0.25) were used for image collection. The total length of vessels with a 20 μm 
diam before FeCl3 treatment and the total length of occluded vessels at 
5 min after each FeCl3 treatment (5, 10, and 15%) were measured. All analysis 
was performed using National Institutes of Health ImageJ software with the 
analyzer blinded to genotype and treatment of mice. 
Immunohistochemistry for CAA and A plaques 
Mice were saline/heparin-perfused, and 20-μm coronal brain cryostat sec-tions 
were fixed with 4% paraformaldehyde. Brain sections were incubated 
with rabbit anti–laminin antibody (Sigma-Aldrich) overnight and stained for 
30 min with 0.2% Congo Red (Sigma) in 70% isopropanol. After immuno-histochemistry, 
brain sections were analyzed with a microscope (Axiovert 
200; Carl Zeiss) equipped with Plan-Neofluar (10× NA 0.3, and 20× NA 
0.5) objective lenses at room temperature. The imaging medium was air for 
both the objective lenses used. The AxioCam color camera (Carl Zeiss) and 
AxioVision software (Carl Zeiss) were used for image collection. Each set 
of stained sections was processed under identical gain and laser power set-ting 
and under identical brightness and contrast settings. Images of all the 
areas with CAA and A plaques were acquired and thresholded using 
Image J. The total area of CAA and A plaques was analyzed as percentage 
of total cortex area with the analyzer blinded to treatment of mice. The av-erage 
of 7–10 different sections from each mouse was determined (n = 5 
mice per group). 
1060 A-fibrin interaction inhibitor as AD treatment | Ahn et al.
JEM Vol. 211, No. 6 
Ar t icle 
protein specifically disrupt cognitive function. Nat. Neurosci. 8:79–84. 
http://dx.doi.org/10.1038/nn1372 
Cortes-Canteli, M., J. Paul, E.H. Norris, R. Bronstein, H.J. Ahn, D. 
Zamolodchikov, S. Bhuvanendran, K.M. Fenz, and S. Strickland. 2010. 
Fibrinogen and beta-amyloid association alters thrombosis and fibri-nolysis: 
a possible contributing factor to Alzheimer’s disease. Neuron. 
1061 
66:695–709. http://dx.doi.org/10.1016/j.neuron.2010.05.014 
Craig-Schapiro, R., M. Kuhn, C. Xiong, E.H. Pickering, J. Liu, T.P. Misko, 
R.J. Perrin, K.R. Bales, H. Soares, A.M. Fagan, and D.M. Holtzman. 
2011. Multiplexed immunoassay panel identifies novel CSF biomarkers 
for Alzheimer’s disease diagnosis and prognosis. PLoS ONE. 6:e18850. 
http://dx.doi.org/10.1371/journal.pone.0018850 
Davalos, D., and K. Akassoglou. 2012. Fibrinogen as a key regulator of inflam-mation 
in disease. Semin. Immunopathol. 34:43–62. http://dx.doi.org/ 
10.1007/s00281-011-0290-8 
de la Torre, J.C. 2004. Is Alzheimer’s disease a neurodegenerative or a vas-cular 
disorder? Data, dogma, and dialectics. Lancet Neurol. 3:184–190. 
http://dx.doi.org/10.1016/S1474-4422(04)00683-0 
Dhawan, G., and C.K. Combs. 2012. Inhibition of Src kinase activity attenuates 
amyloid associated microgliosis in a murine model of Alzheimer’s disease. 
J. Neuroinflammation. 9:117. http://dx.doi.org/10.1186/1742-2094-9-117 
Gilman, S., M. Koller, R.S. Black, L. Jenkins, S.G. Griffith, N.C. Fox, L. Eisner, 
L. Kirby, M.B. Rovira, F. Forette, and J.M. Orgogozo; AN1792(QS-21)- 
201 Study Team. 2005. Clinical effects of Abeta immunization (AN1792) 
in patients with AD in an interrupted trial. Neurology. 64:1553–1562. 
http://dx.doi.org/10.1212/01.WNL.0000159740.16984.3C 
Jonsson, T., J.K. Atwal, S. Steinberg, J. Snaedal, P.V. Jonsson, S. Bjornsson, H. 
Stefansson, P. Sulem, D. Gudbjartsson, J. Maloney, et al. 2012. A mutation 
in APP protects against Alzheimer’s disease and age-related cognitive de-cline. 
Nature. 488:96–99. http://dx.doi.org/10.1038/nature11283 
Klohs, J., C. Baltes, F. Princz-Kranz, D. Ratering, R.M. Nitsch, I. Knuesel, 
and M. Rudin. 2012. Contrast-enhanced magnetic resonance mi-croangiography 
reveals remodeling of the cerebral microvasculature in 
transgenic ArcA mice. J. Neurosci. 32:1705–1713. http://dx.doi.org/ 
10.1523/JNEUROSCI.5626-11.2012 
Lipinski, C.A., F. Lombardo, B.W. Dominy, and P.J. Feeney. 2001. 
Experimental and computational approaches to estimate solubility and 
permeability in drug discovery and development settings. Adv. Drug Deliv. 
Rev. 46:3–26. http://dx.doi.org/10.1016/S0169-409X(00)00129-0 
Mangialasche, F., A. Solomon, B. Winblad, P. Mecocci, and M. Kivipelto. 2010. 
Alzheimer’s disease: clinical trials and drug development. Lancet Neurol. 
9:702–716. http://dx.doi.org/10.1016/S1474-4422(10)70119-8 
McGowan, E., F. Pickford, J. Kim, L. Onstead, J. Eriksen, C. Yu, L. 
Skipper, M.P. Murphy, J. Beard, P. Das, et al. 2005. Abeta42 is essen-tial 
for parenchymal and vascular amyloid deposition in mice. Neuron. 
47:191–199. http://dx.doi.org/10.1016/j.neuron.2005.06.030 
Mortimer, J.A. 2012. The Nun Study: risk factors for pathology and clinical-pathologic 
correlations. Curr. Alzheimer Res. 9:621–627. http://dx.doi 
.org/10.2174/156720512801322546 
Neuropathology Group. Medical Research Council Cognitive Function and 
Aging Study; Neuropathology Group of the Medical Research Council 
Cognitive Function and Ageing Study (MRC CFAS). 2001. Pathological 
correlates of late-onset dementia in a multicentre, community-based pop-ulation 
in England and Wales. Lancet. 357:169–175. http://dx.doi.org/ 
10.1016/S0140-6736(00)03589-3 
Oakley, H., S.L. Cole, S. Logan, E. Maus, P. Shao, J. Craft, A. Guillozet- 
Bongaarts, M. Ohno, J. Disterhoft, L. Van Eldik, et al. 2006. Intraneuronal 
beta-amyloid aggregates, neurodegeneration, and neuron loss in trans-genic 
mice with five familial Alzheimer’s disease mutations: poten-tial 
factors in amyloid plaque formation. J. Neurosci. 26:10129–10140. 
http://dx.doi.org/10.1523/JNEUROSCI.1202-06.2006 
Okamoto, Y., M. Ihara, H. Tomimoto, W. Taylor Kimberly, and S.M. Greenberg. 
2010. Silent ischemic infarcts are associated with hemorrhage burden in 
cerebral amyloid angiopathy. Neurology. 74:93, author reply :93. http:// 
dx.doi.org/10.1212/WNL.0b013e3181c77627 
Park, L., J. Zhou, P. Zhou, R. Pistick, S. El Jamal, L. Younkin, J. Pierce, A. 
Arreguin, J. Anrather, S.G. Younkin, et al. 2013. Innate immunity recep-tor 
CD36 promotes cerebral amyloid angiopathy. Proc. Natl. Acad. Sci. 
USA. 110:3089–3094. http://dx.doi.org/10.1073/pnas.1300021110 
TgCRND8 mice. Training consisted of a trial per day over a period of 
12 d (n = 7–11 per group). During training, mice were placed in the center 
of the maze in a black starting box for 30 s. After 30 s, the box was removed, 
and mice were allowed to freely explore and find the target hole for 5 min. 
To assess memory retention, probe trials were conducted 24 h and 6 d after 
the last training. Mice were allowed to freely explore for 2 min during probe 
trials. The number of visits into each hole and the latency to reach the target 
hole were recorded. For analysis, scores of each mouse from both probe trials 
were combined and averaged. 
Statistical analysis 
All numerical values presented in graphs are mean ± SEM. Statistical signifi-cance 
of most experiments was determined using two-tailed t test analysis 
comparing control and experimental groups. The pull-down assay (Fig. 2 A) 
was analyzed using one-way ANOVA and Bonferroni post hoc test. Com-parison 
of training curves from the Barnes maze (Fig. 5 C and Fig. 6 A) was 
analyzed using two-way ANOVA with repeated measure and Bonferroni 
post hoc test. 
Online supplemental material 
Video S1–S4 show intravital visualization of blood flow and blood vessel 
occlusion in Tg6799 mice or WT littermates that were treated with RU-505 
or vehicle as increasing concentrations of FeCl3 (5%, 10%, and 15%) were 
added directly to the brain surface. Online supplemental material are avail-able 
at http://www.jem.org/cgi/content/full/jem.20131751/DC1. 
The authors thank The Rockefeller University Bio-Imaging Resource Center for 
technical assistance, as well as Dr. Marta Cortes-Canteli, Dr. Zu-Lin Chen, and 
members of the Strickland Laboratory for discussion. 
This work was supported by the Thome Memorial Medical Foundation, 
Alzheimer’s Drug Discovery Foundation, National Institutes of Health (NS50537), 
Woodbourne Foundation, Mellam Family Foundation, May and Samuel Rudin Family 
Foundation, and the Blanchette Hooker Rockefeller Fund. 
The authors have no conflicting financial interests. 
Submitted: 20 August 2013 
Accepted: 27 March 2014 
REFERENCES 
Adams, R.A., J. Bauer, M.J. Flick, S.L. Sikorski, T. Nuriel, H. Lassmann, J.L. 
Degen, and K. Akassoglou. 2007. The fibrin-derived gamma377-395 
peptide inhibits microglia activation and suppresses relapsing paralysis in 
central nervous system autoimmune disease. J. Exp. Med. 204:571–582. 
http://dx.doi.org/10.1084/jem.20061931 
Ahn, H.J., D. Zamolodchikov, M. Cortes-Canteli, E.H. Norris, J.F. Glickman, 
and S. Strickland. 2010. Alzheimer’s disease peptide beta-amyloid inter-acts 
with fibrinogen and induces its oligomerization. Proc. Natl. Acad. Sci. 
USA. 107:21812–21817. http://dx.doi.org/10.1073/pnas.1010373107 
Bayer, T.A., R. Buslei, L. Havas, and P. Falkai. 1999. Evidence for activa-tion 
of microglia in patients with psychiatric illnesses. Neurosci. Lett. 
271:126–128. http://dx.doi.org/10.1016/S0304-3940(99)00545-5 
Brundel, M., J. de Bresser, J.J. van Dillen, L.J. Kappelle, and G.J. Biessels. 
2012. Cerebral microinfarcts: a systematic review of neuropathological 
studies. J. Cereb. Blood Flow Metab. 32:425–436. http://dx.doi.org/10 
.1038/jcbfm.2011.200 
Chen, Y.W., M.E. Gurol, J. Rosand, A. Viswanathan, S.M. Rakich, T.R. Groover, 
S.M. Greenberg, and E.E. Smith. 2006. Progression of white matter le-sions 
and hemorrhages in cerebral amyloid angiopathy. Neurology. 67:83– 
87. http://dx.doi.org/10.1212/01.wnl.0000223613.57229.24 
Chishti, M.A., D.S. Yang, C. Janus, A.L. Phinney, P. Horne, J. Pearson, 
R. Strome, N. Zuker, J. Loukides, J. French, et al. 2001. Early-onset 
amyloid deposition and cognitive deficits in transgenic mice expressing 
a double mutant form of amyloid precursor protein 695. J. Biol. Chem. 
276:21562–21570. http://dx.doi.org/10.1074/jbc.M100710200 
Cleary, J.P., D.M. Walsh, J.J. Hofmeister, G.M. Shankar, M.A. Kuskowski, D.J. 
Selkoe, and K.H. Ashe. 2005. Natural oligomers of the amyloid-beta
Paul, J., S. Strickland, and J.P. Melchor. 2007. Fibrin deposition acceler-ates 
neurovascular damage and neuroinflammation in mouse models 
of Alzheimer’s disease. J. Exp. Med. 204:1999–2008. http://dx.doi.org/10 
.1084/jem.20070304 
Pfeifer, L.A., L.R. White, G.W. Ross, H. Petrovitch, and L.J. Launer. 2002. Cerebral 
amyloid angiopathy and cognitive function: the HAAS autopsy study. 
Neurology. 58:1629–1634. http://dx.doi.org/10.1212/WNL.58.11.1629 
Ratner, J., G. Rosenberg, V.A. Kral, and F. Engelsmann. 1972. Anticoagulant 
therapy for senile dementia. J. Am. Geriatr. Soc. 20:556–559. 
Richter, L., L.M. Munter, J. Ness, P.W. Hildebrand, M. Dasari, S. 
Unterreitmeier, B. Bulic, M. Beyermann, R. Gust, B. Reif, et al. 2010. 
Amyloid beta 42 peptide (Abeta42)-lowering compounds directly bind 
to Abeta and interfere with amyloid precursor protein (APP) trans-membrane 
dimerization. Proc. Natl. Acad. Sci. USA. 107:14597–14602. 
http://dx.doi.org/10.1073/pnas.1003026107 
Roher, A.E., J.D. Lowenson, S. Clarke, A.S. Woods, R.J. Cotter, E. 
Gowing, and M.J. Ball. 1993. beta-Amyloid-(1-42) is a major compo-nent 
of cerebrovascular amyloid deposits: implications for the pathol-ogy 
of Alzheimer disease. Proc. Natl. Acad. Sci. USA. 90:10836–10840. 
http://dx.doi.org/10.1073/pnas.90.22.10836 
Ryu, J.K., and J.G. McLarnon. 2009. A leaky blood-brain barrier, fibrino-gen 
infiltration and microglial reactivity in inflamed Alzheimer’s disease 
brain. J. Cell. Mol. Med. 13(9A):2911–2925. http://dx.doi.org/10.1111/ 
j.1582-4934.2008.00434.x 
Shinkai, Y., M. Yoshimura, Y. Ito, A. Odaka, N. Suzuki, K. Yanagisawa, 
and Y. Ihara. 1995. Amyloid beta-proteins 1-40 and 1-42(43) in the 
soluble fraction of extra- and intracranial blood vessels. Ann. Neurol. 
38:421–428. http://dx.doi.org/10.1002/ana.410380312 
Smith, E.E., and S.M. Greenberg. 2009. Beta-amyloid, blood vessels, and brain 
function. Stroke. 40:2601–2606. http://dx.doi.org/10.1161/STROKEAHA 
.108.536839 
Snowdon, D.A., L.H. Greiner, J.A. Mortimer, K.P. Riley, P.A. Greiner, 
and W.R. Markesbery. 1997. Brain infarction and the clinical expres-sion 
of Alzheimer disease. The Nun Study. JAMA. 277:813–817. http:// 
dx.doi.org/10.1001/jama.1997.03540340047031 
Stine, W.B., L. Jungbauer, C. Yu, and M.J. LaDu. 2011. Preparing synthetic 
A in different aggregation states. Methods Mol. Biol. 670:13–32. http:// 
dx.doi.org/10.1007/978-1-60761-744-0_2 
Suzuki, N., T. Iwatsubo, A. Odaka, Y. Ishibashi, C. Kitada, and Y. Ihara. 
1994. High tissue content of soluble beta 1-40 is linked to cerebral 
amyloid angiopathy. Am. J. Pathol. 145:452–460. 
Tanzi, R.E., and L. Bertram. 2005. Twenty years of the Alzheimer’s disease 
amyloid hypothesis: a genetic perspective. Cell. 120:545–555. http:// 
dx.doi.org/10.1016/j.cell.2005.02.008 
Thal, D.R., W.S. Griffin, R.A. de Vos, and E. Ghebremedhin. 2008. Cerebral amy-loid 
angiopathy and its relationship to Alzheimer’s disease. Acta Neuropathol. 
115:599–609. http://dx.doi.org/10.1007/s00401-008-0366-2 
Thambisetty, M., A. Simmons, A. Hye, J. Campbell, E. Westman, Y. 
Zhang, L.O. Wahlund, A. Kinsey, M. Causevic, R. Killick, et al; 
AddNeuroMed Consortium. 2011. Plasma biomarkers of brain atro-phy 
in Alzheimer’s disease. PLoS ONE. 6:e28527. http://dx.doi.org/ 
10.1371/journal.pone.0028527 
Timmer, N.M., L. van Dijk, C.E. van der Zee, A. Kiliaan, R.M. de Waal, and 
M.M. Verbeek. 2010. Enoxaparin treatment administered at both early 
and late stages of amyloid  deposition improves cognition of APPswe/ 
PS1dE9 mice with differential effects on brain A levels. Neurobiol. Dis. 
40:340–347. http://dx.doi.org/10.1016/j.nbd.2010.06.008 
Vafadar-Isfahani, B., G. Ball, C. Coveney, C. Lemetre, D. Boocock, L. 
Minthon, O. Hansson, A.K. Miles, S.M. Janciauskiene, D. Warden, et al. 
2012. Identification of SPARC-like 1 protein as part of a biomarker 
panel for Alzheimer’s disease in cerebrospinal fluid. J. Alzheimers Dis. 
28:625–636. 
Van Dorpe, J., L. Smeijers, I. Dewachter, D. Nuyens, K. Spittaels, C. Van 
Den Haute, M. Mercken, D. Moechars, I. Laenen, C. Kuiperi, et al. 
2000. Prominent cerebral amyloid angiopathy in transgenic mice over-expressing 
the london mutant of human APP in neurons. Am. J. Pathol. 
157:1283–1298. http://dx.doi.org/10.1016/S0002-9440(10)64644-5 
van Oijen, M., J.C. Witteman, A. Hofman, P.J. Koudstaal, and M.M. 
Breteler. 2005. Fibrinogen is associated with an increased risk of 
Alzheimer disease and vascular dementia. Stroke. 36:2637–2641. http:// 
dx.doi.org/10.1161/01.STR.0000189721.31432.26 
Viswanathan, A., W.A. Rocca, and C. Tzourio. 2009. Vascular risk factors 
and dementia: how to move forward? Neurology. 72:368–374. http:// 
dx.doi.org/10.1212/01.wnl.0000341271.90478.8e 
Vom Berg, J., S. Prokop, K.R. Miller, J. Obst, R.E. Kälin, I. Lopategui- 
Cabezas, A. Wegner, F. Mair, C.G. Schipke, O. Peters, et al. 2012. 
Inhibition of IL-12/IL-23 signaling reduces Alzheimer’s disease-like pa-thology 
and cognitive decline. Nat. Med. 18:1812–1819. http://dx.doi 
.org/10.1038/nm.2965 
Walker, J.M., S.W. Fowler, D.K. Miller, A.Y. Sun, G.A. Weisman, W.G. Wood, 
G.Y. Sun, A. Simonyi, and T.R. Schachtman. 2011. Spatial learning and 
memory impairment and increased locomotion in a transgenic amyloid 
precursor protein mouse model of Alzheimer’s disease. Behav. Brain Res. 
222:169–175. http://dx.doi.org/10.1016/j.bbr.2011.03.049 
Walsh, A.C., B.H. Walsh, and C. Melaney. 1978. Senile-presenile demen-tia: 
follow-up data on an effective psychotherapy-anticoagulant regi-men. 
J. Am. Geriatr. Soc. 26:467–470. 
Xu, G., H. Zhang, S. Zhang, X. Fan, and X. Liu. 2008. Plasma fibrinogen is 
associated with cognitive decline and risk for dementia in patients with 
mild cognitive impairment. Int. J. Clin. Pract. 62:1070–1075. http:// 
dx.doi.org/10.1111/j.1742-1241.2007.01268.x 
Yoshiike, Y., D.H. Chui, T. Akagi, N. Tanaka, and A. Takashima. 2003. Specific 
compositions of amyloid-beta peptides as the determinant of toxic beta-aggregation. 
J. Biol. Chem. 278:23648–23655. http://dx.doi.org/10.1074/ 
jbc.M212785200 
Zamolodchikov, D., and S. Strickland. 2012. A delays fibrin clot lysis by alter-ing 
fibrin structure and attenuating plasminogen binding to fibrin. Blood. 
119:3342–3351. http://dx.doi.org/10.1182/blood-2011-11-389668 
1062 A-fibrin interaction inhibitor as AD treatment | Ahn et al.
Ar t icle 
Acid sphingomyelinase modulates 
the autophagic process by controlling 
lysosomal biogenesis in Alzheimer’s disease 
Jong Kil Lee,1,2,3 Hee Kyung Jin,1,4 Min Hee Park,1,2,3 Bo-ra Kim,1,2,3 
Phil Hyu Lee,5 Hiromitsu Nakauchi,6 Janet E. Carter,7 Xingxuan He,8 
Edward H. Schuchman,8 and Jae-sung Bae1,2,3 
1Stem Cell Neuroplasticity Research Group, 2Department of Physiology, Cell and Matrix Research Institute, School of Medicine, 
3Department of Biomedical Science, BK21 Plus KNU Biomedical Convergence Program, 4Department of Laboratory Animal 
Medicine, College of Veterinary Medicine, Kyungpook National University, Daegu 702-701, Korea 
5Department of Neurology and Brain Research Institute, Yonsei University College of Medicine, Seoul 120-752, Korea 
6Division of Stem Cell Therapy, Center for Stem Cell Biology and Regenerative Medicine, Institute of Medical Science, 
University of Tokyo, Tokyo 108-8639, Japan 
7Mental Health Sciences Unit, Faculty of Brain Sciences, University College London, London WC1E 6DE, England, UK 
8Department of Genetics and Genomic Sciences, Icahn School of Medicine at Mount Sinai, New York, NY 10029 
In Alzheimer’s disease (AD), abnormal sphingolipid metabolism has been reported, although 
the pathogenic consequences of these changes have not been fully characterized. We show 
that acid sphingomyelinase (ASM) is increased in fibroblasts, brain, and/or plasma from 
patients with AD and in AD mice, leading to defective autophagic degradation due to 
lysosomal depletion. Partial genetic inhibition of ASM (ASM+/) in a mouse model of famil-ial 
pathological findings, including reduction of amyloid- (A) deposition and improvement 
of memory impairment. Similar effects were noted after pharmacologic restoration of ASM 
to the normal range in APP/PS1 mice. Autophagic dysfunction in neurons derived from FAD 
patient induced pluripotent stem cells (iPSCs) was restored by partial ASM inhibition. 
Overall, these results reveal a novel mechanism of ASM pathogenesis in AD that leads to 
defective autophagy due to impaired lysosomal biogenesis and suggests that partial ASM 
inhibition is a potential new therapeutic intervention for the disease. 
The Rockefeller University Press $30.00 
J. Exp. Med. 2014 Vol. 211 No. 8 1551-1570 
www.jem.org/cgi/doi/10.1084/jem.20132451 
AD (FAD; amyloid precursor protein [APP]/presenilin 1 [PS1]) ameliorated the autopha-gocytic 
1551 
defect by restoring lysosomal biogenesis, resulting in improved AD clinical and 
Alzheimer’s disease (AD) is the most common 
form of dementia. It is characterized clinically 
by progressive loss of memory, and pathologi-cally 
by the presence of neuritic plaques and 
neurofibrillary tangles (Selkoe, 2001). There are 
profound biochemical alterations in multiple 
pathways in the AD brain, including changes in 
amyloid- (A) metabolism, tau phosphoryla-tion, 
and lipid regulation, although to date the 
underlying mechanisms leading to these complex 
abnormalities, as well as the downstream conse-quences, 
remain largely unknown (Yankner et al., 
2008; He et al., 2010; Mielke et al., 2012). 
Sphingolipid metabolism is an important pro-cess 
for tissue homeostasis that regulates the 
formation of several bioactive lipids and second 
messengers that are critical in cellular signaling 
(Lahiri and Futerman, 2007; Wymann and 
Schneiter, 2008). In the brain, the proper bal-ance 
of sphingolipid metabolites is essential for 
normal neuronal function, and subtle changes in 
sphingolipid homeostasis may be intimately in-volved 
in neurodegenerative diseases including 
AD (Cutler et al., 2004; Grimm et al., 2005; 
Hartmann et al., 2007; Grösgen et al., 2010; 
Haughey et al., 2010; Mielke and Lyketsos, 2010; 
Di Paolo and Kim, 2011; Tamboli et al., 2011). 
Recently, our studies and those of others 
(Katsel et al., 2007; He et al., 2010) have shown 
that the activity of several sphingolipid metaboli­z­ing 
enzymes, including acid sphingomyelinase 
CORRESPONDENCE 
Jae-sung Bae: 
jsbae@knu.ac.kr 
Abbreviations used: A, amyloid-; 
AC, acid ceramidase; AD, 
Alzheimer’s disease; ALP, 
autophagy–lysosome pathway; 
AMI, amitriptyline-hydrochloride; 
AP, alkaline phosphatase; 
ApoE4, apolipoprotein E4; 
APP, amyloid precursor protein; 
ASM, acid sphingomyelinase; 
AV, autophagic vacuole; CM, 
conditioned medium; EM, 
electron microscope; FAD, 
familial AD; i.c., intracerebral; 
iPSC, induced pluripotent stem 
cell; Lamp1, lysosomal-associated 
membrane protein 1; LBPA, 
lysobisphosphatidic acid; LC3, 
microtubule-associated protein 1 
light chain 3; M6P, mannose-6- 
phosphate; NPD, Niemann- 
Pick disease; PD, Parkinson’s 
disease; PS1, presenilin 1; 
SA--gal, senescence-associated- 
-galactosidase; TFEB, tran-scription 
factor EB. J.K. Lee and H.K. Jin contributed equally to this paper. 
© 2014 Lee et al. This article is distributed under the terms of an Attribution– 
Noncommercial–Share Alike–No Mirror Sites license for the first six months 
after the publication date (see http://www.rupress.org/terms). After six months 
it is available under a Creative Commons License (Attribution–Noncommercial– 
Share Alike 3.0 Unported license, as described at http://creativecommons.org/ 
licenses/by-nc-sa/3.0/).
Figure 1. ASM is increased in AD and complete ASM gene deficiency exacerbates pathology of APP/PS1 mice. (A and B) ASM was estimated in 
the blood plasma (A; control, n = 30; AD, n = 40; and PD, n = 20) and fibroblast (B; control, n = 24; PS1-FAD, n = 24; ApoE4, n = 24; and PD, n = 12) with 
AD, PD, or normal controls. (C) ASM activity did not show passage differences between AD and normal fibroblasts (n = 8 per passage group). (D) Detection 
of sphingomyelin, ceramide, and AC in plasma (control, n = 20–22; and AD, n = 33–35) and fibroblast (control, n = 12; PS1-FAD, n = 18; and ApoE4, n = 18). 
(E) Crossing scheme to generate WT, APP/PS1, ASM/, and APP/PS1/ASM/ mice. PCR-based genotyping to detect WT, APP/PS1, ASM/, and APP/PS1/ 
ASM/ mice. (F) Survival curves of WT (n = 26), APP/PS1 (n = 30), ASM/ (n = 30), and APP/PS1/ASM/ (n = 25) mice. (G) Body weights of WT, 
1552 Role of ASM in the pathogenesis of AD | Lee et al.
JEM Vol. 211, No. 8 
Ar t icle 
1553 
(ASM), are abnormal in the brains of AD patients. ASM is ex-pressed 
by almost all cell types and has an important house-keeping 
role in sphingolipid metabolism and membrane 
turnover. It is mainly located within the endosomal/lysosomal 
compartment but is associated with the cellular stress response 
and may become preferentially transported to the outer leaf-let 
of the cell membrane under conditions of cell stress ( Jenkins 
et al., 2009). Mutations in the ASM gene (SMPD1) lead to 
the type A and B forms of the lysosomal storage disorder 
Niemann-Pick disease (NPD). In addition to its role in NPD, 
the importance of ASM in numerous signaling processes, 
including cell death, inflammation, and autophagy, has been 
extensively documented in several pathological conditions 
(Santana et al., 1996; Górska et al., 2003; Petrache et al., 2005; 
Lang et al., 2007; Smith and Schuchman, 2008; Teichgräber 
et al., 2008; Sentelle et al., 2012). However, the role of ASM 
in AD and the cellular mechanisms that link ASM and AD 
have not been fully characterized. This lack of understanding 
between the correlation of altered ASM levels and AD patho-physiology 
led us to explore the mechanisms underlying 
ASM’s role in AD pathogenesis. Here, we show for the first 
time that increased ASM activity in AD causes a defect of au-tophagic 
degradation due to disruption of lysosomal biogen-esis 
and integrity, and that partial inhibition of ASM activity 
leads to restoration of autophagy and improvement of patho-logical 
and clinical findings in AD mice. 
RESULTS 
ASM activity is increased in AD patients 
We first sought to confirm whether sphingolipid metabolism 
is altered in AD patient samples. We examined ASM and acid 
ceramidase (AC) activities, and the levels of several sphingo-lipids, 
including sphingomyelin and ceramide, in samples from 
normal individuals and AD patients. Consistent with previous 
results (He et al., 2010), ASM was significantly increased in 
plasma and fibroblasts from individuals with AD compared 
with normal aged individuals (Fig. 1, A and B). To assess 
whether increased ASM activity was an AD-specific signature, 
we analyzed ASM activity in samples from individuals with 
Parkinson’s disease (PD). The activity of ASM was not ele-vated 
in PD-derived samples compared with normal (Fig. 1, 
A and B). ASM activity also did not show passage differences 
between AD and normal fibroblasts (Fig. 1 C). Sphingomyelin 
levels were decreased in the AD plasma compared with nor-mal 
(Fig. 1 D). No significant differences in the ceramide and 
AC levels were found between the two groups (Fig. 1 D). 
These results confirmed that elevation of ASM, an important 
sphingolipid-modulating factor, is AD specific and may influ-ence 
disease progression and/or pathogenesis. 
Partial ASM inhibition in AD mice reduces pathology 
To investigate the influence of ASM on AD pathology, we 
first generated amyloid precursor protein (APP)/presenilin 1 
(PS1) double mutant and APP/PS1/ASM/ triple mutant 
mice (Fig. 1 E). AD-related pathologies in APP/PS1 mice 
normally begin at 6–7 mo of age; however, our APP/PS1/ 
ASM/ mice died young (Fig. 1 F). We presume that the 
early death of the APP/PS1/ASM/ animals was due to 
their ASM/ phenotype because these animals (originally 
developed as a model of the neurodegenerative type A NPD) 
usually die by 6–8 mo of age. The APP/PS1/ASM/ mice 
showed significantly decreased body weight compared with 
APP/PS1 mice (Fig. 1 G), and indicators of brain injury, such 
as cell death and inflammation, were significantly increased 
(Fig. 1, H–J). These data demonstrated that complete deletion 
of ASM in APP/PS1 mice exacerbated brain pathology, and 
that APP/PS1/ASM/ mice were not suitable to examine 
the correlation of ASM and AD pathology. 
To overcome these obstacles, we generated APP/PS1/ 
ASM+/ triple mutant mice (with partial genetic deletion of 
the ASM gene; Fig. 2, A and B). Similar to AD patients, ASM 
activity was elevated in plasma, brain, and fibroblasts of 9-mo-old 
APP/PS1 mice (Fig. 2 C), likely due to the stress response re-lated 
to the progression of AD-like disease in these animals. 
Next, to further investigate the cell contribution of increased 
ASM activity in AD mouse brain, we isolated neurons and 
microglia from the brain. Although ASM activity was slightly 
increased in APP/PS1 microglia compared with WT microg-lia, 
the degree of ASM increase was greater in neurons than 
microglia (Fig. 2 D), indicating that neurons were the main 
contributor of elevated ASM activity in AD mouse brain. 
Importantly, ASM activity in age-matched APP/PS1/ 
ASM+/ mice was significantly decreased compared with the 
APP/PS1 mice to levels within the normal range or lower 
(Fig. 2 C). Other sphingolipid factors were unaltered in the 
APP/PS1/ASM+/ mice except sphingomyelin, which was 
modestly reduced in APP/PS1 mice and elevated in the triple 
mutant animals (Fig. 2 E). 
To determine whether the reduced ASM activity in the 
APP/PS1/ASM+/ mice affected AD pathology, we first 
determined the A profile. Thioflavin S staining, immuno­fluorescence, 
and ELISA results of A40 and A42 showed 
significantly lower A levels in the 9-mo-old APP/PS1/ 
ASM+/ mice compared with age-matched APP/PS1 mice 
(Fig. 2, F–I). In APP/PS1/ASM+/ mice, cerebral amyloid an-giopathy 
and C-terminal fragment of APP were also reduced 
(Fig. 2 J; and see Fig. 4, D and F). There were no significant 
differences of tau hyperphosphorylation between the two 
groups (Fig. 2 K). 
APP/PS1, ASM/, and APP/PS1/ASM/ mice were determined at the indicated ages (n = 6–7 per group). (H–J) Brain sections from 7-mo-old mice were 
immunostained with anti–active caspase3 (H; n = 4 per group; bars, 50 μm), anti-GFAP (I; n = 4 per group; bars, 100 μm), and anti–Iba-1 (J; n = 4 per 
group; bars, 100 μm). Data are representative of three independent experiments. A–D and G, Student’s t test. H–J, one-way ANOVA, Tukey’s post hoc test. 
*, P  0.05; **, P  0.01. All error bars indicate SEM.
Figure 2. Partial genetic inhibition of ASM leads to decreased AD pathology in the APP/PS1 mice. (A) Generation of the APP/PS1/ASM+/ mice. (B) Body 
weights of WT, APP/PS1, ASM+/, and APP/PS1/ASM+/ mice were determined at 9 mo of age (n = 14 per group). (C) ASM activity in blood plasma (n = 14–15 per 
group), brain (n = 13–14 per group), and fibroblast (n = 8 per group) derived from WT, APP/PS1, ASM+/, and APP/PS1/ASM+/ mice. (D) ASM activity was assessed 
in neuron and microglia isolated from mouse brain (WT, n = 8; APP/PS1, n = 6; and APP/PS1/ASM+/, n = 6). (E) Detection of sphingomyelin, ceramide, and AC in 
1554 Role of ASM in the pathogenesis of AD | Lee et al.
Figure 3. Partial genetic inhibition of ASM prevents memory impairments in APP/PS1 mice. (A) Learning and memory was assessed by Morris 
water maze test in the WT (n = 13), APP/PS1 (n = 12), ASM+/ (n = 12), and APP/PS1/ASM+/ (n = 12) mice (B–F) Probe trial day 11. (B) Time spent in 
target platform and other quadrants was measured. (C and D) Path length (C) and swim speed (D) were analyzed. (E) The number of times each animal 
entered the small target zone during the 60-s probe trial. (F) Representative swimming paths at day 10 of training. (G) The freezing response during the 
training session. Bars show exposure to the tone and arrows the application of the footshock. (H) The results of contextual and tone tasks (WT, n = 14; 
APP/PS1, n = 14; ASM+/, n = 13; and APP/PS1/ASM+/, n = 13). Data are representative of three independent experiments. A, C, D, E, and H, one-way 
ANOVA, Tukey’s post hoc test. B, Student’s t test. *, P  0.05; **, P  0.01. All error bars indicate SEM. 
JEM Vol. 211, No. 8 
Ar t icle 
1555 
Next, to assess the potential effect of partial genetic ASM 
inhibition on learning and memory in APP/PS1 mice, we per-formed 
the Morris water maze task and fear conditioning. Aged 
APP/PS1 mice showed severe deficits in memory formation 
and APP/PS1/ASM+/ mice were largely protected from this 
defect (Fig. 3). Collectively, these results suggested that re-stored 
ASM activities to the normal range in APP/PS1 mice 
decreased A load and improved learning and memory. 
Partial ASM inhibition reverses 
defective autophagy in AD mice 
A reduction in APP/PS1/ASM+/ mouse cerebral amyloido-sis 
could be due to a decreased inflammatory response, atten-uated 
APP expression, or activation of proteases involved in 
A degradation. We first assessed the apoptotic and inflam-matory 
responses in brain samples derived from APP/PS1 and 
APP/PS1/ASM+/ mice but did not detect differences between 
plasma (n = 8–10 per group), brain (n = 7–9 per group), and tail (n = 5–6 per group) fibroblast. (F) Mice brain sections were stained with thioflavin S in APP/PS1 and 
APP/PS1/ASM+/ mice. The relative area occupied by A plaques were determined (n = 6–7 per group; bars, 100 μm). (G–I) Analysis of A40 and A42 depositions 
from the mice brain samples using immunofluorescence staining (G and H; n = 6–7 per group; bars, 200 μm) and ELISA kits (I; n = 8 per group). (J and K) Confocal 
laser microscope images and quantification of cerebral amyloid angiopathy (J; n = 6 per group; bars, 50 μm) and tau hyperphosphorylation (K; n = 6 per group; 
bars, 20 μm) in APP/PS1 and APP/PS1/ASM+/ mice. Data are representative of two (D and K), three (B, C, and E), or four (F–J) independent experiments. B–E, one-way 
ANOVA, Tukey’s post hoc test. F–K, Student’s t test. *, P  0.05; **, P  0.01; ***, P  0.005. All error bars indicate SEM.
Figure 4. Genetic inhibition of ASM does not affect inflammatory pathway and processing of APP. Brain sections of APP/PS1 and APP/PS1/ASM+/ mice 
were stained with active caspase3 (A; n = 5 per group; bars, 50 μm; arrows indicate active caspase3-positive cells) and GFAP antibody (B; n = 6 per group; bars, 
100 μm). (C) mRNA levels of proinflammatory cytokines or antiinflammatory cytokines (n = 4–5 per group). (D) Mouse brain lysates were tested for APP and -CTF 
levels using Western blot analysis. (E and F) Quantification of APP (E) and -CTF (F) levels (n = 6 per group). (G) Western blot analysis for Bace-1 levels (n = 6 per 
1556 Role of ASM in the pathogenesis of AD | Lee et al.
JEM Vol. 211, No. 8 
Ar t icle 
To examine how genetic inhibition of ASM affected the 
autophagic pathway in AD, we also analyzed fibroblasts and 
brain samples derived from 9-mo-old WT, APP/PS1, APP/ 
PS1/ASM+/, and ASM+/ mice. Compared with WT, APP/ 
PS1 mice showed increased LC3-II, similar to human AD 
fibroblasts. This enhanced LC3-II level was reduced in APP/ 
PS1/ASM+/ mice. Beclin-1 expression did not vary between 
the groups (Fig. 5, F, G, K, and L). Metabolic analysis of pro-tein 
turnover (Cuervo et al., 2004) was assessed using fibro-blasts 
from WT, APP/PS1, and APP/PS1/ASM+/ mice. 
Under culture conditions that induced autophagy (absence of 
serum), degradation of long-lived proteins was significantly 
lower in cells from APP/PS1 mice compared with WT mice 
but was increased in cells derived from APP/PS1/ASM+/ 
mice (Fig. 5 I). The differences of cell senescence levels in 
cultured mice fibroblasts were not found between the groups, 
indicating that these changes were not related to the cell se-nescence 
(Fig. 5 J). The levels of cathepsin D, a lysosomal hy-drolase, 
were elevated in APP/PS1 mice compared with WT. 
Enhanced cathepsin D level was ameliorated in APP/PS1/ 
ASM+/ mice (Fig. 5, F, G, K and L). However, the activity of 
cathepsin D was not changed between the groups (Fig. 5, 
H and M). This result indicates that the elevated levels of ca-thepsin 
D in APP/PS1 mice did not ultimately translate into 
a significant increase of enzyme activity. We also analyzed the 
expression of p62, indicator of autophagic turnover. Increased 
p62 levels in APP/PS1 mice were reduced in APP/PS1/ 
ASM+/ mice (Fig. 5, F, G, K and L). 
To corroborate the immunoblotting results, we performed 
electron microscope (EM) analysis using mouse brain samples. 
As previously reported (Yu et al., 2005), APP/PS1 mouse brain 
regions showed an increased number of autophagic vacuoles 
(AVs), whereas brains of APP/PS1/ASM+/ mice showed a 
reduced number of these vesicles, albeit still higher than WT 
mice (Fig. 5 N). 
The endocytic pathway is also considered a major con-tributor 
to A deposition in AD (Ginsberg et al., 2010; Li 
et al., 2012). To determine whether the endocytic pathway was 
affected by partial ASM inhibition, we examined Rab5 and 
Rab7 expression in our animals. The expression pattern of these 
proteins showed no difference between the groups (Fig. 5 O). 
Although additional studies of endocytic pathway are required 
to identify the exact mechanism, our results showed that en-docytic 
pathway was not a main mechanism by ASM inhibi-tion. 
Collectively, these results revealed dysfunctional changes 
in the turnover of AVs in the APP/PS1 mice, and that partial 
genetic ASM inhibition could reverse this abnormality and 
improve autophagic degradation of proteins. 
1557 
the two strains (Fig. 4, A–C). To determine whether reduc-tion 
of ASM activity affected APP expression, we compared 
the levels of APP in the two strains. We found that partial ge-netic 
inhibition of ASM did not influence the overall expres-sion 
levels of APP (Fig. 4, D and E). We also examined the A 
generating enzyme Bace-1 using brain homogenates. Bace-1 
was slightly decreased in APP/PS1/ASM+/ mice compared 
with APP/PS1 mice, but the reduction did not reach statisti-cal 
significance (Fig. 4 G). To address A clearance by mi-croglia, 
we analyzed microglia activation and A degrading 
enzyme release by microglia but again did not detect differ-ences 
(Fig. 4, H and I). Similarly, these changes did not show 
any differences between APP/PS1 and APP/PS1/ASM+/ 
mice in 5-mo-old young mice (Fig. 4, J–M). There were also 
no significant differences of brain pathology, such as apopto-sis, 
inflammation, and A deposition, between the WT and 
ASM+/ mice (Fig. 4, A–I). Overall, these data suggested that 
the partial inhibition of ASM in APP/PS1/ASM+/ did not 
alter major inflammatory pathways or expression of APP. 
Dysfunction of the normal proteolytic degradation system 
also could affect AD pathogenesis and lead to enhanced A 
deposition (Lee et al., 2010b). Autophagy, a major degradative 
pathway of the lysosomal system, is known to be markedly 
impaired in AD (Boland et al., 2008). We found that the 
microtubule-associated protein 1 light chain 3 (LC3)–II levels 
were significantly increased in human AD-derived fibroblasts 
compared with control fibroblasts (Fig. 5, A–C). Increased 
LC3-II levels could stem from overinduction of autophagy or 
may be a product of reduced autophagic turnover and defects 
in the latter stages of autophagic degradation. We therefore 
measured the level of beclin-1 expression in the AD cells, 
which is part of a kinase complex responsible for autophagy 
induction (Zeng et al., 2006), and found that it did not vary 
between the groups (Fig. 5, A and B). 
To examine autophagic turnover of protein, we then ana-lyzed 
proteolysis of long-lived proteins (Lee et al., 2010b) in 
control and AD fibroblasts. When autophagic/lysosomal degra-dation 
was induced through serum withdrawal, proteolysis was 
increased in control fibroblasts but not significantly changed in 
PS1 and apolipoprotein E4 (ApoE4)–derived AD patient fibro-blasts 
(Fig. 5 D). Lysosome stability relating to autophagy also 
could be affected by lysobisphosphatidic acid (LBPA) binding 
with ASM (Kirkegaard et al., 2010). We therefore measured 
LBPA immunofluorescence intensity in control and AD fibro­blasts, 
and found that it did not vary between the groups (Fig. 5 E). 
Collectively, these data indicated that the autophagosome ac-cumulation 
in AD is due to dysregulation of autophagic pro-tein 
degradation, similar to previous results (Lee et al., 2010b). 
group). (H) Immunofluorescence images of Iba-1 in the APP/PS1 and APP/PS1/ASM+/ mouse brain (bars, 100 μm). The relative area occupied by Iba-1–positive cells 
was quantified (n = 6 per group). (I) The expression of NEP, IDE, and MMP9 was measured in the brain with quantitative real-time RT-PCR (n = 4–5 per group). 
(J) Immunofluorescence images of GFAP-positive cells in the 5-mo-old WT, APP/PS1, and APP/PS1/ASM+/ mouse brain (bars, 100 μm). The relative area occupied by 
GFAP-positive cells was quantified (n = 6–7 per group). (K) Western blot analysis and quantification for APP and -CTF levels in the 5-mo-old mice (n = 6 per 
group). (L) Western blot analysis for Bace-1 levels in the 5-mo-old mice (n = 6 per group). (M) Immunofluorescence images of Iba-1 in the in the 5-mo-old mouse 
brain (bars, 100 μm). The relative area occupied by Iba-1–positive cells was quantified (n = 6 per group). Data are representative of three (A–H) or two (J–M) inde-pendent 
experiments. A–C, G–J, L, and M, one-way ANOVA, Tukey’s post hoc test. E, F, and K, Student’s t test. *, P  0.05. All error bars indicate SEM.
ASM elevation causes defective autophagic 
degradation by lysosomal depletion 
To gain more direct insights into the relationship of ASM and 
autophagic dysfunction, we treated human fibroblasts and neu-rons 
with recombinant 1–10 μM ASM and determined the 
LC3-II and p62 levels. ASM strongly accelerated LC3-II and 
Figure 5. Partial genetic inhibition of 
ASM reverses defective autophagy in 
APP/PS1 mice. (A) Western blot analysis of 
LC-3 and beclin-1 levels in controls, PS1-FAD, 
and ApoE4 fibroblasts. (B) LC3-II and beclin-1 
levels were quantified (n = 4 per group). 
(C) Immunocytochemistry for LC3 in controls, 
PS1-FAD, and ApoE4 fibroblast (n = 4–5 per 
group; bars, 20 μm). (D) Degradation of long-lived 
proteins was measured in controls, PS1- 
FAD, and ApoE4 fibroblasts (n = 6 per group). 
(E) Representative images and quantification 
of LBPA in control, PS1-FAD, and ApoE4 
fibroblast (n = 4 per group; bars, 50 μm). 
(F) Western blot analyses for LC3, beclin-1, 
p62, and cathepsin D in tail fibroblast derived 
from WT, APP/PS1, ASM+/, and APP/PS1/ 
ASM+/ mice. (G) Densitometric analysis of 
LC-3-II, beclin-1, p62, and cathepsin D (n = 
7–8 per group). (H) Cathepsin D activity in 
mice tail fibroblast (n = 4 per group). (I) Rates 
of proteolysis of long-lived proteins in fibro-blasts 
(n = 6 per group). (J) Representative 
images and quantification data of SA--gal 
staining in the mice tail fibroblasts (n = 5 per 
group; bars, 50 μm). (K) Western blot analy-ses 
for LC3, beclin-1, p62, and cathepsin D in 
the brains of 9-mo-old WT, APP/PS1, ASM+/, 
and APP/PS1/ASM+/ mice. (L) Densitometric 
quantification of LC-3-II, beclin-1, p62, and 
cathepsin D (n = 6–8 per group). (M) Cathep-sin 
D activity in brain extracts of WT, APP/ 
PS1, ASM+/, and APP/PS1/ASM+/ mice (n = 4 
per group). (N) EM images and quantifica-tion 
data of cortical region. Higher magnifi-cation 
of boxed area shows detail of AVs 
(arrow; n = 5 per group; bars: [low magnifi-cation] 
2 μm, [high magnification] 1 μm). 
(O) Western blot analysis of Rab5 and Rab7 
levels in the brain lysates (n = 5 per group). 
Data are representative of two (A–E and N) or 
three (F–M and O) independent experiments. 
B–O, one-way ANOVA, Tukey’s post hoc test. 
*, P  0.05. All error bars indicate SEM. 
p62 levels in human fibroblasts and neurons in a concentration-dependent 
manner (Fig. 6, A–C). The level of beclin-1 ex-pression 
was not affected by ASM (Fig. 6, A and C), indicating 
that the accumulation of autophagosomes was not due to the 
biogenesis pathway. ASM is found in a secretory and a lysosomal 
form ( Jenkins et al., 2009), and the mannose-6-phosphate (M6P) 
1558 Role of ASM in the pathogenesis of AD | Lee et al.
Figure 6. Autophagic processes are affected by lysosomal ASM. (A and C) Western blot analysis of LC3, Beclin-1, and p62 in human fibroblast 
(A; n = 7 per group) and human neuron (C; n = 6 per group). (B) Immunocytochemistry and quantification for LC3 after ASM treatment (n = 7–8 per 
group; bars, 20 μm). (D) ASM activity was assessed in the ASM-treated fibroblast with or without M6P (n = 6 per group). (E) Confocal microscopic analysis 
of Lamp1- and ASM-positive vesicles (bars, 20 μm). (F and G) The effect of lysosomal ASM on LC3-II expression. (F) 10 μM ASM was added to fibroblast 
for 24 h with or without 10 mM M6P. LC3-II expression was determined by Western blot analysis (n = 5–6 per group). (G) LC3-II levels were examined in 
10 μM ASM-treated fibroblast with or without M6P receptor suppression using siRNA (n = 5–6 per group). (H) The effect of 10 μM ASM on cell viability 
was estimated by MTT assay (n = 5–6 per group). (I and J) Representative images and quantification data of LC3 (I; bars, 20 μm) and SA--gal staining 
(J; bars, 100 μm) in P5, P10, and P20 human fibroblasts. NH4Cl and H2O2 were used for positive control (n = 5 per group). Data are representative of three 
(B, E, I, and J) or four (A, C, D, and F–H) independent experiments. A, C, F, G, I, and J, one-way ANOVA, Tukey’s post hoc test. B, D, and H, Student’s t test. 
*, P  0.05; **, P  0.01; ***, P  0.005. All error bars indicate SEM. 
JEM Vol. 211, No. 8 
Ar t icle 
ASM-treated cells compared with nontreated cells. This en-hanced 
ASM activity was reduced in the presence of M6P 
(Fig. 6 D). To confirm whether the ASM treatment reached the 
lysosomes, we also examined the colocalization of ASM and ly-sosomes 
using immunocytochemistry. Double immunostaining 
1559 
receptor system is involved in trafficking of ASM to the lyso-some 
(Dhami and Schuchman, 2004). To elucidate which ASM 
form affected lysosomal/autophagic dysfunction, cells were 
incubated with ASM alone, or in the presence of M6P. As ex-pected, 
the activity of ASM was significantly increased in
Figure 7. ASM causes abnormal autophagic protein degradation by altering ALP. (A) Autophagic flux assay. Human fibroblasts were cultured in: 
(1) complete medium with or without 10 μM ASM in the presence or absence of NH4Cl (left), (2) complete medium or starvation condition in the presence 
or absence of NH4Cl (middle), or (3) complete medium or starvation condition with or without 10 μM ASM (right). The LC3-II levels were examined by West-ern 
blotting (n = 6–7 per group). (B) The accumulation of p62 was assessed in the human fibroblast cultured with 10 μM ASM, 20 mM NH4Cl, or starvation 
1560 Role of ASM in the pathogenesis of AD | Lee et al.
JEM Vol. 211, No. 8 
Ar t icle 
To further investigate the relationship of elevated ASM 
and defective lysosomal/autophagic degradation, we evalu-ated 
alteration in lysosomal pH using the acidotropic dye 
LysoTracker red. H2O2- and NH4Cl-treated cells were used 
as positive and negative controls, respectively. Flow cytometry 
and fluorescent microscopic analysis did not show any differ-ences 
of lysosomal pH between ASM- and vehicle-treated 
fibroblast (Fig. 7 E). Recently, the transcription factor EB 
(TFEB) was identified as a master regulator of the autophagy– 
lysosome pathway (ALP) and lysosome biogenesis (Settembre 
et al., 2011). Enhancement of TFEB function is able to stim-ulate 
ALP function and promote protein clearance. To ex-amine 
whether ASM could affect the ALP and lysosome 
biogenesis, we tested endogenous levels of TFEB. ASM-treated 
fibroblasts and neurons showed significantly decreased 
TFEB levels (Fig. 7, F and G). Also, the levels of the lysosomal 
structural protein Lamp1 were decreased in ASM-treated cells 
(Fig. 7, F–H). To further validate our observation, we inves-tigated 
TFEB subcellular localization after ASM treatment. 
Interestingly, ASM-treated cells showed a reduced TFEB 
expression in the nuclear compartment (Fig. 7 I). Similarly, 
the expression levels of TFEB target genes related to lyso-some 
were significantly decreased in ASM-treated fibroblasts 
(Fig. 7 J). Conversely, to determine whether autophagic deg-radation 
affected ASM, we evaluated ASM activity in fibro-blasts 
after NH4Cl treatment. Blocking of autophagic degradation 
via NH4Cl did not show any significant changes of ASM ac-tivity 
(Fig. 7 K). These results further suggested that lyso-somal 
ASM acts not as an inducer but rather as an inhibitor 
of autophagic protein degradation by reducing ALP function 
and lysosome biogenesis. 
To examine the in vivo effect of ASM activation on au-tophagic 
dysfunction, we introduced conditioned medium 
(CM) from cultured ASM-overexpressing cells into C57BL/6 
mice via intracerebral (i.c.) and intravenous (i.v.) injections. 
ASM-CM–treated mice showed elevated ASM activity in the 
brain and plasma (Fig. 8, A and B), as well as increased LC3-II 
without changes of beclin-1 expression in the brains (Fig. 8, 
C and D). Cathepsin D level was increased in the ASM-CM 
(i.c.)–treated mice compared with control mice, but actual 
activity was not changed (Fig. 8, C and E). p62 also was in-creased 
in the ASM-CM (i.c.)–treated mice compared with 
control mice (Fig. 8 C). ASM-CM (i.c.)–treated mice further 
exhibited abnormal ALP function, indicative of decreased 
TFEB and Lamp1 levels (Fig. 8 F). Although ASM-CM (i.v.)– 
treated mice showed slightly increased cathepsin D and p62 
1561 
of ASM and lysosomal-associated membrane protein 1 (Lamp1) 
showed that most ASM-positive vesicles were colocalized 
with Lamp1-positive vesicles, indicating that treated ASM was 
located in lysosome (Fig. 6 E). The ASM-induced autophago-some 
accumulation was significantly decreased by inhibition 
of lysosomal ASM uptake using M6P or M6P receptor siRNA 
(Fig. 6, F and G). These results suggested that elevation of ly-sosomal 
ASM may lead to autophagic dysfunction in AD. ASM 
treatment did not affect the cell survival (Fig. 6 H). The levels 
of LC3 and cell senescence in the fibroblast also did not show 
the differences with passage number, indicating that ASM 
caused the abnormal autophagy (Fig. 6, I and J). 
As discussed above, the accumulation of AVs in cells can 
result from either autophagy induction or the blockade of au-tophagic 
degradation. To further distinguish between these pos-sibilities, 
we performed an autophagic flux assay (Rubinsztein 
et al., 2009) in the presence or absence of NH4Cl that blocks 
autophagic degradation but does not affect autophagosome 
formation. It was hypothesized that if ASM treatment en-hanced 
autophagy induction, in the presence of NH4Cl 
(which inhibits degradation) a considerable increase in LC3- 
II would be expected due to the combined effects of blocking 
degradation and enhancing induction. However, compared 
with NH4Cl treatment alone, dual treatment of fibroblasts 
with ASM and NH4Cl did not show any significant changes 
of LC3-II (Fig. 7 A, left). In contrast, the addition of NH4Cl 
(Fig. 7 A, middle) or ASM (Fig. 7 A, right) in serum starvation 
culture resulted in a significant but similar increase of LC3-II 
levels. Furthermore, we measured the autophagic flux by de-tecting 
the abundance of p62. The levels of p62 were mark-edly 
increased in the cells treated with ASM or NH4Cl 
(Fig. 7 B). We also performed LC3 flux assay in human AD 
fibroblasts and 9-mo-old WT, APP/PS1, and APP/PS1/ 
ASM+/ mice fibroblasts. Autophagic flux was measured by 
assessing the changes of LC3-II in the presence and absence 
of NH4Cl–mediated lysosomal inhibition. Under basal con-dition, 
human AD and APP/PS1 fibroblasts showed signifi-cantly 
increased LC3-II levels compared with normal cells. 
NH4Cl–induced lysosome inhibition led to marked increase 
of LC3-II levels in the normal fibroblasts, but this increase 
was significantly less in the AD cells (Fig. 7, C and D). APP/ 
PS1/ASM+/ fibroblast showed similar pattern in LC3-II 
increase compared with normal cell (Fig. 7 D). Collectively, 
these results indicated that enhanced lysosomal ASM in AD 
caused a defect of autophagic degradation but not induction. 
condition (n = 4 per group). (C) Western blot analysis of LC3-II levels in controls, PS1-FAD, and ApoE4 fibroblasts in the presence or absence of NH4Cl (n = 6 
per group). (D) Western blot analysis for LC3-II levels in fibroblasts derived from WT, APP/PS1, and APP/PS1/ASM+/ mice in the presence or absence of 
NH4Cl (n = 6 per group). (E) Effect of ASM on lysosomal pH. FACS and histological analysis of fibroblasts stained with LysoTracker red (n = 5 per group; bars, 
20 μm). H2O2- and NH4Cl-treated cells were used as positive and negative controls, respectively. (F and G) Western blot analyses for TFEB and Lamp1 in 
human fibroblasts (F; n = 6 per group) and neurons (G; n = 6 per group) after treatment with ASM. (H) Immunocytochemistry of Lamp1 in control and 
ASM-treated fibroblast (n = 5 per group; bars, 20 μm). (I) Western blot analysis for nuclear localization of TFEB in ASM-treated cells (n = 5 per group). 
(J) Quantitative real-time PCR analysis of TFEB-target gene expression in normal (n = 6) and ASM-treated (n = 10) fibroblasts. (K) ASM activity was 
estimated in the fibroblast with or without NH4Cl (n = 5 per group). Data are representative of two (E, H, and I) or three (A–D, F, G, J, and K) independent 
experiments. A, B, and E–G, one-way ANOVA, Tukey’s post hoc test. C, D, and H–K, Student’s t test. *, P  0.05; **, P  0.01. All error bars indicate SEM.
Figure 8. ASM causes autophagic dysfunction in vivo by sequestrating ALP function. (A and B) ASM was estimated in the brain and blood plasma 
of C57BL/6 mice after ASM-CM treatment into the hippocampus (A; i.c., n = 6 per group) or tail vein (B; i.v., n = 6 per group). (C and D) Western blot analy­ses 
for LC3, beclin-1, p62, and cathepsin D in the brains of C57BL/6 mice after ASM-CM treatment into the hippocampus (C; n = 5–6 per group) or tail 
vein (D; n = 4–5 per group). (E) Cathepsin D activity in the brain extracts of C57BL/6 mice after ASM-CM treatment (n = 4 per group). (F and G) Protein 
expression of TFEB and Lamp1 in the brains after ASM-CM treatment into the hippocampus (F; n = 5–6 per group) or tail vein (G; n = 5 per group). 
(H) Protein expression of TFEB and Lamp1 in the brains of 9-mo-old WT, APP/PS1, ASM+/, and APP/PS1/ASM+/ mice (n = 6–7 per group). Data are repre-sentative 
of three independent experiments. A–G, Student’s t test. H, one-way ANOVA, Tukey’s post hoc test. *, P  0.05. All error bars indicate SEM. 
levels and decreased ALP function proteins, this did not reach 
statistical significance (Fig. 8, D and G). The activity of cathep-sin 
D was also not changed (Fig. 8 E). These relatively modest 
effects of ASM-CM (i.v.) treatment on autophagy dysfunction 
might be due to presence of the blood–brain barrier because 
only a slight increase of ASM activity in the brain was achieved 
by these treatments, and the activity of ASM did not reach 
those of APP/PS1 mice. 
1562 Role of ASM in the pathogenesis of AD | Lee et al.
Figure 9. Pharmacological restoration of ASM to the normal range improves pathology in AD mice. (A) Protocol of AMI treatment in APP/PS1 
mice. (B) ASM was estimated in the blood plasma (n = 12–14 per group) and brain (n = 9–10 per group) of APP/PS1 mice after AMI treatment. (C) Sphin-gomyelin, 
ceramide, and AC were determined using UPLC based methods in the plasma (n = 9 per group) and brain (n = 8 per group). (D) Mice brain sec-tions 
were stained with thioflavin S to detect A (bars, 200 μm). The relative area occupied by A plaques were determined (n = 6 per group). (E–G) A40 
JEM Vol. 211, No. 8 
Ar t icle 
1563
To examine whether partial genetic inhibition of ASM 
affected the ALP in APP/PS1 mice, we also analyzed TFEB 
and Lamp1 levels in the brain samples derived from WT, 
APP/PS1, ASM+/, and APP/PS1/ASM+/ mice. Compared 
with WT, APP/PS1 mice showed significantly decreased TFEB 
and Lamp1 expression, which were increased in APP/PS1/ 
ASM+/ mice (Fig. 8 H). Together, these findings show for 
the first time a direct correlation of lysosomal ASM and the 
function of the ALP, and suggest that abnormal autophagic 
degradation in AD may be due to the effects of elevated ASM 
expression on this pathway. 
Pharmacological restoration of ASM to the 
normal range improves pathology in AD mice 
The ASM-mediated lysosomal/autophagic dysfunction in AD 
prompted us to examine possible therapeutic implications of 
this pathway. To decrease ASM in APP/PS1 mice, we undertook 
pharmacological inhibition using amitriptyline-hydrochloride 
(AMI) for 4 mo (Fig. 9 A). AMI is a known inhibitor of ASM 
that can cross the blood–brain barrier. At 9 mo of age, AMI-treated 
APP/PS1 mice exhibited decreased ASM activity 
compared with vehicle-treated mice (Fig. 9 B). Other sphingo-lipid 
metabolites were not changed (Fig. 9 C). A levels were 
decreased in the AMI-treated APP/PS1 mice compared with 
the nontreated littermates (Fig. 9, D–G). The levels of LC3-II, 
p62, and cathepsin D were decreased in the AMI-treated APP/ 
PS1 mice (Fig. 9, H and I). Actual activity of cathepsin D was 
not changed by AMI treatment (Fig. 9 J). AMI treatment sig-nificantly 
increased TFEB and Lamp1 protein levels in APP/ 
PS1 mice (Fig. 9, H and I). Similarly, APP/PS1 mice treated 
with AMI showed recovery of memory function (Fig. 9, K–P). 
Overall, these positive but relatively moderate results (e.g., A 
levels) in AMI-treated APP/PS1 mice might be due to under 
dosing of the animals. We speculate that this may be improved 
in the future by adjusting the dose or using modified, more 
potent drugs of a similar class. 
Restoration of ASM ameliorates autophagic 
dysfunction in the AD patient–specific cells 
To further validate our observation made by partial ASM in-hibition 
in AD mice, we studied possible changes in autophagy 
dysfunction in human AD fibroblast after ASM inhibition. 
Elevated ASM levels in human AD fibroblasts (PS1–familial 
AD [FAD] and ApoE4) were restored to normal range by ASM 
siRNA treatment (Fig. 10 A). ASM siRNA-treated human 
AD fibroblasts (PS1-FAD and ApoE4) showed decreased 
LC3-II and p62 accumulation compared with control siRNA-treated 
cells (Fig. 10 B). Also, ASM siRNA was able to increase 
lysosome levels (as judged by Lamp1 expression) by activating 
TFEB in the human AD fibroblasts (Fig. 10 C). 
Many insights into the pathogenesis in neurodegenerative 
disease have come from investigating postmortem brain tis-sues 
due to the difficulty of invasive access to living human 
CNS. The recent developments in induced pluripotent stem 
cells (iPSCs) and induced neurons have allowed investigation 
of pathogenesis of neurological diseases in vitro (Kondo et al., 
2013). To explore whether the observed effects of ASM in 
previous results are paralleled by similar alterations in AD human 
neurons, we first established iPSCs with PS1 mutation (PS1 
iPSC-2, -4, and -21) by transduction of human fibroblast with 
retroviruses encoding OCT4, SOX2, KLF4, and c-Myc. The 
PS1-iPSC cell line was shown to be fully reprogrammed 
to pluripotency, as judged by colony morphology, alkaline 
phosphatase (AP) staining, expression of pluripotency-associated 
transcription factors and surface markers, karyotype stability, 
and generation of teratomas (Fig. 10, D–G). To establish 
whether the PS1 mutation may affect neuronal differentia-tion, 
PS1 iPSC and control iPSC lines were induced to dif-ferentiate 
into neurons for 10 d. Consistent with previous 
results (Kondo et al., 2013), no obvious differences in the abil-ity 
to generate neurons were observed between control and 
PS1-iPSCs (Fig. 10 H). A42 secretion level was increased in 
PS1 iPSC-derived neurons compared with control iPSC-derived 
neuron (Fig. 10 I). 
Next, we investigated whether elevated ASM in fibroblasts 
was also evident increased in PS1 iPSC and iPSC-derived 
neurons. The ASM activity in PS1 iPSC was not changed ex-cept 
for PS1-4 iPSC in comparison to those in control iPSC, 
but the activity of ASM was significantly higher in PS1 iPSC-derived 
neurons compared with control iPSC-derived neu-ron 
(Fig. 10 J). Elevated ASM levels in PS1 iPSC-derived 
neurons were restored to normal range by ASM siRNA treat-ment 
(Fig. 10 J). Neurons from PS1-4 iPSCs also had signifi-cantly 
higher abnormal autophagic markers than neurons 
from control iPSC (Fig. 10 K). ASM siRNA treatment signifi­cantly 
decreased the protein level of abnormal autophagic 
markers in PS1 iPSC-derived neurons (Fig. 10 K). To corrob-orate 
the immunoblotting results, we performed EM analysis 
using control and PS1 iPSC-derived neurons. As expected, 
PS1 iPSC-derived neurons exhibited increased AV accumula-tion, 
whereas ASM siRNA-treated PS1 iPSC-derived neu-rons 
showed a reduced number of these vesicles (Fig. 10 L). 
and A42 in the brains of AMI treated or nontreated APP/PS1 mice were assessed using immunofluorescence staining (E and F; n = 8 per group; bars, 
200 μm) and ELISA kits (G; n = 6 per group). (H and I) Western blot analyses and quantification for LC3, Beclin-1, p62, cathepsin D, TFEB, and Lamp1 in 
the brains of APP/PS1 mice treated with AMI or control (n = 6–8 per group). (J) Cathepsin D activity in the brain extracts of AMI-treated or nontreated 
APP/PS1 mice (n = 4 per group). (K) Escape latencies of APP/PS1 mice treated with AMI or control over 10 d (WT, n = 14; nontreated APP/PS1, n = 10; and 
AMI-treated APP/PS1, n = 12). (L–O) Probe trial day 11. (L and M) Path length (L) and swim speed (M) were recorded and analyzed. (N) Time spent in target 
platform and other quadrants was measured. (O) The number of times each animal entered the small target zone during the 60-s probe trial. (P) Repre-sentative 
swimming paths at day 10 of training. Data are representative three independent experiments. B–J and N, Student’s t test; K–M and O, one-way 
ANOVA, Tukey’s post hoc test. *, P  0.05; **, P  0.01. All error bars indicate SEM. 
1564 Role of ASM in the pathogenesis of AD | Lee et al.
Figure 10. Restoration of ASM to the normal level reverses impaired autophagy in the AD patient-specific cells. (A) SMPD1 gene suppression 
by ASM-siRNA in human fibroblasts. ASM activity was assessed after ASM siRNA treatment in the control and AD fibroblast (n = 6 per group). (B) LC3-II 
and p62 levels were examined in human AD fibroblast with or without ASM inhibition. siRNA-mediated suppression of ASM reduced LC3-II and p62 levels 
in PS1-FAD (left; n = 7 per group) and ApoE4 fibroblast (right; n = 6 per group). (C) Protein expression of TFEB and Lamp1 in the PS1-FAD and ApoE4 
JEM Vol. 211, No. 8 
Ar t icle 
1565
2007). Moreover, it has been shown that the abnormal au-tophagic 
flux in AD may be due to dysfunction at the late au-tophagy 
stage associated with the lysosome (Lai and McLaurin, 
2012; Zhou et al., 2012). Similar to previous results (Lee et al., 
2010b; Lai and McLaurin, 2012), we found that the impaired 
autophagic flux in AD was associated with reduced autopha-gic 
degradation due to decreased ALP function. In addition, 
we show for the first time that this is directly linked to ele-vated 
ASM activity. Suppression of ASM expression or inhibi-tion 
of its uptake and delivery to lysosomes using M6P reversed 
abnormal autophagic degradation. These findings indicate 
that increased lysosomal ASM plays a negative role in AD by 
causing autophagic dysfunction, suggesting that therapeutic 
strategies to restoring ASM activity to the normal range may 
be beneficial for AD pathology. 
This was further studied in the AD mice by finding that 
partial genetic or systemic inhibition of ASM activities in these 
animals largely reversed autophagic pathology by restoring 
ALP function, as well as reducing the accumulation of incom-pletely 
digested substrates within the autophagic-lysosomal 
compartments (e.g., LC3-II and p62). A accumulation also 
was reduced in response to ASM inhibition, as was cathepsin D 
expression. There are several challenges associated with inter-pretation 
of cathepsin D levels in AD. Although some reports 
have shown that cathepsin D activities were decreased in AD 
(Lee et al., 2010b), many studies indicate that cathepsin D is 
elevated in AD and contributes to the pathogenesis, such as A 
formation (Cataldo et al., 2004; Lai and McLaurin, 2012; Zhou 
et al., 2012). A recent paper suggested that COP9 signalosome 
deficiency increased cathepsin D levels but reduced the au-tophagic 
degradation. They suggested that these results were 
associated with a failure of lysosomal assembly of cathepsin D 
because only a lysosomal cathepsin D could affect autophagic 
degradation (Su et al., 2011). In this study, we have found that 
maturation of cathepsin D was increased in AD mice, but the 
actual enzyme activity was not changed between the groups. 
This result indicated that the elevated levels of cathepsin D did 
not ultimately translate into a significant increase of enzyme 
activity. Based on these papers and our data, a plausible inter-pretation 
of increased cathepsin D in our AD mice is that AD 
microenvironment attempts to increase cathepsin D synthesis, 
but this does not have a direct impact on lysosomal function 
because the activity of the enzyme is unchanged. Therefore, 
Decreased TFEB target genes in PS1 iPSC-derived neurons 
were also significantly increased by ASM siRNA treatment 
(Fig. 10 M). These results confirm that abnormal autophagy 
observed in AD mice and human fibroblasts by ASM also 
occur in AD patient neurons, and restoration of ASM back to 
normal levels is able to ameliorate autophagic dysfunction by 
restoring lysosomal biogenesis in AD patient cells. 
DISCUSSION 
Although the exact causes of AD are unknown, the complex 
interactions of genetic and environmental factors are likely play 
important roles in the pathogenesis. ASM activity is known to 
be increased by environmental stress and in various diseases, 
and is elevated in AD patients (He and Schuchman, 2012). 
One downstream consequence of increased ASM is elevated 
ceramide, contributing to cell death, inflammation, and other 
common disease findings. Although elevated ASM is known 
to occur in AD, the cellular mechanisms that link ASM and 
AD have not been fully characterized. The data presented 
here suggest a previously unknown role of ASM in the down-regulation 
of lysosomal biogenesis and inhibition of lysosome-dependent 
autophagic proteolysis. The findings also establish 
proof of concept for ASM inhibitor therapy in AD. 
Our previous study showed that sphingolipid metabolism 
was severely impaired in the human AD brain, and that ASM 
activity was positively correlated with the A levels (He et al., 
2010). Consistent with our previous study, we found that ASM 
was significantly increased in fibroblasts, brain, and/or plasma 
from patients with AD and in AD mice, although other sphin-golipid 
factors were unaltered. There are some differences be-tween 
the previous and this study. For example, the previous 
results showed increased ceramide level in AD, but we could 
not found significant changes of sphingolipid factors includ-ing 
ceramide in AD compared with normal samples. These 
differences might be related to the fact that once formed, ce-ramide 
can rapidly enter several metabolic pathways. It may 
be used for either the biosynthesis of complex lipids or bro-ken 
down into sphingosine, which itself is rapidly converted 
to sphingosine 1 phosphate. 
Accumulation of abnormal AVs has been observed in AD 
(Lee et al., 2010b; Nixon and Yang, 2011), and the autophagy 
pathway is increasingly regarded as an important contributor 
to A-mediated pathogenesis in AD (Yu et al., 2005; Nixon, 
fibroblast after ASM inhibition (n = 5–6 per group). (D–G) Generation of PS1 iPSC lines from patient fibroblast. (D) Established iPSCs showed embryonic 
stem cell–like morphology (Phase; bar, 1 mm), AP activity (bar, 200 μm), and expressed pluripotent stem cell markers SSEA4 (bar 100 μm), TRA1-60 (bar 
100 μm), and TRA1-81 (bar 100 μm). (E) Normal karyotype of PS1 iPSC. (F) Quantitative real-time PCR analysis of hESC marker gene of PS1 iPSC (n = 3 per 
group). (G) Gross morphology and hematoxylin-eosin staining of representative teratomas generated from PS1-4 iPSCs (bars, 50 μm). (H) Estimation of 
neural differentiation from control and PS1-4 iPSCs. Representative images of immunocytochemical staining the -III tubulin after neural differentiation 
(bars, 50 μm). (I) The amount of A42 secreted from control iPSC-derived neuron and PS1 iPSC-derived neuron (n = 5 per group). (J) Characterization of 
ASM activity in the control and PS1 iPSC and iPSC-derived neurons (n = 6 per group). (K) Western blot analyses for LC3, beclin-1, p62, TFEB, and Lamp1 in 
the control and PS1-4 iPSC–derived neuron after ASM siRNA treatment (n = 5–6 per group). (L) EM images and quantification data of control and PS1 
iPSC-derived neurons. Higher magnification of boxed area shows detail of AVs (arrow; n = 4 per group; bars: [low magnification] 1 μm, [high magnifica-tion] 
500 nm). (M) Quantitative real-time PCR analysis of TFEB-target gene expression in iPSC-derived neurons after ASM siRNA treatment (n = 5–6 per 
group). Data are representative of two (A, D–G, I, and L), or three (B, C, H, J, K, and M) independent experiments. A, C, F, I, J, and M, Student’s t test. B, K, 
and L, one-way ANOVA, Tukey’s post hoc test. *, P  0.05; **, P  0.01; ***, P  0.001. A–K, error bars indicate SEM. L and M, Error bars indicate SD. 
1566 Role of ASM in the pathogenesis of AD | Lee et al.
JEM Vol. 211, No. 8 
Ar t icle 
1567 
enhanced cathepsin D level in our AD mice induced by in-creased 
ASM is more likely a compensatory response to an 
impaired lysosome system. The present study also provides the 
first evidence of increased ASM activity and autophagic dys-function 
in living human (iPSC-derived) neurons derived 
from AD patients and that restoring normal levels of ASM in 
AD neurons effectively blocks abnormal autophagy. 
Overall, the data presented here show that increased ASM 
activity in AD contributes to the abnormal lysosomal/au-tophagic 
process by leading to dysfunction of ALP. This results 
in an inability to break down appropriate substrates during 
the autophagy process. Restoration of ASM effectively blocks 
AD progression by increasing autophagic degradation. Al-though 
the involvement of other ASM-related mechanisms in 
AD remains to be explored, the data in this study demonstrate 
that inhibition of ASM improves A clearance and rescues 
impaired memory in a validated mouse model of AD, suggest-ing 
this as a potential therapy for AD patients in the future. 
MATERIALS AND METHODS 
Mice. Transgenic mouse lines overexpressing the hAPP695swe (APP) and 
presenilin-1M146V (PS1) mutations, respectively, were generated at Glaxo­SmithKline 
by standard techniques as previously described (Howlett et al., 
2004). In brief, a Thy-1–APP transgene was generated by inserting the 695 aa 
isoform of human cDNA (APP695) harboring the Swedish double familial 
mutation (K670N; M671L) into a vector containing the murine Thy-1 gene. 
The Thy-1–PS-1 transgene was generated by inserting the coding sequence 
of human PS-1 cDNA harboring the M146V familial mutation into a vector 
containing the murine Thy-1 gene. Transgenic lines were generated by pro-nuclear 
microinjection into fertilized oocytes from either C57BL/6xC3H 
mice in the case of Thy-1-APP transgene, or into fertilized oocytes from pure 
C57BL/6 mice in the case of Thy-1–PS-1 transgene. Thy-1 APPswe mice were 
generated and backcrossed onto a pure C57BL/6 background before crossing 
with TPM (PS-1 M146V) mice to produce heterozygote double mutant mice. 
ASM+/ mice (C57BL/6 background; Horinouchi et al., 1995) were bred 
with APP/PS1 mice to generate APP/PS1/ASM+/ mice. Because APP/PS1 
mice show sex difference in disease progression, we used only male mice. Data 
analysis of APP/PS1 mice was done at 5 or 9 mo old. Block randomization 
method was used to allocate the animals to experimental groups. To eliminate 
the bias, we were blinded in experimental progress such as data collection and 
data analysis. SCID Beige mice (Charles River) were used for teratoma forma-tion 
assay. Mice were housed at a 12 h day/12 h night cycle with free access to 
tap water and food pellets. Mouse studies were approved by the Kyungpook 
National University Institutional Animal Care and Use Committee (IACUC). 
Plasma collection. Human plasma samples were obtained from individuals 
with AD, PD, and age-matched, non-AD controls from Yonsei University 
Severance Hospital (Table S1). Informed consent was obtained from all sub-jects 
according to the ethics committee guidelines at the Yonsei University 
Severance Hospital. 
Cell culture. Human fibroblast lines (normal, PS1, ApoE4, and PD) ac-quired 
from the Coriell Institute were maintained in DMEM with 15% FBS. 
The human cortical neuronal cell line HCN-2 was acquired from ATCC. 
Cells with a passage number 10–15 were used in this study. To obtain CM 
containing ASM, 5 × 105 Chinese hamster ovary cells overexpressing human 
ASM (He et al., 1999) were cultured in DMEM for 2 d. Cells were washed 
with PBS and changed with new media. 24 h later, the CM was collected, 
centrifuged, and filtered using a 0.22 μm filter. We isolated WT, APP/PS1, 
APP/PS1/ASM+/, and ASM+/ mouse tail fibroblasts as previously de-scribed 
(Takahashi et al., 2007a) from 9-mo-old mice. For some experiments, 
cells were treated with purified, recombinant ASM or ASM siRNA to mea-sure 
autophagy regulation. NH4Cl was used to inhibit the autophagic flux. 
For the inhibition of lysosomal ASM uptake, 10 mM M6P or M6P receptor 
siRNA were added to the fibroblast culture media at the same time as ASM. 
Drug or CM treatments. 4-mo-old APP/PS1 mice received 100 μg/g body 
weight AMI (Sigma-Aldrich) per os in their drinking water for 4 mo, and a 
control group received water without drug. 3-mo-old C57BL/6 mice were treated 
with ASM-CM via i.v. (100 μl) or i.c. (3 μl) injections on 10 consecutive days. 
Immunofluorescence. Thioflavin S staining was done according to previ-ously 
described procedures (Lee et al., 2012). We used anti-20G10 (mouse, 
1:1,000, provided by D.R. Howlett, GlaxoSmithKline, Harlow, Essex, UK) 
for A 42, anti-G30 (rabbit, 1:1,000, provided by D.R. Howlett) for A40, 
rabbit anti–Iba-1 (1:500; Wako), rabbit anti-GFAP (1:500, Dako), mouse 
anti–-SMA (1:400; Sigma-Aldrich), rabbit anti-AT8 (1:500; Thermo Fisher 
Scientific), and rabbit anti–active caspase3 (1:50; EMD Millipore). The sec-tions 
were analyzed with a laser-scanning confocal microscope (FV1000; 
Olympus) or with a BX51 microscope (Olympus). MetaMorph software 
(Molecular Devices) was used to quantification. 
Ab ELISA. For measurement of A40 and A42, we used commercially 
available ELISA kits (BioSource). Hemispheres of mice were homogenized 
in buffer containing 0.02M guanidine. ELISA was then performed for A40 
and A42 according to the manufacturer’s instructions. 
Behavioral studies. We performed behavioral studies to assess spatial learn-ing 
and memory in the Morris water maze as previously described (Lee et al., 
2012). Animals were given four trials per day for 10 d to learn the task. At 11 d, 
animals were given a probe trial in which the platform was removed. Fear 
conditioning was conducted as previously described techniques (Kojima et al., 
2005). On the conditioning day, mice were individually placed into the con-ditioning 
chamber. After a 60-s exploratory period, a tone (10 kHz, 70 dB) 
was delivered for 10 s; this served as the conditioned stimulus (CS). The CS co-terminated 
with the unconditioned stimulus (US), a scrambled electrical foot-shock 
(0.3 mA, 1 s). The CS-US pairing was delivered twice at a 20-s intertrial 
interval. On day 2, each mouse was placed in the fear-conditioning chamber 
containing the same exact context, but with no administration of a CS or foot 
shock. Freezing was analyzed for 5 min. On day 3, a mouse was placed in a test 
chamber that was different from the conditioning chamber. After a 60-s ex-ploratory 
period, the tone was presented for 60 s without the footshock. The 
rate of freezing response of mice was used to measure the fear memory. 
Quantitative real-time PCR. RNA was extracted from the brain homog-enates 
and cell lysates using the RNeasy Lipid Tissue Mini kit and RNeasy 
Plus Mini kit (QIAGEN) according to the manufacturer’s instructions. 
cDNA was synthesized from 5 μg of total RNA using a commercially avail-able 
kit (Takara Bio Inc.). Quantitative real-time PCR was performed using 
a Corbett research RG-6000 real-time PCR instrument. Used primers are 
described in Table S2. 
EM. Brain tissues and cells were fixed in 3% glutaraldehyde/0.1 M phosphate 
buffer, pH 7.4, and postfixed in 1% osmium tetroxide in Sorensen’s phosphate 
buffer. After dehydration in ethyl alcohol, the tissue and cells were embedded 
in epon (Electron Microscopy Sciences). Samples were cut serially and placed 
on copper grids and analyzed using a transmission EM (Tecnai). Images were 
captured on a digital camera and Xplore3D tomography software. 
Intracellular protein degradation measurement. Total protein degrada-tion 
in cultured cells was measured by pulse-chase experiments with 48 h 
pulse with 2 μCi/ml [3H]-leucine for 48 h to preferentially label long-lived 
proteins (Lee et al., 2010b). 
Western blotting. Samples were immunoblotted as previously described 
(Settembre et al., 2011; Lee et al., 2012). Primary antibodies to the following
in serum-free media hormone mix media (Okada et al., 2008) for 10–14 d to 
allow the formation of neurospheres. Neurospheres were passaged repeatedly 
by dissociation into single cells followed by culture in the same manner. Typi-cally, 
neurospheres between passages 3 and 8 were used for analysis. For 
terminal differentiation, dissociated neurospheres were allowed to adhere to 
poly-l-ornithine– and laminin-coated coverslips and cultured for 10 d. 
AP, senescence-associated--galactosidase (SA--gal), and immuno-cytochemical 
staining. AP staining was performed using an ES-AP detec-tion 
kit (EMD Millipore) according to manufacturer’s recommendations. 
SA--gal activity was detected using SA--gal staining kit (Cell Signaling 
Technology) according to manufacturer’s protocol. For immunocytochemical 
analysis, we used anti-SSEA4, TRA-1-60, TRA-1-81 (mouse, 1:100; EMD 
Millipore), anti–-III-tubulin (mouse, 1:400; EMD Millipore), rabbit anti–LC- 
3B (1:200; Cell Signaling Technology), rabbit anti-ASM (1:1,000, Abcam), 
mouse anti-LAMP1 (1:100; Abcam), and mouse anti-LBPA (1:500; Echelon). 
Teratoma formation and histological analysis. Established iPSCs were 
prepared at 107 cells/ml in PBS. Suspended cells (1–3 × 106) were injected 
into testes of anesthetized male SCID Beige mice. 8 wk after transplantation, 
mice were sacrificed and tumors were dissected. Tumor samples were fixed in 
10% formalin and embedded in paraffin. Sections were stained with hema-toxylin 
and eosin. 
Statistical analysis. Comparisons between two groups were performed 
with Student’s t test. In cases where more than two groups were compared 
with each other, a one-way analysis of variance (ANOVA) was used, followed 
by Tukey’s HSD test. All statistical analysis was performed using SPSS statisti-cal 
software. P  0.05 was considered to be significant. 
Online supplemental material. Table S1 shows subjects’ characteristics. 
Table S2 shows sequences of primer pairs. Online supplemental material is 
available at http://www.jem.org/cgi/content/full/jem.20132451/DC1. 
This work was supported by the Bio  Medical Technology Development Program 
(2010-0020234, 2011-0019356, 2012M3A9C6049913, and 2012M3A9C6050107) of 
the National Research Foundation (NRF) of Korea funded by the Ministry of Science, 
ICT  Future Planning, Republic of Korea. 
The authors declare no competing financial interests. 
Author contributions: J.K. Lee, H.K. Jin, M.H. Park, B.R. Kim, P.H. Lee, H. Nakauchi, 
J.E. Carter, and X. He performed experiments and analyzed data, J.K. Lee, H.K. Jin, 
and J.S. Bae designed the study and wrote the paper. E.H. Schuchman and J.S. Bae 
interpreted the data and reviewed the paper. All authors discussed results and 
commented on the manuscript. 
Submitted: 26 November 2013 
Accepted: 20 June 2014 
REFERENCES 
Boland, B., A. Kumar, S. Lee, F.M. Platt, J. Wegiel, W.H. Yu, and R.A. Nixon. 
2008. Autophagy induction and autophagosome clearance in neurons: 
relationship to autophagic pathology in Alzheimer’s disease. J. Neurosci. 
28:6926–6937. http://dx.doi.org/10.1523/JNEUROSCI.0800-08.2008 
Brewer, G.J., and J.R. Torricelli. 2007. Isolation and culture of adult neu-rons 
and neurospheres. Nat. Protoc. 2:1490–1498. http://dx.doi.org/10 
.1038/nprot.2007.207 
Cataldo, A.M., C.M. Peterhoff, S.D. Schmidt, N.B. Terio, K. Duff, M. 
Beard, P.M. Mathews, and R.A. Nixon. 2004. Presenilin mutations in 
familial Alzheimer disease and transgenic mouse models accelerate neu-ronal 
lysosomal pathology. J. Neuropathol. Exp. Neurol. 63:821–830. 
Cuervo, A.M., L. Stefanis, R. Fredenburg, P.T. Lansbury, and D. Sulzer. 
2004. Impaired degradation of mutant alpha-synuclein by chaperone-mediated 
autophagy. Science. 305:1292–1295. http://dx.doi.org/10 
.1126/science.1101738 
Cutler, R.G., J. Kelly, K. Storie, W.A. Pedersen, A. Tammara, K. Hatanpaa, 
J.C. Troncoso, and M.P. Mattson. 2004. Involvement of oxidative 
proteins were used: BACE-1 (mouse, 1:1,000; Millipore), LC3 (rabbit, 
1:1,000; Cell Signaling Technology), Beclin-1 (rabbit, 1:1,000; Cell Signaling 
Technology), p62 (rabbit, 1:1,000; Cell Signaling Technology), rab5 (rabbit, 
1:1,000; Cell Signaling Technology), rab7 (rabbit, 1:1,000; Cell Signaling 
Technology), TFEB (rabbit, 1:1,000; Cell Signaling Technology), Lamp1 (rab-bit, 
1:1,000; Abcam), TFEB (rabbit, 1:500; Novus Biologicals), cathepsin 
D (goat, 1:500; RD Systems), 6E10 (mouse, 1:500; Signet), Histon H3 (rab-bit, 
1:1,000; Cell Signaling Technology), and -actin (1:1,000; Santa Cruz 
Biotechnology, Inc.). We performed densitometric quantification using the 
ImageJ software (National Institutes of Health). 
ASM and AC activity assays. We performed the measurements as previ-ously 
described methods using a UPLC system (Waters; He et al., 2010). 
Lipid extraction and ceramide/sphingomyelin quantification. We 
prepared samples for lipid extraction as previously described (Lee et al., 
2010a). To quantify the sphingomyelin and ceramide levels, the dried lipid 
extract was resuspended in 0.2% Igepal CA-630 (Sigma-Aldrich) and the 
levels of each lipid were determined using the UPLC system. 
Isolation of neuron and microglia. We isolated neuron and microglia 
from the mouse brain as previously described (Brewer and Torricelli, 2007). 
In brief, 9-mo-old mice cerebrum were minced in HibernateA (Brainbits 
LLC)/B27 (Invitrogen) medium and dissociated using papain solution. After 
tissue trituration, cells were separated by density gradient centrifugation. 
Fractionated cells were used for ASM activity assay. 
LysoTracker labeling and quantification. LysoTracker red (Invitrogen) was 
used at a final concentration of 75 nM. The cells were trypsinized, resuspended 
in PBS, and analyzed on a FACSCalibur using FACSDiva software (BD). 
Cell viability assays. Cell viability was quantified by using MTT (3-(4,5- 
Dimethylthiazol-2-yl)-2,5-diphen yltetrazoliumbromide; Sigma-Aldrich) re-agent. 
In brief, human fibroblast was seeded onto 96-well plates at a density of 
1.5 × 103 cells per well. 10 μM ASM was added to the culture media, and the 
cells were incubated for 24 h. MTT stock solution (5 mg/ml) was prepared in 
PBS (Gibco) and added to the culture media at a final concentration of 1 mg/ml. 
After 90 min incubation, the media was removed, and the chromogen in the 
cells was dissolved in DMSO containing 0.01 N NaOH. The absorbance was 
measured at 570 nm using a 96-well microplate spectrophotometer. 
Measurement of activity of cathepsin D. Enzyme activity of cathepsin 
D was determined with cathepsin D activity fluorometric assay kit according 
to the manufacturer’s protocol (Abcam). 
Generation of iPSCs. PS1-iPSCs were established from the PS1 patient’s 
skin fibroblasts (Coriell Institute) as previously described (Okita et al., 2007), 
with slight modifications. In brief, PS1 fibroblasts were seeded at 3 × 105 cells 
in 60 mm2 dishes coated with gelatin. On day 1, the VSV-G pseudotyped ret-roviral 
vector system carrying OCT4, SOX2, KLF4, and c-Myc was added to 
fibroblast cultures. On day 2, cells were subjected to the same transduction 
procedures and harvested 24 h later. Transduced cells were replated on mouse 
embryonic fibroblast (MEF) layers in 100 mm2 dishes containing the fibro-blast 
medium. On the next day, the medium was changed to complete ES 
medium with 0.5 mM valproic acid (Sigma-Aldrich), and thereafter changed 
every other day. After 20 d, ES-like colonies appeared and were picked up to 
be reseeded on new MEF feeder cells. Cloned ES-like colonies were sub-jected 
to further analysis. Normal iPSC line (HPS0063) was obtained from 
the RIKEN Bioresource Center (Takahashi et al., 2007b). 
In vitro differentiation of human iPSCs. Neural differentiation of iPSCs 
was performed as described previously (Okada et al., 2008). iPSC colonies 
were detached from feeder layers and cultured in suspension as embryonic 
body for 30 d in bacteriological dishes. Embryonic bodies were then enzymati-cally 
dissociated into single cells and the dissociated cells cultured in suspension 
1568 Role of ASM in the pathogenesis of AD | Lee et al.
JEM Vol. 211, No. 8 
Ar t icle 
Kondo, T., M. Asai, K. Tsukita, Y. Kutoku, Y. Ohsawa, Y. Sunada, K. 
Imamura, N. Egawa, N. Yahata, K. Okita, et al. 2013. Modeling 
Alzheimer’s disease with iPSCs reveals stress phenotypes associated with 
intracellular A and differential drug responsiveness. Cell Stem Cell. 
12:487–496. http://dx.doi.org/10.1016/j.stem.2013.01.009 
Lahiri, S., and A.H. Futerman. 2007. The metabolism and function of 
sphingolipids and glycosphingolipids. Cell. Mol. Life Sci. 64:2270–2284. 
http://dx.doi.org/10.1007/s00018-007-7076-0 
Lai, A.Y., and J. McLaurin. 2012. Inhibition of amyloid-beta peptide aggre-gation 
rescues the autophagic deficits in the TgCRND8 mouse model 
of Alzheimer disease. Biochim. Biophys. Acta. 1822:1629–1637. http:// 
dx.doi.org/10.1016/j.bbadis.2012.07.003 
Lang, P.A., M. Schenck, J.P. Nicolay, J.U. Becker, D.S. Kempe, A. Lupescu, 
S. Koka, K. Eisele, B.A. Klarl, H. Rübben, et al. 2007. Liver cell death 
and anemia in Wilson disease involve acid sphingomyelinase and ce-ramide. 
Nat. Med. 13:164–170. http://dx.doi.org/10.1038/nm1539 
Lee, H., J.K. Lee, W.K. Min, J.H. Bae, X. He, E.H. Schuchman, J.S. Bae, and 
H.K. Jin. 2010a. Bone marrow-derived mesenchymal stem cells prevent 
the loss of Niemann-Pick type C mouse Purkinje neurons by correcting 
sphingolipid metabolism and increasing sphingosine-1-phosphate. Stem 
Cells. 28:821–831. http://dx.doi.org/10.1002/stem.401 
Lee, J.H., W.H. Yu, A. Kumar, S. Lee, P.S. Mohan, C.M. Peterhoff, D.M. Wolfe, 
M. Martinez-Vicente, A.C. Massey, G. Sovak, et al. 2010b. Lysosomal 
proteolysis and autophagy require presenilin 1 and are disrupted by 
Alzheimer-related PS1 mutations. Cell. 141:1146–1158. http://dx.doi 
.org/10.1016/j.cell.2010.05.008 
Lee, J.K., E.H. Schuchman, H.K. Jin, and J.S. Bae. 2012. Soluble CCL5 de-rived 
from bone marrow-derived mesenchymal stem cells and activated 
by amyloid  ameliorates Alzheimer’s disease in mice by recruiting bone 
marrow-induced microglia immune responses. Stem Cells. 30:1544–1555. 
http://dx.doi.org/10.1002/stem.1125 
Li, J., T. Kanekiyo, M. Shinohara, Y. Zhang, M.J. LaDu, H. Xu, and G. Bu. 
2012. Differential regulation of amyloid- endocytic trafficking and 
lysosomal degradation by apolipoprotein E isoforms. J. Biol. Chem. 
287:44593–44601. http://dx.doi.org/10.1074/jbc.M112.420224 
Mielke, M.M., and C.G. Lyketsos. 2010. Alterations of the sphingolipid path­way 
in Alzheimer’s disease: new biomarkers and treatment targets? Neuromo­lecular 
Med. 12:331–340. http://dx.doi.org/10.1007/s12017-010-8121-y 
Mielke, M.M., V.V. Bandaru, N.J. Haughey, J. Xia, L.P. Fried, S. Yasar, M. Albert, V. 
Varma, G. Harris, E.B. Schneider, et al. 2012. Serum ceramides increase the 
risk of Alzheimer disease: the Women’s Health and Aging Study II. Neurol­ogy. 
79:633–641. http://dx.doi.org/10.1212/WNL.0b013e318264e380 
Nixon, R.A. 2007. Autophagy, amyloidogenesis and Alzheimer disease. J. 
1569 
Cell Sci. 120:4081–4091. http://dx.doi.org/10.1242/jcs.019265 
Nixon, R.A., and D.S. Yang. 2011. Autophagy failure in Alzheimer’s disease— 
locating the primary defect. Neurobiol. Dis. 43:38–45. http://dx.doi.org/ 
10.1016/j.nbd.2011.01.021 
Okada, Y., A. Matsumoto, T. Shimazaki, R. Enoki, A. Koizumi, S. Ishii, Y. 
Itoyama, G. Sobue, and H. Okano. 2008. Spatiotemporal recapitulation 
of central nervous system development by murine embryonic stem cell-derived 
neural stem/progenitor cells. Stem Cells. 26:3086–3098. http:// 
dx.doi.org/10.1634/stemcells.2008-0293 
Okita, K., T. Ichisaka, and S. Yamanaka. 2007. Generation of germline-competent 
induced pluripotent stem cells. Nature. 448:313–317. http:// 
dx.doi.org/10.1038/nature05934 
Petrache, I., V. Natarajan, L. Zhen, T.R. Medler, A.T. Richter, C. Cho, 
W.C. Hubbard, E.V. Berdyshev, and R.M. Tuder. 2005. Ceramide up-regulation 
causes pulmonary cell apoptosis and emphysema-like disease 
in mice. Nat. Med. 11:491–498. http://dx.doi.org/10.1038/nm1238 
Rubinsztein, D.C., A.M. Cuervo, B. Ravikumar, S. Sarkar, V. Korolchuk, 
S. Kaushik, and D.J. Klionsky. 2009. In search of an “autophagomom-eter”. 
Autophagy. 5:585–589. http://dx.doi.org/10.4161/auto.5.5.8823 
Santana, P., L.A. Peña, A. Haimovitz-Friedman, S. Martin, D. Green, M. 
McLoughlin, C. Cordon-Cardo, E.H. Schuchman, Z. Fuks, and R. 
Kolesnick. 1996. Acid sphingomyelinase-deficient human lymphoblasts 
and mice are defective in radiation-induced apoptosis. Cell. 86:189–199. 
http://dx.doi.org/10.1016/S0092-8674(00)80091-4 
Selkoe, D.J. 2001. Alzheimer’s disease: genes, proteins, and therapy. Physiol. 
Rev. 81:741–766. 
stress-induced abnormalities in ceramide and cholesterol metabolism 
in brain aging and Alzheimer’s disease. Proc. Natl. Acad. Sci. USA. 
101:2070–2075. http://dx.doi.org/10.1073/pnas.0305799101 
Dhami, R., and E.H. Schuchman. 2004. Mannose 6-phosphate receptor-mediated 
uptake is defective in acid sphingomyelinase-deficient mac-rophages: 
implications for Niemann-Pick disease enzyme replacement 
therapy. J. Biol. Chem. 279:1526–1532. http://dx.doi.org/10.1074/jbc. 
M309465200 
Di Paolo, G., and T.W. Kim. 2011. Linking lipids to Alzheimer’s disease: cho-lesterol 
and beyond. Nat. Rev. Neurosci. 12:284–296. http://dx.doi.org/ 
10.1038/nrn3012 
Ginsberg, S.D., E.J. Mufson, S.E. Counts, J. Wuu, M.J. Alldred, R.A. Nixon, 
and S. Che. 2010. Regional selectivity of rab5 and rab7 protein upregula-tion 
in mild cognitive impairment and Alzheimer’s disease. J. Alzheimers 
Dis. 22:631–639. 
Górska, M., E. Barańczuk, and A. Dobrzyń. 2003. Secretory Zn2+-dependent 
sphingomyelinase activity in the serum of patients with type 2 diabetes 
is elevated. Horm. Metab. Res. 35:506–507. http://dx.doi.org/10.1055/ 
s-2003-41810 
Grimm, M.O., H.S. Grimm, A.J. Pätzold, E.G. Zinser, R. Halonen, M. 
Duering, J.A. Tschäpe, B. De Strooper, U. Müller, J. Shen, and T. 
Hartmann. 2005. Regulation of cholesterol and sphingomyelin metabo-lism 
by amyloid- and presenilin. Nat. Cell Biol. 7:1118–1123. http:// 
dx.doi.org/10.1038/ncb1313 
Grösgen, S., M.O. Grimm, P. Friess, and T. Hartmann. 2010. Role of amyloid 
beta in lipid homeostasis. Biochim. Biophys. Acta. 1801:966–974. http:// 
dx.doi.org/10.1016/j.bbalip.2010.05.002 
Hartmann, T., J. Kuchenbecker, and M.O. Grimm. 2007. Alzheimer’s disease: 
the lipid connection. J. Neurochem. 103:159–170. http://dx.doi.org/10 
.1111/j.1471-4159.2007.04715.x 
Haughey, N.J., V.V. Bandaru, M. Bae, and M.P. Mattson. 2010. Roles for 
dysfunctional sphingolipid metabolism in Alzheimer’s disease neuro-pathogenesis. 
Biochim. Biophys. Acta. 1801:878–886. http://dx.doi.org/10 
.1016/j.bbalip.2010.05.003 
He, X., and E.H. Schuchman. 2012. Potential role of acid sphingomyelin-ase 
in environmental health. Zhong Nan Da Xue Xue Bao Yi Xue Ban. 
37:109–125. 
He, X., S.R. Miranda, X. Xiong, A. Dagan, S. Gatt, and E.H. Schuchman. 1999. 
Characterization of human acid sphingomyelinase purified from the 
media of overexpressing Chinese hamster ovary cells. Biochim. Biophys. Acta. 
1432:251–264. http://dx.doi.org/10.1016/S0167-4838(99)00069-2 
He, X., Y. Huang, B. Li, C.X. Gong, and E.H. Schuchman. 2010. Deregulation 
of sphingolipid metabolism in Alzheimer’s disease. Neurobiol. Aging. 
31:398–408. http://dx.doi.org/10.1016/j.neurobiolaging.2008.05.010 
Horinouchi, K., S. Erlich, D.P. Perl, K. Ferlinz, C.L. Bisgaier, K. Sandhoff, R.J. 
Desnick, C.L. Stewart, and E.H. Schuchman. 1995. Acid sphingomyelin-ase 
deficient mice: a model of types A and B Niemann-Pick disease. Nat. 
Genet. 10:288–293. http://dx.doi.org/10.1038/ng0795-288 
Howlett, D.R., J.C. Richardson, A. Austin, A.A. Parsons, S.T. Bate, D.C. 
Davies, and M.I. Gonzalez. 2004. Cognitive correlates of A deposition 
in male and female mice bearing amyloid precursor protein and preseni-lin- 
1 mutant transgenes. Brain Res. 1017:130–136. http://dx.doi.org/10 
.1016/j.brainres.2004.05.029 
Jenkins, R.W., D. Canals, and Y.A. Hannun. 2009. Roles and regulation 
of secretory and lysosomal acid sphingomyelinase. Cell. Signal. 21:836– 
846. http://dx.doi.org/10.1016/j.cellsig.2009.01.026 
Katsel, P., C. Li, and V. Haroutunian. 2007. Gene expression alterations in 
the sphingolipid metabolism pathways during progression of demen-tia 
and Alzheimer’s disease: a shift toward ceramide accumulation at 
the earliest recognizable stages of Alzheimer’s disease? Neurochem. Res. 
32:845–856. http://dx.doi.org/10.1007/s11064-007-9297-x 
Kirkegaard, T., A.G. Roth, N.H. Petersen, A.K. Mahalka, O.D. Olsen, I. Moilanen, 
A. Zylicz, J. Knudsen, K. Sandhoff, C. Arenz, et al. 2010. Hsp70 stabilizes 
lysosomes and reverts Niemann-Pick disease-associated lysosomal pathol-ogy. 
Nature. 463:549–553. http://dx.doi.org/10.1038/nature08710 
Kojima, N., T. Sakamoto, S. Endo, and H. Niki. 2005. Impairment of con-ditioned 
freezing to tone, but not to context, in Fyn-transgenic mice: 
relationship to NMDA receptor subunit 2B function. Eur. J. Neurosci. 
21:1359–1369. http://dx.doi.org/10.1111/j.1460-9568.2005.03955.x
Sentelle, R.D., C.E. Senkal, W. Jiang, S. Ponnusamy, S. Gencer, S.P. Selvam, V.K. 
Ramshesh, Y.K. Peterson, J.J. Lemasters, Z.M. Szulc, et al. 2012. Ceramide 
targets autophagosomes to mitochondria and induces lethal mitophagy. 
Nat. Chem. Biol. 8:831–838. http://dx.doi.org/10.1038/nchembio.1059 
Settembre, C., C. Di Malta, V.A. Polito, M. Garcia Arencibia, F. Vetrini, S. 
Erdin, S.U. Erdin, T. Huynh, D. Medina, P. Colella, et al. 2011. TFEB 
links autophagy to lysosomal biogenesis. Science. 332:1429–1433. http:// 
dx.doi.org/10.1126/science.1204592 
Smith, E.L., and E.H. Schuchman. 2008. The unexpected role of acid sphin-gomyelinase 
in cell death and the pathophysiology of common diseases. 
FASEB J. 22:3419–3431. http://dx.doi.org/10.1096/fj.08-108043 
Su, H., F. Li, M.J. Ranek, N. Wei, and X. Wang. 2011. COP9 signalosome reg-ulates 
autophagosome maturation. Circulation. 124:2117–2128. http:// 
dx.doi.org/10.1161/CIRCULATIONAHA.111.048934 
Takahashi, K., K. Okita, M. Nakagawa, and S. Yamanaka. 2007a. Induction of 
pluripotent stem cells from fibroblast cultures. Nat. Protoc. 2:3081–3089. 
http://dx.doi.org/10.1038/nprot.2007.418 
Takahashi, K., K. Tanabe, M. Ohnuki, M. Narita, T. Ichisaka, K. Tomoda, and 
S. Yamanaka. 2007b. Induction of pluripotent stem cells from adult 
human fibroblasts by defined factors. Cell. 131:861–872. http://dx.doi 
.org/10.1016/j.cell.2007.11.019 
Tamboli, I.Y., H. Hampel, N.T. Tien, K. Tolksdorf, B. Breiden, P.M. Mathews, 
P. Saftig, K. Sandhoff, and J. Walter. 2011. Sphingolipid storage affects 
autophagic metabolism of the amyloid precursor protein and promotes 
A generation. J. Neurosci. 31:1837–1849. http://dx.doi.org/10.1523/ 
JNEUROSCI.2954-10.2011 
Teichgräber, V., M. Ulrich, N. Endlich, J. Riethmüller, B. Wilker, C.C. De 
Oliveira-Munding, A.M. van Heeckeren, M.L. Barr, G. von Kürthy, K.W. 
Schmid, et al. 2008. Ceramide accumulation mediates inflammation, cell 
death and infection susceptibility in cystic fibrosis. Nat. Med. 14:382– 
391. http://dx.doi.org/10.1038/nm1748 
Wymann, M.P., and R. Schneiter. 2008. Lipid signalling in disease. Nat. Rev. 
Mol. Cell Biol. 9:162–176. http://dx.doi.org/10.1038/nrm2335 
Yankner, B.A., T. Lu, and P. Loerch. 2008. The aging brain. Annu. Rev. Pathol. 
3:41–66. http://dx.doi.org/10.1146/annurev.pathmechdis.2.010506.092044 
Yu, W.H., A.M. Cuervo, A. Kumar, C.M. Peterhoff, S.D. Schmidt, J.H. Lee, 
P.S. Mohan, M. Mercken, M.R. Farmery, L.O. Tjernberg, et al. 2005. 
Macroautophagy—a novel -amyloid peptide-generating pathway acti-vated 
in Alzheimer’s disease. J. Cell Biol. 171:87–98. http://dx.doi.org/ 
10.1083/jcb.200505082 
Zeng, X., J.H. Overmeyer, and W.A. Maltese. 2006. Functional specificity 
of the mammalian Beclin-Vps34 PI 3-kinase complex in macroau-tophagy 
versus endocytosis and lysosomal enzyme trafficking. J. Cell Sci. 
119:259–270. http://dx.doi.org/10.1242/jcs.02735 
Zhou, J.W., X.R. Cheng, J.P. Cheng, W.X. Zhou, and Y.X. Zhang. 2012. The 
activity and mRNA expression of -secretase, cathepsin D, and 
cathepsin B in the brain of senescence-accelerated mouse. J. Alzheimers 
Dis. 28:471–480. 
1570 Role of ASM in the pathogenesis of AD | Lee et al.
MICROMANIPULATION 
The most powerful aspect of the Multi-Link Position Control™ 
software is the ability to link and coordinate movement 
of multiple devices that can be connected to our MPC-200 
controller. You can combine manipulators, translators, 
microscopes (MOM or SOM) and stages to give you complete 
control over your complex experiments. Bring all devices to 
memorized positions or bring pipettes to a working location in 
seconds. Available as a free download on our web site. 
MICROPIPETTE FABRICATION 
Sutter Instrument, the recognized leader in micropipette 
fabrication technology, offers leading edge technology in 
the P-1000 micropipette puller with an intuitive, full-featured 
interface. An extensive library of built-in programs is available 
through the color touch-screen display, taking the guesswork 
out of pipette pulling. 
OPTICAL PRODUCTS 
Our latest products include the Lambda HPX, a new 
high-powered white light LED and the versatile SOM simple 
moving microscope optimized to allow in vivo and in vitro 
experimentation in one set-up. As with our two-photon 
MOM microscope, the SOM can robotically position the 
objective over the sample and focus, opening up experimental 
possibilities. 
MICROINJECTION 
The XenoWorks® microinjection system has been designed 
to meet the needs of a wide variety of applications that require 
the manipulation of cells and embryonic tissues including ICSI, 
ES Cell Microinjection, and Adherent Cell Microinjection. 
Highly-responsive movement and excellent ergonomics 
intuitively link the user with the micropipette, improving 
yield – saving time and resources. 
Precision Instrumentation 
for the Sciences 
ONE D I G I T A L D R I V E , N O V A T O , CA. 94949 PHONE: 415.883.0128 | FAX: 415.883.0572 
EMAIL: INFO@SUTTER.COM | WWW.SUTTER.COM

Jem neuroscience special_issue

  • 1.
    THE JOURNAL OF EXPERIMENTAL MEDICINE SELECTED ARTICLES NOVEMBER 2014 www.jem.org NEUROSCIENCE
  • 2.
    Behind good imagesare great protocols Everyone loves beautiful images, but the challenge is to generate clean data. Selecting the right IHC/ICC protocol does not have to be a daunting task. Receive an IHC/ICC Protocol Guide with your next purchase of performance-validated reagents. This easy-to-use laboratory reference is suitable for basic to intermediate skill levels and contains: Direct and indirect protocols Colorimetric and immunofluorescence staining techniques At-a-glance workflow diagrams Required material lists Troubleshooting guide See how you can get your IHC/ICC Protocol Guide. www.ebioscience.com/ihc-jem Great protocols found here Biology for a better world. NORTH AMERICA: 888.999.1371 EUROPE: +43 1 796 40 40-305 JAPAN: +81 (0)3 6430 4020 INQUIRIES: info@ebioscience.com ©Affymetrix, Inc. All rights reserved. For Research Use Only. Not for use in diagnostic or therapeutic procedures.
  • 3.
    Welcome Neuroscience TheJournal of Experimental Medicine now prints topic-specific mini collections to showcase a handful of our recent publications. In this installment, we highlight papers focusing on the mechanisms and models of neurological disease. Myelin destruction in multiple sclerosis (MS) is mediated by inflammatory macrophages, but the origin of these cells has been unclear. Our collection begins with an Insight from Michael Heneka discussing findings from Yamasaki et al. who use a mouse model of MS to distinguish tissue-resident microglial cells from infiltrating monocytes. Using double chemokine reporter mice, the authors find that monocyte-derived macrophages initiate myelin destruction, mainly in the nodes of Ranvier, while microglia-derived macrophages are involved with clearing debris. In a different type of central nervous system (CNS) injury, O’Donovan et al. demonstrate that activation of intraneuronal B-RAF kinase is sufficient to drive axon regeneration after nerve crush injury. An Insight from Valeria Cavalli and David Holtzman discusses how reactivation of the B-RAF pathway, which appears to be quiescent in central axons, can be utilized for regrowth. Together, these studies offer new strategies to treat inflammatory pathologies and promote repair. Acute cerebral ischemia reperfusion injury is mediated in part by T cells. Clarkson et al. show that brain-infiltrating CD4+ T cells sustain neuroinflammation after stroke in mice by producing interleukin (IL)-21 and increasing neuronal death. Treatment with an IL-21 decoy receptor or genetic lack of IL-21 protected animals from brain injury following stroke, offering a potential target for immunotherapy. Additionally, analysis of postmortem human brain tissue confirmed that IL-21 localizes to CD4+ T cells surrounding acute stroke lesions. Loss of cells in the retina is one of the earliest signs of frontotemporal dementia (FTD), occurring even before behavioral changes appear. Ward et al. show that mislocalization of CNS protein TDP-43 in eye neurons is associated with retinal thinning and occurs before the neurologic symptoms of FTD develop. Misplaced TDP-43 appears to be due to low expression of the TDP-43 regulating protein Ran, as boosting Ran expression corrects TDP-43 localization and increases neuron survival in the eye. Understanding the mechanisms underlying FTD could lead to novel therapeutic targets. Cerebral vascular abnormalities in Alzheimer’s disease (AD) have been shown to correlate with the degree of cognitive impairment. Strickland and colleagues describe a small molecule, RU-505, that inhibits the interaction between amyloid-b (Ab) and the blood clotting protein fibrinogen, reducing vascular pathologies and ameliorating cognitive impairment in mouse models of AD. Thus targeting neurovascular pathology may offer new a therapeutic strategy for treating AD. In AD, various biochemical functions of brain cells can also go awry, leading to progressive neuronal damage and eventual memory loss. Impaired autophagy causes the accumulation of toxic protein plaques characteristic of the disease. Bae and colleagues find elevated levels of acid sphingomyelinase (ASM), which breaks down cell membrane lipids in the myelin sheath that coat nerve endings. Reducing levels of ASM in mice with AD-like disease restored autophagy, lessened brain pathology, and improved learning and memory in the mice. Together these studies provide new insights into the biology and mechanisms of neurologic diseases and offer insight into therapeutics. We hope you enjoy this complimentary copy of our Neuroscience collection. We invite you to explore additional collections at www.jem.org and to follow JEM on Facebook, Google+, and Twitter. Selected Articles November 2014 Macrophages derived from infiltrating monocytes mediate autoimmune myelin destruction Michael T. Heneka Differential roles of microglia and monocytes in the inflamed central nervous system Ryo Yamasaki, Haiyan Lu, Oleg Butovsky, Nobuhiko Ohno, Anna M. Rietsch, Ron Cialic, Pauline M. Wu, Camille E. Doykan, Jessica Lin, Anne C. Cotleur, Grahame Kidd, Musab M. Zorlu, Nathan Sun, Weiwei Hu, LiPing Liu, Jar-Chi Lee, Sarah E. Taylor, Lindsey Uehlein, Debra Dixon, Jinyu Gu, Crina M. Floruta, Min Zhu, Israel F. Charo, Howard L. Weiner, and Richard M. Ransohoff
  • 4.
    AVANTI’S NEW PROBES PACFA pacFA is a new technology that Avanti is making available to probe cellular protein-lipid interactions in vivo. The pacFA lipid contains a photoactivable diazirine ring with a clickable alkyne group and was developed by Dr. Per Haberkant at the European Molecular Biology Laboratory. To screen for protein-lipid interactions cells are fed pacFA as a pre-cursor for the biosynthesis of bifunctional lipids. Proteins in contact with the bifunctional lipids are then cross-linked by UV irradiation of the diazirine ring. Finally, click chemistry is used to label the alkyne with a reporter molecule. Labeling with a biotinylated azide allows for the affinity purification and profiling of cross-linked proteins with mass spectrometry; la-beling with a fluorescent azide allows visualization of cross-linked proteins with microscopy. Haberkant, P., R. Raijmakers, M. Wildwater, T. Sachsenheimer, B. Brugger, K. Maeda, M. Houweling, A.C. Gavin, C. Schultz, G. van Meer, A.J. Heck, and J.C. Holthuis. (2013). In vivo profiling and visualization of cellular protein-lipid interactions using bifunctional fatty acids. Angew Chem Int Ed Engl 52:4033-8. AVANTI® IS THE WORLD’S FIRST CHOICE FOR - • PHOSPHOLIPIDS, SPHINGOLIPIDS, DETERGENTS & STEROLS • CGMP LIPIDS FOR PHARMACEUTICAL PRODUCTION • LIPID ANALYSIS VISIT AVANTILIPIDS.COM pacFA Avanti Number 900401 pacFA-18:1 PC Avanti Number 900408 16:0-pacFA PC Avanti Number 900407 pacFA Galactosyl Ceramide Avanti Number 900406 pacFA Glucosyl Ceramide Avanti Number 900405 pacFA Ceramide Avanti Number 900404
  • 5.
    B-RAF unlocks axonregeneration Valeria Cavalli and David M. Holtzman B-RAF kinase drives developmental axon growth and promotes axon regeneration in the injured mature CNS Kevin J. O’Donovan, Kaijie Ma, Hengchang Guo, Chen Wang, Fang Sun, Seung Baek Han, Hyukmin Kim, Jamie K. Wong, Jean Charron, Hongyan Zou, Young-Jin Son, Zhigang He, and Jian Zhong T cell–derived interleukin (IL)-21 promotes brain injury following stroke in mice Benjamin D.S. Clarkson, Changying Ling, Yejie Shi, Melissa G. Harris, Aditya Rayasam, Dandan Sun, M. Shahriar Salamat, Vijay Kuchroo, John D. Lambris, Matyas Sandor, and Zsuzsanna Fabry Early retinal neurodegeneration and impaired Ran-mediated nuclear import of TDP-43 in progranulin-deficient FTLD Michael E. Ward, Alice Taubes, Robert Chen, Bruce L. Miller, Chantelle F. Sephton, Jeffrey M. Gelfand, Sakura Minami, John Boscardin, Lauren Herl Martens, William W. Seeley, Gang Yu, Joachim Herz, Anthony J. Filiano, Andrew E. Arrant, Erik D. Roberson, Timothy W. Kraft, Robert V. Farese, Jr., Ari Green, and Li Gan A novel Ab-fibrinogen interaction inhibitor rescues altered thrombosis and cognitive decline in Alzheimer’s disease mice Hyung Jin Ahn, J. Fraser Glickman, Ka Lai Poon, Daria Zamolodchikov, Odella C. Jno-Charles, Erin H. Norris, and Sidney Strickland Acid sphingomyelinase modulates the autophagic process by controlling lysosomal biogenesis in Alzheimer’s disease Jong Kil Lee, Hee Kyung Jin, Min Hee Park, Bo-ra Kim, Phil Hyu Lee, Hiromitsu Nakauchi, Janet E. Carter, Xingxuan He, Edward H. Schuchman, and Jae-sung Bae
  • 6.
    NEW SIXTH EDITION MOLECULAR BIOLOGY OF THE CELL BRUCE ALBERTS, University of California, San Francisco, USA ALEXANDER JOHNSON, University of California, San Francisco, USA JULIAN LEWIS, Formerly of Cancer Research, UK DAVID MORGAN, University of California, San Francisco, USA MARTIN RAFF, University College London, UK KEITH ROBERTS, Emeritus, University of East Anglia, UK PETER WALTER, University of California, San Francisco, USA As the amount of informaƟ on in biology expands dramaƟ cally, it becomes increasingly important for textbooks to disƟ ll the vast amount of scienƟ Į c knowledge into concise principles and enduring concepts. As with previous ediƟ ons, Molecular Biol-ogy of the Cell, Sixth EdiƟ on accomplishes this goal with clear wriƟ ng and beauƟ ful illustraƟ ons. The Sixth EdiƟ on has been extensively revised and updated with the latest research in the Į eld of cell biology, and it provides an excepƟ onal framework for teaching and learning. December 2014 1,464 pages • 1,492 illustraƟ ons Hardback • 978-0-8153-4432-2 • $169 Loose-leaf • 978-0-8153-4524-4 • $125 E-books available, including rentals FÊÙ ÃÊÙ› ®Ä¥ÊÙÃã®ÊÄ ƒÄ— ãÊ ÖçÙ‘«ƒÝ› ƒã ƒ 25% —®Ý‘ÊçÄã, ò®Ý®ã www.garlandscience.com/mboc6 ƒÄ— ƒÖÖ½ù PÙÊÃÊ CÊ—› AGL90 ƒã ‘«›‘»Êçã. CONTENTS INTRODUCTION TO THE CELL 1. Cells and Genomes 2. Cell Chemistry and BioenergeƟ cs 3. Proteins BASIC GENETIC MECHANISMS 4. DNA, Chromosomes, and Genomes 5. DNA ReplicaƟ on, Repair, and RecombinaƟ on 6. How Cells Read the Genome: From DNA to Protein 7. Control of Gene Expression WAYS OF WORKING WITH CELLS 8. Analyzing Cells, Molecules, and Systems 9. Visualizing Cells INTERNAL ORGANIZATION OF THE CELL 10. Membrane Structure 11. Membrane Transport of Small Molecules and the Electrical ProperƟ es of Membranes 12. Intracellular Compartments and Protein SorƟ ng 13. Intracellular Membrane Traĸ c 14. Energy Conversion: Mitochondria and Chloroplasts 15. Cell Signaling 16. The Cytoskeleton 17. The Cell Cycle 18. Cell Death CELLS IN THEIR SOCIAL CONTEXT 19. Cell JuncƟ ons and the Extracellular Matrix 20. Cancer 21. Development of MulƟ cellular Organisms 22. Stem Cells and Tissue Renewal 23. Pathogens and InfecƟ on 24. The Innate and AdapƟ ve Immune Systems www.garlandscience.com
  • 7.
    THE JOURNAL OF EXPERIMENTAL MEDICINE Executive Editor Marlowe S. Tessmer phone (212) 327-8575 fax (212) 327-8511 email: jem@rockefeller.edu Senior Editor Heather L. Van Epps Scientific Editors Teodoro Pulvirenti Catarina Sacristán Editors Jean-Laurent Casanova Adolfo Garcia-Sastre David Holtzman Lewis L. Lanier William A. Muller Carl Nathan Michel Nussenzweig Anne O’Garra Alexander Rudensky Alan Sher Sasha Tarakhovsky Andreas Trumpp David Tuveson Editor Emeritus Alan N. Houghton Manuscript Coordinator Sylvia F. Cuadrado phone (212) 327-8575 fax (212) 327-8511 email: jem@rockefeller.edu Preflight Editor Rochelle Ritacco Assistant Production Editors Brianna Caszatt and Maya Frank-Levine Production Editor Shauna O’Garro Production Manager Camille Clowery Production Designer Erinn A. Grady Advisory Editors Shizuo Akira Kari Alitalo Frederick W. Alt K. Frank Austen Albert Bendelac Michael J. Bevan Christine A. Biron Christian Bogdan Hal E. Broxmeyer Meinrad Busslinger Arturo Casadevall Ajay Chawla Yongwon Choi Robert L. Coffman Daniel J. Cua Myron I. Cybulsky Riccardo Dalla Favera Glenn Dranoff Michael Dustin Douglas T. Fearon Vincent A. Fischetti Richard A. Flavell Patricia Gearhart Ronald N. Germain Christopher Goodnow Siamon Gordon Or Gozani Sergio Grinstein Philippe Gros Kristian Helin Chyi Hsieh Christopher A. Hunter Kayo Inaba Gerard Karsenty Jay Kolls Paul Kubes Vijay K. Kuchroo Ralf Kuppers Tomohiro Kurosaki Bart N. Lambrecht Klaus F. Ley Yong-Jun Liu Clare Lloyd Tak Mak Bernard Malissen James S. Malter Philippa Marrack Diane Mathis Ira Mellman Matthias Merkenschlager Sean J. Morrison Muriel Moser Christian Münz Cornelis Murre Benjamin G. Neel Michael Neuberger Victor Nussenzweig John J. O’Shea Paul H. Patterson Fiona Powrie Lluis Quintana-Murci Klaus Rajewsky Gwendalyn J. Randolph Jeffrey Ravetch Sergio Romagnani Nikolaus Romani David L. Sacks Shimon Sakaguchi Matthew D. Scharff Olaf Schneewind Stephen P. Schoenberger Hans Schreiber Gerold Schuler Robert A. Seder Rafick-P. Sékaly Charles N. Serhan Nilabh Shastri Ethan M. Shevach Roy L. Silverstein Jonathan Sprent Janet Stavnezer Andreas Strasser Stuart Tangye Steven L. Teitelbaum Thomas J. Templeton Kevin J. Tracey Giorgio Trinchieri Shannon Turley Marcel R.M. van den Brink Ulrich von Andrian Harald von Boehmer Christopher M. Walker Raymond M. Welsh E. John Wherry Linda S. Wicker Ian Wilson Thomas Wynn Monitoring Editors Marco Colonna Jason Cyster Stephen Hedrick Kristin A. Hogquist Andrew McMichael Luigi Notarangelo Anjana Rao Federica Sallusto Louis M. Staudt Toshio Suda Consulting Biostatistics Editors Glenn Heller Madhu Mazumdar Copyright to articles published in this journal is held by the authors. Articles are published by The Rockefeller University Press under license from the authors. Conditions for reuse of the articles by third parties are listed at http://www.rupress.org/terms Print ISSN 0022-1007 Online ISSN 1540-9538
  • 8.
    THE SOURCE FORMICROSCOPE AUTOMATION & ILLUMINATION ILLUMINATION AUTOMATION MICROMANIPULATION Robotic sample loading systems for slides and well plates Brightfield LED systems Precision compact micromanipulators for electrophysiology, microinjections and optogenetics 80 Reservoir Park Drive Rockland, MA. 02370 Tel: 800-877-2234 Web: www.prior.com With nearly 120 years of history, JEM continues to publish seminal work in areas of immunology, infectious disease, inflammation, hematopoiesis, microbial pathogenesis, oncology, stem cells, vaccines, virology, vascular biology, and neurobiology. 2015, Volume 212 13 pr int iss ues THE JOURNAL OF EXPERIMENTAL MEDICINE VOLUME 211 NUMBER 7 JUNE 30, 2014 www.jem.org Download the app for iPhone and iPad and get instant access to JEM wherever you are. www.jem.org/site/app THE JOURNAL OF EXPERIMENTAL MEDICINE Weekly online releases www.jem.org FGD5 SINGLES OUT STEM CELLS Thwarting Thrombosis While Blocking Bleeding Regulating Innate Immunity with LUBAC High precision linear motor XY microscope stages for a variety of optical platforms High intensity LED fluorescence systems ZDeck motorized manual physiology platforms Nanopositioning Piezo Z stages for well plates, petri and slides Compact visible light optical power meters Up to 14 manipulators on one controller Zero drift solid-state technology NEW! NEW! NEW!
  • 9.
    ELISpot • Highlysensitive assay to detect secretion of cytokines and other analytes by individual cells • Standard tool to investigate antigen-specific T-cell and B-cell responses in infectious diseases • Suitable for large-scale trials to monitor new vaccine candidates for e.g. HIV, Malaria and Cancer FluoroSpot • Same features as ELISpot but based on fluorescent detection to enable simultaneous analysis of multiple proteins • Suitable for analysis of polyfunctional T cells and when supply of cells is limited • Useful to enumerate B cells secreting antigen-specific antibodies of different isotypes Mabtech develops and manufactures monoclonal antibodies and kits specifically suited for ELISA, ELISpot and FluoroSpot. For 25 years we have maintained a strong research focus and been a leader in advancing these methods. Mabtech offers a wide portfolio of reagents and kits for research in human, monkey and mouse models as well as the veterinary field. For a complete listing please visit our website www.mabtech.com SWEDEN (Head Office): Tel: +46 8 716 27 00 E-mail: mabtech@mabtech.com AUSTRALIA: Tel: +61 3 9466 4007 E-mail: mabtech.au@mabtech.com FRANCE: Tel: +33 (0)4 92 38 80 70 E-mail: mabtech.fr@mabtech.com GERMANY: Tel: +46 8 55 679 827 E-mail: mabtech.de@mabtech.com USA: +1 513 871 4500 E-mail: mabtech.usa@mabtech.com Toll Free: 866 ELI-SPOT (354-7768)
  • 10.
    cell sciences cytokinecenter Buy one, get one free Stock up now on select cytokines, growth factors and chemokines. ® CELL SCIENCES INC • 480 NEPONSET STREET, BUILDING 12A, CANTON, MA 02021 Visit www.cellsciences.com and our social media pages for more information. www.cellsciences.com ® Order any two vials from this list for just $235 Enter promo code CYT241 when you place your order on-line or mention the promo code to get your discount when calling our toll-free number 888-769-1246. These recombinant proteins are low endotoxin, carrier-free, highly pure, biologically active and suitable for cell culture and animal studies. Get two of the same item or pick any two different items from the list.* Cell Sciences offers quality reagents for life science research and development: Native Recombinant Proteins Monoclonal Polyclonal Antibodies ELISA and ELISPOT kits Matched Antibody Pairs Cell and Tissue Lysates Small Molecules Bulk quantities and custom vialing of our recombinant proteins are also available. Cell Sciences, Inc. Toll Free: 888 769-1246 Tel: 781-828-0610 Fax: 781 828-0542 email: info@cellsciences.com web: www.cellsciences.com *This offer may not be combined with other offers or discounts. Catalog No: Item: Size: CRB100B Recombinant Human BMP-2 10 μg CRC400B Recombinant Human CNTF 20 μg CRF000B Recombinant Human FGF-acidic/FGF1 50 μg CRF001B Recombinant Human FGF-basic/FGF2 50 μg CRK300B Recombinant Human FGF-7/KGF 10 μg CRG300B Recombinant Human G-CSF/CSF3 10 μg CRG100B Recombinant Human GM-CSF/CSF2 20 μg CRG101B Recombinant Mouse GM-CSF/CSF2 20 μg CRG500B Recombinant Human GRO-alpha/CXCL1 25 μg CRG502B Recombinant Rat GRO-alpha/KC/CXCL1 25 μg CRI004B Recombinant Human IFN-alpha 2b 100 μg CRI000B Recombinant Human IFN-gamma 100 μg CRI001B Recombinant Mouse IFN-gamma 100 μg CRI002B Recombinant Rat IFN-gamma 100 μg CRI500B Recombinant Human IGF-1 100 μg CRI100B Recombinant Human IL-2 50 μg CRI153B Recombinant Human IL-10 10 μg CRI137B Recombinant Human IL-15 10 μg CRI162B Recombinant Human IL-17 25 μg CRI172B Recombinant Human IL-21 10 μg CRI225B Recombinant Human IL-33 10 μg CRM151B Recombinant Human M-CSF/CSF1 10 μg CRR000B Recombinant Human RANTES/CCL5 20 μg CRS000B Recombinant Human SDF-1 alpha 10 μg CRS002B Recombinant Human SDF-1 beta 10 μg CRT100B Recombinant Human TNF-alpha 50 μg CRT192B Recombinant Mouse TNF-alpha 20 μg CRV000B Recombinant Human VEGF 165 10 μg CRV014B Recombinant Mouse VEGF 165 10 μg
  • 11.
    Light Up Your Primaries New Alexa Fluor® Secondary Antibodies Alexa Fluor® 488 - AF488 Alexa Fluor® 555 - AF555 Alexa Fluor® 647 - AF647 info@SouthernBiotech.com www.SouthernBiotech.com ISO 9001:2008 Certified Quality Antibodies for Quality Research Since 1982 Alexa Fluor® is a registered trademark of Life Technologies 205.945.1774 Goat Anti-Mouse IgG1-AF488
  • 12.
    Below are afew of over 100 of our accessories. Temperature Control zFlexible 2/3 channel controller for heating/cooling zLow noise for patch, whole cell recording zExternal temp control input and outputs Transmission spectrum thin heater Accessories Transparent heaters Setup with 8 to 1 manifold for bulk ÀRZDQGMPRE8 8Ch miniature pre-heater for local drug application PO Box 11387, Norfolk, VA 23517 Tel: 800-398-4262; 757-622-0261 Fax: 757-622-0262 Email: info@cellmc.com To see all of our equipment and accessories please visit http://www.cellmc.com Since 1989 Cell Microcontrols has been designing and manufactur-ing temperature control and perfusion instruments for electrophysiology and microscopy research. With a customer base spanning over 250 universities and companies worldwide, customer support and satis-faction is our main objective. By care-fully researching our designs, we are able to make novel, dependable equip-ment available at a reasonable cost. Na/K pump current with solu-tions switched with cFlow. J. Gao SUNY @ Stony Brook, NY Perfusion System Output noise 1mV at 5V, 0.72A Patch recording from rat ventricular myocytes @ 37C using TC2BIP. H-G Yu, WVU,WV zThin (200Pm) heaters for inverted microscopes-short working distance lens zThick (0.6-1.1mm) for long working distance lens conventional microscopes. zRapid heating, uniform temperatures z8 channel perfusion control zRapid pinch valve switching (typ. 50ms) z6LPXOWDQHRXVÀRZFRQWURO and solution switching zDigital, analog and RS232 for computer control z8SJUDGHDEOH¿UPZDUH Flow test for BT-1-18BV tissue chamber Low cost reusable tissue chamber with stimulation for cul-tured/ dissociated cells ORRSKLJKHI¿FLHQF inline heaters, 0-3ml/ min and 0-6ml/min Cooling/heating module for delivering heated or cooled solution to tissue chambers using either rheostat or TC2BIP Ca currents in Purkinje myocytes recorded at 14.5oC. N Datyner SUNY @ Stony Brook, NY Temperature controlled solutions are switched at the mixing tip (1μL dead vol.) of the MPRE8 Cell MicroControls Equipment for cellular electrophysiology research
  • 13.
    Small Molecules info@bio-techne.com techsupport@bio-techne.com TEL 800 343 7475 Bio-Techne is a trading name for RD Systems North America Antibodies China info.cn@bio-techne.com TEL +86 (21) 52380373 Rest of World bio-techne.com/find-us/distributors TEL +1 612 379 2956 Europe ɿ Middle East ɿ Africa TEL +44 (0)1235 529449 Introducing TRUSTED GLOBAL BRANDS Stem Cell Products ELISAs Luminex® Proteome Profiler™ Arrays Proteins HIGHEST QUALITY PRODUCT PORTFOLIO
  • 14.
    INSIGHTS doi10.1084/jem.218insight1/doiaidjem.218insight1/aidauMichael T.Heneka/auAF1University of Bon/AF1cormichael.heneka@ukb.uni-bon.de/cordocheadInsights/docheaddoctopicNews/Macrophages derived from infiltrating monocytes mediate autoimmune myelin destruction IDjem.218insight1fig1.jpeg/IDMacrophages mediate myelin destruction in multiple sclerosis (MS), but the origin of these cells (whether de-rived from tissue-resident microglial cells or infiltrating monocytes) has been widely debated. Now, Yamasaki and colleagues distinguish these cells in a mouse model of MS and show that monocyte-derived macrophages (MDMs) mediate myelin destruction, whereas microglia-derived macrophages (MiDMs) clear up the debris. Previous attempts to decipher the nature and role of cells involved in autoimmune demyelination have proven challenging. Although ontogenetically distinct, it has not been possible to distinguish macrophages derived from tissue-resident or -infiltrating cells based on morphological features (by light microscopy) or surface phenotype. Previous attempts to address this problem include parabiosis and bone marrow trans-plantation after irradiation, both strategies with substantial technical problems and limitations. IDjem.218insight1fig2.eps/IDYamasaki et al. studied double chemokine receptor (CCR2-RFP+; CX3CR1-GFP+) mice in the experimental autoimmune encephalo-myelitis (EAE) mouse model of MS. Inflammatory lesions were filled with both MDMs and MiDMs. Confocal immunohistochemistry, serial block-face scanning electron microscopy (SBF-SEM), and subsequent 3D reconstruction revealed that myelin destruction was initiated by MDMs, often at the nodes of Ranvier, whereas MiDMs were not detected at this site. Disruption of MDM infiltration by CCR2 deficiency completely abolished the presence of macrophages at the nodes of Ranvier. Gene expression profiling of both cell types at disease onset revealed substantial differences, which correlated well with the observations obtained by SBF-SEM. MDMs expressed genes attributable to effector functions, including those involved in phagocytosis and cell clearance. In contrast, MiMD gene expression patterns at disease onset were characteristic of a repressed metabolic state. This paper sets a new standard for further studies in the field. For the first time, MDMs and MiDMs have been clearly differentiated and their morphological relation-ship to axoglial structures has been analyzed. The finding that MDMs rather than MiDMs initiate myelin destruction at disease onset should enable this cell population to be targeted more effectively in future. The next stage is to verify these findings in human tissue. Future research should also assess further time points over the entire disease course, in particular to exclude that MiDMs do not join MDMs at the node of Ranvier at later stages of disease. A precise distinction between local and infiltrating cell popula-tions may also contribute to a better understanding of pathogenesis in other CNS disor-ders such as stroke and brain trauma and will hopefully lead to the development of new therapeutic strategies. Yamasaki, R., et al. 2014. J. Exp. Med. http://dx.doi.org/10.1084/jem.20132477. Insight from Michael Heneka Nodes of Ranvier represent a prime site of attack for MDMs at the onset of EAE. This 3D reconstruction of SBF-SEM images shows a monocyte-derived macrophage encircling the node of Ranvier, as shown by the two primary processes (white and black arrows). Michael T. Heneka, University of Bonn: michael.heneka@ukb.uni-bonn.de
  • 15.
    Ar t icle The Rockefeller University Press $30.00 J. Exp. Med. 2014 Vol. 211 No. 8 1533-1549 www.jem.org/cgi/doi/10.1084/jem.20132477 1533 Blood-derived monocytes and resident microglia can both give rise to macrophages in the cen-tral nervous system (CNS). In tissue sections, macrophages derived from these two distinct precursors are indistinguishable at the light microscopic level both morphologically and by surface markers. Using flow cytometry, microglia-and monocyte-derived macrophages can be isolated separately from CNS tissue lysates and expression profiling suggests distinct functional capacities (Gautier et al., 2012; Chiu et al., 2013; Butovsky et al., 2014). Microglia and monocytes are ontogeneti-cally distinct: microglia derive from yolk-sac pro-genitors during embryogenesis (Ginhoux et al., 2010; Schulz et al., 2012), whereas monocytes continuously differentiate throughout postnatal life from bone marrow hematopoietic stem cells CORRESPONDENCE Richard M. Ransohoff: ransohr@ccf.org Abbreviations used: CNS, central nervous system; EAE, experimental autoimmune encephalomyelitis; MDM, monocyte-derived macrophage; MiDM, microglia-derived mac-rophage; MS, multiple sclerosis; SBF-SEM, serial block-face scanning electron microscopy. Differential roles of microglia and monocytes in the inflamed central nervous system Ryo Yamasaki,1 Haiyan Lu,1 Oleg Butovsky,5 Nobuhiko Ohno,2 Anna M. Rietsch,1 Ron Cialic,5 Pauline M. Wu,2 Camille E. Doykan,2 Jessica Lin,1,6 Anne C. Cotleur,1 Grahame Kidd,2 Musab M. Zorlu,1,7 Nathan Sun,8 Weiwei Hu,2,9 LiPing Liu,1 Jar-Chi Lee,3 Sarah E. Taylor,10 Lindsey Uehlein,1,6 Debra Dixon,1,11 Jinyu Gu,1 Crina M. Floruta,1,12 Min Zhu,1 Israel F. Charo,13 Howard L. Weiner,5 and Richard M. Ransohoff 1,4,11 1Neuroinflammation Research Center and 2Department of Neurosciences, Lerner Research Institute; 3Department of Quantitative Health Sciences; and 4Mellen Center for Multiple Sclerosis Treatment and Research, Neurological Institute, Cleveland Clinic, Cleveland, OH 44106 5Center for Neurological Diseases, Brigham and Women’s Hospital, Harvard Institutes of Medicine, Boston, MA 02115 6Ohio State University College of Medicine, Columbus, OH 43210 7Hacettepe University Faculty of Medicine, 06100 Ankara, Turkey 8Vanderbilt University, Nashville, TN 37235 9Department of Pharmacology, School of Basic Medical Sciences, Zhejiang University, Hangzhou, 310058 Zhejiang, China 10Case Western Reserve University, School of Medicine, Cleveland, OH 44106 11Cleveland Clinic Lerner College of Medicine, Cleveland, OH 44106 12Baylor University, Waco, TX 77030 13Gladstone Institute of Cardiovascular Disease, University of California, San Francisco, San Francisco, CA 94158 In the human disorder multiple sclerosis (MS) and in the model experimental autoimmune encephalomyelitis (EAE), macrophages predominate in demyelinated areas and their num-bers correlate to tissue damage. Macrophages may be derived from infiltrating monocytes or resident microglia, yet are indistinguishable by light microscopy and surface phenotype. It is axiomatic that T cell–mediated macrophage activation is critical for inflammatory demyelination in EAE, yet the precise details by which tissue injury takes place remain poorly understood. In the present study, we addressed the cellular basis of autoimmune demyelination by discriminating microglial versus monocyte origins of effector macro-phages. Using serial block-face scanning electron microscopy (SBF-SEM), we show that monocyte-derived macrophages associate with nodes of Ranvier and initiate demyelination, whereas microglia appear to clear debris. Gene expression profiles confirm that monocyte-derived macrophages are highly phagocytic and inflammatory, whereas those arising from microglia demonstrate an unexpected signature of globally suppressed cellular metabolism at disease onset. Distinguishing tissue-resident macrophages from infiltrating monocytes will point toward new strategies to treat disease and promote repair in diverse inflamma-tory pathologies in varied organs. © 2014 Yamasaki et al. This article is distributed under the terms of an Attribution– Noncommercial–Share Alike–No Mirror Sites license for the first six months after the publication date (see http://www.rupress.org/terms). After six months it is available under a Creative Commons License (Attribution–Noncommercial– Share Alike 3.0 Unported license, as described at http://creativecommons.org/ licenses/by-nc-sa/3.0/). R. Yamasaki, H. Lu, and O. Butovsky contributed equally to this paper.
  • 16.
    were isolated fromCNS and analyzed by flow cytometry using cells from double-heterozygous Ccr2rfp::Cx3cr1gfp mice with EAE, GFP was expressed by CD45dim/Ly6C microglia, whereas RFP was restricted to CD45high/Ly6C+ monocytes (Saederup et al., 2010; Mizutani et al., 2012). These findings suggested an approach to clarifying distinct roles of MDMs and MiDMs in EAE based on differential expression of GFP and RFP reporters. Here, we use that strategy to extend pre-vious findings and address the hypothesis that MDMs and MiDMs exert different functions in neuroinflammation. We detected detailed ultrastructural characterization of MDMs and MiDMs at EAE onset. Unexpectedly, this approach provided insight into the cel-lular basis for autoimmune demyelination, which has remained obscure despite 80 yr of study in the EAE model. Here we provide evidence that MDMs initiate demyelination, often at nodes of Ranvier. In contrast, phagocytic microglia appear rela-tively inert at disease onset. Results from expression profiling provided insight into mechanisms and signaling pathways un-derlying the disparate effector properties of MDMs and MiDMs in EAE. The distinct functions of tissue-resident myeloid cells as compared with infiltrating macrophages broadly underlie disease pathogenesis in manifold circumstances and also hold promise for innovative treatment strategies. RESULTS In the CNS of mice of EAE, MDMs and MiDMs exhibit different accumulation kinetics The histological strategy in this study is shown in Table 1. At onset of EAE, two pools of CD11b+ mononuclear phagocytic cells (putative red MDMs and green MiDMs) predominated in spinal cord (Fig. 1 A), indicating that fluorochrome mark-ers could be distinguished at this time point. Using cells iso-lated from Ccr2rfp/+::Cx3cr1gfp/+ spinal cords at disease onset, flow cytometry demonstrated distinct expression of RFP and (HSCs), which require the transcription factor Myb. Microg-lial precursors are Myb independent, and microglia self-renew independently of bone marrow HSCs (Gomez Perdiguero et al., 2013). Distinct developmental origin and renewal mech-anisms imply that monocyte-derived macrophages (MDMs) and microglia-derived macrophages (MiDMs) might exert dif-ferent functions in pathological processes. Microglia represent one instance of tissue-resident macrophages, which reside in all organs. Studying the CNS as compared with other organs may carry advantages for distinguishing tissue-resident my-eloid cells from infiltrating monocytes during disease, as there is virtually no background trafficking of monocytes in the CNS parenchyma of healthy animals. In EAE, which models inflammatory aspects of MS (Williams et al., 1994; Ransohoff, 2012), macrophages dominate the inflammatory infiltrates and their numbers correlate to EAE severity (Huitinga et al., 1990, 1993; Ajami et al., 2011). However the cellular mechanisms by which macrophages promote disease progression are uncertain. Whether MiDMs or MDMs are functionally distinct and whether the two cell types differentially initiate demyelination or promote repair (Steinman et al., 2002) also remains elusive (Bauer et al., 1995). In MS autopsy tissues, prominent macrophage accumulation correlates with active demyelination (Ferguson et al., 1997; Trapp et al., 1998). Based on kinetics of cell accumulation and differential marker expression, it’s estimated that 30–50% of activated macrophages in active MS lesions derive from mi-croglia (Brück et al., 1995; Trebst et al., 2001). Therefore, dif-ferential functions of MDMs and MiDMs are relevant for human demyelinating disease. To date, no research techniques have permitted distinction between monocytes and microglia in CNS tissue without ir-radiation chimerism or parabiosis, techniques that confound interpretation or impose practical limitations (Ajami et al., 2007, 2011; Ransohoff, 2007). When F4/80+ macrophages Table 1. Histology analysis strategy Method Purpose Finding Confocal analysis of 0.2 mm optical To distinguish MDMs (RFP+) from sections (n = 104 cells). MiDMs (GFP+). MDMs and MiDMs can be distinguished by cell volume and primary processes. SBF-SEM inspection in 0.2 mm sections from 14 lesions, 7 mice at EAE onset. To detect MDMs and MiDMs in SBF-SEM using cell volume and process criteria. Using criteria detected in the previous step, it is possible to distinguish MDMs and MiDMs in SBF-SEM images. SBF-SEM inspection of ultrastructure of MDMs and MiDMs. To detect ultrastructural characteristics of MDMs and MiDMs. MDMs and MiDMs show characteristic ultrastructural differences regarding their mitochondria, nuclei, osmiophilic granules and microvilli. Quantification of relation of MDMs (n = 169) and MiDMs (n = 86) to axoglial units (n = 29 intact axons, 46 demyelinated axons). To determine relationship of MDMs and MiDMs to axoglial units and characterize presence of myelin debris. Most (55/75; 73%) axoglial units are contacted in limited fashion by MDMs and MiDMs. If one cell type is present (20/75 cells), it’s nearly always (18/20 segments) MDMs. Reconstruction of 3D shape of four representative MDMs at axoglial units. To detect relationship of MDMs with axoglial units at EAE onset. In all, 49 MDMs interacting with axoglial units in absence of nearby MiDMs, 2-3 MDMs were attached to each (n = 18) axoglial unit. MDMs have close relationship with nodes of Ranvier (7 MDMs/75 axoglial units). 3D reconstructions showed four representative MDMs at axoglial units: show one carrying out active demyelination, three at nodes of Ranvier. 1534 Distinguishing microglia and monocytes in EAE CNS | Yamasaki et al.
  • 17.
    JEM Vol. 211,No. 8 Ar t icle of MDMs and MiDMs could be assayed and early events in the demyelinating disorder could be explored. Morphological features distinguish MDMs and MiDMs at EAE onset Immunofluorescence staining for RFP and GFP in spinal cord at EAE onset showed that red MDMs exhibited elongated or spindle shape, whereas green MiDMs showed a process-bearing morphology (Fig. 1 C). Quantification in 3D reconstructions from 0.2-μm confocal z-stack images showed that MiDMs exhibited much larger size than MDMs along with multiple primary processes, which were sparse in MDMs (Fig. 1 D). Several 3D shape parameters also discriminated between MDMs 1535 GFP by F4/80+/CD45high MDMs and F4/80+/CD45dim MiDMs, respectively (Fig. 1 B). Enumeration of cells recovered from cell sorting using F4/80+RFP+ as MDMs gate and F4/ 80+GFP+ as MiDMs gate indicated that MDMs and MiDMs showed equal numbers at disease onset when explosive MDM accumulation occurred. MiDM expansion began at peak (Fig. 1 B). At recovery, MiDMs were found near preonset numbers as MDM frequency continued to decline, which is compatible with previous studies (Ajami et al., 2011). There-fore, there were unequal numbers of MiDMs/MDMs before and after disease onset (Fig. 1 B). Morphological analyses and definitions of relations between myeloid cells and axoglial units were conducted at disease onset so that equal numbers Figure 1. MDMs and MiDMs exhibit different time courses of accumulation in the CNS of mice with EAE and morphological characteristics can distinguish them. (A) Immunohistochemistry shows expression of CD11b for red RFP+ MDMs and green GFP+ MiDMs in the spinal cords of Cx3cr1gfp/+::Ccr2rfp/+ mice at EAE onset. Bars: 25 μm. We studied 6 mice at EAE onset from 3 EAE inductions. In each EAE induction, 8–10 mice were used and 2 mice were selected from each induction. (B) Flow cytometric analysis of CCR2-RFP+ and CX3CR1-GFP+ populations in cells gated for F4/80 expression (top); CD45 expression of F4/80+RFP+ MDMs and F4/80+GFP+ MiDMs populations (middle); and MDMs and MiDMs numbers at EAE onset, peak, and recovery (bottom). We studied 3 mice for naive groups; 12 for onset; 15 for peak; 13 for recovery from 5 EAE inductions. For each induction, 8–10 mice were used and 2–3 mice were selected at each time point (onset, peak, and recovery) for analysis. (C) Confocal microscopy assessment of myeloid cell morphology in lumbar spinal cord from mice at EAE onset. We studied 54 MDMs and 51 MiDMs of 5 EAE onset mice from 3 EAE inductions for (C–E); 2 sections/mouse; 4–6 cells/section; 8–12 cells/mouse. In each EAE induction, 8–10 mice were induced and 1–2 EAE onset mice were selected from each experiment. Bars, 25 μm. (D) Cell volumes of 500 μm3; surface areas of 1,000 μm2; primary process numbers ≤3 or ≥5; solidity3D of 0.4; and Formfactor3D of 0.3 discrimi-nate between MDMs and MiDMs. (E) Model plot of cell volume against primary process number to distinguish MDMs (red symbols and pink area) from MiDMs (green symbols and green area).
  • 18.
    in MDMs andMiDMs (unpublished data). MDMs had bi-lobulated or irregular nuclei, whereas MiDMs had round nu-clei (unpublished data). MDMs, but not MiDMs, frequently contained osmiophilic granules and microvilli (unpublished data). Collectively, these ultrastructural features provided con-firmatory ultrastructural characteristics to distinguish MDMs from MiDMs. MDMs initiated demyelination at EAE onset Results from confocal and EM analysis yielded a secure basis for examining the relationships of MDMs and MiDMs to ax-oglial units at EAE onset (n = 7 mice; 14 lesions) using serial block-face scanning electron microscopy (SBF-SEM), as pre-sented diagrammatically (Table 1). We quantified contacts made by MDMs (n = 169) and MiDMs (n = 86) with axoglial units (n = 75; Fig. 2), and observed that most (55/75; 73%) of all segments (both intact and demyelinated) contacted both MDMs and MiDMs (Fig. 2). Where only one myeloid cell type was present (20/75; 27%), nearly all axoglial units made contacts to MDMs (Fig. 2). In particular, 8/29 intact and 10/46 and MiDMs (Fig. 1 D). We observed scant overlap of several values between MDMs and MiDMs (Fig. 1 D), and entirely nonoverlapping distributions for cell volume and primary processes (Fig. 1 E). MDMs and MiDMs exhibit differentiating ultrastructural characteristics at EAE onset We used confocal microscopy in 0.2-μm optical sections to correlate structural features of MDMs and MiDMs with RFP or GFP fluorescence, as a bridge to characterizing cells in 0.2 μm SBF-SEM images (Table 1). Using this approach (Fig. 1 E), MDMs and MiDMs were identified by estimating volume and counting primary processes. Volume estimations came from multiplying the midcell area by the number of sections in which the cell was identified. In electromagnetic (EM) images, quantitative analysis also demonstrated differentiating ultrastruc-tural characteristics for mitochondria, nuclei, cytoplasmic os-miophilic granules and microvilli (unpublished data). MDMs had shorter, thicker mitochondria than MiDMs (unpublished data). Total mitochondrial numbers and volumes were equal Figure 2. SBF-SEM shows MDMs initiating demyelination at EAE onset. Quantitation of MiDMs and MDMs interacting with axoglial units in SBF-SEM images of CNS at EAE onset. Intact (69%) and demyelinated (76%) segments interacted with MDMs and MiDMs. Red and pink, MDMs; green and light green, MiDMs; yellow, both MDMs and MiDMs. We studied 29 intact axon segments, 46 demyelinated axon segments, 86 MiDMs, and 169 MDMs in 14 lesions of 7 EAE onset mice from 3 EAE inductions as follows: 8–10 mice were immunized at each experiment and 2–3 onset mice were selected from each induction. 1536 Distinguishing microglia and monocytes in EAE CNS | Yamasaki et al.
  • 19.
    JEM Vol. 211,No. 8 Ar t icle inside the MDMs (Fig. 3 A). Remaining myelin was undergoing vesicular breakdown (Fig. 3 A). In contrast, a nearby MiDM encompassed a large fragment of myelin debris (Fig. 3 B) and contacted the nearby MDMs (Fig. 3 B), but made minimal connection to the axoglial unit (Fig. 3 B). In our SBF-SEM data, only MDMs seemed to be implicated in active damage to myelin. These observations suggested that MDMs initiated demyelination at the onset of EAE. MDMs surrounded apposed and invaded nodes of Ranvier at EAE onset We analyzed axoglial units to examine the nature of contacts with myeloid cells. Unexpectedly, 7/75 (9%) of axoglial units demonstrated MDMs attached to nodes of Ranvier. In each case, the contact between MDMs and node appeared to be pathogenic. One representative monocyte surrounded a node of Ranvier with two microvilli interposed between myelin 1537 demyelinated axoglial units were contacted solely by MDMs. We found 2–3 MDMs attached to each of the 18/20 (90%) axoglial units where only MDMs were present (Fig. 2). More than half of all analyzed MDM and MiDM cells (n = 255 total) contained myelin debris, regardless of whether axon segments were intact or demyelinated (Fig. 2). Of the MDMs found in sole contact with axoglial units, virtually all (90%) MDMs contained myelin when found in sole contact with a demyelinated axon (Fig. 2). These findings motivated evalua-tion of relationships of MDMs to axoglial units by 3D recon-struction of SBF-SEM image stacks. MDMs frequently exhibited morphological characteristics suggesting an involvement in active demyelination. Reconstruc-tion of one representative image stack shows MDMs with large intracellular myelin inclusions tightly encircling a partially demyelinated axon (Fig. 3 A). The myelin peeled away from the axon remained in continuity with a large myelin inclusion Figure 3. SBF-SEM shows example of MDM-initiating demyelination at EAE onset. (A) Representative MDMs encircles the axoglial unit. A myelin ovoid within an intra-cellular phagolysosome shows physical conti-nuity with myelin remaining attached to an axoglial unit which is undergoing active de-myelination. In serial images, disrupted myelin shows continuity from outside to inside the MDM. (B) Rotated view from B demonstrating MDM-extensive attachment to axoglial unit and MiDM nearby with limited attachment to axon. A, axon; m, myelin; c, cytosol; n, nucleus. Red, MDM cytosol; green, MiDM cytosol; yellow: nuclei; blue, myelin and myelin debris; gray, axoplasm; red line, MDM plasma mem-brane. We studied 14 lesions from 7 EAE on-set mice from 3 EAE inductions as follows: 8–10 mice were immunized at each experi-ment and 2–3 EAE onset mice were selected from each induction. Bar, 2 μm.
  • 20.
    address the roleof MDMs in demyelination at EAE onset, we investigated clinical characteristics in relation to node pathology and demyelination in Ccr2rfp/rfp::Cx3cr1gfp/+ mice in which MDMs were virtually absent from inflamed EAE tissues and replaced in large part by neutrophils (Saederup et al., 2010). We observed equivalent magnitude of weight loss in Ccr2rfp/+:: Cx3cr1gfp/+ and Ccr2rfp/rfp::Cx3cr1gfp/+ mice at preonset and onset stages of EAE, showing that CCR2 deficiency did not affect systemic inflammation in this model (Fig. 5 A). There was a moderate delay in disease onset (Fig. 5 B) and slight reduction in EAE onset severity (Fig. 5 A) in Ccr2rfp/rfp::Cx3cr1gfp/+ mice. SBF-SEM was used to evaluate nodal pathology, myeloid cell relations to axoglial units and demyelination at and before EAE onset. In three distinct tissues from individual Ccr2rfp/+ ::Cx3cr1gfp/+ mice with EAE preonset, we found five MDMs attached to disrupted nodes of Ranvier. In an equivalent sam-ple of EAE tissues from three Ccr2rfp/rfp::Cx3cr1gfp/+ mice, only one MDM was found in contact with a node of Ranvier, despite the presence of disrupted nodes in proximity to neutrophils. One representative MDM from Ccr2rfp/+::Cx3cr1gfp/+ tissue and axolemma near the paranode complex (Fig. 4 A). The ax-oglial unit appeared otherwise healthy and no myelin debris was found in the MDM cytosol. This observation suggested that initial MDM–axoglial contacts might occur at nodes of Ranvier. Further, we detected an intratubal (Stoll et al., 1989) MDMs with myelin debris interposed between compact my-elin and axolemma near a node of Ranvier (Fig. 4 B). Addi-tionally we identified an MDM apposed to a node of Ranvier and actively phagocytizing myelin (Fig. 4 C). At this node, paranode loops were disrupted and surrounded by MDM cy-tosol (Fig. 4 C), indicating likely involvement in damaging my-elin near the node. No MiDMs contacted nodes of Ranvier. Nodal pathology without demyelination at EAE onset in Ccr2rfp/rfp::Cx3cr1gfp/+ mice We interpreted our ultrastructural findings to indicate that MDMs recognized altered nodal structure and initiated demy-elination at EAE onset. CCR2 is essential for monocyte recruit-ment to CNS tissues during immune-mediated inflammation (Fife et al., 2000; Izikson et al., 2000; Savarin et al., 2010). To Figure 4. MDMs surrounded, apposed, and invaded nodes of Ranvier at EAE onset. (A) SBF-SEM images and 3D reconstruc-tion of SBF-SEM images of MDMs with a node of Ranvier. White and black arrow: microvil-lus. (B) SBF-SEM images and 3D construction of intratubal MDMs with demyelinated axon and node of Ranvier. (C) SBF-SEM images and 3D reconstruction of an MDM with intracel-lular myelin debris apposed to a node of Ran-vier. Red, MDM cytosol; yellow, nucleus; blue, myelin; gray, axoplasm. M, myelin; c, cytosol. red line, MDM plasma membrane. We studied 14 lesions from 7 EAE onset mice collected as follows: 8–10 mice were immunized at each induction and 2–3 EAE onset mice were selected from each immunization. Bar, 2 μm. 1538 Distinguishing microglia and monocytes in EAE CNS | Yamasaki et al.
  • 21.
    Figure 5. Nodalpathology without demyelination at EAE onset in Ccr2rfp/rfp::Cx3cr1gfp/+ mice. (A) Magnitude of weight loss in Ccr2rfp/+::Cx3cr1gfp/+ and Ccr2rfp/rfp::Cx3cr1gfp/+ mice at preonset and onset stages of EAE. Clinical score in Ccr2rfp/+::Cx3cr1gfp/+ and Ccr2rfp/rfp::Cx3cr1gfp/+ mice at EAE onset stage. (B) Days at disease preonset and onset stages of EAE. We studied 28 Ccr2rfp/+::Cx3cr1gfp/+ mice and 26 Ccr2rfp/rfp::Cx3cr1gfp/+ mice for A and B. Data were collected from 12 EAE inductions in Ccr2rfp/+::Cx3cr1gfp/+ mice and 19 EAE inductions in Ccr2rfp/rfp::Cx3cr1gfp/+ mice as follows: 8–10 mice were immunized at each induction and 1–3 EAE recovery mice were selected from each immunization. **, P 0.01; ***, P 0.001. (C) SBF-SEM imaging of MDMs with nodes of Ranvier phagocytosis in Ccr2rfp/+::Cx3cr1gfp/+ mice at EAE preonset. Pink, MDM cytosol; red arrow, myelin inclusion of MDM connecting to the node of Ranvier. We studied 3 tissues from 3 Ccr2rfp/+::Cx3cr1gfp/+ EAE mice at preonset stage from 3 EAE inductions: 8–10 mice were immunized at each experiment and one EAE preonset mouse was selected from each induction. Bar, 2 μm. (D) SBF-SEM of disrupted nodes (black arrows) in preonset spinal cord tissues of Ccr2rfp/rfp::Cx3cr1gfp/+ mice. Bar, 2 μm. (E) SBF-SEM JEM Vol. 211, No. 8 Ar t icle 1539 of neutrophil is with myelin phagocytosis from internode at preonset stage of Ccr2rfp/rfp::Cx3cr1gfp/+ mouse. Blue, neutrophil cytosol. For D–E, we studied three tissues from three Ccr2rfp/rfp::Cx3cr1gfp/+ EAE mice at preonset stage from 3 EAE inductions: 8–10 mice were immunized at each experiment and one EAE preonset mouse was selected from each induction. Bar: 2 μm. (F) Histochemical staining and with aurohalophosphate complexes (black gold staining) and quanti-fication of demyelinated area of Ccr2rfp/+::Cx3cr1gfp/+ mice and Ccr2rfp/+::Cx3cr1gfp/+ mice. We studied 5 naive Ccr2rfp/+::Cx3cr1gfp/+ mice, 5 naive Ccr2rfp/rfp ::Cx3cr1gfp/+ mice, 5 onset Ccr2rfp/+::Cx3cr1gfp/+ mice, and 5 onset Ccr2rfp/rfp::Cx3cr1gfp/+ mice from 3 EAE inductions as follows: 8–10 mice were immunized at each experiment and 1–2 onset mice were selected from each induction. **, P 0.01. Bar: 250 μm.
  • 22.
    Figure 6. Inflammatorysignature in MiDMs versus MDMs in the CNS of Cx3cr1gfp/+::Ccr2rfp/+ mice with EAE. (A) Quantitative nCounter expres-sion profiling of 179 inflammation related genes was performed in CNS-derived GFP+ microglia and RFP+ recruited monocytes from naive and EAE mice at onset, peak and recovery stages. Each row of the heat map represents an individual gene and each column an individual group from pool of 5 mice at each time point. The relative abundance of transcripts is indicated by a color (red, higher; green, median; blue, low). For A–H, we studied five mice in each time point (onset, peak, recovery) from 3 EAE inductions; 8–10 mice were immunized in each induction. (B) Heat map of differentially expressed microglia 1540 Distinguishing microglia and monocytes in EAE CNS | Yamasaki et al.
  • 23.
    JEM Vol. 211,No. 8 Ar t icle We noted a subset of genes that were expressed in microglia and highly regulated in MiDMs during EAE, but not ex-pressed at all in monocytes or MDMs (Fig. 6, A and B). Con-versely, a subset of MDM-enriched genes were dynamically regulated in monocytes and MDMs but not in microglia (Fig. 6, A and B). MDM-enriched genes were sharply up-regulated from naive monocytes to onset and peak-stage MDMs (Fig. 6 B), descending toward naive levels during recovery (Fig. 6 B). In contrast, MiDM-enriched genes were strongly expressed in naive cells, almost uniformly si-lenced at onset, and began a return toward naive levels at peak and recovery (Fig. 6 B). Comparing MDM-enriched genes with MiDM-enriched genes showed that MDMs were more likely to express effector functions, including secreted factors and surface molecules (18/28; 64.3% of MDM-enriched genes encoded effector functions; Fig. 6 C: and Table S1, purple genes). In contrast, only 18/48 (37.5%) of MiDM-enriched genes encoded effector functions (Fig. 6 D, Table S1, purple genes). These observations indicated that MiDMs and MDMs exhibited markedly distinct expression profiles during EAE. Differential expression of macrophage effector functions by MiDMs and MDMs Our ultrastructural analysis of myeloid cells in EAE focused on myeloid cell relationships to tissue elements. Expression profiling also addressed the cytokine and growth factor output of MiDMs and MDMs, potentially providing insight into disease pathogenesis. We used k-means clustering to discriminate five distinct patterns of MiDM gene expression during the course of EAE (Fig. 6, E and F). The red, blue and green groups in-creased in MiDMs at onset, peak, and recovery, respectively. Red group genes involved several surface molecules. Green group genes, up-regulated at onset and transiently further up-regulated at peak, were comprised mainly of complement-system elements (C3aR1; C4a, C1qa, C1qa, C3, and Cfb); mononuclear cell–specific chemokines (CCl2, 3, 4, 5, 7, and CXCL9); proliferation related genes ( fos, jun, myc, and CSF1); and acute inflammation–related genes (IL1a, IL1b, TNF, CEBP, STAT1). Cell growth–related genes expressed at this time point correlated to reported patterns of microglial pro-liferation during EAE (Ajami et al., 2011). Blue group genes up-regulated at recovery included heterogeneous cytokines (IFN-, IFN-, TGFB3, IL2, IL3, IL4, IL12, IL12, PDGFA, CSF2, and CXCL2). Both yellow group and golden group genes were strongly expressed in naive microglia, re-duced drastically at onset, and either returned to preEAE lev-els during recovery (yellow) or failed to do so (golden). These 1541 having concave nucleus (Fig. 5 C, left) had multiple intracellu-lar myelin inclusions, one of which (Fig. 5 C, left middle) was physically connected to a myelin sheath (Fig. 5 C, right mid-dle) at a paranode (Fig. 5 C, right), indicating active ongoing demyelination at a node of Ranvier. By distinct contrast, EAE onset tissues of Ccr2rfp/rfp::Cx3cr1gfp/+ mice were characterized by nodal pathology often without cellular infiltrates (Fig. 5 D). In one instance, we detected a neutrophil abstracting myelin from the myelin internode (Fig. 5, left and right) despite a nearby disrupted node (Fig. 5, left) in tissues from a Ccr2rfp/rfp:: Cx3cr1gfp/+ mouse. Importantly, there was no evidence for neutrophil recognition of disrupted nodes of Ranvier. We in-terpreted these observations to suggest that MDMs specifically recognized nodal components to initiate demyelination, and that absence of MDMs at disrupted nodes of Ccr2rfp/rfp::Cx3cr1gfp/+ mice with EAE was caused by the virtual absence of infiltrat-ing monocytes (Saederup et al., 2010). To quantify the outcome of these ultrastructural differences, we monitored demyelination using histochemical staining with aurohalophosphate complexes at disease onset in Ccr2rfp/rfp:: Cx3cr1gfp/+ and Ccr2rfp/+::Cx3cr1gfp/+ mice. Demyelination was significantly reduced at EAE onset in CCR2-deficient mice (Fig. 5 F), indicating the importance of MDM recognition of disrupted nodes for efficient inflammatory demyelination. Fur-thermore, as nodal pathology was equivalent in Ccr2rfp/rfp:: Cx3cr1gfp/+ (Fig. 5 D) and Ccr2rfp/+::Cx3cr1gfp/+ mice at the preonset stage of EAE, the results suggested that inflammatory nodal disruption could be reversible if MDMs were prevented from initiating demyelination at those sites. Expression profiling demonstrates differential MiDMs and MDMs gene expression across the time course of an EAE attack We reasoned that different phenotypes (Fig. 1) and effector properties (Figs. 2–4) of MDMs and MiDMs should be re-flected in distinct gene expression profiles in the dynamic CNS microenvironment during EAE. To address this hypothesis, nCounter digital multiplexed gene expression analysis (Kulkarni, 2011) was performed using directly ex vivo naive microglia and splenic F4/80+ macrophages (here termed monocytes and considered similar to microglia by expression profiling; Gautier et al., 2012), as well as flow-sorted MiDMs or MDMs across the time course of an EAE attack. Microglia and MiDMs clus-tered together during unsupervised hierarchical clustering, as did monocytes and MDMs (Fig. 6, A and B). In both MiDMs and MDMs, naive and recovery-stage expression profiles were more alike than were onset and peak-stage profiles (Fig. 6, A and B) suggesting a return to homeostasis at EAE recovery. and monocyte genes. (C) Enriched monocyte genes as compared with resident microglia. Bars represent fold changes of gene expression across naive and all disease stages versus resident microglia. (D) Enriched microglia genes as compared with recruited monocytes. Bars represent fold changes of gene expression across naive and all disease stages versus recruited monocytes. (E–H) K-means clustering of inflammation genes in resident microglia and recruited monocytes. K-means clustering was used to generate 5 disease stage–related clusters in MiDMs. Heat map (E) and expression profile (F) of in-flammation genes in MiDMs are shown by generated clusters. MDM expression matrix overlaid on microglial based clusters shows (G) heat map and (H) expression profile.
  • 24.
    other time pointsas well. However, a substantial minority of genes both for MDMs and MiDMs showed some dissonant time points, at which a previously down-regulated gene might show up-regulation (unpublished data). We show this subset of recovered genes in Fig. 8. In virtually every case (Fig. 8, A–D), these dissonant compensatory changes took place during recov-ery and almost always showed an increase in a gene that had been down-regulated during onset and peak. Both MiDMs (Fig. 8 B) and MDMs (Fig. 8 D) demonstrated this pattern of gene-expression kinetics. Convergent and divergent responses to upstream regulatory signaling by MiDMs and MDMs Translation of observations made using expression profiles can be enabled through identification of upstream regulators. We used Ingenuity IPA software to identify putative upstream reg-ulators of the gene expression alterations demonstrated by MiDMs and MDMs at disease onset. Putative regulatory ele-ments were then grouped in signaling modules and subjected to pathway analysis. Cell motility pathways were clearly differ-ent in MiDMs and MDMs (unpublished data). Core elements such as RhoA (Xu et al., 2009) were regulated divergently and associated signaling components were predicted to be enhanced in MDMs but depressed in MiDMs, consistent with our pheno-typic characterization using SBF-SEM. Both HIF-1 (Fig. 9 A) and TNF pathways (not depicted) were also differentially reg-ulated in MiDMs and MDMs. By contrast, type I IFN pathway (Fig. 9 B) was regulated virtually identically in MiDMs and MDMs. Collectively, these data suggest that HIF-1 and TNF signaling may partly drive pathogenic properties of MDMs. Additionally, these data indicated that the separate ontogeny of microglia and monocytes will lead, probably by epigenetic influences, to divergent responses to some but not all environ-mental stimuli, with phenotypic consequences according to the CNS microenvironment. DISCUSSION In this study, we developed a novel strategy to discriminate MDMs from MiDMs. We used SBF-SEM to address the de-tailed relationships of MiDM and MDM to axoglial units in the spinal cords of mice at EAE onset and expression profiling to examine potential mechanisms. Selection of the EAE disease model ensured that both recruited monocytes and resident mi-croglia were exposed to the same intensely inflammatory en-vironment to increase the likelihood that ambient conditions could activate these two myeloid cell types toward a convergent inflammatory phenotype. Instead, we found strikingly diver-gent relationships of MDMs and MiDMs to axoglial units, by quantitative and qualitative ultrastructural analysis. Results from expression profiling supported this interpretation by show-ing that MiDM metabolism was severely down-regulated, whereas expression profiles of MDMs reflected the activated phagocytic phenotype observed through SBF-SEM. Several salient new observations emerged from these ex-periments. First, we showed that MDMs initiate demyelination at EAE onset, as MDMs were the overwhelmingly dominant genes included a large spectrum of intracellular signaling com-ponents from the MAP-kinase pathways, as well as TGF and receptor, both of which are implicated in the naïve microglial phenotype (Butovsky et al., 2014). These five gene groups were also analyzed for MDM ex-pression patterns during EAE (Fig. 6, G and H). None of the gene groups showed coordinate regulation patterns in MDMs, as were observed in MiDMs (Fig. 6 H). This observation un-derscored disparate responses of MiDMs and MDMs to the inflammatory CNS microenvironment of EAE, despite their being present in close proximity (Fig. 1 A). Expression patterns at EAE onset in relation to MiDM and MDM function To determine whether gene expression patterns could be in-formative for understanding the relationships of cells to ax-oglial elements in tissues at EAE onset, we interrogated naive versus onset MDM and MiDM gene expression related to cellular functions (Fig. 7). MiDMs showed highly significant up-regulation of functions associated with cell movement, che-moattraction, and migration (Fig. 7 B). In the Ingenuity IPA database, the terms cell movement, chemoattraction, and mi-gration indicated production of chemokines such as CCL2, CCL3, CCL4, CCL5, and CCL7, which are up-regulated at onset and further increased at peak (Fig. 6, E and F, green group and genes). In other respects, MiDMs exhibited a re-pressed metabolic and activation phenotype by comparison to naive microglia (Fig. 7 B) including proliferation, RNA metabolism, cytoskeletal organization, microtubule dynamics, extension of processes, phagocytosis and generation of reac-tive oxygen species. MDMs showed up-regulation of functions associated to macrophages, including phagocytosis, calcium signaling, pro-duction of prostanoids, adhesion, autophagy, and cell clearance (Fig. 7 B). This pathway analysis corresponded well to effector properties displayed by MDMs in our SBF-SEM analysis (Figs. 2–4). No functions were reported to be down-regulated in MDMs at EAE onset as compared with naive monocytes. A comprehensive listing (Table S1) of all genes regulated by at least twofold in MiDMs or MDMs as compared with expression levels in naive mice affirmed and extended these interpretations. At EAE onset when SBF-SEM analyses were performed, MiDMs predominantly suppressed the distinctive gene expression pattern which correlates to their unique phe-notype (Chiu et al., 2013), reflected by the observation that MiDMs down-regulated far more genes than were up-regulated (Table S1). In contrast, MDMs up-regulated far more genes than did MiDMs and up-regulated more transcripts than were down-regulated. Additionally, the extent of gene up-regulation in MDMs exceeded that seen in MiDMs. MiDM and MDM gene expression kinetics reflected return toward homeostasis in recovery stage These expression profiles showed consonant changes for the vast majority of genes analyzed: if a gene was up-regulated at any time point, then its expression level showed an increase at 1542 Distinguishing microglia and monocytes in EAE CNS | Yamasaki et al.
  • 25.
    JEM Vol. 211,No. 8 Ar t icle importance of MDMs for this mechanism of demyelination. In particular, neutrophils in inflamed CNS of Ccr2rfp/rfp::Cx3cr1gfp/+ mice did not recognize disrupted nodes. These observations are clinically pertinent: our detection of MDMs at nodes of Ranvier is consistent with recent reports of nodal pathology in clinical demyelinated tissues (Fu et al., 2011; Desmazières et al., 2012). The present observations extend this concept and provide a cellular basis for nodal pathology at the earliest stages of demyelination. Given the presence of potential phagocytic signals at nodes (antibodies to paranodal proteins such as contac-tin and neurofascins; Meinl et al., 2011); complement-derived 1543 cells found in isolation attached to axoglial units and demon-strated destructive interactions with myelinated axons in 3D reconstructions. Second, MDMs were unexpectedly observed at nodes of Ranvier in 9% of axoglial units and showed remark-ably invasive behavior, including extension of microvilli (Fig. 4 A) or localization of cell soma (Fig. 4 B) between axolemma and myelin sheath. Our observed frequency of MDM–nodal inter-action represents a minimum estimate as MDMs found at hemi-nodes adjacent to a demyelinated segment (Fig. 3 B) were not scored. Comparison of Ccr2rfp/rfp::Cx3cr1gfp/+ and Ccr2rfp/+:: Cx3cr1gfp/+ mice at and before EAE onset emphasized the Figure 7. Affected functions in MiDMs and MDMs at EAE onset. nCounter inflammatory gene expression data were uploaded to IPA. Genes with fold change (EAE onset vs. Naive) ≥1.5 or ≤1.5 were included in downstream effects analysis. (A) MDMs up-regulated functions, sorted by activation z-score. (B) MiDMs up-regulated (left) and down-regulated (right) functions, sorted by activation z score. The bias term indicates imbalanced numbers of up- and down-regulated genes associated with a distal function requiring significance at the P 0.01 level. We studied pooled samples from 5 mice in each time point (onset, peak, recovery) from 3 EAE inductions; 8–10 mice were immunized in each induction.
  • 26.
    Figure 8. Restorationof affected inflammatory genes in resident microglia and recruited monocytes at recovery stage. For each gene, fold change of all different disease stages versus naive state were calculated. Genes that contained at least one fold change 2 or 0.5 and average fold change for peak and onset 2 or 0.5 were presented. (A) Microglial up-regulated; (B) Microglial down-regulated; (C) monocyte up-regulated; (D) monocyte down-regulated. We studied pooled samples from five mice in each time point (onset, peak, recovery) from three EAE inductions; 8–10 mice were immu-nized in each induction. FC, fold change. 1544 Distinguishing microglia and monocytes in EAE CNS | Yamasaki et al.
  • 27.
    Figure 9. Functionnetworks in MiDMs and MDMs. nCounter inflammatory gene expression data were uploaded to IPA. Genes with fold change (EAE onset vs. Naive) ≥1.5 or ≤1.5 were included in upstream regulators analysis. Predicted upstream regulators were manually curated to form func-tional clusters. Clusters were uploaded to IPA using Z scores as reference value for each gene. Networks were generated for each cluster consisting of uploaded genes and additional predicted molecules. (A) Typical example of functions with dissimilar activation pattern in MiDMs and MDMs: HIF1A. (B) Function with similar activation pattern in MiDMs and MDMs: Type I IFN. Red object denotes positive (2) z score and green object denotes negative JEM Vol. 211, No. 8 Ar t icle 1545
  • 28.
    a gradual returntoward a homeostatic expression profile, as suggested by MiDM up-regulation of fos, jun, myc, and CSF1 (Wei et al., 2010) at disease onset. By striking contrast, MDMs up-regulated a large suite of inflammation-associated genes at EAE onset, with subsequent regression to the expression phe-notype of circulating monocytes. Blood monocytes and resident microglia were exposed to the same inflammatory environment. However, their preEAE states were extremely distinct, with monocytes being gener-ated from a bone marrow progenitor within weeks of entry into CNS, whereas microglia originated during early embryo-genesis and had inhabited a serum-free unique environment from midgestation. In a recent study, we characterized resident microglia by profiling mRNA, miRNA, and protein in com-parison with infiltrated brain macrophages, nonmicroglial resi-dent brain cells, and peripheral macrophages (Butovsky et al., 2014). The detailed profiling after separating cells via CD45dim status showed distinct mRNA, miRNA, and protein expres-sion by microglia as compared with infiltrating monocytes or neuroepithelial brain cells (Butovsky et al., 2014). The study described transcription factors and miRNAs characteristic of microglia in healthy brain but not in peripheral monocytes. These findings partially explain a divergent response of these two cell types to the same stimuli (Butovsky et al., 2014). The strength of the study is that the dual reporter system is sufficient to accurately distinguish monocyte versus mi-croglial cells and thus to address the general concept that monocytes and microglia can exert differential functions in a CNS disease process. At the onset of EAE, the time point at which our imaging studies were focused, we are able to make an unequivocal distinction between resident microglia (CX3CR1gfp) and infiltrating monocytes (CCR2rfp). Two em-pirical observations underline this discrimination: microglia are uniformly CX3CR1+ from early embryonic time points through adulthood (Cardona et al., 2006; Ginhoux et al., 2010; Schulz et al., 2012), and CCR2+Ly6C+ cells constitute the vast majority of infiltrating monocytes at EAE onset (Saederup et al., 2010; Mizutani et al., 2012). There were unavoidable limitations of our research; spe-cifically, to address how monocytes and microglia respond to a shared microenvironment, we focused on a single, patho-genically relevant time point: onset of EAE. For this reason, it was beyond the scope of our study to decipher the phenotypic fate of infiltrated monocytes. In peripheral models of inflam-mation, Ly6Chi/CCR2rfp monocytes down-regulate the re-porter over time and show phenotypic evolution. Furthermore, our conclusions should not be generalized beyond the present disease paradigm: in other models, such as spinal cord contusion, the inflammatory infiltrate includes Ly6Clow/CX3CR1gfp monocytes, which are highly pathogenic (Donnelly et al., 2011). Our findings carry biological and medical significance opsonins (Nauta et al., 2004); and stress-induced eat-me sig-nals (Hochreiter-Hufford and Ravichandran, 2013), it may be feasible to identify a direct molecular pathway for initiating de-myelination in this model. Third, we characterized a molecu-lar signature for resident microglia at EAE onset. Grouping of regulated genes into functional categories demonstrated a remarkable down-regulation of microglial metabolism at the nuclear, cytoplasmic and cytoskeletal levels. In our initial experiments we found that the presence of myelin debris at the peak of EAE did not discriminate MDMs from MiDMs. We considered that SBF-SEM would exhibit advantages for spatial resolution (Denk and Horstmann, 2004) required for characterizing relationships of myeloid cells to axoglial units during the inflammatory demyelinating process at EAE onset. To take advantage of this technique we developed methods based on cell volume and process number (Fig. 1 E), to distinguish MDMs from MiDMs in 0.2-μm confocal optical sections, and translated this approach directly to SBF-SEM image sets at 0.2-μm intervals. We also noted differential nuclear morphology, mitochondrial shape, and osmiophilic granule content between MDMs and MiDMs. These characteristics of MDMs and MiDMs may not be universally present in other pathological circumstances but demonstrate an approach to ultrastructural distinction of myeloid cell populations in tissue sections. Gene expression profiling across the time course of EAE yielded intriguing kinetics as analyzed by k-means clustering. Five patterns were observed. Red group genes (increased at onset) comprised the smallest number and involved several sur-face molecules: CCR1, CCR7, CXCR2, and CD40. Of these, CCR7 and CD40 have been reported on activated microglia, including those observed in MS tissue sections (Kivisäkk et al., 2004; Serafini et al., 2006). GAPDH was up-regulated in MiDMs at onset. Although often regarded as a housekeeping gene, GAPDH is found in complexes that limit the translation of inflammatory gene transcripts in activated mouse macro-phages (Mukhopadhyay et al., 2009; Arif et al., 2012). As pre-viously reported (Chiu et al., 2013), MiDM gene expression during the course of EAE did not correspond to the M1/M2 pattern of peripheral macrophage responses to infection or tis-sue injury. Microglial morphological transformation can be relatively uniform regardless of the inflammatory process that provokes it. Despite this apparent uniformity, gene expression by morphologically identical microglia can differ drastically contingent on context (Perry et al., 2007). Unsupervised hierarchical clustering provided insight into gene expression patterns of MDMs and MiDMs. Naive and recovery patterns were similar for both cell types. At disease onset, microglia showed drastic down-regulation of the expres-sion profile observed in cells from healthy brain. Brisk mi-croglial proliferation (Ajami et al., 2011) may have accelerated (2) z-score. Orange object denotes predicted activation of the network object. Blue object denotes predicted inhibition of the network object. Predicted relationships (connecting lines): orange, leads to activation; blue, leads to inhibition; yellow, finding inconsistent with state of downstream molecule; gray, effect not predicted. 1546 Distinguishing microglia and monocytes in EAE CNS | Yamasaki et al.
  • 29.
    JEM Vol. 211,No. 8 Ar t icle Histological and immunohistochemical analysis. Spinal columns were removed after mice were perfused with 4% paraformaldehyde (PFA). For im-munofluorescence assay, free floating sections of the lumbar spinal cord were prepared as previously described (Huang et al., 2006). For immunofluores-cence assay, sections were blocked with 10% normal serum for 2 h and stained with primary antibodies at 4°C for 24–48 h. After washing with PBS-T (PBS with 0.1% Triton X-100; Sigma-Aldrich) three times, the sections were incu-bated with secondary antibodies at room temperature for 2 h and mounted in ProLong Gold antifade reagent (Invitrogen). Antibodies used include rat anti-CD11b (BD), mouse anti-GFP (Abcam), rabbit anti-RFP (Abcam), Alexa Fluor 488 goat anti–mouse IgG (Invitrogen), Alexa Fluor 594 goat anti–rabbit IgG (Invitrogen), and Alexa Fluor 647 goat anti–rat IgG (Invitrogen). Nuclei were labeled by DAPI. Images were collected by confocal laser-scanning mi-croscope 1547 (SP5; Leica). Quantitative 3D morphology. Quantitative 3D morphology of MDMs and MiDMs was analyzed in confocal images from spinal cord of mice at EAE onset. Free floating sections of the lumbar spinal cord were stained with RFP for MDMs, GFP for MiDMs, and DAPI for nuclei. Stack images were taken at 0.2-μm step size along the z-direction with a 63× objective (numer-ical aperture [NA] = 1.4) and zoom factor 2. A square (1,024 × 1,024 pixels) corresponding to 123 × 123 μm2 was used for the analysis. Cells were 3D re-constructed by ImageJ software and all analyses were performed using ImageJ with 3D Convex Hull plugin. The parameters analyzed include voxel (volu-metric pixel), convex voxel, volume, convex volume, surface, and convex sur-face area. Other calculated parameters were: Solidity3D = volume/convex volume; Convexity3D = convex surface area/surface area; Formfactor3D = 36 3 π × volume2 surface area3. The number of primary processes was esti-mated visually. We included 5 mice, 54 MDMs; 51 MiDMs in this assay with 2 sections/mouse, 4–6 cells/section and 8–12 cells/mouse. Those mice came from three EAE inductions. SBF-SEM. Spinal cords were removed after mice were perfusion-fixed using 4% PFA with 1% glutaraldehyde. Lumbar spinal cord sections were made on a vibratome (Leica). Sections were stained with 0.4% OsO4, uranyl acetate and lead aspartate, then embedded in epon resin (Electronic Micros-copy Sciences). SBF-SEM images were acquired using a Sigma VP SEM (Carl Zeiss) with 3View (Gatan). Serial image stacks of images at 100-nm steps were obtained by sectioning 48 × 48 × 20 μm3 tissue blocks (length × width × depth) at a resolution of 8192 × 8192 pixels. Image stacks were pro-cessed for 3D reconstruction by TrakEM2 in FIJI software (National Institutes of Health). Alternating sections from the same stacked images were chosen to make stacks for 3D reconstructions which matched the 0.2-μm step size used for acquiring confocal stacked images. In SBF-SEM images, we discriminated MDMs and MiDMs using the volume/primary processes model (Fig. 1 E) generated from analyzing confocal images. Quantifications of myeloid-cell spatial relationships to axoglial units, including myelin incorporation, were done in SBF-SEM images. Quantification of nuclei and mitochondria. Characterizations of nu-clear shapes were conducted in SBF-SEM images. Nuclei were categorized as follows: round, round shape and smooth surface with ratio of length/ width ≤1.5; elongated, elongated or oval shape with length/width 1.5, and may have small indentations; Bilobulated: two connected lobes with single intervening large indentation; Irregular: complicated shape with corrugated surface, and may have multiple and variable sizable indentations. Blinded ob-servers (n = 3) scoring the nuclear morphology from SBF-SEM images in-cluded a research student, a research fellow and a neuroscientist. Observers were trained on the same nuclear examples in each category and practiced using 20 nuclei comprising all shapes before scoring the nuclei. Kappa test showed good pairwise agreement rates among observers (0.8) and the data from the neuroscientist are used. Quantifications were done in 3 individual mice from 3 EAE inductions including 28–35 cells from two separate lesions from each mouse in the assay. by demonstrating and characterizing differential responses of infiltrating monocytes and resident microglia in a relevant dis-ease model at a prespecified time point, at which point patho-genic events are taking place. Therefore, we focused our analysis on the day of EAE onset rather than subsequent events to challenge our overall hypothesis that infiltrating monocytes versus resident microglia respond very differently to acute in-flammatory stimuli. Activated myeloid cells are the proximate effectors of a bewildering array of acute and chronic disorders (Wynn et al., 2013). The technical and conceptual approach taken in this study may be applicable to other tissues and disease processes. In many pathological conditions, tissues harbor a mixed pop-ulation of activated resident and recruited monocytes. The therapeutic strategy will differ conclusively based on the spe-cific effector properties of each cell type and the stage of dis-ease. In particular, if monocytes are pathogenic, then their trafficking should be blocked using a peripherally active agent. The optimal application of agents that regulate leukocyte mi-gration and intracellular signaling will be promoted by de-tailed examination of each individual myeloid population. MATERIALS AND METHODS Mice. C57BL/6 mice were obtained from the National Cancer Institute. Ccr2rfp/+::Cx3cr1gfp/+ mice were generated by crossbreeding Ccr2rfp/rfp::C57BL/6 mice (Saederup et al., 2010) with Cx3cr1gfp/gfp::C57BL/6 mice ( Jung et al., 2000). Ccr2rfp/rfp::Cx3cr1gfp/gfp mice were generated by breeding Ccr2rfp/+ ::Cx3cr1gfp/+ mice. Ccr2rfp/rfp::Cx3cr1gfp/+ mice were generated by crossbreed-ing Ccr2rfp/rfp::C57BL/6 mice with Ccr2rfp/rfp::Cx3cr1gfp/gfp mice. Animal ex-periments were performed according to the protocols approved by the Institutional Animal Care and Use Committee at the Cleveland Clinic fol-lowing the National Institutes of Health guidelines for animal care. EAE induction and clinical evaluation. EAE was induced in Ccr2rfp/+ ::Cx3cr1gfp/+ mice and Ccr2rfp/rfp::Cx3cr1gfp/+ mice of 24–28 wk of age using myelin-oligodendrocyte-glycoprotein peptide 35–55 (MOG) as previously described (Huang et al., 2006). All mice were weighed and graded daily for clinical stages as previously reported (Saederup et al., 2010). We defined clinical stage of EAE as follows: pre-onset was the day sudden weight loss for 8–10% occurred; onset was the day EAE signs appeared; peak was the second day score didn’t increase after sustained daily worsening; and recovery was the second day score didn’t decrease after a period of sustained daily improvement. To address our research questions, we integrated flow cytometry, immuno­histochemistry with quantitative morphometry, cell sorting for expression profiling, and serial block-face scanning electronic microscopy. In all, we per-formed 12 EAE immunizations in Ccr2rfp/+::Cx3cr1gfp/+ mice and 19 immu-nizations in Ccr2rfp/rfp::Cx3cr1gfp/+ mice for this project, with 8–10 mice in each immunization. We selected EAE mice at onset, peak or recovery de-pending on the specific studies underway at that time, with the majority of mice coming from the onset stage of EAE. Each experiment incorporated samples from at least three separate immunizations. Details of mouse numbers and how they were selected for each experiment were included in the figure legends as requested. Cell isolation and flow cytometry. Brains and spinal cords were removed and homogenized. Mononuclear cells were separated with a 30%/70% Per-coll (GE Healthcare) gradient as previously reported (Pino and Cardona, 2011). Single-cell suspensions from CNS were stained with anti–F4/80-APC (BM8; eBioscience) and anti–CD45-PerCP (30-F11; BioLegend). Cells were either analyzed on a LSR-II (BD) or sorted on a FACSAria II (BD) running Diva6. Data were analyzed with FlowJo software (Tree Star).
  • 30.
    nonrandom association. Thep value of overlap is calculated by the Fisher’s Exact Test. The activation z-score is a value calculated by the IPA z-score algorithm. The z-score predicts the direction of change for a function or the activation state of the upstream regulator using the uploaded gene expression pattern (upstream to the function and downstream to an upstream regulator). An ab-solute z-score of ≥2 is considered significant. A function is increased/upstream regulator is activated if the z-score is ≥2. A function is decreased/upstream regulator is inhibited if the z-score ≤-2. The bias term is the product of the dataset bias and the bias of target molecules involved in a particular function annotation or upstream regulator activity. A biased dataset is one where there is more up- than down-regulated genes or vice versa. The dataset bias is constant for any given analysis and the function/upstream regulator bias is unique for each upstream regulator/function. When the absolute value of this term is 0.25 or higher, then that function/up-stream regulator’s prediction is considered to be biased and the Fisher’s exact p-value must be 0.01 or lower for the analysis to be considered significant. We thank Dr. Bruce D. Trapp for invaluable suggestions. We thank Flow core in Cleveland Clinic Foundation for the flow cytometry experiments. We thank Aishwarya Yenepalli for help with quantification. This research was supported by grants from the US National Institutes of Health, the Charles A. Dana Foundation, the National Multiple Sclerosis Society, and the Williams Family Fund for MS Research, as well as a Postdoctoral Fellowship from National Multiple Sclerosis Society (to N. Ohno). The authors have no competing financial interests. Submitted: 28 November 2013 Accepted: 9 June 2014 REFERENCES Ajami, B., J.L. Bennett, C. Krieger, W. Tetzlaff, and F.M. Rossi. 2007. Local self-renewal can sustain CNS microglia maintenance and function throughout adult life. Nat. Neurosci. 10:1538–1543. http://dx.doi.org/10 .1038/nn2014 Ajami, B., J.L. Bennett, C. Krieger, K.M. McNagny, and F.M. Rossi. 2011. Infiltrating monocytes trigger EAE progression, but do not contribute to the resident microglia pool. Nat. Neurosci. 14:1142–1149. http://dx.doi .org/10.1038/nn.2887 Arif, A., P. Chatterjee, R.A. Moodt, and P.L. Fox. 2012. Heterotrimeric GAIT complex drives transcript-selective translation inhibition in mu-rine macrophages. Mol. Cell. Biol. 32:5046–5055. http://dx.doi.org/10 .1128/MCB.01168-12 Bauer, J., I. Huitinga, W. Zhao, H. Lassmann, W.F. Hickey, and C.D. Dijkstra. 1995. The role of macrophages, perivascular cells, and microglial cells in the pathogenesis of experimental autoimmune encephalomyelitis. Glia. 15:437–446. http://dx.doi.org/10.1002/glia.440150407 Brück, W., P. Porada, S. Poser, P. Rieckmann, F. Hanefeld, H.A. Kretzschmar, and H. Lassmann. 1995. Monocyte/macrophage differentiation in early multiple sclerosis lesions. Ann. Neurol. 38:788–796. http://dx.doi.org/10 .1002/ana.410380514 Butovsky, O., M.P. Jedrychowski, C.S. Moore, R. Cialic, A.J. Lanser, G. Gabriely, T. Koeglsperger, B. Dake, P.M. Wu, C.E. Doykan, et al. 2014. Identification of a unique TGF--dependent molecular and functional signature in microglia. Nat. Neurosci. 17:131–143. http://dx.doi.org/10. 1038/nn.3599 Cardona, A.E., E.P. Pioro, M.E. Sasse, V. Kostenko, S.M. Cardona, I.M. Dijkstra, D. Huang, G. Kidd, S. Dombrowski, R. Dutta, et al. 2006. Control of mi-croglial neurotoxicity by the fractalkine receptor. Nat. Neurosci. 9:917– 924. http://dx.doi.org/10.1038/nn1715 Chiu, I.M., E.T. Morimoto, H. Goodarzi, J.T. Liao, S. O’Keeffe, H.P. Phatnani, M. Muratet, M.C. Carroll, S. Levy, S. Tavazoie, et al. 2013. A neurodegeneration-specific gene-expression signature of acutely isolated microglia from an amyotrophic lateral sclerosis mouse model. Cell Rep. 4:385–401. http://dx.doi.org/10.1016/j.celrep.2013.06.018 Denk, W., and H. Horstmann. 2004. Serial block-face scanning electron mi-croscopy to reconstruct three-dimensional tissue nanostructure. PLoS Biol. 2:e329. http://dx.doi.org/10.1371/journal.pbio.0020329 Mitochondria of MDMs and MiDMs at EAE onset were reconstructed from SBF-SEM images to 3D images using TrakEM2. 5 MDM and 5 MiDM cells from 3 separate mice at EAE onset (total 10 cells) were included in the assay. Those mice came from 3 EAE inductions. Mitochondria were quantified for length, cross-sectional area, volume and ratio of length/cross-sectional area using Fiji software. Quantification of demyelination. Black-gold staining was performed ac-cording to a protocol described previously (Liu et al., 2010). In brief, 5 free floating lumbar spinal cord sections were stained in 0.2% black-gold solution at 65°C water bath for 10 min. After staining with black-gold, sections were pictured by 3-CCD video camera interfaced with an Image-Pro Plus Analy-sis System (Version 4.1.0.0; MediaCybernetics) and analyzed with ImageJ software. Demyelinated areas are those void of black-gold staining. Mean percentage of demyelinated areas in white matter were calculated. We in-cluded 5 mice from 3 EAE inductions in this assay. Statistical analysis of cellular elements. Statistical analyses were per-formed using SAS (SAS Institute Inc.), PRISM (GraphPad Software) and SPSS 17.5 (SPSS Inc.). Flow cytometry data were analyzed by two-way ANOVA test and Wilcoxon matched-pairs signed rank test. Nuclear shape quantifications were compared by paired Student’s t tests and logistic regres-sion. Mitochondrial quantifications were compared by Mann-Whitney U test and linear mixed model. Quantitative relationships of myeloid cells to axoglial units were compared using logistic regression with generalized esti-mating equations (GEE). Clinical characteristics of EAE mice were analyzed using two-way ANOVA test with Bonferroni post test. Percentage of demye-lination was compared by Student’s t test. Data were shown as mean ± SEM or median (the first quartile–the third quartile) and P 0.05 was considered statistically significant. Gene expression. Mononuclear cells were prepared from brains and spinal cords as described previously. Cells were sorted on a BD FACSAria II by gat-ing on F4/80+GFP+ for MiDMs and F4/80+RFP+ for MDMs. RNA was isolated from FACS-sorted cells mixed from three mice from six EAE induc-tions per data point in TRIzol Reagent (Ambion) according to manufactur-er’s protocol. RNA samples were analyzed by nCounter gene expression analysis and quantified with the nCounter Digital Analyzer (NanoString Technologies). Expressions of 179 genes were analyzed using nCounter GX Mouse Inflammation kit. Nanostring data normalization. Normalization was conducted with nSolver Analysis Software1.1. Data were normalized using positive and nega-tive controls and housekeeping genes probes. Background level was calcu-lated for each sample as mean of negative control probes + (x2 SD). Calculated background was subtracted from each gene expression value. In cases where the calculated value was 1, values were set to 1. Hierarchical and k-means clustering analysis. Hierarchical cluster analy­sis was performed using Pearson correlation for distance measure algorithm to identify samples with similar patterns of gene expression. MiDM samples expression data were used in k-means clustering using Pearson correlation for distance measures (Multi Experiment Viewer v. 4.8). IPA (Ingenuity) analysis. Data were analyzed using IPA (Ingenuity Sys-tems). Differentially expressed genes (EAE onset MiDMs versus naive mi-croglia and EAE onset MDMs versus naive splenic monocytes) were used in downstream effects and upstream regulators analyses. Uploaded dataset for analysis were filtered using cutoff definition of 1.5-fold change. Level of con-fidence for analysis was set to high-predicted and experimentally observed. Terms used in IPA analyses. The p-value is a measure of the likelihood that the association between a set of genes in the uploaded dataset and a re-lated function or upstream regulator is due to random association. The smaller the p-value, the less likely it is that the association is random and the more significant the association. In general, P 0.05 indicate a statistically significant, 1548 Distinguishing microglia and monocytes in EAE CNS | Yamasaki et al.
  • 31.
    JEM Vol. 211,No. 8 Ar t icle Mizutani, M., P.A. Pino, N. Saederup, I.F. Charo, R.M. Ransohoff, and A.E. Cardona. 2012. The fractalkine receptor but not CCR2 is present on mi-croglia from embryonic development throughout adulthood. J. Immunol. 1549 188:29–36. http://dx.doi.org/10.4049/jimmunol.1100421 Mukhopadhyay, R., J. Jia, A. Arif, P.S. Ray, and P.L. Fox. 2009. The GAIT sys-tem: a gatekeeper of inflammatory gene expression. Trends Biochem. Sci. 34:324–331. http://dx.doi.org/10.1016/j.tibs.2009.03.004 Nauta, A.J., G. Castellano, W. Xu, A.M. Woltman, M.C. Borrias, M.R. Daha, C. van Kooten, and A. Roos. 2004. Opsonization with C1q and man-nose- binding lectin targets apoptotic cells to dendritic cells. J. Immunol. 173:3044–3050. http://dx.doi.org/10.4049/jimmunol.173.5.3044 Perry, V.H., C. Cunningham, and C. Holmes. 2007. Systemic infections and in-flammation affect chronic neurodegeneration. Nat. Rev. Immunol. 7:161– 167. http://dx.doi.org/10.1038/nri2015 Pino, P.A., and A.E. Cardona. 2011. Isolation of brain and spinal cord mono-nuclear cells using percoll gradients. J. Vis. Exp. 2348. Ransohoff, R.M. 2007. Microgliosis: the questions shape the answers. Nat. Neurosci. 10:1507–1509. http://dx.doi.org/10.1038/nn1207-1507 Ransohoff, R.M. 2012. Animal models of multiple sclerosis: the good, the bad and the bottom line. Nat. Neurosci. 15:1074–1077. http://dx.doi.org/10 .1038/nn.3168 Saederup, N., A.E. Cardona, K. Croft, M. Mizutani, A.C. Cotleur, C.L. Tsou, R.M. Ransohoff, and I.F. Charo. 2010. Selective chemokine receptor usage by central nervous system myeloid cells in CCR2-red fluorescent protein knock-in mice. PLoS ONE. 5:e13693. http://dx.doi.org/10 .1371/journal.pone.0013693 Savarin, C., S.A. Stohlman, R. Atkinson, R.M. Ransohoff, and C.C. Bergmann. 2010. Monocytes regulate T cell migration through the glia limitans during acute viral encephalitis. J. Virol. 84:4878–4888. http://dx.doi.org/ 10.1128/JVI.00051-10 Schulz, C., E. Gomez Perdiguero, L. Chorro, H. Szabo-Rogers, N. Cagnard, K. Kierdorf, M. Prinz, B. Wu, S.E. Jacobsen, J.W. Pollard, et al. 2012. A lin-eage of myeloid cells independent of Myb and hematopoietic stem cells. Science. 336:86–90. http://dx.doi.org/10.1126/science.1219179 Serafini, B., B. Rosicarelli, R. Magliozzi, E. Stigliano, E. Capello, G.L. Mancardi, and F. Aloisi. 2006. Dendritic cells in multiple sclerosis le-sions: maturation stage, myelin uptake, and interaction with proliferating T cells. J. Neuropathol. Exp. Neurol. 65:124–141. Steinman, L., R. Martin, C. Bernard, P. Conlon, and J.R. Oksenberg. 2002. Multiple sclerosis: deeper understanding of its pathogenesis reveals new targets for therapy. Annu. Rev. Neurosci. 25:491–505. http://dx.doi.org/ 10.1146/annurev.neuro.25.112701.142913 Stoll, G., J.W. Griffin, C.Y. Li, and B.D. Trapp. 1989. Wallerian degeneration in the peripheral nervous system: participation of both Schwann cells and macrophages in myelin degradation. J. Neurocytol. 18:671–683. http:// dx.doi.org/10.1007/BF01187086 Trapp, B.D., J. Peterson, R.M. Ransohoff, R. Rudick, S. Mörk, and L. Bö. 1998. Axonal transection in the lesions of multiple sclerosis. N. Engl. J. Med. 338:278–285. http://dx.doi.org/10.1056/NEJM199801293380502 Trebst, C., T.L. Sørensen, P. Kivisäkk, M.K. Cathcart, J. Hesselgesser, R. Horuk, F. Sellebjerg, H. Lassmann, and R.M. Ransohoff. 2001. CCR1+/ CCR5+ mononuclear phagocytes accumulate in the central nervous system of patients with multiple sclerosis. Am. J. Pathol. 159:1701–1710. http://dx.doi.org/10.1016/S0002-9440(10)63017-9 Wei, S., S. Nandi, V. Chitu, Y.G. Yeung, W. Yu, M. Huang, L.T. Williams, H. Lin, and E.R. Stanley. 2010. Functional overlap but differential expression of CSF-1 and IL-34 in their CSF-1 receptor-mediated regulation of myeloid cells. J. Leukoc. Biol. 88:495–505. http://dx.doi.org/10.1189/ jlb.1209822 Williams, K.C., E. Ulvestad, and W.F. Hickey. 1994. Immunology of multiple sclerosis. Clin. Neurosci. 2:229–245. Wynn, T.A., A. Chawla, and J.W. Pollard. 2013. Macrophage biology in devel-opment, homeostasis and disease. Nature. 496:445–455. http://dx.doi.org/ 10.1038/nature12034 Xu, Y., J. Li, G.D. Ferguson, F. Mercurio, G. Khambatta, L. Morrison, A. Lopez-Girona, L.G. Corral, D.R. Webb, B.L. Bennett, and W. Xie. 2009. Immunomodulatory drugs reorganize cytoskeleton by modulating Rho GTPases. Blood. 114:338–345. http://dx.doi.org/10.1182/blood- 2009-02-200543 Desmazières, A., N. Sol-Foulon, and C. Lubetzki. 2012. Changes at the nodal and perinodal axonal domains: a basis for multiple sclerosis pathology? Mult. Scler. 18:133–137. http://dx.doi.org/10.1177/1352458511434370 Donnelly, D.J., E.E. Longbrake, T.M. Shawler, K.A. Kigerl, W. Lai, C.A. Tovar, R.M. Ransohoff, and P.G. Popovich. 2011. Deficient CX3CR1 signaling promotes recovery after mouse spinal cord injury by limiting the recruit-ment and activation of Ly6Clo/iNOS+ macrophages. J. Neurosci. 31:9910– 9922. http://dx.doi.org/10.1523/JNEUROSCI.2114-11.2011 Ferguson, B., M.K. Matyszak, M.M. Esiri, and V.H. Perry. 1997. Axonal dam-age in acute multiple sclerosis lesions. Brain. 120:393–399. http://dx.doi .org/10.1093/brain/120.3.393 Fife, B.T., G.B. Huffnagle, W.A. Kuziel, and W.J. Karpus. 2000. CC chemokine re-ceptor 2 is critical for induction of experimental autoimmune encephalomy-elitis. J. Exp. Med. 192:899–905. http://dx.doi.org/10.1084/jem.192.6.899 Fu, Y., T.J. Frederick, T.B. Huff, G.E. Goings, S.D. Miller, and J.X. Cheng. 2011. Paranodal myelin retraction in relapsing experimental autoimmune encephalomyelitis visualized by coherent anti-Stokes Raman scattering mi-croscopy. J. Biomed. Opt. 16:106006. http://dx.doi.org/10.1117/1.3638180 Gautier, E.L., T. Shay, J. Miller, M. Greter, C. Jakubzick, S. Ivanov, J. Helft, A. Chow, K.G. Elpek, S. Gordonov, et al; Immunological Genome Consortium. 2012. Gene-expression profiles and transcriptional regulatory pathways that underlie the identity and diversity of mouse tissue macrophages. Nat. Immunol. 13:1118–1128. http://dx.doi.org/10.1038/ni.2419 Ginhoux, F., M. Greter, M. Leboeuf, S. Nandi, P. See, S. Gokhan, M.F. Mehler, S.J. Conway, L.G. Ng, E.R. Stanley, et al. 2010. Fate mapping analysis reveals that adult microglia derive from primitive macrophages. Science. 330:841–845. http://dx.doi.org/10.1126/science.1194637 Gomez Perdiguero, E., C. Schulz, and F. Geissmann. 2013. Development and homeostasis of “resident” myeloid cells: the case of the microglia. Glia. 61:112–120. http://dx.doi.org/10.1002/glia.22393 Hochreiter-Hufford, A., and K.S. Ravichandran. 2013. Clearing the dead: apop-totic cell sensing, recognition, engulfment, and digestion. Cold Spring Harb. Perspect. Biol. 5:a008748. http://dx.doi.org/10.1101/cshperspect.a008748 Huang, D., F.D. Shi, S. Jung, G.C. Pien, J. Wang, T.P. Salazar-Mather, T.T. He, J.T. Weaver, H.G. Ljunggren, C.A. Biron, et al. 2006. The neuronal chemokine CX3CL1/fractalkine selectively recruits NK cells that modify experimental autoimmune encephalomyelitis within the central nervous system. FASEB J. 20:896–905. http://dx.doi.org/10.1096/fj.05-5465com Huitinga, I., N. van Rooijen, C.J. de Groot, B.M. Uitdehaag, and C.D. Dijkstra. 1990. Suppression of experimental allergic encephalomyelitis in Lewis rats after elimination of macrophages. J. Exp. Med. 172:1025–1033. http://dx.doi.org/10.1084/jem.172.4.1025 Huitinga, I., J.G. Damoiseaux, E.A. Döpp, and C.D. Dijkstra. 1993. Treatment with anti-CR3 antibodies ED7 and ED8 suppresses experimental aller-gic encephalomyelitis in Lewis rats. Eur. J. Immunol. 23:709–715. http:// dx.doi.org/10.1002/eji.1830230321 Izikson, L., R.S. Klein, I.F. Charo, H.L. Weiner, and A.D. Luster. 2000. Resistance to experimental autoimmune encephalomyelitis in mice lacking the CC chemokine receptor (CCR)2. J. Exp. Med. 192:1075– 1080. http://dx.doi.org/10.1084/jem.192.7.1075 Jung, S., J. Aliberti, P. Graemmel, M.J. Sunshine, G.W. Kreutzberg, A. Sher, and D.R. Littman. 2000. Analysis of fractalkine receptor CX(3)CR1 function by targeted deletion and green fluorescent protein reporter gene insertion. Mol. Cell. Biol. 20:4106–4114. http://dx.doi.org/10 .1128/MCB.20.11.4106-4114.2000 Kivisäkk, P., D.J. Mahad, M.K. Callahan, K. Sikora, C. Trebst, B. Tucky, J. Wujek, R. Ravid, S.M. Staugaitis, H. Lassmann, and R.M. Ransohoff. 2004. Expression of CCR7 in multiple sclerosis: implications for CNS immu-nity. Ann. Neurol. 55:627–638. http://dx.doi.org/10.1002/ana.20049 Kulkarni, M.M. 2011. Digital multiplexed gene expression analysis using the NanoString nCounter system. Curr. Protoc. Mol. Biol. Chapter 25, Unit25B 10. Liu, L., A. Belkadi, L. Darnall, T. Hu, C. Drescher, A.C. Cotleur, D. Padovani- Claudio, T. He, K. Choi, T.E. Lane, et al. 2010. CXCR2-positive neutrophils are essential for cuprizone-induced demyelination: relevance to multiple sclerosis. Nat. Neurosci. 13:319–326. http://dx.doi.org/10.1038/nn.2491 Meinl, E., T. Derfuss, M. Krumbholz, A.K. Pröbstel, and R. Hohlfeld. 2011. Humoral autoimmunity in multiple sclerosis. J. Neurol. Sci. 306:180–182. http://dx.doi.org/10.1016/j.jns.2010.08.009
  • 32.
    INSIGHTS B-RAF unlocksaxon regeneration The mechanisms that drive axon regeneration after central nervous system (CNS) injury or disease are proposed to recapitulate, at least in part, the developmental axon growth pathways. This hypothesis is bolstered by a new study by O’Donovan et al. showing that activation of a B-RAF kinase signaling pathway is sufficient to promote robust axon growth not only during development but also after injury. B-RAF was previously shown to be essential for developmental axon growth but it was not known if additional signaling pathways are required. In this study, the authors demon-strate that activation of B-RAF alone is sufficient to promote sensory axon growth during development. Using a conditional B-RAF gain-of-function mouse model, the authors Insight from Valeria Cavalli (left) and David Holtzman elegantly prove that B-RAF has a cell-autonomous role in the developmental axon growth program. Notably, activated B-RAF promoted overgrowth of embryonic sensory axons projecting centrally in the spinal cord, suggesting that this pathway may normally be quiescent in central axons. Could activated B-RAF also enhance axon regeneration in the adult central nervous system? The authors found that activated B-RAF not only enabled sensory axon growth into the spinal cord after spinal injury, but also promoted regrowth of axons projecting in the optic nerve. Regeneration in the injured CNS is prevented by both the poor intrinsic regrowth capacity of axons and by inhibitory factors in the tissue environment. Importantly, the B-RAF–activated signaling growth program was insensitive to this repulsive environment. Interestingly, the authors find that B-RAF synergizes with the PI3- kinase–mTOR pathway, which also functions downstream of growth factors. This opens the possibility that combinatorial approaches that integrate these two pathways may heighten regenerative capacity. This in vivo study significantly advances the understanding of the role Activation of B-RAF signaling enables crushed sensory axons (green) to grow into the adult spinal cord in both white (white arrows) and gray (pink arrows) matter. of MAP kinases in axon growth and suggests that reactivation of the B-RAF pathway may be exploited to promote axon regeneration in the injured central nervous system. An exciting future avenue will be to determine the downstream mechanisms controlled by B-RAF. O’Donovan, K.J., et al. 2014. J. Exp. Med. http://dx.doi.org/10.1084/jem.20131780. Valeria Cavalli and David M. Holtzman, Washington University School of Medicine in Saint Louis: cavalli@pcg.wustl.edu and holtzman@neuro.wustl.edu
  • 33.
    Ar t icle B-RAF kinase drives developmental axon growth and promotes axon regeneration in the injured mature CNS Kevin J. O’Donovan,1,2 Kaijie Ma,1,2 Hengchang Guo,1 Chen Wang,3,4 Fang Sun,3,4 Seung Baek Han,5,6 Hyukmin Kim,5,6 Jamie K. Wong,7 Jean Charron,9 Hongyan Zou,7,8 Young-Jin Son,5,6 Zhigang He,3,4 and Jian Zhong1,2 1Burke Medical Research Institute, Weill Cornell Medical College of Cornell University, White Plains, NY 10605 2Brain and Mind Research Institute, Weill Cornell Medical College of Cornell University, New York, NY 10065 3F.M. Kirby Neurobiology Center, Boston Children’s Hospital; and 4Department of Neurology; Harvard Medical School, Boston, MA 02115 5Shriners Hospitals Pediatric Research Center and 6Department of Anatomy and Cell Biology, Temple University School of Medicine, Philadelphia, PA 19140 7Fishberg Department of Neuroscience and 8Department of Neurosurgery, Friedman Brain Institute, Icahn School of Medicine at Mount Sinai, New York, NY 10029 9Centre de Recherche en Cancérologie de l’Université Laval, Centre Hospitalier Universitaire de Québec, Québec, Québec G1R 2J6, Canada Activation of intrinsic growth programs that promote developmental axon growth may also facilitate axon regeneration in injured adult neurons. Here, we demonstrate that condi-tional the growth of long-range peripheral sensory axon projections in vivo in the absence of upstream neurotrophin signaling. We further show that activated B-RAF signaling enables robust regenerative growth of sensory axons into the spinal cord after a dorsal root crush as well as substantial axon regrowth in the crush-lesioned optic nerve. Finally, the combi-nation extension beyond what would be predicted for a simple additive effect. We conclude that cell-intrinsic RAF signaling is a crucial pathway promoting developmental and regenerative axon growth in the peripheral and central nervous systems. The Rockefeller University Press $30.00 J. Exp. Med. 2014 Vol. 211 No. 5 801-814 www.jem.org/cgi/doi/10.1084/jem.20131780 activation of B-RAF kinase alone in mouse embryonic neurons is sufficient to drive 801 of B-RAF gain-of-function and PTEN loss-of-function promotes optic nerve axon Axon growth is essential for the establishment of a functional nervous system as well as for the restoration of neuronal connectivity after injury or disease. It has long been hypothesized that re-activation of developmental growth mechanisms might help to achieve axon regeneration in the injured adult nervous system (Filbin, 2006). The role of MAP kinases in axon growth signaling has been much studied and discussed (Markus et al., 2002; Hanz and Fainzilber, 2006; Agthong et al., 2009; Hollis et al., 2009). However, depend-ing on the model systems used, the outcomes have been controversial or even contradictory (Pernet et al., 2005; Sapieha et al., 2006; Hollis et al., 2009). We have shown that RAF–MEK signaling robustly promotes axon growth in pri-mary sensory neurons in vitro (Markus et al., 2002). In vivo, conditional gene targeting studies have shown that RAF signaling is necessary for developing sensory neurons to arborize in their target fields in the skin (Zhong et al., 2007). However, it remains unknown whether RAF sig-naling is sufficient to enable axon growth in vivo or whether concomitant activation of other signaling pathways is necessary to drive long-range axon projections. Furthermore, it is un-clear whether this pathway can promote axon growth in neuronal populations beyond the sen-sory neurons and the extent to which it can be harnessed to promote regeneration in the in-jured central nervous system (CNS). To address these questions, we have used conditional B-RAF gain-of-function mouse models to show that CORRESPONDENCE Jian Zhong: jiz2010@med.cornell.edu Abbreviations used: CGRP, calcitonin gene-related peptide; CNS, central nervous system; DREZ, dorsal root entry zone; DRG, dorsal root ganglion; kaB-RAF, kinase-activated B-RAF; NGF, nerve growth factor; RGC, retinal ganglion cell; SCI, spinal cord injury. K.J. O’Donovan and K. Ma contributed equally to this paper. © 2014 O’Donovan et al. This article is distributed under the terms of an Attribution– Noncommercial–Share Alike–No Mirror Sites license for the first six months after the publication date (see http://www.rupress.org/terms). After six months it is available under a Creative Commons License (Attribution–Noncommercial–Share Alike 3.0 Unported license, as described at http://creativecommons.org/licenses/ by-nc-sa/3.0/).
  • 34.
    Figure 1. Conditionalexpression of kaB-RAF specifically activates MAP kinase signaling in the nervous system. (A) E18.5 mouse embryos expressing kaB-RAF develop grossly normally, except for substantial hy-drocephalus. (B) DRG size is unaffected by kaB-RAF expression. (C) Representative West-ern blots show increased levels of pMEK1/2 and pERK1/2 in the E12.5 neocortex and spi-nal cord. (D) Quantitation of Western blots as in C. Amounts are normalized to correspond-ing III-tubulin levels. n = 4 repeats with three animals per group for each bar. Stu-dent’s t test: *, P 0.05; **, P 0.01. (E–G) Analysis of the interaction of kaB-RAF with other signaling pathways in the E12.5 nervous system. Representative Western blots are from three independent experiments, each with two or three E12.5 embryos for each genotype. (G) B-RAF protein levels are not increased in E12.5 DRG and spinal cord of LSL-kaBraf:nesCre embryos and control littermates. Molecular mass is indicated in kilodaltons. (H) Representative images of nerve endings in trunk skin of E13.5 embryos. Bars: (B) 200 μm; (H) 40 μm. (I) The number of branches per nerve trunk was quantitated, blinded to the genotypes, for a defined skin section by counting the total number of branch points observed along each major nerve trunk entering the skin (Zhong et al., 2007). n = 3 for each group. (D and I) Error bars indicate SEM. peripheral axons into the epidermis. To examine whether RAF signaling alone is sufficient to promote long-range axon extension of TrkA-positive neurons, we set out to selectively activate RAF kinase signaling in these neurons in a TrkA-null background. To this end, we first conditionally activated RAF signaling in a WT background using a genetically modified loxP-STOP-loxP- BrafV600E (LSL-kaBraf) knock-in mouse line (Mercer et al., 2005), in which a kinase-activated B-RAF (kaB-RAF) mutant is expressed from the endogenous B-RAF locus upon Cre recombination. We next bred LSL-kaBraf mice with a neuronal activation of intraneuronal RAF–MEK signaling is sufficient to promote robust axon growth in developing and regenerating neurons in the peripheral nervous system and CNS. RESULTS Activation of B-RAF signaling alone is sufficient to promote sensory axon extension during early development In vivo, the neurotrophin nerve growth factor (NGF) signals through its receptor kinase TrkA to promote developmental extension of dorsal root ganglion (DRG) nociceptive TrkA+ 802 B-RAF drives axon growth and regeneration | O’Donovan et al.
  • 35.
    Figure 2. Expressionof kaB-RAF substantially rescues sensory afferent growth in the absence of TrkA/NGF signaling. (A, left) Normal sensory cutaneous innervation at E16.5. (middle) Sensory cutaneous innervation is lost in embryos lacking the NGF receptor TrkA. (right) Expression of kaB-RAF restores cutaneous innervation. Arrowheads label the blue -gal–positive (presumptive TrkA+) sensory trajectories. (B) Visualization of axon growth pat-terns after tissue clearing. The thoracic somatosensory innervation driven by kaB-RAF in a TrkA/ embryo (bottom; compare with middle for TrkA/ alone) is similar to that seen in a control TrkAWT/ littermate (top). White arrowheads indicate the normal pathways of peripheral axons extending from thoracic DRGs. Red arrowheads indicate sensory projections rescued by kaB-RAF in the TrkA/ background. (C) Expression of kaB-RAF substantially res-cues trigeminal TrkA+ afferent growth in the absence of TrkA/NGF signaling. Presumptive TrkA+ trigeminal axon projections (top) are lost in TrkA-deficient mice (middle) and are rescued by kaB-RAF (bottom). Ga, great auricular nerve; Go, greater occipital nerve; Mn, mandibular branch; Mx, maxillary branch; Op, ophthalmical branch. Images show littermates and are representative of three embryos per genotype. Bars: (A) 2 mm; (B and C) 1 mm. JEM Vol. 211, No. 5 Ar t icle (Fig. 1, C and D). Note that compared with MEK1/2, ERK1/2 activation appears minor in the kaB-RAF–expressing DRGs; this is because of relatively high levels of pERK1/2 in the DRG at baseline. B-RAF activation did not affect mTOR phosphory-lation (Fig. 1 E). Levels of pAKT, pS6K, and pGSK3 were not changed significantly in the DRG of LSL-kaBraf:nes-Cre mice (Fig. 1 F), indicating minimal cross talk between the MAP kinase and PI3-kinase–AKT pathways. Because the expression of kaB-RAF is under the control of endogenous Braf pro-moter, the expression level of B-RAF protein is not changed in 803 nestin promoter-driven Cre deleter (nes-Cre; Tronche et al., 1999). In DRG neurons, nes-Cre–mediated recombination oc-curs as early as embryonic day (E) 11.5 (Galabova-Kovacs et al., 2008). Embryos heterozygously expressing kaB-RAF progres-sively developed macrocephaly from E13.5 onwards (Fig. 1 A) but appeared otherwise normal, including normally sized DRGs (Fig. 1 B). The known RAF effectors were activated in neuronal tissues expressing Cre recombinase, as indicated by elevated phospho-MEK1/2 (pMEK1/2) and pERK1/2 in the neocortex and spinal cord of E12.5 LSL-kaBraf:nes-Cre mice
  • 36.
    Figure 3. Axonterminal innervation of E18.5 footpad. (A, top) Normal innervation. (middle) In the absence of TrkA, innervation is diminished overall, and the CGRP-positive nociceptor endings are completely absent. Red arrowheads indicate the CGRP-positive axon terminals in the epidermis. (bottom) kaB-RAF expression partially rescues nocicep-tive innervation in the TrkA/ background. The dashed lines indicate the dermal–epidermal border. Bar, 100 μm. (B) Quantification of axon innervation in footpad (Luo et al., 2007; Hancock et al., 2011). Data are from three fetuses per genotype. Error bars indicate SEM. One-way ANOVA with post-hoc Tukey’s HSD test: **, P 0.01. (which include LSL-kaBraf:TrkA/:Bax/, nes-Cre:TrkA/: Bax/, and TrkA/:Bax/ genotypes), in which we detected no LacZ-positive fibers in the skin at E16.5, expression of kaB-RAF in TrkA/:Bax/ DRG and trigeminal neurons sub-stantially restored cutaneous sensory axon projections (Fig. 2, A–C). The morphologies of the radial thoracic trajectories de-rived from spinal DRGs as well as those growing from tri-geminal ganglia induced by kaB-RAF in the TrkA/:Bax/ background were grossly similar to those seen in control mice. Epidermal innervation of the footpad was partially rescued by kaB-RAF (Fig. 3, A and B). Thus, sustained B-RAF kinase activity can, to a large extent, substitute for TrkA-mediated axon growth signaling in presumptive TrkA+ sensory neurons. B-RAF–mediated axon growth indirectly rescues calcitonin gene-related peptide (CGRP) expression in TrkA/:Bax/ neurons CGRP expression in the peptidergic subset of nociceptive DRG neurons is induced by skin-derived factors and there-fore indicates that sensory axon peripheral innervation into the skin is complete (Hall et al., 1997, 2001; Patel et al., 2000; Xu and Hall, 2007). In TrkA/:Bax/ mice, DRG neu-rons and their centrally projecting axons are devoid of CGRP because of the lack of cutaneous innervation as previously de-scribed (Patel et al., 2000), whereas CGRP expression in the spinal motor neurons remains unaffected (Fig. 4 A, middle). the DRG and spinal cord at E12.5 (Fig. 1 G). At E13.5, the branching pattern of sensory nerves in the skin was not changed by kaB-RAF expression (Fig. 1, H and I). B-RAF activation rescues nociceptor axon extension in embryos lacking TrkA To test whether kaB-RAF is sufficient to drive nociceptor axon growth in the absence of TrkA signaling, we next mated the LSL-kaBraf:nes-Cre line with available TrkAtaulacZ and Bax/ lines to generate LSL-kaBraf:TrkAtaulacZ/taulacZ:Bax/: nes-Cre mice. In TrkAtaulacZ mice, the WT TrkA gene is re-placed by a taulacZ expression cassette, such that the axonal morphology of putative TrkA+ neurons can be visualized by -gal staining (Moqrich et al., 2004). Because TrkA expres-sion is absent in homozygous TrkAtaulacZ/taulacZ mice, we refer to the “TrkAtaulacZ/taulacZ” as “TrkA/” in the text below. Re-moval of the Bax gene blocks apoptosis in embryonic DRG neurons, rescuing them from cell death that is otherwise ob-served in the absence of TrkA signaling. The Bax/ back-ground thus allows for the molecular dissection of signaling pathways that specifically affect axon growth (Knudson et al., 1995; Lentz et al., 1999; Patel et al., 2000; Markus et al., 2002; Kuruvilla et al., 2004; Moqrich et al., 2004). In TrkA/: Bax/ mice, DRG neurons survive, but sensory afferent in-nervation in the skin is completely abolished (Fig. 2, A and B, middle; Patel et al., 2000). Compared with control littermates 804 B-RAF drives axon growth and regeneration | O’Donovan et al.
  • 37.
    JEM Vol. 211,No. 5 Ar t icle Specifically, nociceptive TrkA+ fibers terminate in the superfi-cial laminae I and II of the dorsal horn, and proprioceptive parv-albumin- positive afferents project to intermediate laminae or to 805 the ventral spinal cord. In B-RAF gain-of-function mice, we observed excessive growth of both nociceptive and proprioceptive afferents (Fig. 5). Nociceptive axons normally restricted to superficial dorsal horn extended ectopically into deeper layers of dorsal spinal cord, and many axons aberrantly crossed the midline (Fig. 5 A). This kaB-RAF–driven overgrowth was substantially rescued by concomitant elimination of MEK1/2, the canonical down-stream kinases of RAF (Fig. 5 C), suggesting that the effect of kaB-RAF expressed from the endogenous Braf locus depends strictly on canonical signaling. In WT mice, the central proprioceptive afferents enter the cord medially at tightly circumscribed dorsal root entry zones (DREZs; Fig. 5 B, left). kaB-RAF expression caused the pro-prioceptive sensory axons to enter the spinal cord all across its surface and to aberrantly terminate some branches in the superficial dorsal laminae (Fig. 5 B, right). Proprioceptive axons in the DREZs normally are subject to repulsive guid-ance from Semaphorin 6C/D (Sema6) expressed in the spi-nal cord, acting on PlexinA1 on the sensory axons (Yoshida et al., 2006). kaB-RAF expression did not detectably alter the protein (Fig. 5 D) or transcript levels (RNAseq; not depicted) B-RAF gain-of-function restored CGRP expression in the absence of TrkA (Fig. 4 A, right). Note also that in contrast to the projections in the periphery, the growth of presumptive TrkA-positive afferent projections in the dorsal horn is inde-pendent of TrkA signaling (Fig. 4 B, middle; Patel et al., 2000; Harrison et al., 2004) and that kaB-RAF expression caused overgrowth of these afferents (Fig. 4 B, right) but not of pe-ripheral projections (Fig. 1). In vitro, kaB-RAF alone did not induce CGRP expression in DRG neurons (Fig. 4 C, top); this required the addition of NGF and skin-conditioned me-dium as previously reported (Fig. 4 C, bottom; Hall et al., 1997; Patel et al., 2000; Xu and Hall, 2007). In addition, we have shown previously that loss of both B- and C-RAF in DRGs does not abrogate the CGRP expression (Zhong et al., 2007). These data together indicate that the restoration of CGRP expression in LSL-kaBraf:nes-Cre:TrkA/:Bax/ DRG neu-rons is not directly caused by the elevation of neuron-intrinsic B-RAF activity, but indirectly through the restoration of cu-taneous innervation and subsequent retrograde signaling from skin-derived factors. kaB-RAF causes overgrowth of nociceptive and proprioceptive afferent fibers in the spinal cord In WT mice, different subpopulations of sensory neurons pro­ject from the DRG to highly specific targets in the spinal cord. Figure 4. Activation of B-RAF indirectly rescues CGRP expression in TrkA/ noci-ceptive neurons. (A, left) Normal CGRP stain-ing in the DRG and superficial dorsal horn. Arrowhead indicates CGRP-expressing spinal motoneurons. (middle) CGRP expression is completely abolished in the DRG and its projections in TrkA/Bax double-null mice. CGRP staining in spinal motoneurons is not affected by loss of TrkA signaling (arrowhead). (right) CGRP expression in DRG is rescued by expression of kaB-RAF, in the absence of TrkA signaling (LSL-kaBraf:nes-Cre:TrkA/:Bax/). Arrowhead indicates the CGRP+ motor neu-rons. Dashed white lines outline the spinal cord and DRG. (B) The nociceptive projection into the dorsal horn (left) does not depend on TrkA (middle). Expression of kaB-RAF causes over-growth and ectopic targeting of these fibers (right). (A and B) Images are representative of three embryos each. (C) Activation of B-RAF does not directly induce CGRP expression in cultured DRG neurons. (top) No CGRP is ex-pressed in 7-d in vitro cultures of dissociated E12.5 LSL-kaBraf:Bax/:nes-Cre DRG neu­rons. (bottom) NGF and conditioned medium from skin cultures are necessary to induce CGRP expression in E12.5 LSL-kaBraf:Bax/: nes-Cre DRG neurons. Images are representa-tive of three independent experiments. This experiment has been repeated three times. Each experiment used two embryos per geno-type. Bars: (A and B) 100 μm; (C) 20 μm.
  • 38.
    Figure 5. Activationof B-RAF drives overgrowth of centrally projecting nociceptive and proprioceptive DRG axons in the E18.5 spinal cord. (A) Nociceptive projections stained for TrkA. Yellow arrowheads indicate the different patterns of axon projections of WT and kaB-RAF–express-ing, nociceptive neurons. (B) Proprioceptive projections stained for parvalbumin. White arrowheads indicate the different patterns of axon projections of WT and kaB-RAF–expressing, proprioceptive neurons. Asterisks label the presumptive DREZs. (C) kaB-RAF–driven overgrowth of central nociceptive projections (left) is abolished in the absence of the downstream effectors MEK1/MEK2 (right). (A–C) n = 3 per genotype. (D) kaB-RAF does not affect the expression of known guidance cues PlexinA1 and Sema6D in the E12.5 DRG and spinal cord. Western blot is representative of three indepen-dent experiments, each with two embryos per genotype. Molecular mass is indicated in kilodaltons. (E–J) Cross sections of P0 spinal cord at cervical (E and H), thoracic (F and I), and lumbar (G and J) levels were stained for CGRP, parvalbumin (Parv), and Draq5 (blue). Bars: (A and B) 200 μm; (C) 100 μm; (E–J) 50 μm. phenotype suggested that reactivation of the B-RAF path-way in injured adult neurons might be exploited to pro-mote regeneration. of these factors in E12.5 DRG and spinal cord. The overgrowth phenotype for both nociceptive and proprioceptive afferents was observed at all levels of the spinal cord (Fig. 5, E–J). This 806 B-RAF drives axon growth and regeneration | O’Donovan et al.
  • 39.
    Figure 6. Activationof B-RAF signaling in mature DRG neurons elevates their growth competency. (A, top) Schematic of the brn3a-CreERT2 construct used to generate the brn3a-CreERT2 deleter mouse line. (bottom) A cross section of the spinal cord of a 10-wk-old Rosa26-lacZ:brn3a- CreERT2 mouse treated with tamoxifen. Blue LacZ staining indicates CreERT2-medicated recombination in the DRG neurons. (B) Representative DRGs from adult LSL-kaBraf:TdTom:brn3a-CreERT2 mice without (top left) and with (bottom left) tamoxifen treatment. TdTom expression indicates recom­bination JEM Vol. 211, No. 5 Ar t icle 807 in DRG neurons. Cells were counterstained with Draq5 (Dq5) to label nuclei. (C) ATF3 is induced by preconditioning lesion. Blue shows nu-clear stain Draq5. (D) Representative images of adult DRG neurons derived from intact brn3a-CreERT2:TdTom (left), LSL-kaBraf:brn3aCreERT2:TdTom
  • 40.
    Figure 7. Activationof B-RAF signaling enables crushed sensory axons to regenerate into adult spinal cord. (A–D) Confocal views of regenerating dorsal root axons in whole mounts (A and B) or transverse sections (C and D) 2 wk after root crush. Axons were labeled by AAV-GFP injected into C6 and C7 DRGs at the time of the crush injury. (A and C) Con-trol mice (brn3a-CreERT2). (B and D) Mice expressing activated B-RAF in DRGs (LSL-kaBraf:brn3a-CreERT2). Dashed yellow lines indicate the DREZ, dashed gray lines indicate the border between gray and white matter, and arrowheads indicate the extent of axon growth across the DREZ (B) and into gray matter (D). DH, dorsal horn; DR, dorsal root; PNS, peripheral ner-vous system; SC, spinal cord. n = 2 DRGs from each of three animals per genotype. Bars, 200 μm. kaB-RAF enables regeneration of injured adult DRG central axons across the DREZ To test whether activation of B-RAF signaling can drive ma-ture sensory axon regeneration, we generated LSL-kaBraf: TdTomato (TdTom):brn3a-CreERT2 mice to inducibly express kaB-RAF in adult DRG neurons. The brn3a-CreERT2 deleter mouse line was generated using a brn3a promoter (Eng et al., 2001), which mediates expression selectively in sensory neu-rons (Fig. 6 A). We first assessed B-RAF gain-of-function in cultured adult neurons. 12-wk-old mice were treated with tamoxifen for a consecutive 5 d to induce kaB-RAF expres-sion, as indicated by TdTom expression (Fig. 6 B). ATF3, a marker whose expression is triggered by conditioning lesion (Smith and Skene, 1997; Seijffers et al., 2007) was not induced (Fig. 6 C). DRG neurons were cultured for up to 24 h. kaB-RAF expression correlated with both greatly increased num-bers of axon-bearing neurons and increased total axon length with more branching compared with that of WT neurons (Fig. 6, D–G). Furthermore, the axonal morphology of kaB-RAF– expressing neurons differs from WT neurons subject to a preconditioning lesion, which exhibited single long axons (Fig. 6, D and H). Having thus ascertained the functionality of the LSL-kaBraf: TdTom:brn3a-CreERT2 mouse line, we next tested whether kaB-RAF can enable axon regeneration after dorsal root crush injury in vivo. 12-wk-old mice were again treated with tamoxifen for a consecutive 5 d. After 2-d rest, C5–8 cervical roots were crushed and AAV2-GFP was injected to C6 and C7 DRGs to label regenerating sensory axons. After 2 wk, regeneration in the C6 and C7 roots and spinal cord was examined in whole-mount preparations (Fig. 7, A and B) or in transverse sections (Fig. 7, C and D). As expected, in control brn3a-CreERT2 mice (Fig. 7, A and C), axons regener-ated along the roots but stopped at the DREZ. In contrast, in mice with kaB-RAF expression in DRG neurons, numerous axons penetrated the DREZ and grew deeply into the spinal cord, exhibiting dense collateral branches in the dorsal col-umn (Fig. 7 B) and reaching superficial laminae of the dorsal horn (Fig. 7 D). Thus, elevation of intrinsic B-RAF signaling is sufficient, both in vitro and in vivo, to induce robust axon regrowth of adult DRG neurons and, importantly, renders the axons capable of overcoming growth-inhibitory signals that are abundant at the DREZ and within the spinal cord. kaB-RAF enables regenerative axon growth in the injured optic nerve through an MEK-dependent pathway To test whether activation of B-RAF kinase signaling can pro-mote axon regeneration of injured mature CNS neurons, we used an optic nerve regeneration model (Fig. 8, A and B; Park et al., 2008; Benowitz and Yin, 2010). 8–12-wk-old LSL-kaBraf: Bax/ mice and Bax/ controls were injected intravitreally with AAV2-Cre to induce kaB-RAF expression in retinal gan-glion cells (RGCs) and then subjected to optic nerve crush. The Bax/ background was used to minimize apoptotic death of retinal ganglion neurons triggered by optic nerve injury, which may amount to 80% at 2 wk after optic nerve crush (Li et al., 2000). 2 wk after the injury, we observed robust regenerative axon growth up to 3 mm past the lesion site in the kaB-RAF– expressing optic nerve (Fig. 8, D and G), with very limited growth in the control Bax/ littermates (Fig. 8 C), consistent with previous observations that survival alone is not sufficient to promote growth of adult RGC axons (Goldberg et al., 2002). Combined deletion of the canonical RAF effector kinases MEK1 and MEK2 substantially suppressed the regenerative axon growth caused by kaB-RAF (Fig. 8 E), indicating that kaB-RAF drives axon growth through the canonical MEK effectors. Whereas the length of axon extension induced by (middle), and WT preconditioning lesioned mice (right) after 24 h in vitro. TdTom is shown in green to improve contrast. Bars: (A–C) 100 μm; (D) 20 μm. (E–H) Quantitation of axon extension in adult DRG cultures at 24 h in vitro. Data were collected from three independent experiments from three ani-mals per genotype or condition and analyzed as described previously (Parikh et al., 2011); 100 cells were counted per group. Error bars indicate SEM. One-way ANOVA with post-hoc Tukey’s HSD test: *, P 0.01; **, P 0.005. 808 B-RAF drives axon growth and regeneration | O’Donovan et al.
  • 41.
    JEM Vol. 211,No. 5 Ar t icle Figure 8. Activation of B-RAF enables regenerative axon growth in the crush-lesioned optic nerve via the canonical effectors MEK1/2. (A) Schematic of experimen-tal time course. (B) Intravitreal injection of AAV2-Cre induces expression of TdTom in retinal ganglion neurons, labeling the entire optic nerve (red). (C, top) Whole-mount image of a crushed Bax/ optic nerve. Crush site is indicated by a red asterisk here and in all following panels. (bottom) Confocal fluorescence image of the same nerve. Green shows axons anterogradely labeled with CTB–Alexa Fluor 488. (D) Whole-mount confocal imaging shows strong regenerative growth in the lesioned kaB-RAF–expressing optic nerve. (inset) Axons at 3.5 mm from the crush site (magnified from the boxed area). Arrowheads indicate outgrowing axons. (E) Loss of MEK1 and MEK2 abolishes the regeneration driven by kaB-RAF. (F) Optic nerve regeneration in the absence of PTEN. Bar, 0.5 mm. (C–F) Images are representative of three optic nerves per genotype. (G) Quantitation of axon regenerative growth in the optic nerve 2 wk after nerve crush; genotypes as shown in B–E. At 1.6 mm from the crush site, the den-sity of regenerating axons is more than threefold greater in the LSL-kaBraf:Bax/ genotype than in the Ptenf/f:Bax/ genotype. Data are from three nerves per genotype. Optic densities were acquired from the whole-mount optic nerves using an LSM710NLO two-photon confocal microscope with the ZEN2009 software. Data were normalized by setting the baseline OD, as measured 0.2 cm proximal to the crush site in all nerves, to the same (arbitrary) level. 809 B-RAF gain-of-function is comparable with the maximal axon growth reported in PTEN deletion mice (Fig. 8 F; Park et al., 2008), in a direct comparison, we found up to a 3.9-fold higher density of regenerating axons in the LSL-kaBraf:Bax/ mice 1.5 mm distal to the crush site than is seen in the crushed Pten/:Bax/ optic nerve (Fig. 8, D, F, and G).
  • 42.
    DISCUSSION An understandingof the mechanisms that drive axon growth is important, both to decipher how connectivity develops in the nervous system and to develop therapeutic strategies for nervous system repair after injury or disease. We show that the RAF–MEK axis plays a key role in axon growth signaling. Activation of B-RAF in neurons is sufficient to drive sensory axon growth in the embryo, to enable adult sensory axons to regenerate across the DREZ and further into the spinal cord, and to induce robust regeneration of adult retinal axons in the injured optic nerve. Both developmental DRG axon overgrowth in the spinal cord and mature RGC axon re-generation in the optic nerve were abrogated by concomitant ablation of MEK1 and MEK2. We thus establish classical cell-autonomous RAF–MEK signaling as a fundamental driver of axon growth. We should note that this pathway seems to be selective to axon growth signaling because we have never ob-served that B-RAF activation supports neuronal survival (un-published data). In vitro work has long suggested a potential role for RAF– MEK signaling in axon growth. Previous in vivo data, however, have been scarce and controversial. In the retina, for example, pharmaceutical inhibition of MEK–ERK signaling abrogated optic nerve regeneration supported by FGF2 (Sapieha et al., 2006). Two putative intracellular activators of RAF signaling, BAG1 and Mst3b, have been shown to promote regenerative axon growth in the optic nerve (Planchamp et al., 2008; Lorber et al., 2009), but the expression of a constitutively active MEK1 did not drive any regeneration in the optic nerve (Pernet et al., 2005). Others have concluded that ERK activity promotes RGC axon regeneration via an indirect mechanism dependent on glial cells (Müller et al., 2009). Although it is likely that mul­tiple mechanisms, direct as well as indirect, will contribute to axon regeneration in the inhibitory environment of the CNS, the current cacophonic state of the field is likely caused by the mainly indirect approaches of incomplete penetrance that have been taken by various laboratories. When using small molecule inhibitors or transient viral overexpression of interfering or ac-tivating constructs, it is difficult to accurately titrate the dose for the entire duration of an experiment. We believe that we have applied a stringent approach toward activation of RAF signal-ing in RGCs, and our data argue strongly for a direct positive effect of RAF–MEK signaling on axon growth and regenera-tion of RGCs, as well as in DRG neurons. Possible downstream mechanisms beyond the MEK kinases remain speculative at this point. Stabilization of microtubules improves axon regen-eration in a spinal cord injury (SCI) model through both neu-ron- intrinsic and -extrinsic mechanisms (Hellal et al., 2011), and it is likely that activation of RAF–MEK signaling will di-rectly affect microtubule stability in injured axons via its effects on microtubule-regulating enzymes such as HDAC6 (Williams et al., 2013). Furthermore, B-RAF has been shown to directly interact with tubulin (Bonfiglio et al., 2011). Activation of B-RAF signaling is also likely to trigger the expression of axon growth–enhancing gene sets in injured neurons. The elucida-tion of exact mechanisms awaits further study. Figure 9. Combined B-RAF activation and PTEN deletion enables long-range axon regeneration. (A) Representative longitudinal sec-tions of regenerating optic nerve 2 wk after crush injury. Genotypes are as indicated. Crush site is indicated by a red asterisk. Bar, 200 μm. (B) Quan-titation of data as shown in A. Axons were counted as described in Park et al. (2008). n = 6 nerves per genotype. Error bars indicate SEM. Two-way ANOVA tests comparing LSL-kaBraf with Ptenf/f, LSL-kaBraf and Ptenf/f with WT, or LSL-kaBraf and Ptenf/f with LSL-kaBraf:Ptenf/f all re-sulted in p-values 0.001. kaB-RAF expression and PTEN deletion synergize to increase axon regenerative growth To test whether combined activation of the B-RAF and PI3- kinase–mTOR pathways can further boost axon growth ca-pacity in injured adult retinal ganglion neurons, we performed the optic nerve regeneration experiments using double LSL-kaBraf: Ptenf/f mice. Both the numbers and length of regener-ating axons were increased in the optic nerve of the LSL-kaBraf: Ptenf/f mice compared with those in single LSL-kaBraf or in Ptenf/f mice (Fig. 9 A). The synergistic effect of activating both B-RAF and PI3-kinase signaling is most apparent at the long­est lengths of axon regeneration (Fig. 9 B). Note that the mice in these experiments were from a Bax WT background to en-able direct comparison with the original PTEN deletion data (Park et al., 2008); however, this means that possible survival-promoting effects of the mutant alleles cannot be excluded. 810 B-RAF drives axon growth and regeneration | O’Donovan et al.
  • 43.
    JEM Vol. 211,No. 5 Ar t icle The extent of regeneration achieved by direct genetic ac-tivation of specific intracellular signaling pathways, including B-RAF, DLK, PI3-kinase–mTOR, KLF, and JAK–STAT path-ways (Smith et al., 2009; Yan et al., 2009; Park et al., 2010; Blackmore et al., 2012; Shin et al., 2012; Lang et al., 2013), com-pares favorably with what has been reported for application of growth factors such as NGF, BDNF, GDNF, and CNTF (Lykissas et al., 2007; Zhang et al., 2009; Allen et al., 2013; Leibinger et al., 2013). Growth factors as promoters of regeneration are hobbled by two major issues. First, the signaling machinery that enables growth factors to drive axon growth in the developing nervous system is not expressed at sufficient levels in the adult nervous system (Hollis et al., 2009). Indeed, growth inhibitory signaling molecules such as the SOCS family or phosphatases are up-regulated upon maturation (Lu et al., 2002; Smith et al., 2009; Park et al., 2010; Gatto et al., 2013). Therefore, the most promising studies using growth factors have combined them with genetic intervention to up-regulate growth factor receptors or down-regulate their intrinsic inhibitors (Hollis et al., 2009; Sun et al., 2011). The second issue is that of undesirable side ef-fects, especially that of neuropathic pain caused by neurotrophin administration (Obata et al., 2006; Jankowski and Koerber, 2009). Development of “painless” neurotrophins (Capsoni et al., 2011) may improve the usefulness of this family of growth factors in the context of regeneration. Future combined activation of several growth signaling pathways with blockade of growth inhibitory pathways may lead to realistic treatment options for patients with loss of vision, sensation, or locomotion. MATERIALS AND METHODS Mouse models. Mouse breeding and genotyping were performed as de-scribed previously (Mercer et al., 2005; Zhong et al., 2007). The animal proto-col was approved by the Institutional Animal Care and Use Committee at Weill Cornell Medical College, and experiments were conducted in accordance with the National Institutes of Health Guide for the Use and Care of Laboratory Animals. The LSL-kaBraf mouse line was provided by C.A. Pritchard (Univer-sity of Leicester, Leicester, England, UK; Mercer et al., 2005). The TrkAtaulacZ mouse was provided by L. Reichardt (University of California, San Francisco, San Francisco, CA; Moqrich et al., 2004). Nestin-Cre deleter and Bax-null mice were generated in R. Klein’s laboratory (Max Planck Institute of Neuro-biology, Martinsried, Germany; Tronche et al., 1999) and S.J. Korsmeyer’s labo-ratory (Dana-Farber Cancer Institute, Boston, MA; Knudson et al., 1995), respectively. The brn3a-CreERT2 deleter mouse line was generated by J. Zhong in W.D. Snider’s laboratory (University of North Carolina at Chapel Hill, Chapel Hill, NC). All mice were on a mixed 129Sv and C57BL/6 background. We used littermates as controls throughout. Generation of the brn3a-CreERT2 deleter mouse line. Brn3a is a POU domain transcription factor that is selectively expressed in DRG neurons. Using a brn3a promoter construct (Eng et al., 2001), we generated a brn3a-Cre- ERT2 deleter mouse line using the pronuclear injection technique (Fig. 6 A). Western blotting and immunohistochemical staining. Western blot-ting and immunohistochemical staining were performed as described previ-ously (Zhong et al., 2007). An equal amount of total protein was loaded in each lane. The antibodies used were as follows: TrkA, Brn3a, and PlexinA1 antibodies were provided by L. Reichardt, E. Turner (University of Califor-nia, San Diego, La Jolla, CA), and T. Jessell (Columbia University, New York, NY), respectively. Antibodies against MEK1/2 (9122), pMEK1/2 (9121), ERK1/2 (9102), pERK1/2 (9101), pAKT (9271 and 9275), phospho-p70S6K 811 The developmental phenotypes we observed in the B-RAF gain-of-function embryos were generally comple-mentary to those previously observed in B-RAF/C-RAF loss-of-function mice (Zhong et al., 2007). In contrast to nociceptors’ peripheral projections, the development of their central projections does not depend on NGF/TrkA signaling (Patel et al., 2000; Harrison et al., 2004; Zhong et al., 2007). Notably, we found that activation of B-RAF resulted in over-growth of both proprioceptive and nociceptive axons in the spinal cord, whereas the expression of two known repulsive signaling molecules in the dorsal cord and DRG, Sema6 and PlexinA1, remained unaltered. Thus, kaB-RAF appears to acti-vate a normally quiescent axon growth signaling pathway in the central sensory axons that seems to be unaffected by repulsive guidance cues. The importance of this effect, the lack of response to re-pulsive or inhibitory cues, becomes clear in the context of re-generation of central sensory branches after dorsal root crush injury. Sensory axons expressing kaB-RAF robustly regener-ated into the DREZ and spinal cord. The regeneration failure of DRG axons after dorsal root avulsion injuries has been variously attributed to the lack of intrinsic growth capacity, to extrinsic growth barriers such as glia-associated growth inhibitors at the DREZ, and to prema-ture synaptic differentiation (Han et al., 2012; Smith et al., 2012). Application of neurotrophic factors acting via tyrosine kinase receptors has shown substantially enhanced regeneration (Ramer et al., 2000; Wang et al., 2008; Harvey et al., 2010), even func-tional recovery with the systemic administration of artemin (Wang et al., 2008), although these results await independent replication. Future studies will test whether a combination of RAF activation with trophic growth factors can further en-hance axon regeneration and reinnervation of presumptive tar-gets in the spinal cord. Compared with spinal cord lesions, the optic nerve’s sim-ple structure allows for clear evaluation of both lesion and re-generation. In recent years, the optic nerve model has revealed several intracellular signaling pathways that can drive CNS axon regeneration, most prominently the PI3-kinase–mTOR and the JAK–STAT pathways, engaged by growth factor tyro-sine kinase receptors and cytokines (Park et al., 2008; Smith et al., 2009; Buchser et al., 2012; Leibinger et al., 2013; Pernet et al., 2013). Combined deletion of endogenous inhibitors of these two pathways enhanced regeneration above the level reported for deletion of either gene alone (Sun et al., 2011). Activation of PI3-kinase–mTOR via PTEN deletion also en-hanced regenerative growth in an SCI model (Liu et al., 2010), suggesting that results obtained in the optic nerve crush model may generally translate to SCI models. Here, we show that the classic growth factor signaling module RAF–MEK enables axon regeneration in the optic nerve at least as powerfully as any previously reported single molecule manipulation and that the combination of kaB-RAF with activation of PI3-kinase– mTOR via PTEN deletion enhances optic nerve axon regen-eration even more strongly than would be expected for a simple additive effect.
  • 44.
    3R01EY022409-01S1 from theNational Eye Institute (NEI), and grant ZB1-1102-1 from the Christopher Dana Reeve Foundation to J. Zhong. Z. He is supported by grants 5R01EY21526 and EY021342 from NEI. Y.-J. Son is supported by grant 1R01NS079631 from the National Institute of Neurological Disorders and Stroke and grants from Shriners Hospitals for Children and the Muscular Dystrophy Association. H. Zou is supported by grants from the National Institutes of Health (1R01NS073596) and the Irma T. Hirschl/Monique Weill-Caulier Foundation. K.J. O’Donovan is a Goldsmith fellow. The authors declare no competing financial interests. Submitted: 24 August 2013 Accepted: 18 March 2014 REFERENCES Agthong, S., J. Koonam, A. Kaewsema, and V. Chentanez. 2009. Inhibition of MAPK ERK impairs axonal regeneration without an effect on neuro-nal loss after nerve injury. Neurol. Res. 31:1068–1074. http://dx.doi.org/ 10.1179/174313209X380883 Allen, S.J., J.J. Watson, D.K. Shoemark, N.U. Barua, and N.K. Patel. 2013. GDNF, NGF and BDNF as therapeutic options for neurode-generation. Pharmacol. Ther. 138:155–175. http://dx.doi.org/10.1016/j .pharmthera.2013.01.004 Benowitz, L.I., and Y. Yin. 2010. Optic nerve regeneration. Arch. Ophthalmol. 128:1059–1064. http://dx.doi.org/10.1001/archophthalmol.2010.152 Blackmore, M.G., Z. Wang, J.K. Lerch, D. Motti, Y.P. Zhang, C.B. Shields, J.K. Lee, J.L. Goldberg, V.P. Lemmon, and J.L. Bixby. 2012. Krüppel-like Factor 7 engineered for transcriptional activation promotes axon regeneration in the adult corticospinal tract. Proc. Natl. Acad. Sci. USA. 109:7517–7522. http://dx.doi.org/10.1073/pnas.1120684109 Bonfiglio, J.J., G. Maccarrone, C. Rewerts, F. Holsboer, E. Arzt, C.W. Turck, and S. Silberstein. 2011. Characterization of the B-Raf inter-actome in mouse hippocampal neuronal cells. J. Proteomics. 74:186–198. http://dx.doi.org/10.1016/j.jprot.2010.10.006 Buchser, W.J., R.P. Smith, J.R. Pardinas, C.L. Haddox, T. Hutson, L. Moon, S.R. Hoffman, J.L. Bixby, and V.P. Lemmon. 2012. Peripheral nervous system genes expressed in central neurons induce growth on inhibitory substrates. PLoS ONE. 7:e38101. http://dx.doi.org/10.1371/ journal.pone.0038101 Capsoni, S., S. Covaceuszach, S. Marinelli, M. Ceci, A. Bernardo, L. Minghetti, G. Ugolini, F. Pavone, and A. Cattaneo. 2011. Taking pain out of NGF: a “painless” NGF mutant, linked to hereditary sensory autonomic neu-ropathy type V, with full neurotrophic activity. PLoS ONE. 6:e17321. http://dx.doi.org/10.1371/journal.pone.0017321 Di Maio, A., A. Skuba, B.T. Himes, S.L. Bhagat, J.K. Hyun, A. Tessler, D. Bishop, and Y.J. Son. 2011. In vivo imaging of dorsal root regeneration: rapid immobilization and presynaptic differentiation at the CNS/PNS border. J. Neurosci. 31:4569–4582. http://dx.doi.org/10.1523/JNEUROSCI .4638-10.2011 Eng, S.R., K. Gratwick, J.M. Rhee, N. Fedtsova, L. Gan, and E.E. Turner. 2001. Defects in sensory axon growth precede neuronal death in Brn3a-deficient mice. J. Neurosci. 21:541–549. Filbin, M.T. 2006. Recapitulate development to promote axonal regenera-tion: good or bad approach? Philos. Trans. R. Soc. Lond. B Biol. Sci. 361: 1565–1574. http://dx.doi.org/10.1098/rstb.2006.1885 Galabova-Kovacs, G., F. Catalanotti, D. Matzen, G.X. Reyes, J. Zezula, R. Herbst, A. Silva, I. Walter, and M. Baccarini. 2008. Essential role of B-Raf in oligodendrocyte maturation and myelination during postnatal central nervous system development. J. Cell Biol. 180:947–955. http://dx.doi .org/10.1083/jcb.200709069 Gatto, G., I. Dudanova, P. Suetterlin, A.M. Davies, U. Drescher, J.L. Bixby, and R. Klein. 2013. Protein tyrosine phosphatase receptor type O inhibits tri-geminal axon growth and branching by repressing TrkB and Ret signal-ing. J. Neurosci. 33:5399–5410. http://dx.doi.org/10.1523/JNEUROSCI .4707-12.2013 Goldberg, J.L., J.S. Espinosa, Y. Xu, N. Davidson, G.T. Kovacs, and B.A. Barres. 2002. Retinal ganglion cells do not extend axons by default: promotion by neurotrophic signaling and electrical activity. Neuron. 33:689–702. http://dx.doi.org/10.1016/S0896-6273(02)00602-5 (9206), phospho-mTOR Ab (2971), and pGSK3 (9336) were obtained from Cell Signaling Technology. III-Tubulin (AA10) was purchased from Invitrogen; Sema6D (S-16) was purchased from Santa Cruz Biotechnol-ogy, Inc.; C-RAF antibody (610151) was purchased from BD. Parvalbumin antibody (PV28) was obtained from Swant. CGRP antibodies (AB5920 and AB5705) were obtained from EMD Millipore. All Western blot and immu-nohistochemical experiments were repeated with tissue from at least three embryos for each genotype, and these embryos were obtained from a differ-ent litter for each experiment. Littermate controls were used throughout. LacZ staining. E16.5 embryos were fixed in 4% paraformaldehyde and stained with X-gal using EMD Millipore’s Tissue Base staining solution ac-cording to the manufacturer’s protocol. After imaging of axon skin innervation, embryos were dehydrated using a methanol in PBS dilution series (25–50%, 75–95%, and 100%), followed by incubation in 50% methanol: 50% benzoyl alcohol/benzoyl benzoate (BABB), and subsequently cleared in 100% BABB (Sigma-Aldrich). Specimens were imaged with a M205A stereomicroscope equipped with a DFC310FX color digital camera system (Leica). DRG culture. For CGRP expression assay, E12.5 DRGs derived from LSL-kaBraf:Bax/:nes-Cre embryos were cultured with 100 ng/ml NGF (Alomone Labs) and skin-conditioned medium for 8 d. DRG neurons cultured in N2-supplied MEM (without NGF) were used as control. Both cultures where treated with FdU (5-fluoro-2-deoxyuridine; Sigma-Aldrich). Culture media were changed every 12 h. The cells were fixed 8 d thereafter, and the cells were stained for CGRP and TrkA. For axon growth and neuron survival assays, DRGs were dissected from E12.5 embryos with the desired genotypes as described previously (Markus et al., 2002; Zhong et al., 2007). The cells were dissociated and plated on laminin-coated coverslips. Cells were then cultured in serum-free media supplemented with 1× N2 (Invitrogen) and 1% BSA. FdU, NGF, or AAV2-Cre (Vector Laboratories) were added as described previously (Markus et al., 2002; Zhong et al., 2007). Dorsal root crush. Surgeons and all other personnel performing experi-ments and analyses were blinded as to genotypes. 10–14-wk-old mice were injected s.c. with tamoxifen (5 μg/10 g body weight) for a consecutive 5 d. After another 2 d, i.e., 1 wk from the first tamoxifen injection, crush injury of the C5, C6, C7, and C8 dorsal roots was performed using a fine forceps (Dumont #5) as described previously (Di Maio et al., 2011). AAV2-GFP (1010 GC, 7004; Vector Laboratories) was then injected to C6 and C7 DRGs. 2 wk after the crush, mice were perfused, and axon regeneration through the C6 and C7 dorsal roots was analyzed in a thin dorsal slice preparation of whole spinal cord or in cryostat sections. Sciatic nerve crush. Mice were injected with tamoxifen (2 μg/10 g body weight) for a consecutive 5 d, followed by 5 d of rest. Unilateral sciatic nerve crush was then performed as described previously (Zhong et al., 1999). Adult DRGs were collected and cultured as described previously (Zou et al., 2009). Images were taken using a Carl Zeiss LSM710NLO confocal microscope. Axon length was quantified as described previously (Zou et al., 2009). Optic nerve crush. Surgeons and all other personnel performing experi-ments and analyses were blinded as to genotypes. The crush-regeneration and axon counting protocol is adapted from Park et al. (2008). Whole-mount optic nerves were treated with FocusClear (CelExplorer Labs) and scanned using an LSM710NLO multiphoton confocal microscope. OD was deter-mined with the Carl Zeiss ZEN2009 software. We would like to thank Louis Reichardt for the TrkAtaulacZ mice and TrkA antibody, Catrin A. Pritchard for the LSL-kaBraf mice, Eric Turner for the Brn3a promoter, and Thomas Jessell for the Plexin1A antibody. Larry Benowitz provided experimental advice on the optic nerve injury model. Rajiv Ratan, David Ginty, William D. Snider, and Annette Markus are acknowledged for insightful discussion and suggestions. This work was supported by startup funds from the Burke Foundation as well as Whitehall Foundation research grant 2010-08-61, grants 1R01EY022409 and 812 B-RAF drives axon growth and regeneration | O’Donovan et al.
  • 45.
    JEM Vol. 211,No. 5 Ar t icle rats. Exp. Neurol. 178:259–267. http://dx.doi.org/10.1006/exnr.2002 .8042 Luo, J.M., L.P. Cen, X.M. Zhang, S.W. Chiang, Y. Huang, D. Lin, Y.M. Fan, N. van Rooijen, D.S. Lam, C.P. Pang, and Q. Cui. 2007. PI3K/akt, JAK/ STAT and MEK/ERK pathway inhibition protects retinal ganglion cells via different mechanisms after optic nerve injury. Eur. J. Neurosci. 26:828– 842. http://dx.doi.org/10.1111/j.1460-9568.2007.05718.x Lykissas, M.G., A.K. Batistatou, K.A. Charalabopoulos, and A.E. Beris. 2007. The role of neurotrophins in axonal growth, guidance, and regen-eration. Curr. Neurovasc. Res. 4:143–151. http://dx.doi.org/10.2174/ 813 156720207780637216 Markus, A., J. Zhong, and W.D. Snider. 2002. Raf and akt mediate distinct aspects of sensory axon growth. Neuron. 35:65–76. http://dx.doi.org/10 .1016/S0896-6273(02)00752-3 Mercer, K., S. Giblett, S. Green, D. Lloyd, S. DaRocha Dias, M. Plumb, R. Marais, and C. Pritchard. 2005. Expression of endogenous oncogenic V600EB-raf induces proliferation and developmental defects in mice and transformation of primary fibroblasts. Cancer Res. 65:11493–11500. http://dx.doi.org/10.1158/0008-5472.CAN-05-2211 Moqrich, A., T.J. Earley, J. Watson, M. Andahazy, C. Backus, D. Martin-Zanca, D.E. Wright, L.F. Reichardt, and A. Patapoutian. 2004. Expressing TrkC from the TrkA locus causes a subset of dorsal root ganglia neurons to switch fate. Nat. Neurosci. 7:812–818. http://dx.doi.org/10.1038/nn1283 Müller, A., T.G. Hauk, M. Leibinger, R. Marienfeld, and D. Fischer. 2009. Exogenous CNTF stimulates axon regeneration of retinal ganglion cells partially via endogenous CNTF. Mol. Cell. Neurosci. 41:233–246. http:// dx.doi.org/10.1016/j.mcn.2009.03.002 Obata, K., H. Katsura, J. Sakurai, K. Kobayashi, H. Yamanaka, Y. Dai, T. Fukuoka, and K. Noguchi. 2006. Suppression of the p75 neurotrophin receptor in uninjured sensory neurons reduces neuropathic pain after nerve injury. J. Neurosci. 26:11974–11986. http://dx.doi.org/10.1523/JNEUROSCI .3188-06.2006 Parikh, P., Y. Hao, M. Hosseinkhani, S.B. Patil, G.W. Huntley, M. Tessier- Lavigne, and H. Zou. 2011. Regeneration of axons in injured spinal cord by activation of bone morphogenetic protein/Smad1 signaling pathway in adult neurons. Proc. Natl. Acad. Sci. USA. 108:E99–E107. http://dx.doi .org/10.1073/pnas.1100426108 Park, K.K., K. Liu, Y. Hu, P.D. Smith, C. Wang, B. Cai, B. Xu, L. Connolly, I. Kramvis, M. Sahin, and Z. He. 2008. Promoting axon regeneration in the adult CNS by modulation of the PTEN/mTOR pathway. Science. 322:963–966. http://dx.doi.org/10.1126/science.1161566 Park, K.K., K. Liu, Y. Hu, J.L. Kanter, and Z. He. 2010. PTEN/mTOR and axon regeneration. Exp. Neurol. 223:45–50. http://dx.doi.org/10.1016/j .expneurol.2009.12.032 Patel, T.D., A. Jackman, F.L. Rice, J. Kucera, and W.D. Snider. 2000. Development of sensory neurons in the absence of NGF/TrkA signaling in vivo. Neuron. 25:345–357. http://dx.doi.org/10.1016/S0896-6273(00)80899-5 Pernet, V., W.W. Hauswirth, and A. Di Polo. 2005. Extracellular signal-regulated kinase 1/2 mediates survival, but not axon regeneration, of adult injured central nervous system neurons in vivo. J. Neurochem. 93:72–83. http:// dx.doi.org/10.1111/j.1471-4159.2005.03002.x Pernet, V., S. Joly, N. Jordi, D. Dalkara, A. Guzik-Kornacka, J.G. Flannery, and M.E. Schwab. 2013. Misguidance and modulation of axonal regenera-tion by Stat3 and Rho/ROCK signaling in the transparent optic nerve. Cell Death Dis. 4:e734. http://dx.doi.org/10.1038/cddis.2013.266 Planchamp, V., C. Bermel, L. Tönges, T. Ostendorf, S. Kügler, J.C. Reed, P. Kermer, M. Bähr, and P. Lingor. 2008. BAG1 promotes axonal outgrowth and regeneration in vivo via Raf-1 and reduction of ROCK activity. Brain. 131:2606–2619. http://dx.doi.org/10.1093/brain/awn196 Ramer, M.S., J.V. Priestley, and S.B. McMahon. 2000. Functional regenera-tion of sensory axons into the adult spinal cord. Nature. 403:312–316. http://dx.doi.org/10.1038/35002084 Sapieha, P.S., W.W. Hauswirth, and A. Di Polo. 2006. Extracellular signal-regulated kinases 1/2 are required for adult retinal ganglion cell axon regeneration induced by fibroblast growth factor-2. J. Neurosci. Res. 83: 985–995. http://dx.doi.org/10.1002/jnr.20803 Seijffers, R., C.D. Mills, and C.J. Woolf. 2007. ATF3 increases the intrinsic growth state of DRG neurons to enhance peripheral nerve regeneration. J. Neurosci. 27:7911–7920. http://dx.doi.org/10.1523/JNEUROSCI.5313-06.2007 Hall, A.K., X. Ai, G.E. Hickman, S.E. MacPhedran, C.O. Nduaguba, and C.P. Robertson. 1997. The generation of neuronal heterogeneity in a rat sen-sory ganglion. J. Neurosci. 17:2775–2784. Hall, A.K., K.J. Dinsio, and J. Cappuzzello. 2001. Skin cell induction of calci-tonin gene-related peptide in embryonic sensory neurons in vitro in-volves activin. Dev. Biol. 229:263–270. http://dx.doi.org/10.1006/dbio .2000.9966 Han, S.B., H. Kim, A. Skuba, A. Tessler, T. Ferguson, and Y.J. Son. 2012. Sensory axon regeneration: A review from an in vivo imaging perspective. Exp. Neurobiol. 21:83–93. http://dx.doi.org/10.5607/en.2012.21.3.83 Hancock, M.L., D.W. Nowakowski, L.W. Role, D.A. Talmage, and J.G. Flanagan. 2011. Type III neuregulin 1 regulates pathfinding of sensory axons in the developing spinal cord and periphery. Development. 138:4887–4898. http://dx.doi.org/10.1242/dev.072306 Hanz, S., and M. Fainzilber. 2006. Retrograde signaling in injured nerve—the axon reaction revisited. J. Neurochem. 99:13–19. http://dx.doi.org/10.1111/ j.1471-4159.2006.04089.x Harrison, S.M., B.M. Davis, M. Nishimura, K.M. Albers, M.E. Jones, and H.S. Phillips. 2004. Rescue of NGF-deficient mice I: transgenic expression of NGF in skin rescues mice lacking endogenous NGF. Brain Res. Mol. Brain Res. 122:116–125. http://dx.doi.org/10.1016/j.molbrainres.2003 .12.004 Harvey, P., B. Gong, A.J. Rossomando, and E. Frank. 2010. Topographically spe-cific regeneration of sensory axons in the spinal cord. Proc. Natl. Acad. Sci. USA. 107:11585–11590. http://dx.doi.org/10.1073/pnas.1003287107 Hellal, F., A. Hurtado, J. Ruschel, K.C. Flynn, C.J. Laskowski, M. Umlauf, L.C. Kapitein, D. Strikis, V. Lemmon, J. Bixby, et al. 2011. Microtubule stabi-lization reduces scarring and causes axon regeneration after spinal cord injury. Science. 331:928–931. http://dx.doi.org/10.1126/science.1201148 Hollis, E.R. II, P. Jamshidi, K. Löw, A. Blesch, and M.H. Tuszynski. 2009. Induction of corticospinal regeneration by lentiviral trkB-induced Erk activation. Proc. Natl. Acad. Sci. USA. 106:7215–7220. http://dx.doi.org/ 10.1073/pnas.0810624106 Jankowski, M.P., and H.R. Koerber. 2009. Neurotrophic factors and nocicep-tor sensitization. In Translational Pain Research: From Mouse to Man. L. Kruger, and A.R. Light, editors. CRC Press, Boca Raton, FL. 31–50. Knudson, C.M., K.S. Tung, W.G. Tourtellotte, G.A. Brown, and S.J. Korsmeyer. 1995. Bax-deficient mice with lymphoid hyperplasia and male germ cell death. Science. 270:96–99. http://dx.doi.org/10.1126/science.270 .5233.96 Kuruvilla, R., L.S. Zweifel, N.O. Glebova, B.E. Lonze, G. Valdez, H. Ye, and D.D. Ginty. 2004. A neurotrophin signaling cascade coordinates sympathetic neuron development through differential control of TrkA trafficking and retrograde signaling. Cell. 118:243–255. http://dx.doi.org/10.1016/j .cell.2004.06.021 Lang, C., P.M. Bradley, A. Jacobi, M. Kerschensteiner, and F.M. Bareyre. 2013. STAT3 promotes corticospinal remodelling and functional re-covery after spinal cord injury. EMBO Rep. 14:931–937. http://dx.doi .org/10.1038/embor.2013.117 Leibinger, M., A. Müller, P. Gobrecht, H. Diekmann, A. Andreadaki, and D. Fischer. 2013. Interleukin-6 contributes to CNS axon regeneration upon inflammatory stimulation. Cell Death Dis. 4:e609. http://dx.doi .org/10.1038/cddis.2013.126 Lentz, S.I., C.M. Knudson, S.J. Korsmeyer, and W.D. Snider. 1999. Neuro­trophins support the development of diverse sensory axon morphologies. J. Neurosci. 19:1038–1048. Li, Y., C.L. Schlamp, K.P. Poulsen, and R.W. Nickells. 2000. Bax-dependent and independent pathways of retinal ganglion cell death induced by dif-ferent damaging stimuli. Exp. Eye Res. 71:209–213. http://dx.doi.org/10 .1006/exer.2000.0873 Liu, K., Y. Lu, J.K. Lee, R. Samara, R. Willenberg, I. Sears-Kraxberger, A. Tedeschi, K.K. Park, D. Jin, B. Cai, et al. 2010. PTEN deletion enhances the regenerative ability of adult corticospinal neurons. Nat. Neurosci. 13: 1075–1081. http://dx.doi.org/10.1038/nn.2603 Lorber, B., M.L. Howe, L.I. Benowitz, and N. Irwin. 2009. Mst3b, an Ste20- like kinase, regulates axon regeneration in mature CNS and PNS path-ways. Nat. Neurosci. 12:1407–1414. http://dx.doi.org/10.1038/nn.2414 Lu, X., D. Maysinger, and T. Hagg. 2002. Tyrosine phosphatase inhibition en-hances neurotrophin potency and rescues nigrostriatal neurons in adult
  • 46.
    (ERK) phosphorylates histonedeacetylase 6 (HDAC6) at serine 1035 to stimulate cell migration. J. Biol. Chem. 288:33156–33170. http://dx.doi .org/10.1074/jbc.M113.472506 Xu, P., and A.K. Hall. 2007. Activin acts with nerve growth factor to regulate calcitonin gene-related peptide mRNA in sensory neurons. Neuroscience. 150:665–674. http://dx.doi.org/10.1016/j.neuroscience.2007.09.041 Yan, D., Z. Wu, A.D. Chisholm, and Y. Jin. 2009. The DLK-1 kinase pro-motes mRNA stability and local translation in C. elegans synapses and axon regeneration. Cell. 138:1005–1018. http://dx.doi.org/10.1016/j .cell.2009.06.023 Yoshida, Y., B. Han, M. Mendelsohn, and T.M. Jessell. 2006. PlexinA1 signal-ing directs the segregation of proprioceptive sensory axons in the de-veloping spinal cord. Neuron. 52:775–788. http://dx.doi.org/10.1016/j .neuron.2006.10.032 Zhang, L., Z. Ma, G.M. Smith, X. Wen, Y. Pressman, P.M. Wood, and X.M. Xu. 2009. GDNF-enhanced axonal regeneration and myelination fol-lowing spinal cord injury is mediated by primary effects on neurons. Glia. 57:1178–1191. http://dx.doi.org/10.1002/glia.20840 Zhong, J., I.D. Dietzel, P. Wahle, M. Kopf, and R. Heumann. 1999. Sensory impairments and delayed regeneration of sensory axons in interleukin- 6-deficient mice. J. Neurosci. 19:4305–4313. Zhong, J., X. Li, C. McNamee, A.P. Chen, M. Baccarini, and W.D. Snider. 2007. Raf kinase signaling functions in sensory neuron differentiation and axon growth in vivo. Nat. Neurosci. 10:598–607. http://dx.doi.org/10.1038/ nn1898 Zou, H., C. Ho, K. Wong, and M. Tessier-Lavigne. 2009. Axotomy-induced Smad1 activation promotes axonal growth in adult sensory neurons. J. Neurosci. 29:7116–7123. http://dx.doi.org/10.1523/JNEUROSCI .5397-08.2009 Shin, J.E., Y. Cho, B. Beirowski, J. Milbrandt, V. Cavalli, and A. DiAntonio. 2012. Dual leucine zipper kinase is required for retrograde injury signaling and axonal regeneration. Neuron. 74:1015–1022. http://dx.doi.org/10.1016/ j.neuron.2012.04.028 Smith, D.S., and J.H. Skene. 1997. A transcription-dependent switch con-trols competence of adult neurons for distinct modes of axon growth. J. Neurosci. 17:646–658. Smith, G.M., A.E. Falone, and E. Frank. 2012. Sensory axon regeneration: rebuilding functional connections in the spinal cord. Trends Neurosci. 35: 156–163. http://dx.doi.org/10.1016/j.tins.2011.10.006 Smith, P.D., F. Sun, K.K. Park, B. Cai, C. Wang, K. Kuwako, I. Martinez- Carrasco, L. Connolly, and Z. He. 2009. SOCS3 deletion promotes optic nerve regeneration in vivo. Neuron. 64:617–623. http://dx.doi .org/10.1016/j.neuron.2009.11.021 Sun, F., K.K. Park, S. Belin, D. Wang, T. Lu, G. Chen, K. Zhang, C. Yeung, G. Feng, B.A. Yankner, and Z. He. 2011. Sustained axon regeneration induced by co-deletion of PTEN and SOCS3. Nature. 480:372–375. http://dx.doi.org/10.1038/nature10594 Tronche, F., C. Kellendonk, O. Kretz, P. Gass, K. Anlag, P.C. Orban, R. Bock, R. Klein, and G. Schütz. 1999. Disruption of the glucocorticoid recep-tor gene in the nervous system results in reduced anxiety. Nat. Genet. 23:99–103. http://dx.doi.org/10.1038/12703 Wang, R., T. King, M.H. Ossipov, A.J. Rossomando, T.W. Vanderah, P. Harvey, P. Cariani, E. Frank, D.W. Sah, and F. Porreca. 2008. Persistent restoration of sensory function by immediate or delayed systemic artemin after dor-sal root injury. Nat. Neurosci. 11:488–496. http://dx.doi.org/10.1038/ nn2069 Williams, K.A., M. Zhang, S. Xiang, C. Hu, J.Y. Wu, S. Zhang, M. Ryan, A.D. Cox, C.J. Der, B. Fang, et al. 2013. Extracellular signal-regulated kinase 814 B-RAF drives axon growth and regeneration | O’Donovan et al.
  • 47.
    The Rockefeller UniversityPress $30.00 J. Exp. Med. 2014 Vol. 211 No. 4 595-604 www.jem.org/cgi/doi/10.1084/jem.20131377 Br ief Def ini t ive Repor t 595 Stroke is one of the leading causes of death and disability worldwide. Clinical and preclinical ex-perimental studies highlight the importance of inflammation in both acute and delayed neuro-nal tissue damage after ischemic stroke; however, the mechanisms and cells involved in this neuro-inflammation are not fully understood. There is currently no available treatment targeting the acute immune response that develops in the brain after transient focal ischemia. Therefore, we sought to identify novel T cell–derived cyto-kines that contribute to acute cerebral reperfu-sion using the mouse model of transient middle cerebral artery occlusion (tMCAO). During the reperfusion of infarcted brain tis-sue, leukocytes accumulate in the injured brain where, in addition to clearing cell debris, they promote secondary tissue injury (Yilmaz and Granger, 2010). Within the acute phase of isch-emic reperfusion (I/R) injury there are multiple waves of cell infiltration of macrophages, neutro-phils, and lymphocytes (Gelderblom et al., 2009). Brain-infiltrating T cells have also been widely reported in stroke and animal models of stroke and are thought to have acute detrimental and delayed protective effects (Magnus et al., 2012). Conventionally, the protective role of T cells has been attributed to the accumulation of regula-tory T cells within the CNS in later stages of re-perfusion injury. These T cells produce a variety of cytokines including TGF and IL-10, which are both antiinflammatory and neuroprotective. (Liesz et al., 2009; Stubbe et al., 2013). In addi-tion to having an established role in delayed neuroprotection, Kleinschnitz et al. (2013) have recently shown that CD4+ CD25+ regulatory T cells also promote acute ischemic injury through interaction with the cerebral vasculature. The acute detrimental effects can be further divided into early (24 h) and late (72 h) phases, with IL-17 production by nonconventional  T cells (less common T cell subset associated with mu-cosal tissues) possibly accounting for the latter by promoting neutrophil accumulation (Gelderblom et al., 2012). The mechanisms of the early detrimental ef-fects of T cells after cerebral ischemia are least CORRESPONDENCE Zsuzsanna Fabry: zfabry@facstaff.wisc.edu Abbreviations used: BA, basilar artery; ECA, external carotid artery; ICA, internal carotid artery; I/R, ischemia/reperfu-sion; MCA, middle cerebral artery; PCA, posterior cerebral artery; PComA, posterior com-municating artery; RAG, recombination activating gene; rCBF, regional cerebral blood flow; tMCAO, transient MCA occlusion; TTC, 2,3,5- triphenyltetrazolium chloride; VA, vertebral artery. T cell–derived interleukin (IL)-21 promotes brain injury following stroke in mice Benjamin D.S. Clarkson,1,3 Changying Ling,1 Yejie Shi,2 Melissa G. Harris,1,4 Aditya Rayasam,4 Dandan Sun,2,5 M. Shahriar Salamat,1 Vijay Kuchroo,6 John D. Lambris,7 Matyas Sandor,1 and Zsuzsanna Fabry1 1Department of Pathology and Laboratory Medicine, 2Department of Neurological Surgery, 3Department of Cellular and Molecular Pathology, 4Neuroscience Training Program, School of Medicine and Public Health, University of Wisconsin-Madison, Madison, WI 53792 5Veterans Affairs Pittsburgh Health Care System, Geriatric Research, Educational and Clinical Center, Pittsburgh, PA 15213 6Center for Neurological Diseases, Brigham and Women’s Hospital Harvard Medical School, Boston, MA 02115 7Department of Pathology and Laboratory Medicine, University of Pennsylvania School of Medicine, Philadelphia, PA 19104 T lymphocytes are key contributors to the acute phase of cerebral ischemia reperfusion injury, but the relevant T cell–derived mediators of tissue injury remain unknown. Using a mouse model of transient focal brain ischemia, we report that IL-21 is highly up-regulated in the injured mouse brain after cerebral ischemia. IL-21–deficient mice have smaller infarcts, improved neurological function, and reduced lymphocyte accumulation in the brain within 24 h of reperfusion. Intracellular cytokine staining and adoptive transfer experiments revealed that brain-infiltrating CD4+ T cells are the predominant IL-21 source. Mice treated with decoy IL-21 receptor Fc fusion protein are protected from reperfusion injury. In postmortem human brain tissue, IL-21 localized to perivascular CD4+ T cells in the area surrounding acute stroke lesions, suggesting that IL-21–mediated brain injury may be relevant to human stroke. © 2014 Clarkson et al. This article is distributed under the terms of an Attribution– Noncommercial–Share Alike–No Mirror Sites license for the first six months after the publication date (see http://www.rupress.org/terms). After six months it is available under a Creative Commons License (Attribution–Noncommercial– Share Alike 3.0 Unported license, as described at http://creativecommons.org/ licenses/by-nc-sa/3.0/).
  • 48.
    of several previouslyreported inflammatory genes, we found that IL-21 was one of the most highly expressed inflammatory genes among those measured (Fig. 1 a). Gene expression levels from arrays were normalized to interquartile spot intensity. Arrays did not differ systemically in gene expression levels be-fore or after normalization (not depicted). This increase in IL-21 gene expression was confirmed by real-time (RT) PCR analy-sis, which detected a 24-fold relative increase in IL-21 gene expression in the ipsilateral ischemic brain tissues compared with the contralateral hemisphere at 24 h reperfusion (Fig. 1 b). IL-21 was not detectable by this method in healthy brain tis-sue (Fig. 1 b). IL-21–deficient mice are protected from acute neuronal injury after cerebral I/R injury Whether IL-21 contributes to ischemic tissue injury had not been directly studied. However, in the last few years it has be-come evident that IL-21 expression is associated with acute rejection in mice after kidney, heart, or liver allograft (Baan et al., 2007; Hecker et al., 2009; Xie et al., 2010). Because these models also involve reperfusion of ischemic tissues, these find-ings support the potential role of IL-21 in I/R injury. We evaluated the levels of cerebral I/R injury in IL-21– deficient (IL-21 KO) mice. Infarct volumes in IL-21 KO mice were reduced to 35% of the infarct volumes observed in con-genic C57BL6/J WT mice as early as 24 h after tMCAO, as measured by triphenyltetrazolium chloride (TTC; Fig. 1 c). Similar effects were also seen at 4 d (not depicted) and 7 d after tMCAO (Fig. 1 d), indicating that IL-21 contributes to both immediate and delayed brain injury and suggesting that in the absence of IL-21 tissue repair can occur. Analysis of intracra-nial vascular anatomy revealed no differences between WT and IL-21 KO mice in the patency of the posterior communicating artery that would account for the observed differences in tissue injury (Fig. 1 g). Nor did we observe differences between WT and IL-21 KO mice in heart rate, or blood pressure before or after tMCAO (Fig. 1 h). WT and IL-21 KO CD4+ T cells, CD8+ T cells, and CD11b+ myeloid cells showed no difference in IL-2, IL-17A, IFN-, or TNF production when stimulated in vitro (Fig. 2, g–l). The reduction in infarct volumes corre-sponded with less weight loss (unpublished data), less spleen atrophy (Fig. 2 c), and improved neurological functioning in IL-21 KO mice compared with WT mice as assessed by both grip strength (Fig. 1 e) and Bederson (Fig. 1 f) scoring 1, 4, and 7 d after tMCAO. We measured accumulation of monocytes and lympho-cytes in the brain after tMCAO in IL-21 KO and WT animals (gating strategy in Fig. 2 a). We did not observe significant dif-ferences in the rate of accumulation of monocytes (CD45high CD11b+Ly6chigh), microglia (CD45intCD11b+), B cells (B220+),  T cells (TCR+), NK, or NKT cells (NK1.1+) in the ischemic brain of WT and IL-21 KO mice after 1, 4, and 7 d of reperfusion (unpublished data). In contrast, as early as 1 d after tMCAO, IL-21 KO mice showed significantly dimin-ished cerebral accumulation of CD4+ T cells and CD8+ T cells understood. Several laboratories have reported reduced neuro-logical deficit and infarct volumes at 24–48 h reperfusion in T cell–deficient mice after tMCAO (Yilmaz and Granger, 2010). After tMCAO, recombination activating gene 1–deficient (RAG1 KO) mice, which lack T and B lymphocytes, have sig-nificantly smaller brain injury compared with controls; whereas, adoptive transfer of WT CD4+ helper T cells or CD8+ cyto­toxic T cells increases stroke infarct volumes within 24 h after ischemia in these mice (Kleinschnitz et al., 2010). Additionally, TCR-transgenic mice and mice lacking co-stimulatory TCR signaling molecules were fully susceptible to acute I/R injury, indicating that T cell involvement at early time points is anti-gen- independent (Kleinschnitz et al., 2010). These data dem-onstrate that conventional CD4+ or CD8+  T cells exacerbate acute injury after cerebral ischemia independently of TCR li-gation, and this effect seems to be concomitant with an early increase in T cell infiltration into the postischemic brain, which many have reported to be between 3 and 48 h (Yilmaz et al., 2006; Gelderblom et al., 2009). Recent findings suggest that, in the postischemic brain, within hours of reperfusion T cells accumulate in postcapillary segments of periinfarct inflamed cerebral microvasculature characterized by high endothelial expression of chemokines and adhesion molecules. These postcapillary venules have been postulated to allow accumulating immune cells to activate each other and promote platelet adhesion in a process termed thrombo-inflammation (Nieswandt et al., 2011). Much research has been devoted to identifying T cell factors that promote thrombo-inflammation (Barone et al., 1997; Hedtjärn et al., 2002; Yilmaz et al., 2006; Shichita et al., 2009; Gelderblom et al., 2012); however, to our knowledge no study has yet identified the T cell–derived factors responsible for the early increase in infarct volumes at 24 h reperfusion. Here, we present data that identify IL-21 as a key CD4+ T cell–derived inflammatory fac-tor that contributes to increased early ischemic tissue injury. RESULTS AND DISCUSSION Robust up-regulation of IL-21 during cerebral I/R injury IL-21 is closely related to IL-2 and IL-15 and signals through the IL-21 receptor, which is comprised of an IL-21–specific  subunit and a common  subunit shared with IL-2, IL-7, IL-9, and IL-15. IL-21 is known to regulate immune responses by promoting antibody production, T cell–mediated immunity, and NK cell and CD8+ T cell cytotoxicity. Recently, others have shown that stress signals from necrotic tissue can induce rapid IL-21 production from naive T cells (Holm et al., 2009), and co-stimulation with TLR3 ligands during polyclonal T cell activation significantly increases IL-21 secretion that contributes to small intestine localized pediatric celiac disease (van Leeuwen et al., 2013). To test whether IL-21 is up-regulated in brain after ischemic necrosis induced by MCAO and to better understand the cytokines involved in T cell–mediated cerebral I/R injury, we measured changes in inflammatory gene expression in the brain within 24 h after tMCAO in mice using PCR-based gene array analysis. In addition to verifying the up-regulation 596 IL-21 promotes brain injury after stroke | Clarkson et al.
  • 49.
    Br ief Defini t ive Repor t Figure 1. IL-21 is up-regulated early in mouse brain, and IL-21–deficient mice are protected after tMCAO. GeArray S Series Mouse Autoimmune and Inflammatory Re-sponse gene array of transcripts expressed in pooled brain tissues 24 h after tMCAO or sham procedure (n = 3–6 mice per group). (a) Bar graphs show PCR array spot intensity of genes with a greater than sixfold difference in gene expression in tMCAO compared with sham, normalized to the interquartile mean spot intensity. (b) IL-21 mRNA expression level in ipsilateral hemisphere relative to con-tralateral hemisphere 24 h after tMCAO (n = 3 per group). Mann-Whitney rank sum test *, P 0.05. Plots show median, lower, and upper quartile (box) and range (error bars). Infarct volumes of WT and IL-21 KO mice 24 h after tMCAO (c) and 7 d after tMCAO (d). Represen-tative images of TTC-stained 2-mm brain slices shown below (n = 5–7 mice per group). WT and IL-21 KO mice grip strength (e) and Bederson score (f) at 1, 4, and 7 d after 1 h tMCAO (n = 7–8 for each group). (g) Brain vasculature of C57BL/6 and IL-21KO mice perfused transcardially with carbon lampblack (C198-500; Thermo Fisher Scientific) in 20% gelatin ddH2O. Arrows indicate anterior cere-bral (ACA), MCA, posterior cerebral (PCA), basilar (BA), and vertebral arteries (VA), show-ing point of occlusion (white circle). High magnification images demonstrate no differ-ence in patency of the posterior communicat-ing artery (PComA, arrows). (h) Heart rate and blood pressure of WT and IL-21 KO mice be-fore and after tMCAO (n = 3–4 mice per group). Data are representative of 2–3 inde-pendent experiments. **, P 0.01; ***, P 0.001; ****, P 0.0001 by Student’s t test (single comparison) or one-way ANOVA (mul-tiple comparisons). Error bars indicate SD. in either tissue compared with WT experimental animals. Nor did we observe a difference between WT and IL-21 KO mice in the frequency of lymphocytes producing the antiinflam-matory cytokine IL-10 among B cells (B220+), CD8+ T cells, or CD4+ T cells (unpublished data). These data demonstrate that IL-21 deficiency is protective at acute time points after tMCAO and IL-21 levels in the CNS correlate with early in-filtration of T cells without affecting regulatory T or B cell accumulation or IL-10 cytokine production during the acute period (day 1–4). after tMCAO compared with WT mice (Fig. 2 e) and these differences persisted at day 7 (Fig. 2 f ). These differences were not reflected in the spleen before or after tMCAO (Fig. 2 b). IL-21 has also been shown to be produced by and modulate the function of regulatory T cells (Peluso et al., 2007; Battaglia et al., 2013), which begin to accumulate in the brain after tMCAO. Thus, we compared the frequency of regulatory CD4 T cells expressing the marker Foxp3 in the brain and spleen 24 h after tMCAO in WT and IL-21 KO mice. IL-21 KO mice exhibited no difference in regulatory T cell abundance JEM Vol. 211, No. 4 597
  • 50.
    Figure 2. Lymphocyterecruitment to brain is diminished in IL-21 deficient mice. (a) Gating strategy for leukocytes isolated from brain after MCAO. (b) WT and IL-21 KO spleen cells 24 h after tMCAO or sham procedure (n = 3 mice per group). (c) Relative change in spleen weight of WT and IL-21 KO mice after tMCAO (n = 3–7 mice per group). (d) Percentage of blood and spleen CD4+ T cells expressing IL-21 after 5-h ex vivo stimulation with PMA (10 ng/ml) and Ionomycin (1 μg/ml) 4 d after MCAO or control treatment. (e and f) Leukocyte accumulation in the brain of WT mice compared with IL-21 KO mice 1, 4, and 7 d after tMCAO (n = 3–6 mice per group). (g–k) In vitro cytokine expression by WT and IL-21 KO CD4+ and CD8+ T cells after 5-h stimulation under indicated conditions with or without recombinant mouse IL-21 (100 ng/ml). (l) TNF production by CD11b+ myeloid cells stimulated with LPS (500 ng/ml) for 5 h with or without recombinant mouse IL-21 (100 ng/ml). Cells isolated from n = 3 mice per group. Data are representative of two to four independent experiments. *, P 0.05; **, P 0.01; ***, P 0.001; ****, P 0.0001 by Student’s t test (single comparison) or one-way ANOVA (multiple comparisons). Error bars indicate SD (b–d and g–l) and SEM (e, f). 598 IL-21 promotes brain injury after stroke | Clarkson et al.
  • 51.
    Br ief Defini t ive Repor t IL-21 blockade is protective in tMCAO We treated WT mice with IL-21 receptor Fc protein (IL-21R. Fc) using a previously described protocol (Jang et al., 2009; McGuire et al., 2011; Spolski et al., 2012). We administered 500 μg of IL-21R.Fc i.p. 1 h before tMCAO. As measured by TTC staining, treated mice showed significantly reduced in-farct volumes compared with control-treated mice 24 h after tMCAO (Fig. 4 a). We found a similarly protective effect in mice treated with IL-21R.Fc protein (500 μg i.p.) 2 h after ini-tiation of reperfusion (Fig. 4 a). These differences were associ-ated with decreased locomotor function (decreased resistance to lateral push and increased circling behavior) in control-treated mice compared with those treated with IL-21R.Fc (Fig. 4 b and Video 1). Although we cannot exclude the pos-sibility that IL-21R.Fc exhibits its blocking effect in periph-eral immune compartments, using ELISA for human IgG4 we were able to observe that—upon i.p. injection—soluble IL-21R. Fc accumulates in the CNS of mice after tMCAO (Fig. 4 c). IL-21 presence localizes with CD4 staining in human stroke tissue IL-21+ cells were recently detected in human brain tissue during different neuroinflammatory conditions (Tzartos et al., 2011). Thus, we stained groups of postmortem brain tissue from IL-21 is primarily produced by brain-infiltrating CD4+ T cells We measured intracellular IL-21 production by various cell populations. IL-21–producing cells were not detected by flow cytometry among cells isolated from healthy brain, but could be detected among mononuclear cells isolated from isch-emic brain 24 h after tMCAO. Gating on IL-21+ cells revealed that the majority of these cells were CD4+ T cells (Fig. 3 a). IL-21–producing CD4+ T cells were also detected at low lev-els among cells isolated from blood, but not spleen, of healthy WT mice, and these levels were unaffected after transient ce-rebral ischemia (Fig. 2 d), indicating that the increase in IL-21 production was limited to CD4+ T cells recovered from the postischemic brain. Next, we adoptively transferred WT or IL-21 KO CD4+ T cells into lymphocyte-deficient RAG2 KO mice. Purity of transferred CD4+ T cells was confirmed by flow cytometry to be 95% (Fig. 3 b). As shown previ-ously (Kleinschnitz et al., 2010), we observed markedly re-duced infarcts in RAG KO mice compared with WT mice, and infarct volumes could be restored to WT levels in RAG2 KO by adoptively transferring WT CD4+ T cells. Most im-portantly, RAG2 KO mice that received WT CD4+ T cells had significantly larger infarcts than those receiving IL-21 KO CD4+ T cells (Fig. 3 c). Figure 3. IL-21 is primarily produced by brain-infiltrating CD4+ T cells. (a) Intracellular cytokine staining of lymphocytes isolated from n = 5 pooled healthy WT, ischemic IL-21/, or ischemic WT mouse brains 24 h after tMCAO or sham procedure showing IL-21 versus CD8 expression. Histo-grams show CD4, NK1.1, and TCR expression on IL-21+ cells from ischemic WT brain. (b) CD45, CD4, and LFA-1 expression by negative fractions purified from WT and IL-21/ lymph node cells by CD4+ negative selection using magnetic cell separation before transfer into RAG2/ recipients. (c) Infarct volume in WT mice (n = 4), RAG2/ mice (n = 4), RAG2/ mice + WT CD4 T cells (n = 10), and RAG2/ mice + IL-21/ CD4 T cells (n = 10) 24 h after tMCAO. Representative TTC-stained 2-mm mouse brain slices shown on top. Data are representative of two independent experiments. **, P 0.01; ***, P 0.001; ****, P 0.0001 one-way ANOVA. Error bars indicate SD. JEM Vol. 211, No. 4 599
  • 52.
    Figure 4. Blockadeof IL-21 signaling before or after tMCAO reduces infarct size in WT mice. (a) Infarct volumes 24 h after tMCAO in WT mice treated with 500 μg recombinant mIL-21R.Fc or PBS 1 h before (pretreatment) or 2 h after (posttreatment) surgery. Representative TTC-stained brain slices shown on left (n = 3–4 mice per group). (b) Still image from Video 1 depicting behavioral differences between WT mice posttreated with IL-21R.Fc or PBS. (c) IL-21R.Fc protein levels in the indicated organs 20–24 h after tMCAO in WT mice injected with 500 μg IL-21R.Fc 2 h after start of reperfusion (n = 2–4 mice per group). N.D., not detected. Data are representative of two independent experiments. **, P 0.01; ***, P 0.001, by Student’s t test. Error bars indicate SEM. Representative images of postmortem paraffin-embedded human acute stroke lesions stained with control sera (d), or primary anti-bodies against CD4 (e and g [ii-iii]), IL-21 (f and g [iii]), or eosin (g [i]) visualized with Fast Red (d, e, and g) and/or DAB (d, f, and g [iii]) and counterstained with hematoxylin. High magnification images are shown on right. Arrows indicate positive staining. Bars, 50 μm. 600 IL-21 promotes brain injury after stroke | Clarkson et al.
  • 53.
    Br ief Defini t ive Repor t T cells that can secrete IL-21 were detected within the CSF-filled subarachnoid and perivascular spaces during cere-bral infarction in humans. Neuronal cells express IL-21 receptor and up-regulate autophagy genes in response to IL-21 RT-PCR analysis of primary mouse neurons and murine neu-ronal cell lines (Neuro2A) indicated that IL-21R expression was higher on neuronal cells than on other brain cells, includ-ing astrocytes and endothelial cells (Fig. 5, a and c). This is con-sistent with another report where in situ hybridization detected neuron-restricted IL-21R expression in inflamed human brain tissue (Tzartos et al., 2011). Moreover, treating Neuro2a cells with IL-21 after in vitro oxygen glucose deprivation (OGD) significantly increased cell death as measured by XTT cell patients with acute and chronic stroke lesions. In acute infarcts, rare CD4+ T cells were found in the necrotic brain parenchyma (Fig. 4 g, ii, arrows), which was predominantly infiltrated by foamy macrophages (Fig. 4 g, i). In contrast, CD4+ T cells were consistently found within the Virchow Robins space of vessels bordering acute infarcts (not depicted) and in the subarachnoid space adjacent to meningeal vessels (arrows, Fig. 4 e, i). IL-21 staining was limited almost exclusively to these perivascular spaces. Compared with control stained tissue (Fig. 4 d, i), anti– IL-21 staining labeled cells extensively in the subarachnoid space of deep sulci penetrating the infarcted tissue—showing a similar distribution to CD4+ cells in serial sections (arrows, Fig. 4 f ). Additionally, double staining with antibodies for CD4 and IL-21 revealed the presence of CD4+ IL-21+ cells in this perivascular niche (arrow, Fig. 4 g, iii). In summary, CD4+ Figure 5. IL-21 promotes autophagy expres-sion in neuronal cells after hypoxia/ischemia. (a) Il21r mRNA expression relative to GAPDH expression levels is shown in normoxic and hy-poxic primary mouse neurons after OGD or con-trol treatment. (b) Viability of Neuro2A cells treated with the indicated doses of IL-21 after OGD. (c) Il21r mRNA expression relative to GAPDH in neuronal (Neura2A), astrocytic, and endothelial cell lines (MB114) expressed relative to BMDC expression. (d) ATG6 expression in pri-mary neurons treated with PBS, etoposide, or 32–256 ng/ml rIL-21 for 4 h after 1–2 h oxygen glucose deprivation as measured by RT-PCR. Cells treated in triplicate. (e) Number of ATG6+ cells per field in the same regions of WT and IL-21 KO mouse brains after tMCAO as assessed by im-mune staining (n = 3 mice per group). Arrows indicate ATG-6+ cells in periinfarcted brain tissue of WT and IL-21 KO mice. Bars, 100 μm. Data are representative of two independent experi-ments. *, P 0.05; **, P 0.01; ***, P 0.001; ****, P 0.0001 by Student’s t test (single com-parison) or one-way ANOVA (multiple compari-sons). Error bars indicate SEM. JEM Vol. 211, No. 4 601
  • 54.
    of the superiorthyroid artery, the ECA was dissected distally and coagulated along with the terminal lingual and maxillary artery branches. The internal ca-rotid artery (ICA) was isolated, and the extracranial branch of the ICA was then dissected and ligated. A standardized polyamide resin glue-coated 6.0 nylon monofilament (3021910; Doccol Corp) was introduced into the ECA lumen, and then advanced 9–9.5 mm in the ICA lumen to block MCA blood flow. During the entire procedure, mouse body temperature was kept between 37 and 38°C with a heating pad. The suture was withdrawn 60 min after occlu-sion. The incision was closed, and the mice underwent recovery. Infarction size measurement. After 24 h reperfusion, mice were sacrificed and brains were removed and frozen at 80°C for 5 min. 2-mm coronal slices were made with a rodent brain matrix (Ted Pella, Inc.). The sections were stained for 20 min at 37°C with 2% TTC (Sigma-Aldrich). Infarction volume was calculated with the method reported by Swanson et al. (1990) to compensate for brain swelling in the ischemic hemisphere. In brief, the sec-tions were scanned, and the infarction area in each section was calculated by subtracting the noninfarct area of the ipsilateral side from the area of the contralateral side with National Institutes of Health image analysis software, ImageJ. Infarction areas on each section were summed and multiplied by sec-tion thickness to give the total infarction volume. Gene array and RT-PCR. Ipsilateral brain hemispheres were dissected and stored in RNAlater (QIAGEN) at 4°C until further use. Total RNA was ex-tracted and purified with RNeasy Protect Mini kit (QIAGEN) according to the manufacturer’s instructions. Purified RNA samples were analyzed by GeArray S Serious Mouse Autoimmune and Inflammatory Gene array (SuperArray; Bioscience Corporation). Results from GeArray were filtered for genes with spot intensities higher than the mean local background of the bottom 75% of nonbleeding spots. For RT-PCR, 1 μg total RNA from each sample was reverse transcribed using SuperScript II first strand cDNA syn-thesis kit (Invitrogen). RT-PCR was performed on a Smart Cycler (Model SC 100–1; Cepheid) using IL-21 TaqMan gene expression assay (Mm00517640_m1; Applied Biosystems), RT2 qPCR Primer assay for mouse Becn1 (PPM32434A; SABiosciences), or RT2 qPCR Primer Assay for Mouse IL21r (PPM03762A; SABiosciences). The data were normalized to an internal ref-erence gene, GAPDH. Mononuclear cell isolation and flow cytometry. Brains were removed from perfused animals, weighed, minced, transferred to Medicon inserts, and ground in a MediMachine (BD) for 20–30 s. The cell suspension was washed with HBSS, and cells were resuspended in 70% Percoll (Pharmacia) and over-laid with 30% Percoll. The gradient was centrifuged at 2,250 g for 30 min at 4°C without brake. The interface was removed and washed once for further analysis. CD11b-positive and -negative fractions were isolated using Imag anti-CD11b magnetic particles (BD), following the manufacturer’s protocol. A total of 106 cells were incubated for 30 min on ice with saturating concen-trations of labeled antibodies with 40 μg/ml unlabeled 2.4G2 mAb to block binding to Fc receptors, and then washed 3 times with 1% BSA in PBS. Single-cell suspensions from various tissues were cultured at 37°C in 10% FBS in RPMI 1640 media supplemented with GolgiStop (BD) in the pres-ence of either phorbol myristate acetate (50 ng/ml) and ionomycin (1 μg/ml) for 5 h. After surface staining with antibodies against CD4, NK1.1, and TCR, cell suspensions were fixed and permeabilized by Cytofix/Cy-toperm solution (BD), followed by staining with anti–IL-21 antibodies. Fluorochrome-labeled antibodies against CD45, CD11b, Ly6c, B220, CD4, CD8a, NK1.1, IFN-, and appropriate isotype controls were purchased from BD. Fluorochrome-labeled antibody against IL-21 and TCR was pur-chased from eBioscience. Cell staining was acquired on a FACSCalibur or LSRII (BD) and analyzed with FlowJo (Tree Star) software version 5.4.5. Neurofunctional assessment. Neuromuscular coordination was assessed by grip strength test, as previously described (Kleinschnitz et al., 2010). For this test, mice were placed on a horizontal string midway between two supports. Mice were scored from 0 to 5 as follows: 0, falls off within 2 s; 1, hangs on with viability assay (Fig. 5 b). In subsequent studies we found that treatment of primary neurons with IL-21 up-regulated mRNA levels of the autophagy associated gene ATG6 (Fig. 5 d). These data suggest that IL-21 could directly affect neuronal autoph-agy during ischemic injury, which has been implicated in neu-ronal death in infarcted and periinfarcted brain tissue. Thus, we stained WT and IL-21 KO postischemic brain tissues for ATG6. We observed significantly fewer ATG6+ cells in infarcted brain tissue of IL-21 KO mice compared with WT, suggesting that IL-21 may contribute to increased cerebral autophagy after stroke (Fig. 5 e). In conclusion, we implicate IL-21 as a lymphocyte-derived factor with a pronounced effect on brain injury after focal isch-emia in mice. We also present data demonstrating that IL-21– producing CD4+ T cells are present in the brain of patients with acute stroke. These data warrant investigation of the thera-peutic potential of IL-21–modifying treatments in isolation and combination with current anti-thrombotic treatments for ischemic stroke. MATERIALS AND METHODS Ethics statement. C57BL/6 WT mice were obtained from The Jackson Laboratory. IL-21–deficient mice (IL-21tm1Lex) were purchased from the Mu-tant Mouse Regional Resources Center. All mice underwent 1 h tMCAO and 24 h reperfusion. All animal procedures used in this study were con-ducted in strict compliance with the National Institutes of Health Guide for the Care and Use of Laboratory Animals and approved by the University of Wisconsin Center for Health Sciences Research Animal Care Committee. All mice (25 g) were anesthetized with 5% halothane for induction and 1.0% halothane for maintenance vaporized in N2O and O2 (3:2), and all ef-forts were made to minimize suffering. Regional cerebral blood flow (rCBF) measurement. Changes in rCBF at the surface of the left cortex were recorded using a blood perfusion monitor (Laserflo BPM2; Vasamedics) with a fiber optic probe (0.7 mm diam). The tip of the probe was fixed with glue on the skull over the core area supplied by the MCA (2 mm posterior and 6 mm lateral from bregma). Changes in rCBF after MCAO were recorded as a percentage of the baseline value. Mice included in these investigations had 80% relative decrease in rCBF during MCAO. Investigation of intracranial vasculature. WT and IL-21 KO mice were anesthetized with ketamine (100 mg/kg, i.p.) and xylazine (10 mg/kg, i.p.). After thoracotomy was performed, a cannula was introduced into the ascend-ing aorta through the left ventricle. Transcardial perfusion fixation was per-formed with 2 ml saline and 2 ml of 3.7% formaldehyde. Carbon lampblack (C198-500; Thermo Fisher Scientific) in an equal volume of 20% gelatin in ddH2O (1 ml) was injected through the cannula. The brains were removed and fixed in 4% PFA overnight at 4°C. Posterior communicating arteries (PComA) connect vertebrobasilar arterial system to the Circle of Willis and internal carotid arteries, and its development affects brain sensitivity to isch-emia among different mouse strains (Barone et al., 1993). Development of PComA in both hemispheres was examined and graded on a scale of 0–3, as reported previously (Majid et al., 2000). 0, no connection between anterior and posterior circulation; 1, anastomosis in capillary phase (present but poorly developed); 2, small truncal PComA; 3, truncal PComA. Focal ischemia model. Focal cerebral ischemia in mice was induced by oc-clusion of the left MCA, as described previously (Longa et al., 1989). Operators performing surgeries were masked to experimental groups. In brief, the left common carotid artery was exposed, and the occipital artery branches of the external carotid artery (ECA) were isolated and coagulated. After coagulation 602 IL-21 promotes brain injury after stroke | Clarkson et al.
  • 55.
    Br ief Defini t ive Repor t Statistical analyses and quality standards. All surgeries were performed in a blinded manner by a third party and measurements masked where possi-ble. Infarct volume measurements from TTC stained sections were averaged from two to three independent blinded observers. Based on power calcula-tions, n = 3–10 sex- and age-matched mice were used for each experiment and group assignment was randomized. Among animals receiving MCAO procedure, 86.5% of WT mice, 93.5% of IL-21KO mice, and 100% of RAG2KO mice were included in analysis. Mice were excluded due to prema-ture death (13.5% of WT mice, 3.2% of IL-21 KO mice) or vessel variation (3.2% of IL-21KO mice). Results are given as means ±1 SD. Multiple com-parisons were made using one-way ANOVA. Where appropriate, two-tailed Student’s t test analysis was used for comparing measures made between two groups. For comparison of RT-PCR data, nonparametric Mann-Whitney rank sum analysis was used. P-values 0.05 were considered significant. Online supplemental material. Video 1 shows groups of WT C57BL6 mice treated with 500 μg IL-21R.Fc or PBS control via i.p. injection. On-line supplemental material is available at http://www.jem.org/cgi/content/ full/jem.20131377/DC1. We thank Satoshi Kinoshita for expert histopathology services, Guoqing Song for assisting in the surgical procedures, Dr. Wenda Gao for providing reagents and protocols for the purification of IL-21R.Fc protein, and members of our laboratory for helpful discussions and constructive criticisms of this work. We also thank Khen Macvilay and Sinarack Macvilay for their expertise provided for cytofluorimetry and immunohistochemistry studies and Samuel (Joe) Ollar for assisting in the OGD procedure. This work was supported by awards from the American Heart Association (pre-doctoral fellowship #12PRE12060020 to B.D.S. Clarkson) and the National Institutes of Health (NS037570 and NS076946 to ZF, AI048087 to M.S. Salamat, and AI068730 to J.D. Lambris). The authors have no competing financial interests. Submitted: 1 July 2013 Accepted: 24 February 2014 REFERENCES Baan, C.C., A.H. Balk, I.E. Dijke, S.S. Korevaar, A.M. Peeters, R.P. de Kuiper, M. Klepper, P.E. Zondervan, L.A. Maat, and W. Weimar. 2007. Interleukin-21: an interleukin-2 dependent player in rejection processes. Transplantation. 83:1485–1492. http://dx.doi.org/10.1097/01.tp.0000264998.23349.54 Barone, F.C., D.J. Knudsen, A.H. Nelson, G.Z. Feuerstein, and R.N. Willette. 1993. Mouse strain differences in susceptibility to cerebral ischemia are related to cerebral vascular anatomy. J. Cereb. Blood Flow Metab. 13:683– 692. http://dx.doi.org/10.1038/jcbfm.1993.87 Barone, F.C., B. Arvin, R.F. White, A. Miller, C.L. Webb, R.N. Willette, P.G. Lysko, and G.Z. Feuerstein. 1997. Tumor necrosis factor-alpha. A mediator of focal ischemic brain injury. Stroke. 28:1233–1244. http://dx.doi.org/ 10.1161/01.STR.28.6.1233 Battaglia, A., A. Buzzonetti, C. Baranello, M. Fanelli, M. Fossati, V. Catzola, G. Scambia, and A. Fattorossi. 2013. Interleukin-21 (IL-21) synergizes with IL-2 to enhance T-cell receptor-induced human T-cell proliferation and counteracts IL-2/transforming growth factor--induced regulatory T-cell development. Immunology. 139:109–120. http://dx.doi.org/10.1111/ imm.12061 Gelderblom, M., F. Leypoldt, K. Steinbach, D. Behrens, C.U. Choe, D.A. Siler, T.V. Arumugam, E. Orthey, C. Gerloff, E. Tolosa, and T. Magnus. 2009. Temporal and spatial dynamics of cerebral immune cell accumulation in stroke. Stroke. 40:1849–1857. http://dx.doi.org/10.1161/STROKEAHA .108.534503 Gelderblom, M., A. Weymar, C. Bernreuther, J. Velden, P. Arunachalam, K. Steinbach, E. Orthey, T.V. Arumugam, F. Leypoldt, O. Simova, et al. 2012. Neutralization of the IL-17 axis diminishes neutrophil invasion and protects from ischemic stroke. Blood. 120:3793–3802. http://dx.doi .org/10.1182/blood-2012-02-412726 Hecker, A., A. Kaufmann, M. Hecker, W. Padberg, and V. Grau. 2009. Expression of interleukin-21, interleukin-21 receptor alpha and related type I cytokines by intravascular graft leukocytes during acute renal allograft forepaw(s); 2, hangs on with forepaws and moves laterally on string; 3, hangs onto string with forepaws and hindpaw(s); 4, hangs onto string with forepaws, hindpaw(s) and tail; 5, escape to supports. Mice were allowed to rest between trials. Scores for each mouse were determined by averaging 5–10 trials (each lasting 15 s). Global neurological deficit was determined by a modified Bed-erson scoring system: 0, no deficit; 1, forelimb flexion; 2, unidirectional circling after being lifted by tail; 3, spontaneous unidirectional circling; 4, longitudinal rolling upon being lifted by tail; 5, spontaneous longitudinal rolling. Generation of IL-21 receptor Fc fusion protein. Chinese hamster ovary cell line (Korn et al., 2007) expressing the extracellular domain (aa 20–236) of mouse IL-21R fused to the fragment crystallizable (Fc) portion of human IgG4 (IL-21R.Fc) were maintained in UltraCHO (BioWhittaker). IL-21R. Ig was purified from the culture supernatant by passage through a protein G–Sepharose column and concentrated by ultrafiltration. Concentration was determined spectrophotometrically. Purity and molecular weight were con-firmed by sodium dodecyl-sulfate PAGE and human-IgG4 ELISA (eBiosci-ence) following the manufacturer’s instructions. The IL-21R.Fc reagent was tested in vitro for its ability to suppress IL-21–induced T cell proliferation. Immunohistochemistry. Paraffin-embedded postmortem brain tissue sec-tions from individuals with acute and chronic stroke lesions were obtained from the Neuropathology Laboratory of the University of Wisconsin De-partment of Pathology. After rehydration and deparaffinization, sections un-derwent heat-induced antigen retrieval in 10 mM sodium citrate, pH 6.0, for surface antigens or Tris-EDTA (10 mM/1 mM) with 0.05% Tween-20 for intracellular antigens. Sections were blocked for 30 min with secondary serum (10% in Tris-buffered saline) and then stained with primary antibodies, 0.5% chicken anti–IL-21 (Lifespan Biosciences) or prediluted mouse anti- CD4 ([1F6]; ab17131; Abcam) for 1–2 h at 37°C or overnight at 4°C. Nor-mal primary sera (5–10%) were used for negative control. After several washes, secondary antibodies (biotin-labeled goat anti–chicken or biotin-labeled goat anti–mouse; Vector Laboratories) were applied to sections and incubated for 2 h at room temperature. Staining was developed using the VECTA-STAIN ABC-HRP kit (Vector Laboratories) with diaminobenzidine sub-strate (BD) or streptavidin-alkaline phosphatase with Fast Red substrate (Laboratory Vision), following the manufacturer’s instructions. Slides were lightly counterstained with hematoxylin, rinsed with running tap water, and mounted. For frozen mouse sections WT and IL-21 KO mice underwent 1-h tMCAO and 1–7-d reperfusion. Brains were perfused with PBS and 3% for-malin, embedded in OCT, and cut into 8-μm frozen sections for immuno­histochemistry. Frozen sections were thawed for 10 min at room temperature and blocked with 5% goat serum solution in PBS for 15 min. Sections were stained with rabbit polyclonal antibodies for ATG6 for 1 h at room tempera-ture, followed by phycoerythrin-labeled goat anti–rabbit IgG (Santa Cruz Biotechnology, Inc.). Images were acquired on a BX40 microscope equipped with a Q-Color 3 camera using Q-Capture software (Olympus). Digital images were processed and analyzed using Photoshop CS4 software (Adobe). Color balance, brightness, and contrast settings were manipulated to generate final images. All changes were applied equally to entire image. Neuronal cell oxygen glucose deprivation. Primary neuronal cultures derived from embryonic day 14–18 mouse cortices were grown to 80% con-fluency in neural basal media supplemented with B27 (2%) and penicillin/ streptomycin (1%), as previously described (Kintner et al., 2010). Astrocytic and microglial contamination was excluded based on the absence of GFAP+ and CD11b+ cells when stained by immunocytochemistry. For OGD, media was replaced with neural basal media with or without glucose and placed in a hypoxic chamber or under normoxic conditions for 2 h at 37°C. Afterward, cells were lysed and mRNA isolated using RNeasy mini kit (QIAGEN). For XTT viability assay, Neuro2A underwent OGD and were treated with dose curve of IL-21 immediately after return to normoxic media and incubated for 4 h at 37°C. XTT labeling mixture (50 μl per well; Roche) was added ac-cording to manufacturer’s instructions, and at18 h fluorescence was read on a GENious Microplate reader (Tecan). Cell number was calculated using a standard curve of known untreated cells kept under normoxic conditions. JEM Vol. 211, No. 4 603
  • 56.
    rejection. Immunobiology. 214:41–49.http://dx.doi.org/10.1016/j.imbio .2008.04.004 Hedtjärn, M., A.L. Leverin, K. Eriksson, K. Blomgren, C. Mallard, and H. Hagberg. 2002. Interleukin-18 involvement in hypoxic-ischemic brain injury. J. Neurosci. 22:5910–5919. Holm, C.K., C.C. Petersen, M. Hvid, L. Petersen, S.R. Paludan, B. Deleuran, and M. Hokland. 2009. TLR3 ligand polyinosinic:polycytidylic acid induces IL-17A and IL-21 synthesis in human Th cells. J. Immunol. 183:4422–4431. http://dx.doi.org/10.4049/jimmunol.0804318 Jang, E., S.H. Cho, H. Park, D.J. Paik, J.M. Kim, and J. Youn. 2009. A positive feedback loop of IL-21 signaling provoked by homeostatic CD4+CD25- T cell expansion is essential for the development of arthritis in auto­immune K/BxN mice. J. Immunol. 182:4649–4656. http://dx.doi.org/10 .4049/jimmunol.0804350 Kintner, D.B., X. Chen, J. Currie, V. Chanana, P. Ferrazzano, A. Baba, T. Matsuda, M. Cohen, J. Orlowski, S.Y. Chiu, et al. 2010. Excessive Na+/ H+ exchange in disruption of dendritic Na+ and Ca2+ homeostasis and mitochondrial dysfunction following in vitro ischemia. J. Biol. Chem. 285:35155–35168. http://dx.doi.org/10.1074/jbc.M110.101212 Kleinschnitz, C., N. Schwab, P. Kraft, I. Hagedorn, A. Dreykluft, T. Schwarz, M. Austinat, B. Nieswandt, H. Wiendl, and G. Stoll. 2010. Early detri-mental T-cell effects in experimental cerebral ischemia are neither related to adaptive immunity nor thrombus formation. Blood. 115:3835–3842. http://dx.doi.org/10.1182/blood-2009-10-249078 Kleinschnitz, C., P. Kraft, A. Dreykluft, I. Hagedorn, K. Göbel, M.K. Schuhmann, F. Langhauser, X. Helluy, T. Schwarz, S. Bittner, et al. 2013. Regulatory T cells are strong promoters of acute ischemic stroke in mice by inducing dysfunction of the cerebral microvasculature. Blood. 121:679– 691. http://dx.doi.org/10.1182/blood-2012-04-426734 Korn, T., E. Bettelli, W. Gao, A. Awasthi, A. Jäger, T.B. Strom, M. Oukka, and V.K. Kuchroo. 2007. IL-21 initiates an alternative pathway to induce proinflam-matory T(H)17 cells. Nature. 448:484–487. http://dx.doi.org/10.1038/ nature05970 Liesz, A., E. Suri-Payer, C. Veltkamp, H. Doerr, C. Sommer, S. Rivest, T. Giese, and R. Veltkamp. 2009. Regulatory T cells are key cerebroprotective im-munomodulators in acute experimental stroke. Nat. Med. 15:192–199. http://dx.doi.org/10.1038/nm.1927 Longa, E.Z., P.R. Weinstein, S. Carlson, and R. Cummins. 1989. Reversible middle cerebral artery occlusion without craniectomy in rats. Stroke. 20:84–91. http://dx.doi.org/10.1161/01.STR.20.1.84 Magnus, T., H. Wiendl, and C. Kleinschnitz. 2012. Immune mechanisms of stroke. Curr. Opin. Neurol. 25:334–340. http://dx.doi.org/10.1097/WCO .0b013e328352ede6 Majid, A., Y.Y. He, J.M. Gidday, S.S. Kaplan, E.R. Gonzales, T.S. Park, J.D. Fenstermacher, L. Wei, D.W. Choi, and C.Y. Hsu. 2000. Differences in vulner-ability to permanent focal cerebral ischemia among 3 common mouse strains. Stroke. 31:2707–2714. http://dx.doi.org/10.1161/01.STR.31.11.2707 McGuire, H.M., S. Walters, A. Vogelzang, C.M. Lee, K.E. Webster, J. Sprent, D. Christ, S. Grey, and C. King. 2011. Interleukin-21 is critically required in autoimmune and allogeneic responses to islet tissue in murine models. Diabetes. 60:867–875. http://dx.doi.org/10.2337/db10-1157 Nieswandt, B., C. Kleinschnitz, and G. Stoll. 2011. Ischaemic stroke: a thrombo-inflammatory disease? J. Physiol. 589:4115–4123. Peluso, I., M.C. Fantini, D. Fina, R. Caruso, M. Boirivant, T.T. MacDonald, F. Pallone, and G. Monteleone. 2007. IL-21 counteracts the regulatory T cell-mediated suppression of human CD4+ T lymphocytes. J. Immunol. 178:732–739. Shichita, T., Y. Sugiyama, H. Ooboshi, H. Sugimori, R. Nakagawa, I. Takada, T. Iwaki, Y. Okada, M. Iida, D.J. Cua, et al. 2009. Pivotal role of cerebral in-terleukin- 17-producing gammadeltaT cells in the delayed phase of isch-emic brain injury. Nat. Med. 15:946–950. http://dx.doi.org/10.1038/ nm.1999 Spolski, R., L. Wang, C.K. Wan, C.A. Bonville, J.B. Domachowske, H.P. Kim, Z. Yu, and W.J. Leonard. 2012. IL-21 promotes the pathologic immune response to pneumovirus infection. J. Immunol. 188:1924–1932. http:// dx.doi.org/10.4049/jimmunol.1100767 Stubbe, T., F. Ebner, D. Richter, O. Engel, J. Klehmet, G. Royl, A. Meisel, R. Nitsch, C. Meisel, and C. Brandt. 2013. Regulatory T cells accu-mulate and proliferate in the ischemic hemisphere for up to 30 days after MCAO. J. Cereb. Blood Flow Metab. 33:37–47. http://dx.doi.org/10 .1038/jcbfm.2012.128 Swanson, R.A., M.T. Morton, G. Tsao-Wu, R.A. Savalos, C. Davidson, and F.R. Sharp. 1990. A semiautomated method for measuring brain infarct volume. J. Cereb. Blood Flow Metab. 10:290–293. http://dx.doi.org/10 .1038/jcbfm.1990.47 Tzartos, J.S., M.J. Craner, M.A. Friese, K.B. Jakobsen, J. Newcombe, M.M. Esiri, and L. Fugger. 2011. IL-21 and IL-21 receptor expression in lym-phocytes and neurons in multiple sclerosis brain. Am. J. Pathol. 178:794– 802. http://dx.doi.org/10.1016/j.ajpath.2010.10.043 van Leeuwen, M.A., D.J. Lindenbergh-Kortleve, H.C. Raatgeep, L.F. de Ruiter, R.R. de Krijger, M. Groeneweg, J.C. Escher, and J.N. Samsom. 2013. Increased production of interleukin-21, but not interleukin-17A, in the small intestine characterizes pediatric celiac disease. Mucosal Immunol. 6:1202–1213. http://dx.doi.org/10.1038/mi.2013.19 Xie, X.J., Y.F. Ye, L. Zhou, H.Y. Xie, G.P. Jiang, X.W. Feng, Y. He, Q.F. Xie, and S.S. Zheng. 2010. Th17 promotes acute rejection following liver transplantation in rats. J. Zhejiang Univ. Sci. B. 11:819–827. http://dx.doi .org/10.1631/jzus.B1000030 Yilmaz, G., and D.N. Granger. 2010. Leukocyte recruitment and ischemic brain injury. Neuromolecular Med. 12:193–204. http://dx.doi.org/10 .1007/s12017-009-8074-1 Yilmaz, G., T.V. Arumugam, K.Y. Stokes, and D.N. Granger. 2006. Role of T lym-phocytes and interferon-gamma in ischemic stroke. Circulation. 113:2105– 2112. http://dx.doi.org/10.1161/CIRCULATIONAHA.105.593046 604 IL-21 promotes brain injury after stroke | Clarkson et al.
  • 57.
    The Rockefeller UniversityPress $30.00 J. Exp. Med. 2014 Vol. 211 No. 10 1937-1945 www.jem.org/cgi/doi/10.1084/jem.20140214 Br ief Def ini t ive Repor t 1937 Approximately 50% of (frontotemporal demen-tia) FTLD cases are characterized by cellular aggregation and mislocalization of TDP-43 (i.e., FTLD-TDP). TDP-43 normally localizes to the nucleus and regulates transcriptional con-trol, splicing, and RNA processing (Sephton et al., 2011; Polymenidou et al., 2011). In FTLD-TDP, nuclear depletion of TDP-43 occurs, often in neurons containing cytoplasmic TDP-43 ag-gregates (Neumann et al., 2006). The mecha-nisms underlying TDP-43 mislocalization in FTLD have not been characterized, and whether TDP-43 mislocalization plays a causal role in neurodegeneration remains controversial (Lee et al., 2012). FTLD has sporadic and familial forms. Mutations in the GRN gene that cause progranulin haploinsufficiency are a common cause of familial FTLD-TDP (Baker et al., 2006). Aged Grn-KO mice exhibit FTD-like behav-ioral abnormalities but lack TDP-43 mislocal-ization or neurodegeneration in cortical regions (Ahmed et al., 2010; Yin et al., 2010; Martens et al., 2012). Retinal abnormalities are documented in Alzheimer’s disease (AD), progressive supranu-clear palsy (PSP), Parkinson’s disease, and mul-tiple systems atrophy (Hinton et al., 1986; Bayer et al., 2002; Tamura et al., 2006; Paquet et al., 2007; Albrecht et al., 2012; Helmer et al., 2013). CORRESPONDENCE Ari Gree: agreen@ucsf.edu OR Li Gan: lgan@gladstone.ucsf.edu Abbreviations used: AD, Alzheimer’s disease; CDR, clinical disease rating; FTD, frontotemporal dementia; FTLD, frontotemporal lobar degeneration; GCC, ganglion cell complex; GRN, progranulin; INL, inner nuclear layer; OCT, optical coherence tomography; ONL, outer nuclear layer; PD, Parkinson’s disease; PSP, progressive supranuclear palsy; RGC, retinal ganglion cell; RNFL, retinal nerve fiber layer; PhNR, photopic negative response; TDP-43, TAR DNA/ RNA binding protein 43. Early retinal neurodegeneration and impaired Ran-mediated nuclear import of TDP-43 in progranulin-deficient FTLD Michael E. Ward,1,2 Alice Taubes,1 Robert Chen,2 Bruce L. Miller,2 Chantelle F. Sephton,5 Jeffrey M. Gelfand,2 Sakura Minami,1 John Boscardin,3 Lauren Herl Martens,4 William W. Seeley,2 Gang Yu,5 Joachim Herz,5 Anthony J. Filiano,6 Andrew E. Arrant,6 Erik D. Roberson,6 Timothy W. Kraft,7 Robert V. Farese, Jr.,4 Ari Green,2 and Li Gan1,2 1Gladstone Institute of Neurological Diseases, 2Department of Neurology, 3Department of Medicine, 4Gladstone Institute of Cardiovascular Disease, University of California, San Franciso, San Francisco, CA 94158 5Department of Neuroscience, University of Texas Southwestern Medical Center, Dallas, TX 75390 6Departments of Neurology and Neurobiology and 7Department of Vision Sciences, University of Alabama at Birmingham, Birmingham, AL 35294 Frontotemporal dementia (FTD) is the most common cause of dementia in people under 60 yr of age and is pathologically associated with mislocalization of TAR DNA/RNA binding protein 43 (TDP-43) in approximately half of cases (FLTD-TDP). Mutations in the gene encoding progranulin (GRN), which lead to reduced progranulin levels, are a signifi-cant cause of familial FTLD-TDP. Grn-KO mice were developed as an FTLD model, but lack cortical TDP-43 mislocalization and neurodegeneration. Here, we report retinal thinning as an early disease phenotype in humans with GRN mutations that precedes dementia onset and an age-dependent retinal neurodegenerative phenotype in Grn-KO mice. Retinal neuron loss in Grn-KO mice is preceded by nuclear depletion of TDP-43 and accompanied by reduced expression of the small GTPase Ran, which is a master regulator of nuclear import required for nuclear localization of TDP-43. In addition, TDP-43 regulates Ran expression, likely via binding to its 3-UTR. Augmented expression of Ran in progranulin-deficient neurons restores nuclear TDP-43 levels and improves their survival. Our findings establish retinal neurodegeneration as a new phenotype in progranulin-deficient FTLD, and suggest a pathological loop involving reciprocal loss of Ran and nuclear TDP-43 as an underlying mechanism. © 2014 Ward et al. This article is distributed under the terms of an Attribution– Noncommercial–Share Alike–No Mirror Sites license for the first six months after the publication date (see http://www.rupress.org/terms). After six months it is available under a Creative Commons License (Attribution–Noncommercial– Share Alike 3.0 Unported license, as described at http://creativecommons .org/licenses/by-nc-sa/3.0/).
  • 58.
    RESULTS AND DISCUSSION Early retinal abnormalities in humans with GRN mutations and Grn-KO mice Because retinal neuron loss occurs in other neurodegenerative diseases, we suspected that retinal neurons could be a vulnerable neuronal population in humans with progranulin haploinsuf­ficiency secondary to GRN mutations. Using optical coher-ence tomography (OCT), we measured retinal nerve fiber layer (RNFL) thickness and macular volume in living human control subjects and subjects with GRN mutations. The RNFL consti-tutes the axonal compartment of retinal ganglion cells (RGCs) and, as such, is a surrogate measurement of RGC number. Mac-ular volume is a combined measurement of all of the layers of the retina within the macula. We observed significant reductions in RNFL thickness and macular volume in subjects with GRN Due to the clinical accessibility of the retina, new retinal imaging techniques under development hold promise as potential diagnostic and prognostic modalities for neurode-generative diseases (Koronyo-Hamaoui et al., 2011). However, whether retinal abnormalities are an early or late disease phe-nomenon has not been established. Here, we identify retinal neurodegeneration as a novel disease-related phenotype in human subjects with GRN mutations before clinical symp-toms of dementia. In Grn-KO mouse, retinal neuronal loss is preceded by depletion of nuclear TDP-43. We further explore the role of Ran, a central regulator of nuclear traf-ficking, in TDP-43 nuclear depletion and degeneration in Grn-KO neurons. Our findings suggest a novel relationship between TDP-43 and Ran-mediated nuclear trafficking in FTLD pathogenesis. Figure 1. Progranulin deficiency causes retinal neuron loss in humans with GRN mutations and retinal neuron loss/dysfunction in a progranulin-deficient mouse model of familial FTLD. (A and B) RNFL thinning (A) and macular volume loss (B) occur in humans with progranulin haploinsufficiency caused by GRN mutations and precede dementia onset. Each dot represents value of an individual eye, and bars represent median values. Asymptomatic GRN-mutation carriers (CDR = 0) are shown in blue and symptomatic GRN mutation carriers (CDR score ≥ 0.5) are shown in red. Control age- and sex-matched subjects are represented by gray dots. (C–F) Macular ganglion cell loss occurs in GRN mutation carriers and precedes dementia onset. An automated segmentation algorithm (C) was used to determine the volumes of GCC (D), INL (E), and ONL (F) in the maculae of control and GRN mutation carriers (D–F). Results represent a single cohort of n = 24 control subjects and 12 GRN mutation carrier subjects (7 asymptomatic, 5 symptomatic), and p-values were gen-erated via mixed-effects linear regression analyses. (G) Progranulin expression occurs in the GCL and photoreceptor inner and outer segments (IS, OS) of mouse retinas. Immunostaining of progranulin and DAPI staining of nuclei are shown in a representative retinal cross section. (H) RNFL thinning and loss of inner retinal neurons shown in HE-stained retinal cross sections from 18-mo-old Grn KO mice. Representative sections equidistant to the optic nerve are shown. (I) Quantification of RNFL layer thickness. n = 5–7 mice/age/genotype; *, P 0.05, one-way ANOVA with Tukey’s post-hoc analysis, 2 independent experiments. (J) Loss of Neu-N–positive neurons in the GCL of 18-mo Grn KO retinas. Neu-N–positive cells in the GCL were quantified in sections equidistant to the optic nerve head. n = 5–7 mice/age/genotype; **, P 0.01, one-way ANOVA with Tukey’s post-hoc analysis, 2 independent experiments. (K) Impaired light-evoked RGC electrophysiological responses in aged Grn KO mice. Electroretinograms (ERGs) were performed on 12- and 18-mo-old mice, and the ampli-tude of the photopic-negative response (PhNR, a RGC-specific waveform) was quantified. n = 6 mice/age/genotype; ***, P 0.001 at 18 mo of age via re-peated measures two-way ANOVA with Bonferroni’s multiple comparison test; 2 independent experiments. Bars: (C, G, and H) 50 μm. 1938 Retinal thinning and TDP-43 mislocalization in FTLD | Ward et al.
  • 59.
    Br ief Defini t ive Repor t in the brain (Ahmed et al., 2010; Yin et al., 2010), we ob-served progressive, substantial thinning of the RNFL and a loss of ganglion cell layer (GCL) cells in 18-mo-old Grn-KO mice (Fig. 1, H–J). In agreement with the pathological altera-tions, electrophysiological abnormalities in Grn-KO mouse retinas paralleled GCL neuron loss. At 18 mo, but not 12 mo, of age, Grn-KO mice had substantially reduced amplitudes of photopic negative responses (PhNRs), a measure of RGC function (Fig. 1 K). Amplitudes of a- and b-wave responses were also significantly reduced in an age-dependent manner in Grn-KO mice, indicating additional dysfunction of inner nuclear layer neurons and photoreceptors (unpublished data). Nuclear depletion of TDP-43 in Grn-KO retinal neurons precedes neurodegeneration Loss of nuclear TDP-43 is commonly observed in postmor-tem brain tissue from patients with FTLD-TDP (Neumann et al., 2006; Davidson et al., 2007), including FTLD associated with GRN mutations (Fig. 2 A). However, the mechanism of nuclear depletion of TDP-43 in FTLD is unknown, and it remains unclear if loss of nuclear TDP-43 plays a causal role in FTLD pathogenesis. At 18 mo of age, levels of nuclear TDP-43 mutations compared with controls, indicating that retinal neu-ron loss occurred in these subjects (Fig. 1, A and B; and Fig. S1). A substantial number of the GRN mutation carriers enrolled in our trial (7/12) were cognitively asymptomatic. Intrigu-ingly, we found that this subgroup of asymptomatic GRN mutation carriers also had significant reductions in RNFL thickness and macular volume (Fig. 1, A and B). We then ana-lyzed individual neuronal layers of the macula via an auto-mated segmentation algorithm, to determine the volumes of the ganglion cell complex (GCC), inner nuclear layer (INL), and outer nuclear layer (ONL) in the maculae of control and GRN-mutation carriers (Fig. 1 C). Significant thinning of the GCC and INL, but not ONL, was observed in GRN muta-tion carriers (Fig. 1, D–F). The volume of GCC was signifi-cantly reduced even in asymptomatic carriers, further implicating RGC loss as an early neurodegenerative phenotype in sub-jects with progranulin deficiency (Fig. 1 D). We then determined if a similar phenotype occurred in Grn-KO mice. Total retinal progranulin expression levels were similar to those in the brain, based on ELISA (unpublished data), with prominent expression in RGCs and photorecep-tors (Fig. 1 G). Despite a lack of significant neurodegeneration Figure 2. Nuclear depletion of TDP-43 occurs in retinal neurons before neurodegeneration. (A) Post-mortem brain tissue from a human GRN mutation car-rier was co-stained with the nuclear marker DAPI (blue) and an anti–TDP-43 antibody (green). Normal TDP-43 distribution is still observed in some neurons (arrow-head), but other neurons exhibit nuclear depletion of TDP43 (arrow) with or without apparent cytoplasmic inclusions. Bar, 10 μm. (B) Immunofluorescence confo-cal microscopy of TDP-43 in 18-mo-old retinal GCL neurons. Brightness of the TDP-43 channel was in-creased in insets to highlight loss of nuclear TDP-43 in Grn KO neurons. Bar, 1 μm. (C) Scatter plot of nuclear and cytoplasmic intensities of TDP-43 in GCL neurons of 18-mo-old Grn KO mice. n = 121–174 cells from 6 mice/genotype; ***, P 0.001, mixed-effects multivari-ate linear regression mode; 2 independent experiments. Bars represent median values. (D) Significant reduction in the nuclear/cytoplasmic TDP-43 ratio was observed in 12-mo-old Grn-KO GCL neurons (**, P 0.01) and 18-mo-old Grn-KO GCL neurons (**, P 0.01). n = 217–357 cells from 5–7 mice/age/genotype, mixed-effects multivariable linear regression model; 2 independent experiments. Mean ± SEM is shown. JEM Vol. 211, No. 10 1939
  • 60.
    TDP-43 levels correlatedwith those of nuclear Ran (Fig. 3 C). Moreover, in the inferior frontal gyrus of three patients with FTLD-TDP due to GRN mutations, we found a significant correlation between nuclear depletion of TDP-43 and Ran (Fig. 3, D and E). To understand the mechanisms underlying the intimate correlation between nuclear TDP-43 and Ran, we next as-sessed whether Ran mRNA is altered in the brains of FTLD-TDP- 43 patients, in which TDP-43 is mislocalized. By mining an existing mRNA-expression database comparing healthy control versus GRN-mutation-carrying FTD sub-jects (Chen-Plotkin et al., 2008), we found that cortical Ran expression was reduced by 60% in human subjects carrying a GRN mutation (P = 0.04). As TDP-43 regulates the expression of thousands of genes, in many cases by binding directly to mRNAs and altering their stability (Polymenidou et al., 2011), we explored the possibility that Ran mRNA is a substrate of TDP-43. Indeed, analyses of a published unbiased screen of the TDP-43–RNA interactions (Sephton et al., 2011) revealed that TDP-43 binds to the 3 UTR of Ran mRNA (Fig. 4 A). Moreover, inhibiting TDP-43 expression by shRNA-mediated knockdown significantly reduced levels of Ran mRNA (Fig. 4 B) and protein (Fig. 4, C–D) in N2A cells. Ran mRNA levels were also reduced in retinas of aged Grn KO mouse (Fig. 4 E), consistent with our observations of nuclear depletion were strikingly reduced in Grn-KO retinal GCL neurons, whereas levels of cytoplasmic TDP-43 were unchanged (Fig. 2, B and C). Depletion of nuclear TDP-43 also occurred in 12-mo-old Grn-KO mice, before significant GCL neuron loss (Fig. 2 D). Interestingly, neither nuclear nor cytoplasmic TDP-43 inclusions were found in the 100 Grn-KO GCL neurons we examined (Fig. 2 B). Thus, in progranulin-deficient FTLD-TDP, nuclear depletion of TDP-43 and neu­rodegeneration can occur independent of cytoplasmic TDP-43 accumulation/aggregation. These results are consistent with observations that TDP-43, especially nuclear TDP-43, is re-quired for neuron survival (Wegorzewska and Baloh, 2011; Igaz et al., 2011; Arnold et al., 2013). TDP-43 regulates Ran mRNA levels and requires Ran for nuclear localization We then explored how nuclear clearing of TDP-43 occurs in FTLD. The small GTPase Ran is a master regulator of nuclear transport (Melchior et al., 1995), and Ran accessory proteins are necessary for nuclear TDP-43 localization (Nishimura et al., 2010). We hypothesized that Ran expression might be altered in our retinal FTLD model and contribute to nuclear TDP-43 depletion. Indeed, nuclear Ran was significantly de-pleted in Grn-KO GCL neurons (Fig. 3, A and B), and nuclear Figure 3. Nuclear clearing of TDP-43 and Ran are pathologically associated in FTLD-TDP. (A) 18-mo-old GCL neurons from WT and Grn-KO retinas were co-stained for TDP-43 and Ran. Nuclei were labeled with DAPI. (B) Nuclear Ran levels in 18-mo-old GCL neurons. n = 165–278 cells from 6 mice/gen-otype; *, P = 0.019, linear regression model; 2 independent experiments. Scatter plot of individual cell intensities with medians shown. (C) Nuclear Ran and TDP-43 intensities are correlated in Grn-KO GCL neurons. Each dot represents a single cell. n = 165 cells from 6 Grn-KO mice; r = 0.8963; P 0.001, Spear-man’s rho; 2 independent experiments. (D) Immunofluorescence co-staining of GRN mutant human cortex shows depletion of Ran and TDP-43 in the same neuron (noted with an arrow; compare to neurons with high lev-els of TDP-43 and Ran [arrowhead]). (E) TDP-43 and Ran levels correlate in cortical neurons from human GRN-mutation carriers. Shown are the correlation analyses of nuclear Ran and TDP-43 intensities of individual neurons from post-mortem brain. n = 111–141 cells from each of 3 subjects;, r = 0.56; P 0.001. The serum progranulin levels were 19.3–21.2 ng/ml for R493X carrier (control patients: 41.3 ± 15.5 ng/ml). Spearman’s rho. Bars: 2 μm (A), 10 μm (D). 1940 Retinal thinning and TDP-43 mislocalization in FTLD | Ward et al.
  • 61.
    Br ief Defini t ive Repor t Figure 4. Maintenance of functional TDP-43 and Ran by an interdependent feedback loop and improved survival of Grn-KO neurons by exogenous Ran expression. (A) Snapshot of unique reads from the TDP-43 RIP library mapped to the Ran gene shown. Reads mapped to the 3-UTR of Ran indicate TDP-43 binding. No reads mapped to the Ran gene from the Ctrl RIP library. (B) TDP-43 knockdown in N2A cells results in a reduction in steady-state Ran mRNA levels, as measured by Q-PCR. n = 12 wells/group; ***, P 0.001, Student’s t test; 3 independent experiments. (C) Representative Western blot showing reduced Ran protein levels after TDP-43 knockdown. (D) Quantification of (C). n = 9 wells/group, ***, P 0.001, Student’s t test; 2 independent experiments). (E) Ran mRNA expression is reduced in aged Grn KO retinas. Q-PCR results from homogenized whole retinas from 10–12-mo-old mice shown. n = 15–16 mice/genotype; *, P = 0.014; Stu-dent’s t test; 2 independent experiments. Bars, 10 μm. (F–G) Ran is necessary for nuclear localization of TDP-43. (F) Representative images showing subcellular localization of TDP-43 in cortical neurons cotransfected with TDP-43-GFP and either empty vector, mCherry-Ran, mCherry-RanQ69L, or mCherry-RanT24N. TDP- 43-GFP is present in the nuclei of neurons transfected with mCherry and mCherry-Ran, but is significantly reduced in nuclei of neurons transfected with either of the Ran mutants (arrowheads, dashed lines). (G) Quantification of the ratios of nuclear/cytoplasmic TDP-43-GFP. n = 21 cells/transfection; ***, P 0.001, one-way ANOVA with Tukey’s post-hoc analysis; 2 independent experiments. (H–I) N2A cells were transfected with siRNA against Grn. Levels of Ran (H) and TDP-43 (I) were quantified via Western blot 7 d after transfection. n = 6 wells/group; **, P = 0.002 (TDP-43); **, P = 0.006 (Ran); 2 independent experiments. (J) Living wild-type or Grn KO primary neurons transfected with GFP + empty vector (control) or GFP + Ran were imaged longitudinally by automated microscopy at 24–48-h intervals for 7–9 d. Kaplan-Meir survival analysis was used to create cumulative risk of death functions for each population of transfected neurons. ***, P 0.001 (log-rank test); n = 423 neurons (WT Ctrl), 518 neurons (KO Ctrl), 427 neurons (WT Ran), and 463 neurons (KO Ran); 3 independent experiments pooled. (K) Primary cortical neurons from wild-type or Grn KO mice were transduced with AAV-GFP (control) or AAV-GFP-P2A-Ran. 1 wk later, neurons were fixed and processed for TDP-43 immunostaining. Nuclear TDP-43 levels were quantified via Volocity. n = 101–478 cells imaged from 6–12 wells of a 96-well dish; *, P 0.05 (mixed-effects multivariate linear regression model); 3 independent experiments. Means ± SEM shown (B, D, E, G–I, and K). of TDP-43 in the retinas of Grn KO mice (Fig. 3 A). These find-ings suggest that nuclear depletion of TDP-43 in progranulin-deficient neurons could down-regulate Ran. Ran is required for nuclear transport of the majority of pro-teins that shuttle between the nucleus and cytoplasm (Stewart, 2007). To determine if inactivation of Ran is sufficient to cause JEM Vol. 211, No. 10 1941
  • 62.
    depletion of nuclearTDP-43 and Ran as a potential mecha-nism of neurodegeneration in FTLD-TDP. In this model, loss of function of TDP-43 via nuclear depletion contributes to neurodegeneration and can occur without cytoplasmic TDP-43 aggregation. Loss of Ran expression, potentially in combination with other associated nuclear transport factors, impairs transport of TDP-43 to the nucleus (Nishimura et al., 2010). In turn, loss of nuclear TDP-43 lowers Ran levels, which could further deplete nuclear TDP-43. These data may point toward novel therapeutic strategies aimed at re-storing nucleocytoplasmic transport as a means to improve neuronal survival in neurodegenerative diseases. MATERIALS AND METHODS Human subjects. Subjects enrolled through the UCSF Memory and Aging Center in whom GRN mutations were identified and age- and sex-matched control subjects without a history of neurological disease were invited to par-ticipate in our study. A standardized clinical evaluation was performed on all GRN mutation carriers at the UCSF Memory and Aging Center by board-certified neurologists who had additional training in behavioral neurology. For GRN mutation carriers, based on the results of this clinical evaluation, subjects were then subgrouped into asymptomatic GRN mutation carriers (CDR = 0, n = 7) and symptomatic GRN mutation carriers (CDR ≥ 0.5, n = 5). One GRN mutation carrier had a prior diagnosis of age-related macular degenera-tion. This subject was included in the analysis (exclusion of this subject from analysis did not meaningfully affect statistical significance of RNFL thinning or macular volume loss). No other control subjects or GRN mutation carriers had a history of ophthalmological disease or ocular surgery. Written informed consent was obtained from all participants with ca-pacity. Written informed consent was obtained from a designated surrogate decision maker in subjects deemed unable to provide informed consent due to diminished capacity, but we only enrolled subjects who were able to as-sent. The UCSF Committee on Human Research (CHR) approved this pro-tocol, and the study was performed in accordance with the Declaration of Helsinki. Retinal imaging. We performed spectral domain optical coherence to-mography (OCT) at the UCSF Neurodiagnostics Center using a Heidelberg Spectralis instrument (Heidelberg Engineering, Heidelberg, Germany). A trained technician blinded to patient diagnosis and to genotype (when rele-vant) performed all scans and repeated each measurement at least three times. Mean RNFL thickness was determined using a peripapillary B-scan 3.4-mm from the center of the papilla. Images were evaluated by a blinded technician to meet prespecified image quality criteria, including signal intensity and beam uniformity. For this analysis, we analyzed and averaged the RNFL thickness and macular volume of all interpretable scans. RNFL thickness and macular volume was measured using automated software provided by Hei-delberg. Segmentation analysis of macular scans was then performed to de-termine the volume of individual neuronal layers via a proprietary, validated computerized algorithm (Heidelburg Engineering, Heidelburg, Germany). Layers analyzed included the ganglion cell complex (GCC; comprising ganglion cell neuronal cell bodies, their dendrites, and axons projecting from underlying inner nuclear layer neurons), the inner nuclear layer (INL), and the outer nuclear layer (ONL). Statistical analysis for human subjects. RNFL thickness, macular vol-umes, and segmented macular volume were analyzed in human subjects. We used multiple linear regression analysis to compare differences between GRN mutation carriers and unaffected controls. Adjustment for age and sex did not meaningfully change the results, so we elected to report unadjusted values. To account for inter-eye correlations, when two eyes from the same individual were analyzed, the standard error was adjusted using the clustered nuclear depletion of TDP-43, we expressed dominant–negative RanQ69L (which cannot hydrolyze GTP) or RanT24N (which is nucleotide-free or GDP-bound) in cortical neurons. Both of these Ran mutants caused TDP-43 mislocalization (Fig. 4, F and G), indicating that TDP-43 requires functional Ran for import into the nucleus. Enhancing Ran expression improves the survival of progranulin-deficient neurons The results of the prior experiments suggested a model of a reciprocal depletion of nuclear TDP-43 and Ran: loss of nu-clear TDP-43 down-regulates Ran mRNA, and Ran dys-function depletes nuclear TDP-43. Indeed, acute knockdown of progranulin levels in N2A cells via siRNA reduced both TDP-43 and Ran protein expression (Fig. 4, H and I). To directly test this model, we hypothesized that augmenting Ran expression would increase nuclear TDP-43 and improve the survival of Grn-KO neurons. An automated microscopy approach was used to quantify the effect of Ran expression on neuron survival (Arrasate and Finkbeiner, 2005). In this assay, individual GFP-transfected neurons are repeatedly im-aged over multiple days, thus generating longitudinal survival curves for cohorts of neurons from different genetic back-grounds and/or those expressing different plasmids. Previous studies have established that progranulin-deficient cortical neurons exhibit enhanced vulnerability in culture (Guo et al., 2010; De Muynck et al., 2013). Indeed, primary Grn-KO cortical neurons had shorter lives than wild-type neurons (Fig. 4 J). Expression of exogenous Ran enhanced the sur-vival of Grn-KO neurons, but not wild-type neurons (Fig. 4 J). Consistent with our findings in the retina of Grn-KO mice, primary Grn-KO cortical neurons had decreased nuclear TDP-43 expression, which was increased by expression of exogenous Ran (Fig. 4 K). In conclusion, our findings provide strong evidence of early retinal abnormalities in GRN mutation carriers. Reti-nal thinning occurred in cognitively asymptomatic GRN mutation carriers (who are at high risk for future dementia), indicating that retinal neuron loss is an early phenomenon that can precede clinical symptoms in FTD. Because small changes in retinal thickness can be reproducibly measured longitudinally via OCT, retinal imaging could be a useful modality for assessing response to therapeutics in early dis-ease stages of progranulin-deficient FTD. Further study will be needed to establish the rate of retinal degeneration in GRN mutation carriers. The reasons why RGCs are particu-larly susceptible to death in GRN mutation carriers are un-clear. RGCs have long axons and due to their central role in vision they have a high metabolic demand; both of these char-acteristics may contribute selective vulnerability in the set-ting of progranulin deficiency. We also observed a retinal neurodegenerative phenotype in Grn-KO mice that parallels our observations in humans, establishing the retina as a new model system in which to study mechanisms of neurodegeneration in FTLD-TDP. Our findings support a pathogenic loop involving reciprocal 1942 Retinal thinning and TDP-43 mislocalization in FTLD | Ward et al.
  • 63.
    Br ief Defini t ive Repor t around the DAPI-stained nuclei at the z-position center of the nuclei, and used to quantify mean intranuclear TDP-43 intensity. Cytoplasmic intensity of TDP-43 was determined by drawing a perinuclear region of interest in the cytoplasm. This mode of cytoplasmic intensity quantification was found to be more accurate than tracing around the entire cell soma, given the relatively high density of ganglion cells. Nuclear/cytoplasmic intensity ratios represent the mean nuclear intensity/mean cytoplasmic intensity per cell. For Ran quan-tification, intranuclear intensity was determined by drawing a ROI slightly inside of the nuclear envelope. Data were transformed into log10 intensity, and a mixed-model regression of the intensity variable versus genotype and/or age that controlled for clustering by mouse was applied to assess sta-tistical significance in STATA. Transfection of cortical neurons with Ran mutants. Postnatal day 0 rat cortical neurons were isolated and cultured in Neurobasal-A with B27. 3–5 d after isolation, they were transfected with human TDP-43-GFP + mCherry, mCherry-huRan, mCherry-huRanT24N, or mCherry-huRanQ69L. 1 d after transfection, neurons were fixed and imaged on a spinning disk confocal microscope. Images of mCherry-positive neurons were taken with the same acquisition settings across transfection groups, and the TDP-43-GFP signal in the nucleus and cytoplasm was quantified. Differences in nuclear/cytoplas-mic ratio across groups was assessed with one-way ANOVA with Tukey’s post-hoc analysis. Immunostaining of postmortem brains from human subjects with GRN mutations. De-identified post-mortem brain tissue (left inferior frontal gyrus) from FTLD subjects with previously documented GRN muta-tions, deemed nonhuman subject material as per UCSF CHR guidelines, was obtained from the UCSF Neurodegenerative Disease Brain Bank. Tis-sue was embedded in paraffin and 10-μm sections were made. Antigen re-trieval was performed using IHC World’s antigen retrieval solution as per manufacturer’s guidelines, followed by Sudan Black treatment and primary antibody incubation overnight at 4°C (anti–TDP-43, 1:3,000; Protein Tech; anti-Ran, 1:1,000; BD), followed by secondary antibody and DAPI-staining. For quantification of staining, confocal images of DAPI-stained nuclei, TDP- 43, and Ran were taken at equal intensities across multiple fields of view in the cortex. Nuclear TDP-43 and Ran levels were quantified and analyzed as was done in mouse RGCs. TDP-43 RIP. The TDP-43-RNA immunoprecipitation dataset was gen-erated from pull-down experiments conducted as part of a previous study using the methods described therein (Sephton et al., 2011). TDP-43 knockdown, progranulin knockdown, Q-RT-PCR, and Western blot analysis. N2A cells were grown in DMEM (low glucose) + 10% FCS and transfected with Mission TDP-43 shRNA construct #752 or con-trol shRNA construct (Sigma-Aldrich) via Lipofectamine 2000. 6–8 d after transfection, N2A cells were harvested for RNA or protein analysis. RNA was prepared via RNeasy columns (QIAGEN), transcribed into cDNA, and Ran or cyclophilin (control) RNA levels were analyzed via Q-RTPCR. Equal amounts of total protein from knockdown and control cells were im-munoblotted against tubulin (loading control), TDP-43, or Ran, and then quantified using a Licor imaging system, with relative levels of Ran/tubulin quantified for each sample. For progranulin knockdown experiments, N2A cells were transfected with control siRNA (Thermo Fisher Scientific) or Grn#1 siRNA. Greater than 95% knockdown was observed by Western blot and progranulin ELISA by 5 d after transfection. Samples were processed for Ran and TDP-43 quantification, as above. For Ran mRNA analysis of mouse retinas, whole retinas were isolated from freshly perfused mice and nonneu-roretinal tissue was dissected away. RNA preparation and Q-RTPCR was performed as above. Longitudinal neuronal survival analysis. Longitudinal survival analysis of individual GFP-transfected neurons was essentially performed as described previously (Barmada et al., 2010), with the following modifications: cortical sandwich estimator. P 0.05 was considered significant. Analyses were per-formed using STATA 12.0. Mice. Wild-type and Grn-KO mice were obtained from R.V. Farese’s labo-ratory (University of California, San Francisco, CA; Martens et al., 2012). Mice used in experiments shown in Figs. 1–3 were of a mixed background consisting of 62.5% C57BL/6J, 12.5% 129Sv/Jae, and 25% FVB. Mice used in experiments shown in Fig. 4 were fully backcrossed into C57BL/6J. Age-and sex-matched mice from the same genetic background were used as con-trols for Grn KO mice. RNFL and GCL neuron quantification. 16-μm transverse sections of WT and Grn-KO mouse eyes were made and stained with HE/Neu-N, and the center sections (as determined by the center of the optic nerve head) were imaged via light/fluorescent microscopy, respectively. The area of the RNFL was measured in ImageJ and divided by the length of the RNFL across the field of view to determine thickness (equidistant from the optic nerve head across mice). For GCL neuron quantification, sections were stained with anti-NeuN antibody and subsequently imaged via fluorescence microscopy. The number of Neu-N positive cells in the GCL in individual fields of view were counted and divided by the length of the GCL using sec-tions equidistant from the optic nerve head across mice. Statistical analysis was conducted with a one-way ANOVA followed by Tukey multiple com-parison test. Electroretinography. After overnight dark adaptation, mice were anesthe-tized under dim red illumination with 0.1 mg/kg ketamine and 10 mg/kg xylazine. Under anesthesia, both eyes were treated with 0.5% proparacaine followed by a mixture of 2.5% phenylephrine and 1% tropicamide for pupil dilation. The mice were kept warm using a 37°C heating pad (Deltaphase Isothermal Pads; Braintree Scientific). A gold reference electrode was electri-cally connected to the cornea of one eye and a platinum wire, mounted on a fiber-optic cable, was connected to the cornea of the other eye. Electrical continuity was made using hydroxypropyl methylcellulose (Goniosol). Light stimuli were delivered directly into the eye through the tip of the fiber optic. Stimulus intensity was controlled by calibrated neutral density filters, and stimulus wavelength was 500 nm (±5 nm; narrow band filter) or 505 nm (±17 nm; broad band filter). Responses were recorded from threshold up to light 1,000,000 fold brighter in darkness, and the photopic responses were recorded in the presence of rod-saturating background lights. Electrical re-sponses were amplified (Astro-med CP122W; DC-300Hz) and digitized at 2 KHz (Real-Time PXI Computer; National Instruments). Antibodies used. Rabbit anti-TDP-43 (Protein Tech), 1:1,000; rabbit C-terminal anti–TDP-43 (produced by G. Yu; UT Southwestern, Dallas, TX), 1:1,000 each; goat anti-Ran (Santa Cruz Biotechnology, Inc.), 1:200; and mouse anti-Ran (BD), 1:250–1:1,000. Immunostaining. 16-μm transverse sections of WT and Grn-KO mouse eyes were made from paraffin embedded tissue and mounted on silanized slides. After de-waxing and rehydration, sections were blocked for 1 h at room temperature in PBS/0.5% Triton/10% donkey serum. Primary anti-bodies were incubated with sections overnight at 4°C, and then slides were washed and stained with secondary Alexa Fluor–conjugated antibodies (1:300; Invitrogen) for 2 h at room temperature. After washing, samples were mounted with #1.5 coverslips using Prolong-Gold antifade reagent with DAPI (Invitrogen). All fluorescent imaging was performed on an inverted confocal Ti microscope (Eclipse; Nikon) with a Nipkow spinning disk at-tachment and EM camera (Hamamatsu). Quantification of TDP-43 and Ran. Sections from equal retinal eccen-tricity were imaged with a spinning disk confocal microscope, and fields of view of a similar distance from the center of the retinal sections were imaged. Acquisition settings were identical between samples, and all samples used for quantification were stained on the same day. Regions of interest were drawn JEM Vol. 211, No. 10 1943
  • 64.
    This project wasfunded by the Consortium for Frontotemporal Dementia Research (L.G., G.Y., E.D.R. J.H., B.V.F), The Bluefield Project to Cure FTD (M.W., fellowship), R01 AG036884 (L.G), the UCSF Resource Allocation Program (A.G.), the UCSF Alzheimer’s Disease Research Center (M.W.), #P50 AG023501 (B.F), R01NS079796 (G.Y.), R01NS075487 (E.D.R), T32HD071866 (A.E.A), K08EY023610, (M.W) the Chartrand Foundation and Clinical Science Translational Institute (M.W., A.G.), the Howard Hughes Medical Institute (A.G.), the Alzheimer’s Association (G.Y.), the Welch Foundation (G.Y.), R37HL63762 (J.H), the Brightfocus Foundation (J.H), the Alzheimer’s Drug Discovery Foundation (B.M). The authors report no competing financial interests. Submitted: 31 January 2014 Accepted: 5 August 2014 REFERENCES Ahmed, Z., H. Sheng, Y.-F. Xu, W.-L. Lin, A.E. Innes, J. Gass, X. Yu, C.A. Wuertzer, H. Hou, S. Chiba, et al. 2010. Accelerated lipofuscino-sis and ubiquitination in granulin knockout mice suggest a role for pro-granulin in successful aging. Am. J. Pathol. 177:311–324. http://dx.doi .org/10.2353/ajpath.2010.090915 Albrecht, P., A.-K. Müller, M. Südmeyer, S. Ferrea, M. Ringelstein, E. Cohn, O. Aktas, T. Dietlein, A. Lappas, A. Foerster, et al. 2012. Optical coherence tomography in parkinsonian syndromes. PLoS ONE. 7:e34891. http://dx.doi.org/10.1371/journal.pone.0034891 Arnold, E.S., S.-C. Ling, S.C. Huelga, C. Lagier-Tourenne, M. Polymenidou, D. Ditsworth, H.B. Kordasiewicz, M. McAlonis-Downes, O. Platoshyn, P.A. Parone, et al. 2013. ALS-linked TDP-43 mutations produce aberrant RNA splicing and adult-onset motor neuron disease without aggrega-tion or loss of nuclear TDP-43. Proc. Natl. Acad. Sci. USA. 110:E736– E745. http://dx.doi.org/10.1073/pnas.1222809110 Arrasate, M., and S. Finkbeiner. 2005. Automated microscope system for de-termining factors that predict neuronal fate. Proc. Natl. Acad. Sci. USA. 102:3840–3845. http://dx.doi.org/10.1073/pnas.0409777102 Baker, M., I.R. Mackenzie, S.M. Pickering-Brown, J. Gass, R. Rademakers, C. Lindholm, J. Snowden, J. Adamson, A.D. Sadovnick, S. Rollinson, et al. 2006. Mutations in progranulin cause tau-negative frontotemporal dementia linked to chromosome 17. Nature. 442:916–919. http://dx.doi .org/10.1038/nature05016 Barmada, S.J., G. Skibinski, E. Korb, E.J. Rao, J.Y. Wu, and S. Finkbeiner. 2010. Cytoplasmic mislocalization of TDP-43 is toxic to neurons and enhanced by a mutation associated with familial amyotrophic lateral scle-rosis. J. Neurosci. 13:639–649. http://dx.doi.org/10.1523/JNEUROSCI .4988-09.2010 Bayer, A.U., O.N. Keller, F. Ferrari, and K.-P. Maag. 2002. Association of glaucoma with neurodegenerative diseases with apoptotic cell death: Alzheimer’s disease and Parkinson’s disease. Am. J. Ophthalmol. 133:135– 137. http://dx.doi.org/10.1016/S0002-9394(01)01196-5 Chen-Plotkin, A.S., F. Geser, J.B. Plotkin, C.M. Clark, L.K. Kwong, W. Yuan, M. Grossman, V.M. Van Deerlin, J.Q. Trojanowski, and V.M.-Y. Lee. 2008. Variations in the progranulin gene affect global gene expres-sion in frontotemporal lobar degeneration. Hum. Mol. Genet. 17:1349– 1362. http://dx.doi.org/10.1093/hmg/ddn023 Davidson, Y., T. Kelley, I.R.A. Mackenzie, S. Pickering-Brown, D. Du Plessis, D. Neary, J.S. Snowden, and D.M.A. Mann. 2007. Ubiquitinated pathological lesions in frontotemporal lobar degeneration contain the TAR DNA-binding protein, TDP-43. Acta Neuropathol. 113:521–533. http://dx.doi.org/10.1007/s00401-006-0189-y De Muynck, L., S. Herdewyn, S. Beel, W. Scheveneels, L. Van Den Bosch, W. Robberecht, and P. Van Damme. 2013. The neurotrophic proper-ties of progranulin depend on the granulin E domain but do not re-quire sortilin binding. Neurobiol. Aging. 34:2541–2547. http://dx.doi .org/10.1016/j.neurobiolaging.2013.04.022 Guo, A., L. Tapia, S.X. Bamji, M.S. Cynader, and W. Jia. 2010. Progranulin deficiency leads to enhanced cell vulnerability and TDP-43 transloca-tion in primary neuronal cultures. Brain Res. 1366:1–8. http://dx.doi .org/10.1016/j.brainres.2010.09.099 Helmer, C., F. Malet, M.-B. Rougier, C. Schweitzer, J. Colin, M.-N. Delyfer, J.-F. Korobelnik, P. Barberger-Gateau, J.-F. Dartigues, and C. Delcourt. 2013. Is there a link between open-angle glaucoma and neurons from postnatal day 0 wild-type or Grn KO mice were dissociated and plated on PDL-coated 96 well-dishes (microclear bottom dishes; Greiner) at a density of 90,000 cells/well in Neurobasal-A + B27 supple-ment. 3–5 d after plating, neurons were transfected via Lipofectamine 2000 with GFP + empty vector or GFP + mouse Ran cDNA at a ratio of 1:3 to ensure that all fluorescent cells co-expressed the second plasmid. The day after transfection, wells containing GFP-expressing neurons were imaged at 5× magnification with an automated microscope (Array Scanner XTI; Thermo Fisher Scientific). The same fields of view were reimaged every 24–48 h for a total of 7–9 d after transfection. Adjacent fields of view from individual wells were stitched together into montages via ImageJ, and a time series across days for each well was then generated using a custom-made macro in ImageJ. The survival of individual GFP-transfected neu-rons over time was then assessed by loss of GFP fluorescence. Kaplan-Meier and cumulative risk of death curves were made with R software, and sta-tistical significance of differences in survival between cohorts of neurons was determined with the log-rank test. Tukey multiple comparison test was used for comparisons involving more than two groups. Rescue of neuronal TDP-43 expression. Primary cortical neurons from postnatal day 0 wild-type or Grn KO pups were isolated and plated as de-scribed above. Neurons were transduced with AAV2-GFP (Virovek) or AAV2-GFP-P2A-human Ran (in which bicistronic GFP and untagged Ran co-expression is driven by a single chicken--actin-CMV promoter, with a P2A sequence separating GFP and Ran sequences). 7 d after transduction, neurons were fixed and immunostained with anti–TDP-43 antibody. Indi-vidual wells were imaged, and regions of interest of nuclei from GFP-positive cells were generated via Volocity from background-subtracted images. Using these regions of interest, integrated density measurements of total TDP-43 levels in each nuclei were then calculated. A mixed-model regression of the intensity variable versus genotype and AAV-vector that controlled for clus-tering by well was applied to assess statistical significance in STATA. Statistics. Design and execution of statistical tests were done in collabora-tion with a professional biostatistician (J. Boscardin, University of California, San Francisco, CA). For human retinal imaging data and for nuclear and cy-toplasmic TDP-43 and Ran immunostaining in retinal neurons and in cul-tured cortical neurons, significance was determined via mixed-effects linear regression analyses, accounting for interindividual, within-eye correlations in the human studies and intramouse clustering in rodent models. In experi-ments involving two comparison groups, unpaired two-tailed Student’s t tests were used to assess for differences. In experiments involving more than two comparison groups, ANOVA test with post-hoc tests (Tukey or Bon-ferroni, as specified in the text) were used. For longitudinal neuronal survival analysis, cumulative risk of death curves were generated with R software, and statistical significance was determined with the log-rank test. P 0.05 was considered significant. Unless otherwise noted, statistical testing was performed using Prism and Stata 12.0 software. Study approval. For retinal imaging, written informed consent was ob-tained from all participants with capacity; in subjects deemed unable to pro-vide informed consent due to diminished capacity, written consent was obtained from a designated surrogate decision-maker and subjects provided assent. The study protocol was approved by the UCSF Committee on Human Research (IRB # 11–05333). For studies involving mice, all procedures were approved by the Institutional Animal Care and Use Committee at UCSF (#AN087501-02A) and UAB (#101109282, #130309617). Online supplemental material. Fig. S1 shows clinical characteristics of human subjects who underwent retinal imaging. Online supplemental material is available at http://www.jem.org/cgi/content/full/jem.20140214/DC1. We would like to thank Dr. Sami Barmada for his thoughtful input on the project and assistance with analysis of neuronal survival experiments, Yungui Zhou and Marcel Alavi for technical assistance, Dr. Anna Karydas for her assistance with genetic analysis of human subjects, and Dr. Laura Mitic for her feedback. 1944 Retinal thinning and TDP-43 mislocalization in FTLD | Ward et al.
  • 65.
    Br ief Defini t ive Repor t dementia? The 3C-alienor cohort. Ann. Neurol.:n/a. http://dx.doi.org/10 .1002/ana.23926 Hinton, D.R., A.A. Sadun, J.C. Blanks, and C.A. Miller. 1986. Optic-nerve degeneration in Alzheimer’s disease. N. Engl. J. Med. 315:485–487. http://dx.doi.org/10.1056/NEJM198608213150804 Igaz, L.M., L.K. Kwong, E.B. Lee, A. Chen-Plotkin, E. Swanson, T. Unger, J. Malunda, Y. Xu, M.J. Winton, J.Q. Trojanowski, and V.M.-Y. Lee. 2011. Dysregulation of the ALS-associated gene TDP-43 leads to neu-ronal death and degeneration in mice. J. Clin. Invest. 121:726–738. http://dx.doi.org/10.1172/JCI44867 Koronyo-Hamaoui, M., Y. Koronyo, A.V. Ljubimov, C.A. Miller, M.K. Ko, K.L. Black, M. Schwartz, and D.L. Farkas. 2011. Identification of amyloid plaques in retinas from Alzheimer’s patients and nonin-vasive in vivo optical imaging of retinal plaques in a mouse model. Neuroimage. 54(Suppl 1):S204–S217. http://dx.doi.org/10.1016/ j.neuroimage.2010.06.020 Lee, E.B., V.M.-Y. Lee, and J.Q. Trojanowski. 2012. Gains or losses: mo-lecular mechanisms of TDP43-mediated neurodegeneration. Nat. Rev. Neurosci. 13:38–50. Martens, L.H., J. Zhang, S.J. Barmada, P. Zhou, S. Kamiya, B. Sun, S.-W. Min, L. Gan, S. Finkbeiner, E.J. Huang, and R.V. Farese Jr. 2012. Progranulin deficiency promotes neuroinflammation and neuron loss following toxin-induced injury. J. Clin. Invest. 122:3955–3959. http://dx.doi.org/10 .1172/JCI63113 Melchior, F., T. Guan, B. Paschal, and L. Gerace. 1995. Biochemical and struc-tural analysis of nuclear protein import. Cold Spring Harb. Symp. Quant. Biol. 60:707–716. http://dx.doi.org/10.1101/SQB.1995.060.01.077 Neumann, M., D.M. Sampathu, L.K. Kwong, A.C. Truax, M.C. Micsenyi, T.T. Chou, J. Bruce, T. Schuck, M. Grossman, C.M. Clark, et al. 2006. Ubiquitinated TDP-43 in frontotemporal lobar degeneration and amyotrophic lateral sclerosis. Science. 314:130–133. http://dx.doi .org/10.1126/science.1134108 Nishimura, A.L., V. Zupunski, C. Troakes, C. Kathe, P. Fratta, M. Howell, J.M. Gallo, T. Hortobágyi, C.E. Shaw, and B. Rogelj. 2010. Nuclear import impairment causes cytoplasmic trans-activation response DNA-binding protein accumulation and is associated with frontotemporal lobar degenera-tion. Brain. 133:1763–1771. http://dx.doi.org/10.1093/brain/awq111 Paquet, C., M. Boissonnot, F. Roger, P. Dighiero, R. Gil, and J. Hugon. 2007. Abnormal retinal thickness in patients with mild cognitive impair-ment and Alzheimer’s disease. Neurosci. Lett. 420:97–99. http://dx.doi .org/10.1016/j.neulet.2007.02.090 Polymenidou, M., C. Lagier-Tourenne, K.R. Hutt, S.C. Huelga, J. Moran, T.Y. Liang, S.-C. Ling, E. Sun, E. Wancewicz, C. Mazur, et al. 2011. Long pre-mRNA depletion and RNA missplicing contribute to neuronal vulnerabil-ity from loss of TDP-43. Nat. Neurosci. 14:459–468. http://dx.doi.org/10 .1038/nn.2779 Sephton, C.F., C. Cenik, A. Kucukural, E.B. Dammer, B. Cenik, Y. Han, C.M. Dewey, F.P. Roth, J. Herz, J. Peng, et al. 2011. Identification of neuronal RNA targets of TDP-43-containing ribonucleoprotein complexes. J. Biol. Chem. 286:1204–1215. http://dx.doi.org/10.1074/jbc.M110.190884 Stewart, M. 2007. Molecular mechanism of the nuclear protein import cycle. Nat. Rev. Mol. Cell Biol. 8:195–208. http://dx.doi.org/10.1038/nrm2114 Tamura, H., H. Kawakami, T. Kanamoto, T. Kato, T. Yokoyama, K. Sasaki, Y. Izumi, M. Matsumoto, and H.K. Mishima. 2006. High frequency of open-angle glaucoma in Japanese patients with Alzheimer’s disease. J. Neurol. Sci. 246:79–83. http://dx.doi.org/10.1016/j.jns.2006.02.009 Wegorzewska, I., and R.H. Baloh. 2011. TDP-43-based animal models of neu-rodegeneration: new insights into ALS pathology and pathophysiology. Neurodegener. Dis. 8:262–274. http://dx.doi.org/10.1159/000321547 Yin, F., M. Dumont, R. Banerjee, Y. Ma, H. Li, M.T. Lin, M.F. Beal, C. Nathan, B. Thomas, and A. Ding. 2010. Behavioral deficits and progressive neuro-pathology in progranulin-deficient mice: a mouse model of frontotem-poral dementia. FASEB J. 24:4639–4647. http://dx.doi.org/10.1096/ fj.10-161471 JEM Vol. 211, No. 10 1945
  • 67.
    Ar t icle The Rockefeller University Press $30.00 J. Exp. Med. 2014 Vol. 211 No. 6 1049-1062 www.jem.org/cgi/doi/10.1084/jem.20131751 1049 Accumulating evidence suggests that cerebro-vascular risk factors play an important role in Alzheimer’s disease (AD) pathophysiology. Many AD patients suffer from altered cerebral blood flow, damaged cerebral vasculature, and increased cerebral microinfarcts (de la Torre, 2004; Brundel et al., 2012), and a majority of patients with de-mentia present with both AD and vascular pa-thologies (MRC CFAS, 2001; Viswanathan et al., 2009). Furthermore, cerebral amyloid angiopathy (CAA), which is the deposition of the -amyloid (A) peptide within cerebral blood vessels, re-sults in degenerative vascular changes (Thal et al., 2008; Smith and Greenberg, 2009). Patients with both CAA and neurological pathology including neurofibrillary tangles and neuritic plaques have more severe cognitive impairment than patients with only AD pathology or CAA alone (Pfeifer et al., 2002), and reduction of CAA levels in AD transgenic mice leads to memory improvement (Park et al., 2013). Interestingly, the Nun Study showed that one-third of the participants who had neurological AD pathol-ogy were actually not demented at the time of death, but when AD pathology was concomitant with brain infarcts, there was a high prevalence of dementia found in participants (Snowdon et al., 1997; Mortimer, 2012). Thus, the identifi-cation of a molecular association between these vascular and neurological pathologies could aid in more efficient diagnoses and effective treat-ments for AD. Recent studies have suggested that fibrin-ogen, a primary protein component of blood clots, serves as a molecular link between the vascular and neurological abnormalities ob-served in AD patients. Normally, fibrinogen is found in the blood and is excluded from the brain via the blood–brain barrier (BBB). How-ever, it has been shown that: 1) fibrinogen is often localized to CAA in the brain’s blood ves-sels and brain parenchyma in AD patients and in mouse models of AD (Paul et al., 2007; Ryu and McLarnon, 2009; Cortes-Canteli et al., 2010; Klohs et al., 2012); 2) fibrin deposition in the vasculature increases BBB dysfunction and neu-rovascular damage in AD mice (Paul et al., 2007; CORRESPONDENCE Sidney Strickland: strickland@rockefeller.edu Abbreviations used: AD, Alz­heimer’s disease; BBB, blood– brain barrier; CAA, cerebral amyloid angiopathy; FP, fluor­escence polarization; HTS, high-throughput screen; SPR, surface plasmon resonance; TAMRA, 5-carboxy-tetrameth-ylrhodamine; tPA, tissue plas-minogen activator. A novel A-fibrinogen interaction inhibitor rescues altered thrombosis and cognitive decline in Alzheimer’s disease mice Hyung Jin Ahn,1 J. Fraser Glickman,2 Ka Lai Poon,1 Daria Zamolodchikov,1 Odella C. Jno-Charles,1 Erin H. Norris,1 and Sidney Strickland1 1Laboratory of Neurobiology and Genetics and 2High Throughput Screening Resource Center, The Rockefeller University, New York, NY 10065 Many Alzheimer’s disease (AD) patients suffer from cerebrovascular abnormalities such as altered cerebral blood flow and cerebral microinfarcts. Recently, fibrinogen has been iden-tified as a strong cerebrovascular risk factor in AD, as it specifically binds to -amyloid (A), thereby altering fibrin clot structure and delaying clot degradation. To determine if the A–fibrinogen interaction could be targeted as a potential new treatment for AD, we designed a high-throughput screen and identified RU-505 as an effective inhibitor of the A–fibrinogen interaction. RU-505 restored A-induced altered fibrin clot formation and degradation in vitro and inhibited vessel occlusion in AD transgenic mice. Furthermore, long-term treatment of RU-505 significantly reduced vascular amyloid deposition and microgliosis in the cortex and improved cognitive impairment in mouse models of AD. Our studies suggest that inhibitors targeting the A–fibrinogen interaction show promise as therapy for treating AD. © 2014 Ahn et al. This article is distributed under the terms of an Attribution– Noncommercial–Share Alike–No Mirror Sites license for the first six months after the publication date (see http://www.rupress.org/terms). After six months it is available under a Creative Commons License (Attribution–Noncommercial– Share Alike 3.0 Unported license, as described at http://creativecommons.org/ licenses/by-nc-sa/3.0/).
  • 68.
    the background AlphaLISAsignal. Therefore, the actual in-hibitory efficacy of these compounds could be higher than the results from dose–response experiments of AlphaLISA. In addition, avidity effects may cause higher IC50 values in AlphaLISA than FP. There could be multiple A–fibrinogen interactions between acceptor bead and donor bead in Alph-aLISA (Fig. 1 B), and therefore blocking one interaction may not reduce the signal. Because both AlphaLISA and the FP assay are based on optical measurements, colored compounds could significantly modify the measurement through inner filter effects. Thus, we confirmed the potency of our candidates using a pull-down assay. All five compounds showed inhibitory effects, whereas RU-505 had significant inhibitory efficacy (Fig. 2 A). These combined experiments show that the compounds identified are inhibitors of the A–fibrinogen interaction. Soluble oligomeric A has been hypothesized to be the primary toxic species in AD (Cleary et al., 2005). Therefore, we tested which form of A, monomer or oligomer (prepared as in Stine et al. [2011]), interacts with fibrinogen and whether RU-505 can selectively inhibit the interaction of one or the other. Using the AlphaLISA assay, we found that both A42 monomer and oligomer interact with fibrinogen, but the affin-ity of oligomer for fibrinogen binding is 4 times higher than that of the monomer (Fig. 2 B). RU-505 inhibits the inter­action of both monomer and oligomer with fibrinogen, but has higher inhibitory efficacy against the monomer–fibrinogen interaction than the oligomer (Fig. 2 C). Validation of hit compounds using in vitro clotting assay Because the interaction between A42 and fibrinogen in-duces a structurally abnormal fibrin clot and delays fibrin clot degradation during fibrinolysis (Ahn et al., 2010; Cortes- Canteli et al., 2010; Zamolodchikov and Strickland, 2012), one of the main objectives of our study was to identify com-pounds that restore A-induced delayed fibrinolysis. When fibrinogen associates into a fibrin meshwork after cleavage by thrombin, the fine structure of this fibrin clot scatters light and the solution increases in turbidity. Thus, the kinetics of turbidity can be used as a read-out to analyze fibrin network formation and degradation. We tested whether our hits re-stored A-induced altered thrombosis and fibrinolysis in vitro. Each hit compound (20 μM) or vehicle (0.4% DMSO) was incubated for 10 min with purified human fibrinogen and plasminogen in the presence or absence of A42. Fibrin clot formation and degradation were analyzed by measuring tur-bidity immediately after adding thrombin and tissue plasmin-ogen activator (tPA) to the mixture. In the presence of A42, the maximum turbidity of the fibrin clot was decreased be-cause A altered fibrin clot structure and the dissolution of the fibrin clot was delayed (Fig. 2 D; red). RU-505 restored the A-induced decrease in turbidity during fibrin clot for-mation (Fig. 2 D; green) and significantly reduced the delay in fibrin degradation in the presence of A (Fig. 2 E). We also tested other hit compounds, including RU-965, using the turbidity assay, but none had significant effects (Fig. 2 F and Cortes-Canteli et al., 2010); 3) A binds specifically to fibrino-gen; and 4) fibrin clots formed in the presence of A have an abnormal structure, making them resistant to degradation by fibrinolytic enzymes (Ahn et al., 2010; Cortes-Canteli et al., 2010). Overall, these results indicate that in the presence of A, any fibrin clots formed might be more persistent and may ex-acerbate neurovascular damage and cognitive impairment. Therefore, molecules that block this interaction without affect-ing clotting in general could restore altered thrombosis and fi-brinolysis and protect against vascular damage in AD patients, and could be used as therapeutic agents. RESULTS Hit identification and optimization using high-throughput screening To investigate this idea, we designed a high-throughput screen (HTS) to identify small molecules that inhibit the interaction between A and fibrinogen. Low molecular weight compounds were screened using fluorescence polarization (FP) and Alpha- LISA assays in a complementary fashion to cross check the activity of the hit compounds and to ensure the removal of false-positive artifacts. Primarily, 93,000 compounds were screened using FP, which measured the changes in the anisotro-phy induced by binding of a 5-carboxy-tetramethylrhodamine (TAMRA)–labeled A peptide to fibrinogen (Fig. 1 A). Then, hits from FP were screened using AlphaLISA to independently confirm the activity of the inhibitors identified in the FP assay (Fig. 1 B). After both steps, we selected only drug-like com-pounds using Lipinski’s Rule of Five, which allowed us to de-termine which chemical compounds have pharmacological properties that would make them likely orally active drugs in humans (Lipinski et al., 2001). We also filtered out artifactual compounds using a quenching assay, which identifies insoluble compounds, singlet oxygen quenchers, and biotin mimetics in-terfering with the AlphaLISA signal. We identified several candi-date compounds with half-maximal inhibitions (IC50) between 10 and 50 μM from the dose-response assays using both FP and AlphaLISA assays (Table 1). To expand and improve our candidate compounds, we purchased a focused analogues compound library, based on combinatorial variations of scaffolds from the primary hit compounds. These analogues were screened at three different concentrations (5, 10, and 20 μM) using AlphaLISA. Next, we selected only drug-like compounds using Lipinski’s Rule of Five and also included the quenching assay. If inhibition by quenching was 30%, the compounds were removed from fur-ther analyses because these compounds were more likely to be false positives. Finally, we screened the active nonquenching compounds in concentration-response experiments with freshly dissolved powders using both FP and AlphaLISA assays. We identified five drug-like compounds with IC50 3 μM by FP and IC50 10 μM by AlphaLISA (Fig. 1 C and Table 2). In some cases, the maximum inhibition of several com-pounds in AlphaLISA was lower than that of FP. There are several possible reasons for these differences. First, some hit compounds showed negative quenching values, which increases 1050 A-fibrin interaction inhibitor as AD treatment | Ahn et al.
  • 69.
    JEM Vol. 211,No. 6 Ar t icle to the sensor chip surface, and RU-505 was injected for 2 min at 30 μl/min. Sulindac sulfide was used as positive control, and sulindac was used as negative control (Richter et al., 2010). To analyze the correlation between HTS and SPR, we used an analogue of RU-505, RU-4180 (Fig. 2 H), which did not in-hibit the A–fibrinogen interaction in AlphaLISA assay. Al-though RU-4180 weakly binds to A42 (green; Fig. 2 G), RU-505 showed strong binding to A42 (blue; Fig. 2 G). Fur-thermore, because it is known that sulindac sulfide binds A, we tested whether it could inhibit the A–fibrinogen interac-tion by AlphaLISA and found that it had no effect. These results suggest that RU-505 inhibits the A–fibrinogen interaction 1051 not depicted). Moreover, RU-505 did not have any effect on fibrin clot formation and degradation in the absence of A (Fig. 2 D, purple). This result suggests that RU-505 could effectively restore A-induced altered fibrin clot structure and delayed degradation without affecting normal clot for-mation and fibrinolysis. The interaction between A and RU-505 To elucidate how RU-505 inhibits the A–fibrinogen inter-action, surface plasmon resonance (SPR) was used to analyze the binding characteristics of RU-505 (Fig. 2 G). Hexaflu-oroisopropanol- treated monomerized A42 was immobilized Figure 1. The chemical structure and dose–response curve of A–fibrinogen interaction inhibitors. (A) TAMRA–labeled A peptide was bound to fibrinogen and the test compound, and the anisotropy of TAMRA–A–fibrinogen binding was deter-mined by FP. (B) Biotin-labeled A42, which binds a streptavidin donor, was incubated with fibrinogen, which binds a protein A ac-ceptor bead coated with antifibrinogen anti-body. A42 and fibrinogen interactions bring the beads in close proximity, resulting in the excitation of the donor beads and release of singlet oxygen molecules that triggers light emission in acceptor beads (AlphaLISA [AL]). (C) The half-maximal inhibitory concentration (IC50) values of the indicated compounds were determined by dose–response FP and AL ex-periments and are indicated inside the panel (red, FP; blue, AL). A quenching test was also performed to calculate how much each hit compound interfered with the AL signal at 10 μM concentration. Quenching values are indicated below the dose–response curve. n = 3–4 repeats per assay and all error bars indicate SEM. Data are representative of at least three independent experiments.
  • 70.
    Number of compounds% of picked compounds Inhibition cut-off (%) Total library compound - 93,716 - - Primary assay hits using FP 20 μM 3,010 3.21 75 Secondary assay hits using AlphaLISA (AL) 12.5 μM 167 0.18 50 Filtering using quenching (AL) 12.5 μM 97 0.1 30 Lipinski’s rule 87 0.09 ≤1 violation Validation/dose–response Hits (FP and AL) 0.31–40 μM 26 0.028 IC50 50 μM Dose–response using fresh compound (FP 0.07–40 μM 10 0.011 IC50 50 μM and AL) and the length of occluded vessels was measured 5 min after the addition of each concentration of FeCl3 for both Tg6799 and WT. There was no significant difference in the percentage of occluded vessels before FeCl3 treatment or after 5 and 10% FeCl3 treatment among groups (Fig. 3 B). However, there was a significant difference between the percentage of occluded vessels after 15% FeCl3 treatment in vehicle-treated WT and Tg6799 mice (Fig. 3, B and C). Approximately half (52.7 ± 12.1%) of the vessels were occluded in vehicle-treated WT mice, but 95.6 ± 3.5% of vessels were occluded in vehicle-treated Tg6799 mice. RU-505 treatment significantly lowered the vessel occlusion in Tg6799 mice to 60.7 ± 8.7%, but did not change vessel occlusion in WT mice (54.2 ± 11.8%). These results suggest that our lead compound significantly restored altered thrombosis and fibrinolysis in AD mice without affect-ing normal thrombosis and fibrinolysis in WT littermates. Treatment with RU-505 reduced vascular A deposition CAA has been implicated in vascular degeneration of AD (Chen et al., 2006; Okamoto et al., 2010). Our previous stud-ies showed that the A–fibrinogen interaction increases A fibrillization (Ahn et al., 2010). Thus, we investigated whether treatment of Tg6799 mice with RU-505 for 4 mo could de-crease A deposition in blood vessels. A deposits were stained using Congo red, and blood vessels were labeled using lam-inin (green; Fig. 4 A). We quantified CAA area in the cortex Table 1. Workflow of high-throughput primary screening Step Test compound concentration through A binding, but RU-4180 does not inhibit the inter-action because its affinity for A is too weak. Moreover, from the case of sulindac sulfide, A binding itself is not enough to inhibit the interaction between A and fibrinogen. To inhibit the A–fibrinogen interaction, a compound requires at least two features: 1) an A-specific binding moiety and 2) a moi-ety responsible for inhibiting fibrinogen’s binding to A. RU-505 restored altered thrombosis in AD mice To assess whether our lead compound could restore A- induced altered thrombosis and fibrinolysis in vivo, we exam-ined cerebral blood flow and thrombosis in a transgenic mouse model of AD, Tg6799 mice (Oakley et al., 2006), with or without long-term treatment of RU-505. Blood flow and thrombosis were analyzed by a FeCl3-induced thrombosis model combined with intravital microscopy (Cortes-Canteli et al., 2010). We administered RU-505 or vehicle (35 mg/kg dose, every other day) to 4-mo-old Tg6799 and WT litter-mates for 4 mo (analyzed at 8 mo of age). Brains of 8-mo-old Tg6799 or WT mice were exposed by craniotomy, and blood flow was observed using injected fluorescence-conjugated dex-tran (Fig. 3 A). Three concentrations of FeCl3 (5, 10, and 15%) were incrementally administered to the brain surface to in-duce thrombosis. Clot formation was revealed by the appear-ance of an enlarging shadow superimposed on normal blood flow (Fig. 3 A and Videos 1–4). The length of all visible vessels with 20 μm diam was measured before FeCl3 treatment, Table 2. Workflow of high-throughput screening using a focused library Step Test compound concentration Number of compounds % of picked compounds Inhibition cut-off Library compound - 2,092 - - AlphaLISA (AL) assay hits 5, 10, and 20 μM 327 15.6 Inhibition 35% at 5 μM and 50% at 10 μM Filtering using quenching (AL) 10 μM 58 2.77 Quenching 27% at 10 μM and inhibition 55% at 10 μM Lipinski’s rule 50 2.39 ≤1 violation Validation/dose response hits (FP and AL) 0.01–20 μM 5 0.24 IC50 3 μM (FP) and 10 μM (AL) Selection criteria and number of compounds selected during each step of screening. 1052 A-fibrin interaction inhibitor as AD treatment | Ahn et al.
  • 71.
    Figure 2. RU-505inhibited the A–fibrinogen interaction and restored A-induced altered fibrin clot formation and degradation. (A) Can-didate compounds (10 μM) were incubated with biotinylated A42 and fibrinogen, and pull-down assays were performed using streptavidin–Sepharose. All samples were analyzed by Western blot. Dot blots were performed to control for amounts of A pulled down. Control (Ctrl) lane contains only A and fibrinogen without any compound (one-way ANOVA and Bonferroni post-hoc test; *, P 0.05; n = 3–4 independent experiments). (B) The binding affinity between fibrinogen and monomeric or oligomeric biotinylated A42 was measured using the AL assay. (n = 3–4 experiments, data are representative of three independent experiments). (C) The inhibitory efficacy of RU-505 on the interaction between fibrinogen and monomeric or oligomeric biotin-LC-A 42 was accessed in dose–response experiments using the AL assay. (n = 3–4 experiments, data are representative of three independent experiments). (D) RU-505 or DMSO was incubated with fibrinogen in the presence or absence of A42, followed by plasminogen, thrombin, tPA, and CaCl2. Fibrin clot formation was assessed by measuring turbidity (n = 3 experiments, data are representative of three independent experiments). (E and F) The time to fibrin clot degradation was analyzed by measuring time to half lysis. Control clot half lysis time was set to 100% for each experiment and all other values were calculated relative to controls. (***, P 0.001; n = 3 experiments, data are representative of three independent experiments). (G and H) A42 was immobi-lized on the SPR sensor chip surface, and the interaction of the indicated compounds with A42 was analyzed using Biacore 3000. Sulindac sulfide (known to bind A42) was a positive control, and sulindac was negative control. (H) Chemical structure of RU-4180. Data are representative of three to four independent experiments. All values are means and SEM. JEM Vol. 211, No. 6 Ar t icle This result indicates that inhibition of the A–fibrinogen in-teraction by RU-505 reduced A deposits in blood vessels of 1053 AD mice. Treatment with RU-505 improved cognitive impairment of AD mice Because RU-505 restored A-induced altered thrombosis and impaired fibrinolysis in vitro and in vivo, we explored whether long-term RU-505 treatment could have behavioral by measuring Congo red deposits inside blood vessels, and A plaque deposition was quantified by measuring Congo red outside blood vessels. The CAA area of RU-505–treated Tg6799 mice (0.025 ± 0.006%, cortex) was significantly de-creased from that of vehicle-treated Tg6799 mice (0.046 ± 0.004%, cortex; Fig. 4 C). However, there was no significant difference in A plaque area in the cortex between RU-505– and vehicle-treated Tg6799 mice (Fig. 4, B and D). WT mice did not exhibit any CAA-specific pattern of Congo red staining.
  • 72.
    Figure 3. RU-505prevented altered thrombosis and fibrinolysis in AD transgenic mice. (A) After craniotomy, three concentrations of FeCl3 (5, 10, and 15%) were incrementally administered to the surface of the brains of vehicle- or RU-505–treated WT and Tg6799 mice (Videos 1–4), and clotting of cerebral blood vessels (20 μM) was imaged (bars, 200 μm). Representative intravital images shows the surface of the brains of vehicle- or RU-505– treated WT and Tg6799 mice before FeCl3 treatments or 5 min after 15% FeCl3 treatments. (B and C) Frequency of clotted vessels was calculated at in-creasing concentrations of FeCl3 (B) and was plotted for 15% FeCl3 treatment (C; ***, P 0.001; n = 5 mice per group). All values are means and SEM. longer latency to reach the closed target hole (Fig. 5 D) and significantly fewer visits to the target hole compared with ve-hicle- treated WT and RU-505–treated Tg6799 mice (Fig. 5 E). These results suggested that vehicle-treated Tg6799 mice have impaired spatial learning and memory, and RU-505 treat-ment restored the cognitive impairment of Tg6799 mice. When we measured total distance traveled during probe trials, Tg6799 mice moved significantly less than WT mice. How-ever, there was no significant difference in distance traveled between RU-505–treated and untreated Tg6799 mice (Fig. 5 F). This result suggests that the better performance of RU-505– treated Tg6799 mice compared with untreated Tg6799 mice is likely caused by memory improvement and not effects on locomotion. To further address any possible issue of hypoactivity in the Tg6799 mice and to test whether RU-505 treatment had a similar effect on a different strain of AD transgenic mice, we administered RU-505 to 4-mo-old TgCRND8 mice (Chishti et al., 2001) for 3 mo (analyzed at 7 mo-of-age) as a pilot ex-periment. During training, RU-505 treatment did not lead to Results are from two independent experiments. effects on AD mice. 7-mo-old Tg6799 mice treated for 3 mo with RU-505 were tested using contextual fear conditioning to assess possible cognitive changes. RU-505 treatment had no effect on baseline freezing behavior in WT and Tg6799 mice (Fig. 5 A). When we evaluated contextual memory of Tg6799 and WT mice 24 h after training, vehicle-treated Tg6799 mice showed a severe memory deficit compared with vehicle-treated WT mice (Fig. 5 B). RU-505–treated Tg6799 mice exhibited significantly improved memory compared with their vehicle-treated AD counterparts, whereas long-term treatment of RU-505 in WT mice did not impact basal freezing behavior or contextual memory. We also explored cognitive performance of RU-505– treated Tg6799 mice with the Barnes maze, a behavioral test that assesses spatial learning and memory in rodents (Walker et al., 2011). Vehicle-treated Tg6799 mice took a signifi-cantly longer amount of time to find the target hole com-pared with vehicle-treated WT and RU-505–treated Tg6799 mice (Fig. 5 C). During the memory retention test in the probe trials, vehicle-treated Tg6799 mice also had significantly 1054 A-fibrin interaction inhibitor as AD treatment | Ahn et al.
  • 73.
    JEM Vol. 211,No. 6 Ar t icle Long-term treatment with RU-505 decreased the level of infiltrated fibrinogen and microgliosis in AD mice To understand the mechanisms underlying improvement in cognitive function of RU-505–treated AD mice, we ana­lyzed cortical fibrinogen infiltration and microgliosis in Tg6799 mice after four months of RU-505 treatment. BBB permeability is increased in mouse models of AD (Paul et al., 2007) and infiltrated fibrinogen might bind to A and become resistant to degradation in the paren-chyma. If RU-505 can inhibit the interaction between in-filtrated fibrin­ogen and A in the parenchyma, the level of infiltrated fibrinogen could be decreased in the brain of AD mice. In addition, activation of microglia is highly increased 1055 improvement in spatial learning in TgCRND8 mice (Fig. 6 A); however, this treatment significantly reduced the latency to reach the target hole during the probe trial compared with vehicle-treated TgCRND8 mice (Fig. 6 B). Furthermore, the number of visits to the target hole during the probe trial was significantly higher in RU-505–treated TgCRND8 mice compared with vehicle-treated TgCRND8 mice (Fig. 6 C). In addition, vehicle-treated TgCRND8 mice showed similar locomotor activity during probe trials (Fig. 6 D), indicating that the impaired per-formance of vehicle-treated TgCRND8 mice in Barnes maze test is more likely caused by deficits in spatial memory. These re-sults suggest that treatment of RU-505 substantially improved the deficits in spatial memory of TgCRND8 mice. Figure 4. CAA pathology in AD trans-genic mice was reduced after long-term treatment with RU-505. (A) A deposits within cortical blood vessels of vehicle- or RU-505–treated Tg6799 mice were visualized using Congo red and laminin (green) labeling (bars, 100 μm). (B) Representative pictures showing parenchymal A deposition in un-treated and treated mice (bars, 100 μm). (C and D) CAA and A plaques in (A) and (B) were quantified from 7–10 sections per mouse (n = 5 mice per group; *, P 0.05). All values are means and SEM. Results are from two independent experiments.
  • 74.
    Figure 5. RU-505restored cognitive function in Tg6799 mice. (A) Freezing behavior was measured before electric foot shock during the training day to assess the basal freezing tendency of each group of mice. (n = 8–10 mice per group). (B) Contextual memory was assessed by measuring freezing behavior upon reexposure to the training chamber 24 h after fear conditioning training. (*, P 0.05; **, P 0.01; n = 8–10 mice per group). Results are from two independent experiments. (C–E) Spatial learning and memory retention of WT and Tg6799 mice was assessed using the Barnes maze after 3 mo of treatment with RU-505 or vehicle. One target hole was connected to a hidden escape chamber. (C) During training trials, latency to poke the target hole was measured. Significance was assessed using two-way ANOVA analysis with repeated measure (WT/vehicle vs. Tg6799/vehicle: F[1,120] = 40.47; P 0.001; Tg6799/vehicle vs. Tg6799/RU-505: F[1,108] = 11.97; P 0.01; n = 10–14 mice per group). Differences in latency were assessed by Bonferroni post hoc analysis. (D–F) During the Barnes maze probe trial, latency to reach the closed target hole (D), number of visits to the target hole (E), and total traveled distance (F) were measured ([E] *, P 0.05; **, P 0.01; ***, P 0.001; n = 10–14 mice per group; [F] ***, P 0.001; n = 10–14 mice per group). All results of the Barnes maze are from three independent experiments. deposition (green; Fig. 7 A) outside the endothelial cells of blood vessels that were labeled using CD31 (red; Fig. 7 A), and the area of activated microglia that were labeled using CD11b (red; Fig. 7 B). The levels of infiltrated fibrinogen and micro-gliosis were highly increased in the cortex of Tg6799 com-pared with WT mice (Fig. 7, C and D), and these increases were significantly decreased by RU-505 (Fig. 7, C and D). in AD patients and mouse models of AD, and an increase of inflammation in the brain is correlated with memory im-pairment (Bayer et al., 1999; Dhawan and Combs, 2012; Vom Berg et al., 2012). Therefore, we measured the level of infiltrated fibrinogen and microgliosis in the cortex of Tg6799 or WT littermate mice after RU-505 treatment. We quantified fibrinogen Figure 6. RU-505 restored spatial retention memory in TgCRND8 mice without affecting motor behavior. (A) The spatial memory of vehicle- or RU-505–treated WT and TgCRND8 mice was assessed using Barnes maze. (B and C) Spatial memory of RU-505–treated WT and TgCRND8 mice was tested using the Barnes maze probe trials. Time to reach the target hole (B), the number of visits to the closed target hole (C), and total distance traveled (D) were assessed (n = 7–11 mice per group). The results cor-roborate those in Fig. 5 and are from one experiment. All values are means and SEM. 1056 A-fibrin interaction inhibitor as AD treatment | Ahn et al.
  • 75.
    JEM Vol. 211,No. 6 Ar t icle RU-505. In addition, the increased infiltrated fibrinogen in AD mice may interact with A in the tunica media of arteri-oles, which could be another target region for inhibition of A-induced exacerbated thrombosis, as well as for prevention of CAA formation. One question that arises from our results is why RU-505 treatment reduced vascular amyloid deposits, but not paren-chymal plaque. Amyloid accumulates in the tunica media of arterioles in CAA, and the tunica media is much closer to the intravascular region than the parenchyma. Therefore, the fibrinogen levels in the tunica media should be much higher than in the parenchyma. For this reason, the A–fibrinogen interaction could be a major factor of A fibrillization in CAA, but have only minor effects on A fibrillization on paren-chymal 1057 plaques. We primarily investigated the interaction between A42 and fibrinogen in this study, but the ratio of A40 to A42 is higher in CAA. Another question is how RU-505, an inhibitor of the A42–fibrinogen interaction, could reduce CAA, which is primarily composed of A40. One possibility is that A40 also interacts with fibrinogen even though its DISCUSSION The present study shows that the novel compound, RU-505, restored A-induced altered thrombosis and delayed fibri­nolysis in vitro and in vivo by inhibiting the A–fibrinogen interaction. We also demonstrate that long-term RU-505 treatment can reduce vascular amyloid deposits, infiltrated fibrinogen, and microgliosis in the cortex of a transgenic mouse model of AD. Finally, this novel A–fibrinogen inter­action inhibitor improved the cognitive decline of two different strains of AD transgenic mice. Using pharmacokinetics, we found that RU-505 is highly permeable to the BBB because RU-505 levels in the brain were equal to or greater to that in the blood over a 24-h period after single subcutaneous injection. The half-life of RU-505 was 3.7 h in the blood and 12.4 h in the brain. Therefore, the intravascular and the tunica media of arterioles are the most likely regions for RU-505 action. Several studies have shown that the amount of soluble A significantly in-creases in the vicinity of amyloid deposits in blood vessels (Shinkai et al., 1995; Suzuki et al., 1994), and the intravascu-lar area near CAA might be a major target of inhibition by Figure 7. Long-term treatment with RU-505 reduced the level of infiltrated fibrinogen and microgliosis in the cortex of Tg6799 mice. (A) Fibrinogen localized outside of endothelial cells of blood vessels was labeled with FITC-conjugated antifibrinogen antibody (green), and endothelial cells were labeled using anti-CD31 antibody (red; bars, 50 μm). (B) Activated microglia were visualized by staining for CD11b (red). DAPI staining (blue) was used to show integrity of tissue (bars, 100 μm). (C and D) Total fibrinogen area (C) and microgliosis (D) were quantified from 3 sections per mouse (n = 3–4 mice per group; *, P 0.05; ***, P 0.001). All values are means and SEM. Results are from two independent experiments.
  • 76.
    over 3 mo,which minimized this issue. Our future direction would modify RU-505, and find less toxic analogues with sim-ilar or better efficacy. For more than a decade, A has been the major target for developing AD therapies. Most of these efforts focused on using antibodies to lower A levels, preventing A aggregation, or re-ducing A production. However, none of these methods were successful as the treatments did not show clinical efficacy or caused serious adverse side effects such as aseptic meningoen-cephalitis (Gilman et al., 2005; Mangialasche et al., 2010). How-ever, numerous studies still support the hypothesis that A plays an important role in the pathogenesis of AD (Tanzi and Bertram, 2005; Jonsson et al., 2012). Therefore, new strategies for anti-A therapy are necessary for developing novel treatments for AD. In-hibiting the interaction between A and its binding proteins could be an alternative therapeutic approach, and our study shows that a small molecule, bioavailable inhibitor of the A– fibrinogen interaction, RU-505, significantly restored altered thrombosis and improved cognitive deficits observed in AD transgenic mouse models. Therefore, treatment of the neurovas-cular pathology observed in AD using an inhibitor of the A–fibrinogen interaction may be a valuable strategy for devel-oping novel AD therapeutics. MATERIALS AND METHODS Animals Tg6799 mice (The Jackson Laboratory) are double transgenic mice for APP/ Presenilin 1 that coexpress five early onset familial AD mutations on a mixed background C57BL/6 x SJL (Oakley et al., 2006). TgCRND8 mice (pro-vided by A. Chishti and D. Westaway, University of Toronto, Canada) have three APP mutations (K670N, M671L, and V717F) driven by the human prion protein promoter on a mixed background C57 x C3H/C57 (Chishti et al., 2001). RU-505 was prepared in 2.5% EtOH, 4.5% Cremophor RH40 (Sigma-Aldrich), and 14% D5W (5% dextrose in water) in saline. We admin-istered 35 mg/kg dose of RU-505 or vehicle to Tg6799 mice and 25 mg/kg dose or vehicle to TgCRND8 mice subcutaneously every other day. Non-transgenic (WT) littermates were used in all experiments. The assigned geno-type of all the mice used in the experiments throughout the paper was double-checked by taking tail tissue the day of sacrifice. Only male mice were used in experiments, and all animals were maintained in The Rocke-feller University Comparative Biosciences Center and treated in accordance with protocols approved by The Rockefeller University Institutional Animal Care and Use Committee. Primary compound screening Approximately 93,000 compounds were screened using HTS. Compound screening libraries that include known off-patent drugs, natural products, and combinatorially elaborated active pharmacophores were purchased from several vendors listed in Table 3. The primary assay used FP to measure the changes in the anisotropy induced by binding of TAMRA-labeled A42 (Anaspec) to fibrinogen. TAMRA-A42 (2 nM) was mixed with 300 nM fibrinogen (EMD Millipore) and 20 μM compounds (dissolved in 1% DMSO [final]) in 50 mM PBS, pH 7.4, 0.001% Tween 20, and 0.001% BSA as 50 μl final volume in black 384-well plates (Greiner) at RT. After binding reached equilibrium, polarization measurements were recorded with a Perkin-Elmer EnVision plate reader with excitation at 490 nm and emission at 535 nm. The FP response was monitored and plotted as milli-Polarization (mP) units. Compounds that showed 75% inhibition of the A–fibrinogen inter-action in the FP assay were selected for screening by AlphaLISA as a second-ary assay. Compounds (12.5 μM) were plated in white 384-well plates affinity is 10 times less than A42, and RU-505 has a strong inhibitory efficacy on A40–fibrinogen interaction (unpub-lished data). Therefore, RU-505 could reduce CAA through inhibition of both A42- and A40–fibrinogen interaction. Second, despite the higher levels of A40 in vascular amy-loid, A42 is also essential for vascular amyloid deposition in transgenic mice overexpressing human APP (Van Dorpe et al., 2000; McGowan et al., 2005) and AD human patients (Roher et al., 1993; Shinkai et al., 1995). A42 could act as a nucleation seed of amyloid deposit in the vessel walls and accelerate deposition of A40 (Van Dorpe et al., 2000; Yoshiike et al., 2003; McGowan et al., 2005). Therefore, even though the ratio of A40 to A42 is higher in vascular amyloid, the A42–fibrinogen interaction could be critically involved in CAA formation. Fibrinogen is a proinflammatory mediator in several dis-eases and induces the activation of microglia in the nervous system (Adams et al., 2007; Davalos and Akassoglou, 2012). Our study showed that RU-505 treatment reduced the level of infiltrated fibrinogen and activated microglia in the brain of AD transgenic mice. One possible mechanism for this re-duction is that RU-505 binds A, inhibits the A–fibrinogen interaction, and facilitates fibrinogen degradation. The decreased level of infiltrated fibrinogen could result in the decrease of microgliosis. The other possible mechanism is that long-term RU-505 treatment reduced vascular amyloid deposits and prevented BBB leakage. This recovery of a healthy BBB could reduce fibrinogen infiltration and inflammation in the paren-chyma of Tg6799 mice. Increased levels of plasma fibrinogen are associated with cognitive deficits (Xu et al., 2008), AD risk (van Oijen et al., 2005), and brain atrophy (Thambisetty et al., 2011), and in-creased levels of fibrinogen have also been found in the CSF of AD patients (Craig-Schapiro et al., 2011; Vafadar-Isfahani et al., 2012). Moreover, several studies have shown that anti-coagulant treatment improves cognition in mouse models of AD and dementia patients (Ratner et al., 1972; Walsh et al., 1978; Cortes-Canteli et al., 2010; Timmer et al., 2010). How-ever, anticoagulant therapy can cause severe problems in elderly patients who have a more fragile vasculature because it may increase the incidence of major systemic bleeding. There-fore, drugs should specifically block the A–fibrinogen inter-action so that A-induced altered blood clot formation and degradation can be restored without affecting general hemo-stasis. RU-505 successfully targeted only A-induced altered blood clot formation and did not affect general clot forma-tion and degradation (Fig. 2 D and Fig. 3). The maximum tolerated dose of RU-505 after single in-travenous dose in mice was between 100 and 200 mg/kg. When we treated Tg6799 mice and WT littermates with two doses (100 and 50 mg/kg) of RU-505 every other day for 3 mo, we found that 100 mg/kg for long-term treatment was toxic to the AD mice, but 50 mg/kg showed no clinical signs of toxicity except local chronic inflammation at the injection site. To address the issue of local inflammation, we lowered the dose to 35 mg/kg for Tg6799 or 25 mg/kg for TgCRND8 1058 A-fibrin interaction inhibitor as AD treatment | Ahn et al.
  • 77.
    JEM Vol. 211,No. 6 Ar t icle biotinylated A42 (Anaspec) and 5 nM fibrinogen (EMD Millipore) for 1 h at room temperature in 500 μl of binding buffer (50 mM Tris-HCl, pH 7.4, 150 mM NaCl, 0.1% Nonidet P-40, 0.1% BSA, and protease inhibitor mix-ture). The samples were gently rotated for 1 h at room temperature with 30 μl streptavidin–Sepharose high performance beads (GE Healthcare). After incubation, the beads were washed five times with binding buffer, and non-reducing sample buffer was added to the beads for elution. Western blots were performed using antifibrinogen antibody (Dako). Dot blots were per-formed using anti-A antibody 4G8 (Covance) to show comparable amounts 1059 of A were also being pulled down. The binding assay between fibrinogen and monomeric or oligomeric A42 Biotin-A42 monomers and oligomers were prepared as in (Stine et al., 2011). In brief, biotin-LC-A42 (Anaspec) was monomerized by treatment with hexafluoroisopropanol, dissolved to 5 mM with dimethyl sulfoxide, then diluted to 100 μM with cold PBS, and sonicated. Monomeric biotin- LC-A42 was incubated at 4°C for 24 h for oligomeric preparation. 1 nM fibrinogen was mixed with increasing concentrations of monomeric or oligomeric biotin-LC-A42 (0.5–20 nM) for 30 min at room temperature and the binding affinity was measured using AlphaLISA assay. The inhibitory efficacy of RU-505 on the interaction between fibrinogen and monomeric or oligomeric biotin-LC-A42 was accessed in dose–response experiments using AlphaLISA assay. In vitro thrombosis and fibrinolysis assay To test whether hit compound have an effect on fibrin clot formation and lysis, 20 μM of each compound (dissolved in 0.4% DMSO [final]) or DMSO control was incubated with fibrinogen (1.5 μM) in the presence or absence of A42 (3 μM) for 10 min and then mixed with plasminogen (0.25 μM) in 20 mM Hepes buffer (pH 7.4) with 137 mM NaCl. Fibrin clot formation and degradation was analyzed measuring turbidity right after adding throm-bin (0.5 U/ml), tPA (0.15 nM), and CaCl2 (5 mM) in a final volume of 150 μl. Assays were performed at RT in High Binding 96-well plates (Thermo Fisher Scientific) in triplicate and were measured at 450 nm using a Spectramax Plus384 reader (Molecular Devices). SPR SPR experiments were performed to test whether our lead compounds bind to A42 as described previously (Richter et al., 2010). Biacore 3000 instru-ment and CM5 sensor chips (GE Healthcare) were used for this assay. Hexa-fluoroisopropanol- treated monomerized A42 was immobilized to the sensor chip surface by amine coupling. Compounds were diluted to 40 μM from DMSO stock solutions in PBS as running buffer (final 2% DMSO) and injected for 2 min at a flow rate of 30 μl/min using the KINJECT command. After the dissociation phase the chip was rinsed with 20 mM HCl. Corre-sponding DMSO dilutions were used as a buffer blank, and a solvent correc-tion assay was performed to correct the difference of DMSO response between empty reference surface and protein-immobilized surface. Sulindac sulfide and sulindac were used as positive control and negative controls, re-spectively (Richter et al., 2010). In vivo toxicity study Maximum tolerated dose studies were performed to determine the toxicity of RU-505 (AMRI) and to identify the optimal dose for in vivo assays. Sin-gle injection toxicity was performed at Absorption Systems LP (Exton, PA), and four different doses (200, 100, 50, and 20 mg/kg mouse) of RU-505, along with saline and vehicle, were injected into male and female CD-1 mice intravenously. Mortality and overt clinical signs of toxicity were moni-tored for 2 d. All animals dosed with 200 mg/kg were found dead after single intravenous injection, and no clinical signs of toxicity were observed after single dose of 20, 50, or 100 mg/kg for 2 d after injection. Therefore, the maximum tolerated dose of RU-505 after single intravenous dose in mice was established as 100 mg/kg. (Greiner) and were incubated with 10 nM biotinylated A42 (Anaspec) and 1 nM fibrinogen for 30 min at RT in final volume of 10 μl assay buffer (25 mM Tris-HCl, pH 7.4, 150 mM NaCl, 0.05% Tween-20, and 0.1% BSA). The mixture was incubated with anti–fibrinogen antibody (Dako), 20 μg/ml streptavidin-conjugated donor, and protein A–conjugated accep-tor beads (PerkinElmer) for 90 min at RT. Samples were read by a Perkin­Elmer EnVision plate reader. Hit compounds from the secondary assay were evaluated using Lipinski’s Rule of Five to determine whether each chemical compound has properties that make it a potential usable drug. If compounds violated more than one of Lipinski’s Rule of Five, those compounds were removed from our list. The AlphaScreen TruHits kit (PerkinElmer) was used to detect those compounds that react with singlet oxygen and thus unspecifically quench the assay. The AlphaScreen TruHits kit also allows for the identification of color quenchers, light scatterers (insoluble compounds), and biotin mimetics interfering with the AlphaLISA signal. If inhibition by quenching was more than 30% at 10 μM compound, those compounds were removed from our list. After completing the quenching test, we screened hit compounds in a dose–response experiment with various compound concentrations (0.01–20 μM) using FP and Alpha- LISA. The data were fitted to sigmoidal dose–response equation (Y = Bottom + (Top – Bottom)/1 + 10(logIC50  X) × Hill coefficient)) using GraphPad Prism 4 to calculate half-maximal inhibition (IC50) of each compound. Compounds with IC50 50 μM in both FP and AlphaLISA were purchased as powder and were retested in dose–response experiments using both assays. Analogue compound screening To improve our candidate compounds, we had access to the ChemNavigator database, which has 50 million commercially available compounds and software for Tanimoto-based similarity searching. We purchased 2,000 analogue com-pounds through ChemNavigator or directly from Albany Molecular Research Inc. These analogues were tested using AlphaLISA at 5, 10, and 20 μM. We se-lected compounds which have 50% inhibition at 10 μM and a proportional in-hibitory effect at 5 or 20 μM. Drug-like compounds were evaluated using Lipinski’s Rule of Five, and false-positive compounds were filtered out using the AlphaScreen TruHits kit (PerkinElmer) as described above. Compounds with IC50 10 μM in both FP and AlphaLISA were selected using dose–response ex-periments. Selected compounds were purchased as powder and were retested in dose–response experiments using both assays. Finally, we identified hit com-pounds of with IC50 3 μM in FP and IC50 10 μM AlphaLISA assay. Pull-down assay Hit compounds were tested using a pull-down assay as described previously (Ahn et al., 2010). In brief, compounds at 10 μM were incubated with 100 nM Table 3. Vendor list for primary screening library Provider No. of compound from each provider ChemDiv 21,986 Prestwick 1,110 Cerep 4,000 ChemBridge 5,000 Microsource 2,000 AMRI 50,000 Biofocus 7,750 GreenPharma 240 Sigma LOPAC 1,280 Prof. Derek Tan (Memorial Sloan- Kettering Cancer Center, New York, NY) 350 Total 93,716
  • 78.
    Immunohistochemistry for infiltrated fibrinogen and microgliosis Mice were saline/heparin-perfused, and 20 μm coronal brain cryostat sections were fixed with 50% methanol and 50% acetone. For fibrinogen and endothe-lial cell staining, brain sections were incubated with FITC-conjugated an-tifibrinogen antibody (Dako) and anti-CD31 antibody (BD) overnight. For activated microglia staining, brain sections were incubated with anti-CD11b antibody (DSHB) overnight. After immunohistochemistry, brain sections were analyzed with a confocal microscope (Inverted DMI 6000; Leica) equipped with HyD detectors and HCX PL APO CS (10× NA 0.4 and 20× NA 0.7) objective lenses at room temperature. The imaging medium was air for both the objective lenses used and Leica Application Suite Advanced Fluor­escence was used for image collection as software. Each set of stained sections was processed under identical gain and laser power setting and under identical brightness and contrast settings. Images of brain section were acquired and thresholded using ImageJ. The total area of infiltrated fibrinogen or activated microglia was analyzed as percentage of total cortex area with the analyzer blinded to treatment of mice. The average of 3 different sections from each mouse was determined (n = 3–4 mice per group). Behavioral analysis All behavioral experiments were performed and analyzed with a researcher blinded to genotype and treatment. We administered 35 mg/kg of RU-505 or vehicle to 4-mo-old Tg6799 mice and WT littermates and 25 mg/kg or vehicle to 4-mo-old TgCRND8 mice and WT littermates subcutaneously every other day for three months (analyzed at 7 mo of age). Mice were han-dled and allowed to acclimate to the testing room for 10 min per day for at least 5 d. Contextual fear conditioning During training, Tg6799 mice and WT littermates (n = 8–10 per group) were allowed to explore the training chamber (Med Associates, Inc.) for the first 2 min, and then received three mild footshocks (2 s, 0.7 mA) spaced 1 min apart. Mice were removed from the training chamber 30 s after the last foot shock. Contextual learning was assessed 24 h after training by reexpos-ing mice to the same training chamber for 3 min. Mouse behavior during training and testing was recorded, and freezing behavior was measured by observing mice every 5 s. Barnes maze The Barnes maze apparatus (TAP Plastics) consisted of a white circular plat-form (92 cm diam) with 20 equally spaced holes (5 cm in diameter; 7.5 cm between holes). Among these holes, one hole (target hole) was connected to a hidden black escape chamber. Bright lights (600 lx) were used to motivate the mice to find the target hole and enter into the escape chamber. Visual clues surrounded the maze. To remove any lingering scent on the maze from the previous animal, the platform and escape box were cleaned using 50% ethanol between mice. The entire experiment was recorded and analyzed using the Ethovision video tracking system (Noldus). Tg6799 mice. Training consisted of two training trials per day over a pe-riod of 7 d (n = 10–14 per group). During each trial, mice were placed in the center of the maze in a black starting box for 30 s. After 30 s, the box was re-moved, and mice were allowed to freely explore and find the target hole within 2 min. Latency to poke the target hole was recorded. If mice did not enter into the escape chamber within 2 min, they were gently guided into the escape chamber and placed in the chamber for 30 s. To assess memory retention, a probe trial was conducted 24 h and 3 d after the last training. The target hole was closed like the other 19 holes, and the escape chamber was removed. Holes were kept in the same position as during the training. Mice were placed in the center of the maze in a black starting box for 30 s. After 30 s, the box was removed, and mice were allowed to freely explore for 90 s. The number of visits into each hole and the latency to reach the target hole were recorded. For analysis, scores of each mouse from both probe trials were combined and averaged. Because AD treatment would be long-term and toxicity of long-term treatment can be different from toxicity after a single injection, we treated Tg6799 mice and WT littermates with two doses (100 and 50 mg/kg) of RU-505 every other day for 3 mo, and overt clinical signs of toxicity were monitored. After 3 mo, mice were sent to the Laboratory of Comparative Pathology at Memorial Sloan-Kettering Cancer Center for complete nec-ropsy and hematology reports to determine the effects of our lead compound after long-term treatment. Pharmacokinetics The pharmacokinetics of and BBB permeability to RU-505 were deter-mined by assessing the drug’s decay in blood plasma and brain homogenates over a 24-h period after subcutaneous injection (35 mg/kg) into WT mice of the same genetic background as Tg6799. Blood was collected in heparinized tubes after cardiac puncture 0.5, 1, 2, 4, 6, and 24 h after RU-505 administra-tion. After perfusion, brains were collected and homogenized with PBS. Plasma and brain homogenates were sent to Apredica and were analyzed by LC/MS/MS using an Agilent 6410 mass spectrometer coupled with an Agi-lent 1200 HPLC. This analysis revealed that RU-505 penetrates the blood brain barrier, and RU-505 levels in the brain were equal to or greater than in the blood (3 μM). In vivo thrombosis assay To observe blood circulation and to induce thrombosis, a cranial window was prepared as described previously (Cortes-Canteli et al., 2010). In brief, a cra-nial window was prepared over the parietal cortex of 7-mo-old Tg6799 mice and WT littermates which were treated with RU-505 (35 mg/kg) or vehicle for three months (n = 5 per group). Mice were anesthetized by i.p. injection of 500 mg/kg tribromethanol and 0.04 mg/kg atropine and placed in a cus-tom built restraint system. A 2.5-mm circular craniotomy was prepared using 5–10 circular brush strokes with a fine dental drill bit, and a 4-mm plastic ring surrounding the window was attached with dental acrylic and cyano­acrylate adhesive. Sterile saline was applied periodically to protect the brain surface and prevent drying. For imaging of blood flow, 100 μl of 5 mg/ml 2 MDa FITC-conjugated dextran (Sigma-Aldrich) dissolved in PBS was ad-ministered by retroorbital injection. During the entire imaging session, the body temperature of mice was kept at 37.5°C using a TC-1000 Mouse com-plete temperature control system (CWE Inc.). Increasing concentrations of FeCl3 (5, 10, and 15%) were added directly to the brain surface with an interval of 5 min, and thrombosis was recorded using Olympus IX71 microscope equipped with Hamamatsu Orca ER B/W digital camera. MetaMorph acquisition software and 5× objective lens (NA = 0.25) were used for image collection. The total length of vessels with a 20 μm diam before FeCl3 treatment and the total length of occluded vessels at 5 min after each FeCl3 treatment (5, 10, and 15%) were measured. All analysis was performed using National Institutes of Health ImageJ software with the analyzer blinded to genotype and treatment of mice. Immunohistochemistry for CAA and A plaques Mice were saline/heparin-perfused, and 20-μm coronal brain cryostat sec-tions were fixed with 4% paraformaldehyde. Brain sections were incubated with rabbit anti–laminin antibody (Sigma-Aldrich) overnight and stained for 30 min with 0.2% Congo Red (Sigma) in 70% isopropanol. After immuno-histochemistry, brain sections were analyzed with a microscope (Axiovert 200; Carl Zeiss) equipped with Plan-Neofluar (10× NA 0.3, and 20× NA 0.5) objective lenses at room temperature. The imaging medium was air for both the objective lenses used. The AxioCam color camera (Carl Zeiss) and AxioVision software (Carl Zeiss) were used for image collection. Each set of stained sections was processed under identical gain and laser power set-ting and under identical brightness and contrast settings. Images of all the areas with CAA and A plaques were acquired and thresholded using Image J. The total area of CAA and A plaques was analyzed as percentage of total cortex area with the analyzer blinded to treatment of mice. The av-erage of 7–10 different sections from each mouse was determined (n = 5 mice per group). 1060 A-fibrin interaction inhibitor as AD treatment | Ahn et al.
  • 79.
    JEM Vol. 211,No. 6 Ar t icle protein specifically disrupt cognitive function. Nat. Neurosci. 8:79–84. http://dx.doi.org/10.1038/nn1372 Cortes-Canteli, M., J. Paul, E.H. Norris, R. Bronstein, H.J. Ahn, D. Zamolodchikov, S. Bhuvanendran, K.M. Fenz, and S. Strickland. 2010. Fibrinogen and beta-amyloid association alters thrombosis and fibri-nolysis: a possible contributing factor to Alzheimer’s disease. Neuron. 1061 66:695–709. http://dx.doi.org/10.1016/j.neuron.2010.05.014 Craig-Schapiro, R., M. Kuhn, C. Xiong, E.H. Pickering, J. Liu, T.P. Misko, R.J. Perrin, K.R. Bales, H. Soares, A.M. Fagan, and D.M. Holtzman. 2011. Multiplexed immunoassay panel identifies novel CSF biomarkers for Alzheimer’s disease diagnosis and prognosis. PLoS ONE. 6:e18850. http://dx.doi.org/10.1371/journal.pone.0018850 Davalos, D., and K. Akassoglou. 2012. Fibrinogen as a key regulator of inflam-mation in disease. Semin. Immunopathol. 34:43–62. http://dx.doi.org/ 10.1007/s00281-011-0290-8 de la Torre, J.C. 2004. Is Alzheimer’s disease a neurodegenerative or a vas-cular disorder? Data, dogma, and dialectics. Lancet Neurol. 3:184–190. http://dx.doi.org/10.1016/S1474-4422(04)00683-0 Dhawan, G., and C.K. Combs. 2012. Inhibition of Src kinase activity attenuates amyloid associated microgliosis in a murine model of Alzheimer’s disease. J. Neuroinflammation. 9:117. http://dx.doi.org/10.1186/1742-2094-9-117 Gilman, S., M. Koller, R.S. Black, L. Jenkins, S.G. Griffith, N.C. Fox, L. Eisner, L. Kirby, M.B. Rovira, F. Forette, and J.M. Orgogozo; AN1792(QS-21)- 201 Study Team. 2005. Clinical effects of Abeta immunization (AN1792) in patients with AD in an interrupted trial. Neurology. 64:1553–1562. http://dx.doi.org/10.1212/01.WNL.0000159740.16984.3C Jonsson, T., J.K. Atwal, S. Steinberg, J. Snaedal, P.V. Jonsson, S. Bjornsson, H. Stefansson, P. Sulem, D. Gudbjartsson, J. Maloney, et al. 2012. A mutation in APP protects against Alzheimer’s disease and age-related cognitive de-cline. Nature. 488:96–99. http://dx.doi.org/10.1038/nature11283 Klohs, J., C. Baltes, F. Princz-Kranz, D. Ratering, R.M. Nitsch, I. Knuesel, and M. Rudin. 2012. Contrast-enhanced magnetic resonance mi-croangiography reveals remodeling of the cerebral microvasculature in transgenic ArcA mice. J. Neurosci. 32:1705–1713. http://dx.doi.org/ 10.1523/JNEUROSCI.5626-11.2012 Lipinski, C.A., F. Lombardo, B.W. Dominy, and P.J. Feeney. 2001. Experimental and computational approaches to estimate solubility and permeability in drug discovery and development settings. Adv. Drug Deliv. Rev. 46:3–26. http://dx.doi.org/10.1016/S0169-409X(00)00129-0 Mangialasche, F., A. Solomon, B. Winblad, P. Mecocci, and M. Kivipelto. 2010. Alzheimer’s disease: clinical trials and drug development. Lancet Neurol. 9:702–716. http://dx.doi.org/10.1016/S1474-4422(10)70119-8 McGowan, E., F. Pickford, J. Kim, L. Onstead, J. Eriksen, C. Yu, L. Skipper, M.P. Murphy, J. Beard, P. Das, et al. 2005. Abeta42 is essen-tial for parenchymal and vascular amyloid deposition in mice. Neuron. 47:191–199. http://dx.doi.org/10.1016/j.neuron.2005.06.030 Mortimer, J.A. 2012. The Nun Study: risk factors for pathology and clinical-pathologic correlations. Curr. Alzheimer Res. 9:621–627. http://dx.doi .org/10.2174/156720512801322546 Neuropathology Group. Medical Research Council Cognitive Function and Aging Study; Neuropathology Group of the Medical Research Council Cognitive Function and Ageing Study (MRC CFAS). 2001. Pathological correlates of late-onset dementia in a multicentre, community-based pop-ulation in England and Wales. Lancet. 357:169–175. http://dx.doi.org/ 10.1016/S0140-6736(00)03589-3 Oakley, H., S.L. Cole, S. Logan, E. Maus, P. Shao, J. Craft, A. Guillozet- Bongaarts, M. Ohno, J. Disterhoft, L. Van Eldik, et al. 2006. Intraneuronal beta-amyloid aggregates, neurodegeneration, and neuron loss in trans-genic mice with five familial Alzheimer’s disease mutations: poten-tial factors in amyloid plaque formation. J. Neurosci. 26:10129–10140. http://dx.doi.org/10.1523/JNEUROSCI.1202-06.2006 Okamoto, Y., M. Ihara, H. Tomimoto, W. Taylor Kimberly, and S.M. Greenberg. 2010. Silent ischemic infarcts are associated with hemorrhage burden in cerebral amyloid angiopathy. Neurology. 74:93, author reply :93. http:// dx.doi.org/10.1212/WNL.0b013e3181c77627 Park, L., J. Zhou, P. Zhou, R. Pistick, S. El Jamal, L. Younkin, J. Pierce, A. Arreguin, J. Anrather, S.G. Younkin, et al. 2013. Innate immunity recep-tor CD36 promotes cerebral amyloid angiopathy. Proc. Natl. Acad. Sci. USA. 110:3089–3094. http://dx.doi.org/10.1073/pnas.1300021110 TgCRND8 mice. Training consisted of a trial per day over a period of 12 d (n = 7–11 per group). During training, mice were placed in the center of the maze in a black starting box for 30 s. After 30 s, the box was removed, and mice were allowed to freely explore and find the target hole for 5 min. To assess memory retention, probe trials were conducted 24 h and 6 d after the last training. Mice were allowed to freely explore for 2 min during probe trials. The number of visits into each hole and the latency to reach the target hole were recorded. For analysis, scores of each mouse from both probe trials were combined and averaged. Statistical analysis All numerical values presented in graphs are mean ± SEM. Statistical signifi-cance of most experiments was determined using two-tailed t test analysis comparing control and experimental groups. The pull-down assay (Fig. 2 A) was analyzed using one-way ANOVA and Bonferroni post hoc test. Com-parison of training curves from the Barnes maze (Fig. 5 C and Fig. 6 A) was analyzed using two-way ANOVA with repeated measure and Bonferroni post hoc test. Online supplemental material Video S1–S4 show intravital visualization of blood flow and blood vessel occlusion in Tg6799 mice or WT littermates that were treated with RU-505 or vehicle as increasing concentrations of FeCl3 (5%, 10%, and 15%) were added directly to the brain surface. Online supplemental material are avail-able at http://www.jem.org/cgi/content/full/jem.20131751/DC1. The authors thank The Rockefeller University Bio-Imaging Resource Center for technical assistance, as well as Dr. Marta Cortes-Canteli, Dr. Zu-Lin Chen, and members of the Strickland Laboratory for discussion. This work was supported by the Thome Memorial Medical Foundation, Alzheimer’s Drug Discovery Foundation, National Institutes of Health (NS50537), Woodbourne Foundation, Mellam Family Foundation, May and Samuel Rudin Family Foundation, and the Blanchette Hooker Rockefeller Fund. The authors have no conflicting financial interests. Submitted: 20 August 2013 Accepted: 27 March 2014 REFERENCES Adams, R.A., J. Bauer, M.J. Flick, S.L. Sikorski, T. Nuriel, H. Lassmann, J.L. Degen, and K. Akassoglou. 2007. The fibrin-derived gamma377-395 peptide inhibits microglia activation and suppresses relapsing paralysis in central nervous system autoimmune disease. J. Exp. Med. 204:571–582. http://dx.doi.org/10.1084/jem.20061931 Ahn, H.J., D. Zamolodchikov, M. Cortes-Canteli, E.H. Norris, J.F. Glickman, and S. Strickland. 2010. Alzheimer’s disease peptide beta-amyloid inter-acts with fibrinogen and induces its oligomerization. Proc. Natl. Acad. Sci. USA. 107:21812–21817. http://dx.doi.org/10.1073/pnas.1010373107 Bayer, T.A., R. Buslei, L. Havas, and P. Falkai. 1999. Evidence for activa-tion of microglia in patients with psychiatric illnesses. Neurosci. Lett. 271:126–128. http://dx.doi.org/10.1016/S0304-3940(99)00545-5 Brundel, M., J. de Bresser, J.J. van Dillen, L.J. Kappelle, and G.J. Biessels. 2012. Cerebral microinfarcts: a systematic review of neuropathological studies. J. Cereb. Blood Flow Metab. 32:425–436. http://dx.doi.org/10 .1038/jcbfm.2011.200 Chen, Y.W., M.E. Gurol, J. Rosand, A. Viswanathan, S.M. Rakich, T.R. Groover, S.M. Greenberg, and E.E. Smith. 2006. Progression of white matter le-sions and hemorrhages in cerebral amyloid angiopathy. Neurology. 67:83– 87. http://dx.doi.org/10.1212/01.wnl.0000223613.57229.24 Chishti, M.A., D.S. Yang, C. Janus, A.L. Phinney, P. Horne, J. Pearson, R. Strome, N. Zuker, J. Loukides, J. French, et al. 2001. Early-onset amyloid deposition and cognitive deficits in transgenic mice expressing a double mutant form of amyloid precursor protein 695. J. Biol. Chem. 276:21562–21570. http://dx.doi.org/10.1074/jbc.M100710200 Cleary, J.P., D.M. Walsh, J.J. Hofmeister, G.M. Shankar, M.A. Kuskowski, D.J. Selkoe, and K.H. Ashe. 2005. Natural oligomers of the amyloid-beta
  • 80.
    Paul, J., S.Strickland, and J.P. Melchor. 2007. Fibrin deposition acceler-ates neurovascular damage and neuroinflammation in mouse models of Alzheimer’s disease. J. Exp. Med. 204:1999–2008. http://dx.doi.org/10 .1084/jem.20070304 Pfeifer, L.A., L.R. White, G.W. Ross, H. Petrovitch, and L.J. Launer. 2002. Cerebral amyloid angiopathy and cognitive function: the HAAS autopsy study. Neurology. 58:1629–1634. http://dx.doi.org/10.1212/WNL.58.11.1629 Ratner, J., G. Rosenberg, V.A. Kral, and F. Engelsmann. 1972. Anticoagulant therapy for senile dementia. J. Am. Geriatr. Soc. 20:556–559. Richter, L., L.M. Munter, J. Ness, P.W. Hildebrand, M. Dasari, S. Unterreitmeier, B. Bulic, M. Beyermann, R. Gust, B. Reif, et al. 2010. Amyloid beta 42 peptide (Abeta42)-lowering compounds directly bind to Abeta and interfere with amyloid precursor protein (APP) trans-membrane dimerization. Proc. Natl. Acad. Sci. USA. 107:14597–14602. http://dx.doi.org/10.1073/pnas.1003026107 Roher, A.E., J.D. Lowenson, S. Clarke, A.S. Woods, R.J. Cotter, E. Gowing, and M.J. Ball. 1993. beta-Amyloid-(1-42) is a major compo-nent of cerebrovascular amyloid deposits: implications for the pathol-ogy of Alzheimer disease. Proc. Natl. Acad. Sci. USA. 90:10836–10840. http://dx.doi.org/10.1073/pnas.90.22.10836 Ryu, J.K., and J.G. McLarnon. 2009. A leaky blood-brain barrier, fibrino-gen infiltration and microglial reactivity in inflamed Alzheimer’s disease brain. J. Cell. Mol. Med. 13(9A):2911–2925. http://dx.doi.org/10.1111/ j.1582-4934.2008.00434.x Shinkai, Y., M. Yoshimura, Y. Ito, A. Odaka, N. Suzuki, K. Yanagisawa, and Y. Ihara. 1995. Amyloid beta-proteins 1-40 and 1-42(43) in the soluble fraction of extra- and intracranial blood vessels. Ann. Neurol. 38:421–428. http://dx.doi.org/10.1002/ana.410380312 Smith, E.E., and S.M. Greenberg. 2009. Beta-amyloid, blood vessels, and brain function. Stroke. 40:2601–2606. http://dx.doi.org/10.1161/STROKEAHA .108.536839 Snowdon, D.A., L.H. Greiner, J.A. Mortimer, K.P. Riley, P.A. Greiner, and W.R. Markesbery. 1997. Brain infarction and the clinical expres-sion of Alzheimer disease. The Nun Study. JAMA. 277:813–817. http:// dx.doi.org/10.1001/jama.1997.03540340047031 Stine, W.B., L. Jungbauer, C. Yu, and M.J. LaDu. 2011. Preparing synthetic A in different aggregation states. Methods Mol. Biol. 670:13–32. http:// dx.doi.org/10.1007/978-1-60761-744-0_2 Suzuki, N., T. Iwatsubo, A. Odaka, Y. Ishibashi, C. Kitada, and Y. Ihara. 1994. High tissue content of soluble beta 1-40 is linked to cerebral amyloid angiopathy. Am. J. Pathol. 145:452–460. Tanzi, R.E., and L. Bertram. 2005. Twenty years of the Alzheimer’s disease amyloid hypothesis: a genetic perspective. Cell. 120:545–555. http:// dx.doi.org/10.1016/j.cell.2005.02.008 Thal, D.R., W.S. Griffin, R.A. de Vos, and E. Ghebremedhin. 2008. Cerebral amy-loid angiopathy and its relationship to Alzheimer’s disease. Acta Neuropathol. 115:599–609. http://dx.doi.org/10.1007/s00401-008-0366-2 Thambisetty, M., A. Simmons, A. Hye, J. Campbell, E. Westman, Y. Zhang, L.O. Wahlund, A. Kinsey, M. Causevic, R. Killick, et al; AddNeuroMed Consortium. 2011. Plasma biomarkers of brain atro-phy in Alzheimer’s disease. PLoS ONE. 6:e28527. http://dx.doi.org/ 10.1371/journal.pone.0028527 Timmer, N.M., L. van Dijk, C.E. van der Zee, A. Kiliaan, R.M. de Waal, and M.M. Verbeek. 2010. Enoxaparin treatment administered at both early and late stages of amyloid  deposition improves cognition of APPswe/ PS1dE9 mice with differential effects on brain A levels. Neurobiol. Dis. 40:340–347. http://dx.doi.org/10.1016/j.nbd.2010.06.008 Vafadar-Isfahani, B., G. Ball, C. Coveney, C. Lemetre, D. Boocock, L. Minthon, O. Hansson, A.K. Miles, S.M. Janciauskiene, D. Warden, et al. 2012. Identification of SPARC-like 1 protein as part of a biomarker panel for Alzheimer’s disease in cerebrospinal fluid. J. Alzheimers Dis. 28:625–636. Van Dorpe, J., L. Smeijers, I. Dewachter, D. Nuyens, K. Spittaels, C. Van Den Haute, M. Mercken, D. Moechars, I. Laenen, C. Kuiperi, et al. 2000. Prominent cerebral amyloid angiopathy in transgenic mice over-expressing the london mutant of human APP in neurons. Am. J. Pathol. 157:1283–1298. http://dx.doi.org/10.1016/S0002-9440(10)64644-5 van Oijen, M., J.C. Witteman, A. Hofman, P.J. Koudstaal, and M.M. Breteler. 2005. Fibrinogen is associated with an increased risk of Alzheimer disease and vascular dementia. Stroke. 36:2637–2641. http:// dx.doi.org/10.1161/01.STR.0000189721.31432.26 Viswanathan, A., W.A. Rocca, and C. Tzourio. 2009. Vascular risk factors and dementia: how to move forward? Neurology. 72:368–374. http:// dx.doi.org/10.1212/01.wnl.0000341271.90478.8e Vom Berg, J., S. Prokop, K.R. Miller, J. Obst, R.E. Kälin, I. Lopategui- Cabezas, A. Wegner, F. Mair, C.G. Schipke, O. Peters, et al. 2012. Inhibition of IL-12/IL-23 signaling reduces Alzheimer’s disease-like pa-thology and cognitive decline. Nat. Med. 18:1812–1819. http://dx.doi .org/10.1038/nm.2965 Walker, J.M., S.W. Fowler, D.K. Miller, A.Y. Sun, G.A. Weisman, W.G. Wood, G.Y. Sun, A. Simonyi, and T.R. Schachtman. 2011. Spatial learning and memory impairment and increased locomotion in a transgenic amyloid precursor protein mouse model of Alzheimer’s disease. Behav. Brain Res. 222:169–175. http://dx.doi.org/10.1016/j.bbr.2011.03.049 Walsh, A.C., B.H. Walsh, and C. Melaney. 1978. Senile-presenile demen-tia: follow-up data on an effective psychotherapy-anticoagulant regi-men. J. Am. Geriatr. Soc. 26:467–470. Xu, G., H. Zhang, S. Zhang, X. Fan, and X. Liu. 2008. Plasma fibrinogen is associated with cognitive decline and risk for dementia in patients with mild cognitive impairment. Int. J. Clin. Pract. 62:1070–1075. http:// dx.doi.org/10.1111/j.1742-1241.2007.01268.x Yoshiike, Y., D.H. Chui, T. Akagi, N. Tanaka, and A. Takashima. 2003. Specific compositions of amyloid-beta peptides as the determinant of toxic beta-aggregation. J. Biol. Chem. 278:23648–23655. http://dx.doi.org/10.1074/ jbc.M212785200 Zamolodchikov, D., and S. Strickland. 2012. A delays fibrin clot lysis by alter-ing fibrin structure and attenuating plasminogen binding to fibrin. Blood. 119:3342–3351. http://dx.doi.org/10.1182/blood-2011-11-389668 1062 A-fibrin interaction inhibitor as AD treatment | Ahn et al.
  • 81.
    Ar t icle Acid sphingomyelinase modulates the autophagic process by controlling lysosomal biogenesis in Alzheimer’s disease Jong Kil Lee,1,2,3 Hee Kyung Jin,1,4 Min Hee Park,1,2,3 Bo-ra Kim,1,2,3 Phil Hyu Lee,5 Hiromitsu Nakauchi,6 Janet E. Carter,7 Xingxuan He,8 Edward H. Schuchman,8 and Jae-sung Bae1,2,3 1Stem Cell Neuroplasticity Research Group, 2Department of Physiology, Cell and Matrix Research Institute, School of Medicine, 3Department of Biomedical Science, BK21 Plus KNU Biomedical Convergence Program, 4Department of Laboratory Animal Medicine, College of Veterinary Medicine, Kyungpook National University, Daegu 702-701, Korea 5Department of Neurology and Brain Research Institute, Yonsei University College of Medicine, Seoul 120-752, Korea 6Division of Stem Cell Therapy, Center for Stem Cell Biology and Regenerative Medicine, Institute of Medical Science, University of Tokyo, Tokyo 108-8639, Japan 7Mental Health Sciences Unit, Faculty of Brain Sciences, University College London, London WC1E 6DE, England, UK 8Department of Genetics and Genomic Sciences, Icahn School of Medicine at Mount Sinai, New York, NY 10029 In Alzheimer’s disease (AD), abnormal sphingolipid metabolism has been reported, although the pathogenic consequences of these changes have not been fully characterized. We show that acid sphingomyelinase (ASM) is increased in fibroblasts, brain, and/or plasma from patients with AD and in AD mice, leading to defective autophagic degradation due to lysosomal depletion. Partial genetic inhibition of ASM (ASM+/) in a mouse model of famil-ial pathological findings, including reduction of amyloid- (A) deposition and improvement of memory impairment. Similar effects were noted after pharmacologic restoration of ASM to the normal range in APP/PS1 mice. Autophagic dysfunction in neurons derived from FAD patient induced pluripotent stem cells (iPSCs) was restored by partial ASM inhibition. Overall, these results reveal a novel mechanism of ASM pathogenesis in AD that leads to defective autophagy due to impaired lysosomal biogenesis and suggests that partial ASM inhibition is a potential new therapeutic intervention for the disease. The Rockefeller University Press $30.00 J. Exp. Med. 2014 Vol. 211 No. 8 1551-1570 www.jem.org/cgi/doi/10.1084/jem.20132451 AD (FAD; amyloid precursor protein [APP]/presenilin 1 [PS1]) ameliorated the autopha-gocytic 1551 defect by restoring lysosomal biogenesis, resulting in improved AD clinical and Alzheimer’s disease (AD) is the most common form of dementia. It is characterized clinically by progressive loss of memory, and pathologi-cally by the presence of neuritic plaques and neurofibrillary tangles (Selkoe, 2001). There are profound biochemical alterations in multiple pathways in the AD brain, including changes in amyloid- (A) metabolism, tau phosphoryla-tion, and lipid regulation, although to date the underlying mechanisms leading to these complex abnormalities, as well as the downstream conse-quences, remain largely unknown (Yankner et al., 2008; He et al., 2010; Mielke et al., 2012). Sphingolipid metabolism is an important pro-cess for tissue homeostasis that regulates the formation of several bioactive lipids and second messengers that are critical in cellular signaling (Lahiri and Futerman, 2007; Wymann and Schneiter, 2008). In the brain, the proper bal-ance of sphingolipid metabolites is essential for normal neuronal function, and subtle changes in sphingolipid homeostasis may be intimately in-volved in neurodegenerative diseases including AD (Cutler et al., 2004; Grimm et al., 2005; Hartmann et al., 2007; Grösgen et al., 2010; Haughey et al., 2010; Mielke and Lyketsos, 2010; Di Paolo and Kim, 2011; Tamboli et al., 2011). Recently, our studies and those of others (Katsel et al., 2007; He et al., 2010) have shown that the activity of several sphingolipid metaboli­z­ing enzymes, including acid sphingomyelinase CORRESPONDENCE Jae-sung Bae: jsbae@knu.ac.kr Abbreviations used: A, amyloid-; AC, acid ceramidase; AD, Alzheimer’s disease; ALP, autophagy–lysosome pathway; AMI, amitriptyline-hydrochloride; AP, alkaline phosphatase; ApoE4, apolipoprotein E4; APP, amyloid precursor protein; ASM, acid sphingomyelinase; AV, autophagic vacuole; CM, conditioned medium; EM, electron microscope; FAD, familial AD; i.c., intracerebral; iPSC, induced pluripotent stem cell; Lamp1, lysosomal-associated membrane protein 1; LBPA, lysobisphosphatidic acid; LC3, microtubule-associated protein 1 light chain 3; M6P, mannose-6- phosphate; NPD, Niemann- Pick disease; PD, Parkinson’s disease; PS1, presenilin 1; SA--gal, senescence-associated- -galactosidase; TFEB, tran-scription factor EB. J.K. Lee and H.K. Jin contributed equally to this paper. © 2014 Lee et al. This article is distributed under the terms of an Attribution– Noncommercial–Share Alike–No Mirror Sites license for the first six months after the publication date (see http://www.rupress.org/terms). After six months it is available under a Creative Commons License (Attribution–Noncommercial– Share Alike 3.0 Unported license, as described at http://creativecommons.org/ licenses/by-nc-sa/3.0/).
  • 82.
    Figure 1. ASMis increased in AD and complete ASM gene deficiency exacerbates pathology of APP/PS1 mice. (A and B) ASM was estimated in the blood plasma (A; control, n = 30; AD, n = 40; and PD, n = 20) and fibroblast (B; control, n = 24; PS1-FAD, n = 24; ApoE4, n = 24; and PD, n = 12) with AD, PD, or normal controls. (C) ASM activity did not show passage differences between AD and normal fibroblasts (n = 8 per passage group). (D) Detection of sphingomyelin, ceramide, and AC in plasma (control, n = 20–22; and AD, n = 33–35) and fibroblast (control, n = 12; PS1-FAD, n = 18; and ApoE4, n = 18). (E) Crossing scheme to generate WT, APP/PS1, ASM/, and APP/PS1/ASM/ mice. PCR-based genotyping to detect WT, APP/PS1, ASM/, and APP/PS1/ ASM/ mice. (F) Survival curves of WT (n = 26), APP/PS1 (n = 30), ASM/ (n = 30), and APP/PS1/ASM/ (n = 25) mice. (G) Body weights of WT, 1552 Role of ASM in the pathogenesis of AD | Lee et al.
  • 83.
    JEM Vol. 211,No. 8 Ar t icle 1553 (ASM), are abnormal in the brains of AD patients. ASM is ex-pressed by almost all cell types and has an important house-keeping role in sphingolipid metabolism and membrane turnover. It is mainly located within the endosomal/lysosomal compartment but is associated with the cellular stress response and may become preferentially transported to the outer leaf-let of the cell membrane under conditions of cell stress ( Jenkins et al., 2009). Mutations in the ASM gene (SMPD1) lead to the type A and B forms of the lysosomal storage disorder Niemann-Pick disease (NPD). In addition to its role in NPD, the importance of ASM in numerous signaling processes, including cell death, inflammation, and autophagy, has been extensively documented in several pathological conditions (Santana et al., 1996; Górska et al., 2003; Petrache et al., 2005; Lang et al., 2007; Smith and Schuchman, 2008; Teichgräber et al., 2008; Sentelle et al., 2012). However, the role of ASM in AD and the cellular mechanisms that link ASM and AD have not been fully characterized. This lack of understanding between the correlation of altered ASM levels and AD patho-physiology led us to explore the mechanisms underlying ASM’s role in AD pathogenesis. Here, we show for the first time that increased ASM activity in AD causes a defect of au-tophagic degradation due to disruption of lysosomal biogen-esis and integrity, and that partial inhibition of ASM activity leads to restoration of autophagy and improvement of patho-logical and clinical findings in AD mice. RESULTS ASM activity is increased in AD patients We first sought to confirm whether sphingolipid metabolism is altered in AD patient samples. We examined ASM and acid ceramidase (AC) activities, and the levels of several sphingo-lipids, including sphingomyelin and ceramide, in samples from normal individuals and AD patients. Consistent with previous results (He et al., 2010), ASM was significantly increased in plasma and fibroblasts from individuals with AD compared with normal aged individuals (Fig. 1, A and B). To assess whether increased ASM activity was an AD-specific signature, we analyzed ASM activity in samples from individuals with Parkinson’s disease (PD). The activity of ASM was not ele-vated in PD-derived samples compared with normal (Fig. 1, A and B). ASM activity also did not show passage differences between AD and normal fibroblasts (Fig. 1 C). Sphingomyelin levels were decreased in the AD plasma compared with nor-mal (Fig. 1 D). No significant differences in the ceramide and AC levels were found between the two groups (Fig. 1 D). These results confirmed that elevation of ASM, an important sphingolipid-modulating factor, is AD specific and may influ-ence disease progression and/or pathogenesis. Partial ASM inhibition in AD mice reduces pathology To investigate the influence of ASM on AD pathology, we first generated amyloid precursor protein (APP)/presenilin 1 (PS1) double mutant and APP/PS1/ASM/ triple mutant mice (Fig. 1 E). AD-related pathologies in APP/PS1 mice normally begin at 6–7 mo of age; however, our APP/PS1/ ASM/ mice died young (Fig. 1 F). We presume that the early death of the APP/PS1/ASM/ animals was due to their ASM/ phenotype because these animals (originally developed as a model of the neurodegenerative type A NPD) usually die by 6–8 mo of age. The APP/PS1/ASM/ mice showed significantly decreased body weight compared with APP/PS1 mice (Fig. 1 G), and indicators of brain injury, such as cell death and inflammation, were significantly increased (Fig. 1, H–J). These data demonstrated that complete deletion of ASM in APP/PS1 mice exacerbated brain pathology, and that APP/PS1/ASM/ mice were not suitable to examine the correlation of ASM and AD pathology. To overcome these obstacles, we generated APP/PS1/ ASM+/ triple mutant mice (with partial genetic deletion of the ASM gene; Fig. 2, A and B). Similar to AD patients, ASM activity was elevated in plasma, brain, and fibroblasts of 9-mo-old APP/PS1 mice (Fig. 2 C), likely due to the stress response re-lated to the progression of AD-like disease in these animals. Next, to further investigate the cell contribution of increased ASM activity in AD mouse brain, we isolated neurons and microglia from the brain. Although ASM activity was slightly increased in APP/PS1 microglia compared with WT microg-lia, the degree of ASM increase was greater in neurons than microglia (Fig. 2 D), indicating that neurons were the main contributor of elevated ASM activity in AD mouse brain. Importantly, ASM activity in age-matched APP/PS1/ ASM+/ mice was significantly decreased compared with the APP/PS1 mice to levels within the normal range or lower (Fig. 2 C). Other sphingolipid factors were unaltered in the APP/PS1/ASM+/ mice except sphingomyelin, which was modestly reduced in APP/PS1 mice and elevated in the triple mutant animals (Fig. 2 E). To determine whether the reduced ASM activity in the APP/PS1/ASM+/ mice affected AD pathology, we first determined the A profile. Thioflavin S staining, immuno­fluorescence, and ELISA results of A40 and A42 showed significantly lower A levels in the 9-mo-old APP/PS1/ ASM+/ mice compared with age-matched APP/PS1 mice (Fig. 2, F–I). In APP/PS1/ASM+/ mice, cerebral amyloid an-giopathy and C-terminal fragment of APP were also reduced (Fig. 2 J; and see Fig. 4, D and F). There were no significant differences of tau hyperphosphorylation between the two groups (Fig. 2 K). APP/PS1, ASM/, and APP/PS1/ASM/ mice were determined at the indicated ages (n = 6–7 per group). (H–J) Brain sections from 7-mo-old mice were immunostained with anti–active caspase3 (H; n = 4 per group; bars, 50 μm), anti-GFAP (I; n = 4 per group; bars, 100 μm), and anti–Iba-1 (J; n = 4 per group; bars, 100 μm). Data are representative of three independent experiments. A–D and G, Student’s t test. H–J, one-way ANOVA, Tukey’s post hoc test. *, P 0.05; **, P 0.01. All error bars indicate SEM.
  • 84.
    Figure 2. Partialgenetic inhibition of ASM leads to decreased AD pathology in the APP/PS1 mice. (A) Generation of the APP/PS1/ASM+/ mice. (B) Body weights of WT, APP/PS1, ASM+/, and APP/PS1/ASM+/ mice were determined at 9 mo of age (n = 14 per group). (C) ASM activity in blood plasma (n = 14–15 per group), brain (n = 13–14 per group), and fibroblast (n = 8 per group) derived from WT, APP/PS1, ASM+/, and APP/PS1/ASM+/ mice. (D) ASM activity was assessed in neuron and microglia isolated from mouse brain (WT, n = 8; APP/PS1, n = 6; and APP/PS1/ASM+/, n = 6). (E) Detection of sphingomyelin, ceramide, and AC in 1554 Role of ASM in the pathogenesis of AD | Lee et al.
  • 85.
    Figure 3. Partialgenetic inhibition of ASM prevents memory impairments in APP/PS1 mice. (A) Learning and memory was assessed by Morris water maze test in the WT (n = 13), APP/PS1 (n = 12), ASM+/ (n = 12), and APP/PS1/ASM+/ (n = 12) mice (B–F) Probe trial day 11. (B) Time spent in target platform and other quadrants was measured. (C and D) Path length (C) and swim speed (D) were analyzed. (E) The number of times each animal entered the small target zone during the 60-s probe trial. (F) Representative swimming paths at day 10 of training. (G) The freezing response during the training session. Bars show exposure to the tone and arrows the application of the footshock. (H) The results of contextual and tone tasks (WT, n = 14; APP/PS1, n = 14; ASM+/, n = 13; and APP/PS1/ASM+/, n = 13). Data are representative of three independent experiments. A, C, D, E, and H, one-way ANOVA, Tukey’s post hoc test. B, Student’s t test. *, P 0.05; **, P 0.01. All error bars indicate SEM. JEM Vol. 211, No. 8 Ar t icle 1555 Next, to assess the potential effect of partial genetic ASM inhibition on learning and memory in APP/PS1 mice, we per-formed the Morris water maze task and fear conditioning. Aged APP/PS1 mice showed severe deficits in memory formation and APP/PS1/ASM+/ mice were largely protected from this defect (Fig. 3). Collectively, these results suggested that re-stored ASM activities to the normal range in APP/PS1 mice decreased A load and improved learning and memory. Partial ASM inhibition reverses defective autophagy in AD mice A reduction in APP/PS1/ASM+/ mouse cerebral amyloido-sis could be due to a decreased inflammatory response, atten-uated APP expression, or activation of proteases involved in A degradation. We first assessed the apoptotic and inflam-matory responses in brain samples derived from APP/PS1 and APP/PS1/ASM+/ mice but did not detect differences between plasma (n = 8–10 per group), brain (n = 7–9 per group), and tail (n = 5–6 per group) fibroblast. (F) Mice brain sections were stained with thioflavin S in APP/PS1 and APP/PS1/ASM+/ mice. The relative area occupied by A plaques were determined (n = 6–7 per group; bars, 100 μm). (G–I) Analysis of A40 and A42 depositions from the mice brain samples using immunofluorescence staining (G and H; n = 6–7 per group; bars, 200 μm) and ELISA kits (I; n = 8 per group). (J and K) Confocal laser microscope images and quantification of cerebral amyloid angiopathy (J; n = 6 per group; bars, 50 μm) and tau hyperphosphorylation (K; n = 6 per group; bars, 20 μm) in APP/PS1 and APP/PS1/ASM+/ mice. Data are representative of two (D and K), three (B, C, and E), or four (F–J) independent experiments. B–E, one-way ANOVA, Tukey’s post hoc test. F–K, Student’s t test. *, P 0.05; **, P 0.01; ***, P 0.005. All error bars indicate SEM.
  • 86.
    Figure 4. Geneticinhibition of ASM does not affect inflammatory pathway and processing of APP. Brain sections of APP/PS1 and APP/PS1/ASM+/ mice were stained with active caspase3 (A; n = 5 per group; bars, 50 μm; arrows indicate active caspase3-positive cells) and GFAP antibody (B; n = 6 per group; bars, 100 μm). (C) mRNA levels of proinflammatory cytokines or antiinflammatory cytokines (n = 4–5 per group). (D) Mouse brain lysates were tested for APP and -CTF levels using Western blot analysis. (E and F) Quantification of APP (E) and -CTF (F) levels (n = 6 per group). (G) Western blot analysis for Bace-1 levels (n = 6 per 1556 Role of ASM in the pathogenesis of AD | Lee et al.
  • 87.
    JEM Vol. 211,No. 8 Ar t icle To examine how genetic inhibition of ASM affected the autophagic pathway in AD, we also analyzed fibroblasts and brain samples derived from 9-mo-old WT, APP/PS1, APP/ PS1/ASM+/, and ASM+/ mice. Compared with WT, APP/ PS1 mice showed increased LC3-II, similar to human AD fibroblasts. This enhanced LC3-II level was reduced in APP/ PS1/ASM+/ mice. Beclin-1 expression did not vary between the groups (Fig. 5, F, G, K, and L). Metabolic analysis of pro-tein turnover (Cuervo et al., 2004) was assessed using fibro-blasts from WT, APP/PS1, and APP/PS1/ASM+/ mice. Under culture conditions that induced autophagy (absence of serum), degradation of long-lived proteins was significantly lower in cells from APP/PS1 mice compared with WT mice but was increased in cells derived from APP/PS1/ASM+/ mice (Fig. 5 I). The differences of cell senescence levels in cultured mice fibroblasts were not found between the groups, indicating that these changes were not related to the cell se-nescence (Fig. 5 J). The levels of cathepsin D, a lysosomal hy-drolase, were elevated in APP/PS1 mice compared with WT. Enhanced cathepsin D level was ameliorated in APP/PS1/ ASM+/ mice (Fig. 5, F, G, K and L). However, the activity of cathepsin D was not changed between the groups (Fig. 5, H and M). This result indicates that the elevated levels of ca-thepsin D in APP/PS1 mice did not ultimately translate into a significant increase of enzyme activity. We also analyzed the expression of p62, indicator of autophagic turnover. Increased p62 levels in APP/PS1 mice were reduced in APP/PS1/ ASM+/ mice (Fig. 5, F, G, K and L). To corroborate the immunoblotting results, we performed electron microscope (EM) analysis using mouse brain samples. As previously reported (Yu et al., 2005), APP/PS1 mouse brain regions showed an increased number of autophagic vacuoles (AVs), whereas brains of APP/PS1/ASM+/ mice showed a reduced number of these vesicles, albeit still higher than WT mice (Fig. 5 N). The endocytic pathway is also considered a major con-tributor to A deposition in AD (Ginsberg et al., 2010; Li et al., 2012). To determine whether the endocytic pathway was affected by partial ASM inhibition, we examined Rab5 and Rab7 expression in our animals. The expression pattern of these proteins showed no difference between the groups (Fig. 5 O). Although additional studies of endocytic pathway are required to identify the exact mechanism, our results showed that en-docytic pathway was not a main mechanism by ASM inhibi-tion. Collectively, these results revealed dysfunctional changes in the turnover of AVs in the APP/PS1 mice, and that partial genetic ASM inhibition could reverse this abnormality and improve autophagic degradation of proteins. 1557 the two strains (Fig. 4, A–C). To determine whether reduc-tion of ASM activity affected APP expression, we compared the levels of APP in the two strains. We found that partial ge-netic inhibition of ASM did not influence the overall expres-sion levels of APP (Fig. 4, D and E). We also examined the A generating enzyme Bace-1 using brain homogenates. Bace-1 was slightly decreased in APP/PS1/ASM+/ mice compared with APP/PS1 mice, but the reduction did not reach statisti-cal significance (Fig. 4 G). To address A clearance by mi-croglia, we analyzed microglia activation and A degrading enzyme release by microglia but again did not detect differ-ences (Fig. 4, H and I). Similarly, these changes did not show any differences between APP/PS1 and APP/PS1/ASM+/ mice in 5-mo-old young mice (Fig. 4, J–M). There were also no significant differences of brain pathology, such as apopto-sis, inflammation, and A deposition, between the WT and ASM+/ mice (Fig. 4, A–I). Overall, these data suggested that the partial inhibition of ASM in APP/PS1/ASM+/ did not alter major inflammatory pathways or expression of APP. Dysfunction of the normal proteolytic degradation system also could affect AD pathogenesis and lead to enhanced A deposition (Lee et al., 2010b). Autophagy, a major degradative pathway of the lysosomal system, is known to be markedly impaired in AD (Boland et al., 2008). We found that the microtubule-associated protein 1 light chain 3 (LC3)–II levels were significantly increased in human AD-derived fibroblasts compared with control fibroblasts (Fig. 5, A–C). Increased LC3-II levels could stem from overinduction of autophagy or may be a product of reduced autophagic turnover and defects in the latter stages of autophagic degradation. We therefore measured the level of beclin-1 expression in the AD cells, which is part of a kinase complex responsible for autophagy induction (Zeng et al., 2006), and found that it did not vary between the groups (Fig. 5, A and B). To examine autophagic turnover of protein, we then ana-lyzed proteolysis of long-lived proteins (Lee et al., 2010b) in control and AD fibroblasts. When autophagic/lysosomal degra-dation was induced through serum withdrawal, proteolysis was increased in control fibroblasts but not significantly changed in PS1 and apolipoprotein E4 (ApoE4)–derived AD patient fibro-blasts (Fig. 5 D). Lysosome stability relating to autophagy also could be affected by lysobisphosphatidic acid (LBPA) binding with ASM (Kirkegaard et al., 2010). We therefore measured LBPA immunofluorescence intensity in control and AD fibro­blasts, and found that it did not vary between the groups (Fig. 5 E). Collectively, these data indicated that the autophagosome ac-cumulation in AD is due to dysregulation of autophagic pro-tein degradation, similar to previous results (Lee et al., 2010b). group). (H) Immunofluorescence images of Iba-1 in the APP/PS1 and APP/PS1/ASM+/ mouse brain (bars, 100 μm). The relative area occupied by Iba-1–positive cells was quantified (n = 6 per group). (I) The expression of NEP, IDE, and MMP9 was measured in the brain with quantitative real-time RT-PCR (n = 4–5 per group). (J) Immunofluorescence images of GFAP-positive cells in the 5-mo-old WT, APP/PS1, and APP/PS1/ASM+/ mouse brain (bars, 100 μm). The relative area occupied by GFAP-positive cells was quantified (n = 6–7 per group). (K) Western blot analysis and quantification for APP and -CTF levels in the 5-mo-old mice (n = 6 per group). (L) Western blot analysis for Bace-1 levels in the 5-mo-old mice (n = 6 per group). (M) Immunofluorescence images of Iba-1 in the in the 5-mo-old mouse brain (bars, 100 μm). The relative area occupied by Iba-1–positive cells was quantified (n = 6 per group). Data are representative of three (A–H) or two (J–M) inde-pendent experiments. A–C, G–J, L, and M, one-way ANOVA, Tukey’s post hoc test. E, F, and K, Student’s t test. *, P 0.05. All error bars indicate SEM.
  • 88.
    ASM elevation causesdefective autophagic degradation by lysosomal depletion To gain more direct insights into the relationship of ASM and autophagic dysfunction, we treated human fibroblasts and neu-rons with recombinant 1–10 μM ASM and determined the LC3-II and p62 levels. ASM strongly accelerated LC3-II and Figure 5. Partial genetic inhibition of ASM reverses defective autophagy in APP/PS1 mice. (A) Western blot analysis of LC-3 and beclin-1 levels in controls, PS1-FAD, and ApoE4 fibroblasts. (B) LC3-II and beclin-1 levels were quantified (n = 4 per group). (C) Immunocytochemistry for LC3 in controls, PS1-FAD, and ApoE4 fibroblast (n = 4–5 per group; bars, 20 μm). (D) Degradation of long-lived proteins was measured in controls, PS1- FAD, and ApoE4 fibroblasts (n = 6 per group). (E) Representative images and quantification of LBPA in control, PS1-FAD, and ApoE4 fibroblast (n = 4 per group; bars, 50 μm). (F) Western blot analyses for LC3, beclin-1, p62, and cathepsin D in tail fibroblast derived from WT, APP/PS1, ASM+/, and APP/PS1/ ASM+/ mice. (G) Densitometric analysis of LC-3-II, beclin-1, p62, and cathepsin D (n = 7–8 per group). (H) Cathepsin D activity in mice tail fibroblast (n = 4 per group). (I) Rates of proteolysis of long-lived proteins in fibro-blasts (n = 6 per group). (J) Representative images and quantification data of SA--gal staining in the mice tail fibroblasts (n = 5 per group; bars, 50 μm). (K) Western blot analy-ses for LC3, beclin-1, p62, and cathepsin D in the brains of 9-mo-old WT, APP/PS1, ASM+/, and APP/PS1/ASM+/ mice. (L) Densitometric quantification of LC-3-II, beclin-1, p62, and cathepsin D (n = 6–8 per group). (M) Cathep-sin D activity in brain extracts of WT, APP/ PS1, ASM+/, and APP/PS1/ASM+/ mice (n = 4 per group). (N) EM images and quantifica-tion data of cortical region. Higher magnifi-cation of boxed area shows detail of AVs (arrow; n = 5 per group; bars: [low magnifi-cation] 2 μm, [high magnification] 1 μm). (O) Western blot analysis of Rab5 and Rab7 levels in the brain lysates (n = 5 per group). Data are representative of two (A–E and N) or three (F–M and O) independent experiments. B–O, one-way ANOVA, Tukey’s post hoc test. *, P 0.05. All error bars indicate SEM. p62 levels in human fibroblasts and neurons in a concentration-dependent manner (Fig. 6, A–C). The level of beclin-1 ex-pression was not affected by ASM (Fig. 6, A and C), indicating that the accumulation of autophagosomes was not due to the biogenesis pathway. ASM is found in a secretory and a lysosomal form ( Jenkins et al., 2009), and the mannose-6-phosphate (M6P) 1558 Role of ASM in the pathogenesis of AD | Lee et al.
  • 89.
    Figure 6. Autophagicprocesses are affected by lysosomal ASM. (A and C) Western blot analysis of LC3, Beclin-1, and p62 in human fibroblast (A; n = 7 per group) and human neuron (C; n = 6 per group). (B) Immunocytochemistry and quantification for LC3 after ASM treatment (n = 7–8 per group; bars, 20 μm). (D) ASM activity was assessed in the ASM-treated fibroblast with or without M6P (n = 6 per group). (E) Confocal microscopic analysis of Lamp1- and ASM-positive vesicles (bars, 20 μm). (F and G) The effect of lysosomal ASM on LC3-II expression. (F) 10 μM ASM was added to fibroblast for 24 h with or without 10 mM M6P. LC3-II expression was determined by Western blot analysis (n = 5–6 per group). (G) LC3-II levels were examined in 10 μM ASM-treated fibroblast with or without M6P receptor suppression using siRNA (n = 5–6 per group). (H) The effect of 10 μM ASM on cell viability was estimated by MTT assay (n = 5–6 per group). (I and J) Representative images and quantification data of LC3 (I; bars, 20 μm) and SA--gal staining (J; bars, 100 μm) in P5, P10, and P20 human fibroblasts. NH4Cl and H2O2 were used for positive control (n = 5 per group). Data are representative of three (B, E, I, and J) or four (A, C, D, and F–H) independent experiments. A, C, F, G, I, and J, one-way ANOVA, Tukey’s post hoc test. B, D, and H, Student’s t test. *, P 0.05; **, P 0.01; ***, P 0.005. All error bars indicate SEM. JEM Vol. 211, No. 8 Ar t icle ASM-treated cells compared with nontreated cells. This en-hanced ASM activity was reduced in the presence of M6P (Fig. 6 D). To confirm whether the ASM treatment reached the lysosomes, we also examined the colocalization of ASM and ly-sosomes using immunocytochemistry. Double immunostaining 1559 receptor system is involved in trafficking of ASM to the lyso-some (Dhami and Schuchman, 2004). To elucidate which ASM form affected lysosomal/autophagic dysfunction, cells were incubated with ASM alone, or in the presence of M6P. As ex-pected, the activity of ASM was significantly increased in
  • 90.
    Figure 7. ASMcauses abnormal autophagic protein degradation by altering ALP. (A) Autophagic flux assay. Human fibroblasts were cultured in: (1) complete medium with or without 10 μM ASM in the presence or absence of NH4Cl (left), (2) complete medium or starvation condition in the presence or absence of NH4Cl (middle), or (3) complete medium or starvation condition with or without 10 μM ASM (right). The LC3-II levels were examined by West-ern blotting (n = 6–7 per group). (B) The accumulation of p62 was assessed in the human fibroblast cultured with 10 μM ASM, 20 mM NH4Cl, or starvation 1560 Role of ASM in the pathogenesis of AD | Lee et al.
  • 91.
    JEM Vol. 211,No. 8 Ar t icle To further investigate the relationship of elevated ASM and defective lysosomal/autophagic degradation, we evalu-ated alteration in lysosomal pH using the acidotropic dye LysoTracker red. H2O2- and NH4Cl-treated cells were used as positive and negative controls, respectively. Flow cytometry and fluorescent microscopic analysis did not show any differ-ences of lysosomal pH between ASM- and vehicle-treated fibroblast (Fig. 7 E). Recently, the transcription factor EB (TFEB) was identified as a master regulator of the autophagy– lysosome pathway (ALP) and lysosome biogenesis (Settembre et al., 2011). Enhancement of TFEB function is able to stim-ulate ALP function and promote protein clearance. To ex-amine whether ASM could affect the ALP and lysosome biogenesis, we tested endogenous levels of TFEB. ASM-treated fibroblasts and neurons showed significantly decreased TFEB levels (Fig. 7, F and G). Also, the levels of the lysosomal structural protein Lamp1 were decreased in ASM-treated cells (Fig. 7, F–H). To further validate our observation, we inves-tigated TFEB subcellular localization after ASM treatment. Interestingly, ASM-treated cells showed a reduced TFEB expression in the nuclear compartment (Fig. 7 I). Similarly, the expression levels of TFEB target genes related to lyso-some were significantly decreased in ASM-treated fibroblasts (Fig. 7 J). Conversely, to determine whether autophagic deg-radation affected ASM, we evaluated ASM activity in fibro-blasts after NH4Cl treatment. Blocking of autophagic degradation via NH4Cl did not show any significant changes of ASM ac-tivity (Fig. 7 K). These results further suggested that lyso-somal ASM acts not as an inducer but rather as an inhibitor of autophagic protein degradation by reducing ALP function and lysosome biogenesis. To examine the in vivo effect of ASM activation on au-tophagic dysfunction, we introduced conditioned medium (CM) from cultured ASM-overexpressing cells into C57BL/6 mice via intracerebral (i.c.) and intravenous (i.v.) injections. ASM-CM–treated mice showed elevated ASM activity in the brain and plasma (Fig. 8, A and B), as well as increased LC3-II without changes of beclin-1 expression in the brains (Fig. 8, C and D). Cathepsin D level was increased in the ASM-CM (i.c.)–treated mice compared with control mice, but actual activity was not changed (Fig. 8, C and E). p62 also was in-creased in the ASM-CM (i.c.)–treated mice compared with control mice (Fig. 8 C). ASM-CM (i.c.)–treated mice further exhibited abnormal ALP function, indicative of decreased TFEB and Lamp1 levels (Fig. 8 F). Although ASM-CM (i.v.)– treated mice showed slightly increased cathepsin D and p62 1561 of ASM and lysosomal-associated membrane protein 1 (Lamp1) showed that most ASM-positive vesicles were colocalized with Lamp1-positive vesicles, indicating that treated ASM was located in lysosome (Fig. 6 E). The ASM-induced autophago-some accumulation was significantly decreased by inhibition of lysosomal ASM uptake using M6P or M6P receptor siRNA (Fig. 6, F and G). These results suggested that elevation of ly-sosomal ASM may lead to autophagic dysfunction in AD. ASM treatment did not affect the cell survival (Fig. 6 H). The levels of LC3 and cell senescence in the fibroblast also did not show the differences with passage number, indicating that ASM caused the abnormal autophagy (Fig. 6, I and J). As discussed above, the accumulation of AVs in cells can result from either autophagy induction or the blockade of au-tophagic degradation. To further distinguish between these pos-sibilities, we performed an autophagic flux assay (Rubinsztein et al., 2009) in the presence or absence of NH4Cl that blocks autophagic degradation but does not affect autophagosome formation. It was hypothesized that if ASM treatment en-hanced autophagy induction, in the presence of NH4Cl (which inhibits degradation) a considerable increase in LC3- II would be expected due to the combined effects of blocking degradation and enhancing induction. However, compared with NH4Cl treatment alone, dual treatment of fibroblasts with ASM and NH4Cl did not show any significant changes of LC3-II (Fig. 7 A, left). In contrast, the addition of NH4Cl (Fig. 7 A, middle) or ASM (Fig. 7 A, right) in serum starvation culture resulted in a significant but similar increase of LC3-II levels. Furthermore, we measured the autophagic flux by de-tecting the abundance of p62. The levels of p62 were mark-edly increased in the cells treated with ASM or NH4Cl (Fig. 7 B). We also performed LC3 flux assay in human AD fibroblasts and 9-mo-old WT, APP/PS1, and APP/PS1/ ASM+/ mice fibroblasts. Autophagic flux was measured by assessing the changes of LC3-II in the presence and absence of NH4Cl–mediated lysosomal inhibition. Under basal con-dition, human AD and APP/PS1 fibroblasts showed signifi-cantly increased LC3-II levels compared with normal cells. NH4Cl–induced lysosome inhibition led to marked increase of LC3-II levels in the normal fibroblasts, but this increase was significantly less in the AD cells (Fig. 7, C and D). APP/ PS1/ASM+/ fibroblast showed similar pattern in LC3-II increase compared with normal cell (Fig. 7 D). Collectively, these results indicated that enhanced lysosomal ASM in AD caused a defect of autophagic degradation but not induction. condition (n = 4 per group). (C) Western blot analysis of LC3-II levels in controls, PS1-FAD, and ApoE4 fibroblasts in the presence or absence of NH4Cl (n = 6 per group). (D) Western blot analysis for LC3-II levels in fibroblasts derived from WT, APP/PS1, and APP/PS1/ASM+/ mice in the presence or absence of NH4Cl (n = 6 per group). (E) Effect of ASM on lysosomal pH. FACS and histological analysis of fibroblasts stained with LysoTracker red (n = 5 per group; bars, 20 μm). H2O2- and NH4Cl-treated cells were used as positive and negative controls, respectively. (F and G) Western blot analyses for TFEB and Lamp1 in human fibroblasts (F; n = 6 per group) and neurons (G; n = 6 per group) after treatment with ASM. (H) Immunocytochemistry of Lamp1 in control and ASM-treated fibroblast (n = 5 per group; bars, 20 μm). (I) Western blot analysis for nuclear localization of TFEB in ASM-treated cells (n = 5 per group). (J) Quantitative real-time PCR analysis of TFEB-target gene expression in normal (n = 6) and ASM-treated (n = 10) fibroblasts. (K) ASM activity was estimated in the fibroblast with or without NH4Cl (n = 5 per group). Data are representative of two (E, H, and I) or three (A–D, F, G, J, and K) independent experiments. A, B, and E–G, one-way ANOVA, Tukey’s post hoc test. C, D, and H–K, Student’s t test. *, P 0.05; **, P 0.01. All error bars indicate SEM.
  • 92.
    Figure 8. ASMcauses autophagic dysfunction in vivo by sequestrating ALP function. (A and B) ASM was estimated in the brain and blood plasma of C57BL/6 mice after ASM-CM treatment into the hippocampus (A; i.c., n = 6 per group) or tail vein (B; i.v., n = 6 per group). (C and D) Western blot analy­ses for LC3, beclin-1, p62, and cathepsin D in the brains of C57BL/6 mice after ASM-CM treatment into the hippocampus (C; n = 5–6 per group) or tail vein (D; n = 4–5 per group). (E) Cathepsin D activity in the brain extracts of C57BL/6 mice after ASM-CM treatment (n = 4 per group). (F and G) Protein expression of TFEB and Lamp1 in the brains after ASM-CM treatment into the hippocampus (F; n = 5–6 per group) or tail vein (G; n = 5 per group). (H) Protein expression of TFEB and Lamp1 in the brains of 9-mo-old WT, APP/PS1, ASM+/, and APP/PS1/ASM+/ mice (n = 6–7 per group). Data are repre-sentative of three independent experiments. A–G, Student’s t test. H, one-way ANOVA, Tukey’s post hoc test. *, P 0.05. All error bars indicate SEM. levels and decreased ALP function proteins, this did not reach statistical significance (Fig. 8, D and G). The activity of cathep-sin D was also not changed (Fig. 8 E). These relatively modest effects of ASM-CM (i.v.) treatment on autophagy dysfunction might be due to presence of the blood–brain barrier because only a slight increase of ASM activity in the brain was achieved by these treatments, and the activity of ASM did not reach those of APP/PS1 mice. 1562 Role of ASM in the pathogenesis of AD | Lee et al.
  • 93.
    Figure 9. Pharmacologicalrestoration of ASM to the normal range improves pathology in AD mice. (A) Protocol of AMI treatment in APP/PS1 mice. (B) ASM was estimated in the blood plasma (n = 12–14 per group) and brain (n = 9–10 per group) of APP/PS1 mice after AMI treatment. (C) Sphin-gomyelin, ceramide, and AC were determined using UPLC based methods in the plasma (n = 9 per group) and brain (n = 8 per group). (D) Mice brain sec-tions were stained with thioflavin S to detect A (bars, 200 μm). The relative area occupied by A plaques were determined (n = 6 per group). (E–G) A40 JEM Vol. 211, No. 8 Ar t icle 1563
  • 94.
    To examine whetherpartial genetic inhibition of ASM affected the ALP in APP/PS1 mice, we also analyzed TFEB and Lamp1 levels in the brain samples derived from WT, APP/PS1, ASM+/, and APP/PS1/ASM+/ mice. Compared with WT, APP/PS1 mice showed significantly decreased TFEB and Lamp1 expression, which were increased in APP/PS1/ ASM+/ mice (Fig. 8 H). Together, these findings show for the first time a direct correlation of lysosomal ASM and the function of the ALP, and suggest that abnormal autophagic degradation in AD may be due to the effects of elevated ASM expression on this pathway. Pharmacological restoration of ASM to the normal range improves pathology in AD mice The ASM-mediated lysosomal/autophagic dysfunction in AD prompted us to examine possible therapeutic implications of this pathway. To decrease ASM in APP/PS1 mice, we undertook pharmacological inhibition using amitriptyline-hydrochloride (AMI) for 4 mo (Fig. 9 A). AMI is a known inhibitor of ASM that can cross the blood–brain barrier. At 9 mo of age, AMI-treated APP/PS1 mice exhibited decreased ASM activity compared with vehicle-treated mice (Fig. 9 B). Other sphingo-lipid metabolites were not changed (Fig. 9 C). A levels were decreased in the AMI-treated APP/PS1 mice compared with the nontreated littermates (Fig. 9, D–G). The levels of LC3-II, p62, and cathepsin D were decreased in the AMI-treated APP/ PS1 mice (Fig. 9, H and I). Actual activity of cathepsin D was not changed by AMI treatment (Fig. 9 J). AMI treatment sig-nificantly increased TFEB and Lamp1 protein levels in APP/ PS1 mice (Fig. 9, H and I). Similarly, APP/PS1 mice treated with AMI showed recovery of memory function (Fig. 9, K–P). Overall, these positive but relatively moderate results (e.g., A levels) in AMI-treated APP/PS1 mice might be due to under dosing of the animals. We speculate that this may be improved in the future by adjusting the dose or using modified, more potent drugs of a similar class. Restoration of ASM ameliorates autophagic dysfunction in the AD patient–specific cells To further validate our observation made by partial ASM in-hibition in AD mice, we studied possible changes in autophagy dysfunction in human AD fibroblast after ASM inhibition. Elevated ASM levels in human AD fibroblasts (PS1–familial AD [FAD] and ApoE4) were restored to normal range by ASM siRNA treatment (Fig. 10 A). ASM siRNA-treated human AD fibroblasts (PS1-FAD and ApoE4) showed decreased LC3-II and p62 accumulation compared with control siRNA-treated cells (Fig. 10 B). Also, ASM siRNA was able to increase lysosome levels (as judged by Lamp1 expression) by activating TFEB in the human AD fibroblasts (Fig. 10 C). Many insights into the pathogenesis in neurodegenerative disease have come from investigating postmortem brain tis-sues due to the difficulty of invasive access to living human CNS. The recent developments in induced pluripotent stem cells (iPSCs) and induced neurons have allowed investigation of pathogenesis of neurological diseases in vitro (Kondo et al., 2013). To explore whether the observed effects of ASM in previous results are paralleled by similar alterations in AD human neurons, we first established iPSCs with PS1 mutation (PS1 iPSC-2, -4, and -21) by transduction of human fibroblast with retroviruses encoding OCT4, SOX2, KLF4, and c-Myc. The PS1-iPSC cell line was shown to be fully reprogrammed to pluripotency, as judged by colony morphology, alkaline phosphatase (AP) staining, expression of pluripotency-associated transcription factors and surface markers, karyotype stability, and generation of teratomas (Fig. 10, D–G). To establish whether the PS1 mutation may affect neuronal differentia-tion, PS1 iPSC and control iPSC lines were induced to dif-ferentiate into neurons for 10 d. Consistent with previous results (Kondo et al., 2013), no obvious differences in the abil-ity to generate neurons were observed between control and PS1-iPSCs (Fig. 10 H). A42 secretion level was increased in PS1 iPSC-derived neurons compared with control iPSC-derived neuron (Fig. 10 I). Next, we investigated whether elevated ASM in fibroblasts was also evident increased in PS1 iPSC and iPSC-derived neurons. The ASM activity in PS1 iPSC was not changed ex-cept for PS1-4 iPSC in comparison to those in control iPSC, but the activity of ASM was significantly higher in PS1 iPSC-derived neurons compared with control iPSC-derived neu-ron (Fig. 10 J). Elevated ASM levels in PS1 iPSC-derived neurons were restored to normal range by ASM siRNA treat-ment (Fig. 10 J). Neurons from PS1-4 iPSCs also had signifi-cantly higher abnormal autophagic markers than neurons from control iPSC (Fig. 10 K). ASM siRNA treatment signifi­cantly decreased the protein level of abnormal autophagic markers in PS1 iPSC-derived neurons (Fig. 10 K). To corrob-orate the immunoblotting results, we performed EM analysis using control and PS1 iPSC-derived neurons. As expected, PS1 iPSC-derived neurons exhibited increased AV accumula-tion, whereas ASM siRNA-treated PS1 iPSC-derived neu-rons showed a reduced number of these vesicles (Fig. 10 L). and A42 in the brains of AMI treated or nontreated APP/PS1 mice were assessed using immunofluorescence staining (E and F; n = 8 per group; bars, 200 μm) and ELISA kits (G; n = 6 per group). (H and I) Western blot analyses and quantification for LC3, Beclin-1, p62, cathepsin D, TFEB, and Lamp1 in the brains of APP/PS1 mice treated with AMI or control (n = 6–8 per group). (J) Cathepsin D activity in the brain extracts of AMI-treated or nontreated APP/PS1 mice (n = 4 per group). (K) Escape latencies of APP/PS1 mice treated with AMI or control over 10 d (WT, n = 14; nontreated APP/PS1, n = 10; and AMI-treated APP/PS1, n = 12). (L–O) Probe trial day 11. (L and M) Path length (L) and swim speed (M) were recorded and analyzed. (N) Time spent in target platform and other quadrants was measured. (O) The number of times each animal entered the small target zone during the 60-s probe trial. (P) Repre-sentative swimming paths at day 10 of training. Data are representative three independent experiments. B–J and N, Student’s t test; K–M and O, one-way ANOVA, Tukey’s post hoc test. *, P 0.05; **, P 0.01. All error bars indicate SEM. 1564 Role of ASM in the pathogenesis of AD | Lee et al.
  • 95.
    Figure 10. Restorationof ASM to the normal level reverses impaired autophagy in the AD patient-specific cells. (A) SMPD1 gene suppression by ASM-siRNA in human fibroblasts. ASM activity was assessed after ASM siRNA treatment in the control and AD fibroblast (n = 6 per group). (B) LC3-II and p62 levels were examined in human AD fibroblast with or without ASM inhibition. siRNA-mediated suppression of ASM reduced LC3-II and p62 levels in PS1-FAD (left; n = 7 per group) and ApoE4 fibroblast (right; n = 6 per group). (C) Protein expression of TFEB and Lamp1 in the PS1-FAD and ApoE4 JEM Vol. 211, No. 8 Ar t icle 1565
  • 96.
    2007). Moreover, ithas been shown that the abnormal au-tophagic flux in AD may be due to dysfunction at the late au-tophagy stage associated with the lysosome (Lai and McLaurin, 2012; Zhou et al., 2012). Similar to previous results (Lee et al., 2010b; Lai and McLaurin, 2012), we found that the impaired autophagic flux in AD was associated with reduced autopha-gic degradation due to decreased ALP function. In addition, we show for the first time that this is directly linked to ele-vated ASM activity. Suppression of ASM expression or inhibi-tion of its uptake and delivery to lysosomes using M6P reversed abnormal autophagic degradation. These findings indicate that increased lysosomal ASM plays a negative role in AD by causing autophagic dysfunction, suggesting that therapeutic strategies to restoring ASM activity to the normal range may be beneficial for AD pathology. This was further studied in the AD mice by finding that partial genetic or systemic inhibition of ASM activities in these animals largely reversed autophagic pathology by restoring ALP function, as well as reducing the accumulation of incom-pletely digested substrates within the autophagic-lysosomal compartments (e.g., LC3-II and p62). A accumulation also was reduced in response to ASM inhibition, as was cathepsin D expression. There are several challenges associated with inter-pretation of cathepsin D levels in AD. Although some reports have shown that cathepsin D activities were decreased in AD (Lee et al., 2010b), many studies indicate that cathepsin D is elevated in AD and contributes to the pathogenesis, such as A formation (Cataldo et al., 2004; Lai and McLaurin, 2012; Zhou et al., 2012). A recent paper suggested that COP9 signalosome deficiency increased cathepsin D levels but reduced the au-tophagic degradation. They suggested that these results were associated with a failure of lysosomal assembly of cathepsin D because only a lysosomal cathepsin D could affect autophagic degradation (Su et al., 2011). In this study, we have found that maturation of cathepsin D was increased in AD mice, but the actual enzyme activity was not changed between the groups. This result indicated that the elevated levels of cathepsin D did not ultimately translate into a significant increase of enzyme activity. Based on these papers and our data, a plausible inter-pretation of increased cathepsin D in our AD mice is that AD microenvironment attempts to increase cathepsin D synthesis, but this does not have a direct impact on lysosomal function because the activity of the enzyme is unchanged. Therefore, Decreased TFEB target genes in PS1 iPSC-derived neurons were also significantly increased by ASM siRNA treatment (Fig. 10 M). These results confirm that abnormal autophagy observed in AD mice and human fibroblasts by ASM also occur in AD patient neurons, and restoration of ASM back to normal levels is able to ameliorate autophagic dysfunction by restoring lysosomal biogenesis in AD patient cells. DISCUSSION Although the exact causes of AD are unknown, the complex interactions of genetic and environmental factors are likely play important roles in the pathogenesis. ASM activity is known to be increased by environmental stress and in various diseases, and is elevated in AD patients (He and Schuchman, 2012). One downstream consequence of increased ASM is elevated ceramide, contributing to cell death, inflammation, and other common disease findings. Although elevated ASM is known to occur in AD, the cellular mechanisms that link ASM and AD have not been fully characterized. The data presented here suggest a previously unknown role of ASM in the down-regulation of lysosomal biogenesis and inhibition of lysosome-dependent autophagic proteolysis. The findings also establish proof of concept for ASM inhibitor therapy in AD. Our previous study showed that sphingolipid metabolism was severely impaired in the human AD brain, and that ASM activity was positively correlated with the A levels (He et al., 2010). Consistent with our previous study, we found that ASM was significantly increased in fibroblasts, brain, and/or plasma from patients with AD and in AD mice, although other sphin-golipid factors were unaltered. There are some differences be-tween the previous and this study. For example, the previous results showed increased ceramide level in AD, but we could not found significant changes of sphingolipid factors includ-ing ceramide in AD compared with normal samples. These differences might be related to the fact that once formed, ce-ramide can rapidly enter several metabolic pathways. It may be used for either the biosynthesis of complex lipids or bro-ken down into sphingosine, which itself is rapidly converted to sphingosine 1 phosphate. Accumulation of abnormal AVs has been observed in AD (Lee et al., 2010b; Nixon and Yang, 2011), and the autophagy pathway is increasingly regarded as an important contributor to A-mediated pathogenesis in AD (Yu et al., 2005; Nixon, fibroblast after ASM inhibition (n = 5–6 per group). (D–G) Generation of PS1 iPSC lines from patient fibroblast. (D) Established iPSCs showed embryonic stem cell–like morphology (Phase; bar, 1 mm), AP activity (bar, 200 μm), and expressed pluripotent stem cell markers SSEA4 (bar 100 μm), TRA1-60 (bar 100 μm), and TRA1-81 (bar 100 μm). (E) Normal karyotype of PS1 iPSC. (F) Quantitative real-time PCR analysis of hESC marker gene of PS1 iPSC (n = 3 per group). (G) Gross morphology and hematoxylin-eosin staining of representative teratomas generated from PS1-4 iPSCs (bars, 50 μm). (H) Estimation of neural differentiation from control and PS1-4 iPSCs. Representative images of immunocytochemical staining the -III tubulin after neural differentiation (bars, 50 μm). (I) The amount of A42 secreted from control iPSC-derived neuron and PS1 iPSC-derived neuron (n = 5 per group). (J) Characterization of ASM activity in the control and PS1 iPSC and iPSC-derived neurons (n = 6 per group). (K) Western blot analyses for LC3, beclin-1, p62, TFEB, and Lamp1 in the control and PS1-4 iPSC–derived neuron after ASM siRNA treatment (n = 5–6 per group). (L) EM images and quantification data of control and PS1 iPSC-derived neurons. Higher magnification of boxed area shows detail of AVs (arrow; n = 4 per group; bars: [low magnification] 1 μm, [high magnifica-tion] 500 nm). (M) Quantitative real-time PCR analysis of TFEB-target gene expression in iPSC-derived neurons after ASM siRNA treatment (n = 5–6 per group). Data are representative of two (A, D–G, I, and L), or three (B, C, H, J, K, and M) independent experiments. A, C, F, I, J, and M, Student’s t test. B, K, and L, one-way ANOVA, Tukey’s post hoc test. *, P 0.05; **, P 0.01; ***, P 0.001. A–K, error bars indicate SEM. L and M, Error bars indicate SD. 1566 Role of ASM in the pathogenesis of AD | Lee et al.
  • 97.
    JEM Vol. 211,No. 8 Ar t icle 1567 enhanced cathepsin D level in our AD mice induced by in-creased ASM is more likely a compensatory response to an impaired lysosome system. The present study also provides the first evidence of increased ASM activity and autophagic dys-function in living human (iPSC-derived) neurons derived from AD patients and that restoring normal levels of ASM in AD neurons effectively blocks abnormal autophagy. Overall, the data presented here show that increased ASM activity in AD contributes to the abnormal lysosomal/au-tophagic process by leading to dysfunction of ALP. This results in an inability to break down appropriate substrates during the autophagy process. Restoration of ASM effectively blocks AD progression by increasing autophagic degradation. Al-though the involvement of other ASM-related mechanisms in AD remains to be explored, the data in this study demonstrate that inhibition of ASM improves A clearance and rescues impaired memory in a validated mouse model of AD, suggest-ing this as a potential therapy for AD patients in the future. MATERIALS AND METHODS Mice. Transgenic mouse lines overexpressing the hAPP695swe (APP) and presenilin-1M146V (PS1) mutations, respectively, were generated at Glaxo­SmithKline by standard techniques as previously described (Howlett et al., 2004). In brief, a Thy-1–APP transgene was generated by inserting the 695 aa isoform of human cDNA (APP695) harboring the Swedish double familial mutation (K670N; M671L) into a vector containing the murine Thy-1 gene. The Thy-1–PS-1 transgene was generated by inserting the coding sequence of human PS-1 cDNA harboring the M146V familial mutation into a vector containing the murine Thy-1 gene. Transgenic lines were generated by pro-nuclear microinjection into fertilized oocytes from either C57BL/6xC3H mice in the case of Thy-1-APP transgene, or into fertilized oocytes from pure C57BL/6 mice in the case of Thy-1–PS-1 transgene. Thy-1 APPswe mice were generated and backcrossed onto a pure C57BL/6 background before crossing with TPM (PS-1 M146V) mice to produce heterozygote double mutant mice. ASM+/ mice (C57BL/6 background; Horinouchi et al., 1995) were bred with APP/PS1 mice to generate APP/PS1/ASM+/ mice. Because APP/PS1 mice show sex difference in disease progression, we used only male mice. Data analysis of APP/PS1 mice was done at 5 or 9 mo old. Block randomization method was used to allocate the animals to experimental groups. To eliminate the bias, we were blinded in experimental progress such as data collection and data analysis. SCID Beige mice (Charles River) were used for teratoma forma-tion assay. Mice were housed at a 12 h day/12 h night cycle with free access to tap water and food pellets. Mouse studies were approved by the Kyungpook National University Institutional Animal Care and Use Committee (IACUC). Plasma collection. Human plasma samples were obtained from individuals with AD, PD, and age-matched, non-AD controls from Yonsei University Severance Hospital (Table S1). Informed consent was obtained from all sub-jects according to the ethics committee guidelines at the Yonsei University Severance Hospital. Cell culture. Human fibroblast lines (normal, PS1, ApoE4, and PD) ac-quired from the Coriell Institute were maintained in DMEM with 15% FBS. The human cortical neuronal cell line HCN-2 was acquired from ATCC. Cells with a passage number 10–15 were used in this study. To obtain CM containing ASM, 5 × 105 Chinese hamster ovary cells overexpressing human ASM (He et al., 1999) were cultured in DMEM for 2 d. Cells were washed with PBS and changed with new media. 24 h later, the CM was collected, centrifuged, and filtered using a 0.22 μm filter. We isolated WT, APP/PS1, APP/PS1/ASM+/, and ASM+/ mouse tail fibroblasts as previously de-scribed (Takahashi et al., 2007a) from 9-mo-old mice. For some experiments, cells were treated with purified, recombinant ASM or ASM siRNA to mea-sure autophagy regulation. NH4Cl was used to inhibit the autophagic flux. For the inhibition of lysosomal ASM uptake, 10 mM M6P or M6P receptor siRNA were added to the fibroblast culture media at the same time as ASM. Drug or CM treatments. 4-mo-old APP/PS1 mice received 100 μg/g body weight AMI (Sigma-Aldrich) per os in their drinking water for 4 mo, and a control group received water without drug. 3-mo-old C57BL/6 mice were treated with ASM-CM via i.v. (100 μl) or i.c. (3 μl) injections on 10 consecutive days. Immunofluorescence. Thioflavin S staining was done according to previ-ously described procedures (Lee et al., 2012). We used anti-20G10 (mouse, 1:1,000, provided by D.R. Howlett, GlaxoSmithKline, Harlow, Essex, UK) for A 42, anti-G30 (rabbit, 1:1,000, provided by D.R. Howlett) for A40, rabbit anti–Iba-1 (1:500; Wako), rabbit anti-GFAP (1:500, Dako), mouse anti–-SMA (1:400; Sigma-Aldrich), rabbit anti-AT8 (1:500; Thermo Fisher Scientific), and rabbit anti–active caspase3 (1:50; EMD Millipore). The sec-tions were analyzed with a laser-scanning confocal microscope (FV1000; Olympus) or with a BX51 microscope (Olympus). MetaMorph software (Molecular Devices) was used to quantification. Ab ELISA. For measurement of A40 and A42, we used commercially available ELISA kits (BioSource). Hemispheres of mice were homogenized in buffer containing 0.02M guanidine. ELISA was then performed for A40 and A42 according to the manufacturer’s instructions. Behavioral studies. We performed behavioral studies to assess spatial learn-ing and memory in the Morris water maze as previously described (Lee et al., 2012). Animals were given four trials per day for 10 d to learn the task. At 11 d, animals were given a probe trial in which the platform was removed. Fear conditioning was conducted as previously described techniques (Kojima et al., 2005). On the conditioning day, mice were individually placed into the con-ditioning chamber. After a 60-s exploratory period, a tone (10 kHz, 70 dB) was delivered for 10 s; this served as the conditioned stimulus (CS). The CS co-terminated with the unconditioned stimulus (US), a scrambled electrical foot-shock (0.3 mA, 1 s). The CS-US pairing was delivered twice at a 20-s intertrial interval. On day 2, each mouse was placed in the fear-conditioning chamber containing the same exact context, but with no administration of a CS or foot shock. Freezing was analyzed for 5 min. On day 3, a mouse was placed in a test chamber that was different from the conditioning chamber. After a 60-s ex-ploratory period, the tone was presented for 60 s without the footshock. The rate of freezing response of mice was used to measure the fear memory. Quantitative real-time PCR. RNA was extracted from the brain homog-enates and cell lysates using the RNeasy Lipid Tissue Mini kit and RNeasy Plus Mini kit (QIAGEN) according to the manufacturer’s instructions. cDNA was synthesized from 5 μg of total RNA using a commercially avail-able kit (Takara Bio Inc.). Quantitative real-time PCR was performed using a Corbett research RG-6000 real-time PCR instrument. Used primers are described in Table S2. EM. Brain tissues and cells were fixed in 3% glutaraldehyde/0.1 M phosphate buffer, pH 7.4, and postfixed in 1% osmium tetroxide in Sorensen’s phosphate buffer. After dehydration in ethyl alcohol, the tissue and cells were embedded in epon (Electron Microscopy Sciences). Samples were cut serially and placed on copper grids and analyzed using a transmission EM (Tecnai). Images were captured on a digital camera and Xplore3D tomography software. Intracellular protein degradation measurement. Total protein degrada-tion in cultured cells was measured by pulse-chase experiments with 48 h pulse with 2 μCi/ml [3H]-leucine for 48 h to preferentially label long-lived proteins (Lee et al., 2010b). Western blotting. Samples were immunoblotted as previously described (Settembre et al., 2011; Lee et al., 2012). Primary antibodies to the following
  • 98.
    in serum-free mediahormone mix media (Okada et al., 2008) for 10–14 d to allow the formation of neurospheres. Neurospheres were passaged repeatedly by dissociation into single cells followed by culture in the same manner. Typi-cally, neurospheres between passages 3 and 8 were used for analysis. For terminal differentiation, dissociated neurospheres were allowed to adhere to poly-l-ornithine– and laminin-coated coverslips and cultured for 10 d. AP, senescence-associated--galactosidase (SA--gal), and immuno-cytochemical staining. AP staining was performed using an ES-AP detec-tion kit (EMD Millipore) according to manufacturer’s recommendations. SA--gal activity was detected using SA--gal staining kit (Cell Signaling Technology) according to manufacturer’s protocol. For immunocytochemical analysis, we used anti-SSEA4, TRA-1-60, TRA-1-81 (mouse, 1:100; EMD Millipore), anti–-III-tubulin (mouse, 1:400; EMD Millipore), rabbit anti–LC- 3B (1:200; Cell Signaling Technology), rabbit anti-ASM (1:1,000, Abcam), mouse anti-LAMP1 (1:100; Abcam), and mouse anti-LBPA (1:500; Echelon). Teratoma formation and histological analysis. Established iPSCs were prepared at 107 cells/ml in PBS. Suspended cells (1–3 × 106) were injected into testes of anesthetized male SCID Beige mice. 8 wk after transplantation, mice were sacrificed and tumors were dissected. Tumor samples were fixed in 10% formalin and embedded in paraffin. Sections were stained with hema-toxylin and eosin. Statistical analysis. Comparisons between two groups were performed with Student’s t test. In cases where more than two groups were compared with each other, a one-way analysis of variance (ANOVA) was used, followed by Tukey’s HSD test. All statistical analysis was performed using SPSS statisti-cal software. P 0.05 was considered to be significant. Online supplemental material. Table S1 shows subjects’ characteristics. Table S2 shows sequences of primer pairs. Online supplemental material is available at http://www.jem.org/cgi/content/full/jem.20132451/DC1. This work was supported by the Bio Medical Technology Development Program (2010-0020234, 2011-0019356, 2012M3A9C6049913, and 2012M3A9C6050107) of the National Research Foundation (NRF) of Korea funded by the Ministry of Science, ICT Future Planning, Republic of Korea. The authors declare no competing financial interests. Author contributions: J.K. Lee, H.K. Jin, M.H. Park, B.R. Kim, P.H. Lee, H. Nakauchi, J.E. Carter, and X. He performed experiments and analyzed data, J.K. Lee, H.K. Jin, and J.S. Bae designed the study and wrote the paper. E.H. Schuchman and J.S. Bae interpreted the data and reviewed the paper. All authors discussed results and commented on the manuscript. Submitted: 26 November 2013 Accepted: 20 June 2014 REFERENCES Boland, B., A. Kumar, S. Lee, F.M. Platt, J. Wegiel, W.H. Yu, and R.A. Nixon. 2008. Autophagy induction and autophagosome clearance in neurons: relationship to autophagic pathology in Alzheimer’s disease. J. Neurosci. 28:6926–6937. http://dx.doi.org/10.1523/JNEUROSCI.0800-08.2008 Brewer, G.J., and J.R. Torricelli. 2007. Isolation and culture of adult neu-rons and neurospheres. Nat. Protoc. 2:1490–1498. http://dx.doi.org/10 .1038/nprot.2007.207 Cataldo, A.M., C.M. Peterhoff, S.D. Schmidt, N.B. Terio, K. Duff, M. Beard, P.M. Mathews, and R.A. Nixon. 2004. Presenilin mutations in familial Alzheimer disease and transgenic mouse models accelerate neu-ronal lysosomal pathology. J. Neuropathol. Exp. Neurol. 63:821–830. Cuervo, A.M., L. Stefanis, R. Fredenburg, P.T. Lansbury, and D. Sulzer. 2004. Impaired degradation of mutant alpha-synuclein by chaperone-mediated autophagy. Science. 305:1292–1295. http://dx.doi.org/10 .1126/science.1101738 Cutler, R.G., J. Kelly, K. Storie, W.A. Pedersen, A. Tammara, K. Hatanpaa, J.C. Troncoso, and M.P. Mattson. 2004. Involvement of oxidative proteins were used: BACE-1 (mouse, 1:1,000; Millipore), LC3 (rabbit, 1:1,000; Cell Signaling Technology), Beclin-1 (rabbit, 1:1,000; Cell Signaling Technology), p62 (rabbit, 1:1,000; Cell Signaling Technology), rab5 (rabbit, 1:1,000; Cell Signaling Technology), rab7 (rabbit, 1:1,000; Cell Signaling Technology), TFEB (rabbit, 1:1,000; Cell Signaling Technology), Lamp1 (rab-bit, 1:1,000; Abcam), TFEB (rabbit, 1:500; Novus Biologicals), cathepsin D (goat, 1:500; RD Systems), 6E10 (mouse, 1:500; Signet), Histon H3 (rab-bit, 1:1,000; Cell Signaling Technology), and -actin (1:1,000; Santa Cruz Biotechnology, Inc.). We performed densitometric quantification using the ImageJ software (National Institutes of Health). ASM and AC activity assays. We performed the measurements as previ-ously described methods using a UPLC system (Waters; He et al., 2010). Lipid extraction and ceramide/sphingomyelin quantification. We prepared samples for lipid extraction as previously described (Lee et al., 2010a). To quantify the sphingomyelin and ceramide levels, the dried lipid extract was resuspended in 0.2% Igepal CA-630 (Sigma-Aldrich) and the levels of each lipid were determined using the UPLC system. Isolation of neuron and microglia. We isolated neuron and microglia from the mouse brain as previously described (Brewer and Torricelli, 2007). In brief, 9-mo-old mice cerebrum were minced in HibernateA (Brainbits LLC)/B27 (Invitrogen) medium and dissociated using papain solution. After tissue trituration, cells were separated by density gradient centrifugation. Fractionated cells were used for ASM activity assay. LysoTracker labeling and quantification. LysoTracker red (Invitrogen) was used at a final concentration of 75 nM. The cells were trypsinized, resuspended in PBS, and analyzed on a FACSCalibur using FACSDiva software (BD). Cell viability assays. Cell viability was quantified by using MTT (3-(4,5- Dimethylthiazol-2-yl)-2,5-diphen yltetrazoliumbromide; Sigma-Aldrich) re-agent. In brief, human fibroblast was seeded onto 96-well plates at a density of 1.5 × 103 cells per well. 10 μM ASM was added to the culture media, and the cells were incubated for 24 h. MTT stock solution (5 mg/ml) was prepared in PBS (Gibco) and added to the culture media at a final concentration of 1 mg/ml. After 90 min incubation, the media was removed, and the chromogen in the cells was dissolved in DMSO containing 0.01 N NaOH. The absorbance was measured at 570 nm using a 96-well microplate spectrophotometer. Measurement of activity of cathepsin D. Enzyme activity of cathepsin D was determined with cathepsin D activity fluorometric assay kit according to the manufacturer’s protocol (Abcam). Generation of iPSCs. PS1-iPSCs were established from the PS1 patient’s skin fibroblasts (Coriell Institute) as previously described (Okita et al., 2007), with slight modifications. In brief, PS1 fibroblasts were seeded at 3 × 105 cells in 60 mm2 dishes coated with gelatin. On day 1, the VSV-G pseudotyped ret-roviral vector system carrying OCT4, SOX2, KLF4, and c-Myc was added to fibroblast cultures. On day 2, cells were subjected to the same transduction procedures and harvested 24 h later. Transduced cells were replated on mouse embryonic fibroblast (MEF) layers in 100 mm2 dishes containing the fibro-blast medium. On the next day, the medium was changed to complete ES medium with 0.5 mM valproic acid (Sigma-Aldrich), and thereafter changed every other day. After 20 d, ES-like colonies appeared and were picked up to be reseeded on new MEF feeder cells. Cloned ES-like colonies were sub-jected to further analysis. Normal iPSC line (HPS0063) was obtained from the RIKEN Bioresource Center (Takahashi et al., 2007b). In vitro differentiation of human iPSCs. Neural differentiation of iPSCs was performed as described previously (Okada et al., 2008). iPSC colonies were detached from feeder layers and cultured in suspension as embryonic body for 30 d in bacteriological dishes. Embryonic bodies were then enzymati-cally dissociated into single cells and the dissociated cells cultured in suspension 1568 Role of ASM in the pathogenesis of AD | Lee et al.
  • 99.
    JEM Vol. 211,No. 8 Ar t icle Kondo, T., M. Asai, K. Tsukita, Y. Kutoku, Y. Ohsawa, Y. Sunada, K. Imamura, N. Egawa, N. Yahata, K. Okita, et al. 2013. Modeling Alzheimer’s disease with iPSCs reveals stress phenotypes associated with intracellular A and differential drug responsiveness. Cell Stem Cell. 12:487–496. http://dx.doi.org/10.1016/j.stem.2013.01.009 Lahiri, S., and A.H. Futerman. 2007. The metabolism and function of sphingolipids and glycosphingolipids. Cell. Mol. Life Sci. 64:2270–2284. http://dx.doi.org/10.1007/s00018-007-7076-0 Lai, A.Y., and J. McLaurin. 2012. Inhibition of amyloid-beta peptide aggre-gation rescues the autophagic deficits in the TgCRND8 mouse model of Alzheimer disease. Biochim. Biophys. Acta. 1822:1629–1637. http:// dx.doi.org/10.1016/j.bbadis.2012.07.003 Lang, P.A., M. Schenck, J.P. Nicolay, J.U. Becker, D.S. Kempe, A. Lupescu, S. Koka, K. Eisele, B.A. Klarl, H. Rübben, et al. 2007. Liver cell death and anemia in Wilson disease involve acid sphingomyelinase and ce-ramide. Nat. Med. 13:164–170. http://dx.doi.org/10.1038/nm1539 Lee, H., J.K. Lee, W.K. Min, J.H. Bae, X. He, E.H. Schuchman, J.S. Bae, and H.K. Jin. 2010a. Bone marrow-derived mesenchymal stem cells prevent the loss of Niemann-Pick type C mouse Purkinje neurons by correcting sphingolipid metabolism and increasing sphingosine-1-phosphate. Stem Cells. 28:821–831. http://dx.doi.org/10.1002/stem.401 Lee, J.H., W.H. Yu, A. Kumar, S. Lee, P.S. Mohan, C.M. Peterhoff, D.M. Wolfe, M. Martinez-Vicente, A.C. Massey, G. Sovak, et al. 2010b. Lysosomal proteolysis and autophagy require presenilin 1 and are disrupted by Alzheimer-related PS1 mutations. Cell. 141:1146–1158. http://dx.doi .org/10.1016/j.cell.2010.05.008 Lee, J.K., E.H. Schuchman, H.K. Jin, and J.S. Bae. 2012. Soluble CCL5 de-rived from bone marrow-derived mesenchymal stem cells and activated by amyloid  ameliorates Alzheimer’s disease in mice by recruiting bone marrow-induced microglia immune responses. Stem Cells. 30:1544–1555. http://dx.doi.org/10.1002/stem.1125 Li, J., T. Kanekiyo, M. Shinohara, Y. Zhang, M.J. LaDu, H. Xu, and G. Bu. 2012. Differential regulation of amyloid- endocytic trafficking and lysosomal degradation by apolipoprotein E isoforms. J. Biol. Chem. 287:44593–44601. http://dx.doi.org/10.1074/jbc.M112.420224 Mielke, M.M., and C.G. Lyketsos. 2010. Alterations of the sphingolipid path­way in Alzheimer’s disease: new biomarkers and treatment targets? Neuromo­lecular Med. 12:331–340. http://dx.doi.org/10.1007/s12017-010-8121-y Mielke, M.M., V.V. Bandaru, N.J. Haughey, J. Xia, L.P. Fried, S. Yasar, M. Albert, V. Varma, G. Harris, E.B. Schneider, et al. 2012. Serum ceramides increase the risk of Alzheimer disease: the Women’s Health and Aging Study II. Neurol­ogy. 79:633–641. http://dx.doi.org/10.1212/WNL.0b013e318264e380 Nixon, R.A. 2007. Autophagy, amyloidogenesis and Alzheimer disease. J. 1569 Cell Sci. 120:4081–4091. http://dx.doi.org/10.1242/jcs.019265 Nixon, R.A., and D.S. Yang. 2011. Autophagy failure in Alzheimer’s disease— locating the primary defect. Neurobiol. Dis. 43:38–45. http://dx.doi.org/ 10.1016/j.nbd.2011.01.021 Okada, Y., A. Matsumoto, T. Shimazaki, R. Enoki, A. Koizumi, S. Ishii, Y. Itoyama, G. Sobue, and H. Okano. 2008. Spatiotemporal recapitulation of central nervous system development by murine embryonic stem cell-derived neural stem/progenitor cells. Stem Cells. 26:3086–3098. http:// dx.doi.org/10.1634/stemcells.2008-0293 Okita, K., T. Ichisaka, and S. Yamanaka. 2007. Generation of germline-competent induced pluripotent stem cells. Nature. 448:313–317. http:// dx.doi.org/10.1038/nature05934 Petrache, I., V. Natarajan, L. Zhen, T.R. Medler, A.T. Richter, C. Cho, W.C. Hubbard, E.V. Berdyshev, and R.M. Tuder. 2005. Ceramide up-regulation causes pulmonary cell apoptosis and emphysema-like disease in mice. Nat. Med. 11:491–498. http://dx.doi.org/10.1038/nm1238 Rubinsztein, D.C., A.M. Cuervo, B. Ravikumar, S. Sarkar, V. Korolchuk, S. Kaushik, and D.J. Klionsky. 2009. In search of an “autophagomom-eter”. Autophagy. 5:585–589. http://dx.doi.org/10.4161/auto.5.5.8823 Santana, P., L.A. Peña, A. Haimovitz-Friedman, S. Martin, D. Green, M. McLoughlin, C. Cordon-Cardo, E.H. Schuchman, Z. Fuks, and R. Kolesnick. 1996. Acid sphingomyelinase-deficient human lymphoblasts and mice are defective in radiation-induced apoptosis. Cell. 86:189–199. http://dx.doi.org/10.1016/S0092-8674(00)80091-4 Selkoe, D.J. 2001. Alzheimer’s disease: genes, proteins, and therapy. Physiol. Rev. 81:741–766. stress-induced abnormalities in ceramide and cholesterol metabolism in brain aging and Alzheimer’s disease. Proc. Natl. Acad. Sci. USA. 101:2070–2075. http://dx.doi.org/10.1073/pnas.0305799101 Dhami, R., and E.H. Schuchman. 2004. Mannose 6-phosphate receptor-mediated uptake is defective in acid sphingomyelinase-deficient mac-rophages: implications for Niemann-Pick disease enzyme replacement therapy. J. Biol. Chem. 279:1526–1532. http://dx.doi.org/10.1074/jbc. M309465200 Di Paolo, G., and T.W. Kim. 2011. Linking lipids to Alzheimer’s disease: cho-lesterol and beyond. Nat. Rev. Neurosci. 12:284–296. http://dx.doi.org/ 10.1038/nrn3012 Ginsberg, S.D., E.J. Mufson, S.E. Counts, J. Wuu, M.J. Alldred, R.A. Nixon, and S. Che. 2010. Regional selectivity of rab5 and rab7 protein upregula-tion in mild cognitive impairment and Alzheimer’s disease. J. Alzheimers Dis. 22:631–639. Górska, M., E. Barańczuk, and A. Dobrzyń. 2003. Secretory Zn2+-dependent sphingomyelinase activity in the serum of patients with type 2 diabetes is elevated. Horm. Metab. Res. 35:506–507. http://dx.doi.org/10.1055/ s-2003-41810 Grimm, M.O., H.S. Grimm, A.J. Pätzold, E.G. Zinser, R. Halonen, M. Duering, J.A. Tschäpe, B. De Strooper, U. Müller, J. Shen, and T. Hartmann. 2005. Regulation of cholesterol and sphingomyelin metabo-lism by amyloid- and presenilin. Nat. Cell Biol. 7:1118–1123. http:// dx.doi.org/10.1038/ncb1313 Grösgen, S., M.O. Grimm, P. Friess, and T. Hartmann. 2010. Role of amyloid beta in lipid homeostasis. Biochim. Biophys. Acta. 1801:966–974. http:// dx.doi.org/10.1016/j.bbalip.2010.05.002 Hartmann, T., J. Kuchenbecker, and M.O. Grimm. 2007. Alzheimer’s disease: the lipid connection. J. Neurochem. 103:159–170. http://dx.doi.org/10 .1111/j.1471-4159.2007.04715.x Haughey, N.J., V.V. Bandaru, M. Bae, and M.P. Mattson. 2010. Roles for dysfunctional sphingolipid metabolism in Alzheimer’s disease neuro-pathogenesis. Biochim. Biophys. Acta. 1801:878–886. http://dx.doi.org/10 .1016/j.bbalip.2010.05.003 He, X., and E.H. Schuchman. 2012. Potential role of acid sphingomyelin-ase in environmental health. Zhong Nan Da Xue Xue Bao Yi Xue Ban. 37:109–125. He, X., S.R. Miranda, X. Xiong, A. Dagan, S. Gatt, and E.H. Schuchman. 1999. Characterization of human acid sphingomyelinase purified from the media of overexpressing Chinese hamster ovary cells. Biochim. Biophys. Acta. 1432:251–264. http://dx.doi.org/10.1016/S0167-4838(99)00069-2 He, X., Y. Huang, B. Li, C.X. Gong, and E.H. Schuchman. 2010. Deregulation of sphingolipid metabolism in Alzheimer’s disease. Neurobiol. Aging. 31:398–408. http://dx.doi.org/10.1016/j.neurobiolaging.2008.05.010 Horinouchi, K., S. Erlich, D.P. Perl, K. Ferlinz, C.L. Bisgaier, K. Sandhoff, R.J. Desnick, C.L. Stewart, and E.H. Schuchman. 1995. Acid sphingomyelin-ase deficient mice: a model of types A and B Niemann-Pick disease. Nat. Genet. 10:288–293. http://dx.doi.org/10.1038/ng0795-288 Howlett, D.R., J.C. Richardson, A. Austin, A.A. Parsons, S.T. Bate, D.C. Davies, and M.I. Gonzalez. 2004. Cognitive correlates of A deposition in male and female mice bearing amyloid precursor protein and preseni-lin- 1 mutant transgenes. Brain Res. 1017:130–136. http://dx.doi.org/10 .1016/j.brainres.2004.05.029 Jenkins, R.W., D. Canals, and Y.A. Hannun. 2009. Roles and regulation of secretory and lysosomal acid sphingomyelinase. Cell. Signal. 21:836– 846. http://dx.doi.org/10.1016/j.cellsig.2009.01.026 Katsel, P., C. Li, and V. Haroutunian. 2007. Gene expression alterations in the sphingolipid metabolism pathways during progression of demen-tia and Alzheimer’s disease: a shift toward ceramide accumulation at the earliest recognizable stages of Alzheimer’s disease? Neurochem. Res. 32:845–856. http://dx.doi.org/10.1007/s11064-007-9297-x Kirkegaard, T., A.G. Roth, N.H. Petersen, A.K. Mahalka, O.D. Olsen, I. Moilanen, A. Zylicz, J. Knudsen, K. Sandhoff, C. Arenz, et al. 2010. Hsp70 stabilizes lysosomes and reverts Niemann-Pick disease-associated lysosomal pathol-ogy. Nature. 463:549–553. http://dx.doi.org/10.1038/nature08710 Kojima, N., T. Sakamoto, S. Endo, and H. Niki. 2005. Impairment of con-ditioned freezing to tone, but not to context, in Fyn-transgenic mice: relationship to NMDA receptor subunit 2B function. Eur. J. Neurosci. 21:1359–1369. http://dx.doi.org/10.1111/j.1460-9568.2005.03955.x
  • 100.
    Sentelle, R.D., C.E.Senkal, W. Jiang, S. Ponnusamy, S. Gencer, S.P. Selvam, V.K. Ramshesh, Y.K. Peterson, J.J. Lemasters, Z.M. Szulc, et al. 2012. Ceramide targets autophagosomes to mitochondria and induces lethal mitophagy. Nat. Chem. Biol. 8:831–838. http://dx.doi.org/10.1038/nchembio.1059 Settembre, C., C. Di Malta, V.A. Polito, M. Garcia Arencibia, F. Vetrini, S. Erdin, S.U. Erdin, T. Huynh, D. Medina, P. Colella, et al. 2011. TFEB links autophagy to lysosomal biogenesis. Science. 332:1429–1433. http:// dx.doi.org/10.1126/science.1204592 Smith, E.L., and E.H. Schuchman. 2008. The unexpected role of acid sphin-gomyelinase in cell death and the pathophysiology of common diseases. FASEB J. 22:3419–3431. http://dx.doi.org/10.1096/fj.08-108043 Su, H., F. Li, M.J. Ranek, N. Wei, and X. Wang. 2011. COP9 signalosome reg-ulates autophagosome maturation. Circulation. 124:2117–2128. http:// dx.doi.org/10.1161/CIRCULATIONAHA.111.048934 Takahashi, K., K. Okita, M. Nakagawa, and S. Yamanaka. 2007a. Induction of pluripotent stem cells from fibroblast cultures. Nat. Protoc. 2:3081–3089. http://dx.doi.org/10.1038/nprot.2007.418 Takahashi, K., K. Tanabe, M. Ohnuki, M. Narita, T. Ichisaka, K. Tomoda, and S. Yamanaka. 2007b. Induction of pluripotent stem cells from adult human fibroblasts by defined factors. Cell. 131:861–872. http://dx.doi .org/10.1016/j.cell.2007.11.019 Tamboli, I.Y., H. Hampel, N.T. Tien, K. Tolksdorf, B. Breiden, P.M. Mathews, P. Saftig, K. Sandhoff, and J. Walter. 2011. Sphingolipid storage affects autophagic metabolism of the amyloid precursor protein and promotes A generation. J. Neurosci. 31:1837–1849. http://dx.doi.org/10.1523/ JNEUROSCI.2954-10.2011 Teichgräber, V., M. Ulrich, N. Endlich, J. Riethmüller, B. Wilker, C.C. De Oliveira-Munding, A.M. van Heeckeren, M.L. Barr, G. von Kürthy, K.W. Schmid, et al. 2008. Ceramide accumulation mediates inflammation, cell death and infection susceptibility in cystic fibrosis. Nat. Med. 14:382– 391. http://dx.doi.org/10.1038/nm1748 Wymann, M.P., and R. Schneiter. 2008. Lipid signalling in disease. Nat. Rev. Mol. Cell Biol. 9:162–176. http://dx.doi.org/10.1038/nrm2335 Yankner, B.A., T. Lu, and P. Loerch. 2008. The aging brain. Annu. Rev. Pathol. 3:41–66. http://dx.doi.org/10.1146/annurev.pathmechdis.2.010506.092044 Yu, W.H., A.M. Cuervo, A. Kumar, C.M. Peterhoff, S.D. Schmidt, J.H. Lee, P.S. Mohan, M. Mercken, M.R. Farmery, L.O. Tjernberg, et al. 2005. Macroautophagy—a novel -amyloid peptide-generating pathway acti-vated in Alzheimer’s disease. J. Cell Biol. 171:87–98. http://dx.doi.org/ 10.1083/jcb.200505082 Zeng, X., J.H. Overmeyer, and W.A. Maltese. 2006. Functional specificity of the mammalian Beclin-Vps34 PI 3-kinase complex in macroau-tophagy versus endocytosis and lysosomal enzyme trafficking. J. Cell Sci. 119:259–270. http://dx.doi.org/10.1242/jcs.02735 Zhou, J.W., X.R. Cheng, J.P. Cheng, W.X. Zhou, and Y.X. Zhang. 2012. The activity and mRNA expression of -secretase, cathepsin D, and cathepsin B in the brain of senescence-accelerated mouse. J. Alzheimers Dis. 28:471–480. 1570 Role of ASM in the pathogenesis of AD | Lee et al.
  • 102.
    MICROMANIPULATION The mostpowerful aspect of the Multi-Link Position Control™ software is the ability to link and coordinate movement of multiple devices that can be connected to our MPC-200 controller. You can combine manipulators, translators, microscopes (MOM or SOM) and stages to give you complete control over your complex experiments. Bring all devices to memorized positions or bring pipettes to a working location in seconds. Available as a free download on our web site. MICROPIPETTE FABRICATION Sutter Instrument, the recognized leader in micropipette fabrication technology, offers leading edge technology in the P-1000 micropipette puller with an intuitive, full-featured interface. An extensive library of built-in programs is available through the color touch-screen display, taking the guesswork out of pipette pulling. OPTICAL PRODUCTS Our latest products include the Lambda HPX, a new high-powered white light LED and the versatile SOM simple moving microscope optimized to allow in vivo and in vitro experimentation in one set-up. As with our two-photon MOM microscope, the SOM can robotically position the objective over the sample and focus, opening up experimental possibilities. MICROINJECTION The XenoWorks® microinjection system has been designed to meet the needs of a wide variety of applications that require the manipulation of cells and embryonic tissues including ICSI, ES Cell Microinjection, and Adherent Cell Microinjection. Highly-responsive movement and excellent ergonomics intuitively link the user with the micropipette, improving yield – saving time and resources. Precision Instrumentation for the Sciences ONE D I G I T A L D R I V E , N O V A T O , CA. 94949 PHONE: 415.883.0128 | FAX: 415.883.0572 EMAIL: INFO@SUTTER.COM | WWW.SUTTER.COM