Interoperability for
European Alliances
14 May 2025 – EADTU Summit
Evelien Renders
An initiative of
the
Het onderwijs ecosysteem
Four areas of digitalisation in education
• Digital literacy, research with databases, AI, …
Teaching students about
digitalisation (content)
• Blended, virtual/hybrid classroom, videos, flipped
classroom, LMS, …
Delivering teaching in a digital
way (delivery)
• Rostering, course creation, enrollment, assessment,
accreditation, SIS, …
Facilitating teachers by support
staff (education logistics)
• HR, Finance, communication, …
General business processes
(organisational)
14.05.2025 4
A European Commission initiative, funded by the Erasmus+ programme (2021-2027)
and operated by a consortium of 13 organisations under a service contract with the
European Education and Culture Executive Agency (EACEA) to serve as:
1. Collaborative Community of Practice
2. Knowledge-sharing and mapping EU tool
3. Platform to accelerate innovation in digital education
➢ To help overcome the fragmentation of digital education policy, research, and
implementation practices at the European level
➢ To foster cooperation and exchange in the field of digital education
An initiative of
the
European Digital Education Hub (EDEH)
14.05.2025 5
Many different standards,
systems and technologies
65 EUAs with more than 570 higher
education institutions, which use their
own or different systems…
A standardised Framework to create a
more interconnected, efficient, and
inclusive European higher education
landscape
A solution that bridges existing systems
An initiative of
the
65 European University Alliances in Europe
14.05.2025 7
Starting the journey:
Impact and actors
14.05.2025 8
Unlocking the Full Picture: The state of
interoperability in European Higher Education
14.05.2025 9 An initiative of
the
Doing the health check:
Strengths and opportunities
14.05.2025 10
Building the house:
What is in place & what is missing
14.05.2025 11
Going shopping:
Recommendations, tools, and
standards for success
14.05.2025 12
Taking the tools: Hands-on resources for
implementation
An initiative of
the
Reference architecture
with main components
required for interoperability
Implementation
guidelines
for higher education
institutions and alliances
Governance model
for higher education
interoperability (at the
European level)
Inventory Mapping
status quo, gaps and
requirements for
the 8 use cases
Outputs delivered in March 2025
European Higher Education
Interoperability
Framework
14.05.2025 15
Methodology for mapping and synthesis
• 41 out of at that time 50 alliances participated
• 14 online mapping sessions
• 11 squads meetings
• Data collected from alliances technical
documentation & feedback excel file
82%
18%
Participant alliances Remaining alliances
14.05.2025 16
Most alliances are in early stages of interoperability
0%
10%
20%
30%
40%
50%
60%
70%
80%
Early phase Mid phase Advanced phase
TOTAL
OF
ALLIANCES
Feedback received Additionally researched alliances
✓ System inventories conducted
✓ Priorities decided
✓ Market analysis performed
✓ Pilots launched
✓ Solutions decided
✓ Direction determined
✓ Interoperability operational
✓ Piloting advanced
✓ Mainstreaming ongoing
An initiative of
the
14.05.2025 18 An initiative of
the
Our goal: a seamless cross-national learner journey
MC
Bachelor
Master
MC
User identity, accounts,
wallet, … fully
interoperable
throughout the journey
14.05.2025 19
One learner
One alliance
=
Nine institutions
Meet Sam →
14.05.2025 20
Sam’s
learner
Journey
14.05.2025 21
Support and teacher
staff work on the
support cycles
14.05.2025 22
The
diagram
14.05.2025 24
The
diagram
14.05.2025 26
14.05.2025 27
14.05.2025 28
14.05.2025 29
The
diagram
14.05.2025 31
The
diagram
To create a joint course catalogue for
the learner to choose from...
Orientation
Education
Application
Certification
Visual provided by www.interopvisual.eu
… a whole invisible
ecosystem is needed.
Colleagues are working together
across four layers
Visual provided by www.interopvisual.eu
Users & Services
Visual provided by www.interopvisual.eu
Organisation &
Processes
Visual provided by www.interopvisual.eu
Applications &
Information
Visual provided by www.interopvisual.eu
Technology
Visual provided by www.interopvisual.eu
14.05.2025 39
14.05.2025 43
Alliances prioritise learner-facing use cases
14.05.2025 44
Used tools insights: #1 Discover
31%
17%
53%
Commercial
Open source
Own
14.05.2025 45
Deep Dive into the Implementation Resources
14.05.2025 46
14.05.2025 47
14.05.2025 48
14.05.2025 51
Example: Phase 3 – Agree on standards/approaches
14.05.2025 53
Stakeholders taking the Framework further
• QualityLink continuing the standards alignment www.quality-link.eu
14.05.2025 54
Taking the Framework Further
• Activities in EDEH:
o Higher Education Interoperability Workgroup & Community
o Onboarding sessions for new members/colleagues
o Regular feedback or Q&A sessions
o E-learning modules on HE Interoperability
o Looking for alliances to pilot the resources
14.05.2025 55
Stakeholders taking the Framework further
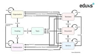
EduXS continuing the mapping
of services and standards
www.eduxs.eu
Chaos?
•
Chaos?
•
Chaos?
•
Chaos?
•
App is now available!
www.eduxs.eu
→ app.eduxs.eu
Thank you for your attention!
Join the EDEH HE Interoperability Channel:
https://ec.europa.eu/eusurvey/runner/interoperability_workgroup_application
On behalf of the core consortium members for the Interoperability Workgroup
& Others
Thank you for your attention!

Interoperability for European Alliances - Evelien Renders

  • 1.
    Interoperability for European Alliances 14May 2025 – EADTU Summit Evelien Renders An initiative of the
  • 2.
  • 3.
    Four areas ofdigitalisation in education • Digital literacy, research with databases, AI, … Teaching students about digitalisation (content) • Blended, virtual/hybrid classroom, videos, flipped classroom, LMS, … Delivering teaching in a digital way (delivery) • Rostering, course creation, enrollment, assessment, accreditation, SIS, … Facilitating teachers by support staff (education logistics) • HR, Finance, communication, … General business processes (organisational)
  • 4.
    14.05.2025 4 A EuropeanCommission initiative, funded by the Erasmus+ programme (2021-2027) and operated by a consortium of 13 organisations under a service contract with the European Education and Culture Executive Agency (EACEA) to serve as: 1. Collaborative Community of Practice 2. Knowledge-sharing and mapping EU tool 3. Platform to accelerate innovation in digital education ➢ To help overcome the fragmentation of digital education policy, research, and implementation practices at the European level ➢ To foster cooperation and exchange in the field of digital education An initiative of the European Digital Education Hub (EDEH)
  • 5.
    14.05.2025 5 Many differentstandards, systems and technologies 65 EUAs with more than 570 higher education institutions, which use their own or different systems… A standardised Framework to create a more interconnected, efficient, and inclusive European higher education landscape A solution that bridges existing systems An initiative of the 65 European University Alliances in Europe
  • 7.
    14.05.2025 7 Starting thejourney: Impact and actors
  • 8.
    14.05.2025 8 Unlocking theFull Picture: The state of interoperability in European Higher Education
  • 9.
    14.05.2025 9 Aninitiative of the Doing the health check: Strengths and opportunities
  • 10.
    14.05.2025 10 Building thehouse: What is in place & what is missing
  • 11.
    14.05.2025 11 Going shopping: Recommendations,tools, and standards for success
  • 12.
    14.05.2025 12 Taking thetools: Hands-on resources for implementation
  • 13.
    An initiative of the Referencearchitecture with main components required for interoperability Implementation guidelines for higher education institutions and alliances Governance model for higher education interoperability (at the European level) Inventory Mapping status quo, gaps and requirements for the 8 use cases Outputs delivered in March 2025 European Higher Education Interoperability Framework
  • 14.
    14.05.2025 15 Methodology formapping and synthesis • 41 out of at that time 50 alliances participated • 14 online mapping sessions • 11 squads meetings • Data collected from alliances technical documentation & feedback excel file 82% 18% Participant alliances Remaining alliances
  • 15.
    14.05.2025 16 Most alliancesare in early stages of interoperability 0% 10% 20% 30% 40% 50% 60% 70% 80% Early phase Mid phase Advanced phase TOTAL OF ALLIANCES Feedback received Additionally researched alliances ✓ System inventories conducted ✓ Priorities decided ✓ Market analysis performed ✓ Pilots launched ✓ Solutions decided ✓ Direction determined ✓ Interoperability operational ✓ Piloting advanced ✓ Mainstreaming ongoing
  • 16.
  • 17.
    14.05.2025 18 Aninitiative of the Our goal: a seamless cross-national learner journey MC Bachelor Master MC User identity, accounts, wallet, … fully interoperable throughout the journey
  • 18.
    14.05.2025 19 One learner Onealliance = Nine institutions Meet Sam →
  • 19.
  • 20.
    14.05.2025 21 Support andteacher staff work on the support cycles
  • 21.
  • 22.
  • 23.
  • 24.
  • 25.
  • 26.
  • 27.
  • 28.
  • 29.
  • 30.
  • 31.
  • 32.
    To create ajoint course catalogue for the learner to choose from... Orientation Education Application Certification Visual provided by www.interopvisual.eu
  • 33.
    … a wholeinvisible ecosystem is needed. Colleagues are working together across four layers Visual provided by www.interopvisual.eu
  • 34.
    Users & Services Visualprovided by www.interopvisual.eu
  • 35.
  • 36.
  • 37.
    Technology Visual provided bywww.interopvisual.eu
  • 38.
  • 39.
    14.05.2025 43 Alliances prioritiselearner-facing use cases
  • 40.
    14.05.2025 44 Used toolsinsights: #1 Discover 31% 17% 53% Commercial Open source Own
  • 41.
    14.05.2025 45 Deep Diveinto the Implementation Resources
  • 42.
  • 43.
  • 44.
  • 45.
    14.05.2025 51 Example: Phase3 – Agree on standards/approaches
  • 46.
    14.05.2025 53 Stakeholders takingthe Framework further • QualityLink continuing the standards alignment www.quality-link.eu
  • 47.
    14.05.2025 54 Taking theFramework Further • Activities in EDEH: o Higher Education Interoperability Workgroup & Community o Onboarding sessions for new members/colleagues o Regular feedback or Q&A sessions o E-learning modules on HE Interoperability o Looking for alliances to pilot the resources
  • 48.
    14.05.2025 55 Stakeholders takingthe Framework further EduXS continuing the mapping of services and standards www.eduxs.eu
  • 49.
  • 50.
  • 51.
  • 52.
  • 58.
    App is nowavailable! www.eduxs.eu → app.eduxs.eu
  • 59.
    Thank you foryour attention! Join the EDEH HE Interoperability Channel: https://ec.europa.eu/eusurvey/runner/interoperability_workgroup_application On behalf of the core consortium members for the Interoperability Workgroup & Others
  • 60.
    Thank you foryour attention!