網路行銷工具本身成本低
不代表整體操作成本就低
黃昱銘 / 玉米
臺北市中小企業榮譽指導員協進會 2013地方特色委員會副主委
臺北相機街 秘書長
攝影線上 站長
骨灰級部落客
專長:網路行銷與虛實整合、活動策劃、影像與內容顧問、
節目策劃與製作
huang.yuming@gmail.com
https://www.facebook.com/huang.yuming
網路行銷的特性,
讓我們選擇它做為行銷的管道
突破宇宙的束縛 – 跨越傳統時間與地域概念。
 時間 Time
◦ 即時性 – 同步、時間縮減
◦ 擴時性 – 非同步、任何時間
 地域 Space
◦ 全球性 – 全球化的資訊傳遞
◦ 時區性 – 依地球不同時區的生活圈來劃分
 目標受眾 Target
◦ 廣大性 – 人人都有機會接觸資訊
◦ 專一性 – 特定族群的消息傳達
 網路其實已經發展超過了二十年
 網路的傳輸速度與日俱增
 行動網路的普及,加強了網際網路的觸及範圍
 e世代與雲端工具的興起,離不開的工具世界
 社群從人際網路擴充到網際網路
 現代人黏在網路上的時間越來越久
人際 網際
網路
社群
實體虛擬間越來越頻繁的互動關係
 異
◦ 行銷領域的差異性
◦ 時間與空間的限制與否
◦ 使用的工具與其成本
 同
◦ 一樣都是在做行銷
◦ 都得直接和消費者溝通
◦ 目的都必需提前確立
◦ 都得花時間與資源經營
Market
市場
ing
進行式
Marketing
行銷
 行銷是
個人或群體通過創造並同他人交換產品和價值,以滿足需
求與慾望的一種社會和管理過程 - Philip Kotler
•行銷環境偵測
•建立網路行銷目標
分析市場機會與
消費者行為
•市場區隔 Segmentation
•選擇目標市場 Targeting
•產品或品牌定位 Position
研究並選擇目標
市場 (STP)
•產品 Product
•定價 Price
•通路 Place
•推廣 Promotion
發展並擬定行
銷組合4P決策
•建立行銷組織 (人力架構)
•執行行銷方案 (訂定目的)
•控制行銷績效 (KPI)
行銷活動之組織、
執行與控制
Philip Kotler
行銷管理的定義:
「對行銷活動的分析、規劃、
執行與控制的過程」
四個階段、七個步驟
企業整體
策略
行銷策略
網路行銷
策略
企業網站
定位與功能
市場區隔
Segmentation,S
•確認市場區隔的基
礎
•剖析各個區隔市場
的輪廓
目標市場
Targeting, T
•衡量各區隔市場的
吸引力
•選擇目標市場
市場定位
Positioning, P
•為每一個區隔市場
擬定可行的定位
•發展並表現所選定
的定位觀念
•擬定達成該定位的
行銷組合4P+4C
Product Price Place Promotion
市場區隔的內
涵 – 集中力道
無差異行銷
(undifferentiated
marketing)
差異行銷
(differentiated
marketing)
集中行銷
(concentration
marketing)
為何要進行市
場區隔
消費者需求與習性
不同
集中資源在興趣最
大的目標顧客
定義目標市場→有
效分配資源。目標
精確,更易評估,
可達更高行銷績效。
市場區隔的基
礎
地理性
(Geographic)
人口統計
(Demographic)
心理方面
(Psycho graphic)
行為方面
(Behavioral)
市場區隔方法
與步驟
事前區隔化模式
(Prior
Segmentation
Model)
事後區隔化模式
(Post Hoc
Segmentation
Design)
彈性區隔化模式
(Flexible
Segmentation
Model)
成份區隔化模式
(Componential
Segmentation
Model)
評估市場區隔
是否有效
可衡量性
Measurability
足量性
Substantiality
可接近性
Accessibility
可區別性
Differentiable
可行動性
Actionable
網路行銷規劃
大眾市場
mass market
利基市場
niche market
微市場
micro market
個人
individual
大眾行銷
mass marketing
利基行銷
niche marketing
微行銷
micro marketing
個人化行銷
personalization
長期獲利 競爭威脅 供應商
本身目標
與資源
產品定位
以產品屬性的特色或顧客想要的價值來定位
以價格與品質的高低來定位
以產品的用途來定位
以產品使用者的身份區別來定位
以產品群的相對性來定位
以競爭廠商的相對性來定位
網路行銷規劃
•Convenience•Communication
•Cost•Customer needs
and wants
Product Price
PlacePromotion
 「互動」是現代網路社群最重要的一件事。
 行銷4R、4C與4P
◦ Relationships 良好的顧客關係
◦ Retrenchment 提供豐富資訊減尐顧客不便
◦ Relevancy 專精服務項目建立專業形象
◦ Rewart 給予忠誠顧客附帶的獎賞
 由需要 (needs) 轉向慾望 (wants)
◦ Abrraham Maslow 需求理論
工預善其事,必先利其器
別為了要網路行銷而做網路行銷
 「家」在哪裡
◦ 公司或品牌官網?
◦ 形象粉絲頁?
◦ 互動部落格?
 回到商品
◦ 商品特性 – 有形、無形
 別抱著亂槍打鳥的廣告心態
 有「內容」才能立於不敗之地
目的
目標
策略
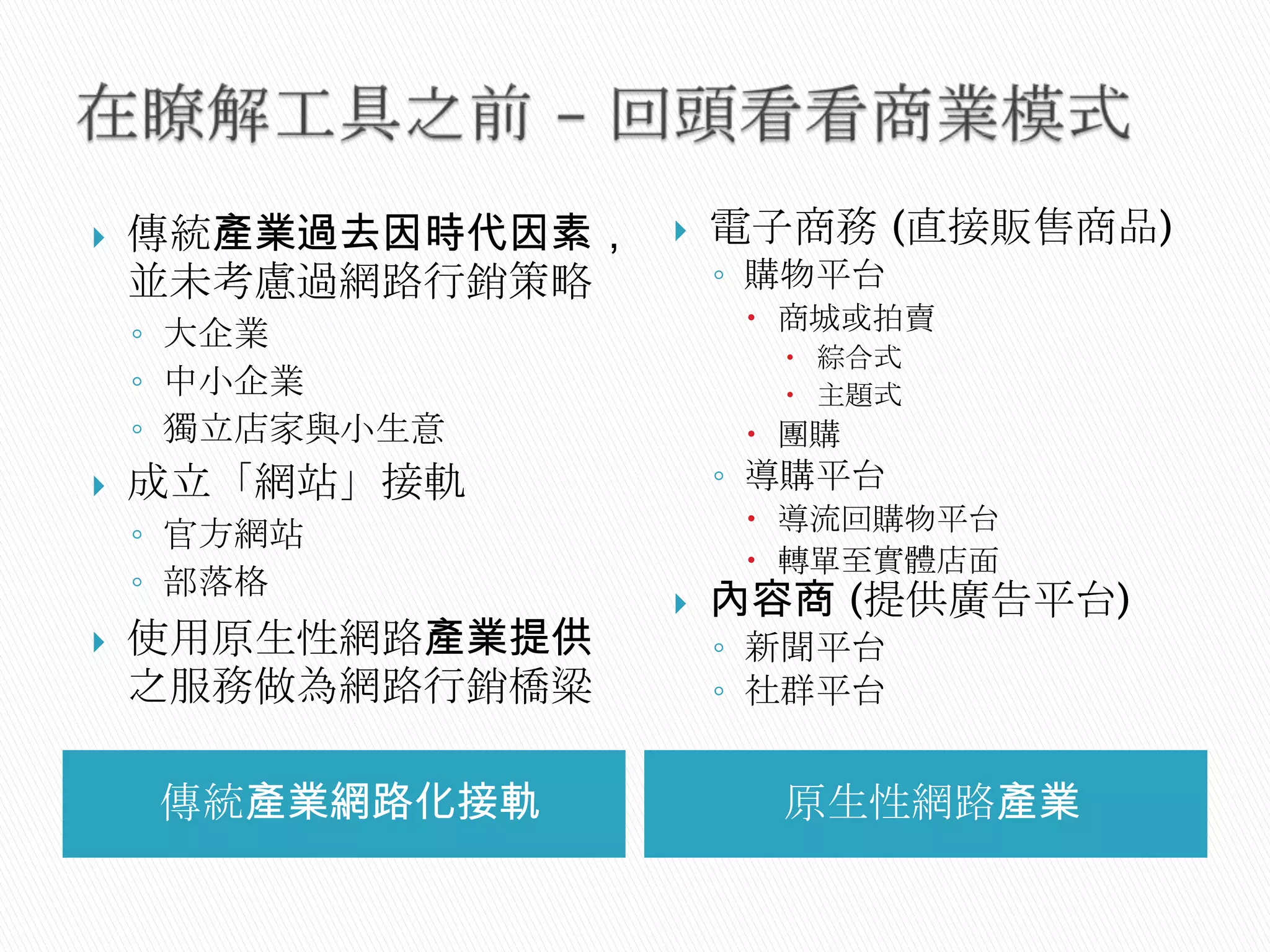
傳統產業網路化接軌 原生性網路產業
 傳統產業過去因時代因素,
並未考慮過網路行銷策略
◦ 大企業
◦ 中小企業
◦ 獨立店家與小生意
 成立「網站」接軌
◦ 官方網站
◦ 部落格
 使用原生性網路產業提供
之服務做為網路行銷橋粱
 電子商務 (直接販售商品)
◦ 購物平台
 商城或拍賣
 綜合式
 主題式
 團購
◦ 導購平台
 導流回購物平台
 轉單至實體店面
 內容商 (提供廣告平台)
◦ 新聞平台
◦ 社群平台
•關鍵字廣告
•各類網站廣告
•社群網站
資訊曝光 (廣告)
•SEO (搜尋引擎優化)
•關鍵字廣告
•社群網站
導流至
特定網站或網頁
•電子商務
•關鍵字廣告
•社群網站
賣出商品
•關鍵字廣告
•社群網站
將人潮導入實體空間
•Google analytics 或其他流量監測工具
•社群網站 – 統計關心者人數
統計動作人次
人潮與資訊匯流的最佳場所
 粉絲頁的優點
◦ 直接與品牌、概念與商品喜好者溝通
◦ 可直接檢視過去一週至兩週的使用者互動狀況,依實際情
況調整內容策略
◦ 可下廣告擴大宣傳
 個案實例分享
◦ 攝影線上
◦ 臺北相機街
◦ 其他
 粉絲頁人數越多越好?
◦ 多尐「活」粉絲
◦ 互動率多寡
 粉絲頁的名稱取公司名或產品名?
◦ 和官網的差異是?
◦ 知名度高與知名度低的狀況?
 粉絲頁是免費的,都不用花預算?
◦ 優質的原創內容製作需要的基本人手
 內容專案管理人
 文案
 美編
 微網誌
◦ 新浪微博
◦ Twitter
 LBS (Location based service)
◦ Foursuare
◦ 街旁
 圖像分享
◦ flickr
◦ Pinterest
◦ Instagram
◦ 360
 影音分享
◦ Youtube
◦ Vimeo
 這一切透過行動網路,都和你隨身的手機發生了關係。
Online to Off-line
線上到線下、虛擬到實體
也可以反過來操作
 由網路端 (線上、Online) 發起的活動
 經適當設計與操作,將線上的用戶流量,轉至實體
場地或店面 (線下、Off Line) 參與活動或購買。
 這樣子的活動就簡稱 O2O。
 當然也可以從線下回到線上。
 O2O不是新概念,BBS時代的O2O實例分享。
 網路工具只是工具,不是解決方案,策略的安排和
目標執行才是整體行銷的關鍵。
透過社群網路凝聚消費者的心
 目的,是定義一個或多個大方向。
 目標 (關鍵績效指標、KPI、Key Performance Indicators)
◦ S (Specific): 明確的
◦ M (Measurable):可測量的
◦ A (Achievable):可達成的
◦ R (Relevant):相關的
◦ T (Time specific):可按時完成的
 策略訂定是為了達成目標。
目的 目標 策略
•關鍵字廣告
•各類網站廣告
•社群網站
資訊曝光 (廣告)
•SEO (搜尋引擎優化)
•關鍵字廣告
•社群網站
導流至
特定網站或網頁
•電子商務
•關鍵字廣告
•社群網站
賣出商品
•關鍵字廣告
•社群網站
將人潮導入實體空間
•Google analytics 或其他流量監測工具
•社群網站 – 統計關心者人數
統計動作人次
目的 目標 策略
增加網路
知名度
粉絲頁目標族群按讚數達到10,000個
1. 經營相關內容
2. 下FB廣告費用
3. 增加與舊有粉絲的互動
增加網路
下單量
當月購買商品成交總數增加100件
1. 下關鍵字廣告引流100萬人次
2. 粉絲專頁話題曝光,製作內容後,下
FB廣告費用,觸擊達5萬人
宣傳參加
實體活動
報名人數超過50人
1. 粉絲專頁活動話題曝光
2. 下FB廣告費用,觸擊達3萬人
3. 使用方便繳費報名之網路工具
鼓勵網友
到實體店面
豬腳麵線單月賣出600碗
1. 促銷「打卡豬腳麵線第二碗六折」
2. 粉絲專頁議題曝光,並下FB廣告觸擊
達6萬人。
3. 現場製作打卡 QR-code 宣傳立牌
 Dell的行銷案例
直接銷售
透過網路科技
先接單後生產以顧客為中心
網路科技直接銷
售
簡化採購流程
先接單後生產
為顧客量身訂做
以顧客為中心
一對一的關係
所有一般顧客
註冊顧客
簽約顧客
白金顧客
 Top 1-5
1. 鄭振和 Jenher Jeng (科學家,連載小說「2355AD」)
2. Facebook 行銷策略 (Facebook半官方宣傳專頁)
3. 周杰倫 Jay Chou (藝人明星)
4. Yahoo!奇摩新聞 (網路媒體)
5. 7-ELEVEN (實體通路品牌)
 Top 6-10
6. 好物推薦 (轉貼非原創內容)
7. 馬英九總統 (政治人物)
8. 笑彈發射站 (轉貼非原創內容)
9. 楊丞琳 Rainie Yang (藝人明星)
10. 不正常人類研究中心 (轉貼非原創內容)
 Top 11-15
11. 隋棠 Sonia Sui 官方粉絲團 (藝人明星)
12. 統一星巴克咖啡同好會 (實體通路軟性議題)
13. Garena《英雄聯盟 LOL》 (網路遊戲)
14. 非正常人類研究學院 (轉貼非原創內容)
15. 陳建州﹏黑人老大 (藝人明星)
 Top 16-20
16. 王力宏 Wang Leehom (藝人明星)
17. 7-ELEVEN愛世界 (品牌軟性主題)
18. Mr. Movie 台灣電影達人 (轉貼非原創內容)
19. Sandy&Mandy (網路名人-人氣雙胞胎)
20. Jeremy Lin 林書豪 (籃球球星)
 Top 21-25
21. 范范 范瑋琪 (藝人明星)
22. 田馥甄 (藝人明星)
23. 食尚玩家 (節目與藝人)
24. 安心亞 (藝人明星)
25. 我愛看影片 (轉貼非原創內容)
 我們可以發現,原本在實體生活中知名度高的品牌、名人,在網路上的曝光率和討論
黏著度就相對地高。這個就是O2O雙向影響的最好例子。
 反觀我們自己的品牌與商品,在實體所做的行銷策略,是否和網路行銷有所掛勾?其
目的為何?目標是否可以相互協助?…
 其他案例內容
 其他現場互動之實例分析
黃昱銘 / 玉米
臺北市中小企業榮譽指導員協進會 2013地方特色委員會副主委
臺北相機街 秘書長
攝影線上 站長
骨灰級部落客
專長:網路行銷與虛實整合、活動策劃、影像與內容顧問、節目策劃與製作
huang.yuming@gmail.com
https://www.facebook.com/huang.yuming

Internet Marketing tools and strategy