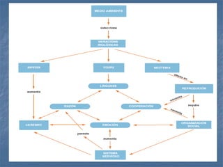
Intelixencia e cerebro
TEMA 4: 1ª PARTE
En que nos diferenciamos dos animais, sobre todo dos
nosos parentes máis Próximos?
Cal foi o elemento que fixo que os humanos
desenvolvesen a súa capacidade de resolver problemas
de formas novas?
Algúns antropólogos afirman que esa capacidade ten
moito que ver coas nosas habilidades sociais.
Por qué somos mais listos?
Un cerebro para sobrevivir
 Compartimos cos demais animais algunhas estructuras básicas cerebrais:
 Cordón espiñal: medula, o talo cerebral e cerebelo (funcións de
reprodución, autoconservación e corporais automáticas
 Complexo reptiliano: o olfactostriatum, corpus striatum e globus
pallidus (rexe os comportamentos agresivos e os comportamentos rituais)
 Sistema límbico ou cerebro mamífero: tálamo, hipotálamo, amígdala,
pituitaria e hipocampo (relacionase coa emocións: medo, ansiedade, apego e
altruísmo).
 Neocórtex ou cerebro humano: lóbulos frontais, parietais, occipitais e temporais
(depósito da maioría das funcións cognoscitivas)
 As características do cerebro humano son:
 Desenvolvemento acusado do lóbulo frontal
 Asimetría entre hemisferios cerebrais
 Desenvolvemento do neocórtex.
O cerebro en evolución
A asimetría do cerebro
 especialización de cada unha das rexións cerebrais para distintas
funcións:
 hemisferio esquerdo Relaciónase coa capacidade analítica:
 control do aparato fonador e funcións lingüísticas
 manexo lóxico da información
 control do tempo
 planificación, execución e toma de decisións
 tamén á memoria a longo prazo
 pensamento hipotético dedutivo.
 O hemisferio dereito se relaciona coa capacidade intuitiva:
 elabora e procesa a información (sons, imaxes, olores ou
sensacións)
 Integra nun todo.
 Dirixe as habilidades visuais, artísticas e musicais
 A especialización determina:
 uso dominante da man dereita (rexida polo hemisferio esquerdo)
 o cruce dos hemicampos visuais de ambos os ollos.
 Supón unha diferenza no modo de interpretar información
 permite a creatividade e a invención.
A complexidade do neocórtex
 Orixinouse hai máis ou menos 1 millón de
anos.
 É a parte máis superficial do cerebro, ten
un grosor duns 3 mm
 É o que nos proporciona todas as nosas
lembranzas, coñecementos, habilidades e
experiencia
 Grazas aos seus cerca de 20 millóns de
neuronas interconectadas.
 Mellora a capacidade de comunicación
 Propicia a mellora nas habilidades
sociais dentro do grupo
A evolución do neocórtex
O lobulo frontal
 O lóbulo frontal é o responsable dalgunhas capacidades
cognitivas exclusivamente humanas:
 o control das emocións
 a planificación e anticipación
 o control da memoria
 o control sobre o aparato fonador que permite a linguaxe.
 área de Broca: área específica do lóbulo frontal que
controla a linguaxe e só posúen os humanos
 Ao longo da evolución humana:
 O lóbulo frontal foi crecendo en tamaño en relación ao resto do
corpo
 A súa superficie fíxose máis complexa.
 O aumento do tamaño está en relación directa co tamaño do grupo
social.
 As capacidades lingüísticas desenvolvéronse ao mesmo tempo e
permitiron mellor a complexidade social.
 proporción entre o tamaño da parte e a do encéfalo
Evolución e encefalización
 Foi posible por:
 Cambio na alimentación: que permitiu aumentar o peso
do cerebro
 Bipedia que implicou cambios:
 No burato occipital que permitiu soster un maior
volume cerebral
 No oso esfenoides que permitiu aumentar o tamaño
do cranio ao situarse en posición vertical
Intelixencia e cerebro
 Tamaño relativo do encéfalo: a relación entre o tamaño do
encéfalo e o do corpo do animal
 Índice de encefalización: relación entre o valor esperado
(para o peso do seu encéfalo dado o peso corporal) e o valor
real. (1 é o valor normal para a especie)
 O índice de encefalización é proporcional á intelixencia.
Cerebro e estómago
 O aumento do cerebro requiriu:
 Un aumento da consumo de enerxía metabólica
 A diminución do gasto enerxético a outros niveis
(dixestivos, disipación da calor...)
 Unha diversificación da dieta
 Unha dieta máis proteica: consumo de carne
 As estratexias colectivas na busca de alimento: caza,
grupo social, planificación
Xenes e linguaxe
 O cerebro do homo sapiens
 Formouse despois da derradeira glaciación
 Leva consigo unha mutación: o xene FOXP2
 Presente en todos os mamíferos, no ser humano actual
codifica unha proteína diferente.
 Codifica unha proteína crucial para o desenvolvemento das
áreas de Wernicke e Broca, situadas no hemisferio
esquerdo.
 intervén tamén no control das estruturas que permiten a
linguaxe articulada.
Unha infancia moi longa
 O aumento do cerebro implica
 O nacemento prematuro que require coidados da parella
 Un crecemento do cerebro despois do parto que require interacción
social
 A neotenia ou retención de caracteres xuvenís nos adultos da
especie.
 A posibilidade de non pechar a aprendizaxe
 A falta de especialización
CURIOSIDADES
A inmatureza no ser humano prolóngase moito,
tanto, que mesmo os individuos adultos seguen
mantendo condutas infantís durante toda a súa
vida. Os seres humanos adultos non deixamos de
xogar e xogando estamos aprendendo durante
todo o noso percorrido vital.

Intelixencia e cerebrob

  • 1.
  • 2.
    En que nosdiferenciamos dos animais, sobre todo dos nosos parentes máis Próximos? Cal foi o elemento que fixo que os humanos desenvolvesen a súa capacidade de resolver problemas de formas novas? Algúns antropólogos afirman que esa capacidade ten moito que ver coas nosas habilidades sociais. Por qué somos mais listos?
  • 3.
    Un cerebro parasobrevivir  Compartimos cos demais animais algunhas estructuras básicas cerebrais:  Cordón espiñal: medula, o talo cerebral e cerebelo (funcións de reprodución, autoconservación e corporais automáticas  Complexo reptiliano: o olfactostriatum, corpus striatum e globus pallidus (rexe os comportamentos agresivos e os comportamentos rituais)  Sistema límbico ou cerebro mamífero: tálamo, hipotálamo, amígdala, pituitaria e hipocampo (relacionase coa emocións: medo, ansiedade, apego e altruísmo).  Neocórtex ou cerebro humano: lóbulos frontais, parietais, occipitais e temporais (depósito da maioría das funcións cognoscitivas)  As características do cerebro humano son:  Desenvolvemento acusado do lóbulo frontal  Asimetría entre hemisferios cerebrais  Desenvolvemento do neocórtex.
  • 4.
    O cerebro enevolución
  • 5.
    A asimetría docerebro  especialización de cada unha das rexións cerebrais para distintas funcións:  hemisferio esquerdo Relaciónase coa capacidade analítica:  control do aparato fonador e funcións lingüísticas  manexo lóxico da información  control do tempo  planificación, execución e toma de decisións  tamén á memoria a longo prazo  pensamento hipotético dedutivo.  O hemisferio dereito se relaciona coa capacidade intuitiva:  elabora e procesa a información (sons, imaxes, olores ou sensacións)  Integra nun todo.  Dirixe as habilidades visuais, artísticas e musicais  A especialización determina:  uso dominante da man dereita (rexida polo hemisferio esquerdo)  o cruce dos hemicampos visuais de ambos os ollos.  Supón unha diferenza no modo de interpretar información  permite a creatividade e a invención.
  • 8.
    A complexidade doneocórtex  Orixinouse hai máis ou menos 1 millón de anos.  É a parte máis superficial do cerebro, ten un grosor duns 3 mm  É o que nos proporciona todas as nosas lembranzas, coñecementos, habilidades e experiencia  Grazas aos seus cerca de 20 millóns de neuronas interconectadas.  Mellora a capacidade de comunicación  Propicia a mellora nas habilidades sociais dentro do grupo
  • 9.
    A evolución doneocórtex
  • 10.
    O lobulo frontal O lóbulo frontal é o responsable dalgunhas capacidades cognitivas exclusivamente humanas:  o control das emocións  a planificación e anticipación  o control da memoria  o control sobre o aparato fonador que permite a linguaxe.  área de Broca: área específica do lóbulo frontal que controla a linguaxe e só posúen os humanos
  • 11.
     Ao longoda evolución humana:  O lóbulo frontal foi crecendo en tamaño en relación ao resto do corpo  A súa superficie fíxose máis complexa.  O aumento do tamaño está en relación directa co tamaño do grupo social.  As capacidades lingüísticas desenvolvéronse ao mesmo tempo e permitiron mellor a complexidade social.  proporción entre o tamaño da parte e a do encéfalo
  • 12.
    Evolución e encefalización Foi posible por:  Cambio na alimentación: que permitiu aumentar o peso do cerebro  Bipedia que implicou cambios:  No burato occipital que permitiu soster un maior volume cerebral  No oso esfenoides que permitiu aumentar o tamaño do cranio ao situarse en posición vertical
  • 13.
    Intelixencia e cerebro Tamaño relativo do encéfalo: a relación entre o tamaño do encéfalo e o do corpo do animal  Índice de encefalización: relación entre o valor esperado (para o peso do seu encéfalo dado o peso corporal) e o valor real. (1 é o valor normal para a especie)  O índice de encefalización é proporcional á intelixencia.
  • 14.
    Cerebro e estómago O aumento do cerebro requiriu:  Un aumento da consumo de enerxía metabólica  A diminución do gasto enerxético a outros niveis (dixestivos, disipación da calor...)  Unha diversificación da dieta  Unha dieta máis proteica: consumo de carne  As estratexias colectivas na busca de alimento: caza, grupo social, planificación
  • 16.
    Xenes e linguaxe O cerebro do homo sapiens  Formouse despois da derradeira glaciación  Leva consigo unha mutación: o xene FOXP2  Presente en todos os mamíferos, no ser humano actual codifica unha proteína diferente.  Codifica unha proteína crucial para o desenvolvemento das áreas de Wernicke e Broca, situadas no hemisferio esquerdo.  intervén tamén no control das estruturas que permiten a linguaxe articulada.
  • 17.
    Unha infancia moilonga  O aumento do cerebro implica  O nacemento prematuro que require coidados da parella  Un crecemento do cerebro despois do parto que require interacción social  A neotenia ou retención de caracteres xuvenís nos adultos da especie.  A posibilidade de non pechar a aprendizaxe  A falta de especialización
  • 19.
    CURIOSIDADES A inmatureza noser humano prolóngase moito, tanto, que mesmo os individuos adultos seguen mantendo condutas infantís durante toda a súa vida. Os seres humanos adultos non deixamos de xogar e xogando estamos aprendendo durante todo o noso percorrido vital.