Download free for 30 days
Sign in
Upload
Language (EN)
Support
Business
Mobile
Social Media
Marketing
Technology
Art & Photos
Career
Design
Education
Presentations & Public Speaking
Government & Nonprofit
Healthcare
Internet
Law
Leadership & Management
Automotive
Engineering
Software
Recruiting & HR
Retail
Sales
Services
Science
Small Business & Entrepreneurship
Food
Environment
Economy & Finance
Data & Analytics
Investor Relations
Sports
Spiritual
News & Politics
Travel
Self Improvement
Real Estate
Entertainment & Humor
Health & Medicine
Devices & Hardware
Lifestyle
Change Language
Language
English
Español
Português
Français
Deutsche
Cancel
Save
Submit search
EN
Uploaded by
Sun Quan Huang
PPT, PDF
543 views
INS inter-lecture #1 網絡社會與訊息化城市第二講 -網絡社會的空間新形式
AI-enhanced description
本文探讨了网络社会下全球都市区域的形成及其对区域规划的重要性。强调城市治理在经济全球化和新自由主义背景下的变化,指出地方发展的新挑战和机遇。分析了城市化的特征以及生态危机对未来城市发展的影响。
Education
◦
Related topics:
Urban Planning
•
Read more
2
Save
Share
Embed
Embed presentation
Download
Downloaded 26 times
1
/ 90
2
/ 90
3
/ 90
4
/ 90
5
/ 90
6
/ 90
7
/ 90
8
/ 90
9
/ 90
10
/ 90
11
/ 90
12
/ 90
13
/ 90
14
/ 90
15
/ 90
16
/ 90
17
/ 90
18
/ 90
19
/ 90
20
/ 90
21
/ 90
22
/ 90
23
/ 90
24
/ 90
25
/ 90
26
/ 90
27
/ 90
28
/ 90
29
/ 90
30
/ 90
31
/ 90
32
/ 90
33
/ 90
34
/ 90
35
/ 90
36
/ 90
37
/ 90
38
/ 90
39
/ 90
40
/ 90
41
/ 90
42
/ 90
43
/ 90
44
/ 90
45
/ 90
46
/ 90
47
/ 90
48
/ 90
49
/ 90
50
/ 90
51
/ 90
52
/ 90
53
/ 90
54
/ 90
55
/ 90
56
/ 90
57
/ 90
58
/ 90
59
/ 90
60
/ 90
61
/ 90
62
/ 90
63
/ 90
64
/ 90
65
/ 90
66
/ 90
67
/ 90
68
/ 90
69
/ 90
70
/ 90
71
/ 90
72
/ 90
73
/ 90
74
/ 90
75
/ 90
76
/ 90
77
/ 90
78
/ 90
79
/ 90
80
/ 90
81
/ 90
82
/ 90
83
/ 90
84
/ 90
85
/ 90
86
/ 90
87
/ 90
88
/ 90
89
/ 90
90
/ 90
More Related Content
PPT
INS inter-lecture #1 網絡社會與信息化城市第三講 -網絡中國的經濟再結構與區域空間結構改變
by
Sun Quan Huang
PPT
INS inter-lecture #1 網絡社會與信息化城市第四講:網絡社會的建築──建築即媒體,城市就是好萊塢?
by
Sun Quan Huang
PPT
首爾市社區與都市再生策略
by
OURsOURs
PDF
劉勇 <引用数据的可视化及网络分析>
by
Sun Quan Huang
PDF
'Gender Equality and the Knowledge Society - Anita Gurumurthy
by
itfc-resources
PPT
馬克思與搖頭丸
by
Sun Quan Huang
PDF
Right to dream2
by
Sun Quan Huang
PPTX
論中國的技術問題(三)
by
Sun Quan Huang
INS inter-lecture #1 網絡社會與信息化城市第三講 -網絡中國的經濟再結構與區域空間結構改變
by
Sun Quan Huang
INS inter-lecture #1 網絡社會與信息化城市第四講:網絡社會的建築──建築即媒體,城市就是好萊塢?
by
Sun Quan Huang
首爾市社區與都市再生策略
by
OURsOURs
劉勇 <引用数据的可视化及网络分析>
by
Sun Quan Huang
'Gender Equality and the Knowledge Society - Anita Gurumurthy
by
itfc-resources
馬克思與搖頭丸
by
Sun Quan Huang
Right to dream2
by
Sun Quan Huang
論中國的技術問題(三)
by
Sun Quan Huang
Similar to INS inter-lecture #1 網絡社會與訊息化城市第二講 -網絡社會的空間新形式
PPT
都市與都市化3
by
nhush
PPTX
地區活化、社會創新與共享經濟
by
OURsOURs
PPTX
區域計畫的下一步
by
OURsOURs
PPTX
磨課師:空間資訊與智慧城市 - 空間資訊與地方發展
by
逢甲大學 Feng Chia University
PPT
全國區域計畫政策方向
by
cettw
PPTX
2013 計畫複審簡報版 v1.5 20131127
by
National Changhua University of Education
PPTX
geo4-ch10臺灣的區域發展(95翰林版)
by
nhush
PPTX
磨課師:空間資訊與智慧生活 - 生活中的空間資訊
by
逢甲大學 Feng Chia University
PPTX
2014 tai ccat 期中審查簡報 v2.3 20140812 簡報版
by
National Changhua University of Education
PDF
氣候暖化的挑戰與因應
by
communit
PDF
具備規劃及都市視野的都市安全治理思維
by
OURsOURs
PPTX
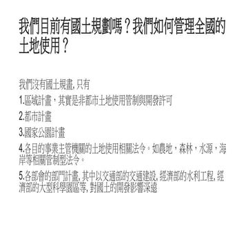
20161208國土計畫與農地農用
by
cettw
PDF
從區域計畫到國土計畫
by
cettw
PPT
國土計畫法民間論壇
by
editor taiwan
PPTX
國土及區域計畫 (1)
by
Ming Chao
PDF
生態城鎮-李永展
by
communit
PPT
國土治理的體制與挑戰
by
cettw
PDF
南港簡報
by
National Taipei University
PPTX
Tai ccat 2013 期中報告
by
National Changhua University of Education
PDF
20161121 再生能源公民參與機制及相關法令研析
by
律 理
都市與都市化3
by
nhush
地區活化、社會創新與共享經濟
by
OURsOURs
區域計畫的下一步
by
OURsOURs
磨課師:空間資訊與智慧城市 - 空間資訊與地方發展
by
逢甲大學 Feng Chia University
全國區域計畫政策方向
by
cettw
2013 計畫複審簡報版 v1.5 20131127
by
National Changhua University of Education
geo4-ch10臺灣的區域發展(95翰林版)
by
nhush
磨課師:空間資訊與智慧生活 - 生活中的空間資訊
by
逢甲大學 Feng Chia University
2014 tai ccat 期中審查簡報 v2.3 20140812 簡報版
by
National Changhua University of Education
氣候暖化的挑戰與因應
by
communit
具備規劃及都市視野的都市安全治理思維
by
OURsOURs
20161208國土計畫與農地農用
by
cettw
從區域計畫到國土計畫
by
cettw
國土計畫法民間論壇
by
editor taiwan
國土及區域計畫 (1)
by
Ming Chao
生態城鎮-李永展
by
communit
國土治理的體制與挑戰
by
cettw
南港簡報
by
National Taipei University
Tai ccat 2013 期中報告
by
National Changhua University of Education
20161121 再生能源公民參與機制及相關法令研析
by
律 理
More from Sun Quan Huang
PPTX
Rupali Gupte & Prasad Shetty:Propositions to see Cities
by
Sun Quan Huang
PPTX
loadingthon 陳瑞霖 〈開放街圖的實踐〉
by
Sun Quan Huang
PDF
Loadingthon /余志海演講 〈我是如何设计教育的?〉
by
Sun Quan Huang
PPTX
論中國的技術問題(一)
by
Sun Quan Huang
PDF
Loadingthon 致詞
by
Sun Quan Huang
PDF
團結經濟的理念與國際經驗
by
Sun Quan Huang
PPT
INS inter-lecture #1 網絡社會與信息化城市第一講
by
Sun Quan Huang
PPTX
論中國的技術問題(二)
by
Sun Quan Huang
PPTX
Black sites&transparencylayers
by
Sun Quan Huang
PDF
Loadingthon 劉又瑄 <新時代的溝通武器:資訊設計>
by
Sun Quan Huang
PPTX
Loadingthon 解勇 <暴力语言会变成凶器>
by
Sun Quan Huang
PDF
Loadingthon 〈身體實踐了解網絡社會〉
by
Sun Quan Huang
Rupali Gupte & Prasad Shetty:Propositions to see Cities
by
Sun Quan Huang
loadingthon 陳瑞霖 〈開放街圖的實踐〉
by
Sun Quan Huang
Loadingthon /余志海演講 〈我是如何设计教育的?〉
by
Sun Quan Huang
論中國的技術問題(一)
by
Sun Quan Huang
Loadingthon 致詞
by
Sun Quan Huang
團結經濟的理念與國際經驗
by
Sun Quan Huang
INS inter-lecture #1 網絡社會與信息化城市第一講
by
Sun Quan Huang
論中國的技術問題(二)
by
Sun Quan Huang
Black sites&transparencylayers
by
Sun Quan Huang
Loadingthon 劉又瑄 <新時代的溝通武器:資訊設計>
by
Sun Quan Huang
Loadingthon 解勇 <暴力语言会变成凶器>
by
Sun Quan Huang
Loadingthon 〈身體實踐了解網絡社會〉
by
Sun Quan Huang
INS inter-lecture #1 網絡社會與訊息化城市第二講 -網絡社會的空間新形式
1.
第二講 網絡社會 的新空間形式── 網絡都市化過程中 的 全球都會區域浮現 (New Spatial Form
of Network Society: Emerging Global Metropolitan Regions in Networked Urbanization) (11/11) 夏鑄九
2.
前言── • 這是塑造空間的專業者在面對當前全球化下 的社會與空間劇變最重要的趨勢,這也就是 區域規劃,政策規劃的天下,是專業分工中 有最有能力、眼光、以及經驗者始能擔當的 大任。 • 由於網絡社會浮現所伴隨的資本主義的經濟 再結構,地方發展變成最緊要的課題,支持 專業的知識基礎主要是區域發展,也就是社 會科學的支持,尤其是經濟學,不過,是要 能洞悉全球與地方經濟連結的經濟學。
3.
• 國土與區域規劃的考量必須認識全球連結 ,不然連現實問題都掌握不了,國民經濟 這種思維角度早已經失去了現實條件規劃 。 • 然而,規劃一旦成為地方發展的制度性工 具,引領資本,激勵積累的機制設計時, 它同時帶來的治理危機也就迎面而至。 •
此外,考量國土規劃與區域發展,不再是 藍圖式的整體規劃而是受到軍事運籌影響 的策略性規劃,大陸稱為戰略性規劃,這 時,專業能力需要一種類似兵法上的空間 布局眼光,圖繪大地,激揚文字,為的是 能指點江山。
4.
簡言之, • 面對城市競爭: 全球都會區域的浮現, 全球經濟競爭下的城市治理角色, 新自由主義意識形態主導下的企業主義抬頭。 都市計劃脫離了福利國家模型下的管理主義,脫離了 勞動力集體消費的再生產功能,所以,成為引領資本 ,激勵積累的機制設計。 所以:我們看見… • 建築與規劃: 因為全球流動的力量,使得建築紀念性的象徵力量 與節點的門戶效應更要求擴大、國家權力弱化,市民 社會失去對應面,或者說市民社會也易於穿透國家機 器,於是公共空間市民性格與地方意義的競爭,都顯 得格外重要…
5.
• 建築批評: 由於 建築商品化與符號化,使得人們要求 認識建築:但是,操作性批評僅是文化成 見的再生產,仍然要記得義大利史家塔夫 利的提醒:沒有建築批評,只有建築史, 更需要建立對商品與符號解秘的能力… •
至於學院與專業者: 面對可持續的建築與規劃挑戰,需要對技 術與專業本身更多的反思能力…。
6.
一、巨變:全球都會區域的形構 • 我們正面臨歷史巨變 ,這是經濟、政治與 文化的巨變,在這個 轉化過程中,我們看 到了都市化升級。這 是全球信息化年代的 世界規模巨變的空間 結果。首先是都市化 升級,是更高的都市 化,被稱為是區域的 都市化 (regional urbanization)
,甚至 是網絡的都市化 (networked urbanization) 。
7.
我們審視今日的城市特 是徵 沒有城市的都市化
(urbanization without cities) 現象: • 城市是物質地根植於 空間集中的人類聚落 ,而且是在社會組織 與文化表現上的特殊 空間形式。 • 廿一世紀的城市也被 視為是沒有市民的城 市 (cities without citizen) ,當然,對華 人社會而言,這論點 有歐洲中心主義之嫌。
8.
• 至於區域 (region)
,則指 涉經濟活動的功能性連結 ,尤其是針對勞動市場、 消費市場、媒體市場的功 能性連結。 • 1980 年代起,區域在資本 主義經濟再結構中有著重 要作用 。
9.
• 本文有意對鉅形城市 (mega-cities)
的分析範疇,採用都會區域 (metropolitan regions) 一詞,而避免鉅形城市 (mega-cities) 、城市區域 (city-regions) 、城市群、或是城市連綿區等等措辭,帶來不必要的,在字 面上解釋的困擾。 • 簡言之,全球信息化資本主義 (global informational capitalism) 的空間形式 就是全球都會區域的浮現。
10.
• 在亞太,像是溫哥華—西 雅圖、北加州灣區—舊金 山—矽谷、南加州被稱為 是南方 (The
South) 的都 會區域,包括大洛杉磯、 聖地牙哥、甚至跨過墨西 哥邊境,東京—大阪、首 爾—仁川、從蘇澳市到屏 東市的台灣西海岸、珠三 角、長三角、京津冀、柔 佛—新加坡等等。
11.
• 那麼,什麼是都會區 域呢?都會區域做為 理論概念的建構,不 在於人口集中的規模 ,也不在於其廣袤的 都市地區,而在於其 指涉之關鍵特徵。 • 這特徵就是:
12.
1. 節點 (node)
與網絡 (network) : 城際網絡 (intercity networking) 之間的互動與聯繫 成為關鍵。 網際網路(互聯網, Internet )是重要的技術表現。 • (1). 全球經濟的節點: • 都會區域集中了指揮、 生產與管理的上層功能 、媒體控制、真實的政 治權力、創新與散佈訊 息的象徵能力。 • 甚至,這裡成為發展的 引擎,也是政治與文化 創新的中心。 • 因此,信息化城市的創 新氛圍 (milieu of innovation) 建構是競爭 力的要害所在。
13.
• 簡單地說,創新氛圍不是 實質物理的空間,而是一 個讓人們進去就會想做研 究的地方,譬如說,這就 是工業社會在德國斯圖加 德奔馳汽車廠的運輸研究 中心 (Daimler Konzernzentrale Mercedes-Benz
Werk Unterturkheim, Stuttgart) ,
14.
• 信息社會在加州聖塔克拉拉庫比蒂 諾 (Cupertino,
Santa Clara) 的蘋 果電腦總部 (Apple Campus) 所塑 造的價 觀與流露的氣質值 ,這也就 是創意城市 (creative cities) 的重 要性。
15.
• 台灣發展模型的挑戰就是 台灣西海岸都會區域如何 能由新國際分工中的製造 業代工基地轉化成為設計 的節點。由 IC
設計、建 築設計到創意設計,技術 升級與產業轉型是要害所 在。 • 而大陸似乎是只爭朝夕, 可以說是為形勢倒逼,必 須加速技術升級與制度改 革,推動經濟新形態,這 也是第三講的重點。
16.
• (2). 全球都會網絡
(global metropolitan networks) : • 越界聯繫 (cross-border links) 與對 腹地的強大磁吸作用,因此,都會 區域的連結與 落的雙重性脫 值得注 意。它們在外部連結上全球網絡和 本國的某些部份,在內部則脫離了 在功能上不必要,而在社會上引起 分裂的人口。正是這種在實質空間 與社會方面,全球連結和地方脫節 的獨特性,使得都會區域算得上是 網絡社會 (network society) 的新都市 形式。
17.
• 舉而言例:北加州灣區硅 谷、台北新竹、珠三角 / 長三角的越界連結。 •
可以參考朝新日報所創造 的新詞, “ Chaiwan” 企 業,是“中灣”嗎?有企圖 心的韓國資本、政府、以 及媒體擔心這是他們的競 爭對手。
18.
• (3). 同時既集中又分散的空 間模式與多中心的結構與功 能: •
不同於過去大都會區的單一 中心與衛星城市的空間模式 ,都會區域建立起功能性連 結(尤其是針對勞動市場、 消費市場、媒體市場),卻 在土地使用模式上不見得連 續。 • 這裡是空間片斷、功能碎片 和社會區隔的不連續群簇。
19.
• 所以,全球都會區域的理論概念特 別指涉:“都會區域的特徵同時是空 間蔓延和空間集中,混合了各種土 地使用模式、高度移動力,以及仰 賴通訊和運輸,包括都會內部和節 點之間的溝通。”
20.
• 舉例:高鐵通車之後終於現形的台灣西 海岸都會區域、 1980
年代浮現的珠三角 都會區域、 1990 年代浮現的長三角都會 區域、以及 2000 年以後的京津冀都會區 域的浮現。 • 補充一句,為了區分都會區域的理論概 念,以至形構全球都會區域的全球都會 網絡,此處必須暫時排除空間規劃師所 常見的作法,也就是脫離的現實的經濟 、政治、技術的連結,主觀地將都會區 域視為一種國土領域的意識形態建構 (a territorial-ideological construct) ,因此 ,除了珠三角、長三角、與浮現中的京 津冀三處之外,我們似乎還需再觀察往 後這幾年的都市現實變動。
21.
• 然而,就在 2009
年美國的 金融海嘯引爆之後,中國大 陸的國家經濟政策向擴大基 礎建設投資與向都市化之後 的內需市場轉移,這也就是 由各都會區域承擔內需,並 同時要改善城 移民的農民鄉 工生活所必須的集體消費。
22.
• 這時,網絡經濟快速地崛起 ,如馬雲阿里巴巴集團、淘 寶網、百度、以及微信等。 • 以及,成渝、海西獲得了新 的制度性動力,還有,正在 力爭上游的西安、中原的鄭 州洛陽、長江中游…,值得 再觀察這幾年的都市現實變 動,尤其是高鐵網絡所帶來 的等時圈同城效應,與各都 會區域之間的城際連結。 •
這種因經濟危機逼迫所造成 政策轉向要獲得真正的政策 效果,才能扭轉後文所述未 來中國都市形構的歷史過程 與都市經驗。
23.
• 除了前述的關鍵特徵之外,全球都 會區域的形構還伴隨著下述陰暗面 : • 2.
社會接納與排除 (social inclusion and exclusion) 的邏 輯並存與兩極化的城市: • 工具性交換的全球網絡,與策 略性決策的無情流動,選擇性 地接通與切斷 (switch on and off) 越來越變得是城市興衰的 關鍵所在。造就的是不連續的 區段 (segments) 與片斷化 (fragmented) 的城市。
24.
• 舉例:台灣的都會區域中 對所謂外籍移工甚至是外 籍配偶的歧視,對都市原 住民部落、所謂“非列管眷 村”的忽視。 • 而城中村,可以說是中國 大陸都會區域的都市非正 式部門
(urban informal sector) 的表現形式。
25.
• 3. 生態危機的城市: •
短時間集中大量人口與活動的 結局。生態危機與永續城市的 建構,在全球暖化與氣候異常 壓力下成為急迫的議題。這不 是危言聳聽,或是災難預言, 天地不仁,多是人禍。
26.
• 舉例:台灣的都會區域必須面 對流域治水、地層下陷、強降 雨…,不下雨就鬧旱災,一下 雨又鬧水災等等問題。北台面 對的首要任務就是如何面對基 隆河?治理淡水河?坪林在保 育與發展的矛盾下營造低 與碳 零
社區碳 。南台,尤其是高雄 縣市的飲用水矛盾?至於地層 下陷,更是過去西海岸養殖業 的併發症,在全球氣候變遷與 海平面上升的環境壓力下,必 須及早面對的課題。
27.
• 中國大陸的都會區域則 必須面對環境降級 (environmental degradation) 的生態危機 ,這是做為全球經濟中 的世界工廠代價之一, 也是亟需面對的環境政 策議題。 •
香港,就是“洋垃圾”的中 轉站,珠三角貴嶼鎮就 是全世界最大的電子垃 圾基地,而中國,就被 稱為是世界的 桶垃圾 。
28.
• 再加上,地球暖化與海平面升高問題,它威脅的就是沿海的都會區 域的城市。 • 就在巴黎氣候大會召開之前,美國氣候總站發表的研究報告指出: •
在氣候失常的影響下,就算人們成功地將全球生 幅度控制在溫 2攝 氏度,長期來看,像上海、杭州、孟買、香港、台北、高雄這樣的 三角洲的都會區域的中心城市,部分土地將註定淹沒在海平面之下 。 • 被殃及人口方面,中國大陸將首當其衝: 氣 升高溫 4 攝氏度就會有 1.45 億人生活的地 區遭殃。升溫 2 攝氏 度,數字減半。
29.
• 以及,因二氧化碳排 放量不減,就必須面 對輸出產品的國際懲 罰! • 今天已經知道,全世 界面積最大排放最集 中的區域就是中國大 陸的華東,其中最集 中表現的區域就是京 津冀,這也是第三講 的重點。
30.
嘉義沿海水環境管理課題
31.
海平面上昇 • 2090~2100 年可能海平面上 昇 –
~1.2 m (by Science 2006) • 激化效應—南極西側與格陵 島的冰帽融化 – 4~6 m(p>50%) (by IPCC WGII 4th Assessment Report, April 2007) – 嚴重情況導致海平面可能上昇 12 m
32.
沿海地形高程 • 計畫區範圍 25000ha •
無法重力排水範圍 – 2250ha 面積低於平均 潮位 – 台 17 線以西 (7350ha) 全部低於平均高潮位 • 計畫範圍 97% 低於 6m
33.
2032 目標年推估 • 模擬情境—累積地層下陷量
81cm 、海平面上昇 40cm • 低於平均高潮位範圍 – 面積 16600ha( 分佈於台 17 線東側 4 km 以西 )
34.
台灣的都會區域必須面對流域治水、地層下陷…,不下雨就鬧旱災,一下雨又 鬧水災等等問題。
35.
• 4. 於是,在制度治理 層次上,這些新都市 問題十分棘手: •
都會區域,經常無以 名之,邊界模糊,加 上前述的越界生產網 絡所造就的新空間模 式,在在缺乏對應的 制度治理。
36.
• 舉例而言:對中國大陸的 都會區域言,都市服務缺 失與不平等,如房改、教 改、醫改等,都會傷害社 會和諧,催動都市動員。 • 農民工進城,尤需都市服 務。 •
新都市問題浮現,催動不 同形式的都市動員。 •我用一個實際的設計得獎案例,幫助 說明:
37.
• 用一個實際的設計得獎案 例,幫助說明。在某個程 度上,農民工是快速工業 化、都市化、以及財富的 生產者,他們也營造了城 市,但是,他們卻不是“市 民”,不能享用他們的勞動 所生產的都市空間。
38.
• 就這個意義上,以走向公民建築為指向的 2010年第二屆中國建築傳媒獎,居住建 築特別獎並列首獎之一的“天津中新生态 城建 者公寓设
”,提供的正是一個鏡中之 像,一個異質地方。 • 這個遲來的地方,讓我們看到,以千萬計 的農民工的真實生活空間長期受到忽視, 他們存身的生產空間未能提供勞動者的基 本生活空間,擠身全球都會區域的制度與 社會,欠缺給予這些空間生產者所應有的 基本公道。
39.
• 5. 都市運動: •
也因此,都市社會運動持續不斷 地以不同形式發生。被排除的弱 勢者需要被看到!孤立無援的弱 勢個體,甚至以連續跳樓的形式 表現出對生命的無奈。 • 舉例:於無聲處聽驚雷,在維權 運動下市民城市的浮現,是中國 城市最值得關注的趨勢。以及, 城 移民的農民工如何能轉換為鄉 市民,取得都市服務,可以說是 廿一世紀中國大陸的都會治理的 歷史挑戰。
40.
• 首先,全球商品鍊中的低階代工者是網絡社會連結裡的無印勞工,他們可以被取代,他們被管 理者認為需要泰勒式管理,因為生產過程的機械化是人的蒸發,這不是什麼二代農民工的抗壓 性問題。 • “
勞動過程結束時得到的結果,在這個過程開始時就已經在勞動者的意象中存在著,即已經觀 念地存在著。他不僅使自然物發生形式變化,同時他還在自然物中實現自己的目的,這個目的 是他所知道的,是做為規律決定著他的活動的方式和方法的,他必須使他的意志服從這個目的。 但是這種服從不是孤立的行為。除了從事勞動的那些器官緊張之外,在整個勞動時間要有作為 注意力表現出來的有目的的意志,而且,勞動的 容及其方式月是不能吸引勞動者,勞動者越內 是不能把勞動當作他自己體力和智力的活動來享受,就越需要這種意志。” • 管理者的意志,最後,就是軍事意志。工廠,就變成了軍營?而他們生活的地方也不是城市。
41.
加州灣區—舊金山、北台—台北新竹、珠三角之間,蘋果的 iPhone iPad
、 鴻海 、富士康 (Foxconn) 跳樓 12 起之間的連結與越界的生產網絡:這是品牌創新研 發、製造代工的全球生產練,是資本、勞動力的生產與勞動力的再生產,也是 日常的個體消費與都市生活中的集體消費課題,關係著都市、地方政府提供的都 市服務、都市計畫與市民身份。所以說,深圳,難道是沒有市民的城市 ?嗎
42.
Apple CEO Steve
Jobs‘ Stanford Commencement Speech 2005 , “ Stay Hungry, Stay Foolish.” 求知若渴,虚心若愚 . 2 June 2005, Palo Alto, CA.
43.
管理者的意志,最後,就是軍事意志。 工廠,就變成了軍營? 而他們生活的地方也不是城市。
44.
二、都會治理 (metropolitan governance) 的挑戰 •
有些因素會減緩都會區域 的成長,端視限制都會區 域成長之政策的精確度與 效力而定。 • 區域發展政策可能可以將 工作與人口的集中分散到 其他地區。 • 而且,很容易引發大規模 的傳染病(從禽流感、口 蹄疫、狂牛症、到非典 (SARS) 、毒奶、新型流 感、食品添加塑化劑 … 等)、和社會控制的解組 ,以及政治上的狂熱,都 將使得都會區域的吸引力 降低。
46.
• 然而,總體而言,都會區域 的規模與支配力將會成長, 因為它們不斷吞噬周圍廣袤 的腹地,餵養自己的人口、 財富、權力和創新者。再者 ,都會區域是連結全球網絡 的節點。 • 因此,根本上來說,每個都 會區域所在的國家的未來, 正呈現在這些地區的演變與 管理上。 •
而這個社會與空間的巨變過 程實在太快了。
47.
• 我們知道,身體能吸收營養的食物需 要文火慢燉;自然乾燥過程的木材才 會保持呼吸的能力,機器快速乾燥處 理的木材卻是細胞破壞後的死亡與枯 朽;都市化的過程在西歐是五百年, 至少是一百年的歷史加速過程,而台 灣用了五十年,中國大陸竟然僅用了 廿五年。巨變的過程太快了。 • 再說一次,都會區域是信息時代之新 空間形式
過程∕ ——流動空間——的節 點與權力中心。
48.
於是,全球都會區域的形構就是都會治理的挑戰。 歐洲的都會區域因為移民問題而變得關係緊張,新的網絡國 家的內部關係顯得十分脆弱。
49.
• 但是,都會治理實在不容 易,這是建築的技術分工 與建築師專業分化之後, 離得最遠的專業任務了, 也就是俗稱國土規劃 (territorial planning)
的工作 ,用更精確的措辭來說, 是全球化年代區域發展與 區域規劃 (regional development and regional planning) 的政策規劃領域。 其實,都會治理是廿一世 紀國家 (state) 的挑戰。
50.
• 由於全球信息化資本主 義對國家角色所構成的 競爭壓力,過去凱恩斯 模型福利國家社會技術 官僚所主導的大型計劃 所造成的大災 難, Peter
Hall 所總結 的歷史教訓,現在已經 在新的脈絡下隨風而逝 。 • 全球都會區域中的巨型 計劃是經濟與都會區域 競爭壓力下的產物,在 新自由主義的價值觀支 持下,經常以新的公私 合夥形式,房地產開發 的方式,利潤導向,實 現企業取向的都會治理 。
51.
• 一方面,提升了生活品質 ,都市形象得以改造,另 一方面,卻經常加強了社 會排除,空間隔離,以至 於門禁社區浮現 (gated communities)
,公共空間 的商業化與私營化 (privatization) 成為公然的 政策趨勢 。 • 由市中心重建到都市邊緣 的新鎮營造、還可以包括 大學城等,當然,亞運、 奧運、世博會也都是巨型 計劃的例子。
52.
• 要如何看待全球都會網 絡裡的台灣西海岸都會 區域中的台北,珠三角 中的香港、深圳、廣州 ,長三角中的上海,蘇 錫常、南京、杭州、寧 波,京津冀中的北京與 天津,以至於差距日大 的其他區域? • 這些都是網絡中的城市 。
53.
• 這是網絡社會的新空間形式。 用米歇‧傅科 (Michel
Foucault) 的措辭說,這是關係的空間 vs. 地方空間、延伸的空間。越界 成為常態,都會區域就是一個 無邊際的網 空間狀 。開放網絡 裡的創新氛圍是競爭力的要害 ,不然,內向封閉就是邊緣化 。 • 這不是 史的詛咒歷 ,都會治理 是國家的考驗,不然,將不斷 出現將帥無能,累死三軍的不 同形式災難。
54.
小結: • 1. 在全球都會區域的 浮現的脈絡上,全球 經濟競爭下的都會治 理角色成為挑戰,然 而,還得加上新自由 主義意識形態主導下 的企業主義抬頭。 (一直到
2008 年的金 融海嘯襲擊,才終於 宣布了新自由主義意 識形態的死刑。)
55.
• 它造成了都市計劃歷史地脫離了戰 後福利國家模型所伴隨的管理主義 ,成為擺脫勞動力集體消費的再生 產功能的“公共”包袱,所以,規劃 ,成為地方發展的制度性工具,引 領資本,激勵積累的機制設計。 • (一直到富士康
12 連跳巨大事件 之後,都市治理也說明必須轉 向。)
56.
Makkasan Redevelopment, Bangkok•
譬如說,過去,所謂新鎮 (new town) ,由國家驅動,社會整合 ,建構公共空間,是社會史與 規劃史上重要的社會改良主義 的都市改革 (urban reform) 元 素,歐洲是構想之源與福利國 家政策表現; • 而當前,新城鎮卻成為政府政 策強力主導下的市場導向,房 地產開發,由私人利潤驅動, 強化菁英階級,助長空間隔離 的巨型計劃 (megaprojects) , 亞洲的都會區域,由雅加達、 曼谷、馬尼拉、河內、韓國、 日本、以至於長三角上海(如 一城九鎮計劃) …,是主要的 展現地方。 • 由都市史的角度言,城市,也 由公共城市 (public city) 成就為 所謂的私營城市 (privatopolis) 了,這也就是全球資訊化資本 主義的新自由主義的都市規劃 (neoliberal urbanism) 。
57.
上海洋山港新城、安亭新城、浦江新城、松江新城…
58.
• 2. 都會區域的都市服務 缺失與不平等,這是都 會治理與都市治理的議 題,也是對地方政府的 政治與社會壓力。 •
而都市動員,其實是都 市改革,建構和諧社會 的契機。
59.
• (1). 城中村是都市功 能上的都市非正式部 門與社會排除空間表 現形式
60.
• (2). 住宅商品化與住 宅問題 •
市民們的順口溜表達 得十分明白: “ 教改把你父母逼瘋, 房改把你腰包掏空, 醫改為你提前送終。”
61.
• (3). 都市再結構與都 市再中心化過程 •
土地與房地產是地方 政府主要的財政來源 ,這是都市改革的瓶 頸。
62.
• (4). 都市保存與晉紳 化的矛盾十分棘手
63.
• 在這個意義上,前面已經提過的, 以走向公民建築為指向的 2010
年 第二屆中國建築傳媒獎,居住建築 特別獎並列首獎之一的喀什老城區 阿霍街坊保護改造,對前述的都會 區域裡中心城市的老城區而言,就 是異質地方 (heterotopias) ,它提 供的鏡像關係,在我們不在的地方 看到了我們自身。
64.
• 由於地震威脅的自然條件, 與維吾兒民族的政治條件, 使得國家改變了與地方社會 的關係,這裡是新疆的深圳 ,是政策支持的特區,不只 是經費支援( 70
億人民幣預 算,每平米 400 元人民幣) ,也提供了居民參與設計的 管道。
65.
• 專業者提供了一個開放的營造方式,鄰里 交通、管網氣電、衛生設施等公共服務配 合著磚混結構系統,使地方居民的主意得 以受到尊重,少數民族文化的智慧得以在 門窗裝修等處彰顯。 • 相較於這些對維吾兒地方居民有使用價值 的都市空間,就在這個獎項所營造的異質 地方,另外一種真實空間之中,讓我們看 到全球都會區域裡的老城區的土地與建築 物,則直接成為實現交換價
的商品值 。這 是地方政府利益之所繫,所以,房地產開 發商成為破壞都市生活的殺手,建築師則 是鏡中自我現形的妖魔。
66.
• (5). 城際運輸與都市 交通問題 •
首都,成就為首堵, 一點也不意外。
67.
• (6). 全球化年代的新都市 問題與對策擬議 這就關係著都市與區域規 劃師的新角色了: 專業者若是自限於技術的 封地,自溺於形式的弄而 不思突破,就是自外於歷 史變動的中心。
69.
四、專業者的新角色 • (一) 前面已經提到 ,都會治理,其實是 廿一世紀國家橫渡全 球化惡水的挑戰。
70.
• 首先,都會治理所需的越 界整合與跨界協調問題, 表現出國家的正當性危機 與國家的再尺度化 (state re-scaling
,規模調整 ) 的 挑戰。這是國家在全球經 濟競爭與民主參與之間制 度上的矛盾,具體表現為 行政區重劃的行動。
71.
• 舉例:珠三角都會區域。 這裡需要一個有效的行政 協調機制,而不是等待中 央或是僅僅廣東省的努力 而已。過去這些年,區域 政府與地方政府,尤其是 地方政府,推動發展的意 志與應變能力,在全球經 濟所驅動的社會空間轉化 的新過程中,可以說是充 分發揮了在納入全球市場 中引領地方發展的作用, 值得進一步的分析地方的 發展性國家 (local developmental
state) 的特 性。
72.
• 現在,他們面對的主 要挑戰,在於既有的 城鄉二元化制度已經 不能面對龐大的城鄉 移民所提供的生產所 必須的勞動力,與其 相應的勞動力再生產 (reproduction of
labor power) 所關係的都市 服務提供之間,巨大 歷史矛盾。
74.
• 這正關係著城市的歷史意義與新 的都市問題 (new
urban questions) 的形成(譬如說,這 個歷史性的都市與區域過程,是 沒有城市的都市化 (urbanization without cities) ?或是,城市是 沒有市民的城市 (cities without citizens) 嗎?),在全然不同於 十九世紀的烏托邦主義的歷史上 ,甩掉過去這些年新自由主義意 識形態引導下都市計畫成為企業 主義招商引資,激勵積累工具的 角色,重建都市規劃的功能,
75.
• 譬如說,住宅的服務(住宅 商品化造成大部分的人口無 法進入房地產市場)、交通 運輸的服務(公共交通的壓 力、機車的非正式交通工具 角色)、都市與公共空間品 質的期待(城中村與城鄉接 合部的問題),還有,教育 與醫療要求,回應市民城市 的深層需要,以及,因此重 新營造地方政府的角色。
77.
• 再舉例: • 台灣西海岸都會區域,一 個多中心的都會區域已經 浮現。 •
精省,台灣已經錯失了制 度改革的機會,第二級的 區域與都會區政府的重要 性被忽視了。 • 北臺、中臺、南台的都會 治理是有急迫性的國土規 劃挑戰與都會治理課題。 • 最大的困難在於國家的轉 化過程中曾經切斷了全球 都會網絡的節點聯繫特性 。 • 選舉內爆,國家幾無暇建 立可執行的都會治理制度
78.
• 在 2007
年五都政策下,台 中縣市、高雄縣市、台南縣 市都已經分別合併, • 然而,北台都會治理(竹南 以北)、南台、中台的都會 治理都有其急迫性, • 台北縣卻已經升格為新北市 ,至於與台北市之間的關係 難道是制度設計的地雷?新 舊台北市隔河對峙。 • 還得加上桃園縣, 2014 年 成為第六都。接下來的問題 是要合併桃、竹、苗,還是 併入北台? • 中央政府囑意前者,然而桃 園地方政府與社會卻是意在 後者。
79.
• 在南台,高雄與台南 兩個直轄城市能夠合 作無間,增強能量, 爭取一體化,強化全 球競爭力嗎?
80.
• 更重要的是:剩下來的縣市, 如屏東縣、嘉義縣市、雲林縣 、苗栗縣、南投縣、基隆市等 ,又何以自處呢?被邊緣化的 排除命運,像屏、嘉、雲、南 如何解決呢?這是內政部必須 持續推動,重新納入偏遠地區 與邊緣,尤其是花東、澎湖、 金門、馬祖、原住民自治區的 重大任務。 • 若不如此,現行的行政區調整 就會變成行政區邊緣化與區域 發展兩極化的制度催化劑。
81.
• 行政區調整遲緩與都會治理 僵化,一再暴露出全球化下 國家規模再調整的迫切性, 而國土空間領域的制度改革 嚴重落後於選舉政治與全球 經濟競爭的現實。 • 全球都會區域與都會治理在 全經濟競爭中的重要性,由 於近年台灣政治上的內耗, 竟是國家的技術官僚受限於 民粹政治造成的封閉內向精 神狀態到現在還無所知的新 生事務。
82.
• 長期未經調整的台灣既有行政區劃中的縣與 市,要求它們參與全球經濟競爭,規模太小 ,譬如說,台北新竹科技走廊是 1980
年台 灣產業所支持的學習性區域,非北台都會不 足以治理; • 然而,要求既有縣市面對台灣市民社會浮現 對草根民主的期望,則其規模又太大。 • 由於 2007 年重劃的行政區已經經過了選舉 ,再改革的困難更甚於前,現在一切似乎都 已經太晚了。山河破碎,選舉內爆,認同割 裂,社會分裂,不能治理的都會區域,似乎
83.
• (二) 區域發展的重要性 ——對全球經濟競爭中的地 方與區域政府的期待。 •
地方的可持續發展之道在 於: • 地方定位、都會區域、都 市創新、以及區域發展
84.
• (三)政策規劃,策略性 規劃——都市與區域規劃師 的新角色 • 在都會區域浮現的現實壓力 下,傳統的都市計劃的因應 趨勢是通盤性、長程理性的 整體規劃已經因其只有形式 化的意義而被徹底放棄,相 反地,策略性規劃、彈性、 以及開放市民參與成為趨勢。 市民城市也因此必要!
85.
• 然而,在前面的講題中,我們已經看 到偶像建築師本身就成為符號,與從 事政策規劃的區域規劃師成為專業上 的兩極,終於,建築師與規劃師之間 ,變成是彼此沒有關係,甚至也沒有 共同溝通語言的不同專業者了。
86.
• 前者,成為象徵的操弄 者,因為建築成為商品 符號,給予消費者一種 奇觀景象( spectacle
) ,像幻象般一再地打斷 我們的生活,不斷提醒 我們系統的權力,它總 是找得到使我們驚奇, 以及說服我們的辦法… 。 • 建築即媒體,編織都市 榮耀。詳見第四講。
87.
• 現實裡的建築師在這個社會 關係中,身外的財富無能甩 脫,貪婪造成自大與麻木: “專家沒有靈魂,縱欲者沒 有心肝;空洞無效,卻幻想 著自己已經達到前所未有的 文明境界。”
88.
• 杜拜,做為極致代表,由能 源中取得財富,六年的石油 所得竟然全數投擲在十年的 營造費用上,通貨膨脹可以 預期,終於在 2008
金融風 暴中受創,在房地產市場泡 沫化中滅頂,宣布延後償債 ,震動全球股市…。
89.
• 讓我們有心理準備,面對永恆不 安的世界: • 這是全球經濟的不確定性與金融 的無常性帶來不安,而意識形態 的統一性要求已經無能為力了, 文化的神聖性也早已不在了。
90.
• 永遠的不安與變動,這不就 是全球化時代最不同於過去 一切時代的地方嗎?這其實 是:“一切的等級的和固定的 東西都煙消雲散了”。 • 我們終於不得不用冷靜的眼 光來看待我們的空間,其實 ,看待我們的社會關係。
Download