Konsep-konsep Pembuatan
E-Learning
Teguh Bharata Adji, ST, MT,
M.Eng.
1
IT Applications

 What

is an e-application?

A

network-based computer application that is
designed to handle activities in our parallel
world
 Running in a network environment
 To be able to handle virtual activities, it has to
capture the characteristics of the world it
represents
2
Examples
 E-government
 Making

government more responsive and
effective
 to inform parliament or governmental
procedures
 E-commerce
 E-shopping
 E-banking

 E-learning
 E-news/E-mail/chatting/e-wife

?

3
E-learning
 Definisi

:

 setiap

kegiatan menggunakan aplikasi
berteknologi Web dengan tujuan mendidik
masyarakat
 misalnya mengajar siswa, melatih karyawan dll
 berkenaan dengan bagaimana mengajar
anyone anything anywhere anytime
 Berbeda

dengan computer conveyed
education :
 penggunaan

sistem komputer untuk menyimpan
dan menyebarkan materi ajar (CAI, 4
CBT)
Keuntungan
Menghemat Biaya

Memperbaiki Sistem Pengajaran

Kebebasan Siswa dan Universalitas

Kemudahan Pengajar

Materi Kuliah yang lebih dinamis

Skalabilitas yang lebih luas

Membentuk sebuah komunitas

Kenyamanan

5
Model E-Learning
 Instructor-led
 Sinkron
 Model

vs learner-led

vs asinkron

Pengorganisasian

 Mingguan
 Melebar
 Mendalam

6
Sistem Pembelajaran Jarak Jauh Berbasis Web
Pendukung Perkuliahan
Peran Pengajar - Who….is the leading
Struktur Materi Ajar

Aktivitas Belajar

Model Soal & Penanganan Kecurangan

Teknologi Pendukung Media Komunikasi

7
Learning Activities
Studi Mandiri - Presentation Sequence

Berlatih - Individual Practice
Pencarian Informasi – Scavenger Hunt

Analisa & Penelitian

Kerjasama – Team Design

Virtual Laboratories

Permaianan - Games

8
Model Soal, Pemberian Jawaban, dan
Metode Penanganan Kecurangan

2

Jawaban dikirimkan
kepada pengajar
3

1

Siswa mengerjakan
ujian dan mengirim
jawaban kepada
pengajar

Dibaca, …

Dievaluasi, …

5

Siswa me-review
nilai ujian

Data disimpan, …

4

Pengajar mengirimkan nilai
pada siswa

9
Metode Penanganan Kecurangan

Pendekatan Kepercayaan - TRUST APPROACH

Pendekatan Pembatasan - FENCE APPROACH

Pendekatan Ancaman - THREAT APPROACH

10
Model Pemberian Jawaban

Welcome

Start Test

Question

Next Question

Question

Evaluate

Start Test

Recap

Feedback untuk
jawaban yang
salah

Back

Feedback untuk
jawaban yang
salah

Link ke referensi materi
untuk jawaban yang salah
Rules

Feedback untuk
jawaban yang
salah

11
Teknologi Pendukung Media Komunikasi

Web form
www

Web Pages

Email

Discussion group

Chat

Scrren
Sharing

AudioVideoconferencing conferencing

Kompleksitas

12
E-Learning

Administrato
r/Tata Usaha

Insert info
studi, guru,
dan siswa

Lihat Info
umum

Guest

Insert pelajaran,
konektor1, &
konektor2

Insert materi
ajar

Mengikuti
Pelajaran

Siswa

Pengajar

Use Case Sistem

13
DESAIN SISTEM

Desain Data

Desain Arsitektur

Desain Tampilan Antarmuka

14
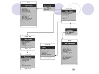
PK=nip

Tabel dosen
nip varchar 20
nama varchar 50
username varchar 20
password varchar 20
tempat_lahir varchar 0
tgl_lahir date
jenis_kelamin varchar 10
agama varchar 20
status varchar 20
alamat_kontak varchar 100
telp_kontak varchar 20
email varchar 20
website

Konektor2kon

ektor2

nip
kode kuliah

PK= kode_kuliah

Tabel kuliah
kode_kuliah varchar 10
nama varchar 50
sks smallint 1
jenis varchar 10
tujuan text

Konektor1kon

ektor1

nim
kode kuliah
PK=kode_modul

Tabel modul
Tabel Modul
kode_modul varchar 10
nama varchar 100
tujuan text
sumber text
kode_kuliah varchar 10
FK=kode_kuliah

PK=kode_topik

Tabel topik
kode_topik varchar 10
judul varchar 100
minggu char 3
kesimpulan
latihan
kode_modul varchar 10

PK=nim

PK=kode_file

Tabel file_materi
kode_file varchar 20
nama varchar 100
jenis_file char 2
minggu char 3
kode_kuliah varchar 10
FK=kode_kuliah

Tabel mahasiswa
nim varchar 20
nama varchar 50
username varchar 20
password varchar 20
tempat_lahir varchar 0
tgl_lahir date
jenis_kelamin varchar 10
agama varchar 20
status varchar 20
alamat_kontak varchar 100
telp_kontak varchar 20
email varchar 20
website

15

FK=kode_modul
Desain Arsitektur Sistem

Login Process

Information Browsing
Process

Data Manipulation
Process
16
Desain Antarmuka Sistem
Style

Function

Navigation

Interactivity

17
E-learning
 Produk

: e-learning berbasis web

 untuk

mendukung proses belajar di kelas
 bukan menggantikan prosesnya ( dapatkah ? )
 Software

yang disarankan : Open Source

 PHP

(server-side programming)
 MySQL (RDMS)
 Apache Web Server
 Pengguna

: dosen, siswa, administrator
18
Struktur dari Materi TI
 Materi

modul


ajar dibagi menjadi modul-

Modul ekivalen dengan Pokok Bahasan

 Module


dibagi menjadi topik-topik

Topik ekivalen Sub Pokok Bahasan

 Topik

mengandung

 file

presentasi
 file audio/video
 file eksperimen/animasi
19
Struktur Materi TI
 Topic

juga mengandung

 Soal

latihan
 Soal tes
 Siswa

secara default membaca topik
minggu ini
 Aturan Topik - Minggu ini juga fleksibel
20
Hak Akses Pengguna

 Siswa
 dapat

membaca topik minggu-minggu
sebelumnya

 Pengajar
 bisa

memasukkan materi ajarnya
 bisa menghapus, memodifikasi, dan
memperbarui
21
Hak Akses Pengguna

 Admin
 Menyetel

Pengajar - Pelajaran
 Menyetel Siswa - Pelajaran

22
Terima kasih

23

Indo e learning

  • 1.
  • 2.
    IT Applications  What isan e-application? A network-based computer application that is designed to handle activities in our parallel world  Running in a network environment  To be able to handle virtual activities, it has to capture the characteristics of the world it represents 2
  • 3.
    Examples  E-government  Making governmentmore responsive and effective  to inform parliament or governmental procedures  E-commerce  E-shopping  E-banking  E-learning  E-news/E-mail/chatting/e-wife ? 3
  • 4.
    E-learning  Definisi :  setiap kegiatanmenggunakan aplikasi berteknologi Web dengan tujuan mendidik masyarakat  misalnya mengajar siswa, melatih karyawan dll  berkenaan dengan bagaimana mengajar anyone anything anywhere anytime  Berbeda dengan computer conveyed education :  penggunaan sistem komputer untuk menyimpan dan menyebarkan materi ajar (CAI, 4 CBT)
  • 5.
    Keuntungan Menghemat Biaya Memperbaiki SistemPengajaran Kebebasan Siswa dan Universalitas Kemudahan Pengajar Materi Kuliah yang lebih dinamis Skalabilitas yang lebih luas Membentuk sebuah komunitas Kenyamanan 5
  • 6.
    Model E-Learning  Instructor-led Sinkron  Model vs learner-led vs asinkron Pengorganisasian  Mingguan  Melebar  Mendalam 6
  • 7.
    Sistem Pembelajaran JarakJauh Berbasis Web Pendukung Perkuliahan Peran Pengajar - Who….is the leading Struktur Materi Ajar Aktivitas Belajar Model Soal & Penanganan Kecurangan Teknologi Pendukung Media Komunikasi 7
  • 8.
    Learning Activities Studi Mandiri- Presentation Sequence Berlatih - Individual Practice Pencarian Informasi – Scavenger Hunt Analisa & Penelitian Kerjasama – Team Design Virtual Laboratories Permaianan - Games 8
  • 9.
    Model Soal, PemberianJawaban, dan Metode Penanganan Kecurangan 2 Jawaban dikirimkan kepada pengajar 3 1 Siswa mengerjakan ujian dan mengirim jawaban kepada pengajar Dibaca, … Dievaluasi, … 5 Siswa me-review nilai ujian Data disimpan, … 4 Pengajar mengirimkan nilai pada siswa 9
  • 10.
    Metode Penanganan Kecurangan PendekatanKepercayaan - TRUST APPROACH Pendekatan Pembatasan - FENCE APPROACH Pendekatan Ancaman - THREAT APPROACH 10
  • 11.
    Model Pemberian Jawaban Welcome StartTest Question Next Question Question Evaluate Start Test Recap Feedback untuk jawaban yang salah Back Feedback untuk jawaban yang salah Link ke referensi materi untuk jawaban yang salah Rules Feedback untuk jawaban yang salah 11
  • 12.
    Teknologi Pendukung MediaKomunikasi Web form www Web Pages Email Discussion group Chat Scrren Sharing AudioVideoconferencing conferencing Kompleksitas 12
  • 13.
    E-Learning Administrato r/Tata Usaha Insert info studi,guru, dan siswa Lihat Info umum Guest Insert pelajaran, konektor1, & konektor2 Insert materi ajar Mengikuti Pelajaran Siswa Pengajar Use Case Sistem 13
  • 14.
    DESAIN SISTEM Desain Data DesainArsitektur Desain Tampilan Antarmuka 14
  • 15.
    PK=nip Tabel dosen nip varchar20 nama varchar 50 username varchar 20 password varchar 20 tempat_lahir varchar 0 tgl_lahir date jenis_kelamin varchar 10 agama varchar 20 status varchar 20 alamat_kontak varchar 100 telp_kontak varchar 20 email varchar 20 website Konektor2kon ektor2 nip kode kuliah PK= kode_kuliah Tabel kuliah kode_kuliah varchar 10 nama varchar 50 sks smallint 1 jenis varchar 10 tujuan text Konektor1kon ektor1 nim kode kuliah PK=kode_modul Tabel modul Tabel Modul kode_modul varchar 10 nama varchar 100 tujuan text sumber text kode_kuliah varchar 10 FK=kode_kuliah PK=kode_topik Tabel topik kode_topik varchar 10 judul varchar 100 minggu char 3 kesimpulan latihan kode_modul varchar 10 PK=nim PK=kode_file Tabel file_materi kode_file varchar 20 nama varchar 100 jenis_file char 2 minggu char 3 kode_kuliah varchar 10 FK=kode_kuliah Tabel mahasiswa nim varchar 20 nama varchar 50 username varchar 20 password varchar 20 tempat_lahir varchar 0 tgl_lahir date jenis_kelamin varchar 10 agama varchar 20 status varchar 20 alamat_kontak varchar 100 telp_kontak varchar 20 email varchar 20 website 15 FK=kode_modul
  • 16.
    Desain Arsitektur Sistem LoginProcess Information Browsing Process Data Manipulation Process 16
  • 17.
  • 18.
    E-learning  Produk : e-learningberbasis web  untuk mendukung proses belajar di kelas  bukan menggantikan prosesnya ( dapatkah ? )  Software yang disarankan : Open Source  PHP (server-side programming)  MySQL (RDMS)  Apache Web Server  Pengguna : dosen, siswa, administrator 18
  • 19.
    Struktur dari MateriTI  Materi modul  ajar dibagi menjadi modul- Modul ekivalen dengan Pokok Bahasan  Module  dibagi menjadi topik-topik Topik ekivalen Sub Pokok Bahasan  Topik mengandung  file presentasi  file audio/video  file eksperimen/animasi 19
  • 20.
    Struktur Materi TI Topic juga mengandung  Soal latihan  Soal tes  Siswa secara default membaca topik minggu ini  Aturan Topik - Minggu ini juga fleksibel 20
  • 21.
    Hak Akses Pengguna Siswa  dapat membaca topik minggu-minggu sebelumnya  Pengajar  bisa memasukkan materi ajarnya  bisa menghapus, memodifikasi, dan memperbarui 21
  • 22.
    Hak Akses Pengguna Admin  Menyetel Pengajar - Pelajaran  Menyetel Siswa - Pelajaran 22
  • 23.