Seminar presentation
SUBJECTS : ADVANCED PHARMACEUTICAL ANALYSIS (MPA 102T),
FOOD ANALYSIS (MPA 104T)
PRESENTED BY: SHAIKH ASIF
DEPARTMENT: PHARMACEUTICAL CHEMISTRY
BRANCH: PHARMACEUTICAL ANALYSIS
1
INDEX
 Impurity profiling and degradant characterization: Method development,
Stability studies and concepts of validation accelerated stability testing & shelf
life calculation, WHO and ICH stability testing guidelines
 Analysis of artificial sweeteners ,flavor-enhancers ,stabilizers ,thickening agents
& jelling agents
2
Impurity profiling and degradant
characterization
3
Need of impurity profiling and
degradant characterisation
 As the impurity present in a drug can affect its quality and thus its
efficiency, it is therefore crucial to know about impurities.
 Impurity profiling and degradation study of drug substances and drug
products has attracted global interest because regulatory bodies have
become more stringent in maintaining and controlling quality and purity
of drugs.
 Also the regulatory requirements for impurity profiling and forced or stress
degradation study have been extended to generic drugs and products in
recent years.
 Due to the stringent environment laid down by regulatory authority, there
is steady increase in product recalls from the market.
4
Definitions
5
• Any component of the drug product that is not the drug substance
or an excipient defined as the drug substance
ICH guideline Q3A,IP & USP
• Any component of the drug product that is not the chemical entity
defined as the drug substance or an excipient in the drug product
ICH guideline Q3B
• A molecule resulting from a change in the drug substance brought
about over time. For the purpose of stability testing of the products
in this guidance, such changes could occur as a result of storage or
processing for example oxidation, deamination, proteolysis and
aggregation
Guideline with DPs (degradation product)
 It is description of the identified and unidentified impurities present in a
drug product
6
Organic impurity
• Formed during the
manufacturing or
storage of new
product.
• Can be
identified/unidentified
impurity or known
/unknown.
Inorganic impurity or
Elemental impurity
• Arise during
manufacturing.
• Normally known and
identified impurity.
Residual solvents
• These are
organic/inorganic
solvent used in
synthesis .
• Known and identified
impurity.
Classification
IMPURITY PROFILE
Unidentified Impurity: An impurity for which a structural characterization has not been achieved and that is defined
solely by qualitative analytical properties (e.g., chromatographic retention time)
Sources of impurities
Organic
impurity
• Starting
• By-product
• Intermediate
• Degradation
product
• Reagent ,
legand or
catalyst
Inorganic
impurity
• Reagents,
legand and
catalyst
• Heavy metals,
other residual
metals
• Inorganic salts
• Other
materials(filter
aids ,charcoal)
Residual
solvents
• These are
organic or
inorganic
Solvents used
as vehicle in
preparation of
DP
7
Residual solvents
A) Class 1 (The most toxic and/or environmentally hazardous) [limited to 2–8
ppm]
Benzene Carbon tetrachloride 1,2-Dichloroethane 1,1-Dichloroethene 1,1,1-Trichloroethane
B) Class 2 (Considered a lesser risk) [ limit calculated by daily intake of theoretical
product mass of 10g]
Acetonitrile Chlorobenzene Chloroform Cumene Cyclohexane Cyclopentyl methyl ether 1,2-
Dichloroethene Dichloromethane 1,2-Dimethoxyethane N,N-Dimethylacetamide N,N-
Dimethylformamide 1,4-Dioxane 2-Ethoxyethanol Ethyleneglycol Formamide Hexane Methanol 2-
Methoxyethanol 0 Methylbutyl ketone Methylcyclohexane Methylisobutylketone3 N-Methylpyrrolidone
C) Class 3 (The lowest risk category)[ limited to 5000 ppm (0.5% w/w)]
1-Butanol Methyl acetate 1-Pentanol Ethanol Heptanes 1-Propanol Propyl acetate Acetone Isobutyl
acetate Tert-Butylmethyl ether Ethyl acetate 2-Butanol 3-Methyl-1- butanol Methyl isobutyl ketone Ethyl
ether Anisole Isopropyl acetate 2-Methyl-1-propanol 2-Propanol Acetic acid Ethyl format Cumene Methyl
ethyl ketone Pentane Formic acid Butyl acetate Dimethyl sulfoxide
8
9
Polymorphic forms
• Organic/inorganic
compounds form different
crystalline structures called
polymorphic forms. The
resulting change of
intermolecular interactions
gives rise to different
pharmacokinetic &
different properties of
organic and inorganic
materials
• In 2006 a new crystal form
of maleic acid had arisen
when solution of caffeine
and maleic acid (2:1) in
chloroform is set aside to
evaporate slowly
Genotoxic impurities (ICH M7
R1)
• Genotoxic compounds can
be carcinogenic to humans
due to their ability to
induce chromosomal
rearrangements and/or
genetic mutations.
• The ICH M7 (15) guideline
provides the limits for
control of genotoxic
impurities in
pharmaceuticals to limit
the risk of carcinogenicity.
Enantiomeric impurities
• To determine purity of the
chiral compound term
enantiomeric excess (EE) is
used.
• . These impurities present
in the drug are due to
change in the critical
parameter of molecules
during synthesis. The
following equation is used
to determine enantiomeric
excess (EE):
• EE= + [( R-S)/ ( R R)]×100
• where R and S stand for
the individual optical
isomer in the mixture
(and R+S=1)
10
1. Raw materials employed in manufacture
2. Method or process used in manufacture
3. Atmospheric contamination during manufacturing process
4. Defects in the manufacturing process
5. Manufacturing hazards
6. Storage conditions
Impurities may also arise from physical contamination and improper
storage conditions. The various sources of impurities in
pharmaceutical substances are as follows:
Methods for identification
Spectroscopic
methods
Characterisation
method
Isolation
method
Reference
standard
method
Separation
method
11
Analytical technology for impurity
profiling
Type of impurity Technique
Organic impurity FTIR , preparative, LC, LC/UV,LC/MS(SQ,Q-TOF &
QQQ),CE, SFC
Inorganic/elemental impurity ICP-OES & ICP-MS
Residual solvent GC &GC-MS
12
Separation
techniques
High Performance LiquidChromatography
(HPLC),
Ultra High Performance Liquid
Chromatography (UPLC/UHPLC),
Thin Layer Liquid Chromatography (TLC),
High Performance Thin Layer Liquid
Chromatography (HPTLC),
Hydrophilic Interaction Liquid
Chromatography (HILIC),
Gas Chromatography (GC),
Capillary Electrophoresis (CE),
Super Critical Fluid Chromatography (SFC
Detection
technique
UV or other detectors
like fluorescence,
Evaporative Light
Scattering Detector (ELSD),
Chemiluminescent
Nitrogen Detector (CLND),
Corona CAD (C-CAD,
Corona Charged Aerosol
Detectors)
Hyphenated
technique
LC-MS,
GC-MS
CE-MS
CE-NMR,
LC-NMR/MS
LC-IR
13
14
validation
 The objective of validation of an analytical procedure is to demonstrate that it
is suitable for its intended purpose.
 The discussion of the validation of analytical procedures is directed to the four
most common types of analytical procedures:
 - Identification tests;
 - Quantitative tests for impurities' content;
 - Limit tests for the control of impurities;
 - Quantitative tests of the active moiety in samples of drug substance or drug
product or other selected component(s) in the drug product.
 Typical validation characteristics which should be considered are listed below:
Accuracy, Precision, Repeatability, Intermediate, Precision , Specificity
,Detection Limit ,Quantitation Limit, Linearity ,Range.
15
Stability studies & accelerated stability
:
 The guideline is a revised version of the ICH Q1A guideline and defines the stability
data package for a new drug substance or drug product that is sufficient for a
registration application within the three regions of the EC, Japan, and the United States.
 The purpose of stability testing is to provide evidence on how the quality of a drug
substance or drug product varies with time under the influence of a variety of
environmental factors such as temperature, humidity, and light, and to establish a re-test
period for the drug substance or a shelf life for the drug product and recommended
storage conditions
Drug Substance
 1. General
 2. Stress Testing:
Stress testing is likely to be carried out on a single batch of the drug substance. It should
include the effect of temperatures,humidity, oxidation, Photostability and photolysis
16
 3. Selection of Batches:
studies should be provided on at least three primary batches of the drug
substance>pilot scale>production batch.
 4. Container Closure System
 5. Specification
17
 6. Testing Frequency: For drug substances with a proposed re-test period
of at least 12 months, the frequency of testing at the long term storage
condition should normally be every 3 months over the first year, every 6
months over the second year, and annually thereafter through the
proposed re-test period.
 7. Storage Conditions
 8. Stability Commitment:
 9. Evaluation
 10. Statements/Labelling
Accelerated stability testing:
 Studies designed to increase the rate of chemical degradation or physical
change of a drug substance or drug product by using exaggerated storage
conditions as part of the formal stability studies.
 Data from these studies, in addition to long term stability studies, can be used
to assess longer term chemical effects at non-accelerated conditions and to
evaluate the effect of short term excursions outside the label storage
conditions such as might occur during shipping.
 Results from accelerated testing studies are not always predictive of physical
changes.
 Frequency: At the accelerated storage condition, a minimum of three time
points, including the initial and final time points (e.g., 0, 3, and 6 months), from
a 6-month study is recommended.
 Storage condition : 40°C ± 2°C/75% RH ± 5% RH for 6 months
 Refrigerator condition : 25°C ± 2°C/60% RH ± 5% RH 6 months
18
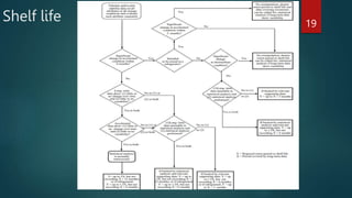
Shelf life 19
Shelf life (also referred to as expiration dating period) The time period during
which a drug product is expected to remain within the approved shelf life
specification, provided that it is stored under the conditions defined on the
container label.
20
 At first Statistical Approaches to Stability Data Analysis
 Data Analysis for a Single Batch
 Data Analysis for One-Factor, Full-Design Studies
 Data Evaluation for Retest Period or Shelf Life Estimation for Drug Substances or
Products Intended for Room Temperature Storage
 Data Evaluation for Retest Period or Shelf Life Estimation for Drug Substances or
Products Intended for Storage Below Room Temperature
 Evaluating whether all batches support the proposed retest period or shelf life
 Testing for poolability of batches:
1 Analysis of covariance
2 Other methods :Data Analysis for Multi-Factor, Full-Design Studies
3 Data Analysis For Matrixing Design Studies.
Q1E
Analysis of artificial sweeteners ,
flavor-enhancers ,
stabilizers ,
thickening agents & jelling agents
21
Analysis of artificial sweeteners
approved by FDA
Artificial sweetener
approved by FDA
saccharine Aspartame Acesulfame-K Sucralose Neotame
22
Saccharine
 1,2-benzisothiazole-3-(2H)-on-1,1-dioxide
 It’s the oldest sweetener in the market
 Commercially available in 3 forms acidic saccharine, sodium saccharine
and calcium saccharine .
 300 times sweeter than sucrose.
23
Aspartame
 N-L-∝-aspartyl-L-phenylalanine-1-methyester
 It is stable in dry form and get degraded on ph and temperature change .
 200 times sweeter than sugar.
24
Acesulfame-K
 Potassium salt of 6-methyl-1,2,3-oxathiazine4(3H)-one2,2-dioxide.
 It has slightly bitter after taste on high concentration
 Its water solubility is very good .
 It is good for cooking at high temperature.
 200 times sweeter than sucrose.
25
Sucralose
 4-chloro-4-deoxy—D-galactopyranosyl-1,6-dichloro-1,6-dideoxy-β-𝛼-D-
fructofuranoside .
 It has excellent solubility and high compatibility .
 600 times sweeter than sucrose.
26
Neotame
 N-[N-(3,3-dimethylbutyl)-L-a-aspartyl]-L-phenylalanine .
 It has extensive shelf life in dry conditions
 7000-3000 sweeter than sucrose.
27
Qualitative analysis of acesulfame-K, saccharine and
cyclamate by TLC technique
Extract the sweetener from acidified food product with water or take
acidified aqueous extract and pass through the ion-exchanger and wash
with water
Elute the sweeteners with dilute ammonia solution.
Evaporate the ammonical solution under vacuum to dryness and take up
the residue in 1 ml of 50% methanol
Alternatively extract these sweeteners from acidified sample, pH 0.6, with
L-ethyl acetate and use concentrated ethyl acetate for TLC.
Apply 2-10 μl of sample solution along with standards on LC plates
coated with polyamide.
28
Develop the plate to about 15 cm height with a
developing solvent consisting of xylol: n- propanol:
formic acid (5:5:1).
Dry the plates in a current of air and spray with
0.2% solution of dichlorofluoresein
After being dried, examine under UV light.
To identify the spots in day light, place the plate in
chamber containing bromine and then expose to
ammonia vapour.
Spots appear on reddish background
29
Determination of Acesulphame – K, Aspartame and
Saccharin by RP-HPLC
Principle
It operates on the principle of hydrophobic interactions which result from repulsive forces between a
relatively polar solvent, non -polar analyte and non-polar stationary phase.
Identification
Identify the intense sweeteners by comparing the retention times of the analyte concerned in the sample
solution with that of the standard substance or by simultaneous injection of the standard solution and the
sample solution
30
Procedure
Preparation of sample test solution:
1] Beverages
• Dilute 20 ml of the liquid in a 100 ml
volumetric flask with water.
• Filter the solution through a
membrane filter of pore size 0.2 um
before injection.
31
2]Juices, flavoured milk drinks:
32
• Dilute 20 ml sample with 50 ml water in a 100 ml volumetric flask.
• Add 2 ml Carrez solution 1, mix and 2 ml of Carrez solution 2, dilute to mark
with water and filter
• If the fat free insoluble matter in the initial sample mass exceeds approx 3 gm,
centrifuge the clarified solution for 10 minutes before filtering it quantitatively
into a 100 ml volumetric flask
• Wash the settled matter twice with water and centrifuge again
• Collect each of the supernatant in the 100 ml vol flask and then dilute the
solution with water
3] Jams and related products:
33
• Weigh to the nearest 1 mg, 20 gm of homogenized sample in a 100 ml volumetric flask
• Add about 60 ml water and place the flask in an ultrasonic bath at 40°C for 20 minutes
• The temperature should not exceed 40° C since aspartame can get degraded. Cool to room
temperature
• Add 2 ml Carrez solution I, mix followed by 2 ml carrez solution 2
• Add 2 ml Carrez solution I, mix followed by 2 ml carrez solution 2
• If the fat free insoluble matter in the initial mass exceeds 3 gm, is advisable to centrifuge the
clarified sample solution for 10 minutes at 1400 r.p.m it
• Wash with water and centrifuge again as in case of cloudy liquid samples
4] Semisolid and solid products:
34
• Weigh 10-20 gm of thoroughly homogenized sample in a 100
ml volumetric flask.
• Add about 50 ml water and place the vol flask in an ultra sonic
bath at 40°C for 20 minutes
• Cool to room temperature, add 2 ml Carrez solution 1, mix and
add 2 ml of Carrez solution 2, dilute with water and filter
• In case of very complex matrices, additional purification using
the solid phase extraction column
• In this case add 2 ml of clarified filterate to the cartridge,
previously activated with 3 ml of methanol and 20 ml water and
elute with about 20 ml of mobile phase
Chromatographic conditions
Type Reverse phase HPLC
Column lengths 100mm for 3 µm, 300mm for 10µm
Internal diameter = 4 mm
Flow rate 0.8 ml/min to 1 ml/min
Injection volume 10 μl upto 20 μl
Stationary phase C 18 of 5um particle size
Mobile phase Phosphate buffer = 0.02mol /pH=4.3,
3.5,6.5, acetonitrile, Methanol
Detection UV at a wavelength of:
217 nm for aspartame
227 for Acesulphame – K
265 for saccharin
35
calculations
Calculate the mass fraction w expressed in mg / kg or mass concentration p in mg/litre of the intense sweetener
as under
W or P = A1 X V1 X m1 X F1 /A2 x V2 x m0 X 1000
 • A 1 = peak area of the intense sweetener concerned obtained with sample test solution
 A2 = peak area of the intense sweetener concerned obtained with the standard test solution
 V1 = total
 V2= total volume the standard test solution
 m1 mass the concerned standard solution
 Mo= initial sample mass in gms
 • dilution factor for purification method
36
Flavour enhancers
 Flavors and flavour enhancers form a divergent group of organic
compounds both natural and synthetic in nature. They are used in trace
amounts to impart a characteristic flavor.
 Menthol, vanillin and monosodium glutamate are of interest as they are
extensively used in various foods. Menthol is used mainly to flavor
confectionery and pan masala.
 Vanillin is extensively used in ice creams and monosodium glutamate to
enhance flavor of meat, soups etc., and Gas chromatography is extensively
used in determination of various flavoring compounds
37
Analysis of flavour enhancers
Gas Chromatographic determination of menthol in mentholated sweets and Pan Masala
Detection of Vanillin, Ethyl Vanillin and Coumarin by Thin Layer Chromatography
GC Method for vanillin
Determination of Monosodium Glutamate in Food:
Fluorometric determination of Quinine in soft drinks and tonic waters
Spectrophotometric determination of quinine in soft drinks:
Determination of 4-methyl imidazole in caramel samples
DETECTION OF BROMINATED VEGETABLE OILS IN SOFT DRINKS
GC/Extraction of BVO from Soft Drinks
DETECTION AND ESTIMATION OF MAGNESIUM CARBONATE IN PAN MASALA AND GUTKA
DETERMINATION OF ALUMINIUM CONTENT IN LAKE COLOUR
ANALYSIS METHOD FOR ISOMALT by standard or GC
38
Stabilizers ,thickening agents & jellying
agent
A stabiliser is an additive to food which helps to preserve its structure .
Typical use includes preventing oil, water emulsions from separating in
products like salad dressing / preventing fruit from settling in product like
jam/ yoghurt /jellies.
Identification of Gums:
Alginic acid and pectic acid are insoluble and thus are not dissolved by an
excess of stock's reagent.
39
Sr No Material Source
1 Pectic substances fruit
2 Algin seaweed
3 Irish moss seaweed
4 Agar seaweed
5 Tragacanth Plant gum
6 Methyl cellulose Modified cellulose
7 Starch plant
8 Carboxymethyl Seed endosperms
9 Locust-bean gum (carob gum) Seed endosperm
10 Guar gum Seed endosperm
11 Karaya Gum Plant gum
12 Arabica (acacia) Plant gum
13 Ghatti Plant gum
14 Gelatin Modified protein
40
Confirmatory Tests:
1 Alginates and de-esterfied pectin’s: Add 0.2 mL of 3N hydrochloric acid (or other mineral acid) to 3 to 4
of the sample. gelatinous precipitate confirms alginates or de-esterified pectin.
2 Irish Moss: Add 2 to 3 drops of 0.5% methylene blue solution in water to 1 mL of the sample solution.
Precipitation of purple stained fibres confirms Irish Moss.
3 Methyl cellulose: Mix 5 mL of sample with 25 mL of 95% alcohol and 2 to 3 drops saturated sodium
No precipitate confirms methyl cellulose.
4 Agar: Precipitate gum from 5 mL of sample with alcohol and stain with tincture of iodine. A blue color is
formed. Starch is also stained blue by the reagents.
5 Starch: Add 1 to 2 drops of iodine solution to 1 mL of sample. A blue or purple color confirms starch. Some
samples of gum tragacanth may give a faint blue test.
6 Carboxy methyl cellulose:
(a) Add 2 mL of 1M copper sulphate solution to 5 mL of the solution. An opaque, slightly bluish clotted
precipitate confirms carboxy methyl cellulose.
(b) To 5 mL of sample and uranyl zinc acetate, yellow precipitate forms in the presence of carboxy methyl
cellulose.
7 Locust bean gum: Add 1 mL of 4% borax to 3 to 5 mL of gum solution, if the mixture gelatinizes locust bean
gum is confirmed. Guar gum also forms a gel in similar conditions.
8 Karaya: Precipitate gum from 5 mL of solution with alcohol and stain with ruthenium red. If sample swells
considerably and is stained pink, karaya is confirmed.
9 Gelatin: Add 2 to 3 drops of gum solution to 2 mL of saturated picric acid. A fine yellow precipitate confirms
gelatin.
41
Reference
 Ahuja S,Alsante KM. Han0dbook of isolation and characterization of impurities in pharmaceuticals: Academic
press; volume 5, 2003
 Guideline ICH. Impurities in new drug substances Q3A (R2), in: International Conference on Harmonisation,
IFPMA, Geneva (Switzerland), 2006. 2.
 Guideline ICH. Impurities in new drug products Q3B (R2), in: International Conference on Harmonisation,
IFPMA, Geneva (Switzerland), 2006.
 www.fda.gov
 Analysis and impurity identification in pharmaceuticals by Prajesh Prajapati and Yadvendra K. Agrawal
 DOI 10.1515/revac-2014-0001
 Day, G. M.; Trask, A. V.; Samuel Motherwell W. D.; Jones, W. Investigating the latent polymorphism of maleic
acid. Chem. Commun. 2006, 1, 54–56.
 Spectroscopic Methods in Drug Quality Control and Development Sa´ndor Go¨ ro¨ g and Csaba Sza´ntay Jr,
Gedeon Richter Plc., Budapest, Hungary & 2010 Elsevier Ltd (impurity profile)
 L.M.L. Nollet, Food Analysis by HPLC, Marcel Dekker, New York, USA, 2000.
 European Commission, Directive 94/35/EC of European Parliament and of the Council of 30 June 1994 on sweeteners
for use in foodstuffs, Off. J. Eur. Un. L237 (1994) 13.
 European Commission, Directive 94/35/EC of European Parliament and of the Council of 30 June 1994 on sweeteners
for use in foodstuffs, Off. J. Eur. Un. L237 (1994) 13.
 FOOD SAFETY AND STANDARDS AUTHORITY OF INDIA MINISTRY OF HEALTH AND FAMILY WELFARE
GOVERNMENT OF INDIA NEW DELHI 2016
42
 ICH Q1C: “Stability Testing of New Dosage Forms”
 ICH Q3A: “Impurities in New Drug Substances” ICH Q3B: “Impurities in New Drug Products”
 ICH Q5C: “Stability Testing of Biotechnological/Biological Products”
 ICH Q6A: “Specifications: Test Procedures and Acceptance Criteria for New Drug Substances
and New Drug Products: Chemical Substances”
 ICH Q6B: “Specifications: Test Procedures and Acceptance Criteria for New Drug Substances
and New Drug Products: Biotechnological/Biological Products
43

Impurity and food agents.seminar.pptx

  • 1.
    Seminar presentation SUBJECTS :ADVANCED PHARMACEUTICAL ANALYSIS (MPA 102T), FOOD ANALYSIS (MPA 104T) PRESENTED BY: SHAIKH ASIF DEPARTMENT: PHARMACEUTICAL CHEMISTRY BRANCH: PHARMACEUTICAL ANALYSIS 1
  • 2.
    INDEX  Impurity profilingand degradant characterization: Method development, Stability studies and concepts of validation accelerated stability testing & shelf life calculation, WHO and ICH stability testing guidelines  Analysis of artificial sweeteners ,flavor-enhancers ,stabilizers ,thickening agents & jelling agents 2
  • 3.
    Impurity profiling anddegradant characterization 3
  • 4.
    Need of impurityprofiling and degradant characterisation  As the impurity present in a drug can affect its quality and thus its efficiency, it is therefore crucial to know about impurities.  Impurity profiling and degradation study of drug substances and drug products has attracted global interest because regulatory bodies have become more stringent in maintaining and controlling quality and purity of drugs.  Also the regulatory requirements for impurity profiling and forced or stress degradation study have been extended to generic drugs and products in recent years.  Due to the stringent environment laid down by regulatory authority, there is steady increase in product recalls from the market. 4
  • 5.
    Definitions 5 • Any componentof the drug product that is not the drug substance or an excipient defined as the drug substance ICH guideline Q3A,IP & USP • Any component of the drug product that is not the chemical entity defined as the drug substance or an excipient in the drug product ICH guideline Q3B • A molecule resulting from a change in the drug substance brought about over time. For the purpose of stability testing of the products in this guidance, such changes could occur as a result of storage or processing for example oxidation, deamination, proteolysis and aggregation Guideline with DPs (degradation product)
  • 6.
     It isdescription of the identified and unidentified impurities present in a drug product 6 Organic impurity • Formed during the manufacturing or storage of new product. • Can be identified/unidentified impurity or known /unknown. Inorganic impurity or Elemental impurity • Arise during manufacturing. • Normally known and identified impurity. Residual solvents • These are organic/inorganic solvent used in synthesis . • Known and identified impurity. Classification IMPURITY PROFILE Unidentified Impurity: An impurity for which a structural characterization has not been achieved and that is defined solely by qualitative analytical properties (e.g., chromatographic retention time)
  • 7.
    Sources of impurities Organic impurity •Starting • By-product • Intermediate • Degradation product • Reagent , legand or catalyst Inorganic impurity • Reagents, legand and catalyst • Heavy metals, other residual metals • Inorganic salts • Other materials(filter aids ,charcoal) Residual solvents • These are organic or inorganic Solvents used as vehicle in preparation of DP 7
  • 8.
    Residual solvents A) Class1 (The most toxic and/or environmentally hazardous) [limited to 2–8 ppm] Benzene Carbon tetrachloride 1,2-Dichloroethane 1,1-Dichloroethene 1,1,1-Trichloroethane B) Class 2 (Considered a lesser risk) [ limit calculated by daily intake of theoretical product mass of 10g] Acetonitrile Chlorobenzene Chloroform Cumene Cyclohexane Cyclopentyl methyl ether 1,2- Dichloroethene Dichloromethane 1,2-Dimethoxyethane N,N-Dimethylacetamide N,N- Dimethylformamide 1,4-Dioxane 2-Ethoxyethanol Ethyleneglycol Formamide Hexane Methanol 2- Methoxyethanol 0 Methylbutyl ketone Methylcyclohexane Methylisobutylketone3 N-Methylpyrrolidone C) Class 3 (The lowest risk category)[ limited to 5000 ppm (0.5% w/w)] 1-Butanol Methyl acetate 1-Pentanol Ethanol Heptanes 1-Propanol Propyl acetate Acetone Isobutyl acetate Tert-Butylmethyl ether Ethyl acetate 2-Butanol 3-Methyl-1- butanol Methyl isobutyl ketone Ethyl ether Anisole Isopropyl acetate 2-Methyl-1-propanol 2-Propanol Acetic acid Ethyl format Cumene Methyl ethyl ketone Pentane Formic acid Butyl acetate Dimethyl sulfoxide 8
  • 9.
    9 Polymorphic forms • Organic/inorganic compoundsform different crystalline structures called polymorphic forms. The resulting change of intermolecular interactions gives rise to different pharmacokinetic & different properties of organic and inorganic materials • In 2006 a new crystal form of maleic acid had arisen when solution of caffeine and maleic acid (2:1) in chloroform is set aside to evaporate slowly Genotoxic impurities (ICH M7 R1) • Genotoxic compounds can be carcinogenic to humans due to their ability to induce chromosomal rearrangements and/or genetic mutations. • The ICH M7 (15) guideline provides the limits for control of genotoxic impurities in pharmaceuticals to limit the risk of carcinogenicity. Enantiomeric impurities • To determine purity of the chiral compound term enantiomeric excess (EE) is used. • . These impurities present in the drug are due to change in the critical parameter of molecules during synthesis. The following equation is used to determine enantiomeric excess (EE): • EE= + [( R-S)/ ( R R)]×100 • where R and S stand for the individual optical isomer in the mixture (and R+S=1)
  • 10.
    10 1. Raw materialsemployed in manufacture 2. Method or process used in manufacture 3. Atmospheric contamination during manufacturing process 4. Defects in the manufacturing process 5. Manufacturing hazards 6. Storage conditions Impurities may also arise from physical contamination and improper storage conditions. The various sources of impurities in pharmaceutical substances are as follows:
  • 11.
  • 12.
    Analytical technology forimpurity profiling Type of impurity Technique Organic impurity FTIR , preparative, LC, LC/UV,LC/MS(SQ,Q-TOF & QQQ),CE, SFC Inorganic/elemental impurity ICP-OES & ICP-MS Residual solvent GC &GC-MS 12
  • 13.
    Separation techniques High Performance LiquidChromatography (HPLC), UltraHigh Performance Liquid Chromatography (UPLC/UHPLC), Thin Layer Liquid Chromatography (TLC), High Performance Thin Layer Liquid Chromatography (HPTLC), Hydrophilic Interaction Liquid Chromatography (HILIC), Gas Chromatography (GC), Capillary Electrophoresis (CE), Super Critical Fluid Chromatography (SFC Detection technique UV or other detectors like fluorescence, Evaporative Light Scattering Detector (ELSD), Chemiluminescent Nitrogen Detector (CLND), Corona CAD (C-CAD, Corona Charged Aerosol Detectors) Hyphenated technique LC-MS, GC-MS CE-MS CE-NMR, LC-NMR/MS LC-IR 13
  • 14.
  • 15.
    validation  The objectiveof validation of an analytical procedure is to demonstrate that it is suitable for its intended purpose.  The discussion of the validation of analytical procedures is directed to the four most common types of analytical procedures:  - Identification tests;  - Quantitative tests for impurities' content;  - Limit tests for the control of impurities;  - Quantitative tests of the active moiety in samples of drug substance or drug product or other selected component(s) in the drug product.  Typical validation characteristics which should be considered are listed below: Accuracy, Precision, Repeatability, Intermediate, Precision , Specificity ,Detection Limit ,Quantitation Limit, Linearity ,Range. 15
  • 16.
    Stability studies &accelerated stability :  The guideline is a revised version of the ICH Q1A guideline and defines the stability data package for a new drug substance or drug product that is sufficient for a registration application within the three regions of the EC, Japan, and the United States.  The purpose of stability testing is to provide evidence on how the quality of a drug substance or drug product varies with time under the influence of a variety of environmental factors such as temperature, humidity, and light, and to establish a re-test period for the drug substance or a shelf life for the drug product and recommended storage conditions Drug Substance  1. General  2. Stress Testing: Stress testing is likely to be carried out on a single batch of the drug substance. It should include the effect of temperatures,humidity, oxidation, Photostability and photolysis 16
  • 17.
     3. Selectionof Batches: studies should be provided on at least three primary batches of the drug substance>pilot scale>production batch.  4. Container Closure System  5. Specification 17  6. Testing Frequency: For drug substances with a proposed re-test period of at least 12 months, the frequency of testing at the long term storage condition should normally be every 3 months over the first year, every 6 months over the second year, and annually thereafter through the proposed re-test period.  7. Storage Conditions  8. Stability Commitment:  9. Evaluation  10. Statements/Labelling
  • 18.
    Accelerated stability testing: Studies designed to increase the rate of chemical degradation or physical change of a drug substance or drug product by using exaggerated storage conditions as part of the formal stability studies.  Data from these studies, in addition to long term stability studies, can be used to assess longer term chemical effects at non-accelerated conditions and to evaluate the effect of short term excursions outside the label storage conditions such as might occur during shipping.  Results from accelerated testing studies are not always predictive of physical changes.  Frequency: At the accelerated storage condition, a minimum of three time points, including the initial and final time points (e.g., 0, 3, and 6 months), from a 6-month study is recommended.  Storage condition : 40°C ± 2°C/75% RH ± 5% RH for 6 months  Refrigerator condition : 25°C ± 2°C/60% RH ± 5% RH 6 months 18
  • 19.
  • 20.
    Shelf life (alsoreferred to as expiration dating period) The time period during which a drug product is expected to remain within the approved shelf life specification, provided that it is stored under the conditions defined on the container label. 20  At first Statistical Approaches to Stability Data Analysis  Data Analysis for a Single Batch  Data Analysis for One-Factor, Full-Design Studies  Data Evaluation for Retest Period or Shelf Life Estimation for Drug Substances or Products Intended for Room Temperature Storage  Data Evaluation for Retest Period or Shelf Life Estimation for Drug Substances or Products Intended for Storage Below Room Temperature  Evaluating whether all batches support the proposed retest period or shelf life  Testing for poolability of batches: 1 Analysis of covariance 2 Other methods :Data Analysis for Multi-Factor, Full-Design Studies 3 Data Analysis For Matrixing Design Studies. Q1E
  • 21.
    Analysis of artificialsweeteners , flavor-enhancers , stabilizers , thickening agents & jelling agents 21
  • 22.
    Analysis of artificialsweeteners approved by FDA Artificial sweetener approved by FDA saccharine Aspartame Acesulfame-K Sucralose Neotame 22
  • 23.
    Saccharine  1,2-benzisothiazole-3-(2H)-on-1,1-dioxide  It’sthe oldest sweetener in the market  Commercially available in 3 forms acidic saccharine, sodium saccharine and calcium saccharine .  300 times sweeter than sucrose. 23
  • 24.
    Aspartame  N-L-∝-aspartyl-L-phenylalanine-1-methyester  Itis stable in dry form and get degraded on ph and temperature change .  200 times sweeter than sugar. 24
  • 25.
    Acesulfame-K  Potassium saltof 6-methyl-1,2,3-oxathiazine4(3H)-one2,2-dioxide.  It has slightly bitter after taste on high concentration  Its water solubility is very good .  It is good for cooking at high temperature.  200 times sweeter than sucrose. 25
  • 26.
    Sucralose  4-chloro-4-deoxy—D-galactopyranosyl-1,6-dichloro-1,6-dideoxy-β-𝛼-D- fructofuranoside . It has excellent solubility and high compatibility .  600 times sweeter than sucrose. 26
  • 27.
    Neotame  N-[N-(3,3-dimethylbutyl)-L-a-aspartyl]-L-phenylalanine . It has extensive shelf life in dry conditions  7000-3000 sweeter than sucrose. 27
  • 28.
    Qualitative analysis ofacesulfame-K, saccharine and cyclamate by TLC technique Extract the sweetener from acidified food product with water or take acidified aqueous extract and pass through the ion-exchanger and wash with water Elute the sweeteners with dilute ammonia solution. Evaporate the ammonical solution under vacuum to dryness and take up the residue in 1 ml of 50% methanol Alternatively extract these sweeteners from acidified sample, pH 0.6, with L-ethyl acetate and use concentrated ethyl acetate for TLC. Apply 2-10 μl of sample solution along with standards on LC plates coated with polyamide. 28
  • 29.
    Develop the plateto about 15 cm height with a developing solvent consisting of xylol: n- propanol: formic acid (5:5:1). Dry the plates in a current of air and spray with 0.2% solution of dichlorofluoresein After being dried, examine under UV light. To identify the spots in day light, place the plate in chamber containing bromine and then expose to ammonia vapour. Spots appear on reddish background 29
  • 30.
    Determination of Acesulphame– K, Aspartame and Saccharin by RP-HPLC Principle It operates on the principle of hydrophobic interactions which result from repulsive forces between a relatively polar solvent, non -polar analyte and non-polar stationary phase. Identification Identify the intense sweeteners by comparing the retention times of the analyte concerned in the sample solution with that of the standard substance or by simultaneous injection of the standard solution and the sample solution 30
  • 31.
    Procedure Preparation of sampletest solution: 1] Beverages • Dilute 20 ml of the liquid in a 100 ml volumetric flask with water. • Filter the solution through a membrane filter of pore size 0.2 um before injection. 31
  • 32.
    2]Juices, flavoured milkdrinks: 32 • Dilute 20 ml sample with 50 ml water in a 100 ml volumetric flask. • Add 2 ml Carrez solution 1, mix and 2 ml of Carrez solution 2, dilute to mark with water and filter • If the fat free insoluble matter in the initial sample mass exceeds approx 3 gm, centrifuge the clarified solution for 10 minutes before filtering it quantitatively into a 100 ml volumetric flask • Wash the settled matter twice with water and centrifuge again • Collect each of the supernatant in the 100 ml vol flask and then dilute the solution with water
  • 33.
    3] Jams andrelated products: 33 • Weigh to the nearest 1 mg, 20 gm of homogenized sample in a 100 ml volumetric flask • Add about 60 ml water and place the flask in an ultrasonic bath at 40°C for 20 minutes • The temperature should not exceed 40° C since aspartame can get degraded. Cool to room temperature • Add 2 ml Carrez solution I, mix followed by 2 ml carrez solution 2 • Add 2 ml Carrez solution I, mix followed by 2 ml carrez solution 2 • If the fat free insoluble matter in the initial mass exceeds 3 gm, is advisable to centrifuge the clarified sample solution for 10 minutes at 1400 r.p.m it • Wash with water and centrifuge again as in case of cloudy liquid samples
  • 34.
    4] Semisolid andsolid products: 34 • Weigh 10-20 gm of thoroughly homogenized sample in a 100 ml volumetric flask. • Add about 50 ml water and place the vol flask in an ultra sonic bath at 40°C for 20 minutes • Cool to room temperature, add 2 ml Carrez solution 1, mix and add 2 ml of Carrez solution 2, dilute with water and filter • In case of very complex matrices, additional purification using the solid phase extraction column • In this case add 2 ml of clarified filterate to the cartridge, previously activated with 3 ml of methanol and 20 ml water and elute with about 20 ml of mobile phase
  • 35.
    Chromatographic conditions Type Reversephase HPLC Column lengths 100mm for 3 µm, 300mm for 10µm Internal diameter = 4 mm Flow rate 0.8 ml/min to 1 ml/min Injection volume 10 μl upto 20 μl Stationary phase C 18 of 5um particle size Mobile phase Phosphate buffer = 0.02mol /pH=4.3, 3.5,6.5, acetonitrile, Methanol Detection UV at a wavelength of: 217 nm for aspartame 227 for Acesulphame – K 265 for saccharin 35
  • 36.
    calculations Calculate the massfraction w expressed in mg / kg or mass concentration p in mg/litre of the intense sweetener as under W or P = A1 X V1 X m1 X F1 /A2 x V2 x m0 X 1000  • A 1 = peak area of the intense sweetener concerned obtained with sample test solution  A2 = peak area of the intense sweetener concerned obtained with the standard test solution  V1 = total  V2= total volume the standard test solution  m1 mass the concerned standard solution  Mo= initial sample mass in gms  • dilution factor for purification method 36
  • 37.
    Flavour enhancers  Flavorsand flavour enhancers form a divergent group of organic compounds both natural and synthetic in nature. They are used in trace amounts to impart a characteristic flavor.  Menthol, vanillin and monosodium glutamate are of interest as they are extensively used in various foods. Menthol is used mainly to flavor confectionery and pan masala.  Vanillin is extensively used in ice creams and monosodium glutamate to enhance flavor of meat, soups etc., and Gas chromatography is extensively used in determination of various flavoring compounds 37
  • 38.
    Analysis of flavourenhancers Gas Chromatographic determination of menthol in mentholated sweets and Pan Masala Detection of Vanillin, Ethyl Vanillin and Coumarin by Thin Layer Chromatography GC Method for vanillin Determination of Monosodium Glutamate in Food: Fluorometric determination of Quinine in soft drinks and tonic waters Spectrophotometric determination of quinine in soft drinks: Determination of 4-methyl imidazole in caramel samples DETECTION OF BROMINATED VEGETABLE OILS IN SOFT DRINKS GC/Extraction of BVO from Soft Drinks DETECTION AND ESTIMATION OF MAGNESIUM CARBONATE IN PAN MASALA AND GUTKA DETERMINATION OF ALUMINIUM CONTENT IN LAKE COLOUR ANALYSIS METHOD FOR ISOMALT by standard or GC 38
  • 39.
    Stabilizers ,thickening agents& jellying agent A stabiliser is an additive to food which helps to preserve its structure . Typical use includes preventing oil, water emulsions from separating in products like salad dressing / preventing fruit from settling in product like jam/ yoghurt /jellies. Identification of Gums: Alginic acid and pectic acid are insoluble and thus are not dissolved by an excess of stock's reagent. 39
  • 40.
    Sr No MaterialSource 1 Pectic substances fruit 2 Algin seaweed 3 Irish moss seaweed 4 Agar seaweed 5 Tragacanth Plant gum 6 Methyl cellulose Modified cellulose 7 Starch plant 8 Carboxymethyl Seed endosperms 9 Locust-bean gum (carob gum) Seed endosperm 10 Guar gum Seed endosperm 11 Karaya Gum Plant gum 12 Arabica (acacia) Plant gum 13 Ghatti Plant gum 14 Gelatin Modified protein 40
  • 41.
    Confirmatory Tests: 1 Alginatesand de-esterfied pectin’s: Add 0.2 mL of 3N hydrochloric acid (or other mineral acid) to 3 to 4 of the sample. gelatinous precipitate confirms alginates or de-esterified pectin. 2 Irish Moss: Add 2 to 3 drops of 0.5% methylene blue solution in water to 1 mL of the sample solution. Precipitation of purple stained fibres confirms Irish Moss. 3 Methyl cellulose: Mix 5 mL of sample with 25 mL of 95% alcohol and 2 to 3 drops saturated sodium No precipitate confirms methyl cellulose. 4 Agar: Precipitate gum from 5 mL of sample with alcohol and stain with tincture of iodine. A blue color is formed. Starch is also stained blue by the reagents. 5 Starch: Add 1 to 2 drops of iodine solution to 1 mL of sample. A blue or purple color confirms starch. Some samples of gum tragacanth may give a faint blue test. 6 Carboxy methyl cellulose: (a) Add 2 mL of 1M copper sulphate solution to 5 mL of the solution. An opaque, slightly bluish clotted precipitate confirms carboxy methyl cellulose. (b) To 5 mL of sample and uranyl zinc acetate, yellow precipitate forms in the presence of carboxy methyl cellulose. 7 Locust bean gum: Add 1 mL of 4% borax to 3 to 5 mL of gum solution, if the mixture gelatinizes locust bean gum is confirmed. Guar gum also forms a gel in similar conditions. 8 Karaya: Precipitate gum from 5 mL of solution with alcohol and stain with ruthenium red. If sample swells considerably and is stained pink, karaya is confirmed. 9 Gelatin: Add 2 to 3 drops of gum solution to 2 mL of saturated picric acid. A fine yellow precipitate confirms gelatin. 41
  • 42.
    Reference  Ahuja S,AlsanteKM. Han0dbook of isolation and characterization of impurities in pharmaceuticals: Academic press; volume 5, 2003  Guideline ICH. Impurities in new drug substances Q3A (R2), in: International Conference on Harmonisation, IFPMA, Geneva (Switzerland), 2006. 2.  Guideline ICH. Impurities in new drug products Q3B (R2), in: International Conference on Harmonisation, IFPMA, Geneva (Switzerland), 2006.  www.fda.gov  Analysis and impurity identification in pharmaceuticals by Prajesh Prajapati and Yadvendra K. Agrawal  DOI 10.1515/revac-2014-0001  Day, G. M.; Trask, A. V.; Samuel Motherwell W. D.; Jones, W. Investigating the latent polymorphism of maleic acid. Chem. Commun. 2006, 1, 54–56.  Spectroscopic Methods in Drug Quality Control and Development Sa´ndor Go¨ ro¨ g and Csaba Sza´ntay Jr, Gedeon Richter Plc., Budapest, Hungary & 2010 Elsevier Ltd (impurity profile)  L.M.L. Nollet, Food Analysis by HPLC, Marcel Dekker, New York, USA, 2000.  European Commission, Directive 94/35/EC of European Parliament and of the Council of 30 June 1994 on sweeteners for use in foodstuffs, Off. J. Eur. Un. L237 (1994) 13.  European Commission, Directive 94/35/EC of European Parliament and of the Council of 30 June 1994 on sweeteners for use in foodstuffs, Off. J. Eur. Un. L237 (1994) 13.  FOOD SAFETY AND STANDARDS AUTHORITY OF INDIA MINISTRY OF HEALTH AND FAMILY WELFARE GOVERNMENT OF INDIA NEW DELHI 2016 42
  • 43.
     ICH Q1C:“Stability Testing of New Dosage Forms”  ICH Q3A: “Impurities in New Drug Substances” ICH Q3B: “Impurities in New Drug Products”  ICH Q5C: “Stability Testing of Biotechnological/Biological Products”  ICH Q6A: “Specifications: Test Procedures and Acceptance Criteria for New Drug Substances and New Drug Products: Chemical Substances”  ICH Q6B: “Specifications: Test Procedures and Acceptance Criteria for New Drug Substances and New Drug Products: Biotechnological/Biological Products 43