1 | P a g e
IGNOU
A
Synopsis
On
"Baker's Factory"
By
Charanpreet Singh
186918627
Under Guidance
Of
Mrs. Indu Sharma
Submitted to the School of Computer and Information Sciences.
IGNOU
In partial fulfillment of requirements for the award of the degree
Bachelor Of Computer Applicaton
(2020-21)
2 | P a g e
Table Of Content
1. Introduction
2.Objective Of Projects
3. Project Categories
4. Why PHP ?
5. Tools/Platform & Hardware
6. Software Requirement Specification
7. Data Flow Diagram
8. ER Diagrams
9. Relational Schema
3 | P a g e
10. Modules
11. System Security
12. Future Scope
13. Biblography
Introduction
Baker's Factory is a very powerful, flexible and advanced way of getting your choice
and cravings fulfilled in the world of
cakes and bakery. It can be used on your multiple occasions.
It is most fit for all types of cakes, muffins and bakery items.
After the pandemic situation we were not able to go out as we could go before.
There was a change in lifestyle and
ways of living. So is a change was important in our world of
buying things. So the Baker's Factory provide a solution as a
4 | P a g e
hassle free platform to get different baked items. Now, as the government is losing
up the restrictions but it is
important for us to keep ourselves safe. This is where we
can use online mode for buying things. We act as a platform where we provide
solutions to all your cravings from the
world of baking. The site helps and takes you to the tempting flavors in the world of
cakes and bakery and lets you fulfill your cravings through our world of Baker's
Factory.
Objective Of Project
A. Provide an interactive interface with the feature of Html and PHP
behaves in a sufficient manner that is easy to use and understand.
B. All the information regarding users should beapplied online.
C. Provide a proper manner for payment in a securemethod.
D. Provide easy access to Custom Cake forcustomers.
5 | P a g e
Project Categories
This Project is coupled with material on how to use various tools, subsets
in HTML 5, CSS 3, JavaScript, and PHP.
The Need of today’s Software development is competence in GUI based
front-end tools, which can connect to Relational Database engines. This
gives
programmers the opportunity to develop client based commercial
applications.
These applications give users the power and ease of a GUI with multi user
capabilities of MySQL.
All the Important Coding Techniques used by programmers, in OOPs
based coding is brought out in full and in great detail.
6 | P a g e
Why PHP ?
Being a remarkable favored server-side scripting language, PHP is being
used for creating feature-rich
websites having top-notch functionally. The creations of interactive,
dynamic, secure, reliable and effective web pages offers multifarious
advantages.
A well-designed and maintained website is the need of the hour
1. Reliable:
PHP offers a strong and secure development that provides your website
function without any bottlenecks or hiccups. With its error handling
module, extended support for Object-Oriented Programming, MySQL
extensions, data handling through iterators, compatibility with IIS and
Apache, PHP has certainly been amongst the favourites, when it comes to
web development.
7 | P a g e
Because it is platform-independent, it runs on most of the platforms that
make it a perfect choice for web development.
2. Less Time-Consuming:
Development in PHP consumes less time, because of the code reusability.
Since PHP supports Object-Oriented Programming. it makes some sections
of code reusable. As the time spent is less at time of web development in
PHP, the ROI (return of investment) happens to be more, as you can make
a quicker launch of your online portal.
3. Well Documented And Scalable:
PHP is a well-documented programming language, which provides better
choices to the developers for understanding and references that they can
use throughout the development process, making it more effective.
Apart from that, PHP is extremely scalable that helps companies scale
online as they develop over time. This makes PHP web development
highly beneficial for businesses.
4. Easy to Maintain:
8 | P a g e
PHP code has a decipherable syntax, which makes it simple to change over
time. Hence, maintaining and updating a PHP code is much easier. This is
even more powerful because for businesses it is crucial to add the latest
features for better customer engagement, and therefore to keep up with
it, PHP is a good option for web development.
5. Good Hosting Support For PHP:
PHP is one of the most extensively accepted Programming languages by
the hosting providers.
Most of the reliable web hosting providers support PHP as they offer web
hosting services for it. These hosting packages with PHP support do not
come with any additional cost apart from the normal hosting fee that
consists of a domain name and infinite resource allocation.
Tools/Platform & Hardware
Minimum Server Hardware Requirement
Processor : 1CPU Core
9 | P a g e
RAM : 1GB
Storage : 24 GB SSD
Bandwidth : 2 TB
Network In : 40 Gigabit per second
Network Out : 125 Meganit per second
Minimum Server Software Requirement
OS System or : An x86 or x64 Linux operating A
Windows operating system such as Windows Vista, Windows 7, Windows
8, Windows 10, Windows Server 2008 or Windows Server 2012.
Front-End : Bootstrap 5 and MDB with jquery
Back-End : PHP and MySQL
Editor : PHPStorm Professional Edition 2020.2.3
PHP
PHP is a general-purpose scripting language especially suited to web
development. It was originally created by Danish-Canadian programmer
10 | P a g e
Rasmus Lerdof in 1994. The PHP reference implementation is now
produced by The PHP Group. PHP originally stood for Personal Home Page,
but it now stands for the recursive initialism PHP: Hypertext Preprocessor.
PHP code is usually processed on a web server by a PHP interpreter
implemented as a module, a daemon or as a Common Gateway Interface
(CGI) executable. On a web server, the result of the interpreted and
executed PHP code - which may be any type of data, such as generated
HTML or binary image data - would form the whole or part of an HTTP
response. Various web template systems, web content management
systems, and web frameworks exist which can be employed to orchester
or facilitate the generation of that response. Additionally, PHP can be used
for many programming tasks outside of the web context, such as
standalone graphical applications and robotic drone control.
Arbitary PHP code can also be interpreted and executed via command-line
interface(CLI).
The standard PHP interpreter, powered by the zend Engine, is free
software released under the PHP license. PHP has been widely ported and
11 | P a g e
can be deployed on most web servers on almost every operating system
and platform, free of charge. PHPMyAdmin (MySQL)
phpMyAdmin is a free and open source administration tool for MySQL and
Maria DB. As a portable web application written primarily in PHP, it has
become one of the most popular MySQL administration tools, especially
for web hosting services.
Features provided by the program include:
1. Web interface
2. MySQL and InnoDB database management
3. Import data from CSV and SQL
4. Export data to various formats: CSV, SQL, XML, PDF
(via the TCPDF library), ISO/IEC 26300 -
OpenDocument Text and Spreadsheet, Word, Excel,
LaTeX, SQL, and Others
5. Administering multiple servers
12 | P a g e
6. Creating PDF graphics of the database layout
7. Creating complex queries using-by-example (QEB)
8. Searching globally in a database or a subset of it
9. Transforming stored data into any format using a set of predefined
functions, like displaying BLOB-data as image or download-link
10. Live charts to monitor MySQL server activity likeconnections,
processes, CPU/memory usage, etc. 11. Network traffic to the SQL
server
12. Working with different operating system likeWindows*, Linux*, OS/2,
Free BSD* Unix* (Such as Sun* Solaris*, AIX) and others.
13. Make complex SQL queries easier.
Software Requirement Specification (SRS)
1. Introduction
1.1 Purpose
13 | P a g e
This document is meant to delineate the features of our Baker's Factory
site which helps to get all the cravings fulfilled related to cakes and
bakery. So as to serve as a guide to all our customers, the site helps them
explore different varieties in cakes and bakery items. The Baker's Factory
Web application is intended to provide complete solutions for all
customers through a single platform to get their favourite baked items. It
will enable them to browse through the site and get their cravings and
needs fulfilled through an online platform without having to go out and
find a shop physically. The administration module will enable a system
administrator to fulfill every customer's requests for all the cakes, muffins
and baked items.
1.2 Scope
This system allows the customer’s to get their orders done related to
cakes and bakery. No matter whether it's from a given list of cakes or a
customized cake, customers can have their orders done through online
mode on this site.
Definitions
GUI - Graphical User Interface
14 | P a g e
References
1.3 Overview
This system provides an easy solution for customers to get their cakes and
bakery orders without going out and also they can have their customized
orders done over here. This proposed site can be used by any naive users
and it does not require any educational level, experience or technical
expertise in the computer field but it will be of good use if the user has the
good knowledge of how to operate a computer or a Smartphone.
2.Overall Description
The Online Cake and bakery booking on our Baker's Factory application
enables customers to browse through the given list of cakes, muffins and
bakery items, and also their customized orders. The site have system
administrator to help customer get their order requests made. The Baker's
Factory site will use the internet as the sole method for providing services
to it's customers.
2.1 Product Perspective
15 | P a g e
This product is aimed for people who don't want to go out as he/she might
don’t get time for that or might not be interested in visiting there and
dealing with a lot of formalities.
.
2.2 Product Functions
2.3 User Characteristics
Users should be familiar with the terms like login,register,appointment
system etc.
16 | P a g e
2.4 Principle Actors
Three Principle Actors are Customer and Administrator.
2.5 General Constraints
A full internet connection is required
2.6 Assumptions and Dependencies
Working of this Online Maid Booking System needs Internet Connection.
3. Specific Requirements
3.1 Functional Requirements
This section provides a requirement overview of the system.
Various functional modules that can be implemented by the
system will be 3.1.1 Description
3.1.1.1 Registration
If a customer wants their orders made then he/she must be
registered, unregistered users can’t book for their orders.
17 | P a g e
3.1.1.2 Login
Customer logins to the system by entering valid user id and
password which they entered at the time of registration. 3.1.1.3
Changes in Requirements Changes to Requirements means the
customer after login or registration can make an order or cancel
an order.
3.1.1.4 Payment
In the system we are dealing with the mode of payment by Cash,
Debit Card, Credit Card, Net Banking, UPI and Paytm Wallet.
3.1.1.5 Logout
After booking or surfing for the services, the customer has to
logout.
3.1.1.6 Invoice Generation
18 | P a g e
After Booking for the Service, the system will send one copy of
the bill to the customer’s E-mail-address and another one for
the system database.
3.2 Non Functional Requirements
Following Non-Functional Requirements will be there in the insurance to
the internet.
1. Secure access to consumer’s confidential data.
2. 24X7 availability.
3. Better component design to get better performance at peak
time.
4. Flexible service based architecture will be highly desirable for
future extension.Non-Functional Requirements define system
properties and constraints. Various other Non-Functional
Requirements are:
● Security
19 | P a g e
● Reliability
● Maintainability
● Portability
● Extensibility
● Reusability
● Compatibility
● Resource Utilization
20 | P a g e
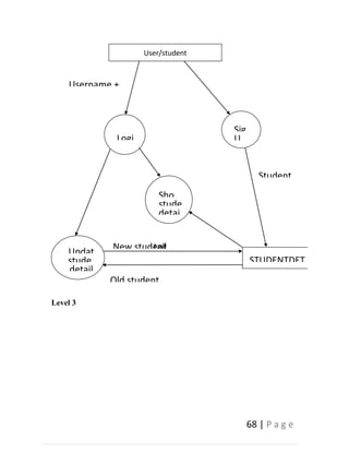
Data Flow Diagram (DFD)
Level 0 :-
21 | P a g e
Level 1 :-
22 | P a g e
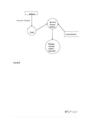
Level 2 :-
23 | P a g e
24 | P a g e
ER Diagram
25 | P a g e
26 | P a g e
Relational Schema
Modules
1.Authentication:
This module is one of the important modules of this project. This
module checks the user who is logged in to the site that is a valid user
or not. If the user is valid then this module provides an interface
27 | P a g e
where the user can put their username and password and by login in
he can view all the necessary details.
2.Registration:
When a user first visits the site the first step is registration. By this
module users fill appropriate information for registration. By
registration, the user can register himself for the full access of the
site.
3.Search_Cakes:
When a user cannot find his desired cake or baked item he can search
for their need using this module. By this module users fill the search
box with valid queries and searches for item they want.
4.Add_Appointment:
When a user selects an item and wants to make an order, this
module is applicable. This module makes an order entry to the
database.
5.Cancel_Appointment:
28 | P a g e
This module is helpful when a user wants to cancel his or her order.
This module marks the entry of order in the database as cancelled
and handles the refund procedure (if applicable).
6.Feedback:
This module is basically for users by visiting the site if a user feels
they want to give any feedback or if they feel they have any problem
regarding this application they can submit that in the feedback form.
7.Item_Addition:
This module works to add a new item to the system and gives a
unique name or no. to each item.
System Security
1.Software's Vulnerability to Attack
Software development is not yet a science or a rigorous discipline,
and the development process by and large is not controlled to
minimize the vulnerabilities that attackers exploit.
29 | P a g e
● During its development: A developer may corrupt the
software—intentionally or unintentionally-in ways that will
compromise the software's dependability and trustworthiness
when it is operational.
● During its deployment (distribution and installation): If those
responsible for distributing the software fail to tamperproof the
software before shipping or uploading, or transmit it over easily
intercepted communications channels, they leave the software
vulnerable to intentional or unintentional corruption.
Similarly, if the software's installer fails to “lock down” the host
platform, or configures the software insecurely, the software is
left vulnerable to access by attackers.
The Challenge of Building Secure Software:
30 | P a g e
1.Dependability: Dependable software executes predictably and
operates correctly under all conditions, including hostile conditions,
including when the software comes under attack or runs on a
malicious host
2.Trustworthiness: Trustworthy software contains few if any
vulnerabilities or weaknesses that can be intentionally 20 exploited
to subvert or sabotage the software's dependability. In addition, to
be considered trustworthy, the software must contain no malicious
logic that causes it to behave in a malicious manner.
3.Survivability (also referred to as “Resilience”): Survivable - or
resilient - software is software that is resilient enough to
(1) either resist (i.e., protect itself against) ortolerate (i.e., continue
operating dependably in spite of) most known attacks plus as many
novel attacks as possible, and
(2) recover as quickly as possible, and with aslittle damage as
possible, from those attacks that it can neither resist nor tolerate.
31 | P a g e
Future Scope
There is a lot of scope for developing this project in future according to
the organization. The following basic quality in the software always
safeguards the future scope of the software.
Reusability:
This application can be used for e-shopping also we can add products as
needs change.
Extensibility:
Administrators can extend features by adding modules in PHP.
Robustness:
This application will have an easy to use GUI interface and tips at every
step of shopping which will make the shopping experience great with us.
Cost Effectiveness:
This application will be cost effective as it reduces paperwork and
increases productivity of the employees.
32 | P a g e
Bibliography
1.Google Search-Link: https://www.google.co.in/
2. Wikipedia- link: https://www.wikipedia.org/
3. Stack Overflow- link: https://stackoverflow.com/
33 | P a g e
Rahul Ajaykumar Bharuka
Enrolment No:175707355
Under Guidance
Of
Prof. Bharatratna Gaikwad
Submitted to the School of Computer and Information Sciences, IGNOU
In partial fulfillment of the requirements
For the award of the degree
Bachelor of Computer Applications (BCA)
Year of Submission
2020-21
Indira Gandhi National Open University
Maidan Garhi
OAS
BCSP-064
OAS
(Online Admission System)
By
34 | P a g e
New Delhi – 110068
Title of the Project Report : Online Admission System
Name of the learner : Rahul Ajaykumar Bharuka
Programme Code : BCA
Enrollment Number : 175707355
Regional Centre Code : 16
Course Code of the Project : BCSP064
Mobile Number : 9270743707
E-mail ID : rahulbharuka5@gmail.com
Date of Submission : 22nd
June 2020
35 | P a g e
My Identity card :-
36 | P a g e
37 | P a g e
38 | P a g e
IX. Certificate of Originality
This is certified that the project report entitled OAS (Online Admission System)
submitted to Indira Gandhi National Open University in partial fulfilment of the
requirement for the award of BACHEOLER OF COMPUTER APPLICATION (BCA), is
an original work carried out by Mr.Rahul Ajaykumar Bharuka Enrolment
No.175707355 under guidance of Prof. Bharatratna Gaikwad
The matter embodies in this project is a genuine work done by the
student and has not been submitted whether to this university or to any other
university/Institute for the fulfilment of the requirement of any course of study.
Signature of Student : Signature of the Guide:
Date: 22nd june 2020 Date:22nd june 2020
39 | P a g e
Enrolment No : 175707355
ACKNOWLEDGEMENT
I, Rahul Ajaykumar Bharuka Enrolment No:175707355 student of BCA express my
sincere thanks to the “Indira Gandhi National Open University” which has given
me the opportunity to pursue BCA Course.I would like to express my whole hearted
thanks to Prof. Bharatratna Gaikwad, my project guide for his encouragement and
guidance, which helped me in completing my project.
Finally, I would like to thank my colleagues and friends who helped me in
completing the project successfully.
Program Code: BCA
Enrolment No : - 175707355
TABLE OF CONTENTS
40 | P a g e
TOPIC PAGE
Guide Biodata 8
Synopsis 10-35
Project report 36-138
Bibliography & Web References 139
41 | P a g e
BIODATA
NAME : Bharatratna Pralhadrao
Gaikwad
DESIGNATION : Assistant Professor
DEPARTMENT : Computer Science
QUALIFICATION : M.Sc., NET,M.Tech, Ph.D.
E-MAIL :
bharat.gaikwad08@gmail.com
TEACHING
EXPERIENCE
: 16
42 | P a g e
RESEARCH
EXPERIENCE
: 03
BOOKS PUBLISHED : 01
RESEARCH ARTICLES
PUBLISHED
: 20
RESEARCH PAPER
PRESENTED
: 05
RESEARCH
STUDENTS
: 1) REGISTERED - NA
43 | P a g e
2) THESIS SUBMITTED -NA
RESEARCH PROJECT
3) AWARDED -NA
/ SURVEY : MINOR
1) ONGOING- FUNDING
AGENCY:NA
2)COMPLETED FUNDING
AGENCY:NA
INVITED / SPECIAL
LECTURES
: ---
MEMBERSHIP OF PROFESSIONAL BODIES: ISCA, CSTA
,IAEng
44 | P a g e
VISITS ABROAD : No
ANY OTHER : ---
45 | P a g e
46 | P a g e
Synopsis
47 | P a g e
A SYNOPSIS ON
ONLINE ADMISSION SYSTEM
USING
PHP & MYSQL
By
Rahul Ajaykumar Bharuka (175707355)
Guided by Prof. Bharatratna Gaikwad Sir
48 | P a g e
49 | P a g e
Acknowledgement
50 | P a g e
1.INTRODUCTION
Bakery products, due to high nutrient value and affordability, are an item of huge consumption. Due to the rapid
population rise, the rising foreign influence, the emergence of a female working population and the fluctuating
eating habits of people, they have gained popularity among people, contributing significantly to the growth
trajectory of the bakery industry. A number of healthy products have been launched in the bakery segment and are
gaining popularity at a high rate.
The Indian bakery industry is one of the biggest sections in the country’s processed food industry. Bakery products,
which include bread and biscuits, form the major baked foods accounting for over 82 per cent of the total bakery
products produced in the country. It enjoys a comparative advantage in manufacturing, with an abundant supply of
primary ingredients required by the industry, and is the third-largest biscuit manufacturing country (after the United
States and China). The bakery segment in India can be classified into the three broad segments of bread, biscuits
and cakes. India’s organised bakery sector produces about 1.3 millions tonne of bakery products out of 3 million
tonnes while the balance is produced by unorganised, small-scale local manufacturers.
Despite the fact that there are many automatic and semi-automatic bread and biscuit manufacturing units in India,
many people still prefer fresh bread and other products from the local bakery. The popular biscuit variants in India
are glucose biscuits, Marie, cream biscuits, crackers, digestive biscuits, cookies and milk biscuits.
51 | P a g e
As far as the Indian biscuit market is concerned, the shares of the branded and organised sector and the unbranded
and unorganized sectors are 60 per cent and 40 per cent respectively. Indian bakery products, especially biscuits,
are in great demand in developing countries.
Baked goods are expected to grow by constant value at a compound annual growth rate (CAGR) of two per cent
over the forecast period. The bakery industry in India has witnessed an annual growth rate of more than 15 per cent
during the past years. As the business and the industry thrives, the challenges accruing out of it are also growing
expediently.
Like many industries, retail bakeries see rising costs in fuel, healthcare and other expenditures cut into their bottom
lines and increase the costs of doing business. Driven by the evolving perception of bakery products in India and
the changing consumer preferences, the Indian bakery industry would touch levels of Rs. 500 billion in the next
five years.
Project Profile
Vision: To establish a bakery unit which can enhance the PACS income by 40% after value addition in wheat.
Mission: To mobilize the idle resources of PACS and to involve women members in productive economic
activities.
Objectives: The project is to be considered to achieve the following objectives:
 To generate employment in PACS by production activity Provide financial benefits to member farmers of the
PACS Develop an attitude of business in PACS.
 Women empowerment by generating employment for women
52 | P a g e
 To utilise idle land resources of the PACS and make them business generation entity.
The Proposal
It is proposed here to manufacture khari (bakery puffed biscuits), rusk (toast) and Aata biscuits with an installed
capacity of total 500 kg/day, in which, 20% khari, 40% rusk and 40% assorted bakery Atta biscuits.
53 | P a g e
Business Model
Key Partners Key Activities Value
Proposition
 Members of  Production the PACS of
 Inventory  Provide Haryana- for
Management Customers providing
 Sales and healthy and raw material
Marketing digestive
 NCDC atta biscuits
 DCCB  Crispy and
 Machinery, nutritional repairs and
ingredient
ingredient Key Resources  Availability
suppliers of product
 Fund provided on demand by NCDC
and DCCB
 Training to personnel
provided by
NIFTEM
Customer Customer
Relationships Segments
 Long term  High
relationship income to
sustain in Group of the
market Delhi –
 Maintain NCR and hygienic
Chandigarh production
 Villagers of the
PACS Channels 
Tourists
 Students
 Shopping malls, Big bazaars
etc.
 Local Retailer
Shops
54 | P a g e
 HTCL shops, hotels and resorts
55 | P a g e
Cost Structure
 Fixed Cost for Plant and Machinery
 Attractive Packaging
 Distribution and Sales
 Cost for product replacement in case of packets are braked.
Revenue Streams
 Value added product generate revenue
 Products are produced as per market segments- High, Middle, Low level income group and occasional
customer
56 | P a g e
Prices are little lower than competitors.
Project Details
Assumptions
1. The Project Profile has been prepared on the basis of Single Shift of 8 hours a day
and 300 working days in a year at 80% efficiency.
2. It is presumed that in the first year, the capacity utilization (CU) will be 70%
followed by 75%, 80%, 85% and 90% onwards in the subsequent years.
3. Raw material consumption is 80% for first year then 90% and after that 100% in
subsequent years.
4. For Calculation purpose CU is adjusted in hike of raw material cost too.
5. The selling price of the products is kept fixed for calculation purpose.
6. The rate of salaries and wages for skilled workers and others are on the basis of the
minimum rates in the State of Haryana.
7. The PACS have Land and Building and have sufficient amount of primary raw
material i.e. Wheat.
8. The flour machine and RO water plant is already installed in the PACS.
9. The payback period may be 5-years after the initial gestation period.
10. The gestation period in implementation of the project may be to the tune of 6 to 9
months which includes making all arrangements, completion of all formalities,
market surveys and tie-ups etc.
57 | P a g e
Implementation schedule
The implementation of the project includes various jobs/exercises such as procurement of
technical know-how, market surveys and tie-ups, preparation of project report, selection of
site, registration, financing of project, procurement of machinery and raw materials etc.,
recruitment of staff, erection/ commissioning of machines, trial production and commercial
production etc. In order to efficiently and successfully implement the project in the shortest
period, simultaneous exercises are carried out. Project implementation will take a period
of 8 months from the date of approval of the scheme. Breakup of activities with relative
time for each activity is shown below:-
Activity Period (In Months)
Scheme Preparation and approval 0-1
SSI Provisional Registration 1-2
Sanction of loan 2-5
Clearance from State Pollution Control Board 3-4
Placement of order for machinery and delivery 4-5
Installation of machines 6-7
Power connection 6-7
Trial run 7-8
Commencement of Production 9 onwards
Statutory & Government
Approvals
It is mandatory for the bakeries to acquire licenses from FSSAI, GST, Local Municipality,
Police Eating House, Fire Department and State Pollution Control Board. Out of these, the
FSSAI, GST and local Municipal Health permits are of priority before starting the unit.
58 | P a g e
Manufacturing Process
KHARI
Weigh all ingredients as per formula. Make soft dough in a dough kneader still it
becomes smooth and glossy. Roll the dough into sheets of required dimensions and
thickness, apply flour dusting as required. Apply ghee on layers and fold it still of
required size. Repeat the process still layers are formed. Refrigerate it for 15 minutes.
Remove from refrigerator, cut into pieces of required size and dimensions. Place all the
pieces in baking oven and bake at 200 °C 20-25 minutes. After that lower the temperature
and bake at 180° C for another 15-20 minutes. Cool the pieces, pack as per weight
decided of SKU into poly bags and then put into corrugated carton for dispatch.
RUSK (TOAST)
Pre-mixing of ingredients as per formulation to form dough of proper consistency. The
dough is then divided and pieces put into moulds for proofing, followed by first baking,
cooling, second baking and again cooling and packing. First baking to do at 200° C and
second baking at 180° C.
ATTA BUISCUIT
Weigh all ingredients and make soft dough with addition of sugar, ghee and water as per
formula. Beat the dough still it becomes soft and fluffy. Add yoghurt and best again. Keep
it in such condition for 10-15 min. Press the dough into flatten rounds and make incision
with knife at centre. Sprinkle cardamom, coconut or sesame seeds just for decoration. Bake
the rounds at 200° C for 20-25 minutes.
59 | P a g e
Process flow Chart
3. SOFTWARE ENGINEERING PARADIGMS APPLIED
The two main programming approaches are top-down approach and bottom-up
approaches. Here while doing the software for online order system; we use the bottom-up
approach.
In bottom-up method, the sub modules are designed and developed and these are
assembled together to get the main system. The individual modules are coded and
debugged with example data given checks ready for the major project design. The
individual module transaction processing can be checked thoroughly so that minute
mistakes and correction can be passed from one module to other when required and these
requisitions are also considered at the development stage of code module. These checked
60 | P a g e
and corrected modules will be integrated to make the entire system. This project also
followed the bottom-up design. The sub modules are prepared very keenly and minute
notations are made.
In the online bakery products, the sub modules are designed first, these sub modules
are integrated into main modules. Other modules also designed in the same fashion. Each
module is tested at the beginning when they are integrated with the sub-modules
These checked and corrected modules are integrated to make the main system, i.e.
Online Bakery Facility System.
Technical
• Raw Material for this business is wheat, which is readily available in PACS.
• The machines and equipment’s are not very costly so it can be easily affordable.
• The machines and equipment’s become semi/fully automatic so operation is an easier task.
• The manufacturers of different machines also provide the facility of installation and repair
service for free.
• PACS have large storage area and big godowns for storage of raw materials and finished
bakery products. Socio – Economic
• Bakery unit can generate extra income to PACS members and upgrade their socio-
economic status.
• Youth of PACS villages can be employed here and it will create the employment
opportunity to young persons.
61 | P a g e
• People can be trained as a salesman, machine operator or manager.
• The entrepreneurial zeal and managerial skills of village women will be used which
otherwise wasted.
• The entrepreneurial and managerial skills will be developed in PACS members.
• Idle resources can be turned into profitable one.
Market
• There is always a place of Rusk, Khari & Biscuits in all retail shop. So, these products have
good market potential always.
• Haryana is a developed state of India. The people of Haryana love the deshi products.
Bakery being pure deshi product has market throughout the Haryana.
• Mall culture is spread all over Haryana. In the big cities the bakery products can be placed
in malls and organized retail shops.
• Big Bazars and other big retail stores can be approached to sell these products.
• Proximity to Delhi – NCR and Chandigarh is on advantage to PACS of Haryana. The
people of these cities are health conscious and they are ready for pay for good bakery
products.
• PACS itself has a market for the products. Every PACS almost contain 8-10 villages so
the PACS can put the products in shops of its villages too.
• Khari and Rusk are treated as a product of foreign touch. The population of Chandigarh
and Delhi NCR, who has to use these products, may create a good potential.
62 | P a g e
SWOT Analysis
Strengths
• The PACS of Haryana have ample amount of wheat throughout the year.
• PACS have enough area of operation and ample storage space is available.
• The labor and raw material is easily available for PACS.
• Since Haryana is located near Delhi and Chandigarh so healthy bakery products are
in high demand especially atta biscuit which is easily digestible.
• Low Capital Requirements for this business.
Weakness
• Bakery products are perishable items.
• Sensitive to commodity price fluctuations.
• Scarcity of Skilled Human Resource
• Lack of experienced staff
Opportunities
• The increasing township and mall culture have created market potential for bakery
products.
• Haryana have different stores located at bus stops (especially for AC busses) where
these products can be sold to passengers.
• The nutritional value and attractive packaging of the products can also create an
opportunity.
• The High income group having lavish living standard have passion to use bakery
products instead of packaged products available in market.
63 | P a g e
• The fooding habit of villagers are also been changed and they are also a good
consumer of bakery products. Threats
• Tough competition with other big brands
• Price wars among competitors
• Product Substitution
• Technology Up gradation
Risk Assessment &
Management
 Bakery products are perishable in nature; therefore Material management is
required for avoidance of the wastage.
 There is a tough competition in the market so product mix approach is applicable
to this industry. PACS should produce quality products to sustain in the market.
 Proper study of consumer behaviour should be conducted and accordingly the
products can be produced.
 The shelf value of these products is very less therefore demand for these products
can be generated through proper advertisement and promotion.
 The financing of these types of industries depends on the market factors, though
demand for these products are high but financial institution does not easily finance
these products. The financing agency must be ensured through a proper business
plan.
 The packaging of product should be attractive. It creates additional demand for
products.
 Proper certification of plant is required from the authorities. Food safety
standards should be followed.
64 | P a g e
 PACS may approach for ISO certification for ensuring the quality standards of
products.
 Internal Checklist should be in plant / unit and it must be supervised periodically.
 Waste disposal - The main waste in the bakery unit is of unused dough, fondant,
burnt product. These need to be removed in a timely manner. Dough and fondant
may lead to fungal growth in the manufacturing premises, whereas burnt product
will contaminate the finished product. Waste should be disposed immediately in
covered bins to avoid contamination.
Training & Development
National Institute of Food Technology Entrepreneurship and Management (NIFTEM)
located at Sonipat district of Haryana, is an autonomous institution under Ministry of
food Processing Industries, Government of India. This institute offers short term training
programmers and workshops on bakery. The PACS may approach to this institute and
provide training to its employees on bakery processing at nominal fees.
International Bakery Research & Training Centre (IBRTC) is opened in the NIFTEM to
undertake the work of training, teaching, research and technology transfer in the area of:
Science of Baking, Bakery Machinery, Hygiene and Sanitation, Bakery Management,
Production Method, New Product Development, Quality Control and Specification,
Packaging and Presentation of Products.
65 | P a g e
Apart from this there are several private institutes also which provide training and skill
development in bakery and food processing. These institutes are located in Ambala,
Karnal, Chandigarh, Hisar.
Monitoring and Control
 Making bakery products experienced skilled worker or qualified baker is needed to
check raw material quality, dough consistency, proofing, first and second baking,
etc.
 It is necessary to develop right taste, texture and consistency of the products.
 It is necessary to avoid waste during flour shifting, dough making, rolling/sheeting,
slicing/cutting etc. Because wastage increase the cost as well disposal of it also cost.
 Proper selection of bakery equipment is very much essential.
 Water must be of good quality, preferably RO water if total dissolved solids are
high in source water.
 Disposal of solid and liquid waste are to work out properly as per pollution laws.
66 | P a g e
 Good level of competence is needed to understand quality of raw materials,
formulation of products, functions of additives used in formulation, control of
process and machinery to produce end product of desired quality, taste and texture,
type of packing material to be used, market trends and penetration, etc.
 Technical knowledge and skills are needed for problem solving, and to ensure good
hygiene and safety in the workplace.
 Proper pest control is required for preventing insects and rodents.
 The guidelines listed in FSSAI manual should be followed strictly.
5.4.3 DATAFLOW DIAGRAMS
Level 0
Level 1
User/administrator
ONLINE
ADMISSION
SYSTEM
Database
67 | P a g e
Level 2
Make
stude
admi
shortli
Acces
stuen
detai
Username + Password
Admi
logi
studentdeatail
68 | P a g e
Level 3
Updat
stude
detail
User/student
Username +
Old student
Student
Logi
Sig
U
Sho
stude
detai
New student
tail
STUDENTDET
69 | P a g e
6. CODING
Make
stude
admi
shortli
Acces
stude
detai
Username + Password
Admi
logi
User/student
logi Sign
Updat
stude
detail
Username + Password
STUDE
DETA
Sho
detai
70 | P a g e
A code is an ordered collection symbols to provide unique identification of data.
Codes can be used by people who do not with data processing; the following are characters
of a good code generation. Characteristics of good coding are
• Uniqueness
• Meaningfulness
• Stability
• Uniform Size and Format
• Simplicity
• Conciseness
• Versatility
The goal of the coding or programming phase is to translate the design of the
system produced during the design phase into code in a given programming language,
which can be executed by a computer and that performs the computation specified by the
design. The coding phase affects both testing and maintenance profoundly. As we saw
earlier, the time spent in coding is a small percentage of the total software cost , while
testing and maintenance consume the major percentage. Thus, it should be clear the goal
during coding should not be to reduce the implementation cost, but the goal should be to
reduce the cost of later phases, even if it means that the cost of this phase has to increase.
In other words, the goal during this phase is not to simplify the job of the programmer.
Rather the goal should be to simplify the job of the tester and the maintainer.
7. FUTURE SCOPE
The future scope of this project is very broad. Few of them are:
 This can be implemented in less time for proper admission process
 This can be accessed anytime anywhere, since it is a web application provided only an
internet connection.
 The user had not need to travel a long distance for the admission and his/her time is also
saved as a result of this automated system
71 | P a g e
8. CONCLUSION
Bakery products still remain the cheapest of the processed ready to eat
products in the country. The demand for bakery products will continue to
increase in future.
9. BIBLIOGRAPHY
 An Integrated approach to Software Engineering,Narosa publishers, Third edition by
Pankaj Jalote.
 The PHP Manual-www.php.net.
 PHP Manual-www.w3school.com.
 Secure PHP Development-Building 50 Practical Applications by Mohammed J
Kabir,Wiley Publishing,inc.
 PHP for Absolute Beginners by Jason Lengstorf

Ignou BCA 5th semester mini project report.

  • 1.
    1 | Pa g e IGNOU A Synopsis On "Baker's Factory" By Charanpreet Singh 186918627 Under Guidance Of Mrs. Indu Sharma Submitted to the School of Computer and Information Sciences. IGNOU In partial fulfillment of requirements for the award of the degree Bachelor Of Computer Applicaton (2020-21)
  • 2.
    2 | Pa g e Table Of Content 1. Introduction 2.Objective Of Projects 3. Project Categories 4. Why PHP ? 5. Tools/Platform & Hardware 6. Software Requirement Specification 7. Data Flow Diagram 8. ER Diagrams 9. Relational Schema
  • 3.
    3 | Pa g e 10. Modules 11. System Security 12. Future Scope 13. Biblography Introduction Baker's Factory is a very powerful, flexible and advanced way of getting your choice and cravings fulfilled in the world of cakes and bakery. It can be used on your multiple occasions. It is most fit for all types of cakes, muffins and bakery items. After the pandemic situation we were not able to go out as we could go before. There was a change in lifestyle and ways of living. So is a change was important in our world of buying things. So the Baker's Factory provide a solution as a
  • 4.
    4 | Pa g e hassle free platform to get different baked items. Now, as the government is losing up the restrictions but it is important for us to keep ourselves safe. This is where we can use online mode for buying things. We act as a platform where we provide solutions to all your cravings from the world of baking. The site helps and takes you to the tempting flavors in the world of cakes and bakery and lets you fulfill your cravings through our world of Baker's Factory. Objective Of Project A. Provide an interactive interface with the feature of Html and PHP behaves in a sufficient manner that is easy to use and understand. B. All the information regarding users should beapplied online. C. Provide a proper manner for payment in a securemethod. D. Provide easy access to Custom Cake forcustomers.
  • 5.
    5 | Pa g e Project Categories This Project is coupled with material on how to use various tools, subsets in HTML 5, CSS 3, JavaScript, and PHP. The Need of today’s Software development is competence in GUI based front-end tools, which can connect to Relational Database engines. This gives programmers the opportunity to develop client based commercial applications. These applications give users the power and ease of a GUI with multi user capabilities of MySQL. All the Important Coding Techniques used by programmers, in OOPs based coding is brought out in full and in great detail.
  • 6.
    6 | Pa g e Why PHP ? Being a remarkable favored server-side scripting language, PHP is being used for creating feature-rich websites having top-notch functionally. The creations of interactive, dynamic, secure, reliable and effective web pages offers multifarious advantages. A well-designed and maintained website is the need of the hour 1. Reliable: PHP offers a strong and secure development that provides your website function without any bottlenecks or hiccups. With its error handling module, extended support for Object-Oriented Programming, MySQL extensions, data handling through iterators, compatibility with IIS and Apache, PHP has certainly been amongst the favourites, when it comes to web development.
  • 7.
    7 | Pa g e Because it is platform-independent, it runs on most of the platforms that make it a perfect choice for web development. 2. Less Time-Consuming: Development in PHP consumes less time, because of the code reusability. Since PHP supports Object-Oriented Programming. it makes some sections of code reusable. As the time spent is less at time of web development in PHP, the ROI (return of investment) happens to be more, as you can make a quicker launch of your online portal. 3. Well Documented And Scalable: PHP is a well-documented programming language, which provides better choices to the developers for understanding and references that they can use throughout the development process, making it more effective. Apart from that, PHP is extremely scalable that helps companies scale online as they develop over time. This makes PHP web development highly beneficial for businesses. 4. Easy to Maintain:
  • 8.
    8 | Pa g e PHP code has a decipherable syntax, which makes it simple to change over time. Hence, maintaining and updating a PHP code is much easier. This is even more powerful because for businesses it is crucial to add the latest features for better customer engagement, and therefore to keep up with it, PHP is a good option for web development. 5. Good Hosting Support For PHP: PHP is one of the most extensively accepted Programming languages by the hosting providers. Most of the reliable web hosting providers support PHP as they offer web hosting services for it. These hosting packages with PHP support do not come with any additional cost apart from the normal hosting fee that consists of a domain name and infinite resource allocation. Tools/Platform & Hardware Minimum Server Hardware Requirement Processor : 1CPU Core
  • 9.
    9 | Pa g e RAM : 1GB Storage : 24 GB SSD Bandwidth : 2 TB Network In : 40 Gigabit per second Network Out : 125 Meganit per second Minimum Server Software Requirement OS System or : An x86 or x64 Linux operating A Windows operating system such as Windows Vista, Windows 7, Windows 8, Windows 10, Windows Server 2008 or Windows Server 2012. Front-End : Bootstrap 5 and MDB with jquery Back-End : PHP and MySQL Editor : PHPStorm Professional Edition 2020.2.3 PHP PHP is a general-purpose scripting language especially suited to web development. It was originally created by Danish-Canadian programmer
  • 10.
    10 | Pa g e Rasmus Lerdof in 1994. The PHP reference implementation is now produced by The PHP Group. PHP originally stood for Personal Home Page, but it now stands for the recursive initialism PHP: Hypertext Preprocessor. PHP code is usually processed on a web server by a PHP interpreter implemented as a module, a daemon or as a Common Gateway Interface (CGI) executable. On a web server, the result of the interpreted and executed PHP code - which may be any type of data, such as generated HTML or binary image data - would form the whole or part of an HTTP response. Various web template systems, web content management systems, and web frameworks exist which can be employed to orchester or facilitate the generation of that response. Additionally, PHP can be used for many programming tasks outside of the web context, such as standalone graphical applications and robotic drone control. Arbitary PHP code can also be interpreted and executed via command-line interface(CLI). The standard PHP interpreter, powered by the zend Engine, is free software released under the PHP license. PHP has been widely ported and
  • 11.
    11 | Pa g e can be deployed on most web servers on almost every operating system and platform, free of charge. PHPMyAdmin (MySQL) phpMyAdmin is a free and open source administration tool for MySQL and Maria DB. As a portable web application written primarily in PHP, it has become one of the most popular MySQL administration tools, especially for web hosting services. Features provided by the program include: 1. Web interface 2. MySQL and InnoDB database management 3. Import data from CSV and SQL 4. Export data to various formats: CSV, SQL, XML, PDF (via the TCPDF library), ISO/IEC 26300 - OpenDocument Text and Spreadsheet, Word, Excel, LaTeX, SQL, and Others 5. Administering multiple servers
  • 12.
    12 | Pa g e 6. Creating PDF graphics of the database layout 7. Creating complex queries using-by-example (QEB) 8. Searching globally in a database or a subset of it 9. Transforming stored data into any format using a set of predefined functions, like displaying BLOB-data as image or download-link 10. Live charts to monitor MySQL server activity likeconnections, processes, CPU/memory usage, etc. 11. Network traffic to the SQL server 12. Working with different operating system likeWindows*, Linux*, OS/2, Free BSD* Unix* (Such as Sun* Solaris*, AIX) and others. 13. Make complex SQL queries easier. Software Requirement Specification (SRS) 1. Introduction 1.1 Purpose
  • 13.
    13 | Pa g e This document is meant to delineate the features of our Baker's Factory site which helps to get all the cravings fulfilled related to cakes and bakery. So as to serve as a guide to all our customers, the site helps them explore different varieties in cakes and bakery items. The Baker's Factory Web application is intended to provide complete solutions for all customers through a single platform to get their favourite baked items. It will enable them to browse through the site and get their cravings and needs fulfilled through an online platform without having to go out and find a shop physically. The administration module will enable a system administrator to fulfill every customer's requests for all the cakes, muffins and baked items. 1.2 Scope This system allows the customer’s to get their orders done related to cakes and bakery. No matter whether it's from a given list of cakes or a customized cake, customers can have their orders done through online mode on this site. Definitions GUI - Graphical User Interface
  • 14.
    14 | Pa g e References 1.3 Overview This system provides an easy solution for customers to get their cakes and bakery orders without going out and also they can have their customized orders done over here. This proposed site can be used by any naive users and it does not require any educational level, experience or technical expertise in the computer field but it will be of good use if the user has the good knowledge of how to operate a computer or a Smartphone. 2.Overall Description The Online Cake and bakery booking on our Baker's Factory application enables customers to browse through the given list of cakes, muffins and bakery items, and also their customized orders. The site have system administrator to help customer get their order requests made. The Baker's Factory site will use the internet as the sole method for providing services to it's customers. 2.1 Product Perspective
  • 15.
    15 | Pa g e This product is aimed for people who don't want to go out as he/she might don’t get time for that or might not be interested in visiting there and dealing with a lot of formalities. . 2.2 Product Functions 2.3 User Characteristics Users should be familiar with the terms like login,register,appointment system etc.
  • 16.
    16 | Pa g e 2.4 Principle Actors Three Principle Actors are Customer and Administrator. 2.5 General Constraints A full internet connection is required 2.6 Assumptions and Dependencies Working of this Online Maid Booking System needs Internet Connection. 3. Specific Requirements 3.1 Functional Requirements This section provides a requirement overview of the system. Various functional modules that can be implemented by the system will be 3.1.1 Description 3.1.1.1 Registration If a customer wants their orders made then he/she must be registered, unregistered users can’t book for their orders.
  • 17.
    17 | Pa g e 3.1.1.2 Login Customer logins to the system by entering valid user id and password which they entered at the time of registration. 3.1.1.3 Changes in Requirements Changes to Requirements means the customer after login or registration can make an order or cancel an order. 3.1.1.4 Payment In the system we are dealing with the mode of payment by Cash, Debit Card, Credit Card, Net Banking, UPI and Paytm Wallet. 3.1.1.5 Logout After booking or surfing for the services, the customer has to logout. 3.1.1.6 Invoice Generation
  • 18.
    18 | Pa g e After Booking for the Service, the system will send one copy of the bill to the customer’s E-mail-address and another one for the system database. 3.2 Non Functional Requirements Following Non-Functional Requirements will be there in the insurance to the internet. 1. Secure access to consumer’s confidential data. 2. 24X7 availability. 3. Better component design to get better performance at peak time. 4. Flexible service based architecture will be highly desirable for future extension.Non-Functional Requirements define system properties and constraints. Various other Non-Functional Requirements are: ● Security
  • 19.
    19 | Pa g e ● Reliability ● Maintainability ● Portability ● Extensibility ● Reusability ● Compatibility ● Resource Utilization
  • 20.
    20 | Pa g e Data Flow Diagram (DFD) Level 0 :-
  • 21.
    21 | Pa g e Level 1 :-
  • 22.
    22 | Pa g e Level 2 :-
  • 23.
    23 | Pa g e
  • 24.
    24 | Pa g e ER Diagram
  • 25.
    25 | Pa g e
  • 26.
    26 | Pa g e Relational Schema Modules 1.Authentication: This module is one of the important modules of this project. This module checks the user who is logged in to the site that is a valid user or not. If the user is valid then this module provides an interface
  • 27.
    27 | Pa g e where the user can put their username and password and by login in he can view all the necessary details. 2.Registration: When a user first visits the site the first step is registration. By this module users fill appropriate information for registration. By registration, the user can register himself for the full access of the site. 3.Search_Cakes: When a user cannot find his desired cake or baked item he can search for their need using this module. By this module users fill the search box with valid queries and searches for item they want. 4.Add_Appointment: When a user selects an item and wants to make an order, this module is applicable. This module makes an order entry to the database. 5.Cancel_Appointment:
  • 28.
    28 | Pa g e This module is helpful when a user wants to cancel his or her order. This module marks the entry of order in the database as cancelled and handles the refund procedure (if applicable). 6.Feedback: This module is basically for users by visiting the site if a user feels they want to give any feedback or if they feel they have any problem regarding this application they can submit that in the feedback form. 7.Item_Addition: This module works to add a new item to the system and gives a unique name or no. to each item. System Security 1.Software's Vulnerability to Attack Software development is not yet a science or a rigorous discipline, and the development process by and large is not controlled to minimize the vulnerabilities that attackers exploit.
  • 29.
    29 | Pa g e ● During its development: A developer may corrupt the software—intentionally or unintentionally-in ways that will compromise the software's dependability and trustworthiness when it is operational. ● During its deployment (distribution and installation): If those responsible for distributing the software fail to tamperproof the software before shipping or uploading, or transmit it over easily intercepted communications channels, they leave the software vulnerable to intentional or unintentional corruption. Similarly, if the software's installer fails to “lock down” the host platform, or configures the software insecurely, the software is left vulnerable to access by attackers. The Challenge of Building Secure Software:
  • 30.
    30 | Pa g e 1.Dependability: Dependable software executes predictably and operates correctly under all conditions, including hostile conditions, including when the software comes under attack or runs on a malicious host 2.Trustworthiness: Trustworthy software contains few if any vulnerabilities or weaknesses that can be intentionally 20 exploited to subvert or sabotage the software's dependability. In addition, to be considered trustworthy, the software must contain no malicious logic that causes it to behave in a malicious manner. 3.Survivability (also referred to as “Resilience”): Survivable - or resilient - software is software that is resilient enough to (1) either resist (i.e., protect itself against) ortolerate (i.e., continue operating dependably in spite of) most known attacks plus as many novel attacks as possible, and (2) recover as quickly as possible, and with aslittle damage as possible, from those attacks that it can neither resist nor tolerate.
  • 31.
    31 | Pa g e Future Scope There is a lot of scope for developing this project in future according to the organization. The following basic quality in the software always safeguards the future scope of the software. Reusability: This application can be used for e-shopping also we can add products as needs change. Extensibility: Administrators can extend features by adding modules in PHP. Robustness: This application will have an easy to use GUI interface and tips at every step of shopping which will make the shopping experience great with us. Cost Effectiveness: This application will be cost effective as it reduces paperwork and increases productivity of the employees.
  • 32.
    32 | Pa g e Bibliography 1.Google Search-Link: https://www.google.co.in/ 2. Wikipedia- link: https://www.wikipedia.org/ 3. Stack Overflow- link: https://stackoverflow.com/
  • 33.
    33 | Pa g e Rahul Ajaykumar Bharuka Enrolment No:175707355 Under Guidance Of Prof. Bharatratna Gaikwad Submitted to the School of Computer and Information Sciences, IGNOU In partial fulfillment of the requirements For the award of the degree Bachelor of Computer Applications (BCA) Year of Submission 2020-21 Indira Gandhi National Open University Maidan Garhi OAS BCSP-064 OAS (Online Admission System) By
  • 34.
    34 | Pa g e New Delhi – 110068 Title of the Project Report : Online Admission System Name of the learner : Rahul Ajaykumar Bharuka Programme Code : BCA Enrollment Number : 175707355 Regional Centre Code : 16 Course Code of the Project : BCSP064 Mobile Number : 9270743707 E-mail ID : rahulbharuka5@gmail.com Date of Submission : 22nd June 2020
  • 35.
    35 | Pa g e My Identity card :-
  • 36.
    36 | Pa g e
  • 37.
    37 | Pa g e
  • 38.
    38 | Pa g e IX. Certificate of Originality This is certified that the project report entitled OAS (Online Admission System) submitted to Indira Gandhi National Open University in partial fulfilment of the requirement for the award of BACHEOLER OF COMPUTER APPLICATION (BCA), is an original work carried out by Mr.Rahul Ajaykumar Bharuka Enrolment No.175707355 under guidance of Prof. Bharatratna Gaikwad The matter embodies in this project is a genuine work done by the student and has not been submitted whether to this university or to any other university/Institute for the fulfilment of the requirement of any course of study. Signature of Student : Signature of the Guide: Date: 22nd june 2020 Date:22nd june 2020
  • 39.
    39 | Pa g e Enrolment No : 175707355 ACKNOWLEDGEMENT I, Rahul Ajaykumar Bharuka Enrolment No:175707355 student of BCA express my sincere thanks to the “Indira Gandhi National Open University” which has given me the opportunity to pursue BCA Course.I would like to express my whole hearted thanks to Prof. Bharatratna Gaikwad, my project guide for his encouragement and guidance, which helped me in completing my project. Finally, I would like to thank my colleagues and friends who helped me in completing the project successfully. Program Code: BCA Enrolment No : - 175707355 TABLE OF CONTENTS
  • 40.
    40 | Pa g e TOPIC PAGE Guide Biodata 8 Synopsis 10-35 Project report 36-138 Bibliography & Web References 139
  • 41.
    41 | Pa g e BIODATA NAME : Bharatratna Pralhadrao Gaikwad DESIGNATION : Assistant Professor DEPARTMENT : Computer Science QUALIFICATION : M.Sc., NET,M.Tech, Ph.D. E-MAIL : bharat.gaikwad08@gmail.com TEACHING EXPERIENCE : 16
  • 42.
    42 | Pa g e RESEARCH EXPERIENCE : 03 BOOKS PUBLISHED : 01 RESEARCH ARTICLES PUBLISHED : 20 RESEARCH PAPER PRESENTED : 05 RESEARCH STUDENTS : 1) REGISTERED - NA
  • 43.
    43 | Pa g e 2) THESIS SUBMITTED -NA RESEARCH PROJECT 3) AWARDED -NA / SURVEY : MINOR 1) ONGOING- FUNDING AGENCY:NA 2)COMPLETED FUNDING AGENCY:NA INVITED / SPECIAL LECTURES : --- MEMBERSHIP OF PROFESSIONAL BODIES: ISCA, CSTA ,IAEng
  • 44.
    44 | Pa g e VISITS ABROAD : No ANY OTHER : ---
  • 45.
    45 | Pa g e
  • 46.
    46 | Pa g e Synopsis
  • 47.
    47 | Pa g e A SYNOPSIS ON ONLINE ADMISSION SYSTEM USING PHP & MYSQL By Rahul Ajaykumar Bharuka (175707355) Guided by Prof. Bharatratna Gaikwad Sir
  • 48.
    48 | Pa g e
  • 49.
    49 | Pa g e Acknowledgement
  • 50.
    50 | Pa g e 1.INTRODUCTION Bakery products, due to high nutrient value and affordability, are an item of huge consumption. Due to the rapid population rise, the rising foreign influence, the emergence of a female working population and the fluctuating eating habits of people, they have gained popularity among people, contributing significantly to the growth trajectory of the bakery industry. A number of healthy products have been launched in the bakery segment and are gaining popularity at a high rate. The Indian bakery industry is one of the biggest sections in the country’s processed food industry. Bakery products, which include bread and biscuits, form the major baked foods accounting for over 82 per cent of the total bakery products produced in the country. It enjoys a comparative advantage in manufacturing, with an abundant supply of primary ingredients required by the industry, and is the third-largest biscuit manufacturing country (after the United States and China). The bakery segment in India can be classified into the three broad segments of bread, biscuits and cakes. India’s organised bakery sector produces about 1.3 millions tonne of bakery products out of 3 million tonnes while the balance is produced by unorganised, small-scale local manufacturers. Despite the fact that there are many automatic and semi-automatic bread and biscuit manufacturing units in India, many people still prefer fresh bread and other products from the local bakery. The popular biscuit variants in India are glucose biscuits, Marie, cream biscuits, crackers, digestive biscuits, cookies and milk biscuits.
  • 51.
    51 | Pa g e As far as the Indian biscuit market is concerned, the shares of the branded and organised sector and the unbranded and unorganized sectors are 60 per cent and 40 per cent respectively. Indian bakery products, especially biscuits, are in great demand in developing countries. Baked goods are expected to grow by constant value at a compound annual growth rate (CAGR) of two per cent over the forecast period. The bakery industry in India has witnessed an annual growth rate of more than 15 per cent during the past years. As the business and the industry thrives, the challenges accruing out of it are also growing expediently. Like many industries, retail bakeries see rising costs in fuel, healthcare and other expenditures cut into their bottom lines and increase the costs of doing business. Driven by the evolving perception of bakery products in India and the changing consumer preferences, the Indian bakery industry would touch levels of Rs. 500 billion in the next five years. Project Profile Vision: To establish a bakery unit which can enhance the PACS income by 40% after value addition in wheat. Mission: To mobilize the idle resources of PACS and to involve women members in productive economic activities. Objectives: The project is to be considered to achieve the following objectives:  To generate employment in PACS by production activity Provide financial benefits to member farmers of the PACS Develop an attitude of business in PACS.  Women empowerment by generating employment for women
  • 52.
    52 | Pa g e  To utilise idle land resources of the PACS and make them business generation entity. The Proposal It is proposed here to manufacture khari (bakery puffed biscuits), rusk (toast) and Aata biscuits with an installed capacity of total 500 kg/day, in which, 20% khari, 40% rusk and 40% assorted bakery Atta biscuits.
  • 53.
    53 | Pa g e Business Model Key Partners Key Activities Value Proposition  Members of  Production the PACS of  Inventory  Provide Haryana- for Management Customers providing  Sales and healthy and raw material Marketing digestive  NCDC atta biscuits  DCCB  Crispy and  Machinery, nutritional repairs and ingredient ingredient Key Resources  Availability suppliers of product  Fund provided on demand by NCDC and DCCB  Training to personnel provided by NIFTEM Customer Customer Relationships Segments  Long term  High relationship income to sustain in Group of the market Delhi –  Maintain NCR and hygienic Chandigarh production  Villagers of the PACS Channels  Tourists  Students  Shopping malls, Big bazaars etc.  Local Retailer Shops
  • 54.
    54 | Pa g e  HTCL shops, hotels and resorts
  • 55.
    55 | Pa g e Cost Structure  Fixed Cost for Plant and Machinery  Attractive Packaging  Distribution and Sales  Cost for product replacement in case of packets are braked. Revenue Streams  Value added product generate revenue  Products are produced as per market segments- High, Middle, Low level income group and occasional customer
  • 56.
    56 | Pa g e Prices are little lower than competitors. Project Details Assumptions 1. The Project Profile has been prepared on the basis of Single Shift of 8 hours a day and 300 working days in a year at 80% efficiency. 2. It is presumed that in the first year, the capacity utilization (CU) will be 70% followed by 75%, 80%, 85% and 90% onwards in the subsequent years. 3. Raw material consumption is 80% for first year then 90% and after that 100% in subsequent years. 4. For Calculation purpose CU is adjusted in hike of raw material cost too. 5. The selling price of the products is kept fixed for calculation purpose. 6. The rate of salaries and wages for skilled workers and others are on the basis of the minimum rates in the State of Haryana. 7. The PACS have Land and Building and have sufficient amount of primary raw material i.e. Wheat. 8. The flour machine and RO water plant is already installed in the PACS. 9. The payback period may be 5-years after the initial gestation period. 10. The gestation period in implementation of the project may be to the tune of 6 to 9 months which includes making all arrangements, completion of all formalities, market surveys and tie-ups etc.
  • 57.
    57 | Pa g e Implementation schedule The implementation of the project includes various jobs/exercises such as procurement of technical know-how, market surveys and tie-ups, preparation of project report, selection of site, registration, financing of project, procurement of machinery and raw materials etc., recruitment of staff, erection/ commissioning of machines, trial production and commercial production etc. In order to efficiently and successfully implement the project in the shortest period, simultaneous exercises are carried out. Project implementation will take a period of 8 months from the date of approval of the scheme. Breakup of activities with relative time for each activity is shown below:- Activity Period (In Months) Scheme Preparation and approval 0-1 SSI Provisional Registration 1-2 Sanction of loan 2-5 Clearance from State Pollution Control Board 3-4 Placement of order for machinery and delivery 4-5 Installation of machines 6-7 Power connection 6-7 Trial run 7-8 Commencement of Production 9 onwards Statutory & Government Approvals It is mandatory for the bakeries to acquire licenses from FSSAI, GST, Local Municipality, Police Eating House, Fire Department and State Pollution Control Board. Out of these, the FSSAI, GST and local Municipal Health permits are of priority before starting the unit.
  • 58.
    58 | Pa g e Manufacturing Process KHARI Weigh all ingredients as per formula. Make soft dough in a dough kneader still it becomes smooth and glossy. Roll the dough into sheets of required dimensions and thickness, apply flour dusting as required. Apply ghee on layers and fold it still of required size. Repeat the process still layers are formed. Refrigerate it for 15 minutes. Remove from refrigerator, cut into pieces of required size and dimensions. Place all the pieces in baking oven and bake at 200 °C 20-25 minutes. After that lower the temperature and bake at 180° C for another 15-20 minutes. Cool the pieces, pack as per weight decided of SKU into poly bags and then put into corrugated carton for dispatch. RUSK (TOAST) Pre-mixing of ingredients as per formulation to form dough of proper consistency. The dough is then divided and pieces put into moulds for proofing, followed by first baking, cooling, second baking and again cooling and packing. First baking to do at 200° C and second baking at 180° C. ATTA BUISCUIT Weigh all ingredients and make soft dough with addition of sugar, ghee and water as per formula. Beat the dough still it becomes soft and fluffy. Add yoghurt and best again. Keep it in such condition for 10-15 min. Press the dough into flatten rounds and make incision with knife at centre. Sprinkle cardamom, coconut or sesame seeds just for decoration. Bake the rounds at 200° C for 20-25 minutes.
  • 59.
    59 | Pa g e Process flow Chart 3. SOFTWARE ENGINEERING PARADIGMS APPLIED The two main programming approaches are top-down approach and bottom-up approaches. Here while doing the software for online order system; we use the bottom-up approach. In bottom-up method, the sub modules are designed and developed and these are assembled together to get the main system. The individual modules are coded and debugged with example data given checks ready for the major project design. The individual module transaction processing can be checked thoroughly so that minute mistakes and correction can be passed from one module to other when required and these requisitions are also considered at the development stage of code module. These checked
  • 60.
    60 | Pa g e and corrected modules will be integrated to make the entire system. This project also followed the bottom-up design. The sub modules are prepared very keenly and minute notations are made. In the online bakery products, the sub modules are designed first, these sub modules are integrated into main modules. Other modules also designed in the same fashion. Each module is tested at the beginning when they are integrated with the sub-modules These checked and corrected modules are integrated to make the main system, i.e. Online Bakery Facility System. Technical • Raw Material for this business is wheat, which is readily available in PACS. • The machines and equipment’s are not very costly so it can be easily affordable. • The machines and equipment’s become semi/fully automatic so operation is an easier task. • The manufacturers of different machines also provide the facility of installation and repair service for free. • PACS have large storage area and big godowns for storage of raw materials and finished bakery products. Socio – Economic • Bakery unit can generate extra income to PACS members and upgrade their socio- economic status. • Youth of PACS villages can be employed here and it will create the employment opportunity to young persons.
  • 61.
    61 | Pa g e • People can be trained as a salesman, machine operator or manager. • The entrepreneurial zeal and managerial skills of village women will be used which otherwise wasted. • The entrepreneurial and managerial skills will be developed in PACS members. • Idle resources can be turned into profitable one. Market • There is always a place of Rusk, Khari & Biscuits in all retail shop. So, these products have good market potential always. • Haryana is a developed state of India. The people of Haryana love the deshi products. Bakery being pure deshi product has market throughout the Haryana. • Mall culture is spread all over Haryana. In the big cities the bakery products can be placed in malls and organized retail shops. • Big Bazars and other big retail stores can be approached to sell these products. • Proximity to Delhi – NCR and Chandigarh is on advantage to PACS of Haryana. The people of these cities are health conscious and they are ready for pay for good bakery products. • PACS itself has a market for the products. Every PACS almost contain 8-10 villages so the PACS can put the products in shops of its villages too. • Khari and Rusk are treated as a product of foreign touch. The population of Chandigarh and Delhi NCR, who has to use these products, may create a good potential.
  • 62.
    62 | Pa g e SWOT Analysis Strengths • The PACS of Haryana have ample amount of wheat throughout the year. • PACS have enough area of operation and ample storage space is available. • The labor and raw material is easily available for PACS. • Since Haryana is located near Delhi and Chandigarh so healthy bakery products are in high demand especially atta biscuit which is easily digestible. • Low Capital Requirements for this business. Weakness • Bakery products are perishable items. • Sensitive to commodity price fluctuations. • Scarcity of Skilled Human Resource • Lack of experienced staff Opportunities • The increasing township and mall culture have created market potential for bakery products. • Haryana have different stores located at bus stops (especially for AC busses) where these products can be sold to passengers. • The nutritional value and attractive packaging of the products can also create an opportunity. • The High income group having lavish living standard have passion to use bakery products instead of packaged products available in market.
  • 63.
    63 | Pa g e • The fooding habit of villagers are also been changed and they are also a good consumer of bakery products. Threats • Tough competition with other big brands • Price wars among competitors • Product Substitution • Technology Up gradation Risk Assessment & Management  Bakery products are perishable in nature; therefore Material management is required for avoidance of the wastage.  There is a tough competition in the market so product mix approach is applicable to this industry. PACS should produce quality products to sustain in the market.  Proper study of consumer behaviour should be conducted and accordingly the products can be produced.  The shelf value of these products is very less therefore demand for these products can be generated through proper advertisement and promotion.  The financing of these types of industries depends on the market factors, though demand for these products are high but financial institution does not easily finance these products. The financing agency must be ensured through a proper business plan.  The packaging of product should be attractive. It creates additional demand for products.  Proper certification of plant is required from the authorities. Food safety standards should be followed.
  • 64.
    64 | Pa g e  PACS may approach for ISO certification for ensuring the quality standards of products.  Internal Checklist should be in plant / unit and it must be supervised periodically.  Waste disposal - The main waste in the bakery unit is of unused dough, fondant, burnt product. These need to be removed in a timely manner. Dough and fondant may lead to fungal growth in the manufacturing premises, whereas burnt product will contaminate the finished product. Waste should be disposed immediately in covered bins to avoid contamination. Training & Development National Institute of Food Technology Entrepreneurship and Management (NIFTEM) located at Sonipat district of Haryana, is an autonomous institution under Ministry of food Processing Industries, Government of India. This institute offers short term training programmers and workshops on bakery. The PACS may approach to this institute and provide training to its employees on bakery processing at nominal fees. International Bakery Research & Training Centre (IBRTC) is opened in the NIFTEM to undertake the work of training, teaching, research and technology transfer in the area of: Science of Baking, Bakery Machinery, Hygiene and Sanitation, Bakery Management, Production Method, New Product Development, Quality Control and Specification, Packaging and Presentation of Products.
  • 65.
    65 | Pa g e Apart from this there are several private institutes also which provide training and skill development in bakery and food processing. These institutes are located in Ambala, Karnal, Chandigarh, Hisar. Monitoring and Control  Making bakery products experienced skilled worker or qualified baker is needed to check raw material quality, dough consistency, proofing, first and second baking, etc.  It is necessary to develop right taste, texture and consistency of the products.  It is necessary to avoid waste during flour shifting, dough making, rolling/sheeting, slicing/cutting etc. Because wastage increase the cost as well disposal of it also cost.  Proper selection of bakery equipment is very much essential.  Water must be of good quality, preferably RO water if total dissolved solids are high in source water.  Disposal of solid and liquid waste are to work out properly as per pollution laws.
  • 66.
    66 | Pa g e  Good level of competence is needed to understand quality of raw materials, formulation of products, functions of additives used in formulation, control of process and machinery to produce end product of desired quality, taste and texture, type of packing material to be used, market trends and penetration, etc.  Technical knowledge and skills are needed for problem solving, and to ensure good hygiene and safety in the workplace.  Proper pest control is required for preventing insects and rodents.  The guidelines listed in FSSAI manual should be followed strictly. 5.4.3 DATAFLOW DIAGRAMS Level 0 Level 1 User/administrator ONLINE ADMISSION SYSTEM Database
  • 67.
    67 | Pa g e Level 2 Make stude admi shortli Acces stuen detai Username + Password Admi logi studentdeatail
  • 68.
    68 | Pa g e Level 3 Updat stude detail User/student Username + Old student Student Logi Sig U Sho stude detai New student tail STUDENTDET
  • 69.
    69 | Pa g e 6. CODING Make stude admi shortli Acces stude detai Username + Password Admi logi User/student logi Sign Updat stude detail Username + Password STUDE DETA Sho detai
  • 70.
    70 | Pa g e A code is an ordered collection symbols to provide unique identification of data. Codes can be used by people who do not with data processing; the following are characters of a good code generation. Characteristics of good coding are • Uniqueness • Meaningfulness • Stability • Uniform Size and Format • Simplicity • Conciseness • Versatility The goal of the coding or programming phase is to translate the design of the system produced during the design phase into code in a given programming language, which can be executed by a computer and that performs the computation specified by the design. The coding phase affects both testing and maintenance profoundly. As we saw earlier, the time spent in coding is a small percentage of the total software cost , while testing and maintenance consume the major percentage. Thus, it should be clear the goal during coding should not be to reduce the implementation cost, but the goal should be to reduce the cost of later phases, even if it means that the cost of this phase has to increase. In other words, the goal during this phase is not to simplify the job of the programmer. Rather the goal should be to simplify the job of the tester and the maintainer. 7. FUTURE SCOPE The future scope of this project is very broad. Few of them are:  This can be implemented in less time for proper admission process  This can be accessed anytime anywhere, since it is a web application provided only an internet connection.  The user had not need to travel a long distance for the admission and his/her time is also saved as a result of this automated system
  • 71.
    71 | Pa g e 8. CONCLUSION Bakery products still remain the cheapest of the processed ready to eat products in the country. The demand for bakery products will continue to increase in future. 9. BIBLIOGRAPHY  An Integrated approach to Software Engineering,Narosa publishers, Third edition by Pankaj Jalote.  The PHP Manual-www.php.net.  PHP Manual-www.w3school.com.  Secure PHP Development-Building 50 Practical Applications by Mohammed J Kabir,Wiley Publishing,inc.  PHP for Absolute Beginners by Jason Lengstorf