UNIT I - MARKETING
Marketing - Marketing is a societal process by which individuals and groups obtain what they
need and want through creating, offering and freely exchanging products and services of value
with others.
Marketing Management - American Marketing Association defines Marketing Management as
the process of planning and executing the conception, pricing, promotion and distribution of
ideas, goods, services to create exchanges that satisfy individual and organizational goals.
                                CONCEPTS OF MARKETING
Production Concept - The production concept is one of the oldest concepts in business. The
production concept holds that consumers will prefer products that are widely available and
inexpensive.
Managers of production oriented businesses concentrate on achieving high production
efficiency, low costs, and mass distribution. They assume that consumers are primarily
interested in product availability and lower prices. This orientation makes sense in developing
countries, where consumers are more interested in obtaining the product than in its features. It is
also used when a company wants to expand the market.
Product Concept - The product concept holds that consumers will favour those products that
offer the most quality, performance and innovative features.
Managers in these organizations focus on making superior products and improving them over
time. They assume that buyers admire well-made products and can appraise quality and
performance. However, these managers are sometimes caught up in a love affair with their
product and do not realize what the market needs. Management might commit the “better-
mousetrap” fallacy, believing that a better mousetrap will lead people to beat a path to its door.
The product oriented companies often design their products with little or no customer input.
They trust that their engineers can design exceptional products. Very often they will not even
examine competitors’ products. The product concept can lead to marketing myopia.
Selling Concept - The selling concept holds that consumers and businesses if left alone, will
ordinarily not buy enough of the organization’s products. The organization must, therefore,
undertake an aggressive selling and promotion effect.
This concept assumes that consumers typically show buying inertia or resistance and must be
coaxed into buying. It also assumes that the company has a whole battery of effective selling and
promotion tools to stimulate more buying.
Most firms practice this concept when they have overcapacity. Their aim is to sell what they
make rather than make what the market wants.
Marketing Concept - The marketing concept is a business philosophy that challenges the above
three business orientation. The marketing concept holds that the key to achieving its
organizational goals consists of the company being more effective than competitors in creating,
delivering, and communicating customer value to its chosen target markets.
This concept rests on four pillars: target market, customer needs, integrated marketing and
profitability.
The marketing concept has been expressed in many colourful ways:
“Meeting needs profitably.”
“Find wants and fill them.”
Example:
“Putting people first” (British Airways)
“Love the customer, not the product.”
“Have it your way.” (Burger king)
Societal marketing concept - The organization task is to determine the needs, wants & interest
of target markets & to deliver the desire, satisfactions more effectively & efficiently than
competitors in a way that enhances the consumers & society well being.
                 MACRO OR EXTERNAL MARKETING ENVIRONMENT
Demographic Environment
The first macro environmental force that marketers monitor is population be people make up
markets. Marketers are keenly interested in the size and growth rate of population in different
cities, regions and nations; age distribution and ethnic mix; educational levels; household
patterns; and regional characteristics and movements.
Worldwide Population Growth
The explosive world population growth has major implications for business. A growing
population does not mean growing markets unless these markets have sufficient purchasing
power. Nonetheless, companies that carefully analyze their markets can find major opportunities.
Population Age Mix
A population can be subdivided into six age groups: preschool, school-age children, teens, young
adults age 25 to 40, middle-aged adults age 40 to 65, and other adults age 65 and up. For
marketers, the most populous age groups shape the marketing environment.
Ethnic Markets
Countries also vary in ethnic and racial makeup. Each group has certain specific wants and
buying habits. Several foods, clothing and furniture companies have directed their products and
promotions to one or more of these groups.
Educational Groups
The population in any society falls into five educational groups: illiterates, high school dropouts,
high school degrees, college degrees, and Professional degrees. Ex: In Japan 99% of the
population is literate, whereas in the United States 105 to 15% of the population may be
functionally illiterate.
Geographical Shifts in Population:
This is a period of great migratory movements between and within countries. The new countries
are making certain ethnic groups unwelcome (such as Russians in Latvia, or Muslims in Serbia)
and many of these groups are migrating to safer areas. Population movement also occurs as
people migrate from rural to urban areas, and then to suburban areas.
Economic Environment
Market requires purchasing power as well as people. The available purchasing power in an
economy depends upon current income, prices, savings, debt and credit availability. Marketers
must pay close attention to major trends in income and consumer-spending patterns.
i. Income Distribution
Nations vary greatly in level and distribution of income and industrial structure. There are 4
types of industrial structure:
1. Subsistence economies
In a subsistence economy, the vast majority of people engage in simple agriculture, consume
most of their output, and barter the rest for simple goods and services. These economies offer
few opportunities for marketers.
2. Raw-material-exporting economies:
These economies are rich in one or more natural resources but poor in other respects. Much of
their revenues come from exporting these resources. Examples are Zaire (copper) and Saudi
Arabia (oil).
3. Industrialising economies:
In an industrializing economy, manufacturing begins to account for 10% to 20% of gross
domestic product (GDP). Examples: India, Egypt, Philippines.
4. Industrial economies:
Industrial economies are major exporters of manufactured goods and investment funds. They
buy manufactured goods from one another and also export them to other types of economies in
exchange for raw materials and semi finished goods.
Marketers often distinguish countries with 5 different income distribution patterns:
Very low income, Mostly low income, Very low very high income, Low medium high income,
Mostly medium income.
Consider the market for Lamborghinis, an automobile costing more $1, 50,000. One of the
largest single markets for Lamborghinis turns out to be Portugal (income pattern 3) one of the
poorer countries in Western Europe, but one with enough wealthy families to afford expensive
cars.
ii. Savings, Debt and Credit Availability
Consumer expenditures are affected by consumer savings, debt and credit availability. Marketers
must pay careful attention to major changes in income, cost of living, interest rates, savings and
borrowing patterns because they can have a high impact on business, especially for companies
whose products have high income and price sensitivity.
Natural Environment
i. Shortage of Raw Material
The earth’s raw materials consist of the infinite, the finite renewable, and the finite non-
renewable. Finite renewable resources such as forest and food must be used wisely. Finite non-
renewable resource- oil, coal, platinum, zinc, silver- will pose a serious problem as the point of
depletion approaches. Firms making products that require these increasingly scarce minerals face
substantial cost increases.
ii. Increased Energy Costs
        One finite non-renewable resource, oil has created serious problems for the world
economy. Oil prices shot up from $2.23 a barrel in 1970 to $34.00 a barrel in 1982, creating a
frantic search for alternative energy forms. The development of alternative sources of energy and
more efficient ways to use energy and the weakening of the oil cartel led to a subsequent decline
in oil prices. Lower prices had an adverse effect on the oil- exploration industry but considerably
improved the income of oil-using industries and consumers. In the meantime, the search
continues for alternative sources of energy.
iii. Increased Population Levels
Some industrial activity will inevitably damage the natural environment. Consider the dangerous
mercury levels in the ocean, the quantity of DDT and other chemical pollutants in the soil and
food supply, and the littering of the environment with bottles, plastics and other packaging
materials. Smart companies are initiating environment-friendly moves to show their concern.
New concern over the toxic nature of dry cleaning solvents has opened up opportunities for a
new breed of “green cleaners”, although these new businesses face an uphill battle.
iv. Changing Role of Governments
Governments vary in their concern and efforts to promote a clean environment. Many poor
nations are doing little about pollution, largely because they lack the funds or the political will.
The major hopes are the companies around the world will accept more social responsibility and
those less expensive devices will be invented to control and reduce pollution.
Technological Environment
The marketer should monitor the following trends in technology: the pace of change, the
opportunities for innovation, varying R&D budgets, and increased regulation.
i. Accelerating Pace of Technological Change
Many of today’s common products were not available 40 years ago. More ideas are being
worked on; the time lag between new ideas and their successful implementation is decreasing
rapidly; and the time between introduction and peak production is shortening considerably. 90%
of all scientists who ever lived are alive today, and technology feeds upon itself.
The advent of personal computers and fax machines has made it possible for people to
telecommute- that is, work at home, instead of travelling to offices that may be 30 or more
minutes away. Some hope that this trend will reduce auto pollution, bring the family closer
together, and create more home-centered entertainment and activity. It will also have substantial
impact on shopping behaviour and marketing performance.
ii. Unlimited Opportunities for Innovation
Scientists today are working on a startling range of new technologies that will revolutionalize
products and production processes. The challenge in each case is not only technical but also
commercial- to develop affordable versions of these products.
iii. Varying R&D Budgets
The United States leads the world in annual R&D expenditures, but nearly 60% of these funds
are still earmarked for defence. There is a need to transfer more of this money into research on
material science, biotechnology and micromechanics. Many companies are content to put their
money into copying competitors’ products and making minor feature and style improvements.
iv. Increased Regulation of Technological Change
As products become more complex, the public needs to be assured of their safety. Consequently,
government agencies’ powers to investigate and ban potentially unsafe products have been
expanded. Marketers must be aware of these regulations when proposing, developing, and
launching new products.
Political-Legal Environment
Marketing decisions are strongly affected by developments in the political and legal
environment. This environment is composed of laws, government agencies, and pressure groups
that influence and limit various organizations and individuals. Sometimes these levels also create
new opportunities for business.
i. Legislation Regulating Business
       Business legislation has three main purposes;
i. To protect companies from unfair competition
ii. To protect consumers from unfair business practices
iii. To protect the interest of society from unbridled business behaviour
A major purpose of business legislation and enforcement is to charge businesses with the social
costs created by their products or production processes. Legislation affecting business has
steadily increased over the years. Marketers must have a good working knowledge of the major
laws protecting competition, consumers, and society.
ii. Growth of Special-interest Groups
        The number and power of special-interest groups have increased over the past three
decades. Political Action Committees (PACs) lobby government officials and pressure business
executives to pay more attention to consumer rights, women’s rights, senior citizen rights,
minority rights. An important force affecting is the consumerist movement- an organized
movement of citizens and government to strengthen the rights and powers of buyers in relation
to sellers.
Social-Cultural Environment
i. Society shapes our beliefs, values and norms. People absorb, almost unconsciously, a
worldview that defines their relationship to themselves, to others, to organizations, to society, to
nature and to the universe.

   •   Views of Themselves

   •   Views of Others

   •   Views of organizations

   •   Views of society

   •   Views of nature

   •   Views of the universe
ii. High Persistence of Core Cultural Values
The people living in a particular society hold many core beliefs and values that tend to persist.
iii. Existence of Subcultures
To the extent that sub-cultural groups exhibit different wants and consumption behaviour,
marketers can choose particular subcultures as target markets.


MARKETING IN RELATION WITH FINANCE, HUMAN RESOURCE, PRODUCTION
                    AND INFORMATION SYSTEM
Drucker says that marketing should be seen as a business philosophy. The existence of any
business depends on satisfying customer needs and wants. This cannot be the sole responsibility
of the marketing department. Although the marketing function is normally carried out by a
specialized department. Developing an effective marketing plan will require close links with
other functional areas of the business.
OPERATIONS MANAGEMENT/PRODUCTION
The link between production and marketing is also a dual link. On the one hand, production
capabilities determine the number and type of products which can be marketed and, at the same
time, an accurate sales forecast for the product line is essential for efficient production
operations.
 Given the fluctuations and uncertainties in the demand of most products and the difficulties this
create for a smooth and efficient production operation, management can undertake two major
strategies.

   •   Change the current production capacity by changes in current resources (e.g overtime,
       second shift etc.)
   •   Influence the nature, level, or timing of demand to conform to the firm’s production
       constraints.
The latter strategy can be achieved by appropriate use of marketing strategies such as
advertising, consumer and trade promotion and deals, and deletion or addition of products which
help smooth production and match it with demands.
 The marketing department will need to work closely with the production department to ensure
that:

   •   Adequate research and development is planned to satisfy current and future customer
       needs.
   •   The item must be manufactured to the quality and design specifications laid down by the
       consumer.
   •   The volume of orders generated by marketing must be met within the time schedule
       required for delivery.
It is likely that the marketing department will set deadlines that may stretch the capabilities of
the production department. Marketers will wish to get products to market as soon as possible to
ensure competitive advantage, whereas production will want to test and development products
fully to ensure that they don not have to repair or replace defective items and that they meet
health and safety requirement.
FINANCE
Profitability analysis and budgeting are key aspects of marketing planning and control which
require the resolution of important financially oriented issues such as the definition of profits.
For Ex: Return on investment, return on equity, return on assets employed, return on sales etc.,
and the identification of the controllable determinants of profits.
Capital allocation to market efforts should not be based only on the evaluation of the expected
return from marketing activities. (Ex. New product or advertising campaign)
Corporate financial theory can provide a useful and insightful framework for a number of
marketing-based corporate decisions. Consider, for example portfolio theory and its conceptual
relevance to the firm’s product/market portfolio decisions.
The marketing department will need to work closely with the finance department to ensure that:
There is an adequate budget to meet the needs for research, promotion and distribution
The finance departments have a whole organization brief to ensure that all the business operators
within its financial capabilities. They will want all departments to work within their allocated
budgets. Like all departments, marketing may wish to overspend if profitable marketing
opportunities emerge over the year.
HUMAN RESOURCE
The personnel function of the firm is concerned with the hiring, training, and management of the
appropriate marketing personnel.
Marketing should collaborate with the personnel department in developing job descriptions,
screening candidates, and designing training program and incentive systems.
The marketing department will need to work closely with the HRM to ensure that appropriate
skills and staffing levels are in place to:

   •   Research and develop new product ideas.

   •   Meet production targets

   •   Create an ambitious and competent sales team

The HRM department will have recruitment and training demands from across the organization.
It will have to balance its obligations to marketing with those to other departments.
INFORMATION SYSTEM
Marketing Information System (MIS) is a continuous and interacting Structure of people,
equipment and procedures to gather, sort, analyse, evaluate and distribute permanent, timely and
accurate information for use by marketing decision makers to improve their marketing planning,
implementation and control.

MIS is directly concerned with marketing decisions like product, pricing, place, promotion,
process, people and physical evidence. MIS includes internal record system, market intelligence
system, marketing research and information analysis system.
i.Internal records

Internal records consist of information gathered from sources within the company to evaluate
marketing performance and to detecting marketing problems and opportunities.

ii.Marketing Intelligence (MI)

It has all the information about day to day developments in the marketing environment. MI can
be gathered from company executives, dealers, customers and annual reports of other
organizations.

iii.Marketing Research

It is the branch of marketing intelligence that conducts specific enquiries in to problems and in
order to guide decisions. It is a design collecting data, analysing, communicating the finding and
their implications.

iv.Information Analysis

It involves the collection of mathematical models that will help marketers to make better
decisions.




                                  Marketing Information System

Marketing Management

Decisions                            Internal Records                Marketing Environment



Product                              Marketing Intelligence                Competitors

Price

Place                                Marketing Research                      Channels

Promotion

People                               Information Analysis                Macro environment

Process
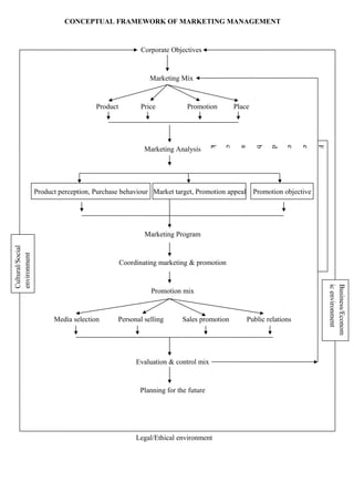
CONCEPTUAL FRAMEWORK OF MARKETING MANAGEMENT


                                                      Corporate Objectives


                                                         Marketing Mix


                                      Product         Price           Promotion         Place




                                                                                k

                                                                                    c

                                                                                          a

                                                                                                b

                                                                                                     d

                                                                                                          e

                                                                                                               e

                                                                                                                      F
                                                        Marketing Analysis




                  Product perception, Purchase behaviour Market target, Promotion appeal        Promotion objective




                                                        Marketing Program
Cultural/Social
environment




                                                Coordinating marketing & promotion




                                                                                                                          ic environment
                                                                                                                          Business/Econom
                                                          Promotion mix


                        Media selection      Personal selling       Sales promotion         Public relations




                                                     Evaluation & control mix


                                                      Planning for the future




                                                     Legal/Ethical environment
                                                     ironment

I unit

  • 1.
    UNIT I -MARKETING Marketing - Marketing is a societal process by which individuals and groups obtain what they need and want through creating, offering and freely exchanging products and services of value with others. Marketing Management - American Marketing Association defines Marketing Management as the process of planning and executing the conception, pricing, promotion and distribution of ideas, goods, services to create exchanges that satisfy individual and organizational goals. CONCEPTS OF MARKETING Production Concept - The production concept is one of the oldest concepts in business. The production concept holds that consumers will prefer products that are widely available and inexpensive. Managers of production oriented businesses concentrate on achieving high production efficiency, low costs, and mass distribution. They assume that consumers are primarily interested in product availability and lower prices. This orientation makes sense in developing countries, where consumers are more interested in obtaining the product than in its features. It is also used when a company wants to expand the market. Product Concept - The product concept holds that consumers will favour those products that offer the most quality, performance and innovative features. Managers in these organizations focus on making superior products and improving them over time. They assume that buyers admire well-made products and can appraise quality and performance. However, these managers are sometimes caught up in a love affair with their product and do not realize what the market needs. Management might commit the “better- mousetrap” fallacy, believing that a better mousetrap will lead people to beat a path to its door. The product oriented companies often design their products with little or no customer input. They trust that their engineers can design exceptional products. Very often they will not even examine competitors’ products. The product concept can lead to marketing myopia. Selling Concept - The selling concept holds that consumers and businesses if left alone, will ordinarily not buy enough of the organization’s products. The organization must, therefore, undertake an aggressive selling and promotion effect. This concept assumes that consumers typically show buying inertia or resistance and must be coaxed into buying. It also assumes that the company has a whole battery of effective selling and promotion tools to stimulate more buying. Most firms practice this concept when they have overcapacity. Their aim is to sell what they make rather than make what the market wants. Marketing Concept - The marketing concept is a business philosophy that challenges the above three business orientation. The marketing concept holds that the key to achieving its organizational goals consists of the company being more effective than competitors in creating, delivering, and communicating customer value to its chosen target markets. This concept rests on four pillars: target market, customer needs, integrated marketing and profitability.
  • 2.
    The marketing concepthas been expressed in many colourful ways: “Meeting needs profitably.” “Find wants and fill them.” Example: “Putting people first” (British Airways) “Love the customer, not the product.” “Have it your way.” (Burger king) Societal marketing concept - The organization task is to determine the needs, wants & interest of target markets & to deliver the desire, satisfactions more effectively & efficiently than competitors in a way that enhances the consumers & society well being. MACRO OR EXTERNAL MARKETING ENVIRONMENT Demographic Environment The first macro environmental force that marketers monitor is population be people make up markets. Marketers are keenly interested in the size and growth rate of population in different cities, regions and nations; age distribution and ethnic mix; educational levels; household patterns; and regional characteristics and movements. Worldwide Population Growth The explosive world population growth has major implications for business. A growing population does not mean growing markets unless these markets have sufficient purchasing power. Nonetheless, companies that carefully analyze their markets can find major opportunities. Population Age Mix A population can be subdivided into six age groups: preschool, school-age children, teens, young adults age 25 to 40, middle-aged adults age 40 to 65, and other adults age 65 and up. For marketers, the most populous age groups shape the marketing environment. Ethnic Markets Countries also vary in ethnic and racial makeup. Each group has certain specific wants and buying habits. Several foods, clothing and furniture companies have directed their products and promotions to one or more of these groups. Educational Groups The population in any society falls into five educational groups: illiterates, high school dropouts, high school degrees, college degrees, and Professional degrees. Ex: In Japan 99% of the population is literate, whereas in the United States 105 to 15% of the population may be functionally illiterate. Geographical Shifts in Population: This is a period of great migratory movements between and within countries. The new countries are making certain ethnic groups unwelcome (such as Russians in Latvia, or Muslims in Serbia) and many of these groups are migrating to safer areas. Population movement also occurs as people migrate from rural to urban areas, and then to suburban areas.
  • 3.
    Economic Environment Market requirespurchasing power as well as people. The available purchasing power in an economy depends upon current income, prices, savings, debt and credit availability. Marketers must pay close attention to major trends in income and consumer-spending patterns. i. Income Distribution Nations vary greatly in level and distribution of income and industrial structure. There are 4 types of industrial structure: 1. Subsistence economies In a subsistence economy, the vast majority of people engage in simple agriculture, consume most of their output, and barter the rest for simple goods and services. These economies offer few opportunities for marketers. 2. Raw-material-exporting economies: These economies are rich in one or more natural resources but poor in other respects. Much of their revenues come from exporting these resources. Examples are Zaire (copper) and Saudi Arabia (oil). 3. Industrialising economies: In an industrializing economy, manufacturing begins to account for 10% to 20% of gross domestic product (GDP). Examples: India, Egypt, Philippines. 4. Industrial economies: Industrial economies are major exporters of manufactured goods and investment funds. They buy manufactured goods from one another and also export them to other types of economies in exchange for raw materials and semi finished goods. Marketers often distinguish countries with 5 different income distribution patterns: Very low income, Mostly low income, Very low very high income, Low medium high income, Mostly medium income. Consider the market for Lamborghinis, an automobile costing more $1, 50,000. One of the largest single markets for Lamborghinis turns out to be Portugal (income pattern 3) one of the poorer countries in Western Europe, but one with enough wealthy families to afford expensive cars. ii. Savings, Debt and Credit Availability Consumer expenditures are affected by consumer savings, debt and credit availability. Marketers must pay careful attention to major changes in income, cost of living, interest rates, savings and borrowing patterns because they can have a high impact on business, especially for companies whose products have high income and price sensitivity. Natural Environment i. Shortage of Raw Material The earth’s raw materials consist of the infinite, the finite renewable, and the finite non- renewable. Finite renewable resources such as forest and food must be used wisely. Finite non- renewable resource- oil, coal, platinum, zinc, silver- will pose a serious problem as the point of
  • 4.
    depletion approaches. Firmsmaking products that require these increasingly scarce minerals face substantial cost increases. ii. Increased Energy Costs One finite non-renewable resource, oil has created serious problems for the world economy. Oil prices shot up from $2.23 a barrel in 1970 to $34.00 a barrel in 1982, creating a frantic search for alternative energy forms. The development of alternative sources of energy and more efficient ways to use energy and the weakening of the oil cartel led to a subsequent decline in oil prices. Lower prices had an adverse effect on the oil- exploration industry but considerably improved the income of oil-using industries and consumers. In the meantime, the search continues for alternative sources of energy. iii. Increased Population Levels Some industrial activity will inevitably damage the natural environment. Consider the dangerous mercury levels in the ocean, the quantity of DDT and other chemical pollutants in the soil and food supply, and the littering of the environment with bottles, plastics and other packaging materials. Smart companies are initiating environment-friendly moves to show their concern. New concern over the toxic nature of dry cleaning solvents has opened up opportunities for a new breed of “green cleaners”, although these new businesses face an uphill battle. iv. Changing Role of Governments Governments vary in their concern and efforts to promote a clean environment. Many poor nations are doing little about pollution, largely because they lack the funds or the political will. The major hopes are the companies around the world will accept more social responsibility and those less expensive devices will be invented to control and reduce pollution. Technological Environment The marketer should monitor the following trends in technology: the pace of change, the opportunities for innovation, varying R&D budgets, and increased regulation. i. Accelerating Pace of Technological Change Many of today’s common products were not available 40 years ago. More ideas are being worked on; the time lag between new ideas and their successful implementation is decreasing rapidly; and the time between introduction and peak production is shortening considerably. 90% of all scientists who ever lived are alive today, and technology feeds upon itself. The advent of personal computers and fax machines has made it possible for people to telecommute- that is, work at home, instead of travelling to offices that may be 30 or more minutes away. Some hope that this trend will reduce auto pollution, bring the family closer together, and create more home-centered entertainment and activity. It will also have substantial impact on shopping behaviour and marketing performance. ii. Unlimited Opportunities for Innovation Scientists today are working on a startling range of new technologies that will revolutionalize products and production processes. The challenge in each case is not only technical but also commercial- to develop affordable versions of these products. iii. Varying R&D Budgets The United States leads the world in annual R&D expenditures, but nearly 60% of these funds are still earmarked for defence. There is a need to transfer more of this money into research on
  • 5.
    material science, biotechnologyand micromechanics. Many companies are content to put their money into copying competitors’ products and making minor feature and style improvements. iv. Increased Regulation of Technological Change As products become more complex, the public needs to be assured of their safety. Consequently, government agencies’ powers to investigate and ban potentially unsafe products have been expanded. Marketers must be aware of these regulations when proposing, developing, and launching new products. Political-Legal Environment Marketing decisions are strongly affected by developments in the political and legal environment. This environment is composed of laws, government agencies, and pressure groups that influence and limit various organizations and individuals. Sometimes these levels also create new opportunities for business. i. Legislation Regulating Business Business legislation has three main purposes; i. To protect companies from unfair competition ii. To protect consumers from unfair business practices iii. To protect the interest of society from unbridled business behaviour A major purpose of business legislation and enforcement is to charge businesses with the social costs created by their products or production processes. Legislation affecting business has steadily increased over the years. Marketers must have a good working knowledge of the major laws protecting competition, consumers, and society. ii. Growth of Special-interest Groups The number and power of special-interest groups have increased over the past three decades. Political Action Committees (PACs) lobby government officials and pressure business executives to pay more attention to consumer rights, women’s rights, senior citizen rights, minority rights. An important force affecting is the consumerist movement- an organized movement of citizens and government to strengthen the rights and powers of buyers in relation to sellers. Social-Cultural Environment i. Society shapes our beliefs, values and norms. People absorb, almost unconsciously, a worldview that defines their relationship to themselves, to others, to organizations, to society, to nature and to the universe. • Views of Themselves • Views of Others • Views of organizations • Views of society • Views of nature • Views of the universe
  • 6.
    ii. High Persistenceof Core Cultural Values The people living in a particular society hold many core beliefs and values that tend to persist. iii. Existence of Subcultures To the extent that sub-cultural groups exhibit different wants and consumption behaviour, marketers can choose particular subcultures as target markets. MARKETING IN RELATION WITH FINANCE, HUMAN RESOURCE, PRODUCTION AND INFORMATION SYSTEM Drucker says that marketing should be seen as a business philosophy. The existence of any business depends on satisfying customer needs and wants. This cannot be the sole responsibility of the marketing department. Although the marketing function is normally carried out by a specialized department. Developing an effective marketing plan will require close links with other functional areas of the business. OPERATIONS MANAGEMENT/PRODUCTION The link between production and marketing is also a dual link. On the one hand, production capabilities determine the number and type of products which can be marketed and, at the same time, an accurate sales forecast for the product line is essential for efficient production operations. Given the fluctuations and uncertainties in the demand of most products and the difficulties this create for a smooth and efficient production operation, management can undertake two major strategies. • Change the current production capacity by changes in current resources (e.g overtime, second shift etc.) • Influence the nature, level, or timing of demand to conform to the firm’s production constraints. The latter strategy can be achieved by appropriate use of marketing strategies such as advertising, consumer and trade promotion and deals, and deletion or addition of products which help smooth production and match it with demands. The marketing department will need to work closely with the production department to ensure that: • Adequate research and development is planned to satisfy current and future customer needs. • The item must be manufactured to the quality and design specifications laid down by the consumer. • The volume of orders generated by marketing must be met within the time schedule required for delivery. It is likely that the marketing department will set deadlines that may stretch the capabilities of the production department. Marketers will wish to get products to market as soon as possible to ensure competitive advantage, whereas production will want to test and development products fully to ensure that they don not have to repair or replace defective items and that they meet health and safety requirement.
  • 7.
    FINANCE Profitability analysis andbudgeting are key aspects of marketing planning and control which require the resolution of important financially oriented issues such as the definition of profits. For Ex: Return on investment, return on equity, return on assets employed, return on sales etc., and the identification of the controllable determinants of profits. Capital allocation to market efforts should not be based only on the evaluation of the expected return from marketing activities. (Ex. New product or advertising campaign) Corporate financial theory can provide a useful and insightful framework for a number of marketing-based corporate decisions. Consider, for example portfolio theory and its conceptual relevance to the firm’s product/market portfolio decisions. The marketing department will need to work closely with the finance department to ensure that: There is an adequate budget to meet the needs for research, promotion and distribution The finance departments have a whole organization brief to ensure that all the business operators within its financial capabilities. They will want all departments to work within their allocated budgets. Like all departments, marketing may wish to overspend if profitable marketing opportunities emerge over the year. HUMAN RESOURCE The personnel function of the firm is concerned with the hiring, training, and management of the appropriate marketing personnel. Marketing should collaborate with the personnel department in developing job descriptions, screening candidates, and designing training program and incentive systems. The marketing department will need to work closely with the HRM to ensure that appropriate skills and staffing levels are in place to: • Research and develop new product ideas. • Meet production targets • Create an ambitious and competent sales team The HRM department will have recruitment and training demands from across the organization. It will have to balance its obligations to marketing with those to other departments. INFORMATION SYSTEM Marketing Information System (MIS) is a continuous and interacting Structure of people, equipment and procedures to gather, sort, analyse, evaluate and distribute permanent, timely and accurate information for use by marketing decision makers to improve their marketing planning, implementation and control. MIS is directly concerned with marketing decisions like product, pricing, place, promotion, process, people and physical evidence. MIS includes internal record system, market intelligence system, marketing research and information analysis system.
  • 8.
    i.Internal records Internal recordsconsist of information gathered from sources within the company to evaluate marketing performance and to detecting marketing problems and opportunities. ii.Marketing Intelligence (MI) It has all the information about day to day developments in the marketing environment. MI can be gathered from company executives, dealers, customers and annual reports of other organizations. iii.Marketing Research It is the branch of marketing intelligence that conducts specific enquiries in to problems and in order to guide decisions. It is a design collecting data, analysing, communicating the finding and their implications. iv.Information Analysis It involves the collection of mathematical models that will help marketers to make better decisions. Marketing Information System Marketing Management Decisions Internal Records Marketing Environment Product Marketing Intelligence Competitors Price Place Marketing Research Channels Promotion People Information Analysis Macro environment Process
  • 9.
    CONCEPTUAL FRAMEWORK OFMARKETING MANAGEMENT Corporate Objectives Marketing Mix Product Price Promotion Place k c a b d e e F Marketing Analysis Product perception, Purchase behaviour Market target, Promotion appeal Promotion objective Marketing Program Cultural/Social environment Coordinating marketing & promotion ic environment Business/Econom Promotion mix Media selection Personal selling Sales promotion Public relations Evaluation & control mix Planning for the future Legal/Ethical environment ironment