Completed Architecture Methodology
Architect in Consulting: architecture drivers
Architect in Consulting: ADD
Architectural Design Delivers
• Documented, abstract,
verifiable model of the designed
system
• Collection of the significant
design decisions hard or costly
to change
• Mapping of elicited problems to
strategical and tactical solutions
• Communication vehicle about
the system among stakeholders
Document Types
(Cx — Cy) > Cdiff | Predefined templates will save around 25% of your time
Proposal
Architecture Vision/Architecture Assessment Report
Software Architecture Document (SAD)
Feature Design Document
Document Structure
General
Drivers
Architecture Decisions
Summary from sections below
Achieve
Document Structure
Apendix
Introduction Executive summary Architecture Drivers
Solutions Architecture Operation Plan
Implementation Plan
Optinal
View#1 View#N Transition Phase Operation Phase
General
Introduction
Document Purpose
Document Scope Definitions
Reference External Relations
Documentation Map
Executive Summary
Key Decision Key Risk Key Issues
Architecture Drivers
The section captures significant requirements driving the solution architecture and road map
Significant architecture requirements (SAR)
Business Case
SLA
Use Cases
Domain Model
Constraint
QA Scenario
QAS Refimaint
Arch Concern
Any View Structure
The section Solution Architecture is primary for the Architecture Vision, SAD, Architecture Assessment
document. It defines and reasons about the solution architecture design based on the architecturally
significant requirements and constraints identified in the section Architectural Drivers
View N
Intent
Context
Representation
Elements
Contracts
Behavior
Variability
Reasoning
Architecture Approach
 System Context View
 Container View
The C4 based model for visualizing software architecture
 Component View
 Deployment View
 ”Tactic” View #N
Review Session:
Structure and Format
Architecture Template
Project: ShowMeLogs
Business case
ShowMeLogs Business Case
ShowMeLogs is an innovative Cloud
Software Company that offers a web
infrastructure platform that
optimizes, protects and monitors
websites and web applications,
delivering speed, scale, security and
actionable insight.
ShowMeLogs is planning to build the
logging platform for collecting real-
time logs for analytics purposes. 
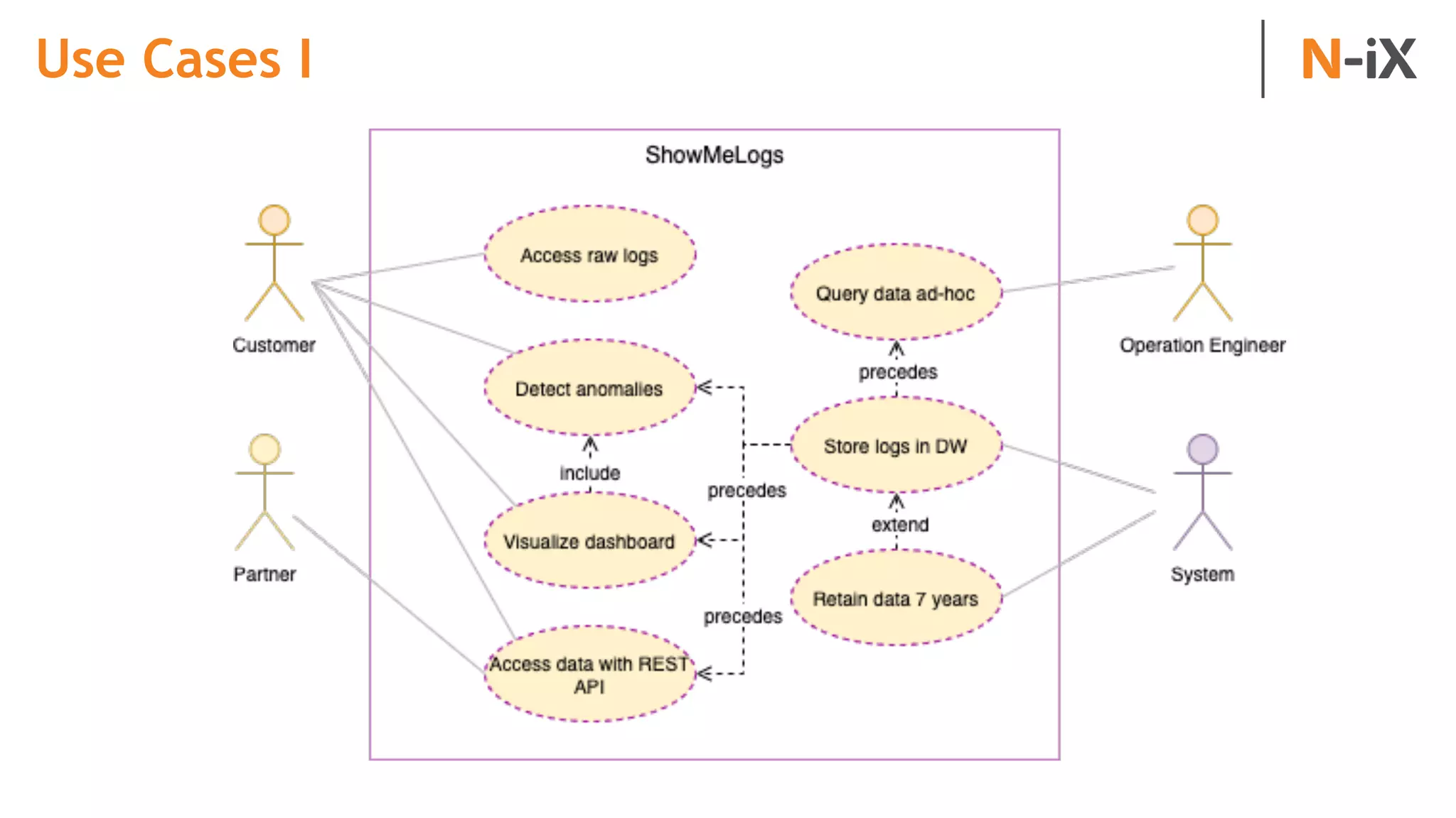
Use Cases I
ID Use Case Actors
UC-1 Raw logs access
Customers should be able to download raw HTTP request logs hitting
the ReadMeNow infrastructure. Enabling them to have access to their
logs in a timely fashion without the need to ask ReadMeNow Support
streamlines their incident response process.
Customer
UC-2 Anomaly detection
Customers have varying definitions for traffic anomalies they would
like to detect based on HTTP request logs. Using the ReadMeNow
application, they
should be able to define these issues and be notified when these
issues occur.
Customer
UC-3 Visual insight with real-time dashboard
Customers and ReadMeNow personnel should be able to discover the
root cause of issues and see correlation between various time-based
events and impact of events on key performance metrics.
Customers,
Operations, Security
Administrator,
Support Engineers,
Client Services, Site
Optimizers and
Release Engineers
UC-4 Data Discovery with ad-hoc queries
ReadMeNow personnel (Operations) should be able to execute ad-hoc
queries over historical data to improve infrastructure
Operations
UC-5 Data Retention
The system should comply insurance regulation and implement data
retention policy (7 years)
System
UC-6 API for customers and partners
Customers and partners should have access to dashboard data
through REST service API
Customer, Partner
Project
Use Cases
Project
Constraints
and
Architecture
Concerns
System
Quality

Attribute 

Scenario
Review Session: Adding business
case, constraints, use cases and
quality attributes
Architecture Drivers
Design 

the System
•Define the context view of the system described in the workshop
business case.
•Perform decomposition of the system and document it as a view.
•Make primary decisions on the deployment of the system.
•Address a few concrete quality attribute scenarios selecting proper
tactics, patterns, and technologies.
Design Concept
System Context diagram
Intent 

for
Decomposition
UC-1 Raw log access
UC-3 Visual insight with real-time dashboard
UC-4 Data discovery with ad-hoc queries
UC-5 Data retention
QA-1 Performance. The analytics dashboard shall load data within 5
seconds
QA-4 Scalability. The system shall process and store 1 BLN events per
day, max 50-80 M events per site UC-1-6 Now 20% of the clients
generate 80% of the traffic, other clients have rather small logs.
QA-5 Scalability. The dashboard shall have access to data of 3 month
period (ideally), 1 month is still OK or 1 week in worst case
QA-6 Scalability. Data discovery with ad-hoc queries shall have access to
data of 1 year (minimum) or 2 years (ideally) period
QA-7 Scalability. Raw data shall be stored for 7 years period (insurance
regulation)
QA-11 Reliability. The data collection and event delivery mechanism
shall be reliable (ideally 0% message loss, expected 0.1%)
CN-1 Select primary reference architecture for ShowMeLogs solution
System Decomposition
System Decomposition: Reasoning
UC-1, UC-3, UC-4, UC-5, QA-1, QA-4, QA-5, QA-6, QA-7,
QA-11, CN-1
Decisions ⇩ Sens
itivit
y
Trad
eoff
Risk Non-
Risk
Select Lambda architecture S1 T1 R1  
Introduce data agents for
data collection
S2 T2    
Introduce load balanced
data collector
S3   R2  
•S1 - Lambda architecture positively affects performance
of the data processing
•S2 - allows adopting different log data sources
•S3 - load balancer positively affects reliability and
performance
•T1 - introduce additional complexity and negatively
affect deployability
•T2 - additional complexity on deployability and
monitoring
•R1 - increases cost of development, hosting and
support potentially leading to over budgeting
•R2 - load balancer can be a single point of failure
Intent 

for Deployment
CT-1 Time to market: 3 months from start of development , beta version
(for internal users)
CT-2 Environment: Portal (Ruby/Rails), Platform (Java)
QA-4 Scalability: The system shall process and store 1 BLN events per
day, max 50-80 M events per site UC-1-6 Now 20% of the clients
generate 80% of the traffic, other clients have rather small logs.
System Deployment
Intent 

for 

Tactic View
Intent: QA-10: The distributed messaging shall support "at least once"
delivery mechanism, duplicates are possible; QA-11 The data collection
and event delivery mechanism shall be reliable (ideally 0% message loss,
expected 0.1%)
Tactic View
Tactic View: Reasoning
QA-10
Decisions ⇩ Sens
itivit
y
Trad
eoff
Risk Non-
Risk
Use Syslog to collect data
from Varnish server and
Flume Syslog source;
S1 T2,
T3
R1  
Use Flume file_channel
option for reliable log
persistence (in case of node
failure or to avoid memory
overflow when log
destination is disconnected)
S2 T1,
T2,
   
Use Kafka to buffer latest 24
hours and replay logs in
case of destination failure
S3    
•S1 - Syslog caches messages on the client side adding
up to the client side reliability;
•S2 - Flume positively influences in-transit reliability as it
stores all events in file surviving through failure;
•S3 - Kafka works as a buffer preventing overflow in
server side event processing engine and allowing re-
processing in case of any failure;
•T1 - Using file channel for Flume introduces additional
data latency;
•T2 - Introducing new layers for event transfer (such as
syslog, kafka) negatively influences event data latency;
•T3 - Deployment complexity grows;
•R1 - Fault detection and prevention is hard to achieve
due to event transfer complexity;
Review Session: Context,
Decomposition, Deployment and
Tactic
Architecture Views
THANK YOU!
ANY QUESTIONS?

"How to document your decisions", Dmytro Ovcharenko

  • 3.
  • 4.
    Architect in Consulting:architecture drivers
  • 5.
  • 7.
    Architectural Design Delivers •Documented, abstract, verifiable model of the designed system • Collection of the significant design decisions hard or costly to change • Mapping of elicited problems to strategical and tactical solutions • Communication vehicle about the system among stakeholders
  • 8.
    Document Types (Cx —Cy) > Cdiff | Predefined templates will save around 25% of your time Proposal Architecture Vision/Architecture Assessment Report Software Architecture Document (SAD) Feature Design Document
  • 9.
  • 10.
    Document Structure Apendix Introduction Executivesummary Architecture Drivers Solutions Architecture Operation Plan Implementation Plan Optinal View#1 View#N Transition Phase Operation Phase
  • 11.
    General Introduction Document Purpose Document ScopeDefinitions Reference External Relations Documentation Map Executive Summary Key Decision Key Risk Key Issues
  • 12.
    Architecture Drivers The sectioncaptures significant requirements driving the solution architecture and road map Significant architecture requirements (SAR) Business Case SLA Use Cases Domain Model Constraint QA Scenario QAS Refimaint Arch Concern
  • 13.
    Any View Structure Thesection Solution Architecture is primary for the Architecture Vision, SAD, Architecture Assessment document. It defines and reasons about the solution architecture design based on the architecturally significant requirements and constraints identified in the section Architectural Drivers View N Intent Context Representation Elements Contracts Behavior Variability Reasoning
  • 14.
    Architecture Approach  System ContextView  Container View The C4 based model for visualizing software architecture  Component View  Deployment View  ”Tactic” View #N
  • 15.
    Review Session: Structure andFormat Architecture Template
  • 16.
  • 17.
    ShowMeLogs Business Case ShowMeLogsis an innovative Cloud Software Company that offers a web infrastructure platform that optimizes, protects and monitors websites and web applications, delivering speed, scale, security and actionable insight. ShowMeLogs is planning to build the logging platform for collecting real- time logs for analytics purposes. 
  • 18.
  • 19.
    ID Use CaseActors UC-1 Raw logs access Customers should be able to download raw HTTP request logs hitting the ReadMeNow infrastructure. Enabling them to have access to their logs in a timely fashion without the need to ask ReadMeNow Support streamlines their incident response process. Customer UC-2 Anomaly detection Customers have varying definitions for traffic anomalies they would like to detect based on HTTP request logs. Using the ReadMeNow application, they should be able to define these issues and be notified when these issues occur. Customer UC-3 Visual insight with real-time dashboard Customers and ReadMeNow personnel should be able to discover the root cause of issues and see correlation between various time-based events and impact of events on key performance metrics. Customers, Operations, Security Administrator, Support Engineers, Client Services, Site Optimizers and Release Engineers UC-4 Data Discovery with ad-hoc queries ReadMeNow personnel (Operations) should be able to execute ad-hoc queries over historical data to improve infrastructure Operations UC-5 Data Retention The system should comply insurance regulation and implement data retention policy (7 years) System UC-6 API for customers and partners Customers and partners should have access to dashboard data through REST service API Customer, Partner Project Use Cases
  • 20.
  • 21.
  • 22.
    Review Session: Addingbusiness case, constraints, use cases and quality attributes Architecture Drivers
  • 23.
    Design 
 the System •Definethe context view of the system described in the workshop business case. •Perform decomposition of the system and document it as a view. •Make primary decisions on the deployment of the system. •Address a few concrete quality attribute scenarios selecting proper tactics, patterns, and technologies.
  • 24.
  • 25.
  • 26.
    Intent 
 for Decomposition UC-1 Rawlog access UC-3 Visual insight with real-time dashboard UC-4 Data discovery with ad-hoc queries UC-5 Data retention QA-1 Performance. The analytics dashboard shall load data within 5 seconds QA-4 Scalability. The system shall process and store 1 BLN events per day, max 50-80 M events per site UC-1-6 Now 20% of the clients generate 80% of the traffic, other clients have rather small logs. QA-5 Scalability. The dashboard shall have access to data of 3 month period (ideally), 1 month is still OK or 1 week in worst case QA-6 Scalability. Data discovery with ad-hoc queries shall have access to data of 1 year (minimum) or 2 years (ideally) period QA-7 Scalability. Raw data shall be stored for 7 years period (insurance regulation) QA-11 Reliability. The data collection and event delivery mechanism shall be reliable (ideally 0% message loss, expected 0.1%) CN-1 Select primary reference architecture for ShowMeLogs solution
  • 27.
  • 28.
    System Decomposition: Reasoning UC-1,UC-3, UC-4, UC-5, QA-1, QA-4, QA-5, QA-6, QA-7, QA-11, CN-1 Decisions ⇩ Sens itivit y Trad eoff Risk Non- Risk Select Lambda architecture S1 T1 R1   Introduce data agents for data collection S2 T2     Introduce load balanced data collector S3   R2   •S1 - Lambda architecture positively affects performance of the data processing •S2 - allows adopting different log data sources •S3 - load balancer positively affects reliability and performance •T1 - introduce additional complexity and negatively affect deployability •T2 - additional complexity on deployability and monitoring •R1 - increases cost of development, hosting and support potentially leading to over budgeting •R2 - load balancer can be a single point of failure
  • 29.
    Intent 
 for Deployment CT-1Time to market: 3 months from start of development , beta version (for internal users) CT-2 Environment: Portal (Ruby/Rails), Platform (Java) QA-4 Scalability: The system shall process and store 1 BLN events per day, max 50-80 M events per site UC-1-6 Now 20% of the clients generate 80% of the traffic, other clients have rather small logs.
  • 30.
  • 31.
    Intent 
 for 
 TacticView Intent: QA-10: The distributed messaging shall support "at least once" delivery mechanism, duplicates are possible; QA-11 The data collection and event delivery mechanism shall be reliable (ideally 0% message loss, expected 0.1%)
  • 32.
  • 33.
    Tactic View: Reasoning QA-10 Decisions⇩ Sens itivit y Trad eoff Risk Non- Risk Use Syslog to collect data from Varnish server and Flume Syslog source; S1 T2, T3 R1   Use Flume file_channel option for reliable log persistence (in case of node failure or to avoid memory overflow when log destination is disconnected) S2 T1, T2,     Use Kafka to buffer latest 24 hours and replay logs in case of destination failure S3     •S1 - Syslog caches messages on the client side adding up to the client side reliability; •S2 - Flume positively influences in-transit reliability as it stores all events in file surviving through failure; •S3 - Kafka works as a buffer preventing overflow in server side event processing engine and allowing re- processing in case of any failure; •T1 - Using file channel for Flume introduces additional data latency; •T2 - Introducing new layers for event transfer (such as syslog, kafka) negatively influences event data latency; •T3 - Deployment complexity grows; •R1 - Fault detection and prevention is hard to achieve due to event transfer complexity;
  • 34.
    Review Session: Context, Decomposition,Deployment and Tactic Architecture Views
  • 35.