How Pirates
build Products
      Manuel Koelman
    Balkan Venture Forum
         February 2012
manuel koelman | dutch entrepreneur | living in
cologne | currently working on getcontext.de |
co-funder of talential.com | practical
philosopher | piratesummit.com | interested in
agile, lean and productivity | father | caotina
lover | traveler
PIRATES
 WHY I DO WHAT I DO?
"Entrepreneurship is
throwing yourself off a cliff
and building a plane on the
way down."
Reid Hoffman, Founder of LinkedIn
Are you a pirate?
That thrill of your first hire, when you’ve convinced some
other crazy soul to join you in your almost certainly
doomed project. The high from raising venture capital and
starting to see your name mentioned in the press. The
excitement of launch and…gulp…customers! and the
feeling of truly learning something useful, you’re just not
sure what it is, when the company almost inevitably
crashes and burns.
- Mike Arrington, Techcrunch
PIVOT
BUZZWORD ALERT
Lean Startup Gurus


Steve Blank                                      Eric Ries
“The Four Steps to the                         “The Lean Startup”
      Epiphany”

     This talk has been inspired by these guys. Go read their books.
Startup
               =
Experiment
Startups act in an environment of extreme uncertainty.
That’s why
most startups fail.
Why do startups fail?
Rarely because the product doesn’t work.
Usually because there are no customers.
Problem is unknown.
  Solution is unknown.
Learn Fast. Fail Fast.
    Adapt.
Resources




              €
                                            Time
     The time you have to find a business
          model / product market fit
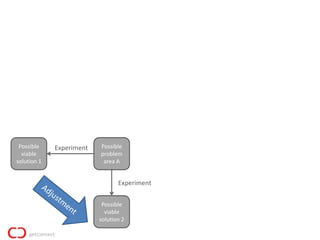
Possible    Experiment   Possible
  viable                  problem
solution 1                 area A


                                 Experiment


                           Possible
                            viable
                          solution 2
Possible
                                                viable
                                              solution 3



                                                    Experiment

                                              Possible                   Possible
                                              problem                     viable
                                               area B      Experiment   solution 4




 Possible    Experiment   Possible
  viable                  problem
solution 1                 area A


                                 Experiment


                           Possible
                            viable
                          solution 2
Speed wins.
Reduce the time between pivots.
  Increase the odds of success.
Before you run out of money.
Are you advancing a
plan or are you making
       progress?
     Progress ≠ # of features
Don’t build something
   nobody wants.
PRODUCT
Build a product for
  your customer.
      Is often easier than finding a
       customer for your product.
Remember: Most of the time your best friend isn’t your best customer.
Most important advice!!!
 Get out of the house.
Before you start coding.
 This is the only slide with red text, that’s how important this is.
Customer Development
    “Validating the Problem”

 Customer     Customer     Customer     Scale
Development   Validation   Creation   Company
Agile Development
  “Building the solution”
         Release in small iterations.
          Continuous deployment.
Continuously analyze (gather data and insights).
Redefine problem / business, „Pivot“


 Problem
statement


            Build           Test            Viable?


                    Iterations, Adjust solution
                                                  Launch /
                                                    Scale
Build what the customer needs.
 Beware: What they need is not necessarily what they want.
         Therefore, the most important skills are:

  Build, Measure, Learn!
Step 1:
Build a Minimum Viable
        Product
       What are the minimum features?
 Probably much more minimum than you think.
Step 2:
Tune the engine
Smoke testing with landing pages
    SEA (five dollars a day)
    In-product split testing
       Paper prototypes
      Removing features
Step 3:
Adjust, pivot or persevere
          …and repeat
One remark about measurement:
Test the small, but
measure the large.
80% tweaking features.
 20% building new features.
Consider taking an existing feature out when
         implementing a new one.
One remark about technology:
 Use commodity (e.g. open
source) technology wherever
          possible.
Remember, (initially) it is not about the beauty of the code
  or the solution, but whether you solve a real problem.
Lean Startup is primarily about
   speed, not about costs.
    However, focusing on fast customer
development should keep your burn rate low.
Not only for technology companies.
 Lean Startup is for all
 companies that face
uncertainty about what
 customers will want.
Lean Startup is not about the
    method of funding.
They can be bootstrapped as well as be largely VC funded.
?
Any questions
Find me around the net          Websites
   @manuelkoelman               www.getcontext.de
                                www.talential.com
   fb.com/koelman
                                www.leanentrepreneur.com
   de.linkedin.com/in/koelman   www.23moments.com

How Pirates build Products

  • 1.
    How Pirates build Products Manuel Koelman Balkan Venture Forum February 2012
  • 2.
    manuel koelman |dutch entrepreneur | living in cologne | currently working on getcontext.de | co-funder of talential.com | practical philosopher | piratesummit.com | interested in agile, lean and productivity | father | caotina lover | traveler
  • 3.
    PIRATES WHY IDO WHAT I DO?
  • 4.
    "Entrepreneurship is throwing yourselfoff a cliff and building a plane on the way down." Reid Hoffman, Founder of LinkedIn
  • 5.
    Are you apirate? That thrill of your first hire, when you’ve convinced some other crazy soul to join you in your almost certainly doomed project. The high from raising venture capital and starting to see your name mentioned in the press. The excitement of launch and…gulp…customers! and the feeling of truly learning something useful, you’re just not sure what it is, when the company almost inevitably crashes and burns. - Mike Arrington, Techcrunch
  • 6.
  • 7.
    Lean Startup Gurus SteveBlank Eric Ries “The Four Steps to the “The Lean Startup” Epiphany” This talk has been inspired by these guys. Go read their books.
  • 8.
    Startup = Experiment Startups act in an environment of extreme uncertainty.
  • 9.
  • 10.
    Why do startupsfail? Rarely because the product doesn’t work. Usually because there are no customers.
  • 11.
    Problem is unknown. Solution is unknown.
  • 12.
    Learn Fast. FailFast. Adapt.
  • 13.
    Resources € Time The time you have to find a business model / product market fit
  • 14.
    Possible Experiment Possible viable problem solution 1 area A Experiment Possible viable solution 2
  • 15.
    Possible viable solution 3 Experiment Possible Possible problem viable area B Experiment solution 4 Possible Experiment Possible viable problem solution 1 area A Experiment Possible viable solution 2
  • 16.
    Speed wins. Reduce thetime between pivots. Increase the odds of success. Before you run out of money.
  • 17.
    Are you advancinga plan or are you making progress? Progress ≠ # of features
  • 18.
  • 19.
  • 20.
    Build a productfor your customer. Is often easier than finding a customer for your product. Remember: Most of the time your best friend isn’t your best customer.
  • 21.
    Most important advice!!! Get out of the house. Before you start coding. This is the only slide with red text, that’s how important this is.
  • 22.
    Customer Development “Validating the Problem” Customer Customer Customer Scale Development Validation Creation Company
  • 23.
    Agile Development “Building the solution” Release in small iterations. Continuous deployment. Continuously analyze (gather data and insights).
  • 24.
    Redefine problem /business, „Pivot“ Problem statement Build Test Viable? Iterations, Adjust solution Launch / Scale
  • 25.
    Build what thecustomer needs. Beware: What they need is not necessarily what they want. Therefore, the most important skills are: Build, Measure, Learn!
  • 26.
    Step 1: Build aMinimum Viable Product What are the minimum features? Probably much more minimum than you think.
  • 27.
    Step 2: Tune theengine Smoke testing with landing pages SEA (five dollars a day) In-product split testing Paper prototypes Removing features
  • 28.
    Step 3: Adjust, pivotor persevere …and repeat
  • 29.
    One remark aboutmeasurement: Test the small, but measure the large.
  • 30.
    80% tweaking features. 20% building new features. Consider taking an existing feature out when implementing a new one.
  • 31.
    One remark abouttechnology: Use commodity (e.g. open source) technology wherever possible. Remember, (initially) it is not about the beauty of the code or the solution, but whether you solve a real problem.
  • 32.
    Lean Startup isprimarily about speed, not about costs. However, focusing on fast customer development should keep your burn rate low.
  • 33.
    Not only fortechnology companies. Lean Startup is for all companies that face uncertainty about what customers will want.
  • 34.
    Lean Startup isnot about the method of funding. They can be bootstrapped as well as be largely VC funded.
  • 36.
  • 37.
    Find me aroundthe net Websites @manuelkoelman www.getcontext.de www.talential.com fb.com/koelman www.leanentrepreneur.com de.linkedin.com/in/koelman www.23moments.com