Real time multi-channel wireless health
monitoring system
Synopsis of Proposed Dissertation Plan
M.E. (Electronics Engineering)
Of
Shivaji University, Kolhapur
By
Mr. Burute Pravin Tukaram
Under the Guidance
Of
Prof. (Dr.) S. A.Patil
DKTE’s Textile and Engineering Institute
Ichalkaranji – 416115
Year 2015 -16
Synopsis of Proposed Dissertation for the Degree of M.E. (Electronics)
Submitted to Shivaji University, Kolhapur
1. Title of Dissertation : Real Time Multi-channel wireless health
monitoring system
2. Name of College : DKTE Society’s Textile and Engineering
Institute, Ichalkaranji.
3. Name of Course : M.E in Electronics
4. Name of Student : Mr. Burute Pravin Tukaram
5. Date of Registration : July 2014
6. Expected Completion Date : July 2016
7. Name of Guide : Prof. ( Dr.) S.A.Patil
8. PG Recognition of Guide : SU/PG/AFFI/Recog/8295/dt -14-12-2004
9. Last Semester exam appeared with Date : FYME - May 2015
10. Exam Seat Number of Last Exam(PRN Number) :1412703415
Name of Sponsored Industry : Western Regional Instrumentation
Center (WRIC), Mumbai.
__________________
Research Candidate
Mr. P. T. Burute
________________
Guide
Prof (Dr.) S.A.Patil
________________
Head of Department
Prof (Dr.) L.S.Adhamute
____________________
Principal
Prof (Dr.) P.V.Kadole
Date: 21/08/2015
Place: Ichalkaranji.
Date: 21/08/2015 Student Sign Guide Sign
Page 3/15
11. Synopsis of the Work
11.1 INTRODUCTION
In recent years the great innovations brings advanced technologies in Medicinal ground.
Most of the Health Care – Hospitals are trying to make available and uphold the effective
enduring treatment with more alert and preventions. Such an effective treatment requires a
professional Patient Monitoring System. The Patient Monitoring System is a greatly developed
technology for controlling and monitoring the situation of various Human-health parameters.
Some of our human health parameters include temperature, heartbeat, blood pleasure, pulse, etc.
needs a continuous monitoring. The proposed system is used to remotely monitoring of patients
using live streaming of following parameters
– ECG
– Blood Pressure
– Body Temperature
– Blood pH
In above four parameters first three are the outputs of machines and last one is the
analysis result of the chemical process. For getting ECG wave electrocardiogram is used. The
output of electrocardiogram is given to proposed system as one of the input of system. While
transferring the ECG wave maximum accuracy is required i.e. P Q R S T segments of ECG wave
must be same at input as well as output.
Sphygmomanometer is used to measure blood pressure. It measures systolic as well as
diastolic blood pressure. When your heart beats, it contracts and pushes blood through the
arteries to the rest of your body. This force creates pressure on the arteries. This is called systolic
blood pressure. A normal systolic blood pressure is 120. The diastolic blood pressure number or
the bottom number indicates the pressure in the arteries when the heart rests between beats. A
normal diastolic blood pressure number is 80 or less. The output of Sphygmomanometer is used
as second input for proposed system.
Thermometer is used to measure body temperature. The output of Thermometer is used as
third input for proposed system. The normal human body temperature is 37°C.The blood pH is
measured using a glass electrode. A pH of 7 is neutral.
11.2 RELEVANCE
Patient Monitoring System using Wireless Sensor Technology has been discussed in so
many research papers. Currently the Health Care has made immense advances in patients care.
Now a day the major focal point is to encompass the effective long-term treatment with
professional Monitoring System. There are several numbers of monitoring methods were
implemented using wireless communications and improving the health care more specialized.
Date: 21/08/2015 Student Sign Guide Sign
Page 4/15
11.3 PRESENT THEORIES AND PRACTICES
Now a day’s PHILIPS made one device named as “PHILIPS – Efficia ECG 100”. This
device is used to storing and transferring the ECG wave data. As these device is used for only
one parameter and it is cost effective, so I want to design such system which is used for more
than one parameter and which is having minimum cost as compared to PHILIPS – Efficia ECG
100. The figure no.1 is of PHILIPS – Efficia ECG 100.
Fig.1 PHILIPS – Efficia ECG 100
In Rubby Hall and Dinanath Hospital, Pune one system is present for transferring
patient’s data from patient’s room to the doctors’ cabin. In this system ZigBee is used for
transferring the data. ZigBee is having only 200 m range which is very less as compared to
whole area of Hospital. So for getting whole area to be under such system more number of
ZigBee required which is very costly.
In CISCO, Bangalore there is one hospital for their employee in campus. This hospital is
connected to other major hospitals in Bangalore. The report of employee is send using internet
to that major hospital to get proper decision. There is no live streaming of data. Data is first
stored and then it sent to other hospitals.
11.4 LITERATURE REVIEW
[1] KhalifaAlSharqi, AbdelrahimAbdelbari, and Mohammed Tarique, [1]: Author has
designed a ZigBee based wearable remote healthcare monitoring system for elderly
patients. This system is able to monitor the body temperature, heart pulse rate, ECG
signal, and muscle power.
[2] N. H. Lovell, F. Magrabi, B. G. Celler, K. Huynh, and H. Garsden [2]: Author has
designed web-based system for asynchronous multimedia messaging between shoulder
replacement surgery patients at home and their surgeons was developed and tested. A
web-based messaging system, called E-Medicine, was developed that allows patients to
easily send multimedia information such as video and audio, to their physicians.
Date: 21/08/2015 Student Sign Guide Sign
Page 5/15
[3] Toshiyo Tamura, Isao Mizukura, and Masaki Sekine [3]: Authors were investigated
changes in blood pressure with exercise, including walking and ergometer training, sleep,
and body weight. Blood pressure was monitored over a period of about 1 year in 61
subjects in Osaka, Japan. The morning systolic blood pressures were analyzed using
multivariate regression analysis, and the correlations between systolic blood pressure and
the above parameters were determined.
[4] Sakari Junnila, Harri Kailanto, Juho Merilahti, and Antti-Matti Vainio [4]: Authors
were proposed a general purpose home area sensor network and monitoring platform that
is intended for e-Health applications, ranging from elderly monitoring to early
homecoming after a hospitalization period. The system consists of a chosen set of
sensors, a wireless sensor network, a home client, and a distant server. They evaluated
concept in two initial trials: one with an elderly woman living in sheltered housing, and
the other with a hip surgery patient during his rehabilitation phase.
11.5 Problem statement
The proposed system is used to monitor health parameters like ECG signal, blood
pressure, body temperature, and blood pH. All these health parameters are sensed and using time
division multiplexing they are connected to the PC of Doctor through processor module using
wired connection. Doctor can view details of any patient and also he can send current data or
stored data of any patient to get suggestion from specialist in real time.
Objectives
1. Collection and storage of health parameter of all patients with a backup of 24 hours
2. Display all parameter information of selected patient on PC screen
3. Sending data for expert advice
11.6 PROPOSED WORK:
a. Theoretical Analysis (Analytical Treatment)
The primary information of patient like name, age, address and contact details are feed at
the reception and particular number is given to patient. The PC which is at Doctors’ cabin gets
combined information from reception and ICU department. At the doctors PC there is option for
selecting the patient. If suppose patient no. 3 is selected then combination of all data from
reception and the ICU of that particular patient, displayed on that PC.
If suppose doctor was unable to understand the problem of particular patient then he first
send a message to particular specialist for asking are they free or not. If he is free then
information of particular patient is send to that specialist. After receiving the information,
specialist analyses this data and gives proper suggestion to doctor.
If doctor is unable to understand the problem of any patient in between sometime interval,
then he can also send the stored data.
Date: 21/08/2015 Student Sign Guide Sign
Page 6/15
b. Overview of Proposed system
The system mainly consists of two parts i.e. one at the hospital and another one are at
specialist. In hospital section there are three departments namely reception, ICU section and the
cabin of main Doctor. The overview of the system is shown on following figure No 2.
At the reception there is a module for feeding primary data like name, age, gender of
patient. The number is given to the patient and patient can goes in ICU section and seat on that
table number which is as same as the number given at the reception. The electrodes/sensors are
then attached to that patient for monitoring of his health parameter. There is manual data entry
for blood pH. These data then collected and gives to the computer which is at doctors’ cabin
through processing module.
Fig.2 Overview of the system
The three inputs are given to analog to digital converter. The converted digital signal is
then given to the data processing unit. The data processing unit consist of controllers, display
drivers, filters etc. The output of the data processing unit is given to local display and transmitted
over internet. The circuit diagram for ICU section is as shown in following fig no. 3.
Fig.3 Block Diagram at ICU section
Date: 21/08/2015 Student Sign Guide Sign
Page 7/15
The transmitter section of desired system is as shown in following figure
no.4.An electrocardiogram (EKG or ECG) is a test that checks for problems with the electrical
activity of your heart. An EKG translates the heart's electrical activity into line tracings on paper.
The spikes and dips in the line tracings are called waves. The heart is a muscular pump made up
of four chambers . The two upper chambers are called atria, and the two lower chambers are
called ventricles. A natural electrical system causes the heart muscle to contract and
pump blood through the heart to the lungs and the rest of the body.
There are two numbers in a blood pressure reading: systolic and diastolic. For example, a
typical reading might be 120/80. When the doctor puts the cuff around your arm and pumps it up,
what he/she is doing is cutting off the blood flow with the pressure exerted by the cuff.
Fig.4 Block diagram of desired system
As the pressure in the cuff is released, blood starts flowing again and the doctor can hear
the flow in the stethoscope. The number at which blood starts flowing (120) is the measure of the
maximum output pressure of the heart (systolic reading). The doctor continues releasing the
pressure on the cuff and listens until there is no sound. That number (80) indicates the pressure in
the system when the heart is relaxed (diastolic reading).
The data is added at transmitter section like Name of patient, Hospital name and address,
Name of doctor and his contact number. All other fields are filled automatically like time and
date. And all these parameter values are displayed according to readings of the input machines
this information cannot be editable. Out of four parameters only Blood pH is added manually.
c. Hardware Implementation
The accuracy of an ECG signal plays important role in proposed system. For more ECG
accuracy the signal is passed through amplifiers and filters as shown in following figure 5.
Date: 21/08/2015 Student Sign Guide Sign
Page 8/15
Fig.5 ECG amplification and Filtering
1. Electrodes/ Sensors
For sensing the health parameter sensors are required. For sensing body temperature,
temperature sensor is required. There are many different types of temperature sensor available
and all have different characteristics depending upon their actual application. A Temperature
Sensor consists of two basic physical types: Contact and Non-contact Temperature Sensor.
There are so many body surface bio potential electrodes are available. Metal-plate
electrodes are used for application to limbs. Metal-disk electrodes are applied with surgical tape.
Disposable foam-pad electrodes are often used with electrocardiographic monitoring apparatus.
The Blood Pressure Sensor is a non-invasive sensor designed to measure human blood
pressure. It measures systolic and diastolic blood pressure.
2. Amplifier stage
ECG Amplifier:
Figure 6 shows the circuitry of ECG amplifier. The ECG amplifier has a gain of 25 in the
dc-coupled stages. The frequency response is 0.04 – 150 Hz for ± 3dB and is flat over 4 – 40 Hz.
The gain and frequency response are two important variables that relate the amplifier to the
particular signal. The offset potential is coupled direct to input, so it could saturate high gain
preamplifiers. To eliminate the saturation effect of DC potential, the preamplifier can be
capacitor coupled to the remaining amplifier stage [B1].
The gain of the amplifier is calculated using following equation no.1
= (1 + 2 ) …………………………..………………………… (1)
Fig.6 ECG amplifier
Date: 21/08/2015 Student Sign Guide Sign
Page 9/15
3. Driven-Right-Leg System
The circuit shown in figure 7 provides some electric safety. If an abnormally high voltage
should appear between patient and ground as a result of electric leakage or other cause, the
auxiliary op amp in figure 7 saturates. This effectively undergrounds the patient, because the
amplifier can no longer drive the right leg [B1].
Fig.7 Driven-Right-Leg System
4. Filter stage
a. Butterworth low-pass filter
The Butterworth low-pass filter provides maximum pass band flatness. Therefore, a
Butterworth low-pass is often used as anti-aliasing filter in data converter applications where
precise signal levels are required across the entire pass band. Figure 9 plots the gain response of
different orders of Butterworth low-pass filters versus the normalized frequency axis, the higher
the filter order, the longer the pass band flatness. Butterworth low pass filter in figure no. 8 is
designed for getting upper cut off frequency of 150Hz. The cut off frequency and gain of
Butterworth low pass filter is calculated using following equation no.2 and 3 respectively, where
n is the order of filter.
= …………………….…………………………………………… (2)
( ) = ………………….……………………………………. .(3)
Fig.8 Butterworth Low-Pass Filters
Fig.9 Amplitude Responses of Butterworth
LPF
Date: 21/08/2015 Student Sign Guide Sign
Page 10/15
b. Butterworth High-pass filter
The Butterworth filter is a type of signal processing filter designed to have as flat
a frequency response as possible in the pass band. It is also referred to as a maximally flat
magnitude filter. For getting 0.04 Hz lower cut off frequency high pass filter is designed whose
cut off frequency and gain is calculated using following equation no. 4 and 5 respectively, where
n is order of filter.
= ………………….…… (4)
( ) = …….………… (5)
Fig.10 Butterworth Low-Pass Filters
c. Notch Filter
The notch filter circuit is shown in figure number 11, which is designed for 50Hz. It
employs both negative and positive feedback around the operational amplifier chip and in this
way it is able to provide a high degree of performance. The transfer function for notch filter is
given in equation no.6
= ∗
∗
∗
∗ ∗ ∗ ∗
…………………………….…….. (6)
Fig.11 Notch Filter
d. Software Implementation
The processing module plays vital role in the proposed system. All data i.e. data from
reception and from ICU section is given as input to this module. In processing module
multiplexing of data, noise reduction, amplification of signals is done.
Date: 21/08/2015 Student Sign Guide Sign
Page 11/15
Fig.12 GUI on PC screen
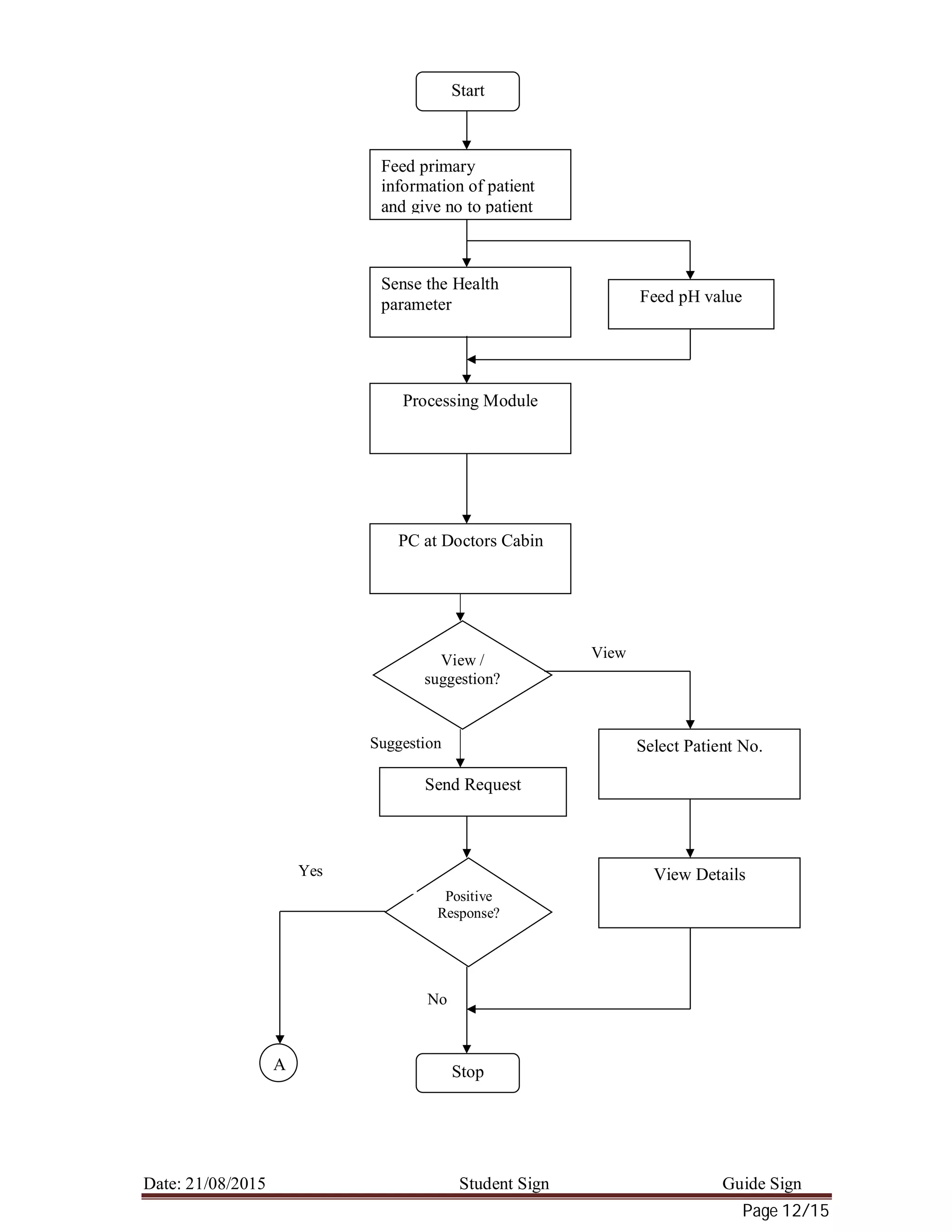
The GUI at the doctor’s cabin is as shown in above figure No. 12. The main view of the
display is as shown in section A. Total number of patients on that day is displayed. Suppose
doctor wants to see the parameters of patient no 7, the he just select patient no and click on view
option. Then second window is displayed like section B. It includes patient’s details along with
its medical parameter.
If doctor want suggestion for particular patient then he clicks “Suggestion?” option on
main window. After clicking this, new window gets open like section C. First Doctor sends
request to particular specialist and when response is positive then he sends patients data. There
are two options for sending data one is current data transmission and another is stored data
transmission.
The information explained above is shown in following flowchart fig no. 13.
Date: 21/08/2015 Student Sign Guide Sign
Page 12/15
Feed primary
information of patient
and give no to patient
Sense the Health
parameter
Processing Module
Start
Feed pH value
View /
suggestion?
Send Request
Select Patient No.
PC at Doctors Cabin
View Details
Positive
Response?
StopA
View
Suggestion
No
Yes
Date: 21/08/2015 Student Sign Guide Sign
Page 13/15
Fig.13 Flowchart of the system
11.7 Performance Parameters
There are four parameters selected in proposed system namely ECG wave, body
temperature, blood pressure and blood Ph.
 ECG Signal :-
While transmitting ECG wave more accuracy is required. Each portion of a heartbeat
produces a different deflection on the ECG. These deflections are recorded as a series of
positive and negative waves. On a normal ECG, there are typically up to five visible
A
Select patient NO.
Current / Stored
data?
Send Current Data
Select Date and Time Slot
Send Stored Data
Receive Response
Stop
Current Data
Stored
Data
Date: 21/08/2015 Student Sign Guide Sign
Page 14/15
waveforms P wave, Q wave, R wave, S wave and T wave. The frequency range of ECG signal
is 0.04Hz to 150Hz.
 Blood Pressure :-
Blood pressure (BP) is the pressure exerted by circulating blood upon the walls of blood
vessels. When used without further specification, "blood pressure" usually refers to the
arterial pressure in the systemic circulation. It is usually measured at a person's upper arm.
Blood pressure is usually expressed in terms of the systolic (maximum) pressure over
diastolic (minimum) pressure and is measured in millimeters of mercury (mm Hg). Normal
resting blood pressure in an adult is approximately 120/80 mm Hg.
 Body Temperature :-
Body temperature normally fluctuates over the day, with the lowest levels around 4 a.m.
and the highest in the late afternoon, between 4:00 and 6:00 p.m. Platinum temperature
sensors cover temperatures from -200 to 650°C.
 Blood pH :-
pH (potential of hydrogen) is a scale of acidity from 0 to 14. It tells how acidic or alkaline
a substance is. More acidic solutions have lower pH. More alkaline solutions have higher pH.
Substances that aren't acidic or alkaline (neutral) usually have a pH of 7. Acids have a pH that is
less than 7. Alkalis have a pH that is greater than 7.
11.8 EXPECTED RESULTS
Display current or stored details of any patient on doctors’ computer. For getting
suggestions from specialists, send current or stored information of patient. For demo purpose, I
am going to develop proposed system for 10 patients.
11.9 FACILITIES AVAILABLE
Electronics Research Laboratory
Software:
1. Operating System: - windows 7
2. Technology : - Keil, Web Design
Hardware:
1. Processor : Core I3
2. Hard Disk : 500 GB
3. Monitor : 15 LCD
4. RAM : 2 GB min.
5. Sensors : ECG, blood pressure , body temperature
Library Facilities: E-Journals, IEEE
11.10 APPROXIMATE COST: 25000 /-
Date: 21/08/2015 Student Sign Guide Sign
Page 15/15
11.11 PROJECT TIME LINE ACTION PLAN:
Activity
Month
Year 2015 Year 2016
July Aug Sep Oct Nov Dec Jan Feb Mar Apr May
Literature Survey and
Review
Synopses Preparation
Data collection
Data display
graphically using GUI
Paper Publication
Add internet facility
Performance
Parameter
measurements
Result Analysis
Result analysis and
improvement if any
suggested
Paper Publication
Report writing
11.12 REFERENCES:
Journal / Conference Papers/Thesis:
[1] KhalifaAlSharqi, Abdel Rahim Abdelbari, Ali Abou-Elnour, and Mohammed Tarique,
“Zigbee based wearable remote healthcare monitoring system for elderly patients”,
International Journal of Wireless & Mobile Networks (IJWMN), vol. 6, no. 3, June 2014.
[2] N. H. Lovell, F. Magrabi, B. G. Celler, K. Huynh, and H. Garsden, “Web based
acquisition, storage, and retrieval of biomedical signals,” IEEE TRANSACTIONS ON
BIOMEDICAL ENGINEERING, vol. 20, no. 3,pp. 38–44, May/Jun. 2001.
[3] Toshiyo Tamura, Isao Mizukura, Masaki Sekine, “Monitoring and Evaluation of Blood
Pressure Changes With a Home Healthcare System”, IEEE TRANSACTIONS ON
INFORMATION TECHNOLOGY IN BIOMEDICINE, vol. 15, no. 4, July 2011.
[4] Sakari Junnila, Harri Kailanto, Antti Vehkaoja, Mari Zakrzewski, and Jari Hyttinen, “Wireless,
Multipurpose In-Home Health Monitoring Platform: Two Case Trials”, IEEE
TRANSACTIONS ON INFORMATION TECHNOLOGY IN BIOMEDICINE, vol. 14, no.2,
March 2010.
[5] Balkine Khaddoumi, Hervé Rix, Małgorzata Fereniec, and Roman Maniewski, “Body
Surface ECG Signal Shape Dispersion”, IEEE TRANSACTIONS ON BIOMEDICAL
ENGINEERING, vol. 53, no. 12, Dec 2006.
Books:
[B1] John Webster, “Medical Instrumentation: Application and Design, 3rd
ed.”, New Delhi,
John Wiley & Sons, 2009.
[B2]Thomas A. Powell, “Web Design: The Complete Reference, 2nd
ed.”, New Delhi,
Osborne/McGraw-Hill, 2000.

Health Monitoring

  • 1.
    Real time multi-channelwireless health monitoring system Synopsis of Proposed Dissertation Plan M.E. (Electronics Engineering) Of Shivaji University, Kolhapur By Mr. Burute Pravin Tukaram Under the Guidance Of Prof. (Dr.) S. A.Patil DKTE’s Textile and Engineering Institute Ichalkaranji – 416115 Year 2015 -16
  • 2.
    Synopsis of ProposedDissertation for the Degree of M.E. (Electronics) Submitted to Shivaji University, Kolhapur 1. Title of Dissertation : Real Time Multi-channel wireless health monitoring system 2. Name of College : DKTE Society’s Textile and Engineering Institute, Ichalkaranji. 3. Name of Course : M.E in Electronics 4. Name of Student : Mr. Burute Pravin Tukaram 5. Date of Registration : July 2014 6. Expected Completion Date : July 2016 7. Name of Guide : Prof. ( Dr.) S.A.Patil 8. PG Recognition of Guide : SU/PG/AFFI/Recog/8295/dt -14-12-2004 9. Last Semester exam appeared with Date : FYME - May 2015 10. Exam Seat Number of Last Exam(PRN Number) :1412703415 Name of Sponsored Industry : Western Regional Instrumentation Center (WRIC), Mumbai. __________________ Research Candidate Mr. P. T. Burute ________________ Guide Prof (Dr.) S.A.Patil ________________ Head of Department Prof (Dr.) L.S.Adhamute ____________________ Principal Prof (Dr.) P.V.Kadole Date: 21/08/2015 Place: Ichalkaranji.
  • 3.
    Date: 21/08/2015 StudentSign Guide Sign Page 3/15 11. Synopsis of the Work 11.1 INTRODUCTION In recent years the great innovations brings advanced technologies in Medicinal ground. Most of the Health Care – Hospitals are trying to make available and uphold the effective enduring treatment with more alert and preventions. Such an effective treatment requires a professional Patient Monitoring System. The Patient Monitoring System is a greatly developed technology for controlling and monitoring the situation of various Human-health parameters. Some of our human health parameters include temperature, heartbeat, blood pleasure, pulse, etc. needs a continuous monitoring. The proposed system is used to remotely monitoring of patients using live streaming of following parameters – ECG – Blood Pressure – Body Temperature – Blood pH In above four parameters first three are the outputs of machines and last one is the analysis result of the chemical process. For getting ECG wave electrocardiogram is used. The output of electrocardiogram is given to proposed system as one of the input of system. While transferring the ECG wave maximum accuracy is required i.e. P Q R S T segments of ECG wave must be same at input as well as output. Sphygmomanometer is used to measure blood pressure. It measures systolic as well as diastolic blood pressure. When your heart beats, it contracts and pushes blood through the arteries to the rest of your body. This force creates pressure on the arteries. This is called systolic blood pressure. A normal systolic blood pressure is 120. The diastolic blood pressure number or the bottom number indicates the pressure in the arteries when the heart rests between beats. A normal diastolic blood pressure number is 80 or less. The output of Sphygmomanometer is used as second input for proposed system. Thermometer is used to measure body temperature. The output of Thermometer is used as third input for proposed system. The normal human body temperature is 37°C.The blood pH is measured using a glass electrode. A pH of 7 is neutral. 11.2 RELEVANCE Patient Monitoring System using Wireless Sensor Technology has been discussed in so many research papers. Currently the Health Care has made immense advances in patients care. Now a day the major focal point is to encompass the effective long-term treatment with professional Monitoring System. There are several numbers of monitoring methods were implemented using wireless communications and improving the health care more specialized.
  • 4.
    Date: 21/08/2015 StudentSign Guide Sign Page 4/15 11.3 PRESENT THEORIES AND PRACTICES Now a day’s PHILIPS made one device named as “PHILIPS – Efficia ECG 100”. This device is used to storing and transferring the ECG wave data. As these device is used for only one parameter and it is cost effective, so I want to design such system which is used for more than one parameter and which is having minimum cost as compared to PHILIPS – Efficia ECG 100. The figure no.1 is of PHILIPS – Efficia ECG 100. Fig.1 PHILIPS – Efficia ECG 100 In Rubby Hall and Dinanath Hospital, Pune one system is present for transferring patient’s data from patient’s room to the doctors’ cabin. In this system ZigBee is used for transferring the data. ZigBee is having only 200 m range which is very less as compared to whole area of Hospital. So for getting whole area to be under such system more number of ZigBee required which is very costly. In CISCO, Bangalore there is one hospital for their employee in campus. This hospital is connected to other major hospitals in Bangalore. The report of employee is send using internet to that major hospital to get proper decision. There is no live streaming of data. Data is first stored and then it sent to other hospitals. 11.4 LITERATURE REVIEW [1] KhalifaAlSharqi, AbdelrahimAbdelbari, and Mohammed Tarique, [1]: Author has designed a ZigBee based wearable remote healthcare monitoring system for elderly patients. This system is able to monitor the body temperature, heart pulse rate, ECG signal, and muscle power. [2] N. H. Lovell, F. Magrabi, B. G. Celler, K. Huynh, and H. Garsden [2]: Author has designed web-based system for asynchronous multimedia messaging between shoulder replacement surgery patients at home and their surgeons was developed and tested. A web-based messaging system, called E-Medicine, was developed that allows patients to easily send multimedia information such as video and audio, to their physicians.
  • 5.
    Date: 21/08/2015 StudentSign Guide Sign Page 5/15 [3] Toshiyo Tamura, Isao Mizukura, and Masaki Sekine [3]: Authors were investigated changes in blood pressure with exercise, including walking and ergometer training, sleep, and body weight. Blood pressure was monitored over a period of about 1 year in 61 subjects in Osaka, Japan. The morning systolic blood pressures were analyzed using multivariate regression analysis, and the correlations between systolic blood pressure and the above parameters were determined. [4] Sakari Junnila, Harri Kailanto, Juho Merilahti, and Antti-Matti Vainio [4]: Authors were proposed a general purpose home area sensor network and monitoring platform that is intended for e-Health applications, ranging from elderly monitoring to early homecoming after a hospitalization period. The system consists of a chosen set of sensors, a wireless sensor network, a home client, and a distant server. They evaluated concept in two initial trials: one with an elderly woman living in sheltered housing, and the other with a hip surgery patient during his rehabilitation phase. 11.5 Problem statement The proposed system is used to monitor health parameters like ECG signal, blood pressure, body temperature, and blood pH. All these health parameters are sensed and using time division multiplexing they are connected to the PC of Doctor through processor module using wired connection. Doctor can view details of any patient and also he can send current data or stored data of any patient to get suggestion from specialist in real time. Objectives 1. Collection and storage of health parameter of all patients with a backup of 24 hours 2. Display all parameter information of selected patient on PC screen 3. Sending data for expert advice 11.6 PROPOSED WORK: a. Theoretical Analysis (Analytical Treatment) The primary information of patient like name, age, address and contact details are feed at the reception and particular number is given to patient. The PC which is at Doctors’ cabin gets combined information from reception and ICU department. At the doctors PC there is option for selecting the patient. If suppose patient no. 3 is selected then combination of all data from reception and the ICU of that particular patient, displayed on that PC. If suppose doctor was unable to understand the problem of particular patient then he first send a message to particular specialist for asking are they free or not. If he is free then information of particular patient is send to that specialist. After receiving the information, specialist analyses this data and gives proper suggestion to doctor. If doctor is unable to understand the problem of any patient in between sometime interval, then he can also send the stored data.
  • 6.
    Date: 21/08/2015 StudentSign Guide Sign Page 6/15 b. Overview of Proposed system The system mainly consists of two parts i.e. one at the hospital and another one are at specialist. In hospital section there are three departments namely reception, ICU section and the cabin of main Doctor. The overview of the system is shown on following figure No 2. At the reception there is a module for feeding primary data like name, age, gender of patient. The number is given to the patient and patient can goes in ICU section and seat on that table number which is as same as the number given at the reception. The electrodes/sensors are then attached to that patient for monitoring of his health parameter. There is manual data entry for blood pH. These data then collected and gives to the computer which is at doctors’ cabin through processing module. Fig.2 Overview of the system The three inputs are given to analog to digital converter. The converted digital signal is then given to the data processing unit. The data processing unit consist of controllers, display drivers, filters etc. The output of the data processing unit is given to local display and transmitted over internet. The circuit diagram for ICU section is as shown in following fig no. 3. Fig.3 Block Diagram at ICU section
  • 7.
    Date: 21/08/2015 StudentSign Guide Sign Page 7/15 The transmitter section of desired system is as shown in following figure no.4.An electrocardiogram (EKG or ECG) is a test that checks for problems with the electrical activity of your heart. An EKG translates the heart's electrical activity into line tracings on paper. The spikes and dips in the line tracings are called waves. The heart is a muscular pump made up of four chambers . The two upper chambers are called atria, and the two lower chambers are called ventricles. A natural electrical system causes the heart muscle to contract and pump blood through the heart to the lungs and the rest of the body. There are two numbers in a blood pressure reading: systolic and diastolic. For example, a typical reading might be 120/80. When the doctor puts the cuff around your arm and pumps it up, what he/she is doing is cutting off the blood flow with the pressure exerted by the cuff. Fig.4 Block diagram of desired system As the pressure in the cuff is released, blood starts flowing again and the doctor can hear the flow in the stethoscope. The number at which blood starts flowing (120) is the measure of the maximum output pressure of the heart (systolic reading). The doctor continues releasing the pressure on the cuff and listens until there is no sound. That number (80) indicates the pressure in the system when the heart is relaxed (diastolic reading). The data is added at transmitter section like Name of patient, Hospital name and address, Name of doctor and his contact number. All other fields are filled automatically like time and date. And all these parameter values are displayed according to readings of the input machines this information cannot be editable. Out of four parameters only Blood pH is added manually. c. Hardware Implementation The accuracy of an ECG signal plays important role in proposed system. For more ECG accuracy the signal is passed through amplifiers and filters as shown in following figure 5.
  • 8.
    Date: 21/08/2015 StudentSign Guide Sign Page 8/15 Fig.5 ECG amplification and Filtering 1. Electrodes/ Sensors For sensing the health parameter sensors are required. For sensing body temperature, temperature sensor is required. There are many different types of temperature sensor available and all have different characteristics depending upon their actual application. A Temperature Sensor consists of two basic physical types: Contact and Non-contact Temperature Sensor. There are so many body surface bio potential electrodes are available. Metal-plate electrodes are used for application to limbs. Metal-disk electrodes are applied with surgical tape. Disposable foam-pad electrodes are often used with electrocardiographic monitoring apparatus. The Blood Pressure Sensor is a non-invasive sensor designed to measure human blood pressure. It measures systolic and diastolic blood pressure. 2. Amplifier stage ECG Amplifier: Figure 6 shows the circuitry of ECG amplifier. The ECG amplifier has a gain of 25 in the dc-coupled stages. The frequency response is 0.04 – 150 Hz for ± 3dB and is flat over 4 – 40 Hz. The gain and frequency response are two important variables that relate the amplifier to the particular signal. The offset potential is coupled direct to input, so it could saturate high gain preamplifiers. To eliminate the saturation effect of DC potential, the preamplifier can be capacitor coupled to the remaining amplifier stage [B1]. The gain of the amplifier is calculated using following equation no.1 = (1 + 2 ) …………………………..………………………… (1) Fig.6 ECG amplifier
  • 9.
    Date: 21/08/2015 StudentSign Guide Sign Page 9/15 3. Driven-Right-Leg System The circuit shown in figure 7 provides some electric safety. If an abnormally high voltage should appear between patient and ground as a result of electric leakage or other cause, the auxiliary op amp in figure 7 saturates. This effectively undergrounds the patient, because the amplifier can no longer drive the right leg [B1]. Fig.7 Driven-Right-Leg System 4. Filter stage a. Butterworth low-pass filter The Butterworth low-pass filter provides maximum pass band flatness. Therefore, a Butterworth low-pass is often used as anti-aliasing filter in data converter applications where precise signal levels are required across the entire pass band. Figure 9 plots the gain response of different orders of Butterworth low-pass filters versus the normalized frequency axis, the higher the filter order, the longer the pass band flatness. Butterworth low pass filter in figure no. 8 is designed for getting upper cut off frequency of 150Hz. The cut off frequency and gain of Butterworth low pass filter is calculated using following equation no.2 and 3 respectively, where n is the order of filter. = …………………….…………………………………………… (2) ( ) = ………………….……………………………………. .(3) Fig.8 Butterworth Low-Pass Filters Fig.9 Amplitude Responses of Butterworth LPF
  • 10.
    Date: 21/08/2015 StudentSign Guide Sign Page 10/15 b. Butterworth High-pass filter The Butterworth filter is a type of signal processing filter designed to have as flat a frequency response as possible in the pass band. It is also referred to as a maximally flat magnitude filter. For getting 0.04 Hz lower cut off frequency high pass filter is designed whose cut off frequency and gain is calculated using following equation no. 4 and 5 respectively, where n is order of filter. = ………………….…… (4) ( ) = …….………… (5) Fig.10 Butterworth Low-Pass Filters c. Notch Filter The notch filter circuit is shown in figure number 11, which is designed for 50Hz. It employs both negative and positive feedback around the operational amplifier chip and in this way it is able to provide a high degree of performance. The transfer function for notch filter is given in equation no.6 = ∗ ∗ ∗ ∗ ∗ ∗ ∗ …………………………….…….. (6) Fig.11 Notch Filter d. Software Implementation The processing module plays vital role in the proposed system. All data i.e. data from reception and from ICU section is given as input to this module. In processing module multiplexing of data, noise reduction, amplification of signals is done.
  • 11.
    Date: 21/08/2015 StudentSign Guide Sign Page 11/15 Fig.12 GUI on PC screen The GUI at the doctor’s cabin is as shown in above figure No. 12. The main view of the display is as shown in section A. Total number of patients on that day is displayed. Suppose doctor wants to see the parameters of patient no 7, the he just select patient no and click on view option. Then second window is displayed like section B. It includes patient’s details along with its medical parameter. If doctor want suggestion for particular patient then he clicks “Suggestion?” option on main window. After clicking this, new window gets open like section C. First Doctor sends request to particular specialist and when response is positive then he sends patients data. There are two options for sending data one is current data transmission and another is stored data transmission. The information explained above is shown in following flowchart fig no. 13.
  • 12.
    Date: 21/08/2015 StudentSign Guide Sign Page 12/15 Feed primary information of patient and give no to patient Sense the Health parameter Processing Module Start Feed pH value View / suggestion? Send Request Select Patient No. PC at Doctors Cabin View Details Positive Response? StopA View Suggestion No Yes
  • 13.
    Date: 21/08/2015 StudentSign Guide Sign Page 13/15 Fig.13 Flowchart of the system 11.7 Performance Parameters There are four parameters selected in proposed system namely ECG wave, body temperature, blood pressure and blood Ph.  ECG Signal :- While transmitting ECG wave more accuracy is required. Each portion of a heartbeat produces a different deflection on the ECG. These deflections are recorded as a series of positive and negative waves. On a normal ECG, there are typically up to five visible A Select patient NO. Current / Stored data? Send Current Data Select Date and Time Slot Send Stored Data Receive Response Stop Current Data Stored Data
  • 14.
    Date: 21/08/2015 StudentSign Guide Sign Page 14/15 waveforms P wave, Q wave, R wave, S wave and T wave. The frequency range of ECG signal is 0.04Hz to 150Hz.  Blood Pressure :- Blood pressure (BP) is the pressure exerted by circulating blood upon the walls of blood vessels. When used without further specification, "blood pressure" usually refers to the arterial pressure in the systemic circulation. It is usually measured at a person's upper arm. Blood pressure is usually expressed in terms of the systolic (maximum) pressure over diastolic (minimum) pressure and is measured in millimeters of mercury (mm Hg). Normal resting blood pressure in an adult is approximately 120/80 mm Hg.  Body Temperature :- Body temperature normally fluctuates over the day, with the lowest levels around 4 a.m. and the highest in the late afternoon, between 4:00 and 6:00 p.m. Platinum temperature sensors cover temperatures from -200 to 650°C.  Blood pH :- pH (potential of hydrogen) is a scale of acidity from 0 to 14. It tells how acidic or alkaline a substance is. More acidic solutions have lower pH. More alkaline solutions have higher pH. Substances that aren't acidic or alkaline (neutral) usually have a pH of 7. Acids have a pH that is less than 7. Alkalis have a pH that is greater than 7. 11.8 EXPECTED RESULTS Display current or stored details of any patient on doctors’ computer. For getting suggestions from specialists, send current or stored information of patient. For demo purpose, I am going to develop proposed system for 10 patients. 11.9 FACILITIES AVAILABLE Electronics Research Laboratory Software: 1. Operating System: - windows 7 2. Technology : - Keil, Web Design Hardware: 1. Processor : Core I3 2. Hard Disk : 500 GB 3. Monitor : 15 LCD 4. RAM : 2 GB min. 5. Sensors : ECG, blood pressure , body temperature Library Facilities: E-Journals, IEEE 11.10 APPROXIMATE COST: 25000 /-
  • 15.
    Date: 21/08/2015 StudentSign Guide Sign Page 15/15 11.11 PROJECT TIME LINE ACTION PLAN: Activity Month Year 2015 Year 2016 July Aug Sep Oct Nov Dec Jan Feb Mar Apr May Literature Survey and Review Synopses Preparation Data collection Data display graphically using GUI Paper Publication Add internet facility Performance Parameter measurements Result Analysis Result analysis and improvement if any suggested Paper Publication Report writing 11.12 REFERENCES: Journal / Conference Papers/Thesis: [1] KhalifaAlSharqi, Abdel Rahim Abdelbari, Ali Abou-Elnour, and Mohammed Tarique, “Zigbee based wearable remote healthcare monitoring system for elderly patients”, International Journal of Wireless & Mobile Networks (IJWMN), vol. 6, no. 3, June 2014. [2] N. H. Lovell, F. Magrabi, B. G. Celler, K. Huynh, and H. Garsden, “Web based acquisition, storage, and retrieval of biomedical signals,” IEEE TRANSACTIONS ON BIOMEDICAL ENGINEERING, vol. 20, no. 3,pp. 38–44, May/Jun. 2001. [3] Toshiyo Tamura, Isao Mizukura, Masaki Sekine, “Monitoring and Evaluation of Blood Pressure Changes With a Home Healthcare System”, IEEE TRANSACTIONS ON INFORMATION TECHNOLOGY IN BIOMEDICINE, vol. 15, no. 4, July 2011. [4] Sakari Junnila, Harri Kailanto, Antti Vehkaoja, Mari Zakrzewski, and Jari Hyttinen, “Wireless, Multipurpose In-Home Health Monitoring Platform: Two Case Trials”, IEEE TRANSACTIONS ON INFORMATION TECHNOLOGY IN BIOMEDICINE, vol. 14, no.2, March 2010. [5] Balkine Khaddoumi, Hervé Rix, Małgorzata Fereniec, and Roman Maniewski, “Body Surface ECG Signal Shape Dispersion”, IEEE TRANSACTIONS ON BIOMEDICAL ENGINEERING, vol. 53, no. 12, Dec 2006. Books: [B1] John Webster, “Medical Instrumentation: Application and Design, 3rd ed.”, New Delhi, John Wiley & Sons, 2009. [B2]Thomas A. Powell, “Web Design: The Complete Reference, 2nd ed.”, New Delhi, Osborne/McGraw-Hill, 2000.