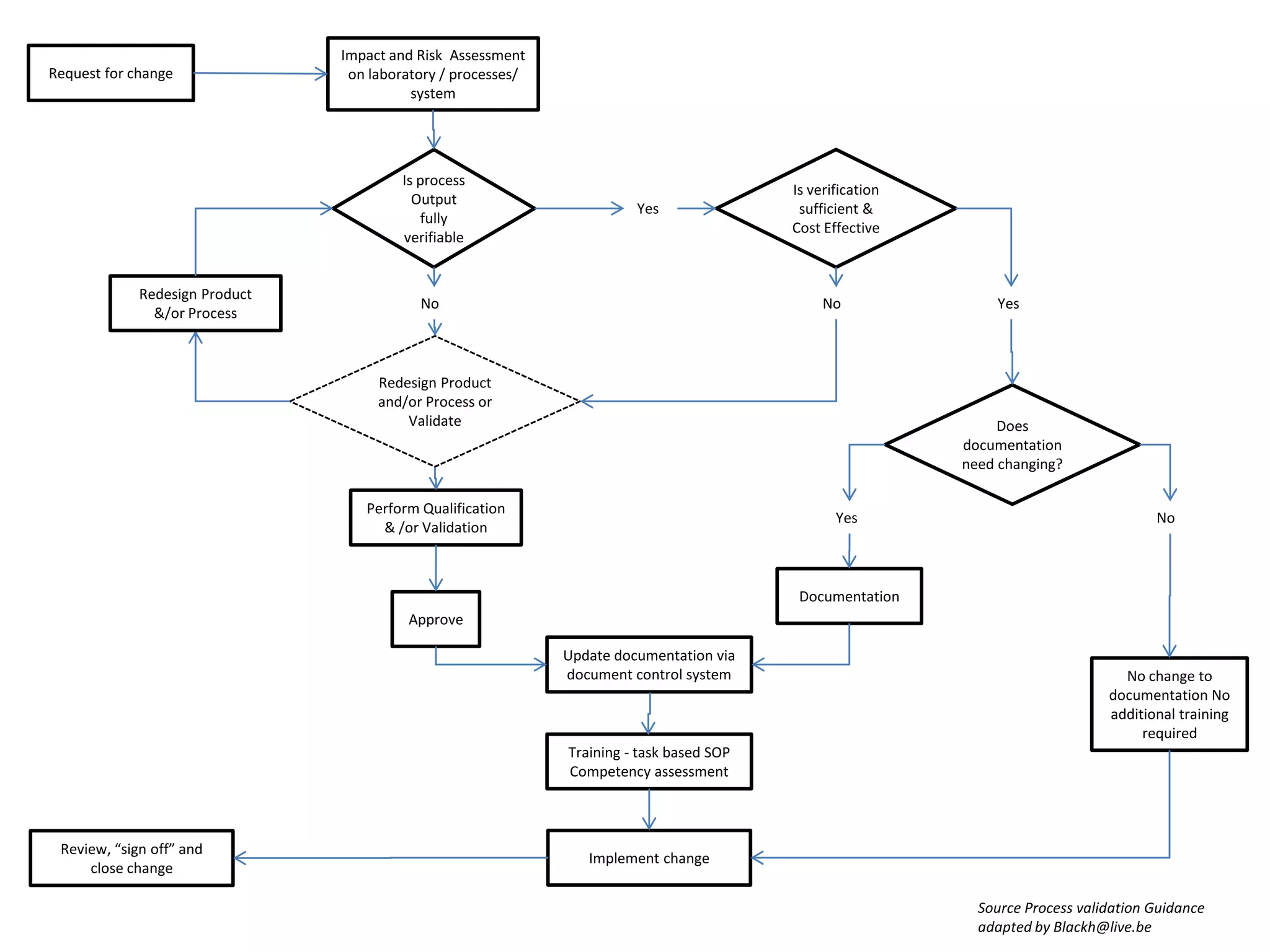
Impact and Risk Assessment
Request for change               on laboratory / processes/
                                          system




                                        Is process
                                                                                          Is verification
                                          Output
                                                                        Yes                sufficient &
                                           fully
                                                                                          Cost Effective
                                        verifiable


             Redesign Product
                                           No                                                  No               Yes
               &/or Process



                                     Redesign Product
                                     and/or Process or
                                         Validate                                                                Does
                                                                                                            documentation
                                                                                                            need changing?

                                   Perform Qualification
                                                                                                 Yes                                    No
                                     & /or Validation



                                                                                           Documentation
                                         Approve

                                                              Update documentation via
                                                              document control system                                              No change to
                                                                                                                                 documentation No
                                                                                                                                 additional training
                                                                                                                                      required
                                                              Training - task based SOP
                                                              Competency assessment



 Review, “sign off” and
                                                                 Implement change
     close change

                                                                                                              Source Process validation Guidance
                                                                                                              adapted by Blackh@live.be

Flowchart change request_control_qualification_decision_tree

  • 1.
    Impact and RiskAssessment Request for change on laboratory / processes/ system Is process Is verification Output Yes sufficient & fully Cost Effective verifiable Redesign Product No No Yes &/or Process Redesign Product and/or Process or Validate Does documentation need changing? Perform Qualification Yes No & /or Validation Documentation Approve Update documentation via document control system No change to documentation No additional training required Training - task based SOP Competency assessment Review, “sign off” and Implement change close change Source Process validation Guidance adapted by Blackh@live.be