1 
ACCOUNTANCY TERM PAPER 
ON 
FINANCIAL ANALYSIS: BRITANNIA INDUSTRIES LIMITED 
SUBMITTED TO: MS BHAVNA RANJAN MAM
2
3 
TABLE OF CONTENTS 
S.NO 
TOPIC 
PAGE NO.
4 
1. 
COMPANY PROFILE 
01 
2. 
COMPANY BACKGROUND 
05 
3. 
MARKETTING STRATEGY 
07 
4. 
SWOT ANALYSIS 
08 
5. 
PORTERS 5 FORCES MODEL 
09 
6. 
BCG MATRIX 
10 
7. 
BRITANNIA CSR & BISCUIT INDUSTRY 
11 
8. 
INDUSTRY ANALYSIS 
13 
9. 
FINANCIAL ANALYSIS 
- PROFIT & LOSS ACCOUNT 
16 
- CASH FLOW STATEMENT 
18 
- RATIO ANALYSIS 
20 
- CASH FLOW ANALYSIS 
37 
- COMMON SIZE STATEMENT ANALYSIS 
38 
- COMMON SIZE BALANCESHEET 
41 
10. 
CONCLUSION 
52 
11. 
LEARNING FROM THE TERM PAPER 
53
5 
COMPANY PROFILE 
Company Name: Britannia Industries Limited 
Company Location: 
Registered Office 
5/1/A Hungerford Street, 
Kolkata - 700 017 
West Bengal 
Company Contact: Ph: 033 - 2287 0505 / 
2287 2439 / 2287 2057
6 
Fax: 033 - 2287 2501 
Key Executives: 
Chairman- Mr. Nusli Neville Wadia 
Managing Director- Ms. Vinita Bali 
Directors - Mr. A.K.Hirjee, Dr.AjaiPuri, Mr.Avijit Deb, Mr.Jeh N Wadia, 
Mr. KekiDadiseth, Mr. Nasser Munjee, Mr. Ness NusliWadia, 
Mr. Nimesh N Kampani, Mr.PratapKhanna, Mr.S.S.Kellkar, 
Dr. Vijay L. Kelkar 
VP & Chief Operating Officer:Neeraj Chandra 
Background: Britannia Industries Ltd (Britannia) was established in 1892 in Kolkata, West Bengal as a company which manufactured biscuits.Kerala businessman K. RajanPillai secured control of thegroup in the late 1980s, becoming known in India as the 'Biscuit King’. In 1993, the Wadia Group acquired a stake in AssociatedBiscuits International (ABIL), and became an equal partner withGroupeDanone in Britannia Industries Limited.Company Description: Britannia Industries Limited is a company based in India which operates in two business segments which include bakery products such as biscuits, bread, cakes and ruskand dairy products such as milk, butter, cheese, ghee and dahi. Britannia manufactures dairy products from its plants locatedin Kolkata, Delhi, Chennai, Mumbai, and Rudrapur. The company has a total installed capacity of 163,500 MTof biscuits and protein foodstuffs. Key brands include Tiger, Good Day, Milk Bikis, Treat, and Marie. Britannia exports its products to countries in the MiddleEast and to USA, Ghana, and Singapore. 
Company Analysis: 
Present Share Price as on 10th October 2012 : 
 BSE: 504.40 which decreased by 0.95% to its previous day closing. 
 NSE: 504.35 which decreased by 1.07% to its previous day closing. 
Britannia has an estimated 38% market share 
Britannia Industries Ltd : Milestones 
Established – 1892 - initial investment Rs 295 – Britannia Biscuit Company 
1910 – Mechanised operations
7 
1975 – Took over the distribution from Parry’s 
1978 – Indian Shareholding crossed 60% 
1979 – Rechristened Britannia Industries limited. 
1983 - Revenues crossed 100 crores 
1992 – Wadia group acquired stake and became an equal partner with Grope Danone 
1993 – Sales crossed 1,00,000 tonnes of biscuits 
1997 - New corporate identity - “ Eat Healthy, Think Better “ - enters Dairy market 
2000 - Forbes Global Ranking - Britannia among top 300 small companies 
2002 – JV with Fonterra - World’s second largest Dairy company, 
Britannia New Zealand Foods Pvt Ltd. is born, 
Economic Times - BIL India’s 2nd Most Trusted Brand 
Forbes Global Ranking - Britannia among top 200 small companies 
2004 – Volumes cross 3,00,000 tonnes of biscuits 
2005 – Rebirth of Tiger – “ SwasthKhao Tan Man Jao “ 
Commissioning of new plant in Uttaranchal – ahead of schedule 
2009 to 2012- New and renovated products came up like Nutri Choice Multigrain Thins and Roasty, Chocolate Ecstasy, Treat Fruit Creams, Marie with Honey and Oats, Good Day Fresh Bake 
Butterscotch, 50-50-Snackuits,.Etc.. And in breads 100% Whole Wheat Multifiberbreads , Honey-Oats, the Tiger-Zor chocolate. Etc. 
In the manufacturing category BIL units of Delhi , Gwalior , Bidadi, Banglore, Khapoli won the IMC Ramkrishna Bajaj National Quality Award 2011.
8 
MARKETING STRATEGY 
Marketing is one of the ever changing fields in the management arena. The market faces new challenges every day and companies need to respond to it quickly and positively. Therefore new marketing ideas and strategies are being discovered continuously to meet up the challenges. 
Following strategies adopted by the organization. 
Quality of the product and customer satisfaction: 
Customers always want good quality product. Customer satisfaction is very important thing to fulfill. Britannia has products for each level of the pyramid and has a very wide range of good quality products to keep its customers happy. 
Customer relation and retention: 
Customer relation and retention are really important parts of the company’s marketing strategy. It is important to form a good relationship with the customer while keeping the old customer and trying to make new ones. 
Awareness of competitors’ activity: 
Every organization should keep a watch on the competition in the market and take steps to outdo the competition. Parle and ITC are its main competitors in the biscuit industry, Nestle and Amul in dairy products and MTR in ready to make foods. 
Emphasis on global thinking and local marketing planning: 
Companies are expanding by pursuing market beyond their borders. Britannia has a wide range of products in the Middle-East. Those products are specially made to the tastes of the people belonging to those regions. When a company enters other countries it has to follow the tradition of that country and also plan for local market that which type of product has more demand and how can it run in the market. 
Promotional Strategy 
Promotion is one of the 4P’s of marketing mix. It is very important in the making of the any company. Britannia runs a lot of advertisements in print and on television. Its taglines stay with the people for a very long time. The ‘ting ting ta ting’ music in every advertisement is now programmed in the heads of the people who have watched the advertisements.
9 
SWOT ANALYSIS OF BRITANNIA 
Strengths 
Widely accepted in all generations. 
Easily available in all forms. 
Fulfill one of the Basic requirements among Air, Water,Food& Shelter. 
Preserves the non-seasonal food and makes it available all throughout the year. 
Provide good instant remedy for hunger in the form of readymade food. 
Weakness 
Increase the cost of food product. 
Decrease nutritional value 
Industry and technology requires high investment 
Regular usage of processed food can cause alteration in health. 
Opportunities 
Increase economy of India. 
Good quality of product. 
Generate employment opportunity. 
Provide competition for foreign and domestic competitors. 
Provide their products at a cheaper rate to the nation. 
Threats 
Sometimes there is a case of low quality product production in the process to earn more profits. 
Emerging competitors in the market. 
Lack of technology.
10 
Porters 5 Forces Model : Britannia 
Threat of New Entrants is Medium 
Since there is very high product differentiation and a very powerful distribution network which makes it very hard for a new entrant to enter the market. The prices can’t be increased to a great extent i.e. there is not much flexibility in prices, so we can say that it is an extremely price sensitive. It has a great dependency on the agricultural sector for wheat which is a main component for most of its products 
Rivalry among existing firms is High 
The major players in this industry areBritannia, Parle, ITC Ltd., PriyaGold, Bakeman, Bonn etc.The companies Britannia &Parlehave an almost equal market share as compared to these ITC ltd holds a lower market share. Since there is a neck to neck competition the companies keep a close notice of the changing strategies of each other 
Bargaining power of suppliersisHigh 
The main ingredient required for the manufacturing of biscuits is Wheat. When there is inflation they have to purchase wheat at the price which the farmers quote since wheat does not have a close substitute and leaves the companies with no other option. 
Threat of Substitute Products is Medium 
The substitutes which are consumedinstead of biscuits are namkeens, chips, potato wafers etc. Even though the biscuits have such substitutes theyhave become a staple part of people’s everyday life. The biscuits are a low priced commodity, but even if there is a small increase in the price, it would still be acceptable by people in the urban areas but in case of rural areas it may cause people to shift to substitutes. 
Bargaining power of buyers is High 
The consumers have an option of switching from one brand to the other with due accordance to their liking of price, quality and taste. This is the reason why there is not much flexibility given to the biscuit manufacturers to increase the prices of their products or compromise on the quality of their product. The consumers are also going for bulk purchases at cheaper rates from bakery stores.
11 
BCG Matrix 
STARS: 
There is high market growth rate, there is a huge market share, thereis huge cash generation and consumption. Also there is a huge investment in the growing market.They become cash cows when market growth rate declines. The Britannia products which are included in stars are Milk Treat, 50-50, Tiger and Little Hearts. 
CASH COWS: 
There is low market growth but high market share. They are the leaders in the mature market. Here we find more of cash generation than consumption. There is low prospect for future growth so new investments are made in this category. The products which are included in this category are Marie Gold, Good-Day and Treat. 
QUESTION MARKS: 
There is high market growth rate but a low market share. There is low cash generation than cash consumption. The market situation is carefully analysed, investment is done in high growth potential market. The decision making process becomes very critical for managers. The products included here are Time Pass and PureMagic. 
DOGS:There is a low market growth rate and low market share. There is neither large cash generation nor consumption. They are also known as Cash Traps. The Dogs should be old off or liquidated. The products included here are NutriChoice.
12 
Britannia :CSR 
Britannia India Limited is a company which stands at a great position in India. The children and the adults can associate with the brand as in it brings back fond memories of theirs. The company has carved a place for itself in the Indian lives and it has also made tea-time special for generations. This is a fact that is of great consideration to the Managing Director Vinita Bali and she does not take this lightly. 
In 1997 Britannia underwentre-branding and adopted the mantra 'Eat Healthy, Think Better', and eventually cut out all transfats from the formulation of all its biscuits. It was the first company in India to do this and became the first to acknowledge the health problems that were associated with a diet which was high in. They were also the first ones to reduce sodium and sugar levels in their products. Sustainability and the health of the public key issues for all CSR activities at Britannia. The Britannia Nutrition Foundation works towards the control and prevention of malnutrition. The Navjyoti project was launched to fight iron malnutrition through the supplementation of biscuits with iron. These biscuits are distributed to many mid-day meal schemes in Andhra Pradesh that reach underprivileged children. During the recession, the company adopted various other CSR measures to cut costs and improve productivity. Bali says that focusing on reducing energy requirements and cutting wastes through better use of energy was an essential part of revenue management. 
SNEAK PEAK INTO INDIA’S BISCUIT INDUSTRY 
Indian Biscuit Industry contribute Rs8000 crore to the FMCG industry and provide vast opportunity for growth. Indian Biscuit Industry can be segregated into 2 sectors: ORGANIZED AND UNORGANIZED. Market share for organized sector stands at whopping 70 % and that of Unorganized sector is at 30%. Apart from big 3 companies (ITC, PARLE, BRITANNIA) there are 150 medium to small biscuit factories operating in India. The Industry is now facing problem from increase in prices of raw material, also increased government VAT to 12.5% has increased the woes. 
States which have higher intake of biscuits are Uttar Pradesh, Karnatka,Maharashtra,West Bengal and Andhra Pradesh..The Most industrially developed states; hold maximum amount of consumption of biscuits.The jaw dropping fact is that rural India consumes 55% of biscuit produced in india. 
The Federation of Biscuit Manufacturers of India have confirmed a bright future of India’s Biscuit Industry. According to FBMI growth of 10 % will be achieved for next 10 years without comprehensive fluctuations.
13 
LIST OF PLAYERS IN THE INDUSRTY 
PARLE, ITC, SURYA FOODS, CADBURY, SMITH KLIME BEECHAM, UNITED BISCUITS AND OTHERS 
LIST OF REGIONAL BRANDS 
HARVEST GOLD, CREMICA, PRIYAGOLD, BONN, MRS BECTOR, SABISCO. 
LIST OF FOREIGN PLAYERS 
HEINZ, UNITED BISCUITS, NESTLE, McVITTIES. 
BRITANNIA VS. PARLE 
DESCRIPTION 
BRITANNIA 
PARLE 
Established 
1896 
1929 
Nature of busness 
Public limited 
Family run business 
No. of Manufacturing Units 
5 own,40 CMU 
8 own,60 CMU 
Market Share 
32.80% 
32.94% 
Promotion 
Cricket events and players 
celebrities 
New Scope 
Environment 
Health and Wellness 
MARKET SHARE – BRAN DWISE 
BRITANNIA 
32% 
PARLE 
32% 
ITC 
11% 
PRIYA GOLD 
15% 
OTHERS 
10% 
MARKET SHARE – SECTOR WISE 
URBAN 
RURAL 
85-75% 
65-75% 
MARKET SHARE – REGION WISE
14 
NORTH ZONE 
25% 
WEST ZONE 
23% 
EAST ZONE 
28% 
SOUTH ZONE 
24% 
CRITICAL SUCCESS FACTORS OF BISCUIT INDUSTRY WITH REFRENCE TO BRITANNIA 
1. India’s lower and middle class segment will continue to hold the key 
2. Distribution and Advertising and Launching of new products 
3. Britannia to add new variants in its existing basket 
4. Focus on urban markets 
5. Alliances with suppliers, retailers, distributors, other linkages. 
INDUSTRY ANALYSIS 
BRITANNIA 
PARLE 
ITC 
MRS. BECTOR 
BONN 
Market share: 35% 
Market share: 
31% 
Market share: 
9% 
Market share: 
<5% 
Market share: 
<5% 
Tiger: Tiger; Tiger Cream: Orange, Elaichi, Chocolate, Pineapple, Strawberry, Butterscotch; Tiger Banana; Tiger Crunch 
Parle G: Rs. 1, 2, 3, 4, 5, 10, 20, 30, 40, 50 
Sunfeast Glucose: 
Cremica Glucose: 
Glucose, Cashew, Nice Malt & Milk 
Glucobon: 
50-50: 
50-50: Sweet and Salty; Maska Chaska; Italiano Pizza, Swiss cheese & Chilly and Chinese Hot & Sweet; Snackuits 
Time Pass: 
Classic Salted, Nimkee; Baked: Mindless Masala, Loafer Lemon, Tapori Tomato. 
Krack Jack: Rs. 5, 7, 10, 15, 20 
Nimkin: Rs.: 5, 10 
Monaco: 
Plain; Jeera flavor (Zabardast Jeera) 
Rs. 5, 7, 10, 20 
Sunfeast Snacky: 
Classic Salted, Chilli Flakes 
Sunfeast Sweet ‘n Salty: 
Cremica Salties: 
Cremica Party Crackers: 
Cremica Tik Tok: 
Mini Bits: 
Zeera Cheese, Chilly Tomato, Twin Bite
15 
Pure Magic: 
Chocolate, Vanilla, Praline 
Treat: 
Jim Jam: Rs. 5, 15, 25; Treat-O: Vanilla, Chocolate: Rs. 5, 10, 20; Treat Fruit Creams: Strawberry, Mango, Pineapple, and Orange: Rs. 5, 12, 25 
Kreams: 
Chocolate: Rs. 2, 5, 10; Orange, Pineapple, Elaichi, Mango: Rs. 5,10; Bourbon: Rs. 10, 18 
Festo: 
Tangy Orange, Creamy Chocolate, Traditional Elaichi, Zingy Pineapple, Sweet Mango 
Rs. 5, 10 
Sunfeast Dream Cream: Dream Cream: Choco- Vanilla, Strawberry- Vanilla; Burbon; Orange Cream; Butterscotch Cream 
Sunfeast Special: 
Special Cream: Orange, Chocolate & Elaichi 
Cream Collection: 
Premium: 
Orange, Elachi, Chocolate, Strawbery, Banana 
Cream Collection: 
Regular: Orange, Chocolate, Mixed Fruit, Milk, Elaichi 
Burbon: 
Chocolate, Cappuccino: Rs. 5, 12, 15, 22 
Hide & Seek: Rs. 5, 12, 20,30,50 
Hide & Seek- Milano: Rs. 15, 30 
Hide & Seek- Burbon: Rs. 5, 12, 25 
Happy Happy: 
Rs. 5, 10 
Sunfeast Dark Fantasy: 
Cocoa, Vanilla 
Sunfeast Dark Fantasy Choco Fills: 
Nutri Choice: 
Hi-Fibre DigestiveNutriBix, 5 Grain NutriBix, NutriChoice Crackers, Nature Spice Crackers, Arrowroot, Multigrain Thins, Multigrain Roasty, NutriBix 
Actifit Digestive Marie: Rs. 5, 15, 25 
Marie Gold: 
Marie Gold, Vita Marie Gold, Vita Marie Honey Oats 
Marie: Rs. 5, 10, 15, 20, 22 
Sunfeast Marie Light: 
Original 
Orange 
Light Oats 
MarieBon: 
Milk Bikis: 
Milk Cream 
Almond Cookies: Rs. 12, 25 
Milk Shakti: Rs. 5, 10 
Sunfeast Milky Magic: 
Cookies: 
Butter Elaichiz; Fruit Dhamaka 
20-20 Cookies: Butter: Rs. 5, 10, 18; Cashew: Rs. 5, 
Sunfeast Special: 
Special Cookies: Cashew & Butter 
Mast Makhan: 
Crac Nut Cookies, Cashew Butter,
16 
Good Day: 
Cashew, Butter, Pista Badam, Chocochips, Choconut 
10, 20 
Top: Rs. 5, 10, 20 
Magix: Rs. 6, 10 
Coconut Cookies: Rs. 10 
Butter Cookies, Coconut Crunchies 
Golden Arcs: Orange; Pineapple 
Rs. 10, 20 
Rusks: 
Prime Time Rusk: 
Milk Rusk, Kaju Rusk, Suji Toast 
Nice Time: Little Hearts: 
Plain, Chocolate, Sesame 
Sunfeast Nice: 
Prime Time Cookies: 
Butter Cookies, Chocochip Cookies, Choconut Cookies, Masala Cookies, Atta Cookies, Zeera Cookies
17 
CHAPTER II- Financial Analysis (FINANCIAL REPORTS) 
In order to identify the current financial statement of a company, presence of the financial accounts is mandatory. The financial accounts are mainly categorized into three ,viz :- 
 Profit and Loss account 
 Balance sheet of the company 
 Cash flow statement of the company 
PROFIT & LOSS ACCOUNT PROFIT AND LOSS A/C : BRITANNIA INDUSTRIES LIMITED 
amount in INR ,Crores 
Mar-12 Mar-11 Mar-10 Mar-09 
INCOME : 
Sales Turnover 
5032.81 
4255.79 
3426.64 
3142.89 
Excise Duty 
58.62 
32.27 
23.18 
30.68 
Net Sales 
4974.19 
4223.52 
3403.46 
3112.21 
Other Income 
58.53 
48.92 
50.83 
84.59 
Stock Adjustment 
4.79 
17.89 
21.35 
19.61 
TOTAL INCOME 5037.51 4290.33 3475.64 3216.41 
EXPENDITURE : 
Raw Materials 
3184.54 
2782.23 
2184.97 
1930 
Power & Fuel Cost 
38.25 
29.55 
22.38 
21.47 
Employee Cost 
145.87 
119.93 
99.94 
90.01 
Other manufacturing expenses 
450.01 
359.94 
313.76 
289.32 
Selling & Administration expenses 
725 
614.6 
558.28 
464.16 
Miscellaneous Expenses 
156.08 
103.68 
129.9 
139.58 
less : Pre operative expenses capitalised 
0 
0 
0 
0 
TOTAL EXPENDITURE 4699.75 4009.93 3309.23 2934.54 
OPERATING PROFIT 
337.76 
280.4 
166.41 
281.87 
Interest 
38.07 
37.75 
8.21 
16.01 
GROSS PROFIT 
299.69 
242.65 
158.2 
265.86
18 
Depriciation 
47.32 
44.59 
37.54 
33.46 
PROFIT BEFORE TAX 252.37 198.06 120.66 232.4 
Tax 
63.71 
39.95 
20.67 
34.38 
Fringe Benefit Tax 
0 
0 
0 
5.3 
Deffered Tax 
1.92 
12.82 
-16.52 
12.32 
REPORTED NET PROFIT 
186.74 
145.29 
116.51 
180.4 
Extraordinary Items 
18.87 
15.57 
-28.15 
-10.44 
NET PROFIT: 167.87 129.72 144.66 190.84 
BALANCE SHEET 
BALANCE SHEET : BRITANNIA INDUSTRIES LIMITED 
amount in INR ,Crores 
Mar- 12 Mar- 11 Mar- 10 Mar- 09 
SOURCES OF FUNDS: 
Share Capital 
23.89 
23.89 
23.89 
23.89 
Reserves 
496.15 
427.41 
372.36 
800.65 TOTAL SHAREHOLDERS FUND 520.04 451.3 396.25 824.54 
Secured Loans 
406.92 
407.76 
408.1 
2.2 
Unsecured Loans 
27.57 
23.68 
21.51 
22.97 TOTAL DEBT 434.49 431.44 429.61 25.17 
TOTAL LIABILITIES 954.53 882.74 825.86 849.71 
APPLICATION OF FUNDS : 
Gross Block 
677.36 
593.56 
547.83 
511.5 
less :Accumulated Depriciation 
298.27 
289.86 
266.33 
233.66 NET BLOCK 379.09 303.7 281.5 277.84 
Capital Work In Progress 79.73 11.7 9.97 6.02 Investments 428.94 545 490.64 423.1
19 
CURRENT ASSET,LOANS & ADVANCES 
Inventories 
382.28 
311.2 
268.34 
253.63 
Debtors 
52.14 
57.26 
39.49 
49.61 
Cash & Bank 
30.94 
28.75 
23.36 
40.8 
Loans & Advances 
182.08 
70.63 
207.7 
195.3 TOTAL CURRENT ASSETS 647.44 467.84 538.89 539.34 
CURRENT LIABILITIES & PROVISIONS 
Current Liabilities 
448.11 
358.19 
310.89 
265.8 
Provisions 
124.8 
96.65 
190.83 
147.48 TOTAL CURRENT LIABILITIES & PROVISIONS 572.91 454.84 501.72 413.28 
NET CURRENT ASSETS 74.53 13 37.17 126.06 
Miscellaneous exp. Not written off 
0 
0 
0 
26.64 
Deffered Tax Assets 
23.68 
22.87 
31.18 
14.31 
Deffered Tax Liability 
31.84 
29.11 
24.6 
24.26 NET DEFFERED TAX -8.16 -6.24 6.58 -9.95 
TOTAL ASSETS 954.13 867.16 825.86 849.71 
CASH FLOW STATEMENT CASH FLOW STATEMENTS : BRITANNIA INDUSTRIES LIMITED 
amount in INR ,Crores 
Mar-12 Mar-11 
CASH FLOWS FROM OPERATI NG ACTIVITIES 
Profit before Tax 
252.37 
198.06 
adjustments for: 
Depriciation & Amortisation 
47.32 
44.59 
Profit on sale of investments 
-9.1 
-8.66 
Profit on sale of Fixed Assets 
-16.4 
-12.8 
Dividend Income 
-0.19 
-0.28 
Interest Income 
-32.12 
-24.84 
Interest Expense 
38.07 
37.75
20 
Provision for doubtful debts 
Provision for reduction in value of an asset 
2.35 
-1.78 
Compensation of VRS 
Reversal of previous year provisions 
Unrealised foreign exchange 
Operating profit before working capital changes 282.30 232.04 
Inventories 
-71.08 
-42.86 
Trade receivables 
5.12 
-17.77 
Loans and advances 
-62.7 
72.55 
Bank balance 
-0.88 
3.13 
Provisions 
107.54 
31.71 
cash from operations 
260.30 
278.80 
taxes paid 
-49.64 
-32.48 
NET CASH FROM OPERATING ACTIVITIES (I ) 210.66 246.32 
CASH FLOWS FROM INVESTING ACTIVITIES 
Purchase of fixed asset 
-191.2 
-82.35 
Proceeds from sale of fixed asset 
20.14 
14.64 
Sale of Investments 
122.82 
-43.91 
Inter corporate deposits 
0 
-50 
Loans given to subsidaries 
-37.96 
-27.64 
Loans repaid by subsidaries 
2.27 
10.23 
Interest Received 
32.18 
22.33 
Dividend Received 
0.19 
0.28 
NET CASH FLOWS FROM INVESTING ACTIVITIES (II) -51.56 -156.42 
CASH FLOWS FROM FINANCING ACTIVITIES 
Repayment of secured loans 
-0.83 
-0.34 
Interest Paid 
-37.66 
-37.5 
Dividend paid ,inclusive of tax 
-90.06 
-69.55 
NET CASH FLOWS FROM FINANCING ACTIVITIES (III) -128.55 -107.39 
Net increase in cash and its equivalents (I + II + III ) 
30.55 
-17.49 
Opening cash balance 
-4.36 
13.13 
Closing cash balance 26.19 -4.36
21 
One of the primary techniques of assessing the current financial position of the companyis:Rationanalysis. 
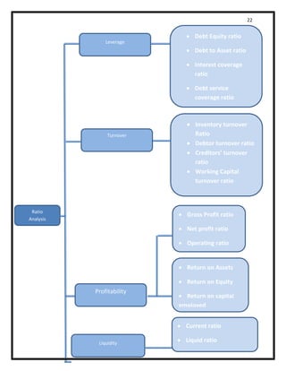
RATIO ANALYSIS 
It can be defined as the method of defining relationships among various financial statement items. It helps to identify trends over time for one company or to compare two or more companies at one point in time. The historical trends of these ratios can be used to infer a company’s financial condition and its attractiveness for potential investors. 
Ratios are segregated mainly in four types based on the nature of aspect they are to compute, viz:- 
 Liquidity Ratios-which give a picture of a company's short term financial situation or solvency. 
 Profitability Ratios- which use margin analysis and show the return on sales and capital employed. 
 Turnover Ratios- which use turnover measures to show how efficient a company is in its operations and use of assets. 
 Leverage Ratios- which show the extent that debt is used in a company's capital structure. 
In accordance with the nature of our industry and operations of Britannia Industries ltd, we analyzed various elements of the financial statements and their relationship with a comparative view of data of four years.
22 
Ratio Analysis 
Liquidity 
Profitability 
Leverage 
Turnover 
 Current ratio 
 Liquid ratio 
 Absolute liquid ratio 
 Gross Profit ratio 
 Net profit ratio 
 Operating ratio 
 Return on Assets 
 Return on Equity 
 Return on capital employed 
 Inventory turnover Ratio 
 Debtor turnover ratio 
 Creditors’ turnover ratio 
 Working Capital turnover ratio 
 Debt Equity ratio 
 Debt to Asset ratio 
 Interest coverage ratio 
 Debt service coverage ratio
23 
I LIQUIDITY RATIOS Measure the ability of a company to repay its short-term debts and meet unexpected cash needs. 
i) Current Ratio 
 The Ratio deals with assessing the liquidity of the firm. It finds out the ability of the company to pay its short term loans. 
 The bench mark for Current ratio is 2:1 ,i.e, Currents assets should be twice that of current liabilities. 
 It is computed by division of current assets by current liabilities. It is denoted by :- 
A comparative view of ratios since 2009 till 2012 is given as follows:- 
Particulars 
2012 
2011 
2010 
2009 
Current ratio (A/B) 
1.10 
1.08 
1.17 
1.24 
Table 1.Fig 1 
1 
1.05 
1.1 
1.15 
1.2 
1.25 
1.3 
2009 
2010 
2011 
2012 
Current Ratio 
Current Ratio
24 
Current ratio reduced to 1.10 in current year because current assets such as inventories and debtors reduced far more than combined value of entire current liabilities.Inflation can be cited as one of the reason. 
ii) Liquid Ratio 
 It may be defined as a relationship between quick/ liquid assets and current liabilities. This ratio measures the capacity of the firm to pay its current liabilities immediately. 
 The bench mark Quick ratio is 1:1. 
 It is computed by Dividing Liquid assets by current liabilities. 
 It is denoted as follows:- 
A comparative view of ratios since 2009 till 2012 is given as follows:- 
Particulars 
2012 
2011 
2010 
2009 
Current ratio (A/B) 
0.46 
0.34 
0.54 
0.69 
Table2,Fig2 
Liquid assets = Current assets – Stock – prepaid expenses 
Liquid Ratio = CA-Stock-Prepaid expenses = Liquid assets 
Current liabilities Current liabilities 
0 
0.2 
0.4 
0.6 
0.8 
2009 
2010 
2011 
2012 
Liquid Ratio 
Liquid Ratio
25 
Liquid ratio showed a marginal rise in year 2012 as compared to 2010 as inventory at Britannia industries increased comprehensively from 253 crore to 382 crore. Stock piled up as there was decrease in demand from the market and company was not able to create a new market for themselves.. 
iii) Absolute liquid Ratio 
 It defines the relationship between Absolute liquid assets and current liabilities. Also, eliminates accounts receivable (sundry debtors and bills receivables).  The bench mark absolute liquid ratio is ).5:1. 
 It is computed by Dividing Absolute liquid assets by current liabilities. 
 It is denoted as follows:- 
A comparative view of ratios since 2009 till 2012 is given as follows:- 
Particulars 
2012 
2011 
2010 
2009 
ABSOLUTE LIQUID RATIO 
0.05 
0.06 
0.05 
0.10 
Table3,Fig3 Absolute Liquid assets = Cash + Bank + short term marketable securities. Absolute Liquid Ratio = Cash + Bank + short term marketable securities 
Current liabilities 
0 
0.02 
0.04 
0.06 
0.08 
0.1 
0.12 
2009 
2010 
2011 
2012 
ABSOLUTE LIQUID RATIO 
ABSOLUTE LIQUID RATIO
26 
Absolute liquid ratio includes cash and marketable securities which saw a decline from 41 crore to 31 crore from 2009 – 2012.There was almost a reduction of 9 % in cash balanace of the firm from 2009-2012.Reduction in cash can be cited due payment of interest charges of secured loans, meeting the rise in costs and cost of maintaining the inventory. 
II PROFITABILITY RATIOS Ratios that focus on how well a firm is performing are termed as such. Profit margins measure performance with relation to sales. These are computed in the form of percentage.They are of two orientations :- Related to sales i) Gross profit ratio  The gross profit margin ratio measures how efficiently a company uses its resources.  There is no theoretical benchmark for this ratio as the higher it is, the better.  It is expressed as a percentage of gross profit from net sales. Where 
 It is denoted as follows:- 
 
 A comparative view of ratios since 2009 till 2012 is given as follows:- 
Particulars 
2012 
2011 
2010 
2009 
GROSS PROFIT RATIO 
6.02 
5.75 
4.65 
8.54 
Gross profit Ratio = GP 100 
NET SALES 
Net sales 
Gross profit= Sales- Cost of goods sold
27 
Table4,Fig4 
As from the profit & Loss account it is evident that sales reduced by 1862 crores 
in 2012 after paying excise taxes, due to prevailing inflation in the economy gross 
profit also reduced by 34 crores which was the main culprit of downward slope in 
GP ratio. 
ii) Net profit ratio 
 NP ratio is used to measure the overall profitability of the firm and hence its 
computation is relevant to proprietors. 
 There is no theoretical benchmark for this ratio as the higher it is, the better. 
 It defines the percentage of net profit(after tax) over sales of a company 
 It is denoted as follows:- 
 comparative view of ratios since 2009 till 2012 is given as follows:- 
Particulars 2012 2011 2010 2009 
NET PROFIT RATIO 3.37 3.07 4.25 6.13 
0 
2 
4 
6 
8 
10 
2009 2010 2011 2012 
GROSS PROFIT RATIO 
GROSS PROFIT RATIO 
Net Profit Ratio = Net Profit 100 
Net Sales
28 
Table5, Fig5 
Net profit is calculated after deducting taxes from the available gross profit. Profit & Loss account showed almost 100 % increase in taxes from 34 crores to 64 crores approx., in 4 years tenure also to add to the woes of the company, net profit increased marginally by 6 crores which caused downward slope in net profit ratio trend line . 
iii) Operating Ratio  It may be defined as a ratio that shows the efficiency of a company's management.  There is no theoretical benchmark for this ratio. The lower it is, the better.  It expresses company's operating expenses as a percentage of revenue. Where 
 It is denoted as follows:- 
 
0 
1 
2 
3 
4 
5 
6 
7 
2009 
2010 
2011 
2012 
NET PROFIT RATIO 
NET PROFIT RATIO 
Operating Ratio = Operating cost 100 
Net sales 
Operating costs = COGS + Operating expenses 
Operating expenses = Administration and office expenses + Selling and distribution expenses
29 
 A comparative view of ratios since 2009 till 2012 is given as follows:- 
Particulars 2012 2011 2010 2009 
OPERATING RATIO 1.1 1.08 1.17 1.24 
Table6, Fig6 
Operating expenses such as Employee cost which increased by 62%,selling and 
administration expenses which shooted up by 64% and misc. expenses 
increased by 16 crores which were in almost same proportion i.e 63% as 
compared to the net sales hence Britannia industries limited recorded next to 
linear trend in their operating ratio. 
Related on Investment 
i) Return on assets ratio 
 An indicator of how profitable a company is relative to its total assets. 
 There is no theoretical benchmark to this ratio; it merely helps in comparison in 
companies competing in the same industry. 
 It indicates as to how profitable a company’s assets are in generating revenue. It 
is denoted as follows :- 
0 
0.2 
0.4 
0.6 
0.8 
1 
1.2 
1.4 
2009 2010 2011 2012 
OPERATING RATIO 
Column1 Column2 OPERATING RATIO 
Return On assets = Net profit after tax 100 
Total assets
30 
 A comparative view of ratios since 2009 till 2012 is given as follows:- 
Particulars 2012 2011 2010 2009 
RETURN ON ASSETS 19.75 16.75 14.11 21.23 
Table7,Fig7 
Total assets of Britannia Industries limited increased merely by 105 crore,, 
where in net sales increased more i.e ..1862 crores, hence there is an upward 
trend in the ratio. 
ii) Return on Equity 
 Return on equity measures a company's profitability in accordance with the profit 
a company generates with the money shareholders have invested. 
 There is no benchmark for ROE, the higher it is the better because it implies 
profit after tax and preference dividend will be more than the equity shareholder’s 
funds/ equity share capital respectively. 
 It is the amount of net income returned as a percentage of shareholders equity, 
denoted as follows:- 
Or 
0 
5 
10 
15 
20 
25 
2009 2010 2011 2012 
RETURN ON ASSETS 
RETURN ON ASSETS 
Return On equity = Profit after tax &preference dividend 100 
Equity share capital 
Return On equity = Profit after tax & Interest 100 
Equity shareholder’s funds
31 
 A comparative view of ratios since 2009 till 2012 is given as follows:- 
Particulars 
2012 
2011 
2010 
2009 
RETURN O N EQUITY 
781.67 
608.16 
487.69 
755.13 
Table8,Fig8 
Equity ratio showed a steep rise in 2011 and 2012 as compared to 2009 as profit generated was more over equity share capital. Return on equity shooted up in 2011 and 2012 as company was able to generate considerable amount of profits compared to past years. 
III TURNOVER RATIOS 
These ratios quantify the efficiency of business by computing how fast the assets are churned in a given time period. It is always calculate in “times”. i) Inventory turnover ratio  It establishes how many times the inventory is churned and converted into sales during the accounting period  There is no theoretical benchmark as Higher would imply scarcity of stock and lesser number would imply excess inventory with the company. Thus, it is relative to the nature of the business. 
0 
200 
400 
600 
800 
1000 
2009 
2010 
2011 
2012 
RETURN ON EQUITY 
RETURN ON EQUITY
32 
 It is expressed as cost of goods sold over Average inventory, denoted as 
follows:- 
Where:- 
 A comparative view of ratios since 2009 till 2012 is given as follows:- 
Particulars 2012 2011 2010 2009 
INVENTORY TURN 
OVER TATIO 
13.01 13.57 12.68 12.27 
 Inventory conversion period is the time taken to convert the inventory into sales. 
It is expressed in “number of days “. Denoted as follows 
The data can be expressed in the form of following chart 
Table9.Fig9 10 
15 
2009 2010 2011 2012 
INVENTORY TURN OVER 
RATIO 
INVENTORY TURN OVER RATIO 
Inventory Turnover Ratio = Cost of goods sold 100 
Average inventory 
COGS= Opening stock +Purchases – Closing stock 
Average inventory = Opening + closing stock 
2 
Inventory conversion period = 365 / ITR days
33 
as due to recession during 2009 ,the company’s inventory kept on piling up as there was decrease in demand as a result manufactured product was not sold hence there was a dip in inventory turnover ratio. Such was the phenomena in entire FMCG sector. 
ii) Creditors’ turnover ratio 
 It defines how many times in an accounting period are we making payments to our creditors. 
 There is no theoretical benchmark for CTR. From company’s point of view, the higher it is the better and from lender’s point of view the lower it is the better.  It is expressed as Net credit purchases over Average creditors, denoted as follows:- 
Where:- 
 A comparative view of ratios since 2009 till 2012 is given as follows:- 
Particulars 
2012 
2011 
2010 
2009 
Average payment period 
51 
47 
52 
50 
Creditors turnover ratio 
7.11 
7.77 
7.03 
7.26 
 Average payment period is the time taken to estimate the time in which the company will make payment to its creditors’. It is expressed in “number of days “. Denoted as follows 
The data can be expressed in the form of following chart 
Creditors Turnover Ratio = Net credit purchases 
Average creditors 
Average Creditors = Opening creditors + closing creditors / 2
34 
Table10,Fig10 
Raw material purchased (assumed credit purchases) in Profit & Loss account increased to 1254 from 2009-2012 and current liabilities inclusive of creditors increased by 183 crores. 
iii) Working capital turnover ratio  It that shows the number of times the working capital is converted into revenue in an accounting period.  There is no theoretical benchmark, the higher it is the better.  It is expressed as cost of sales or merely sales over Average working capital of a firm in an accounting period. It is denoted as follows:- 
Where:- 
 A comparative view of ratios since 2009 till 2012 is given as follows:- 
Particulars 
2012 
2011 
2010 
2009 
Working capital turnover ratio 
67.53 
327.37 
92.19 
24.93 
The data can be expressed in the form of following chart 
44 
46 
48 
50 
52 
54 
2012 
2011 
2010 
2009 
CREDITORS TURN OVER RATIO 
CREDITORS TURN OVERRATIO
35 
Table11,Fig11 
Britannia industries showed a dismal performance in converting their working capital into revenue due to high pressure to invest more in current assets so as to keep a pace with day to day operations of the business. There is a comprehensive decrease which is a area of concern. 
IV LEVERAGE RATIOS These ratios describe the amount of equity in comparison to debt or the amount of earnings in comparison to debt. They also help in assessing the risk from the use of debt capital. 
Structural ratios 
i) Debt equity Ratio  It indicates the relative proportion of shareholders' equity and debt used to finance a company's assets.  The benchmark for this ratio is 2:1. It is usually lower in the labour intensive businesses and higher in case of capital intensive businesses.  It is the relationship of Debt over equity shareholders’ funds in a company. 
 A comparative view of ratios since 2009 till 2012 is given as follows:- 
Particulars 
2012 
2011 
2010 
2009 
Debt equity ratio 
0.84 
0.96 
1.08 
0.03 
The data can be expressed in the form of following chart 
0 
50 
100 
150 
200 
250 
300 
350 
2012 
2011 
2010 
2009 
WORKING CAPITAL TURN OVER RATIO 
WORKING CAPITAL TURNOVER RATIO
36 
Table12,Fig12 
As the industry was clouded with depression, interest rates were surging like hey grey .the prudent approach by any company would have been to reduce the dependency on debt so as to cut the cost of interest payment hence capital was raised with the help of equity which is much more cheap, as a result Britannia industries limited debt equity ratio declined in 2012 as compared to 2010. 
ii) Debt Asset Ratio 
 It defines as to how many times Assets of the firm were financed through debt. 
 It is expresses relationship of Debt over total assets of a firm in an accounting period. It is denoted as follows:- 
 A comparative view of ratios since 2009 till 2012 is given as follows:- 
Particulars 
2012 
2011 
2010 
2009 
Debt Asset ratio 
0.46 
0.50 
0.52 
0.03 
The data can be expressed in the form of following chart 
0 
0.2 
0.4 
0.6 
0.8 
1 
1.2 
2012 
2011 
2010 
2009 
DEBT EQUITY RATIO 
DEBT EQUITY RATIO
37 
Table13,Fig13 
0 
0.1 
0.2 
0.3 
0.4 
0.5 
0.6 
2012 
2011 
2010 
2009 
DEBT ASSET RATIO 
DEBT ASSET RATIO
38 
CASH FLOW ANALYSIS 
The cash flow statement, also known as the funds flow statement, shows the changes in the balance sheet & this breaks it down to the operating, investing & financing activities of the company. 
The purpose of the cash flow statement is:- 
1. It provides information about the company’s liquidity & solvency. 
2. It provides information on the changes in assets, liabilities & equity. 
3. It also provides information on the probability of future cash flows 
OPERATING ACTIVITIES 
In the comparison of last two years we saw that the profit before tax (PBT) rose to Rs. 252.37 crores (in 2011-12) from Rs. 198.06 crores (in 2010-11). Non-cash expenses have increased and the non-cash incomes have also increased, which have in turn affected the increase in operating profits before working capital changes from Rs. 232.04 to 282.30 crores. 
INVESTING ACTIVITIES 
More fixed assets have been purchased; also more loans have been given to subsidiaries. Sales of fixed assets and investments have increased that is cash inflow occurred. Thus, cash used in investing has fallen from Rs. 156.42 to Rs.51.56 crores. 
FINANCING ACTIVITIES 
The company has re-paid the secured loans, interest & the dividend inclusive of tax. Thus, cash has been used in the financing activities from Rs. 107.39 to Rs. 128.55 crores. 
In the end, the net increase in cash & cash equivalents is Rs. 30.55 crores in 2011-12, as compared to Rs. -17.49 crores in 2010-11. Thus, the opening balance, from Rs. - 4.36 crores, has become Rs. 26.19 crores. 
Chapter III
39 
“COMMON SIZE FINANCIAL STATEMENT ANALYSIS And 
COMPARATIVE FINANCIAL STATEMENT ANALYSIS” 
Introduction:- 
Common Size Financial Statements 
The Common Size Financial Statements are used for reporting the monetary purposes & also for the decision making process. These are also beneficial for investors who want to invest & cannot decide between two companies. Due to different sizes of companies, wrong comparisons can be made by the investors & this is one such limitation. These statements are used by investors to overcome the limitation in which comparisons can be made between two unrelated companies. This statement removes the bias between two companies & the investor can easily decide on where to invest, by comparing the companies small or large. The statements also allow the company to compare its statements of different periods, so as to check their performance in the current accounting-period. In the common size financial statements, the figures used are in the form of percentage. A base figure is fixed & this determines the figures in the statement. 
The financial statements are divided as:- 
1. Common Size Balance Sheet 
2. Common Size Income Statement 
Comparative Financial Statement 
Financial statement is a tool of financial statement analysis that depicts change in each item of the financial statement in both absolute and percentage term, talking the item in preceding accounting period as base.
40 
Comparative Balance Sheet 
A comparative balance sheet of an enterprise presents side-by-side information about assets, liabilities, and shareholders' equity as of multiple points in time i.e. two or more dates. It ascertains increase and decrease in items stated in the balance sheet. For example, a comparative balance sheet could present the balance sheet as of the end of each year for the past three years. . 
Objectives of Comparative Balance Sheet 
Comparative Balance Sheet is an important tool of financial analysis. It compares the financial position of the firm on two different dates and throws light on the changes and progress made in respect of each item of assets, liabilities and capital. 
Its emphasis is on change rather than being on status and thus helps to determine the future trends of assets, liabilities and capital which helps in the planning process. 
Comparative Income Statement 
A Comparative Income statement shows the operating results for a number of accounting periods so that changes in data in terms of money and percentage from one period to another may be known. 
The comparative income statement shows the increase or decrease in cost of goods sold, gross profit, operating profit, gross sales, net sales, operating expenses, non- operating expenses etc. 
Objectives of Comparative Income Statement 
1. To analyze the income and expenditure for two or more years. 
2. To analyze the increase or decrease in the income and expenditure in terms of rupee and also the percentage. 
3. To review the business operations of the last year and its future repercussions. 
Analysis 
The common size financial statement analysis and the comparative financial statements of Britannia Industries Limited is shown below. The financial analysis of the last four
41 
years has been worked upon i.e. year 2008-09, 2009-10, 2010-11 & 2011-12.Through the following analysis, we can understand the performance of the company in the last four years. As cited above, these statements help an investor to look into the performance & then can compare these figures with the competitors of Britannia Industries, such as ITC, Parle etc. Accordingly, after the comparisons are made, the investment can be made to the right company.
42 
Common Size Financial Statement Analysis 
COMMON SIZE BALANCE SHEET 
Common Size Balance Sheet Analysis amount in INR ,Crores Mar-12 Mar-11 Mar-10 Mar-09 SOURCES OF FUNDS: Share Capital 2.50% 2.71% 2.89% 2.81% Reserves 51.98% 48.42% 45.09% 94.23% TOTAL SHAREHOLDERS FUND 54.48% 51.12% 47.98% 97.04% Secured Loans 42.63% 46.19% 49.42% 0.26% Unsecured Loans 2.89% 2.68% 2.60% 2.70% TOTAL DEBT 45.52% 48.88% 52.02% 2.96% TOTAL LIABILITIES 100.00% 100.00% 100.00% 100.00% APPLICATION OF FUNDS : Gross Block 70.99% 68.45% 66.33% 60.20% less :Accumulated Depriciation 31.26% 33.43% 32.25% 27.50% NET BLOCK 39.73% 35.02% 34.09% 32.70% Capital Work In Progress 8.36% 1.35% 1.21% 0.71% Investments 44.96% 62.85% 59.41% 49.79% CURRENT ASSET,LOANS & ADVANCES Inventories 40.07% 35.89% 32.49% 29.85% Debtors 5.46% 6.60% 4.78% 5.84% Cash & Bank 3.24% 3.32% 2.83% 4.80% Loans & Advances 19.08% 8.14% 25.15% 22.98% TOTAL CURRENT ASSETS 67.86% 53.95% 65.25% 63.47%
43 
CURRENT LIABILITIES & PROVISIONS Current Liabilities 46.97% 41.31% 37.64% 31.28% Provisions 13.08% 11.15% 23.11% 17.36% TOTAL CURRENT LIABILITIES & PROVISIONS 60.05% 52.45% 60.75% 48.64% NET CURRENT ASSETS 7.81% 1.50% 4.50% 14.84% Miscellaneous exp. Not written off 0.00% 0.00% 0.00% 3.14% Deffered Tax Assets 2.48% 2.64% 3.78% 1.68% Deffered Tax Liability 3.34% 3.36% 2.98% 2.86% NET DEFFERED TAX -0.86% -0.72% 0.80% -1.17% TOTAL ASSETS 100.00% 100.00% 100.00% 100.00% 
Sources of Funds – The sources of funds include:- 
1. Share Capital 
2. Reserves 
3. Secured Loans 
4. Unsecured Loans 
The Share Capital for the 4 years has been the same at 23.89 crores. But the common size statement is different for the same span. This is because the base factor has been fixed as the TOTAL LIABILITIES& these have been varying for the different financial periods. Thus, the percent of share capital has fallen from 2.81% in 2008-09 to 2.50% in 2011-12. 
The Reserves of the company has increased from 51.12%, in 2010-11, to 54.48%, in 2011-12. In the 2008-09 period, the company had huge reserves of 94.23%, but this decreased to 45.09% due to the investment activities of the company in the period 2009-10. 
The Secured Loans in the period 2008-09 were at 0.26%. But this figure rose to 49.42% in the following period as the company secured long term loans by lease. By repayment, the company’s secured loans have come down to 42.63% in the period 2011-12. The company takes majority of its debts through secure loans such as through bonds & debentures, long-term maturities of finance lease obligations etc.
44 
The Unsecured Loans of the company have increased from 2.68% to 2.89% from the period of 2010-11 to 2011-12. From the figures, we can see that the company takes less of the unsecured loans i.e. long term loans from banks. 
TOTAL LIABILITIES = SHARE CAPITAL + RESERVES (TOTAL SHAREHOLDERS FUNDS) + SECURED LOANS + UNSECURED LOANS (TOTAL DEBT) 
Application of Funds- The application of funds includes:- 
1. Net Block 
2. Capital Work in Progress 
3. Total Current Assets 
4. Total Current Liabilities & Provisions 
5. Net Current Assets 
6. Net Deferred Tax 
The TOTAL ASSETS have been fixed as the base factor. 
Net Block–The Net Block includes the Gross Block, less the accumulated depreciation. Gross Block tells us about the total assets that the company owns.The Gross Block consists of both the Tangible asset & the Intangible asset. The Accumulated Depreciation is subtracted from the Gross Block to give the Net Block. 
NET BLOCK = GROSS BLOCK – ACCUMULATED DEPRECIATION 
The Net Block of the company has increased over the four year period, to 39.73% in the period 2011-12. This means that the company has acquired some assets in the accounting period. 
Capital Work in Progress – The capital work in progress has increased from 1.35% to 8.36%. This means that the capital employed for material that has entered the production process has increased. This is not good & companies should keep the Capital WIP as low as possible. 
Investments – The investments have gone down from 62.85% to 44.96%. Thus, the company has made lesser investments than the earlier period. 
Total Current Assets – The Total Current Assets have gone up from 53.95% to 67.86%. This is due to the increase in the Inventory & the Loans & Advances paid.There is no significant change in the cash at bank, but the debtors have decreased from 6.60% to 5.46%.
45 
Total Current Liabilities & Provisions– The current liabilities & provisions have gone up from 52.45% to 60.05%. There has been a rise in the current liabilities i.e. from 41.31% to 46.97%. The provisions have also gone up from 11.15% to 13.08%. 
Net Current Assets – The net current assets is the difference between the total current assets & the total current liabilities & provisions.The net current assets have risen sharply from 1.50% to 7.81% in the period 2011-12. 
NET CURRENT ASSETS = TOTAL CURRENT ASSETS – TOTAL CURRENT LIABILITIES & PROVISIONS
46 
COMMON SIZE INCOME STATEMENT 
Common Size Income Statement amount in INR ,Crores 2012 March 2011 March 2010 March 2009 March INCOME : Sales Turnover Excise Duty Net Sales 100.00% 100.00% 100.00% 100.00% Other Income 1.18% 1.16% 1.49% 2.72% Stock Adjustment 0.10% 0.42% 0.63% 0.63% TOTAL INCOME 101.27% 101.58% 102.12% 103.35% EXPENDITURE : Raw Materials 64.02% 65.87% 64.20% 62.01% Power & Fuel Cost 0.77% 0.70% 0.66% 0.69% Employee Cost 2.93% 2.84% 2.94% 2.89% Other manufacturing expenses 9.05% 8.52% 9.22% 9.30% Selling & Administration expenses 14.58% 14.55% 16.40% 14.91% Miscellaneous Expenses 3.14% 2.45% 3.82% 4.48% less : Pre operative expenses capitalised 0.00% 0.00% 0.00% 0.00% TOTAL EXPENDITURE 94.48% 94.94% 97.23% 94.29% OPERATING PROFIT 6.79% 6.64% 4.89% 9.06% Interest 0.77% 0.89% 0.24% 0.51% GROSS PROFIT 6.02% 5.75% 4.65% 8.54% Depriciation 0.95% 1.06% 1.10% 1.08% PROFIT BEFORE TAX 5.07% 4.69% 3.55% 7.47% Tax 1.28% 0.95% 0.61% 1.10% Fringe Benefit Tax 0.00% 0.00% 0.00% 0.17% Deffered Tax 0.04% 0.30% -0.49% 0.40%
47 
REPORTED NET PROFIT 3.75% 3.44% 3.42% 5.80% Extraordinary Items 0.38% 0.37% -0.83% -0.34% NET PROFIT: 3.37% 3.07% 4.25% 6.13% 
The Net Sales has been set as the base figure for the Common Size Income Statement. Thus, the figures depicted in the common size statement are shown as 100%. But, the actual amount of the Net Sales has varied throughout the different financial periods. 
TOTAL INCOME – The total income includes the Net Sales, the other income& stock adjustment. The sales turnover, less the excise duty gives us the Net Sales.The total income has decreased from 101.58% to 101.27%, mainly due to the decrease in the stock adjustment of period 2011-12. 
TOTAL EXPENDITURE–The total expenditure has decreased marginally from 94.94% to 94.48%. The total expenditure includes the raw materials, power & fuel, employee, other manufacturing costs, selling & administration expense and miscellaneous expenses. 
Profit Before Tax–The profit before tax has increased from 4.69% to 5.07%. The profit before tax includes the operating profit less the interest (Gross Profit) & the depreciation. 
Net Profit – The net profit has also increased from 3.07% to 3.37%. The net profit is calculated by subtracting the PBT with tax, fringe benefit tax, deferred tax & extraordinary items. Thus the company has had an increase in the NET PROFIT from the previous year. 
Comparative Financial Statement Analysis 
Comparative Balance Sheet 
A. Sources Of Funds 
1. Total Shareholders Fund 
The total shareholder fund is the total of Share capital and the reserves. 
If we see the last four years annual reports of Britannia Industries Ltd. The share capital price is constant so there is no change in it. 
But when we see the comparative balance sheet , the reserve’s value is increasing this can be seen. This is because in the column B (comparison of
48 
yrs. 2009-10 & 2010-11) the rise in reserves was 14.78% and in column A (comparison of yrs. 20010-11 & 2011-12) it rose to 16.08% increase in reserves. This shows each financial year major portions of profits is being transferred to the general reserves so to have a strengthen funds (those can be used for the business expansion or any other activity which helps in growth of business). 
Particulars 
20010-11 & 2011-12( Column A) % Change 
2009-10 & 2010-11 (Column B) % change 
Share Capital 
0% 
0% 
Reserves 
16.08% 
14.78% 
Total shareholder Funds 
15.23% 
13.89% 
2. Total Debt 
In column B of the comparative balance sheet the change in the total debts is seen to be 0.43%. During this comparison the unsecured loan from banks is raised at the increase rate of 10.09% and in column A the increase rate in unsecured loan is being raised to 16.43%. 
And the company is repaying back the secured loans taken by the company. 
Particulars 
20010-11 & 2011-12( Column A) % Change 
2009-10 & 2010-11 (Column B) % change 
Secured Loans 
-0.21% 
-0.08% 
Unsecured loans 
16.43% 
10.09% 
Total Debt 
0.71% 
0.43% 
B. Applications Of Funds 
1. Net Block (Gross Block – Accumulated depreciation) 
In the column B comparison we can see a positive change of 7.89% in the net block this is because the company added buildings, leasehold land, plant and machinery , data processing equipment and furniture & fittings to its net block. In the very next year when we see column A the rate of increase in net block is 24.82%. This shows again in the year 2011-12 the company purchased the fixed assets like buildings , plant and machinery , other fixed assets like motor vehicle etc. 
Particulars 
20010-11 & 2011-12( Column A) % Change 
2009-10 & 2010-11 (Column B) % change 
Gross Block 
14.12% 
8.35% 
less :Accumulated Depriciation 
2.90% 
8.83% 
NET BLOCK 
24.82% 
7.89%
49 
1. Capital Work in Progress & Investments 
It is seen that in column B the Capital work I progress Is 17.35%. But it changed to 581.45% , indicating that lots of capital amount is stuck in the operations process. So it is advisable for the company to take care of it. 
The company invests in it’s subsidiary firms and other companies share. But the investment shows a decline in each couple of yrs. Column C shows %change of 15.96 , then column B shows 11.08% change in investments and then -21.30% change in investments. Indicating that Company has utilized its investments on the Capital WIP and its not good. It has to raise the money in investments. 
Particulars 
20010-11 & 2011-12( Column A) % Change 
2009-10 & 2010-11 (Column B) % change 
Capital Work In Progress 
581.45% 
17.35% 
Investments 
-21.30% 
11.08% 
2. Net Current Assets (Total Current Assets – Total Current liabilities and provisions) 
The column B comparison shows a great fall in % change in the loans and advances and also the provisions and rise in Debtors , inventories , banks & cash and also the current liabilities. But the fall of % in loans and advances is very high making the net current assets a – ve % change figure. But the company wisely converted the –ve change in % under B to a positive % change , this is all coz of positive increase in provisions and more over a positive increase in loans and advances and it was more than the –VE fall under column B. 
Particulars 
20010-11 & 2011-12( Column A) % Change 
2009-10 & 2010-11 (Column B) % change 
CURRENT ASSET,LOANS & ADVANCES 
Inventories 
22.84% 
15.97% 
Debtors 
-8.94% 
45.00% 
Cash & Bank 
7.62% 
23.07% 
Loans & Advances 
157.79% 
TOTAL CURRENT ASSETS 
38.39% 
-13.18%
50 
CURRENT LIABILITIES & PROVISIONS 
Current Liabilities 
25.10% 
15.21% 
Provisions 
29.13% 
-49.35% 
TOTAL CURRENT LIABILITIES & PROVISIONS 
25.96% 
-9.34% 
NET CURRENT ASSETS 
473.31% 
-65.03% 
AT end From column B to Column A we can see the total of both the Liabilities side and the assets side has shown a increase which shows company has done a good business in the last 4 yrs. 
Particulars 
20010-11 & 2011-12( Column A) % Change 
2009-10 & 2010-11 (Column B) % change 
Total Liabilities 
8.13% 
6.89% 
Total Assets 
10.03% 
5% 
Comparative Income Statement 
A. Total Income 
1. Net Sales (sales turnover – excise duty) 
The change in net sales from column Q to Column P has declined, due to the rise in excise duty and also the fall in turnover. 
Particulars 
20010-11 & 011-12( Column P) % Change 
2009-10 & 2010-11 (Column Q) % change 
Sales Turnover 
18.26% 
24.20% 
Excise Duty 
81.65% 
39.21% 
Net Sales 
17.77% 
24.09% 
2. Other Income 
It has seen a positive change from a negative % change in column Q 
but could make much positive impact on total income with the net sales (23.44% to 17.42%) because of a great negative fall in stock adjustments from -16.21% to -73.23%.
51 
Particulars 
20010-11 & 011-12( Column P) % Change 
2009-10 & 2010-11 (Column Q) % change 
Other Income 
19.64% 
-3.76% 
Stock Adjustment 
-73.23% 
-16.21% 
TOTAL INCOME 
17.42% 
23.44% 
B. Total Expenditure 
The company has managed well to sow a fall in the expenditure fares, as column Q shows 21.17% and column P shows 17.20%change in it. This is coz operating costs were managed very well by the company & non-operating costs has risen up but at a very less %change. 
Particulars 
20010-11 & 011-12( Column P) % Change 
2009-10 & 2010-11 (Column Q) % change 
Raw Materials 
14.46% 
27.33% 
Power & Fuel Cost 
29.44% 
32.04% 
Employee Cost 
21.63% 
20.00% 
Other manufacturing expenses 
25.02% 
14.72% 
Selling & Administration expenses 
17.96% 
10.09% 
Miscellaneous Expenses 
50.54% 
-20.18% 
less : Pre operative expenses capitalised 
0% 
0% 
Total Expenditure 
17.20% 
21.17% 
C. Profit Before Tax 
Due to the high positive % change in the payment of interests and depreciation the operatin profit had an adverse effect in turn showing a fall in profit before tax over the yrs. of comparison from 64.15% to 27.42%. 
Particulars 
20010-11 & 011-12( Column P) % Change 
2009-10 & 2010-11 (Column Q) % change 
OPERATING PROFIT 
20.46% 
68.50% 
Interest 
0.85% 
359.81% 
GROSS PROFIT 
23.51% 
53.38% 
Depriciation 
6.12% 
18.78% 
PROFIT BEFORE TAX 
27.42% 
64.15% 
D. Net Profit [Profit before tax-(tax + fringe benefits + deferred tax + extra ordinary items) 
A geat fall in % change in deferred tax has resulted in a rise In net profit over the last period (last couple of yrs.) after the periods of fall in the net profits.
52 
Particulars 
20010-11 & 011-12( Column P) % Change 
2009-10 & 2010-11 (Column Q) % change 
Tax 
59.47% 
93.28% 
Fringe Benefit Tax 
0.00% 
0.00% 
Deffered Tax 
-85.02% 
-177.60% 
REPORTED NET PROFIT 
28.53% 
24.70% 
Extraordinary Items 
21.19% 
-155.31% 
NET PROFIT: 
29.41% 
-10.33% 
SHARE HOLDING PATTERN AT BRITTANIA INDUSTRIES LIMITED - 2012 
(Hyper link)
53 
CHAPTER V-Conclusion 
Britannia is one of the leading brands of the country and it has maintained this position for a very long period of time. To maintain such efficiency, a company needs strict norms and the focus to achieve growth despite the various challenges it faces. 
Britannia faced various challenges in its rise to the top of the market and to position itself as the leader in the market. The challenges comprised of rising commodity inflation, cost challenges and wastages in the supply chain. The company now has a strategy and it focuses on the 3 thrust areas so as to drive growth and they are revenue management, cost management and innovation. Britannia has also maintained adequate stock of the seasonal products and has provided them at adequate intervals so that there is adequate supply. The following are some objectives of the company- 
 Britannia stands committed to the belief that every child has the right to grow & develop. 
 Focus of improving technology to counter hunger & malnutrition in India. 
 Improving the accessibility of products even to people living in remote villages & slums. 
 Britannia has initiated a public- private partnership named as GAIN & Naandi foundation to develop fortified foods. 
The company’s biscuit brands outpaced the market growth during the period 2010-2012 which shows the robustness of the brand and its products. 
The company has maintained a lead over its competitors which include- 
 Parle products private ltd. 
 ITC ltd. 
 Surya Food & Agro ltd. 
 Cadbury India ltd. 
 Bonn Nutrients Private ltd. 
 Mrs. Bector’s Food Specialties ltd.
54 
Learning from the term paper 
We have studied the financial reports of Britannia industries ltd. & have inferred that the company is growing in a robust manner every year with the focus on innovation, cost and revenue management. 
This is reflected in the share prices as well as they have shown an upward trend through the past 2-3 yrs. 
Some learnings are- 
 Practical implementation of theoretical principals of accounting. 
 Synthesizing complex data into useful information. 
 Deriving relationship between variables from ratio analysis. 
 Holistically learnt how to analyze the company reports. 
 Cohesive Team work was the essence of the assignment.

Financial analysis : Britannia Industries Ltd

  • 1.
    1 ACCOUNTANCY TERMPAPER ON FINANCIAL ANALYSIS: BRITANNIA INDUSTRIES LIMITED SUBMITTED TO: MS BHAVNA RANJAN MAM
  • 2.
  • 3.
    3 TABLE OFCONTENTS S.NO TOPIC PAGE NO.
  • 4.
    4 1. COMPANYPROFILE 01 2. COMPANY BACKGROUND 05 3. MARKETTING STRATEGY 07 4. SWOT ANALYSIS 08 5. PORTERS 5 FORCES MODEL 09 6. BCG MATRIX 10 7. BRITANNIA CSR & BISCUIT INDUSTRY 11 8. INDUSTRY ANALYSIS 13 9. FINANCIAL ANALYSIS - PROFIT & LOSS ACCOUNT 16 - CASH FLOW STATEMENT 18 - RATIO ANALYSIS 20 - CASH FLOW ANALYSIS 37 - COMMON SIZE STATEMENT ANALYSIS 38 - COMMON SIZE BALANCESHEET 41 10. CONCLUSION 52 11. LEARNING FROM THE TERM PAPER 53
  • 5.
    5 COMPANY PROFILE Company Name: Britannia Industries Limited Company Location: Registered Office 5/1/A Hungerford Street, Kolkata - 700 017 West Bengal Company Contact: Ph: 033 - 2287 0505 / 2287 2439 / 2287 2057
  • 6.
    6 Fax: 033- 2287 2501 Key Executives: Chairman- Mr. Nusli Neville Wadia Managing Director- Ms. Vinita Bali Directors - Mr. A.K.Hirjee, Dr.AjaiPuri, Mr.Avijit Deb, Mr.Jeh N Wadia, Mr. KekiDadiseth, Mr. Nasser Munjee, Mr. Ness NusliWadia, Mr. Nimesh N Kampani, Mr.PratapKhanna, Mr.S.S.Kellkar, Dr. Vijay L. Kelkar VP & Chief Operating Officer:Neeraj Chandra Background: Britannia Industries Ltd (Britannia) was established in 1892 in Kolkata, West Bengal as a company which manufactured biscuits.Kerala businessman K. RajanPillai secured control of thegroup in the late 1980s, becoming known in India as the 'Biscuit King’. In 1993, the Wadia Group acquired a stake in AssociatedBiscuits International (ABIL), and became an equal partner withGroupeDanone in Britannia Industries Limited.Company Description: Britannia Industries Limited is a company based in India which operates in two business segments which include bakery products such as biscuits, bread, cakes and ruskand dairy products such as milk, butter, cheese, ghee and dahi. Britannia manufactures dairy products from its plants locatedin Kolkata, Delhi, Chennai, Mumbai, and Rudrapur. The company has a total installed capacity of 163,500 MTof biscuits and protein foodstuffs. Key brands include Tiger, Good Day, Milk Bikis, Treat, and Marie. Britannia exports its products to countries in the MiddleEast and to USA, Ghana, and Singapore. Company Analysis: Present Share Price as on 10th October 2012 :  BSE: 504.40 which decreased by 0.95% to its previous day closing.  NSE: 504.35 which decreased by 1.07% to its previous day closing. Britannia has an estimated 38% market share Britannia Industries Ltd : Milestones Established – 1892 - initial investment Rs 295 – Britannia Biscuit Company 1910 – Mechanised operations
  • 7.
    7 1975 –Took over the distribution from Parry’s 1978 – Indian Shareholding crossed 60% 1979 – Rechristened Britannia Industries limited. 1983 - Revenues crossed 100 crores 1992 – Wadia group acquired stake and became an equal partner with Grope Danone 1993 – Sales crossed 1,00,000 tonnes of biscuits 1997 - New corporate identity - “ Eat Healthy, Think Better “ - enters Dairy market 2000 - Forbes Global Ranking - Britannia among top 300 small companies 2002 – JV with Fonterra - World’s second largest Dairy company, Britannia New Zealand Foods Pvt Ltd. is born, Economic Times - BIL India’s 2nd Most Trusted Brand Forbes Global Ranking - Britannia among top 200 small companies 2004 – Volumes cross 3,00,000 tonnes of biscuits 2005 – Rebirth of Tiger – “ SwasthKhao Tan Man Jao “ Commissioning of new plant in Uttaranchal – ahead of schedule 2009 to 2012- New and renovated products came up like Nutri Choice Multigrain Thins and Roasty, Chocolate Ecstasy, Treat Fruit Creams, Marie with Honey and Oats, Good Day Fresh Bake Butterscotch, 50-50-Snackuits,.Etc.. And in breads 100% Whole Wheat Multifiberbreads , Honey-Oats, the Tiger-Zor chocolate. Etc. In the manufacturing category BIL units of Delhi , Gwalior , Bidadi, Banglore, Khapoli won the IMC Ramkrishna Bajaj National Quality Award 2011.
  • 8.
    8 MARKETING STRATEGY Marketing is one of the ever changing fields in the management arena. The market faces new challenges every day and companies need to respond to it quickly and positively. Therefore new marketing ideas and strategies are being discovered continuously to meet up the challenges. Following strategies adopted by the organization. Quality of the product and customer satisfaction: Customers always want good quality product. Customer satisfaction is very important thing to fulfill. Britannia has products for each level of the pyramid and has a very wide range of good quality products to keep its customers happy. Customer relation and retention: Customer relation and retention are really important parts of the company’s marketing strategy. It is important to form a good relationship with the customer while keeping the old customer and trying to make new ones. Awareness of competitors’ activity: Every organization should keep a watch on the competition in the market and take steps to outdo the competition. Parle and ITC are its main competitors in the biscuit industry, Nestle and Amul in dairy products and MTR in ready to make foods. Emphasis on global thinking and local marketing planning: Companies are expanding by pursuing market beyond their borders. Britannia has a wide range of products in the Middle-East. Those products are specially made to the tastes of the people belonging to those regions. When a company enters other countries it has to follow the tradition of that country and also plan for local market that which type of product has more demand and how can it run in the market. Promotional Strategy Promotion is one of the 4P’s of marketing mix. It is very important in the making of the any company. Britannia runs a lot of advertisements in print and on television. Its taglines stay with the people for a very long time. The ‘ting ting ta ting’ music in every advertisement is now programmed in the heads of the people who have watched the advertisements.
  • 9.
    9 SWOT ANALYSISOF BRITANNIA Strengths Widely accepted in all generations. Easily available in all forms. Fulfill one of the Basic requirements among Air, Water,Food& Shelter. Preserves the non-seasonal food and makes it available all throughout the year. Provide good instant remedy for hunger in the form of readymade food. Weakness Increase the cost of food product. Decrease nutritional value Industry and technology requires high investment Regular usage of processed food can cause alteration in health. Opportunities Increase economy of India. Good quality of product. Generate employment opportunity. Provide competition for foreign and domestic competitors. Provide their products at a cheaper rate to the nation. Threats Sometimes there is a case of low quality product production in the process to earn more profits. Emerging competitors in the market. Lack of technology.
  • 10.
    10 Porters 5Forces Model : Britannia Threat of New Entrants is Medium Since there is very high product differentiation and a very powerful distribution network which makes it very hard for a new entrant to enter the market. The prices can’t be increased to a great extent i.e. there is not much flexibility in prices, so we can say that it is an extremely price sensitive. It has a great dependency on the agricultural sector for wheat which is a main component for most of its products Rivalry among existing firms is High The major players in this industry areBritannia, Parle, ITC Ltd., PriyaGold, Bakeman, Bonn etc.The companies Britannia &Parlehave an almost equal market share as compared to these ITC ltd holds a lower market share. Since there is a neck to neck competition the companies keep a close notice of the changing strategies of each other Bargaining power of suppliersisHigh The main ingredient required for the manufacturing of biscuits is Wheat. When there is inflation they have to purchase wheat at the price which the farmers quote since wheat does not have a close substitute and leaves the companies with no other option. Threat of Substitute Products is Medium The substitutes which are consumedinstead of biscuits are namkeens, chips, potato wafers etc. Even though the biscuits have such substitutes theyhave become a staple part of people’s everyday life. The biscuits are a low priced commodity, but even if there is a small increase in the price, it would still be acceptable by people in the urban areas but in case of rural areas it may cause people to shift to substitutes. Bargaining power of buyers is High The consumers have an option of switching from one brand to the other with due accordance to their liking of price, quality and taste. This is the reason why there is not much flexibility given to the biscuit manufacturers to increase the prices of their products or compromise on the quality of their product. The consumers are also going for bulk purchases at cheaper rates from bakery stores.
  • 11.
    11 BCG Matrix STARS: There is high market growth rate, there is a huge market share, thereis huge cash generation and consumption. Also there is a huge investment in the growing market.They become cash cows when market growth rate declines. The Britannia products which are included in stars are Milk Treat, 50-50, Tiger and Little Hearts. CASH COWS: There is low market growth but high market share. They are the leaders in the mature market. Here we find more of cash generation than consumption. There is low prospect for future growth so new investments are made in this category. The products which are included in this category are Marie Gold, Good-Day and Treat. QUESTION MARKS: There is high market growth rate but a low market share. There is low cash generation than cash consumption. The market situation is carefully analysed, investment is done in high growth potential market. The decision making process becomes very critical for managers. The products included here are Time Pass and PureMagic. DOGS:There is a low market growth rate and low market share. There is neither large cash generation nor consumption. They are also known as Cash Traps. The Dogs should be old off or liquidated. The products included here are NutriChoice.
  • 12.
    12 Britannia :CSR Britannia India Limited is a company which stands at a great position in India. The children and the adults can associate with the brand as in it brings back fond memories of theirs. The company has carved a place for itself in the Indian lives and it has also made tea-time special for generations. This is a fact that is of great consideration to the Managing Director Vinita Bali and she does not take this lightly. In 1997 Britannia underwentre-branding and adopted the mantra 'Eat Healthy, Think Better', and eventually cut out all transfats from the formulation of all its biscuits. It was the first company in India to do this and became the first to acknowledge the health problems that were associated with a diet which was high in. They were also the first ones to reduce sodium and sugar levels in their products. Sustainability and the health of the public key issues for all CSR activities at Britannia. The Britannia Nutrition Foundation works towards the control and prevention of malnutrition. The Navjyoti project was launched to fight iron malnutrition through the supplementation of biscuits with iron. These biscuits are distributed to many mid-day meal schemes in Andhra Pradesh that reach underprivileged children. During the recession, the company adopted various other CSR measures to cut costs and improve productivity. Bali says that focusing on reducing energy requirements and cutting wastes through better use of energy was an essential part of revenue management. SNEAK PEAK INTO INDIA’S BISCUIT INDUSTRY Indian Biscuit Industry contribute Rs8000 crore to the FMCG industry and provide vast opportunity for growth. Indian Biscuit Industry can be segregated into 2 sectors: ORGANIZED AND UNORGANIZED. Market share for organized sector stands at whopping 70 % and that of Unorganized sector is at 30%. Apart from big 3 companies (ITC, PARLE, BRITANNIA) there are 150 medium to small biscuit factories operating in India. The Industry is now facing problem from increase in prices of raw material, also increased government VAT to 12.5% has increased the woes. States which have higher intake of biscuits are Uttar Pradesh, Karnatka,Maharashtra,West Bengal and Andhra Pradesh..The Most industrially developed states; hold maximum amount of consumption of biscuits.The jaw dropping fact is that rural India consumes 55% of biscuit produced in india. The Federation of Biscuit Manufacturers of India have confirmed a bright future of India’s Biscuit Industry. According to FBMI growth of 10 % will be achieved for next 10 years without comprehensive fluctuations.
  • 13.
    13 LIST OFPLAYERS IN THE INDUSRTY PARLE, ITC, SURYA FOODS, CADBURY, SMITH KLIME BEECHAM, UNITED BISCUITS AND OTHERS LIST OF REGIONAL BRANDS HARVEST GOLD, CREMICA, PRIYAGOLD, BONN, MRS BECTOR, SABISCO. LIST OF FOREIGN PLAYERS HEINZ, UNITED BISCUITS, NESTLE, McVITTIES. BRITANNIA VS. PARLE DESCRIPTION BRITANNIA PARLE Established 1896 1929 Nature of busness Public limited Family run business No. of Manufacturing Units 5 own,40 CMU 8 own,60 CMU Market Share 32.80% 32.94% Promotion Cricket events and players celebrities New Scope Environment Health and Wellness MARKET SHARE – BRAN DWISE BRITANNIA 32% PARLE 32% ITC 11% PRIYA GOLD 15% OTHERS 10% MARKET SHARE – SECTOR WISE URBAN RURAL 85-75% 65-75% MARKET SHARE – REGION WISE
  • 14.
    14 NORTH ZONE 25% WEST ZONE 23% EAST ZONE 28% SOUTH ZONE 24% CRITICAL SUCCESS FACTORS OF BISCUIT INDUSTRY WITH REFRENCE TO BRITANNIA 1. India’s lower and middle class segment will continue to hold the key 2. Distribution and Advertising and Launching of new products 3. Britannia to add new variants in its existing basket 4. Focus on urban markets 5. Alliances with suppliers, retailers, distributors, other linkages. INDUSTRY ANALYSIS BRITANNIA PARLE ITC MRS. BECTOR BONN Market share: 35% Market share: 31% Market share: 9% Market share: <5% Market share: <5% Tiger: Tiger; Tiger Cream: Orange, Elaichi, Chocolate, Pineapple, Strawberry, Butterscotch; Tiger Banana; Tiger Crunch Parle G: Rs. 1, 2, 3, 4, 5, 10, 20, 30, 40, 50 Sunfeast Glucose: Cremica Glucose: Glucose, Cashew, Nice Malt & Milk Glucobon: 50-50: 50-50: Sweet and Salty; Maska Chaska; Italiano Pizza, Swiss cheese & Chilly and Chinese Hot & Sweet; Snackuits Time Pass: Classic Salted, Nimkee; Baked: Mindless Masala, Loafer Lemon, Tapori Tomato. Krack Jack: Rs. 5, 7, 10, 15, 20 Nimkin: Rs.: 5, 10 Monaco: Plain; Jeera flavor (Zabardast Jeera) Rs. 5, 7, 10, 20 Sunfeast Snacky: Classic Salted, Chilli Flakes Sunfeast Sweet ‘n Salty: Cremica Salties: Cremica Party Crackers: Cremica Tik Tok: Mini Bits: Zeera Cheese, Chilly Tomato, Twin Bite
  • 15.
    15 Pure Magic: Chocolate, Vanilla, Praline Treat: Jim Jam: Rs. 5, 15, 25; Treat-O: Vanilla, Chocolate: Rs. 5, 10, 20; Treat Fruit Creams: Strawberry, Mango, Pineapple, and Orange: Rs. 5, 12, 25 Kreams: Chocolate: Rs. 2, 5, 10; Orange, Pineapple, Elaichi, Mango: Rs. 5,10; Bourbon: Rs. 10, 18 Festo: Tangy Orange, Creamy Chocolate, Traditional Elaichi, Zingy Pineapple, Sweet Mango Rs. 5, 10 Sunfeast Dream Cream: Dream Cream: Choco- Vanilla, Strawberry- Vanilla; Burbon; Orange Cream; Butterscotch Cream Sunfeast Special: Special Cream: Orange, Chocolate & Elaichi Cream Collection: Premium: Orange, Elachi, Chocolate, Strawbery, Banana Cream Collection: Regular: Orange, Chocolate, Mixed Fruit, Milk, Elaichi Burbon: Chocolate, Cappuccino: Rs. 5, 12, 15, 22 Hide & Seek: Rs. 5, 12, 20,30,50 Hide & Seek- Milano: Rs. 15, 30 Hide & Seek- Burbon: Rs. 5, 12, 25 Happy Happy: Rs. 5, 10 Sunfeast Dark Fantasy: Cocoa, Vanilla Sunfeast Dark Fantasy Choco Fills: Nutri Choice: Hi-Fibre DigestiveNutriBix, 5 Grain NutriBix, NutriChoice Crackers, Nature Spice Crackers, Arrowroot, Multigrain Thins, Multigrain Roasty, NutriBix Actifit Digestive Marie: Rs. 5, 15, 25 Marie Gold: Marie Gold, Vita Marie Gold, Vita Marie Honey Oats Marie: Rs. 5, 10, 15, 20, 22 Sunfeast Marie Light: Original Orange Light Oats MarieBon: Milk Bikis: Milk Cream Almond Cookies: Rs. 12, 25 Milk Shakti: Rs. 5, 10 Sunfeast Milky Magic: Cookies: Butter Elaichiz; Fruit Dhamaka 20-20 Cookies: Butter: Rs. 5, 10, 18; Cashew: Rs. 5, Sunfeast Special: Special Cookies: Cashew & Butter Mast Makhan: Crac Nut Cookies, Cashew Butter,
  • 16.
    16 Good Day: Cashew, Butter, Pista Badam, Chocochips, Choconut 10, 20 Top: Rs. 5, 10, 20 Magix: Rs. 6, 10 Coconut Cookies: Rs. 10 Butter Cookies, Coconut Crunchies Golden Arcs: Orange; Pineapple Rs. 10, 20 Rusks: Prime Time Rusk: Milk Rusk, Kaju Rusk, Suji Toast Nice Time: Little Hearts: Plain, Chocolate, Sesame Sunfeast Nice: Prime Time Cookies: Butter Cookies, Chocochip Cookies, Choconut Cookies, Masala Cookies, Atta Cookies, Zeera Cookies
  • 17.
    17 CHAPTER II-Financial Analysis (FINANCIAL REPORTS) In order to identify the current financial statement of a company, presence of the financial accounts is mandatory. The financial accounts are mainly categorized into three ,viz :-  Profit and Loss account  Balance sheet of the company  Cash flow statement of the company PROFIT & LOSS ACCOUNT PROFIT AND LOSS A/C : BRITANNIA INDUSTRIES LIMITED amount in INR ,Crores Mar-12 Mar-11 Mar-10 Mar-09 INCOME : Sales Turnover 5032.81 4255.79 3426.64 3142.89 Excise Duty 58.62 32.27 23.18 30.68 Net Sales 4974.19 4223.52 3403.46 3112.21 Other Income 58.53 48.92 50.83 84.59 Stock Adjustment 4.79 17.89 21.35 19.61 TOTAL INCOME 5037.51 4290.33 3475.64 3216.41 EXPENDITURE : Raw Materials 3184.54 2782.23 2184.97 1930 Power & Fuel Cost 38.25 29.55 22.38 21.47 Employee Cost 145.87 119.93 99.94 90.01 Other manufacturing expenses 450.01 359.94 313.76 289.32 Selling & Administration expenses 725 614.6 558.28 464.16 Miscellaneous Expenses 156.08 103.68 129.9 139.58 less : Pre operative expenses capitalised 0 0 0 0 TOTAL EXPENDITURE 4699.75 4009.93 3309.23 2934.54 OPERATING PROFIT 337.76 280.4 166.41 281.87 Interest 38.07 37.75 8.21 16.01 GROSS PROFIT 299.69 242.65 158.2 265.86
  • 18.
    18 Depriciation 47.32 44.59 37.54 33.46 PROFIT BEFORE TAX 252.37 198.06 120.66 232.4 Tax 63.71 39.95 20.67 34.38 Fringe Benefit Tax 0 0 0 5.3 Deffered Tax 1.92 12.82 -16.52 12.32 REPORTED NET PROFIT 186.74 145.29 116.51 180.4 Extraordinary Items 18.87 15.57 -28.15 -10.44 NET PROFIT: 167.87 129.72 144.66 190.84 BALANCE SHEET BALANCE SHEET : BRITANNIA INDUSTRIES LIMITED amount in INR ,Crores Mar- 12 Mar- 11 Mar- 10 Mar- 09 SOURCES OF FUNDS: Share Capital 23.89 23.89 23.89 23.89 Reserves 496.15 427.41 372.36 800.65 TOTAL SHAREHOLDERS FUND 520.04 451.3 396.25 824.54 Secured Loans 406.92 407.76 408.1 2.2 Unsecured Loans 27.57 23.68 21.51 22.97 TOTAL DEBT 434.49 431.44 429.61 25.17 TOTAL LIABILITIES 954.53 882.74 825.86 849.71 APPLICATION OF FUNDS : Gross Block 677.36 593.56 547.83 511.5 less :Accumulated Depriciation 298.27 289.86 266.33 233.66 NET BLOCK 379.09 303.7 281.5 277.84 Capital Work In Progress 79.73 11.7 9.97 6.02 Investments 428.94 545 490.64 423.1
  • 19.
    19 CURRENT ASSET,LOANS& ADVANCES Inventories 382.28 311.2 268.34 253.63 Debtors 52.14 57.26 39.49 49.61 Cash & Bank 30.94 28.75 23.36 40.8 Loans & Advances 182.08 70.63 207.7 195.3 TOTAL CURRENT ASSETS 647.44 467.84 538.89 539.34 CURRENT LIABILITIES & PROVISIONS Current Liabilities 448.11 358.19 310.89 265.8 Provisions 124.8 96.65 190.83 147.48 TOTAL CURRENT LIABILITIES & PROVISIONS 572.91 454.84 501.72 413.28 NET CURRENT ASSETS 74.53 13 37.17 126.06 Miscellaneous exp. Not written off 0 0 0 26.64 Deffered Tax Assets 23.68 22.87 31.18 14.31 Deffered Tax Liability 31.84 29.11 24.6 24.26 NET DEFFERED TAX -8.16 -6.24 6.58 -9.95 TOTAL ASSETS 954.13 867.16 825.86 849.71 CASH FLOW STATEMENT CASH FLOW STATEMENTS : BRITANNIA INDUSTRIES LIMITED amount in INR ,Crores Mar-12 Mar-11 CASH FLOWS FROM OPERATI NG ACTIVITIES Profit before Tax 252.37 198.06 adjustments for: Depriciation & Amortisation 47.32 44.59 Profit on sale of investments -9.1 -8.66 Profit on sale of Fixed Assets -16.4 -12.8 Dividend Income -0.19 -0.28 Interest Income -32.12 -24.84 Interest Expense 38.07 37.75
  • 20.
    20 Provision fordoubtful debts Provision for reduction in value of an asset 2.35 -1.78 Compensation of VRS Reversal of previous year provisions Unrealised foreign exchange Operating profit before working capital changes 282.30 232.04 Inventories -71.08 -42.86 Trade receivables 5.12 -17.77 Loans and advances -62.7 72.55 Bank balance -0.88 3.13 Provisions 107.54 31.71 cash from operations 260.30 278.80 taxes paid -49.64 -32.48 NET CASH FROM OPERATING ACTIVITIES (I ) 210.66 246.32 CASH FLOWS FROM INVESTING ACTIVITIES Purchase of fixed asset -191.2 -82.35 Proceeds from sale of fixed asset 20.14 14.64 Sale of Investments 122.82 -43.91 Inter corporate deposits 0 -50 Loans given to subsidaries -37.96 -27.64 Loans repaid by subsidaries 2.27 10.23 Interest Received 32.18 22.33 Dividend Received 0.19 0.28 NET CASH FLOWS FROM INVESTING ACTIVITIES (II) -51.56 -156.42 CASH FLOWS FROM FINANCING ACTIVITIES Repayment of secured loans -0.83 -0.34 Interest Paid -37.66 -37.5 Dividend paid ,inclusive of tax -90.06 -69.55 NET CASH FLOWS FROM FINANCING ACTIVITIES (III) -128.55 -107.39 Net increase in cash and its equivalents (I + II + III ) 30.55 -17.49 Opening cash balance -4.36 13.13 Closing cash balance 26.19 -4.36
  • 21.
    21 One ofthe primary techniques of assessing the current financial position of the companyis:Rationanalysis. RATIO ANALYSIS It can be defined as the method of defining relationships among various financial statement items. It helps to identify trends over time for one company or to compare two or more companies at one point in time. The historical trends of these ratios can be used to infer a company’s financial condition and its attractiveness for potential investors. Ratios are segregated mainly in four types based on the nature of aspect they are to compute, viz:-  Liquidity Ratios-which give a picture of a company's short term financial situation or solvency.  Profitability Ratios- which use margin analysis and show the return on sales and capital employed.  Turnover Ratios- which use turnover measures to show how efficient a company is in its operations and use of assets.  Leverage Ratios- which show the extent that debt is used in a company's capital structure. In accordance with the nature of our industry and operations of Britannia Industries ltd, we analyzed various elements of the financial statements and their relationship with a comparative view of data of four years.
  • 22.
    22 Ratio Analysis Liquidity Profitability Leverage Turnover  Current ratio  Liquid ratio  Absolute liquid ratio  Gross Profit ratio  Net profit ratio  Operating ratio  Return on Assets  Return on Equity  Return on capital employed  Inventory turnover Ratio  Debtor turnover ratio  Creditors’ turnover ratio  Working Capital turnover ratio  Debt Equity ratio  Debt to Asset ratio  Interest coverage ratio  Debt service coverage ratio
  • 23.
    23 I LIQUIDITYRATIOS Measure the ability of a company to repay its short-term debts and meet unexpected cash needs. i) Current Ratio  The Ratio deals with assessing the liquidity of the firm. It finds out the ability of the company to pay its short term loans.  The bench mark for Current ratio is 2:1 ,i.e, Currents assets should be twice that of current liabilities.  It is computed by division of current assets by current liabilities. It is denoted by :- A comparative view of ratios since 2009 till 2012 is given as follows:- Particulars 2012 2011 2010 2009 Current ratio (A/B) 1.10 1.08 1.17 1.24 Table 1.Fig 1 1 1.05 1.1 1.15 1.2 1.25 1.3 2009 2010 2011 2012 Current Ratio Current Ratio
  • 24.
    24 Current ratioreduced to 1.10 in current year because current assets such as inventories and debtors reduced far more than combined value of entire current liabilities.Inflation can be cited as one of the reason. ii) Liquid Ratio  It may be defined as a relationship between quick/ liquid assets and current liabilities. This ratio measures the capacity of the firm to pay its current liabilities immediately.  The bench mark Quick ratio is 1:1.  It is computed by Dividing Liquid assets by current liabilities.  It is denoted as follows:- A comparative view of ratios since 2009 till 2012 is given as follows:- Particulars 2012 2011 2010 2009 Current ratio (A/B) 0.46 0.34 0.54 0.69 Table2,Fig2 Liquid assets = Current assets – Stock – prepaid expenses Liquid Ratio = CA-Stock-Prepaid expenses = Liquid assets Current liabilities Current liabilities 0 0.2 0.4 0.6 0.8 2009 2010 2011 2012 Liquid Ratio Liquid Ratio
  • 25.
    25 Liquid ratioshowed a marginal rise in year 2012 as compared to 2010 as inventory at Britannia industries increased comprehensively from 253 crore to 382 crore. Stock piled up as there was decrease in demand from the market and company was not able to create a new market for themselves.. iii) Absolute liquid Ratio  It defines the relationship between Absolute liquid assets and current liabilities. Also, eliminates accounts receivable (sundry debtors and bills receivables).  The bench mark absolute liquid ratio is ).5:1.  It is computed by Dividing Absolute liquid assets by current liabilities.  It is denoted as follows:- A comparative view of ratios since 2009 till 2012 is given as follows:- Particulars 2012 2011 2010 2009 ABSOLUTE LIQUID RATIO 0.05 0.06 0.05 0.10 Table3,Fig3 Absolute Liquid assets = Cash + Bank + short term marketable securities. Absolute Liquid Ratio = Cash + Bank + short term marketable securities Current liabilities 0 0.02 0.04 0.06 0.08 0.1 0.12 2009 2010 2011 2012 ABSOLUTE LIQUID RATIO ABSOLUTE LIQUID RATIO
  • 26.
    26 Absolute liquidratio includes cash and marketable securities which saw a decline from 41 crore to 31 crore from 2009 – 2012.There was almost a reduction of 9 % in cash balanace of the firm from 2009-2012.Reduction in cash can be cited due payment of interest charges of secured loans, meeting the rise in costs and cost of maintaining the inventory. II PROFITABILITY RATIOS Ratios that focus on how well a firm is performing are termed as such. Profit margins measure performance with relation to sales. These are computed in the form of percentage.They are of two orientations :- Related to sales i) Gross profit ratio  The gross profit margin ratio measures how efficiently a company uses its resources.  There is no theoretical benchmark for this ratio as the higher it is, the better.  It is expressed as a percentage of gross profit from net sales. Where  It is denoted as follows:-   A comparative view of ratios since 2009 till 2012 is given as follows:- Particulars 2012 2011 2010 2009 GROSS PROFIT RATIO 6.02 5.75 4.65 8.54 Gross profit Ratio = GP 100 NET SALES Net sales Gross profit= Sales- Cost of goods sold
  • 27.
    27 Table4,Fig4 Asfrom the profit & Loss account it is evident that sales reduced by 1862 crores in 2012 after paying excise taxes, due to prevailing inflation in the economy gross profit also reduced by 34 crores which was the main culprit of downward slope in GP ratio. ii) Net profit ratio  NP ratio is used to measure the overall profitability of the firm and hence its computation is relevant to proprietors.  There is no theoretical benchmark for this ratio as the higher it is, the better.  It defines the percentage of net profit(after tax) over sales of a company  It is denoted as follows:-  comparative view of ratios since 2009 till 2012 is given as follows:- Particulars 2012 2011 2010 2009 NET PROFIT RATIO 3.37 3.07 4.25 6.13 0 2 4 6 8 10 2009 2010 2011 2012 GROSS PROFIT RATIO GROSS PROFIT RATIO Net Profit Ratio = Net Profit 100 Net Sales
  • 28.
    28 Table5, Fig5 Net profit is calculated after deducting taxes from the available gross profit. Profit & Loss account showed almost 100 % increase in taxes from 34 crores to 64 crores approx., in 4 years tenure also to add to the woes of the company, net profit increased marginally by 6 crores which caused downward slope in net profit ratio trend line . iii) Operating Ratio  It may be defined as a ratio that shows the efficiency of a company's management.  There is no theoretical benchmark for this ratio. The lower it is, the better.  It expresses company's operating expenses as a percentage of revenue. Where  It is denoted as follows:-  0 1 2 3 4 5 6 7 2009 2010 2011 2012 NET PROFIT RATIO NET PROFIT RATIO Operating Ratio = Operating cost 100 Net sales Operating costs = COGS + Operating expenses Operating expenses = Administration and office expenses + Selling and distribution expenses
  • 29.
    29  Acomparative view of ratios since 2009 till 2012 is given as follows:- Particulars 2012 2011 2010 2009 OPERATING RATIO 1.1 1.08 1.17 1.24 Table6, Fig6 Operating expenses such as Employee cost which increased by 62%,selling and administration expenses which shooted up by 64% and misc. expenses increased by 16 crores which were in almost same proportion i.e 63% as compared to the net sales hence Britannia industries limited recorded next to linear trend in their operating ratio. Related on Investment i) Return on assets ratio  An indicator of how profitable a company is relative to its total assets.  There is no theoretical benchmark to this ratio; it merely helps in comparison in companies competing in the same industry.  It indicates as to how profitable a company’s assets are in generating revenue. It is denoted as follows :- 0 0.2 0.4 0.6 0.8 1 1.2 1.4 2009 2010 2011 2012 OPERATING RATIO Column1 Column2 OPERATING RATIO Return On assets = Net profit after tax 100 Total assets
  • 30.
    30  Acomparative view of ratios since 2009 till 2012 is given as follows:- Particulars 2012 2011 2010 2009 RETURN ON ASSETS 19.75 16.75 14.11 21.23 Table7,Fig7 Total assets of Britannia Industries limited increased merely by 105 crore,, where in net sales increased more i.e ..1862 crores, hence there is an upward trend in the ratio. ii) Return on Equity  Return on equity measures a company's profitability in accordance with the profit a company generates with the money shareholders have invested.  There is no benchmark for ROE, the higher it is the better because it implies profit after tax and preference dividend will be more than the equity shareholder’s funds/ equity share capital respectively.  It is the amount of net income returned as a percentage of shareholders equity, denoted as follows:- Or 0 5 10 15 20 25 2009 2010 2011 2012 RETURN ON ASSETS RETURN ON ASSETS Return On equity = Profit after tax &preference dividend 100 Equity share capital Return On equity = Profit after tax & Interest 100 Equity shareholder’s funds
  • 31.
    31  Acomparative view of ratios since 2009 till 2012 is given as follows:- Particulars 2012 2011 2010 2009 RETURN O N EQUITY 781.67 608.16 487.69 755.13 Table8,Fig8 Equity ratio showed a steep rise in 2011 and 2012 as compared to 2009 as profit generated was more over equity share capital. Return on equity shooted up in 2011 and 2012 as company was able to generate considerable amount of profits compared to past years. III TURNOVER RATIOS These ratios quantify the efficiency of business by computing how fast the assets are churned in a given time period. It is always calculate in “times”. i) Inventory turnover ratio  It establishes how many times the inventory is churned and converted into sales during the accounting period  There is no theoretical benchmark as Higher would imply scarcity of stock and lesser number would imply excess inventory with the company. Thus, it is relative to the nature of the business. 0 200 400 600 800 1000 2009 2010 2011 2012 RETURN ON EQUITY RETURN ON EQUITY
  • 32.
    32  Itis expressed as cost of goods sold over Average inventory, denoted as follows:- Where:-  A comparative view of ratios since 2009 till 2012 is given as follows:- Particulars 2012 2011 2010 2009 INVENTORY TURN OVER TATIO 13.01 13.57 12.68 12.27  Inventory conversion period is the time taken to convert the inventory into sales. It is expressed in “number of days “. Denoted as follows The data can be expressed in the form of following chart Table9.Fig9 10 15 2009 2010 2011 2012 INVENTORY TURN OVER RATIO INVENTORY TURN OVER RATIO Inventory Turnover Ratio = Cost of goods sold 100 Average inventory COGS= Opening stock +Purchases – Closing stock Average inventory = Opening + closing stock 2 Inventory conversion period = 365 / ITR days
  • 33.
    33 as dueto recession during 2009 ,the company’s inventory kept on piling up as there was decrease in demand as a result manufactured product was not sold hence there was a dip in inventory turnover ratio. Such was the phenomena in entire FMCG sector. ii) Creditors’ turnover ratio  It defines how many times in an accounting period are we making payments to our creditors.  There is no theoretical benchmark for CTR. From company’s point of view, the higher it is the better and from lender’s point of view the lower it is the better.  It is expressed as Net credit purchases over Average creditors, denoted as follows:- Where:-  A comparative view of ratios since 2009 till 2012 is given as follows:- Particulars 2012 2011 2010 2009 Average payment period 51 47 52 50 Creditors turnover ratio 7.11 7.77 7.03 7.26  Average payment period is the time taken to estimate the time in which the company will make payment to its creditors’. It is expressed in “number of days “. Denoted as follows The data can be expressed in the form of following chart Creditors Turnover Ratio = Net credit purchases Average creditors Average Creditors = Opening creditors + closing creditors / 2
  • 34.
    34 Table10,Fig10 Rawmaterial purchased (assumed credit purchases) in Profit & Loss account increased to 1254 from 2009-2012 and current liabilities inclusive of creditors increased by 183 crores. iii) Working capital turnover ratio  It that shows the number of times the working capital is converted into revenue in an accounting period.  There is no theoretical benchmark, the higher it is the better.  It is expressed as cost of sales or merely sales over Average working capital of a firm in an accounting period. It is denoted as follows:- Where:-  A comparative view of ratios since 2009 till 2012 is given as follows:- Particulars 2012 2011 2010 2009 Working capital turnover ratio 67.53 327.37 92.19 24.93 The data can be expressed in the form of following chart 44 46 48 50 52 54 2012 2011 2010 2009 CREDITORS TURN OVER RATIO CREDITORS TURN OVERRATIO
  • 35.
    35 Table11,Fig11 Britanniaindustries showed a dismal performance in converting their working capital into revenue due to high pressure to invest more in current assets so as to keep a pace with day to day operations of the business. There is a comprehensive decrease which is a area of concern. IV LEVERAGE RATIOS These ratios describe the amount of equity in comparison to debt or the amount of earnings in comparison to debt. They also help in assessing the risk from the use of debt capital. Structural ratios i) Debt equity Ratio  It indicates the relative proportion of shareholders' equity and debt used to finance a company's assets.  The benchmark for this ratio is 2:1. It is usually lower in the labour intensive businesses and higher in case of capital intensive businesses.  It is the relationship of Debt over equity shareholders’ funds in a company.  A comparative view of ratios since 2009 till 2012 is given as follows:- Particulars 2012 2011 2010 2009 Debt equity ratio 0.84 0.96 1.08 0.03 The data can be expressed in the form of following chart 0 50 100 150 200 250 300 350 2012 2011 2010 2009 WORKING CAPITAL TURN OVER RATIO WORKING CAPITAL TURNOVER RATIO
  • 36.
    36 Table12,Fig12 Asthe industry was clouded with depression, interest rates were surging like hey grey .the prudent approach by any company would have been to reduce the dependency on debt so as to cut the cost of interest payment hence capital was raised with the help of equity which is much more cheap, as a result Britannia industries limited debt equity ratio declined in 2012 as compared to 2010. ii) Debt Asset Ratio  It defines as to how many times Assets of the firm were financed through debt.  It is expresses relationship of Debt over total assets of a firm in an accounting period. It is denoted as follows:-  A comparative view of ratios since 2009 till 2012 is given as follows:- Particulars 2012 2011 2010 2009 Debt Asset ratio 0.46 0.50 0.52 0.03 The data can be expressed in the form of following chart 0 0.2 0.4 0.6 0.8 1 1.2 2012 2011 2010 2009 DEBT EQUITY RATIO DEBT EQUITY RATIO
  • 37.
    37 Table13,Fig13 0 0.1 0.2 0.3 0.4 0.5 0.6 2012 2011 2010 2009 DEBT ASSET RATIO DEBT ASSET RATIO
  • 38.
    38 CASH FLOWANALYSIS The cash flow statement, also known as the funds flow statement, shows the changes in the balance sheet & this breaks it down to the operating, investing & financing activities of the company. The purpose of the cash flow statement is:- 1. It provides information about the company’s liquidity & solvency. 2. It provides information on the changes in assets, liabilities & equity. 3. It also provides information on the probability of future cash flows OPERATING ACTIVITIES In the comparison of last two years we saw that the profit before tax (PBT) rose to Rs. 252.37 crores (in 2011-12) from Rs. 198.06 crores (in 2010-11). Non-cash expenses have increased and the non-cash incomes have also increased, which have in turn affected the increase in operating profits before working capital changes from Rs. 232.04 to 282.30 crores. INVESTING ACTIVITIES More fixed assets have been purchased; also more loans have been given to subsidiaries. Sales of fixed assets and investments have increased that is cash inflow occurred. Thus, cash used in investing has fallen from Rs. 156.42 to Rs.51.56 crores. FINANCING ACTIVITIES The company has re-paid the secured loans, interest & the dividend inclusive of tax. Thus, cash has been used in the financing activities from Rs. 107.39 to Rs. 128.55 crores. In the end, the net increase in cash & cash equivalents is Rs. 30.55 crores in 2011-12, as compared to Rs. -17.49 crores in 2010-11. Thus, the opening balance, from Rs. - 4.36 crores, has become Rs. 26.19 crores. Chapter III
  • 39.
    39 “COMMON SIZEFINANCIAL STATEMENT ANALYSIS And COMPARATIVE FINANCIAL STATEMENT ANALYSIS” Introduction:- Common Size Financial Statements The Common Size Financial Statements are used for reporting the monetary purposes & also for the decision making process. These are also beneficial for investors who want to invest & cannot decide between two companies. Due to different sizes of companies, wrong comparisons can be made by the investors & this is one such limitation. These statements are used by investors to overcome the limitation in which comparisons can be made between two unrelated companies. This statement removes the bias between two companies & the investor can easily decide on where to invest, by comparing the companies small or large. The statements also allow the company to compare its statements of different periods, so as to check their performance in the current accounting-period. In the common size financial statements, the figures used are in the form of percentage. A base figure is fixed & this determines the figures in the statement. The financial statements are divided as:- 1. Common Size Balance Sheet 2. Common Size Income Statement Comparative Financial Statement Financial statement is a tool of financial statement analysis that depicts change in each item of the financial statement in both absolute and percentage term, talking the item in preceding accounting period as base.
  • 40.
    40 Comparative BalanceSheet A comparative balance sheet of an enterprise presents side-by-side information about assets, liabilities, and shareholders' equity as of multiple points in time i.e. two or more dates. It ascertains increase and decrease in items stated in the balance sheet. For example, a comparative balance sheet could present the balance sheet as of the end of each year for the past three years. . Objectives of Comparative Balance Sheet Comparative Balance Sheet is an important tool of financial analysis. It compares the financial position of the firm on two different dates and throws light on the changes and progress made in respect of each item of assets, liabilities and capital. Its emphasis is on change rather than being on status and thus helps to determine the future trends of assets, liabilities and capital which helps in the planning process. Comparative Income Statement A Comparative Income statement shows the operating results for a number of accounting periods so that changes in data in terms of money and percentage from one period to another may be known. The comparative income statement shows the increase or decrease in cost of goods sold, gross profit, operating profit, gross sales, net sales, operating expenses, non- operating expenses etc. Objectives of Comparative Income Statement 1. To analyze the income and expenditure for two or more years. 2. To analyze the increase or decrease in the income and expenditure in terms of rupee and also the percentage. 3. To review the business operations of the last year and its future repercussions. Analysis The common size financial statement analysis and the comparative financial statements of Britannia Industries Limited is shown below. The financial analysis of the last four
  • 41.
    41 years hasbeen worked upon i.e. year 2008-09, 2009-10, 2010-11 & 2011-12.Through the following analysis, we can understand the performance of the company in the last four years. As cited above, these statements help an investor to look into the performance & then can compare these figures with the competitors of Britannia Industries, such as ITC, Parle etc. Accordingly, after the comparisons are made, the investment can be made to the right company.
  • 42.
    42 Common SizeFinancial Statement Analysis COMMON SIZE BALANCE SHEET Common Size Balance Sheet Analysis amount in INR ,Crores Mar-12 Mar-11 Mar-10 Mar-09 SOURCES OF FUNDS: Share Capital 2.50% 2.71% 2.89% 2.81% Reserves 51.98% 48.42% 45.09% 94.23% TOTAL SHAREHOLDERS FUND 54.48% 51.12% 47.98% 97.04% Secured Loans 42.63% 46.19% 49.42% 0.26% Unsecured Loans 2.89% 2.68% 2.60% 2.70% TOTAL DEBT 45.52% 48.88% 52.02% 2.96% TOTAL LIABILITIES 100.00% 100.00% 100.00% 100.00% APPLICATION OF FUNDS : Gross Block 70.99% 68.45% 66.33% 60.20% less :Accumulated Depriciation 31.26% 33.43% 32.25% 27.50% NET BLOCK 39.73% 35.02% 34.09% 32.70% Capital Work In Progress 8.36% 1.35% 1.21% 0.71% Investments 44.96% 62.85% 59.41% 49.79% CURRENT ASSET,LOANS & ADVANCES Inventories 40.07% 35.89% 32.49% 29.85% Debtors 5.46% 6.60% 4.78% 5.84% Cash & Bank 3.24% 3.32% 2.83% 4.80% Loans & Advances 19.08% 8.14% 25.15% 22.98% TOTAL CURRENT ASSETS 67.86% 53.95% 65.25% 63.47%
  • 43.
    43 CURRENT LIABILITIES& PROVISIONS Current Liabilities 46.97% 41.31% 37.64% 31.28% Provisions 13.08% 11.15% 23.11% 17.36% TOTAL CURRENT LIABILITIES & PROVISIONS 60.05% 52.45% 60.75% 48.64% NET CURRENT ASSETS 7.81% 1.50% 4.50% 14.84% Miscellaneous exp. Not written off 0.00% 0.00% 0.00% 3.14% Deffered Tax Assets 2.48% 2.64% 3.78% 1.68% Deffered Tax Liability 3.34% 3.36% 2.98% 2.86% NET DEFFERED TAX -0.86% -0.72% 0.80% -1.17% TOTAL ASSETS 100.00% 100.00% 100.00% 100.00% Sources of Funds – The sources of funds include:- 1. Share Capital 2. Reserves 3. Secured Loans 4. Unsecured Loans The Share Capital for the 4 years has been the same at 23.89 crores. But the common size statement is different for the same span. This is because the base factor has been fixed as the TOTAL LIABILITIES& these have been varying for the different financial periods. Thus, the percent of share capital has fallen from 2.81% in 2008-09 to 2.50% in 2011-12. The Reserves of the company has increased from 51.12%, in 2010-11, to 54.48%, in 2011-12. In the 2008-09 period, the company had huge reserves of 94.23%, but this decreased to 45.09% due to the investment activities of the company in the period 2009-10. The Secured Loans in the period 2008-09 were at 0.26%. But this figure rose to 49.42% in the following period as the company secured long term loans by lease. By repayment, the company’s secured loans have come down to 42.63% in the period 2011-12. The company takes majority of its debts through secure loans such as through bonds & debentures, long-term maturities of finance lease obligations etc.
  • 44.
    44 The UnsecuredLoans of the company have increased from 2.68% to 2.89% from the period of 2010-11 to 2011-12. From the figures, we can see that the company takes less of the unsecured loans i.e. long term loans from banks. TOTAL LIABILITIES = SHARE CAPITAL + RESERVES (TOTAL SHAREHOLDERS FUNDS) + SECURED LOANS + UNSECURED LOANS (TOTAL DEBT) Application of Funds- The application of funds includes:- 1. Net Block 2. Capital Work in Progress 3. Total Current Assets 4. Total Current Liabilities & Provisions 5. Net Current Assets 6. Net Deferred Tax The TOTAL ASSETS have been fixed as the base factor. Net Block–The Net Block includes the Gross Block, less the accumulated depreciation. Gross Block tells us about the total assets that the company owns.The Gross Block consists of both the Tangible asset & the Intangible asset. The Accumulated Depreciation is subtracted from the Gross Block to give the Net Block. NET BLOCK = GROSS BLOCK – ACCUMULATED DEPRECIATION The Net Block of the company has increased over the four year period, to 39.73% in the period 2011-12. This means that the company has acquired some assets in the accounting period. Capital Work in Progress – The capital work in progress has increased from 1.35% to 8.36%. This means that the capital employed for material that has entered the production process has increased. This is not good & companies should keep the Capital WIP as low as possible. Investments – The investments have gone down from 62.85% to 44.96%. Thus, the company has made lesser investments than the earlier period. Total Current Assets – The Total Current Assets have gone up from 53.95% to 67.86%. This is due to the increase in the Inventory & the Loans & Advances paid.There is no significant change in the cash at bank, but the debtors have decreased from 6.60% to 5.46%.
  • 45.
    45 Total CurrentLiabilities & Provisions– The current liabilities & provisions have gone up from 52.45% to 60.05%. There has been a rise in the current liabilities i.e. from 41.31% to 46.97%. The provisions have also gone up from 11.15% to 13.08%. Net Current Assets – The net current assets is the difference between the total current assets & the total current liabilities & provisions.The net current assets have risen sharply from 1.50% to 7.81% in the period 2011-12. NET CURRENT ASSETS = TOTAL CURRENT ASSETS – TOTAL CURRENT LIABILITIES & PROVISIONS
  • 46.
    46 COMMON SIZEINCOME STATEMENT Common Size Income Statement amount in INR ,Crores 2012 March 2011 March 2010 March 2009 March INCOME : Sales Turnover Excise Duty Net Sales 100.00% 100.00% 100.00% 100.00% Other Income 1.18% 1.16% 1.49% 2.72% Stock Adjustment 0.10% 0.42% 0.63% 0.63% TOTAL INCOME 101.27% 101.58% 102.12% 103.35% EXPENDITURE : Raw Materials 64.02% 65.87% 64.20% 62.01% Power & Fuel Cost 0.77% 0.70% 0.66% 0.69% Employee Cost 2.93% 2.84% 2.94% 2.89% Other manufacturing expenses 9.05% 8.52% 9.22% 9.30% Selling & Administration expenses 14.58% 14.55% 16.40% 14.91% Miscellaneous Expenses 3.14% 2.45% 3.82% 4.48% less : Pre operative expenses capitalised 0.00% 0.00% 0.00% 0.00% TOTAL EXPENDITURE 94.48% 94.94% 97.23% 94.29% OPERATING PROFIT 6.79% 6.64% 4.89% 9.06% Interest 0.77% 0.89% 0.24% 0.51% GROSS PROFIT 6.02% 5.75% 4.65% 8.54% Depriciation 0.95% 1.06% 1.10% 1.08% PROFIT BEFORE TAX 5.07% 4.69% 3.55% 7.47% Tax 1.28% 0.95% 0.61% 1.10% Fringe Benefit Tax 0.00% 0.00% 0.00% 0.17% Deffered Tax 0.04% 0.30% -0.49% 0.40%
  • 47.
    47 REPORTED NETPROFIT 3.75% 3.44% 3.42% 5.80% Extraordinary Items 0.38% 0.37% -0.83% -0.34% NET PROFIT: 3.37% 3.07% 4.25% 6.13% The Net Sales has been set as the base figure for the Common Size Income Statement. Thus, the figures depicted in the common size statement are shown as 100%. But, the actual amount of the Net Sales has varied throughout the different financial periods. TOTAL INCOME – The total income includes the Net Sales, the other income& stock adjustment. The sales turnover, less the excise duty gives us the Net Sales.The total income has decreased from 101.58% to 101.27%, mainly due to the decrease in the stock adjustment of period 2011-12. TOTAL EXPENDITURE–The total expenditure has decreased marginally from 94.94% to 94.48%. The total expenditure includes the raw materials, power & fuel, employee, other manufacturing costs, selling & administration expense and miscellaneous expenses. Profit Before Tax–The profit before tax has increased from 4.69% to 5.07%. The profit before tax includes the operating profit less the interest (Gross Profit) & the depreciation. Net Profit – The net profit has also increased from 3.07% to 3.37%. The net profit is calculated by subtracting the PBT with tax, fringe benefit tax, deferred tax & extraordinary items. Thus the company has had an increase in the NET PROFIT from the previous year. Comparative Financial Statement Analysis Comparative Balance Sheet A. Sources Of Funds 1. Total Shareholders Fund The total shareholder fund is the total of Share capital and the reserves. If we see the last four years annual reports of Britannia Industries Ltd. The share capital price is constant so there is no change in it. But when we see the comparative balance sheet , the reserve’s value is increasing this can be seen. This is because in the column B (comparison of
  • 48.
    48 yrs. 2009-10& 2010-11) the rise in reserves was 14.78% and in column A (comparison of yrs. 20010-11 & 2011-12) it rose to 16.08% increase in reserves. This shows each financial year major portions of profits is being transferred to the general reserves so to have a strengthen funds (those can be used for the business expansion or any other activity which helps in growth of business). Particulars 20010-11 & 2011-12( Column A) % Change 2009-10 & 2010-11 (Column B) % change Share Capital 0% 0% Reserves 16.08% 14.78% Total shareholder Funds 15.23% 13.89% 2. Total Debt In column B of the comparative balance sheet the change in the total debts is seen to be 0.43%. During this comparison the unsecured loan from banks is raised at the increase rate of 10.09% and in column A the increase rate in unsecured loan is being raised to 16.43%. And the company is repaying back the secured loans taken by the company. Particulars 20010-11 & 2011-12( Column A) % Change 2009-10 & 2010-11 (Column B) % change Secured Loans -0.21% -0.08% Unsecured loans 16.43% 10.09% Total Debt 0.71% 0.43% B. Applications Of Funds 1. Net Block (Gross Block – Accumulated depreciation) In the column B comparison we can see a positive change of 7.89% in the net block this is because the company added buildings, leasehold land, plant and machinery , data processing equipment and furniture & fittings to its net block. In the very next year when we see column A the rate of increase in net block is 24.82%. This shows again in the year 2011-12 the company purchased the fixed assets like buildings , plant and machinery , other fixed assets like motor vehicle etc. Particulars 20010-11 & 2011-12( Column A) % Change 2009-10 & 2010-11 (Column B) % change Gross Block 14.12% 8.35% less :Accumulated Depriciation 2.90% 8.83% NET BLOCK 24.82% 7.89%
  • 49.
    49 1. CapitalWork in Progress & Investments It is seen that in column B the Capital work I progress Is 17.35%. But it changed to 581.45% , indicating that lots of capital amount is stuck in the operations process. So it is advisable for the company to take care of it. The company invests in it’s subsidiary firms and other companies share. But the investment shows a decline in each couple of yrs. Column C shows %change of 15.96 , then column B shows 11.08% change in investments and then -21.30% change in investments. Indicating that Company has utilized its investments on the Capital WIP and its not good. It has to raise the money in investments. Particulars 20010-11 & 2011-12( Column A) % Change 2009-10 & 2010-11 (Column B) % change Capital Work In Progress 581.45% 17.35% Investments -21.30% 11.08% 2. Net Current Assets (Total Current Assets – Total Current liabilities and provisions) The column B comparison shows a great fall in % change in the loans and advances and also the provisions and rise in Debtors , inventories , banks & cash and also the current liabilities. But the fall of % in loans and advances is very high making the net current assets a – ve % change figure. But the company wisely converted the –ve change in % under B to a positive % change , this is all coz of positive increase in provisions and more over a positive increase in loans and advances and it was more than the –VE fall under column B. Particulars 20010-11 & 2011-12( Column A) % Change 2009-10 & 2010-11 (Column B) % change CURRENT ASSET,LOANS & ADVANCES Inventories 22.84% 15.97% Debtors -8.94% 45.00% Cash & Bank 7.62% 23.07% Loans & Advances 157.79% TOTAL CURRENT ASSETS 38.39% -13.18%
  • 50.
    50 CURRENT LIABILITIES& PROVISIONS Current Liabilities 25.10% 15.21% Provisions 29.13% -49.35% TOTAL CURRENT LIABILITIES & PROVISIONS 25.96% -9.34% NET CURRENT ASSETS 473.31% -65.03% AT end From column B to Column A we can see the total of both the Liabilities side and the assets side has shown a increase which shows company has done a good business in the last 4 yrs. Particulars 20010-11 & 2011-12( Column A) % Change 2009-10 & 2010-11 (Column B) % change Total Liabilities 8.13% 6.89% Total Assets 10.03% 5% Comparative Income Statement A. Total Income 1. Net Sales (sales turnover – excise duty) The change in net sales from column Q to Column P has declined, due to the rise in excise duty and also the fall in turnover. Particulars 20010-11 & 011-12( Column P) % Change 2009-10 & 2010-11 (Column Q) % change Sales Turnover 18.26% 24.20% Excise Duty 81.65% 39.21% Net Sales 17.77% 24.09% 2. Other Income It has seen a positive change from a negative % change in column Q but could make much positive impact on total income with the net sales (23.44% to 17.42%) because of a great negative fall in stock adjustments from -16.21% to -73.23%.
  • 51.
    51 Particulars 20010-11& 011-12( Column P) % Change 2009-10 & 2010-11 (Column Q) % change Other Income 19.64% -3.76% Stock Adjustment -73.23% -16.21% TOTAL INCOME 17.42% 23.44% B. Total Expenditure The company has managed well to sow a fall in the expenditure fares, as column Q shows 21.17% and column P shows 17.20%change in it. This is coz operating costs were managed very well by the company & non-operating costs has risen up but at a very less %change. Particulars 20010-11 & 011-12( Column P) % Change 2009-10 & 2010-11 (Column Q) % change Raw Materials 14.46% 27.33% Power & Fuel Cost 29.44% 32.04% Employee Cost 21.63% 20.00% Other manufacturing expenses 25.02% 14.72% Selling & Administration expenses 17.96% 10.09% Miscellaneous Expenses 50.54% -20.18% less : Pre operative expenses capitalised 0% 0% Total Expenditure 17.20% 21.17% C. Profit Before Tax Due to the high positive % change in the payment of interests and depreciation the operatin profit had an adverse effect in turn showing a fall in profit before tax over the yrs. of comparison from 64.15% to 27.42%. Particulars 20010-11 & 011-12( Column P) % Change 2009-10 & 2010-11 (Column Q) % change OPERATING PROFIT 20.46% 68.50% Interest 0.85% 359.81% GROSS PROFIT 23.51% 53.38% Depriciation 6.12% 18.78% PROFIT BEFORE TAX 27.42% 64.15% D. Net Profit [Profit before tax-(tax + fringe benefits + deferred tax + extra ordinary items) A geat fall in % change in deferred tax has resulted in a rise In net profit over the last period (last couple of yrs.) after the periods of fall in the net profits.
  • 52.
    52 Particulars 20010-11& 011-12( Column P) % Change 2009-10 & 2010-11 (Column Q) % change Tax 59.47% 93.28% Fringe Benefit Tax 0.00% 0.00% Deffered Tax -85.02% -177.60% REPORTED NET PROFIT 28.53% 24.70% Extraordinary Items 21.19% -155.31% NET PROFIT: 29.41% -10.33% SHARE HOLDING PATTERN AT BRITTANIA INDUSTRIES LIMITED - 2012 (Hyper link)
  • 53.
    53 CHAPTER V-Conclusion Britannia is one of the leading brands of the country and it has maintained this position for a very long period of time. To maintain such efficiency, a company needs strict norms and the focus to achieve growth despite the various challenges it faces. Britannia faced various challenges in its rise to the top of the market and to position itself as the leader in the market. The challenges comprised of rising commodity inflation, cost challenges and wastages in the supply chain. The company now has a strategy and it focuses on the 3 thrust areas so as to drive growth and they are revenue management, cost management and innovation. Britannia has also maintained adequate stock of the seasonal products and has provided them at adequate intervals so that there is adequate supply. The following are some objectives of the company-  Britannia stands committed to the belief that every child has the right to grow & develop.  Focus of improving technology to counter hunger & malnutrition in India.  Improving the accessibility of products even to people living in remote villages & slums.  Britannia has initiated a public- private partnership named as GAIN & Naandi foundation to develop fortified foods. The company’s biscuit brands outpaced the market growth during the period 2010-2012 which shows the robustness of the brand and its products. The company has maintained a lead over its competitors which include-  Parle products private ltd.  ITC ltd.  Surya Food & Agro ltd.  Cadbury India ltd.  Bonn Nutrients Private ltd.  Mrs. Bector’s Food Specialties ltd.
  • 54.
    54 Learning fromthe term paper We have studied the financial reports of Britannia industries ltd. & have inferred that the company is growing in a robust manner every year with the focus on innovation, cost and revenue management. This is reflected in the share prices as well as they have shown an upward trend through the past 2-3 yrs. Some learnings are-  Practical implementation of theoretical principals of accounting.  Synthesizing complex data into useful information.  Deriving relationship between variables from ratio analysis.  Holistically learnt how to analyze the company reports.  Cohesive Team work was the essence of the assignment.