DEVELOPMENT AND
IMPLEMENTATION OF ACCESS
CONTROL MECHANISM FOR
OUTSOURCED DATA ON CLOUD.
TEAM :
• ABHISHEK JAIN
• ASHUTOSH YADAV
• RAHUL DHAWAN
• RISHABH SRIVASTAVA

PROJECT GUIDE: Mr. Sameer Awasthi
Outline
• MODULES
• TERMINOLOGIES
• WORKING
• DETAILED OVERVIEW
• APPLICATION SCREENSHOTS
• CONCLUSION
Modules
• Supporting Application
• Service Development
• Encryption / Decryption.
• Data Outsourcing.
• Role Based Access.
TERMINOLOGIES
First things first…
What is ACCESS CONTROL ?
Access control refers to security features that control who can
access resources in the system.
Permission to access a resource is called authorization.
Access Control Models
The access control model enables you to control the ability of
a process to access securable objects or to perform various
system administration tasks.
There are two basic parts of the access control model:
• Access tokens, which contain information about a logged-on
user.
• Security descriptors, which contain the security information
that protects a securable object.
What is Outsourced Data ?
Outsourcing is simply the farming out
of services to a third party.
The data outsourcing is to pre-process
data and distribute them to multiple cloud servers.

Why outsource ?
• Lower cost
• The ability to focus on core competencies
• Increased efficiency and flexibility
What is Cloud ?
A Cloud is a set of IT infrastructure optimization techniques
rolled into one and offered as a shared service to its customers.
• Cloud Computing refers to both the applications delivered as
services over the Internet and the hardware and systems
software in the data centers that provide those services.
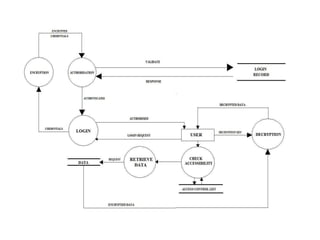
WORKING
How the system works?
• A data owner generates a stream of data and sends it to the
cloud.
• Several users interested in the data will retrieve it through the
cloud.
• The owner and users agree on the access policy before-hand.
In summary, the data is outsourced to the cloud where it will be
stored, managed and distributed to a set of users.
DETAILED OVERVIEW
Technologies and Tools Used
Introduction
• NEGOTIATION PHASE
• OUTSOURCING PHASE
• RELAYING PHASE
Negotiation Phase
“ The owner and the user agrees on an access control policy”.
ACL- based Access Control
As the system uses security descriptors to control access to
securable objects, a server can use security descriptors to
control access to its private objects.
Outsourcing Phase
“ The owner encrypts its data and forwards it to the cloud ”
Relaying Phase
“ The cloud processes and forwards the data to the authorized
users. ”
Asymmetric Encryption Techniques
.NET Framework provides four different Asymmetric Algorithms
• Digital Signature Algorithm (DSA)
• DSACryptoServiceProvider

• Elliptic Curve Diffie Hellman Algorithm
• ECDiffieHellmanCng

• Elliptic Curve Digital Signature Algorithm
• ECDsaCng

• RSA Algorithm
• RSACryptoServiceProvider
Application Screenshots
Conclusion
• Along with the widespread enthusiasm on cloud computing,
however, concerns on data security with cloud data storage
are arising in terms of reliability and privacy .
• We focus on deploying the most fundamental data services,
e.g., data management and data utilization, while considering
reliability and privacy assurance.
• To completely free the data owner from the burden of being
online after data outsourcing.
… Everything is Cloud

THANK YOU

Final year presentation

  • 1.
    DEVELOPMENT AND IMPLEMENTATION OFACCESS CONTROL MECHANISM FOR OUTSOURCED DATA ON CLOUD.
  • 2.
    TEAM : • ABHISHEKJAIN • ASHUTOSH YADAV • RAHUL DHAWAN • RISHABH SRIVASTAVA PROJECT GUIDE: Mr. Sameer Awasthi
  • 3.
    Outline • MODULES • TERMINOLOGIES •WORKING • DETAILED OVERVIEW • APPLICATION SCREENSHOTS • CONCLUSION
  • 4.
    Modules • Supporting Application •Service Development • Encryption / Decryption. • Data Outsourcing. • Role Based Access.
  • 5.
  • 6.
    First things first… Whatis ACCESS CONTROL ? Access control refers to security features that control who can access resources in the system. Permission to access a resource is called authorization.
  • 7.
    Access Control Models Theaccess control model enables you to control the ability of a process to access securable objects or to perform various system administration tasks. There are two basic parts of the access control model: • Access tokens, which contain information about a logged-on user. • Security descriptors, which contain the security information that protects a securable object.
  • 8.
    What is OutsourcedData ? Outsourcing is simply the farming out of services to a third party. The data outsourcing is to pre-process data and distribute them to multiple cloud servers. Why outsource ? • Lower cost • The ability to focus on core competencies • Increased efficiency and flexibility
  • 9.
    What is Cloud? A Cloud is a set of IT infrastructure optimization techniques rolled into one and offered as a shared service to its customers. • Cloud Computing refers to both the applications delivered as services over the Internet and the hardware and systems software in the data centers that provide those services.
  • 11.
  • 12.
    How the systemworks? • A data owner generates a stream of data and sends it to the cloud. • Several users interested in the data will retrieve it through the cloud. • The owner and users agree on the access policy before-hand. In summary, the data is outsourced to the cloud where it will be stored, managed and distributed to a set of users.
  • 14.
  • 15.
  • 16.
    Introduction • NEGOTIATION PHASE •OUTSOURCING PHASE • RELAYING PHASE
  • 17.
    Negotiation Phase “ Theowner and the user agrees on an access control policy”. ACL- based Access Control As the system uses security descriptors to control access to securable objects, a server can use security descriptors to control access to its private objects.
  • 18.
    Outsourcing Phase “ Theowner encrypts its data and forwards it to the cloud ” Relaying Phase “ The cloud processes and forwards the data to the authorized users. ”
  • 19.
    Asymmetric Encryption Techniques .NETFramework provides four different Asymmetric Algorithms • Digital Signature Algorithm (DSA) • DSACryptoServiceProvider • Elliptic Curve Diffie Hellman Algorithm • ECDiffieHellmanCng • Elliptic Curve Digital Signature Algorithm • ECDsaCng • RSA Algorithm • RSACryptoServiceProvider
  • 20.
  • 30.
  • 31.
    • Along withthe widespread enthusiasm on cloud computing, however, concerns on data security with cloud data storage are arising in terms of reliability and privacy . • We focus on deploying the most fundamental data services, e.g., data management and data utilization, while considering reliability and privacy assurance. • To completely free the data owner from the burden of being online after data outsourcing.
  • 32.
    … Everything isCloud THANK YOU