3
6
www.vnha.org.vn
HỘI TIM MẠCH HỌC VIỆT NAM
(TÓM TẮT)
KHUYẾN CÁO VỀ CHẨN ĐOÁN
VÀ ĐIỀU TRỊ BỆNH CƠ TIM PHÌ ĐẠI
2022
Vietnam National Heart Association
HỘI TIM MẠCH HỌC VIỆT NAM
DANH MỤC TỪ VIẾT TẮT
Từ viết
tắt
Tiếng Việt Tiếng Anh
ACC /
AHA
Trường môn tim Hoa Kỳ / Hội
tim mạch Hoa Kỳ
American College Of Cardiology /
American Heart Association
BCTPĐ Bệnh cơ tim phì đại Hypertrophic Cardiomyopathy
CPET Nghiệm pháp gắng sức tim
phổi
Cardio Pulmonary Exercise Test
CRT Điều trị tái đồng bộ tim Cardiac Resynchronization
Therapy
ECG Điện tâm đồ Electrocardiogram
ICD Máy phá rung cấy được Implantable Cardioverter
Defibrillator
LAD Động mạch liên thất trước Left Anterior Descending
LGE Vùng tăng tín hiệu muộn với
Gadolinium
Late Gadolinium Enhancement
MYBPC3 - Myosin-Binding Protein C3
MYH7 Chuỗi nặng beta myosin 7 Beta Myosin Heavy Chain 7
NSVT Nhịp nhanh thất không kéo dài Nonsustained Ventricular
Tachycardia
NYHA Hiệp hội tim New York New York Heart Association
PSTM Phân suất tống máu Ejection Fraction
RCT Thử nghiệm lâm sàng ngẫu
nhiên có đối chứng
Randomized Controlled Trial
SAM Vận động tới trước van hai lá
kỳ tâm thu
Systolic Anterior Motion
SD Độ lệch chuẩn Standard Deviation
VUS Biến thể không rõ ý nghĩa Variant Of Unknown Significance
1
BẢN TÓM TẮT
KHUYẾN CÁO CỦA HỘI TIM MẠCH HỌC VIỆT NAM
VỀ CHẨN ĐOÁN VÀ ĐIỀU TRỊ BỆNH CƠ TIM PHÌ ĐẠI (2022)
Trưởng ban: PGS.TS Phạm Nguyễn Vinh
Đồng trưởng ban: TS.BS Nguyễn Thị Thu Hoài
Danh sách hội đồng khoa học: GS.TS. Trương Quang Bình; PGS.
TS. Vũ Điện Biên; GS.TS. Nguyễn Đức Công; PGS.TS. Tạ Mạnh
Cường; PGS.TS. Hồ Thượng Dũng TS. Trần Văn Đồng; PGS.TS Phạm
Thái Giang; ThS. Nguyễn Tuấn Hải; BSCKII. Nguyễn Thanh Hiền; PGS.
TS. Nguyễn Lân Hiếu; PGS.TS. Nguyễn Sinh Hiền; PGS.TS. Châu
Ngọc Hoa; TS. Nguyễn Thị Thu Hoài; PGS.TS. Phạm Mạnh Hùng; PGS.
TS. Đỗ Quang Huân; PGS.TS. Đinh Thị Thu Hương; PGS.TS. Trần Văn
Huy; GS.TS. Nguyễn Sỹ Huyên; PGS.TS. Phạm Quốc Khánh; GS.TS.
Phạm Gia Khải; TS. Lê Minh Khôi (Hoa Kỳ); PGS.TS. Lê Minh Khôi;
TS. Phạm Trần Linh; GS.TS. Đỗ Doãn Lợi; TS. Tôn Thất Minh; GS.TS.
Huỳnh Văn Minh; TS. Nguyễn Thượng Nghĩa; GS.TS. Võ Thành Nhân;
PGS.TS. Nguyễn Oanh Oanh; TS.BS. Phan Đình Phong; GS.TS. Đặng
Vạn Phước; PGS.TS. Nguyễn Ngọc Quang; PGS.TS. Phạm Nguyên
Sơn; TS. Hoàng Văn Sỹ; GS.TS. Nguyễn Ngọc Thạch; GS.TS. Lê Ngọc
Thành; PGS.TS. Lương Công Thức; PGS.TS. Huỳnh Văn Thưởng;
PGS.TS. Hoàng Anh Tiến; PGS.TS. Hồ Huỳnh Quang Trí; GS.TS.
Nguyễn Quang Tuấn; PGS.TS. Nguyễn Hữu Ước; GS.TS. Nguyễn Lân
Việt; PGS.TS. Phạm Nguyễn Vinh; PGS.TS. Nguyễn Thị Bạch Yến.
Tham gia biên soạn: PGS.TS. Phạm Nguyễn Vinh, PGS.TS.Nguyễn
Văn Phan, TS.BS. Nguyễn Thị Thu Hoài, BS.CK1. Đỗ Văn Bửu Đan,
BS.CK2. Lê Thị Đẹp, TS.BS. Trần Vũ Minh Thư, ThS.BS. Hồ Minh
Tuấn, ThS.BS. Phạm Tuấn Việt, ThS.BS. Phạm Đỗ Anh Thư, BS.CK1.
Phạm Thục Minh Thủy.
Biên tập: Lương Bích Nhung.
2
MỤC LỤC
Trang
1. LỜI MỞ ĐẦU 3
2. ĐỊNH NGHĨA, TẦN SUẤT, NGUYÊN NHÂN VÀ
DIỄN TIẾN BỆNH
4
3. SINH LÝ BỆNH 5
4. CHẨN ĐOÁN, ĐÁNH GIÁ BAN ĐẦU VÀ THEO DÕI 8
5. ĐÁNH GIÁ NGUY CƠ VÀ DỰ PHÒNG ĐỘT TỬ
DO TIM
26
6. ĐIỀU TRỊ BỆNH NHÂN BỆNH CƠ TIM PHÌ ĐẠI 32
7. NHỮNG CÂN NHẮC ĐỜI SỐNG CHO BỆNH NHÂN
BCTPĐ
47
8. NHỮNG VẤN ĐỀ CHƯA ĐƯỢC GIẢI QUYẾT. 50
9. BỆNH CƠ TIM PHÌ ĐẠI TRẺ EM 54
10. RA QUYẾT ĐỊNH 65
11. TRUNG TÂM BỆNH CƠ TIM PHÌ ĐẠI ĐA NGÀNH 65
3
1. LỜI MỞ ĐẦU
Nhóm bệnh cơ tim được hiểu là các bệnh lý bắt nguồn từ cơ tim
dẫn đến các hậu quả về van tim, suy tim, loạn nhịp tim và đột tử. Các
bệnh cơ tim thường được phân loại: bệnh cơ tim dãn nở, bệnh cơ tim
phì đại, bệnh cơ tim hạn chế, bệnh cơ tim sinh loạn nhịp hay bệnh cơ
tim thất phải sinh loạn nhịp và một số bệnh khác. Phân loại MOGES
về bệnh cơ tim chi tiết hơn, bao gồm yếu tố di truyền trong sắp xếp.
Bệnh cơ tim phì đại (BCTPĐ) được phát hiện đầu tiên từ năm
1958 (Brock và Teare). Tần suất bệnh khá cao, ở người lớn là 1/200
đến 1/500. Di truyền của bệnh đã được xác định. Điều trị đúng, sống
còn của bệnh nhân gần như người bình thường. Chẩn đoán bệnh và
điều trị đã được chuẩn hóa. Khuyến cáo này dựa vào các tiến bộ gần
đây của nghiên cứu về BCTPĐ và các khuyến cáo của ACC/AHA và
khuyến cáo của hội Tim mạch châu Âu. Các quy tắc về phân loại
mức khuyến cáo và mức chứng cứ sắp xếp theo Bảng 1.
Bảng 1. Phân loại mức khuyến cáo và mức chứng cứ
Mức khuyến cáo
Loại 1 (Mạnh) (Lợi >>> Nguy cơ)
Loại 2a (Trung bình) (Lợi >> Nguy cơ)
Loại 2b (Yếu) (Lợi ≥ Nguy cơ)
Loại 3 (Không lợi) (Lợi = Nguy cơ)
Loại 3 (Có hại) (Nguy cơ > Lợi)
Mức chứng cứ
A
BR (Randomize, Ngẫu nhiên)
BNR (Nonradomized, Không ngẫu nhiên)
C-LD (Limited Date, Dữ liệu hạn chế)
C-EO (Expert Opinion, Ý kiến chuyên gia)
4
2. ĐỊNH NGHĨA, TẦN SUẤT, NGUYÊN NHÂN VÀ DIỄN TIẾN BỆNH
2.1. Định nghĩa và tần suất
Bệnh cơ tim phì đại (BCTPĐ), về lâm sàng là tình trạng bệnh
có biểu hiện phì đại đơn độc cơ tim, chủ yếu là dầy thất trái. Biểu
hiện này không là hậu quả của các bệnh hệ thống, bệnh tim hay
bệnh chuyển hóa khác. Tính cách di truyền của bệnh liên quan đến
sarcomere (đơn vị co cơ) cơ tim.
Chẩn đoán lâm sàng của bệnh dựa vào phương tiện hình ảnh học như
siêu âm tim 2D hay ảnh cộng hưởng từ, chụp cắt lớp điện toán. Bề dầy
vách tim cuối tâm trương ≥ 15 mm ở bất cứ vị trí nào của thất trái giúp
chẩn đoán. Bề dầy từ 13 – 14 mm trên người có mang gene BCTPĐ
hoặc người có bệnh sử gia đình có BCTPĐ cũng đủ giúp chẩn đoán.
BCTPĐ là bệnh di truyền thường gặp hiện diện trên toàn thế giới;
di truyền trên nhiễm sắc thể thường, tính trội, phân đều nam và nữ.
Tần suất bệnh tại Mỹ, trên người lớn, phì đại cơ tim không triệu
chứng cơ năng là 1:200 đến 1:500. Tần suất bệnh trên quần thể
chung có thể cao hơn.
2.2. Nguyên nhân
BCTPĐ được coi là bệnh tim đơn gene (monogenic cardiac
disease). Biến thể ở 1 trong 8 gene qui định proteins của đơn vị co
cơ cơ tim, dẫn đến dầy thất trái. Tuy nhiên, trên bệnh nhân BCTPĐ
chỉ từ 30 – 60% xác định được biến thể gây bệnh hoặc có khả năng
gây bệnh (likely pathogenic variant). Một số lớn bệnh nhân không tìm
ra được đột biến gây bệnh, có khả năng là cơ chế sinh lý bệnh khác
dẫn đến phì đại cơ tim.
Trên bệnh nhân BCTPĐ có gene của đơn vị co cơ gây bệnh, hai
gene thường gặp nhất (70%) liên quan đến chuỗi nặng beta myosin
7 (MYH7) và myosin-binding protein C (MYBPC3). Các gene khác
TNNI3, TNNT2, TPM1, MYL2, MYL3, ACTC1 chỉ xảy ra ở một số
ít bệnh nhân (1% đến 5%). Trong các gene này, trên 1500 biến thể
đã được xác định, phần lớn là biến thể riêng biệt (độc nhất của gia
đình cá thể). Thế hệ con, có 50% khả năng thừa hưởng biến thể này.
5
Cơ chế chính xác của biến thể gene đơn vị co cơ (sarcomere) dẫn
đến kiểu hình phì đại cơ tim chưa hiểu rõ. Gene của đơn vị co cơ đột
biến khởi kích sự thay đổi cơ tim, dẫn đến phì đại và sợi hóa. Hậu quả
là rối loạn chức năng tâm trương thất trái. Biến đổi này ảnh hưởng đến
cả động mạch vành, lá van hai lá và bộ máy dưới van hai lá.
2.3. Diễn tiến bệnh
Bệnh nhân BCTPĐ có thể có cuộc sống gần bình thường, không
có triệu chứng cơ năng, không cần điều trị chuyên sâu. Đây thường
là những bệnh nhân, được xác định bệnh ở tuổi trên 60. Các bệnh
nhân khác có thể phát hiện bệnh khi đã có biến cố (ví dụ: đột tử, suy
tim, đột quỵ, loạn nhịp thất, rung nhĩ). Các bệnh nhân này thường
xác định được biến thể gene đơn vị co cơ (sarcomere) hoặc là các
bệnh nhân được phát hiện bệnh từ tuổi trẻ.
Các nghiên cứu đoàn hệ về BCTPĐ cho thấy khoảng 30 – 40%
bệnh nhân sẽ có biến cố, bao gồm: 1) Đột tử; 2) Triệu chứng cơ năng
tiến triển nặng do nghẽn đường ra thất trái hoặc rối loạn chức năng
tâm trương; 3) Triệu chứng cơ năng suy tim tâm thu; 4) Rung nhĩ
kèm nguy cơ đột quỵ do huyết khối thuyên tắc.
Tuy vậy, các phương tiện điều trị hiện nay đã giúp giảm tử vong
bệnh nhân BCTPĐ dưới 1% / năm. Đặt ICD đã giúp ngăn ngừa đột tử
do loạn nhịp, do đó tử vong hiện nay của BCTPĐ thường do suy tim.
3. SINH LÝ BỆNH
Sinh lý bệnh (SLB) của BCTPĐ bao gồm: nghẽn động học đường
ra thất trái, hở van hai lá, rối loạn chức năng tâm trương, thiếu máu
cục bộ cơ tim, loạn nhịp tim và rối loạn thần kinh tự chủ.
3.1. Nghẽn đường ra thất trái
Khoảng 75% bệnh nhân BCTPĐ nghẽn đường ra thất trái lúc nghỉ
hoặc sau khởi kích (thủ thuật Valsalva, phun nitroglycerin, vận động
gắng sức, kích nhịp qua thông tim. Hai cơ chế chính là dầy vách thất
và biến đổi cấu trúc lá van hai lá và bộ máy dưới van; lá van dài hơn
và vận động tới trước van hai lá kỳ tâm thu góp phần nghẽn đường ra
6
thất trái, hở hai lá do giảm diện áp của hai lá van. Nghẽn đường ra thất
trái sẽ làm tăng áp lực buồng tống thất, hậu quả là vách dầy hơn, thiếu
máu cục bộ cơ tim và kéo dài thời gian thư dãn thất. Nghẽn đường ra
thất trái làm tăng nguy cơ suy tim và giảm xác suất sống còn.
Độ chênh áp tâm thu qua đường ra thất trái ≥ 30 mmHg được coi là
có nghẽn. Độ chênh áp lúc nghỉ hay sau khởi kích gắng sức ≥ 50 mmHg
cần được điều trị giảm bề dầy vách thất, giúp giảm nghẽn trên các bệnh
nhân có triệu chứng cơ năng không đáp ứng với điều trị nội khoa.
Tất cả bệnh nhân BCTPĐ, dù chênh áp tâm thu qua đường ra thất
trái lúc nghỉ dưới 30 mmHg, cần được làm thủ thuật khởi kích để xem
có nghẽn động học. Các thủ thuật này bao gồm: tư thế đứng, thủ
thuật Valsalva, hít amyl nitrite hay phun họng nitroglycerin, gắng sức
(lúc đói hoặc sau ăn). Siêu âm tim sẽ giúp khảo sát độ chênh áp tâm
thu qua buồng tống. Không sử dụng siêu âm Dobutamine để khảo
sát động học độ chênh áp qua đường ra thất trái do thiếu đặc hiệu.
Có thể khảo sát nghẽn đường ra thất trái bằng cộng hưởng từ
gắng sức hay qua thông tim.
3.2. Rối loạn chức năng tâm trương
Các yếu tố dẫn đến rối loạn chức năng tâm trương BCTPĐ bao
gồm: dầy vách tim, sợi hóa cơ tim, tăng áp lực trong buồng thất, co
thắt và dãn tâm thất không đồng nhất và thời gian nghỉ co cơ muộn
do rối loạn thu nhận lại ion calci trong tế bào.
Chụp ảnh cộng hưởng từ với tín hiệu muộn của gadolinium (LGE)
giúp tính mức sợi hóa, giúp tiên lượng chỉ định điều trị.
Triệu chứng cơ năng suy tim kèm khả năng gắng sức kém trên
bệnh nhân không nghẽn đường ra thất trái, cần được khảo sát bằng
siêu âm tim gắng sức hoặc thông tim kèm gắng sức.
3.3. Hở van hai lá
Hai cơ chế hở van hai lá trên BCTPĐ: nghẽn đường ra thất trái và
bất thường tiên phát lá van.
Hiện tượng vận động tới trước van hai lá kỳ tâm thu (SAM), dẫn
đến hai lá van áp không sát, dòng hở xảy ra ở giữa và cuối tâm thu.
7
Trên siêu âm tim Doppler màu, dòng hở hướng về phía sau hoặc
phía bên. Có thể làm siêu âm tim gắng sức để phát hiện hở van hai
lá và ước lượng độ nặng trên bệnh nhân BCTPĐ.
Bất thường tiên phát van hai lá trên BCTPĐ bao gồm độ dài lá van
gia tăng và bất thường vị trí gắn vào thành tim của cơ trụ. Một số bệnh
nhân BCTPĐ, cơ chế này có thể là cơ chế chính của hở van hai lá.
Khảo sát kỹ cơ chế hở van hai lá, rất cần thiết để có chỉ định can
thiệp xâm nhập.
3.4. Thiếu máu cục bộ cơ tim
Bất tương hợp giữa cung và cầu dẫn đến thiếu máu cục bộ
(TMCB) cơ tim trên bệnh nhân BCTPĐ.
Rối loạn chức năng vi mạch làm giảm dự trữ mạch vành, phì đại
trung mạc các động mạch vành xuyên thành, áp lực cao trong buồng
tim do nghẽn đường ra thất trái và cả xơ vữa động mạch vành ở
thượng mạc tim dẫn đến giảm cung cấp máu nuôi cơ tim. Nhu cầu
cơ tim cũng gia tăng do nghẽn đường ra thất trái. Mất quân bình sẽ
dẫn đến TMCB, sau đó nhồi máu cơ tim, phát hiện rõ bằng cộng
hưởng từ với LGE.
Thiếu máu cục bộ mỏm tim và nhồi máu có thể là một trong các
cơ chế của túi phình thất trái trên BCTPĐ, làm tăng nguy cơ suy tim
và rối loạn nhịp thất.
3.5. Rối loạn thần kinh tự chủ
Rối loạn thần kinh tự chủ trên BCTPĐ dẫn đến tổn thương hồi
phục tần số tim và dãn mạch không phù hợp. Đáp ứng huyết áp bất
thường xảy ra ở khoảng 25% bệnh nhân. Mất khả năng tăng huyết
áp tâm thu ít nhất 20 mmHg khi gắng sức hoặc giảm huyết áp tâm
thu trên 20 mmHg khi gắng sức, so sánh với mức huyết áp cao nhất
là dấu hiệu tiên lượng xấu.
Cần chú ý là đáp ứng huyết áp kiểu này, ngoài hệ thần kinh tự chủ,
còn do bất thường đổ đầy thất kỳ tâm trương hoặc nghẽn đường ra
thất trái. Do đó đáp ứng huyết áp bất thường có thể thay đổi sau điều
trị nội khoa hoặc phẫu thuật.
8
4. CHẨN ĐOÁN, ĐÁNH GIÁ BAN ĐẦU VÀ THEO DÕI
Xét nghiệm chẩn đoán
(ĐTĐ, CĐHA, di truyền)
(Xem hình 2 về chi tiết các
xét nghiệm di truyền)
Đánh giá toàn diện bước đầu
* Đánh giá nguy cơ đột tử do tim
* Làm nghiệm pháp gắng sức nếu có triệu
chứng, nếu nghi ngờ tắc nghẽn đường ra
thất trái hoặc để xác định mức độ cơ năng
nền của người bệnh
Theo dõi định kỳ mỗi 3 – 5 năm (2b)
Chỉ định chụp CHT tim để đánh giá nguy
cơ phải cấy ICD (nếu chưa cấy) hoặc để
xác định bất kỳ nghi ngờ nào về thay đổi
hình trái tim
Gia đình đã có đột biến
gây bệnh / đột biến có
khả năng gây bệnh
(P/LP)
Bệnh nhân có
đột biến gene
bệnh của gia đình
Không khuyến cáo làm các thăm dò
sâu hơn về lâm sàng và di truyền
(3: có hại)
Theo dõi định kỳ mỗi 1 – 2 năm hoặc khi
có triệu chứng (1)
Đánh giá định kỳ tình trạng lâm sàng nguy
cơ đột tử do tim (nếu bệnh nhân chưa cấy
ICD) hoặc đánh giá lại sớm hơn nếu bệnh
nhân có triệu chứng:
* Lâm sàng
* Siêu âm tim
* Holter điện tâm đồ
Sàng lọc bằng ĐTĐ, siêu âm tim
(Chụp CHT tim nếu siêu âm tim chưa
kết luận được), thời khoảng sàng
lọc xem bảng bên dưới (1)
Không triệu chứng
Đột biến chưa rõ
ý nghĩa
Đột biến gây bệnh /
đột biến có khả năng
gây bệnh
Kiểu hình âm tính
Kiểu hình dương tính
CÓ
Định kỳ mỗi 2 -3 năm (2b)
Nghiệm pháp gắng sức với
thảm chạy hoặc nghiệm pháp
gắng sức tim phổi để đánh
giá lại tình trạng cơ năng
Nghiệm pháp gắng sức với
thảm chạy hoặc xe đạp (1)
Cân nhắc đặc biệt:
* Siêu âm tim gắng sức nếu
chênh áp qua đường ra thất
trái < 50 mm Hg
* Nghiệm pháp gắng sức tim
phổi để xét dùng các biện
pháp điều trị suy tim nặng
Có triệu chứng
Nghi ngờ BCTPĐ hoặc tiền sử gia đình có BCTPĐ
KHÔNG
KHÔNG
CÓ hoặc KHÔNG RÕ
Theo dõi định kỳ mỗi 3 – 5 năm (2b)
Chỉ định chụp CHT tim để đánh giá nguy cơ phải
cấy ICD (nếu chưa cấy) hoặc để xác định bất kỳ
nghi ngờ nào về thay đổi hình trái tim
Định kỳ mỗi 2 – 3 năm
(2b)
Nghiệm pháp gắng sức
với thảm chạy hoặc
nghiệm pháp gắng sức
tim phổi để đánh giá lại
tình trạng cơ năng
Nghiệm pháp gắng sức với
thảm chạy hoặc xe đạp (1)
Cân nhắc đặc biệt:
* Siêu âm tim gắng sức nếu
chênh áp qua đường ra thất
trái < 50 mm Hg
* Nghiệm pháp gắng sức tim
phổi để xét dùng các biện
pháp điều trị suy tim nặng
Sàng lọc họ hàng bậc 1 chưa có triệu chứng của bệnh nhân bị BCTPĐ
Tuổi của đối tượng sàng lọc Thời điểm bắt đầu sàng lọc Thời khoảng theo dõi
Trẻ em và vị thành niên trong gia đình mang gene
bệnh và/hoặc có người biểu hiện BCTPĐ sớm
Tại thời điểm một thành viên khác trong gia đình được chẩn
đoán BCTPĐ
Mỗi 1 – 2 năm
Tất cả trẻ em và vị thành niên khác
Tại bất kỳ thời điểm nào sau khi một thành viên khác trong gia
đình được chẩn đoán BCTPĐ, nhưng trước tuổi dậy thì
Mỗi 2 – 3 năm
Người lớn
Tại bất kỳ thời điểm nào sau khi một thành viên khác được
chẩn đoán
Mỗi 3 – 5 năm
Xét nghiệm chẩn đoán
(ĐTĐ, CĐHA, di truyền)
(Xem hình 2 về chi tiết
các xét nghiệm di truyền)
Kiểu hình dương tính Kiểu hình âm tính
1
Gia đình đã có đột
biến gây bệnh / đột
biến có khả năng
gây bệnh (P/LP)
Bệnh nhân có đột
biến gene bệnh
của gia đình
Không khuyến cáo làm
các thăm dò sâu hơn về
lâm sàng và di truyền
(3: có hại)
3
2
4
5
Đánh giá lại
phân loại đột biến (1)
Sàng lọc bằng ĐTĐ, siêu
âm tim (Chụp CHT tim nếu
siêu âm tim chưa kết luận
được), thời khoảng sàng
lọc xem bảng bên dưới (1)
Đột biến gây
bệnh / đột biến
có khả năng
gây bệnh
Đột biến
chưa rõ
ý nghĩa
Không triệu chứng Có triệu chứng
Đánh giá toàn diện bước đầu
* Đánh giá nguy cơ đột tử do tim
* Làm nghiệm pháp gắng sức nếu có triệu chứng,
nếu nghi ngờ tắc nghẽn đường ra thất trái hoặc để
xác định mức độ cơ năng nền của người bệnh
Theo dõi định kỳ mỗi 1 – 2 năm
hoặc khi có triệu chứng (1)
Đánh giá định kỳ tình trạng lâm sàng nguy cơ đột tử
do tim (nếu bệnh nhân chưa cấy ICD) hoặc đánh
giá lại sớm hơn nếu bệnh nhân có triệu chứng:
* Lâm sàng
* Siêu âm tim
* Holter điện tâm đồ
Hình 1. Khuyến cáo đánh giá
và thăm dò đối với bệnh cơ tim phì đại
9
Màu sắc tương ứng với mức độ khuyến cáo trong Bảng 1. Thời
khoảng giữa những lần theo dõi định kỳ có thể dài hơn nếu bệnh
nhân vẫn ổn định sau nhiều lần đánh giá.
BCTPĐ, bệnh cơ tim phì đại; ĐTĐ, điện tâm đồ; CHT, cộng hưởng từ
tim; ICD, Implantable Cardioverter-Defibrillator, Máy phá rung cấy được.
4.1. Chẩn đoán lâm sàng
Loại MCC
Khuyến cáo về chẩn đoán, đánh giá ban đầu
và theo dõi bệnh nhân bị BCTPĐ
1 B-NR
1. Đối với bệnh nhân nghi ngờ bệnh cơ tim phì đại,
khám lâm sàng toàn diện và khai thác đầy đủ tiền
sử gia đình 3 thế hệ được khuyến cáo là một phần
của quy trình đánh giá chẩn đoán ban đầu (Bảng
2 và Bảng 3).
Bảng 2. Đặc điểm lâm sàng của bệnh nhân bị các bệnh lý kiểu
hình tương tự như bệnh cơ tim phì đại
Tuổi biểu
hiện bệnh
đặc trưng
Đặc điểm
lâm sàng
hệ thống
Nguyên nhân có
thể
Tiếp cận chẩn
đoán
Trẻ nhỏ
(0 – 12
tháng) và
trẻ mới
tập đi
Dị dạng,
chậm lớn,
nhiễm toan
chuyển hóa
Nhóm bệnh di
truyền do đột biến
trong đường tín
hiệu RAS/MAPK
(RASopathies)
Bệnh ứ glycogen
bẩm sinh, các bệnh
lý chuyển hóa hoặc
di truyền ty thể khác
Trẻ hoặc mẹ bị đái
tháo đường
Đánh giá về di
truyền
Sàng lọc rối loạn
chuyển hóa ở trẻ
sơ sinh
Xét nghiệm
chuyển hóa đặc
hiệu
Xét nghiệm gene
10
Tuổi biểu
hiện bệnh
đặc trưng
Đặc điểm
lâm sàng
hệ thống
Nguyên nhân có
thể
Tiếp cận chẩn
đoán
Giai đoạn
sớm trong
thời kỳ
thơ ấu
Phát triển
trí tuệ chậm
hoặc bất
thường, rối
loạn thị giác
hoặc thính
giác
Nhóm bệnh di
truyền do đột biến
trong đường tín
hiệu RAS/MAPK
(RASopathies)
Bệnh lý di truyền
ty thể
Sàng lọc sinh hóa
Xét nghiệm gene
Tuổi học
đường và
vị thành
niên
Yếu cơ
xương hoặc
rối loạn vận
động
Thất điều Friedrich,
bệnh Danon
Bệnh lý di truyền
ty thể
Sàng lọc sinh hóa
Đánh giá chức
năng thần kinh cơ
Xét nghiệm gene
Người lớn Rối loạn
vận động,
bệnh lý
thần kinh
ngoại biên,
rối loạn
chức năng
thận
Bệnh Anderson
– Fabry, thất điều
Friedrich, bệnh
lý thâm nhiễm
(amyloid), bệnh ứ
glycogen bẩm sinh
Sàng lọc sinh hóa
Đánh giá chức
năng thần kinh cơ
Xét nghiệm gene
11
Bảng 3. Sàng lọc bằng điện tâm đồ và siêu âm tim đối với
thành viên chưa có triệu chứng trong gia đình người bệnh*
Tuổi của họ hàng
bậc 1
Sàng lọc lần đầu
Điện tâm
đồ và siêu
âm tim
nhắc lại
Trẻ em và vị thành nên
trong gia đình có gene
bệnh lý hoặc gia đình
có biểu hiện bệnh sớm
Tại thời điểm một thành
viên khác trong gia đình
được chẩn đoán bệnh cơ
tim phì đại
Mỗi 1 – 2
năm
Tất cả trẻ em và vị
thành niên khác
Tại bất kỳ thời điểm nào
sau khi bệnh cơ tim phì
đại được phát hiện trong
gia đình nhưng không
được trễ hơn tuổi dậy thì
Mỗi 2 - 3
năm
Người lớn Tại thời điểm một thành
viên khác trong gia đình
được chẩn đoán bệnh cơ
tim phì đại
Mỗi 3 – 5
năm
* Bao gồm tất cả họ hàng bậc 1 chưa biểu hiện bệnh cơ tim phì
đại ra kiểu hình, chưa có triệu chứng đều có nguy cơ bị bệnh cơ
tim phì đại dựa trên tiền sử gia đình hoặc kiểu gene và đôi khi cả
những họ hàng xa hơn dựa trên đánh giá lâm sàng. Thời khoảng
giữa những lần sàng lọc có thể thay đổi (ví dụ: khi xuất hiện triệu
chứng mới hoặc tiền sử gia đình có người bị bệnh cơ tim phì đại
nặng hoặc biểu hiện muộn).
4.2. Siêu âm tim
Loại MCC
Khuyến cáo về siêu âm tim ở bệnh nhân bị
bệnh cơ tim phì đại
1 B-NR
1. Đối với bệnh nhân nghi ngờ bệnh cơ tim phì đại,
khuyến cáo sử dụng siêu âm tim qua thành ngực
để đánh giá ban đầu.
12
Loại MCC
Khuyến cáo về siêu âm tim ở bệnh nhân bị
bệnh cơ tim phì đại
1
B-NR
2. Đối với bệnh nhân bị bệnh cơ tim phì đại không
thay đổi tình trạng lâm sàng hoặc không có biến
cố, khuyến cáo siêu âm tim nhắc lại mỗi 1 – 2
năm để đánh giá mức độ phì đại cơ tim, tắc nghẽn
đường ra thất trái, hở hai lá và chức năng cơ tim
(Hình 1).
C-LD
Người
lớn
1 B-NR
3. Đối với bệnh nhân bị bệnh cơ tim phì đại có
thay đổi tình trạng lâm sàng hoặc có biến cố mới
xuất hiện, khuyến cáo siêu âm qua thành ngực
nhắc lại.
1 B-NR
4. Đối với bệnh nhân bị bệnh cơ tim phì đại có
chênh áp qua đường ra thất trái lúc nghỉ dưới 50
mmHg, khuyến cáo siêu âm tim qua thành ngực
với các nghiệm pháp kích thích.
1 B-NR
5. Đối với bệnh nhân bị bệnh cơ tim phì đại có triệu
chứng không có chênh áp qua đường ra thất trái ≥
50 mmHg lúc nghỉ và sau nghiệm pháp kích thích
trên siêu âm tim qua thành ngực, siêu âm tim gắng
sức qua thành ngực được khuyến cáo để phát
hiện và lượng hóa tắc nghẽn đường ra thất trái.
1 B-NR
6. Đối với bệnh nhân bị bệnh cơ tim phì đại được
phẫu thuật giải phóng tắc nghẽn đường ra thất trái,
siêu âm tim qua thực quản trong phẫu thuật được
khuyến cáo để đánh giá giải phẫu và chức năng
van hai lá cũng như mức độ tắc nghẽn đường ra
thất trái tồn dư khi cắt gọt cơ vách liên thất.
1 B-NR
7. Đối với bệnh nhân bị bệnh cơ tim phì đại được
can thiệp làm mỏng vách liên thất bằng cồn, khu-
yến cáo sử dụng siêu âm tim qua thành ngực hoặc
qua thực quản trong can thiệp kết hợp tiêm chất
cản âm vào các nhánh vách của động mạch vành.
13
Loại MCC
Khuyến cáo về siêu âm tim ở bệnh nhân bị
bệnh cơ tim phì đại
1 B-NR
8. Đối với các bệnh nhân bị bệnh cơ tim phì đại
sau can thiệp hoặc phẫu thuật làm mỏng vách liên
thất, siêu âm tim qua thành ngực trong vòng 3 – 6
tháng sau thủ thuật được khuyến cáo để đánh giá
hiệu quả phẫu thuật hoặc can thiệp.
1 B-NR
9. Sàng lọc: Đối với họ hàng bậc 1 của bệnh nhân
bị bệnh cơ tim phì đại, khuyến cáo sử dụng siêu
âm tim qua thành ngực như một phần của sàng
lọc bước đầu và theo dõi định kỳ (Hình 1, Bảng 3).
1 B-NR
10. Sàng lọc: Những người mang gene bệnh
nhưng chưa biểu hiện ra kiểu hình, khuyến cáo
siêu âm tim định kỳ với thời khoảng phụ thuộc vào
lứa tuổi (1 – 2 năm đối với trẻ em và vị thành niên,
3 – 5 năm đối với người lớn) và khi có thay đổi tình
trạng lâm sàng (Hình 1, Bảng 3).
2a C-LD
11. Đối với bệnh nhân bị bệnh cơ tim phì đại, siêu
âm tim qua thực quản có thể hữu ích nếu siêu âm
tim qua thành ngực chưa đủ để đưa ra quyết định
điều trị, hoặc trong trường hợp bệnh nhân dự định
phẫu thuật giải phóng đường ra thất trái, cần loại
trừ có màng ngăn dưới van động mạch chủ hoặc
hở hai lá thứ phát do bất thường bộ máy van hai
lá, hay trong trường hợp cần đánh giá khả năng
can thiệp làm mỏng vách liên thất bằng cồn.
2a B-NR
12. Đối với bệnh nhân bị bệnh cơ tim phì đại khu
trú vùng mỏm hoặc phình mỏm hoặc dạng phì đại
không điển hình chưa kết luận được bằng hình
ảnh siêu âm tim qua thành ngực, nên tiến hành
siêu âm tim với chất cản âm đường tĩnh mạch, đặc
biệt khi các phương tiện chẩn đoán hình ảnh khác
như chụp cộng hưởng từ tim không khả dụng
hoặc bị chống chỉ định,
14
Loại MCC
Khuyến cáo về siêu âm tim ở bệnh nhân bị
bệnh cơ tim phì đại
2a C-LD
13. Đối với bệnh nhân bị bệnh cơ tim phì đại chưa
có triệu chứng và không có chênh áp qua đường
ra thất trái ≥ 50 mmHg lúc nghỉ và sau nghiệm
pháp kích thích trên siêu âm tim qua thành ngực,
nên tiến hành siêu âm tim gắng sức qua thành
ngực để phát hiện và lượng hóa tắc nghẽn đường
ra thất trái.
4.3. Chụp cộng hưởng từ tim (Cardiovascular Magnetic Resonance)
Loại MCC Khuyến cáo về chụp cộng hưởng từ tim
1 B-NR
1. Đối với bệnh nhân nghi ngờ bệnh cơ tim phì
đại với hình ảnh siêu âm tim chưa đủ để kết luận,
chụp cộng hưởng từ tim được chỉ định để làm rõ
chẩn đoán.
1 B-NR
2. Đối với bệnh nhân có dầy thất trái và nghi ngờ
chẩn đoán khác bao gồm bệnh cơ tim thâm nhiễm
hoặc các bệnh lý tích lũy chuyển hóa hoặc tim của
vận động viên, chụp cộng hưởng từ tim là thăm dò
rất có ích (Hình 1).
1 B-NR
3. Đối với bệnh nhân bị bệnh cơ tim phì đại chưa
được xếp vào nhóm nguy cơ đột tử cao hoặc
những bệnh nhân chưa đủ bằng chứng để chỉ định
cấy máy phá rung cấy được (ICD) sau khi đánh
giá lâm sàng bao gồm tiền sử bản thân / gia đình,
siêu âm tim và theo dõi điện tâm đồ lưu động,
chụp cộng hưởng từ tim mang lại lợi ích từ việc
đánh giá độ dầy thành thất trái tối đa, phân suất
tống máu thất trái, phình mỏm thất trái và mức độ
sợi hóa cơ tim trên hình ảnh tăng tín hiệu muộn
sau tiêm Gadolinium (LGE).
15
Loại MCC Khuyến cáo về chụp cộng hưởng từ tim
1 B-NR
4. Đối với bệnh nhân bị bệnh cơ tim phì đại tắc
nghẽn với cơ chế tắc nghẽn chưa rõ ràng trên siêu
âm tim, chụp cộng hưởng từ tim được chỉ định
để lựa chọn bệnh nhân và lên kế hoạch can thiệp
hoặc phẫu thuật làm mỏng vách liên thất.
2b C-EO
5. Đối với bệnh nhân bị bệnh cơ tim phì đại, có
thể xem xét chụp cộng hưởng từ có tiêm thuốc
đối quang từ định kỳ (mỗi 3 – 5 năm) để phân tầng
nguy cơ đột tử do tim để đánh giá sự thay đổi hình
ảnh tăng tín hiệu muộn sau tiêm Gadolinium và
những biến đổi hình thái khác bao gồm phân suất
tống máu, tiến triển của phình mỏm tim và độ dầy
thành thất trái (Hình 1, Bảng 4).
Bảng 4. Các yếu tố nguy cơ lâm sàng để phân tầng nguy cơ
đột tử do tim ở bệnh nhân BCTPĐ
Tiền sử gia
đình có người
đột tử do
bệnh cơ tim
phì đại
Đột tử xác định hoặc nghi ngờ do bệnh cơ tim phì
đại ở người dưới 50 tuổi thuộc họ hàng bậc 1 hoặc
gần hơn. Họ hàng gần thường được tính là họ
hàng bậc 2, tuy nhiên nếu có nhiều trường hợp đột
tử trong họ hàng bậc 3 cũng được coi là có ý nghĩa.
Dầy thất trái
nặng
Thành thất trái dầy ≥ 30 mm tại bất kỳ vùng cơ tim
nào trên hình ảnh siêu âm hoặc chụp cộng hưởng
từ tim; có thể xem xét mức ranh giới ≥ 28 mm.
Đối với bệnh nhi bị bệnh cơ tim phì đại, chưa có
ngưỡng độ dầy thành tim tuyệt đối và Z-score; tuy
nhiên nên lưu ý độ dầy thành thất trái tối đa tương
ứng Z-score ≥ 20 (hoặc trên 10 kèm theo các yếu
tố nguy cơ khác)
16
Ngất không
giải thích
được
≥ 1 lần mất ý thức cấp tính không giải thích được
nguyên nhân khác, đánh giá dựa trên bệnh sử
không giống ngất do nguyên nhân thần kinh
(cường phế vị) hoặc tắc nghẽn đường ra thất trái,
đặc biệt xảy ra trong vòng 6 tháng tại thời điểm
đánh giá (xảy ra quá 5 năm không có ý nghĩa).
Bênh cơ tim
phì đại có rối
loạn chức
năng thất trái
Rối loạn chức năng tâm thu với phân suất tống
máu dưới 50% trên siêu âm tim hoặc chụp cộng
hưởng từ tim.
Phình mỏm
thất trái
Phình mỏm được định nghĩa là một vùng cơ tim
thành mỏng vô động hoặc vận động nghịch thường
nằm tại vị trí xa nhất của thất trái, không phụ thuộc
vào kích thước.
Tăng tín hiệu
muộn lan
tỏa sau tiêm
Gadolinium
Tăng tín hiệu muộn sau tiêm Gadolinium lan tỏa
trên diện rộng, thể hiện sự sợi hóa cơ tim, được
lượng hóa hoặc ước tính bằng quan sát, xuất hiện
trên trên 15% khối cơ thất trái (Tăng tín hiệu muộn
lan tỏa sau tiêm Gadolinium chưa rõ là nguy cơ đối
với bệnh nhi).
Nhịp nhanh
thất không
kéo dài trên
điện tâm đồ
lưu động
Nhịp nhanh thất không kéo dài xuất hiện dầy (≥ 3 cơn),
kéo dài (≥ 10 nhịp) với tần số nhanh (hơn 200 chu kỳ
/ phút) trên điện tâm đồ lưu động 24 – 48 giờ. Đối với
bệnh nhi, tần số nhịp nhanh thất vượt quá 20% so với
tần số nhịp xoang nền được coi là có ý nghĩa.
4.4. Chụp cắt lớp điện toán tim
Loại MCC
Khuyến cáo về chụp cắt lớp điện toán tim ở bệnh
nhân bị bệnh cơ tim phì đại
2b C-LD
1. Đối với bệnh nhân người lớn nghi ngờ bệnh cơ
tim phì đại, có thể xem xét chụp cắt lớp điện toán
tim để chẩn đoán nếu siêu âm tim chưa đủ để chẩn
đoán và chụp cộng hưởng từ tim không khả dụng.
17
Chụp cắt lớp điện toán tim có độ phân giải rất cao cho phép đánh
giá rõ nét cấu trúc thất trái (bao gồm dạng phì đại, đo độ dầy thành thất
trái, phát hiện màng dưới van động mạch chủ và huyết khối trong các
buồng tim). Các nghiên cứu nhỏ cho thấy khả năng đánh giá sợi hóa cơ
tim của chụp cắt lớp điện toán, mặc dù kỹ thuật này dẫn đến bệnh nhân
bị phơi nhiễm tia X và cũng cần nghiên cứu chứng minh giá trị. Ngoài
cấu trúc cơ tim, chụp cắt lớp điện toán tim còn đánh giá giải phẫu động
mạch vành bao gồm hẹp, bất thường xuất phát các động mạch vành.
Nhược điểm của chụp cắt lớp điện toán là sử dụng bức xạ ion hóa và
thuốc cản quang chứa iod với độ phân giải thời gian thấp hơn siêu âm
tim. Chụp cắt lớp điện toán mạch máu sẽ được bàn luận trong phần 4.6.
Mặc dù ít được sử dụng, chụp cắt lớp điện toán tim có thể mang
lại thông tin có giá trị khi hình ảnh siêu âm tim hạn chế và chụp cộng
hưởng từ tim bị chống chỉ định hoặc không khả dụng và là một trong
các phương tiện để đánh giá giải phẫu động mạch vành.
4.5. Đánh giá rối loạn nhịp
Loại MCC Khuyến cáo về đánh giá rối loạn nhịp
1 B-NR
1. Đối với bệnh nhân bị bệnh cơ tim phì đại, khuyến cáo
sử dụng điện tâm đồ 12 chuyển đạo để đánh giá ban
đầu và theo dõi định kỳ (mỗi 1 – 2 năm) (Hình 1, Bảng 3).
1 B-NR
2. Đối với bệnh nhân bị bệnh cơ tim phì đại, theo
dõi điện tâm đồ lưu động 24 – 48 giờ được khuyến
cáo để đánh giá ban đầu và theo dõi định kỳ (mỗi
1 – 2 năm) để xác định những bệnh nhân có nguy
cơ đột tử do tim và hướng dẫn xử trí các rối loạn
nhịp (Hình 1).
1 B-NR
3. Đối với bệnh nhân bị bệnh cơ tim phì đại xuất hiện
hồi hộp đánh trống ngực hoặc cảm giác lâng lâng,
khuyến cáo theo dõi điện tâm đồ trên 24 giờ hoặc
dùng thiết bị theo dõi biến cố, không có ý nghĩa chẩn
đoán nếu bệnh nhân không có triệu chứng trong quá
trình theo dõi.
18
Loại MCC Khuyến cáo về đánh giá rối loạn nhịp
1 B-NR
4. Đối với họ hàng bậc 1 của bệnh nhân bị bệnh cơ tim
phì đại, điện tâm đồ 12 chuyển đạo được khuyến cáo là
một thăm dò trong quá trình sàng lọc (Hình 1, Bảng 3).
2a B-NR
5. Đối với bệnh nhân bị bệnh cơ tim phì đại có thêm
các yếu tố nguy cơ gây rung nhĩ như dãn nhĩ trái,
tuổi cao, suy tim NYHA III- IV có chỉ định dùng thuốc
chống đông, nên theo dõi điện tâm đồ lưu động
trong thời gian dài hơn để sàng lọc rung nhĩ trong
lần đánh giá đầu tiên cũng như theo dõi định kỳ (mỗi
1 – 2 năm) (Hình 1).
2b C-EO
6. Đối với bệnh nhân bị bệnh cơ tim phì đại không có
các yếu tố nguy cơ gây rung nhĩ nhưng có chỉ định dùng
thuốc chống đông, có thể xem xét theo dõi điện tâm đồ
lưu động trong thời gian dài hơn để phát hiện cơn rung
nhĩ kịch phát không có triệu chứng trong lần đánh giá
đầu tiên cũng như theo dõi định kỳ (mỗi 1 – 2 năm).
4.6. Chụp mạch và thăm dò huyết động xâm nhập
Loại MCC
Khuyến cáo về chụp mạch và thăm dò huyết
động xâm nhập
1 B-NR
1. Khuyến cáo đánh giá huyết động xâm nhập trên
thông tim đối với bệnh nhân bị bệnh cơ tim phì đại được
lựa chọn để can thiệp / phẫu thuật làm mỏng vách liên
thất và những bệnh nhân chưa rõ mức độ tắc nghẽn
đường ra thất trái trên các thăm dò không xâm nhập.
1 B-NR
2. Khuyến cáo chụp động mạch vành qua da đối
với bệnh nhân bị bệnh cơ tim phì đại có triệu chứng
hoặc bằng chứng thiếu máu cục bộ cơ tim.
1 B-NR
3. Khuyến cáo chụp động mạch vành (qua da hoặc
MSCT) trước phẫu thuật giải phóng tắc nghẽn
đường ra thất trái đối với bệnh nhân bị bệnh cơ tim
phì đại có nguy cơ bệnh mạch vành do xơ vữa.
19
4.7. Nghiệm pháp gắng sức
Loại MCC Khuyến cáo về đánh giá rối loạn nhịp
1 B-NR
1. Đối với bệnh nhân bị bệnh cơ tim phì đại có triệu
chứng không có chênh áp qua đường ra thất trái ≥
50 mmHg lúc nghỉ và sau nghiệm pháp kích thích
trên siêu âm tim qua thành ngực, siêu âm tim gắng
sức qua thành ngực được khuyến cáo để phát hiện
và lượng hóa tắc nghẽn đường ra thất trái.
1 B-NR
2. Đối với bệnh nhân bị bệnh cơ tim phì đại không
tắc nghẽn và suy tim rất nặng (NHYA II – IV dù đã
điều trị nội khoa tối ưu), nên tiến hành nghiệm pháp
gắng sức tim phổi để lượng hóa mức độ hạn chế cơ
năng của người bệnh và giúp lựa chọn bệnh nhân
cần ghép tim hay đặt thiết bị hỗ trợ tuần hoàn cơ học.
2a B-NR
3. Đối với bệnh nhân bị bệnh cơ tim phì đại, nên
thực hiện nghiệm pháp gắng sức thể lực để xác định
mức độ cơ năng và tiên lượng bệnh nhân trong lần
đánh giá đầu tiên.
2a C-LD
4. Đối với bệnh nhân bị bệnh cơ tim phì đại chưa
có triệu chứng và không có chênh áp qua đường ra
thất trái ≥ 50 mmHg lúc nghỉ và sau nghiệm pháp
kích thích trên siêu âm tim qua thành ngực, nên tiến
hành siêu âm tim gắng sức qua thành ngực để phát
hiện và lượng hóa tắc nghẽn đường ra thất trái.
2b C-EO
5. Nên làm nghiệm pháp gắng sức thể lực đối với
bệnh nhân bị bệnh cơ tim phì đại tắc nghẽn được
xem xét can thiệp hoặc phẫu thuật làm mỏng vách
liên thất với tình trạng cơ năng hoặc triệu chứng
không rõ ràng (Hình 1).
2b C-EO
6. Có thể xem xét làm nghiệm pháp gắng sức thể
lực mỗi 2 – 3 năm đối với bệnh nhân bị bệnh cơ
tim phì đại có tình trạng cơ năng hoặc triệu chứng
không rõ ràng (Hình 1).
20
4.8. Di truyền học và tầm soát gia đình
Loại MCC Khuyến cáo về di truyền và tầm soát gia đình
1 B
1. Ở người BCTPĐ, cần đánh giá sự di truyền trong
gia đình qua việc tìm hiểu tiền căn gia đình 3 thế hệ.
1 B
2. Ở người BCTPĐ, xét nghiệm di truyền giúp phát
hiện thành viên gia đình có nguy cơ phát triển BCTPĐ.
1 B
3. Ở người bệnh có biểu hiện lâm sàng không điển
hình hoặc nghi ngờ nguyên nhân di truyền khác
BCTPĐ, xét nghiệm di truyền phát hiện bệnh lý có
kiểu hình BCTPĐ nên được chỉ định.
1 B
4. Ở người BCTPĐ được chỉ định xét nghiệm di
truyền, tư vấn di truyền trước và sau khi có kết quả
xét nghiệm nên được thực hiện bởi chuyên gia về di
truyền trong bệnh tim mạch để cùng với người bệnh
đưa ra quyết định. (shared decision-making process)
1 B
5. Khi thực hiện xét nghiệm di truyền ở người
BCTPĐ, bộ gene ban đầu được chỉ định nên bao
gồm các gene có bằng chứng mạnh mẽ liên quan
đến BCTPĐ.
1 B
6. Những người thân trực hệ hàng thứ nhất của
người BCTPĐ mang đột biến gây bệnh hoặc có khả
năng gây bệnh nên được tầm soát lâm sàng (điện
tâm đồ và siêu âm tim 2 chiều) và tầm soát di truyền.
1 B
7. Ở gia đình với tiền căn có người đột tử không rõ
nguyên nhân và được chẩn đoán BCTPĐ sau tử
vong, xét nghiệm di truyền nên được chỉ định nhằm
dễ dàng tầm soát di truyền và lâm sàng cho người
thân trực hệ hàng thứ nhất.
1 B
8. Ở những người BCTPĐ đã làm xét nghiệm di
truyền, việc tái phân loại biến thể nên thực hiện nhiều
lần và kết quả tái đánh giá có thể làm thay đổi cách
tầm soát lâm sàng và di truyền trong gia đình họ.
21
Loại MCC Khuyến cáo về di truyền và tầm soát gia đình
1 B
9. Ở những gia đình BCTPĐ, tư vấn trước thụ thai,
trước sinh và di truyền nên được thực hiện.
2b B
10. Ở người BCTPĐ được chỉ định xét nghiệm di
truyền, tư vấn di truyền trước và sau khi có kết quả
xét nghiệm nên được thực hiện bởi chuyên gia về di
truyền trong bệnh tim mạch để cùng với người bệnh
đưa ra quyết định.
2b B
11. Ở người BCTPĐ mang VUS, sự hữu ích của xét
nghiệm di truyền về mặt lâm sàng cho những người
thân có kiểu hình âm vì mục đích tái phân loại biến
thể là không chắc chắn.
3 B
12. Người BCTPĐ có kết quả xét nghiệm di truyền
không mang đột biến gây bệnh (biến thể lành tính,
có khả năng lành tính), tầm soát di truyền gia đình
không hữu ích.
3 B
13. Tầm soát gia đình không được chỉ định cho
những người thân có kiểu gene âm ở những gia
đình có BCTPĐ kiểu gene dương, trừ khi biến thể
hạ bậc trong tái phân loại thành VUS, biến thể lành
tính, có khả năng lành tính trong thời gian theo dõi.
VUS, Variant Of Unknown Significance , Biến thể không rõ ý nghĩa
Xác định chẩn đoán. Thông qua việc xác định đột biến ở bệnh
nhân BCTPĐ, người thân trực hệ hàng thứ nhất của người bệnh
bao gồm con cái, anh chị em ruột, cha mẹ có thể được phát hiện
mang gene đột biến dù không có bất cứ biểu hiện của BCTPĐ bằng
xét nghiệm di truyền. Nói cách khác, xét nghiệm di truyền giúp phát
hiện bệnh ở giai đoạn tiền lâm sàng. Bên cạnh đó, những bệnh nhân
có chẩn đoán BCTPĐ không chắc chắn trên lâm sàng cần được chỉ
định xét nghiệm di truyền để xác định chẩn đoán.
Chẩn đoán phân biệt. Có một số bệnh có kiểu hình giống
BCTPĐ. Những bệnh lý này do đột biến gene không phải protein
liên quan đến sự co cơ, các đột biến đó bao gồm đột biến trên gene
22
PRKAG2, tiểu đơn vị điều hòa của adenosine monophosphate-
activated protein kinase (AMPK); và gene LAMP2 (bệnh Danon),
protein màng liên quan lysosome trên nhiễm sắc thể giới tính
X; gene mã hóa lysosomal hydrolase, α-galactosidase GLA
(bệnh Fabry), bệnh cơ tim do thâm nhiễm amyloidosis liên quan
transthyretin và bệnh liên quan đến RASopathies. Kết quả xét
nghiệm di truyền trong một số trường hợp làm thay đổi phương
pháp điều trị như trong bệnh Fabry với điều trị thay thế men và điều
trị lâm sàng tích cực hơn với bệnh Danon.
Tầm soát di truyền gia đình. Đột biến gây bệnh và có khả năng
gây bệnh ở người BCTPĐ được phát hiện sau kết quả xét nghiệm
di truyền rất có ý nghĩa lâm sàng. Kết quả này giúp làm sáng tỏ
chẩn đoán ở người BCTPĐ và thực hiện tầm soát di truyền ở những
người trong gia đình có nguy cơ mắc bệnh. Những thành viên có
nguy cơ mắc bệnh là những người thân trực hệ hàng thứ nhất bao
gồm cha mẹ, anh chị và con cái của người BCTPĐ. Khi thực hiện
tầm soát di truyền gia đình, những người thân không mang đột biến
gây bệnh hoặc có khả năng gây bệnh có thể không cần theo dõi lâm
sàng lâu dài. Những người thân mang đột biến gây bệnh hoặc có
khả năng gây bệnh sẽ được tầm soát lâm sàng (hỏi bệnh sử, thăm
khám lâm sàng, điện tâm đồ 12 chuyển đạo, siêu âm tim) định kỳ.
Khi người BCTPĐ có kết quả xét nghiệm di truyền âm tính (có nghĩa
là không mang đột biến gây bệnh hoặc có khả năng gây bệnh) hoặc
xét nghiệm di truyền không được thực hiện, người thân của họ cũng
cần được tầm soát lâm sàng định kỳ vì tuổi khởi phát và biểu hiện
lâm sàng của bệnh thay đổi ngay cả ở các thành viên trong cùng
một gia đình.
Kết quả VUS ở người BCTPĐ không có giá trị lâm sàng nhiều.
Cách tầm soát gia đình tương tự như trong trường hợp kết quả âm
tính. VUS cần được tái đánh giá và cách tầm soát gia đình thay đổi
tùy vào kết quả tái đánh giá biến thể.
23
Tư vấn di truyền. Xét nghiệm di truyền cần được tư vấn đầy đủ
trước khi thực hiện về lợi ích và nguy cơ (tâm lý, đạo đức,bảo hiểm)
khi đột biến gây bệnh được xác định. Kết quả xét nghiệm di truyền
cần được giải thích rõ ràng dù kết quả dương tính hay âm tính vì kết
quả này liên quan đến việc chẩn đoán bệnh ở người BCTPĐ và tầm
soát di truyền gia đình. Vì tính thấm di truyền trong BCTPĐ thay đổi
nên trước khi mang thai, cặp đôi có người BCTPĐ nên được tư vấn
đầy đủ về khả năng truyền bệnh cho con. Tư vấn di truyền nên được
thực hiện cả cho trường hợp sau sinh.
Xét nghiệm di truyền trong BCTPĐ có thể được thực hiện với
giải trình tự bộ gene, toàn bộ exon, toàn bộ bộ gene. BCTPĐ là
bệnh di truyền do đột biến trên các gene liên quan đến đơn vị co
cơ (sarcomere). Vì vậy, bộ gene được chỉ định trong xét nghiệm di
truyền mang các gene mã hóa protein trên đơn vị co cơ(50)
. Bộ 8
gene gồm MYH7, MYBPC3, TNNI3, TNNT2, TPM1, MYL2, MYL3
và ACTC1 có khả năng phát hiện đột biến liên quan đến bệnh ở
30% số bệnh nhân không có tiền căn gia đình BCTPĐ và 60% số
bệnh nhân có tiền căn gia đình bệnh lý này. Ở thời điểm hiện tại,
nhiều nghiên cứu cho thấy, việc mở rộng bộ gene lớn hơn không
làm tăng khả năng chẩn đoán bệnh. Những nghiên cứu gần đây
cho thấy có khoảng 40% số người BCTPĐ không mang đột biến
trên gene mã hóa protein của đơn vị co cơ, những đột biến trên
gene không liên quan đơn vị co cơ được phát hiện. Vì vậy, trong
trường hợp người bệnh BCTPĐ âm tính sau khi làm xét nghiệm
di truyền với bộ gene ban đầu, giải toàn bộ exon hoặc toàn bộ bộ
gene có thể được chỉ định tiếp theo sau khi tư vấn cho người bệnh
về khả năng dương tính thấp và phát hiện thêm những đột biến liên
quan bệnh lý khác.
Xác định và phân loại biến thể. Tiêu chí trong khuyến cáo của
tổ chức “The American College of Medical Genetics and Genomics
(ACMG) 2015 được sử dụng trong xếp loại biến thể hiện nay, các
24
biến thể có thể được xếp thành năm loại: gây bệnh (pathogenic), có
thể gây bệnh (likely pathogenic), biến thể không rõ ý nghĩa (VUS),
có thể lành tính (likely benign) và lành tính (benign). Sự xếp loại này
được tiến hành dựa trên nhiều loại bằng chứng bao gồm: tần suất
của biến thể trong cộng đồng, sự di truyền trong gia đình của biến
thể liên quan đến bệnh, dự đoán về hậu quả của biến thể lên chức
năng sinh học. Trong đó, bằng chứng lâm sàng như mức độ liên
quan giữa biến thể với bệnh trong cộng đồng và sự di truyền của
biến thể trong gia đình cùng với bệnh là nhóm bằng chứng được ưu
tiên xem xét. Vì vậy, kết quả xếp loại biến thể có thể thay đổi theo
thời gian. Thời gian tái đánh giá được khuyên là mỗi vài năm. Kết
quả tái đánh giá có thể là tăng cấp độ (từ VUS sang đột biến gây
bệnh hoặc có khả năng gây bệnh) hoặc giảm cấp độ (từ đột biến
đột biến gây bệnh hoặc có khả năng gây bệnh thành VUS, lành tính
hoặc có khả năng lành tính). Kết quả này làm thay đổi cách theo dõi
tầm soát gia đình. Trong một báo cáo, có khoảng 11% biến thể tăng
hoặc giảm cấp độ sau 6 năm khi được tái phân loại. Điều này càng
cho thấy, việc diễn dịch kết quả xét nghiệm di truyền có thể thay đổi
theo thời gian và cần có kế hoạch thông báo kết quả tái đánh giá
biến thể cho người bệnh bởi bác sĩ điều trị, phòng xét nghiệm, nhân
viên tư vấn di truyền.
Cho đến thời điểm hiện tại, chưa có bằng chứng mạnh mẽ xác
nhận mối liên hệ kiểu gene - kiểu hình; dù một số nghiên cứu cho
thấy nhiều đột biến trên cùng một bệnh nhân cho thấy làm tăng khả
năng suy tim, đột biến TNNT2 có liên quan đến xuất độ đột tử cao
dù phì đại không nhiều như những đột biến khác, bệnh nhân BCTPĐ
đã được xác định đột biến gene mã hóa protein trên đơn vị co cơ có
biến chứng lâm sàng nặng hơn BCTPĐ không rõ nguyên nhân kể
cả đột tử. Vì vậy, kết quả của xét nghiệm di truyền không ảnh hưởng
đến quyết định đặt Máy phá rung cấy được cho người bệnh (ICD).
25
Biến thể LP/P
Xét nghiệm di truyền
VUS/LB/B
hoặc không có biến thể
Tái phân loại
LP/P
Tái phân loại
VUS/LB/B
Tái đánh giá thường xuyên
để tái phân loại biến thể
Di truyền gia đình Lâm sàng gia đình
Dương tính Âm tính
Theo dõi
thường xuyên
Chẩn đoán
BCTPĐ
Không chứng cứ
có BCTPĐ
X
xác định được biến thể
Xét XNDT tầng
thứ 2 cho người
BCTPĐ nếu
không xác định
được biến thể
Tái đánh giá
thường xuyên để tái
phân loại biến thể
Tái phân loại
VUS/LB/B
Dương tính Âm tính
Theo dõi Theo dõi lâm sàng
thường xuyên
thường xuyên
?Đánh giá thêm
lâm sàng hoặc
XNDT không
được khuyến cáo
Chẩn đoán
BCTPĐ
Không chứng cứ
có BCTPĐ
Hình 2. Tầm soát gia đình người bệnh cơ tim phì đại
LP, Likely Pathogenic, Có khả năng gây bệnh; P, Parthogenic, Gây
bệnh; VUS, Variant Of Unknown Significance, Biến thể không rõ ý
nghĩa; LB, Likely Benign, Có khả năng lành tính; B, Benign, lành tính;
BCTPĐ, Bệnh cơ tim phì đại. XNDT, Xét nghiệm di truyền.
4.9. Kiểu gene dương - kiểu hình âm
Loại MCC Khuyến cáo về người kiểu gene dương - kiểu hình âm
1 B
1. Người kiểu gene dương - kiểu hình âm cần được
đánh giá định kỳ lâm sàng bao gồm điện tâm đồ và
hình ảnh học tim mạch mỗi 1 – 2 năm ở trẻ em và
thanh thiếu niên; mỗi 3 – 5 năm ở người lớn và khi tình
trạng lâm sàng thay đổi.
26
Loại MCC Khuyến cáo về người kiểu gene dương - kiểu hình âm
2a C
2. Người kiểu gene dương - kiểu hình âm có thể tham
gia thi đấu thể thao chuyên nghiệp ở bất kỳ mức hoạt
động thể lực nào.
3 B
3. Ở người kiểu gene dương - kiểu hình âm, ICD
không được chỉ định đề phòng ngừa đột tử tiên phát.
5. ĐÁNH GIÁ NGUY CƠ VÀ DỰ PHÒNG ĐỘT TỬ DO TIM
5.1. Đánh giá nguy cơ đột tử do tim
Loại MCC Khuyến cáo về đánh giá nguy cơ đột tử do tim
1 B-NR
1. Ở những bệnh nhân BCTPĐ, việc đánh giá nguy
cơ đột tử do tim bằng biện pháp không xâm nhập
một cách toàn diện và có hệ thống ở lần thăm
khám đầu tiên và mỗi 1 đến 2 năm sau đó được
khuyến cáo và nên bao gồm việc đánh giá các yếu
tố nguy cơ sau (Hình 1, Hình 3 và Bảng 4):
a. Tiền sử bệnh nhân có ngừng tim hoặc rối
loạn nhịp thất kéo dài
b. Tiền sử bệnh nhân có ngất mà trên lâm sàng
nghi ngờ là do rối loạn nhịp
c. Tiền sử gia đình có người thân đột tử do
BCTPĐ khi còn trẻ, ngừng tim hoặc rối loạn
nhịp thất kéo dài
d. Độ dầy thành thất trái, phân suất tống máu
và tình trạng phình mỏm thất trái
e. Các cơn nhịp nhanh thất không kéo dài
(NSVT) trên máy theo dõi điện tâm đồ liên
tục lưu động.
27
Loại MCC Khuyến cáo về đánh giá nguy cơ đột tử do tim
1 B-NR
2. Ở những bệnh nhân BCTPĐ được xác định là
không có nguy cơ đột tử do tim cao hoặc những
bệnh nhân mà quyết định đặt ICD còn chưa chắc
chắn sau khi đã đánh giá lâm sàng bao gồm tiền
sử bản thân / gia đình, siêu âm tim và máy theo dõi
điện tâm đồ lưu động, hình ảnh cộng hưởng từ tim
là hữu ích trong việc đánh giá độ dầy thành thất trái,
phân suất tống máu, tình trạng phình mỏm thất trái
và mức độ sợi hóa cơ tim bằng LGE (Bảng 4).
2a B-NR
3. Ở những bệnh nhân BCTPĐ từ 16 tuổi trở lên,
việc đánh giá đường kính nhĩ trái và chênh áp tối đa
qua đường ra thất trái trên siêu âm tim là hợp lý để
hỗ trợ việc tính toán nguy cơ đột tử 5 năm dự đoán,
từ đó đưa ra quyết định cấy ICD (Bảng 4).
Cân nhắc việc phân tầng nguy cơ ở những bệnh nhân trẻ em
Trước đây, việc phân tầng nguy cơ đột tử do tim ở trẻ em được
dựa theo các dấu ấn nguy cơ từ các nghiên cứu ở bệnh nhân BCT-
PĐ người lớn. Nhiều nghiên cứu gợi ý rằng các yếu tố nguy cơ có
khả năng hạn chế trong việc dự đoán đột tử do tim ở những bệnh
nhân trẻ em. Các nghiên cứu gần đây gợi ý rằng một số yếu tố nguy
cơ trên bệnh nhân người lớn có vai trò quan trọng ở những bệnh
nhân trẻ em BCTPĐ. Các mô hình dự đoán nguy cơ cho trẻ em mắc
BCTPĐ đã được phát triển nhưng vẫn chưa được sử dụng rộng rãi
trong thực hành lâm sàng. Các yếu tố nguy cơ được đưa ra trong
hướng dẫn này vẫn dựa trên những yếu tố nguy cơ của bệnh nhân
trưởng thành và những thông tin sẵn có riêng cho bệnh nhân trẻ em.
Tóm lại, việc đưa ra quyết định đặt ICD cần dựa trên đánh giá cá thể
trên từng bệnh nhân, tính đến tất cả các dấu ấn nguy cơ theo từng
độ tuổi, mức độ của các yếu tố nguy cơ đã được xác định, hồ sơ lâm
sàng tổng thể, mức độ nguy cơ có thể chấp nhận đối với bệnh nhân
và gia đình và nguy cơ biến chứng liên quan tới thiết bị cấy ghép, bao
gồm tác động về tâm lý và máy ICD sốc không thích hợp.
28
5.2. Lựa chọn bệnh nhân cấy ICD
KHÔNG
KHÔNG
KHÔNG
CÓ
†
KHÔNG
Trẻ em
Người lớn
†
Có thể chỉ định ICD (2a)
Khuyến cáo đặt ICD (1)
Ít nhất một trong các
tiêu chuẩn sau
Tiền căn gia đình đột tử
Phì đại thất trái nặng
Ngất không giải thích được
Phình mỏm
PSTM ≤ 50%
Nhịp nhanh thất
không kéo dài
*‡
Xem xét chỉ định ICD (2b)
Chống chỉ định ICD (3: có hại)
CÓ
CÓ
CÓ
Biến cố trước đây
(đột tử, rung thất, nhịp
nhanh thất kéo dài)
Tăng tín hiệu muộn lan tỏa
trên cộng hưởng từ tim
Ít nhất một trong các tiêu
chuẩn sau
• Tiền căn gia đình đột tử
• Phì đại thất trái nặng
• Ngất không giải thích được
• Phình mỏm
• PSTM ≤ 50%
Hình 3. Chọn lọc bệnh nhân đặt máy phá rung cấy được
* Các quyết định ICD ở bệnh nhi BCTPĐ dựa trên ≥ 1 trong số các
yếu tố nguy cơ chính: tiền sử gia đình đột tử do BCTPĐ, nhịp nhanh
thất không kéo dài trên màn hình theo dõi lúc cấp cứu, dầy thất trái
nặng và ngất không rõ nguyên nhân.
† Ở bệnh nhân trên 16 tuổi, ước tính nguy cơ 5 năm có thể được
xem xét để cung cấp thông tin đầy đủ cho bệnh nhân trong quá trình
thảo luận chung ra quyết định.
29
‡ Có vẻ thích hợp nhất nếu xem xét nhịp nhanh thất xuất hiện
thường xuyên, kéo dài và dễ xuất hiện cơn.
ICD, Implantable Cardioverter Defibrillator, Máy phá rung cấy được.
Loại MCC
Khuyến cáo về cấy ICD ở những bệnh nhân
BCTPĐ nguy cơ cao
1 C-EO
1. Ở những bệnh nhân BCTPĐ, sử dụng đánh giá
lâm sàng cá thể hóa được khuyến cáo khi đánh
giá sức mạnh tiên lượng của các dấu ấn nguy cơ
thông thường trong hồ sơ lâm sàng của từng bệnh
nhân, cũng như thảo luận kỹ lưỡng và cân bằng
về bằng chứng, lợi ích và rủi ro ước tính thu hút
sự tham gia tích cực của bệnh nhân được thông
tin đầy đủ vào quá trình đưa ra quyết định cấy máy
phá rung cấy được (ICD).
1 B-NR
2. Ở những bệnh nhân BCTPĐ và có tiền sử
ngừng tim hoặc nhịp nhanh thất kéo dài được ghi
nhận trong hồ sơ, cấy ICD được khuyến cáo (Hình
3, Bảng 4).
2a B-NR
3. Ở những bệnh nhân BCTPĐ trưởng thành với ≥
1 yếu tố nguy cơ chính với đột tử do tim, cấy ICD là
hợp lý. Các yếu tố nguy cơ chính bao gồm (Hình 3,
Bảng 4):
a. Đột tử được đánh giá là chắc chắn hoặc có vẻ
do BCTPĐ ở ít nhất 1 thành viên có quan hệ huyết
thống bậc 1 hoặc các thành viên ruột thịt trong gia
đình ở tuổi ≤ 50;
b. Thất trái phì đại rất dầy ≥ 30 mm ở bất kì vùng cơ
tim thất trái;
c. ≥ 1 cơn ngất gần đây nghi ngờ là do rối loạn nhịp
dựa trên tiền sử lâm sàng (tức là không giống cơn
ngất do thần kinh tim, hoặc do tắc nghẽn đường ra
thất trái.
d. Phình mỏm thất trái, không phụ thuộc kích thước;
e. Rối loạn chức năng tâm thu thất trái (PSTM
dưới 50%).
30
Loại MCC
Khuyến cáo về cấy ICD ở những bệnh nhân
BCTPĐ nguy cơ cao
2a B-NR
4. Ở những trẻ em BCTPĐ có ≥ 1 yếu tố nguy cơ
thông thường, bao gồm ngất chưa rõ nguyên nhân,
thất trái rất dầy, nhịp nhanh thất không kéo dài hoặc
tiền sử gia đình có người đột tử do tim khi còn trẻ
do BCTPĐ, cấy ICD là hợp lý sau khi cân nhắc tỷ
lệ biến chứng dài hạn tương đối cao khi cấy ICD ở
những bệnh nhân trẻ (Hình 3, Bảng 4).
2a B-NR
5. Ở những bệnh nhân BCTPĐ ≥ 16 tuổi và có ≥ 1
yếu tố nguy cơ đột tử do tim chính, việc thảo luận
về ước tính nguy cơ đột tử 5 năm và tỷ lệ tử vong
có thể có ích trong quá trình đưa ra quyết định
chung về việc cấy ICD (Hình 3, Bảng 4).
2b B-NR
6. Ở những bệnh nhân người lớn BCTPĐ và không
có yếu tố nguy cơ đột tử do tim chính sau khi đánh
giá lâm sàng, hoặc ở những bệnh nhân mà việc
đưa ra quyết định cấy ICD chưa chắc chắn, ICD
có thể được cân nhắc ở những bệnh nhân có vùng
tăng tín hiệu muộn với Gadolinium trên hình ảnh
cộng hưởng từ tim có chất tương phản hoặc xuất
hiện nhịp nhanh thất không kéo dài trên kết quả
theo dõi điện tâm đồ lưu động (Hình 3, Bảng 4).
2b C-LD
7. Ở những bệnh nhân trẻ em BCTPĐ mà việc
phân tầng nguy cơ không chắc chắn, có thể hữu
ích khi cân nhắc thêm các yếu tố như vùng tăng
tín hiệu muộn Gadolinium lan rộng trên hình ảnh
cộng hưởng từ tim có chất tương phản và rối loạn
chức năng tâm thu trong việc phân tầng nguy cơ
(Hình 3, Bảng 4).
3: có
hại
B-NR
8. Ở những bệnh nhân BCTPĐ không có yếu tố
nguy cơ, không nên cấy ICD.
3: có
hại
B-NR
9. Ở những bệnh nhân BCTPĐ, không nên cấy ICD
với mục đích duy nhất là tham gia các môn điền kinh.
31
5.3. Cân nhắc lựa chọn thiết bị
Loại MCC Khuyến cáo về lựa chọn loại ICD
1 B-NR
1. Ở những bệnh nhân BCTPĐ được cấy ICD, cả ICD
một buồng đường tĩnh mạch và ICD dưới da được
khuyến cáo sau khi thảo luận về việc đưa ra quyết
định có cân nhắc tới sở thích, lối sống của bệnh nhân
và nhu cầu cần tạo nhịp cho nhịp chậm hoặc cắt cơn
nhịp nhanh thất.
1 B-NR
2. Ở những bệnh nhân BCTPĐ được cấy ICD, điện
cực ICD một cuộn dây điện từ (coil) được khuyến cáo
ưu tiên hơn so với dùng điện cực hai cuộn dây điện
từ (coil).
2a B-NR
3. Ở những bệnh nhân BCTPĐ được cấy ICD, ICD hai
buồng được cân nhắc với những bệnh nhân cần tạo
nhịp nhĩ hoặc tạo nhịp nhĩ và thất tuần tự vì rối loạn
nhịp chậm hoặc rối loạn dẫn truyền, hoặc như một nỗ
lực để làm giảm các triệu chứng của BCTPĐ có tắc
nghẽn (thưởng ở những bệnh nhân trên 65 tuổi).
2a C-LD
4. Ở nhóm bệnh nhân BCTPĐ không tắc nghẽn
trưởng thành được cấy ICD có triệu chứng suy tim
NYHA II-IV, blốc nhánh trái và phân suất tống máu
thất trái dưới 50%, điều trị tái đồng bộ tim (CRT) để
cải thiện triệu chứng nên được cân nhắc.
2b C-LD
5. Ở những bệnh nhân BCTPĐ đã đưa ra quyết định
cấy ICD và có nhịp nhanh nhĩ hoặc rung nhĩ kích phát,
máy ICD hai buồng có thể được cân nhắc, nhưng
quyết định này cần cân bằng với tỷ lệ biến chứng cao
hơn ở các thiết bị hai buồng.
Cân nhắc ở trẻ em
Lựa chọn cấy ICD ở trẻ em là một thách thức. Mặc dù việc lựa
chọn bệnh nhân nên được cấy ICD được thảo luận tại phần trước,
chiến lược cấy sẽ thay đổi tùy theo kích thước cơ thể của bệnh nhân.
32
Điện cực ngoại mạc thường cần thiết ở những trẻ nhỏ hơn, thường
là dưới 30 kg và những trẻ cần đặt điện cực thất trái / CRT. Biến
chứng của ICD có thể cao hơn ở trẻ em và trẻ vị thành niên bởi nhịp
tim cơ bản cao hơn có thể dẫn tới những lần sốc không thích hợp,
sự tăng trưởng của trẻ làm gia tăng nguy cơ tổn thương điện cực
và cần nhiều lần thay máy / tháo máy trong suốt cuộc đời. Ở những
bệnh nhân trẻ hơn, điện cực đường tĩnh mạch cho thấy tỷ lệ hỏng
cao hơn so với bệnh nhân cao tuổi. Một nhóm nhỏ bệnh nhân cấy
ICD dưới da cũng có thể có nguy cơ biến chứng cao hơn, bao gồm
cả sự ăn mòn của thiết bị.
6. ĐIỀU TRỊ BỆNH NHÂN BỆNH CƠ TIM PHÌ ĐẠI
6.1. Điều trị bệnh nhân BCTPĐ tắc nghẽn
6.1.1. Điều trị bệnh nhân BCTPĐ tắc nghẽn có triệu chứng
Điều trị bằng thuốc ở bệnh nhân BCTPĐ tắc nghẽn có triệu chứng
Loại MCC
Khuyến cáo điều trị bằng thuốc ở bệnh
nhân BCTPĐ tắc nghẽn
1 B-NR
1. Bệnh nhân BCTPĐ tắc nghẽn có triệu chứng*
do nghẽn đường ra thất trái, chẹn beta không
dãn mạch được khuyến cáo, tăng dần tới liều có
hiệu quả hoặc liều tối đa có thể dung nạp.
1
Verapamil
B-NR
2. Bệnh nhân BCTPĐ tắc nghẽn có triệu chứng*
do nghẽn đường ra thất trái, khi chẹn beta không
hiệu quả hoặc không dung nạp, khuyến cáo thay
thế bằng chẹn calci nhóm non-dihydropyridine
(verapamil, diltiazem).
Diltiazem
C-LD
1 B-NR
3. Bệnh nhân BCTPĐ tắc nghẽn có triệu chứng*
do nghẽn đường ra thất trái mặc dù đã điều trị với
chẹn beta hoặc chẹn calci non-dihydropyridine,
khuyến cáo bổ sung disopyramide kết hợp một
trong những nhóm thuốc khác; hoặc chỉ định
điều trị giảm độ dầy vách liên thất tại những
trung tâm chuyên sâu.
33
Loại MCC
Khuyến cáo điều trị bằng thuốc ở bệnh
nhân BCTPĐ tắc nghẽn
1 C-LD
4. Bệnh nhân BCTPĐ tắc nghẽn và hạ huyết áp
cấp tính không đáp ứng với dịch truyền, khuyến
cáo phenylephrine tĩnh mạch (hoặc những thuốc
co mạch khác không có tác dụng tăng co cơ tim),
dùng đơn độc hoặc kết hợp chẹn beta.
2b C-EO
5. Bệnh nhân BCTPĐ tắc nghẽn và khó thở dai
dẳng có bằng chứng lâm sàng của quả tải thể
tích tuần hoàn và áp lực đổ đầy tim trái cao mặc
dù đã điều trị tối ưu theo hướng dẫn của khuyến
cáo, có thể cân nhắc sử dụng lợi tiểu uống liều
thấp một cách thận trọng.
2b C-EO
6. Bệnh nhân BCTPĐ tắc nghẽn, việc ngưng
sử dụng những thuốc dãn mạch (như ức chế
men chuyển, chẹn thụ thể angiotensin, chẹn
calci nhóm dihydropyridine) hoặc digoxin có thể
phù hợp, do những thuốc này có thể làm nặng
thêm triệu chứng gây ra bởi tắc nghẽn buồng
tống động học.
2b B-R
7. Mavacamten có thể được điều trị làm giảm
triệu chứng và trì hoãn việc can thiệp giảm độ
dầy vách thất.
3: có
hại
C-LD
8. Bệnh nhân BCTPĐ tắc nghẽn và khó thở
nặng lúc nghỉ, hạ huyết áp, chênh áp khi nghỉ
rất cao (trên 100 mmHg) cũng như trẻ em dưới
6 tuần tuổi, verapamil có thể có hại.
* Triệu chứng: khó thở hoặc đau ngực có liên quan gắng sức;
và đôi khi triệu chứng khác liên quan gắng sức (như ngất, gần
ngất) do nghẽn đường ra thất trái và làm ảnh hưởng đến hoạt
động thông thường hàng ngày của bệnh nhân hoặc chất lượng
cuộc sống.
34
6.1.2.ĐiềutrịxâmnhậptắcnghẽnđườngrathấttráibệnhnhânBCTPĐ
Loại MCC
Khuyến cáo điều trị xâm nhập bệnh nhân BCT-
PĐ có triệu chứng cơ năng
1 B-NR
1. Bệnh nhân BCTPĐ còn triệu chứng cơ năng nặng
dù điều trị nội theo đúng khuyến cáo, *cần được điều trị
giảm dầy vách tim tại trung tâm có kinh nghiệm, nhằm
giảm nghẽn đường ra thất trái(Bảng 10 và Bảng 11).
1 B-NR
2. Bệnh nhân BCTPĐ có triệu chứng cơ năng, cần
được phẫu thuật bệnh tim phối hợp (ví dụ: cơ trụ bất
thường, lá van trước van hai lá quá dài, bệnh động
mạch vành nhiều nhánh,…); phẫu thuật cắt bớt cơ
tim (myectomy) tại trung tâm có kinh nghiệm, cần
được thực hiện (Bảng 10 và Bảng 11).
1 C-LD
3. Trường hợp có chống chỉ định phẫu thuật, nên
điều trị giảm dầy vách liên thất bằng cồn (Bảng 10
và Bảng 11).
2b B-NR
4. Bệnh nhân BCTPĐ kèm NYHA II, phẫu thuật cắt
bớt vách tim (Bảng 10 và Bảng 11) có thể thực hiện,
nếu có thêm:
a. Tăng áp động mạch phổi tiến triển và nặng do ng-
hẽn đường ra thất trái hoặc hở van hai lá kết hợp.
b. Nhĩ trái lớn kèm ≥ 1 cơn rung nhĩ.
c. Khả năng gắng sức kém do nghẽn đường ra thất trái
phát hiện bằng nghiệm pháp điện tâm đồ gắng sức.
d. Trẻ em hay người trẻ với độ chênh áp đường ra
thất trái rất cao (trên 100 mmHg).
2b C-LD
5. Bệnh nhân BCTPĐ tắc nghẽn có triệu chứng cơ
năng nặng, có đủ điều kiện điều trị giảm dầy vách
tim, có thể thực hiện thủ thuật này, *thay vì gia tăng
điều trị nội tại trung tâm có kinh nghiệm và sau khi
bàn bạc với bệnh nhân (Bảng 10 và Bảng 11).
35
Loại MCC
Khuyến cáo điều trị xâm nhập bệnh nhân BCT-
PĐ có triệu chứng cơ năng
3: có
hại
C-LD
6. Không thực hiện điều trị giảm dầy vách tim trên
bệnh nhân BCTPĐ không triệu chứng cơ năng và có
khả năng gắng sức bình thường.
3: có
hại
B-NR
7. Bệnh nhân BCTPĐ có triệu chứng cơ năng, điều
trị giảm dầy vách tim là lựa chọn. Không được thay
van hai lá chỉ với một mục đích giảm nghẽn đường
ra thất trái.
*Điều kiện để thực hiện điều trị giảm dầy vách tim:
a) Lâm sàng: Khó thở nặng hoặc đau ngực (NYHA III hoặc IV)
b) Huyết động: Lúc nghỉ hay kích hoạt sinh lý, độ chênh áp tối đa
≥ 50 mmHg kèm dầy vách tim và SAM van hai lá.
c) Cơ thể: Vách đủ dầy để thực hiện an toàn.
Khuyến cáo điều trị phẫu thuật bệnh cơ tim phì đại tắc nghẽn
thất trái
- Phương pháp phẫu thuật thường được thực hiện để điều trị
BCTPĐ tắc nghẽn thất trái là giảm dầy cơ vách tâm thất trái (phương
pháp Morrow): giảm dầy phần cơ dầy thất trái, theo hình máng chữ
nhật kéo dài từ phía dưới van động mạch chủ xuống đến tận phần
trụ cơ của van hai lá.
- Phương pháp phẫu thuật này có thể triệt bỏ độ chênh áp lực
qua thất trái trong hơn 90% trường hợp. Phương pháp này cũng làm
giảm SAM và giảm hở van hai lá. Điều trị phẫu thuật cũng giảm triệu
chứng cơ năng của bệnh nhân và giúp bệnh nhân hoạt động gắng
sức được.
- Khả năng sống còn lâu dài được cải thiện trên 70 – 80% bệnh
nhân. Tiên lượng lâu dài tốt đối với những bệnh nhân dưới 50 tuổi,
kích thước nhĩ trái dưới 46mm, nhịp xoang và giới tính Nam.
36
- Biến chứng chủ yếu của can thiệp phẫu thuật là blốc nhĩ thất,
thủng vách liên thất và gây ra hở van động mạch chủ. Tuy nhiên,
những biến chứng này sẽ rất thấp khi phẫu thuật viên có nhiều
kinh nghiệm và khi có sự hỗ trợ của siêu âm qua thực quản trong
phòng mổ.
- Khi tắc nghẽn lan tới giữa tâm thất trái thì cần thiết phải giảm dầy
rộng và kéo dài xuống tới gần trụ cơ van hai lá. Tuy nhiên, hiện nay cũng
không có nhiều trung tâm thực hiện giảm dầy cơ tim rộng rãi như vậy.
- Phẫu thuật van hai lá kèm theo giảm dầy mô cơ tim tắc nghẽn
được thực hiện trong 11 – 20% các trường hợp. Can thiệp vào van
hai lá được chỉ định khi lá van dư mô và / hoặc kèm theo hở van từ
trung bình tới nặng. Các kỹ thuật điều trị van hai lá kèm theo giảm
dầy mô cơ tắc nghẽn thất trái bao gồm:
- Thay van hai lá
- Sửa van hai lá: chuyển vị trụ cơ sau lên phía trên; rút ngắn một
phần trụ cơ và chuyển vị trụ cơ; khâu gấp nếp lá van trước hoặc
nới rộng lá van trước với màng ngoài tim tự thân được cố định với
Glutaraldehyde.
- Với những trường hợp dư mô lá van trước thì phương pháp lựa
chọn là sửa van hơn là thay van hai lá.
- Tỷ lệ tử vong của phẫu thuật giảm dầy mô cơ tim tắc nghẽn kèm
theo phẫu thuật van hai lá là từ 3 – 4%.
Giảm dầy vách cơ tim thất trái bằng cồn
- Một số trung tâm tim mạch nhiều kinh nghiệm tiến hành phương
pháp chích cồn chọn lọc vào động mạch vách liên thất (hoặc thỉnh
thoảng chích cồn vào một số nhánh của động mạch liên thất trước
(LAD)). Mục đích là tạo sẹo khu trú một số vùng trên vách liên thất.
Phương pháp này cho kết quả tương đương với phẫu thuật với mục
đích làm giảm độ chênh áp lực của thất trái, giảm triệu chứng lâm
37
sàng và tăng hoạt động thể lực của bệnh nhân.
- Biến chứng duy nhất của phương pháp này là blốc nhĩ-thất trên
khoảng 7 – 20% bệnh nhân và tỷ lệ tử vong thì tương đương với điều
trị bằng phẫu thuật cắt vách liên thất đơn thuần.
- Vì sự cung cấp máu cho vách liên thất có nhiều khác biệt nên
cần thiết phải có sự hỗ trợ của siêu âm cơ tim cản âm (Myocardial
contrast echocardiography) trước khi chích cồn. Nếu phương pháp
này không thể định vị vùng cơ liên thất bị dầy và giới hạn của vùng
cơ tim bị dầy đối với van hai lá thì không nên áp dụng phương pháp
đốt bằng cồn này.
- Không nên lạm dụng phương pháp chích cồn với nhiều nhánh
động mạch của vách liên thất vì có thể đưa tới nguy cơ biến chứng
cao và nguy cơ loạn nhịp sau khi thực hiện thủ thuật này.
- Một số phương pháp điều trị tạm thời khác như những kỹ thuật
bít các nhánh động mạch vách liên thất bằng cuộn dây điện từ,
cyanoacrylate, tinh thể bọt polyvinyl, hoặc sử dụng sóng cao tần,
cryo-therapy… Những kỹ thuật tạm này không thể so sánh với phẫu
thuật và đốt bằng cồn vì độ an toàn cũng như kết quả lâu dài chưa
được chứng minh rõ ràng.
Một số điều cần lưu ý
- Phì đại vách liên thất trầm trọng ( ≥ 30 mm): Đốt cồn ít hiệu quả.
- Phì đại vách liên thất nhẹ ( ≤ 16 mm): Nguy cơ thủng vách liên
thất cao khi đốt cồn.
- Chưa có nghiên cứu so sánh ngẫu nhiên nào được thực hiện
giữa điều trị phẫu thuật và phương pháp đốt cồn. Tuy nhiên cả hai
phương pháp điều trị đều cho tỷ lệ tử vong ngang nhau.
- Đốt cồn cho tỷ lệ blốc nhĩ thất cao hơn (cần phải đặt Pacemak-
er), tỷ lệ bị tái phát tăng độ chênh áp lực cao hơn phẫu thuật.
- Những bệnh nhân nào đã bị rối loạn nhịp trước đó thì nguy cơ
38
bị blốc sau khi mổ hoặc đốt cồn cao hơn rất nhiều. Ở những bệnh
nhân này thì nên đặt máy tạo nhịp trước khi mổ hoặc trước khi làm
thủ thuật.
- Ở trẻ em:
• Phẫu thuật: tử vong dưới 2%, tỷ lệ hẹp đường ra thất trái tái
phát thấp.
• Đốt cồn: còn tranh cãi vì chưa có nghiên cứu lâu dài nào về kỹ
thuật này trên trẻ em cũng như kỹ thuật thực hiện rất khó.
Loại MCC Khuyến cáo điều trị giảm dầy vách thất
1 C
1. Phương pháp điều trị này phải được thực hiện bởi
phẫu thuật viên nhiều kinh nghiệm, làm việc trong một
bệnh viện có nhóm chuyên Tim (Heart team) hỗ trợ.
1 B
2. Cắt giảm bỏ vách liên thất được chỉ định khi:
Độ chênh áp tối đa ≥ 50 mmHg
NYHA III, IV
2a C
3. Phương pháp điều trị này được chỉ định với:
Bị ngất xỉu nhiều lần
Độ chênh áp tối đa ≥ 50 mmHg
Dù đã được điều trị Nội khoa tích cực
1 C
4. Phẫu thuật tốt hơn đốt cồn khi bệnh nhân hẹp
đường ra thất trái có kèm theo tổn thương van hai lá
cần phải phẫu thuật
2a C
5. Sửa van hai lá hoặc thay van hai lá khi:
Độ chênh áp tối đa ≥ 50 mmHg và
Hở van trung bình tới nặng không có SAM
2b C
6. Sửa hoặc thay van hai lá khi:
Độ chênh áp tối đa ≥ 50 mmHg
Vách liên thất dầy nặng ≥ 16 mm
Hở van hai lá trung bình tới nặng
39
6.2. Điều trị bệnh nhân BCTPĐ không tắc nghẽn có phân suất
tống máu bảo tồn
Loại MCC
Khuyến cáo điều trị BCTPĐ không tắc nghẽn
với phân suất tống máu bảo tồn
1 C
1. Ở bệnh nhân BCTPĐ không tắc nghẽn với phân
suất tống máu bảo tồn và có triệu chứng đau ngực,
khó thở khi gắng sức, thuốc chẹn beta hoặc ức chế
kênh calci non-dihydropyridine nên được chỉ định.
2a C
2. Ở bệnh nhân BCTPĐ không tắc nghẽn với phân
suất tống máu bảo tồn, thuốc lợi tiểu uống có thể được
thêm vào khi khó thở khi gắng sức dai dẳng dù đã
sử dụng thuốc chẹn beta hoặc ức chế kênh calci non-
dihydropyridine.
2b C
3. Ở bệnh nhân BCTPĐ không tắc nghẽn với phân
suất tống máu bảo tồn, sự hữu ích của thuốc ức chế
men chuyển và ức chế thụ thể angiotensin trong điều
trị triệu chứng vẫn chưa rõ ràng.
2b C
4. Ở những bệnh nhân BCTPĐ thể mỏm có khó thở và
đau ngực nặng (NYHA III hoặc IV) dù đã được điều trị
nội khoa tối ưu và thể tích buồng thất trái nhỏ (thể tích
cuối tâm trương của thất trái dưới 50 ml/m2
và thể tích
nhát bóp thất trái dưới 30 ml/m2
), phẫu thuật cắt cơ tim
vùng mỏm bởi phẫu thuật viên và trung tâm có kinh
nghiệm có thể được chỉ định để làm giảm triệu chứng.
2b C
5. Ở bệnh nhân BCTPĐ không tắc nghẽn, không triệu
chứng, lợi ích của thuốc chẹn beta hoặc ức chế kênh
calci non-dihydropyridine chưa được xác định.
40
6.3. Điều trị bệnh nhân BCTPĐ có rung nhĩ
Loại MCC Khuyến cáo về điều trị rung nhĩ
1 B
1. Ở bệnh nhân BCTPĐ có rung nhĩ lâm sàng, kháng
đông được khuyên dùng với thuốc kháng đông uống
tác dụng trực tiếp (DOAC) là chọn lựa hàng đầu và
kháng vitamin K là chọn lựa hàng thứ hai, không phụ
thuộc vào điểm CHA2
DS2
-VASC.
1 C
2. Ở bệnh nhân BCTPĐ có rung nhĩ dưới lâm sàng
được phát hiện qua dụng cụ đặt trong hoặc ngoài tim
hoặc trên màn hình với cơn kéo dài trên 24 giờ, thuốc
kháng đông uống tác dụng trực tiếp (DOAC) là chọn lựa
hàng đầu và kháng vitamin K là chọn lựa hàng thứ hai,
không phụ thuộc vào điểm CHA2
DS2
-VASC.
1 C
3. Bệnh nhân rung nhĩ cần kiểm soát tần số, chẹn beta
hoặc verapamil, hoặc diltiazem được khuyên dùng với
việc chọn lựa thuốc tùy vào sự ưa thích của bệnh nhân
và bệnh đồng mắc.
2a B
4. Ở bệnh nhân BCTPĐ có rung nhĩ dưới lâm sàng,
được phát hiện qua dụng cụ đặt trong hoặc ngoài tim
hoặc trên màn hình với cơn kéo dài trên 5 phút nhưng
dưới 24 giờ, thuốc kháng đông uống tác dụng trực
tiếp (DOAC) là chọn lựa hàng đầu và kháng vitamin
K là chọn lựa hàng thứ hai có thể có lợi, cần tính đến
các thời gian của các các cơn rung nhĩ, tổng gánh
nặng rung nhĩ, các yếu tố nguy cơ tiềm ẩn và nguy
cơ xuất huyết.
2a B
5. Ở bệnh nhân BCTPĐ và dung nạp kém rung nhĩ,
chiến lược kiểm soát nhịp với chuyển nhịp hoặc thuốc
chống loạn nhịp có thể có lợi với sự lựa chọn thuốc
tùy thuộc vào độ nặng của triệu chứng rung nhĩ, sự ưa
thích của bệnh nhân và bệnh đồng mắc.
41
Loại MCC Khuyến cáo về điều trị rung nhĩ
2a B
6. Ở bệnh nhân BCTPĐ và rung nhĩ có triệu chứng,
trong chiến lược kiểm soát nhịp, cắt đốt bằng ống
thông rung nhĩ có thể có hiệu quả khi thuốc không hiệu
quả, chống chỉ định, hoặc không có sự ưa thích của
bệnh nhân.
2a B
7. Ở bệnh nhân BCTPĐ có rung nhĩ cần phẫu thuật cắt
vách, cắt rung nhĩ bằng phẫu thuật đồng thời với phẫu
thuật tim khác có thể có lợi cho kiểm soát nhịp.
Bảng 5. Lựa chọn thuốc chống loạn nhịp
trên bệnh nhân BCTPĐ và rung nhĩ
Thuốc
chống loạn
nhịp
Hiệu quả
trên rung
nhĩ
Tác dụng
phụ
Độc tính Sử dụng
trên BCTPĐ
Disopyramide Ít hiệu quả Tác dụng
cholinergic
Suy tim
Kéo dài QTc Lúc khởi đầu
rung nhĩ
Flecainide và
propafenone
? Tăng loạn
nhịp
Không sử
dụng khi
chưa đặt ICD
Sotalol Ít hiệu quả Mệt
Tim chậm
Kéo dài QTc
Kéo dài QTc
Tăng loạn
nhịp
Có thể sử
dụng
Dofetilide Ít hiệu quả Nhức đầu Tăng loạn
nhịp
Có thể sử
dụng
42
Thuốc
chống loạn
nhịp
Hiệu quả
trên rung
nhĩ
Tác dụng
phụ
Độc tính Sử dụng
trên BCTPĐ
Dronedarone Thấp Suy tim Kéo dài QTc ?
Amiodarone Có hiệu
quả trung
bình
Tim chậm Gan, phổi,
tuyến giáp,
da, thần kinh
Có thể sử
dụng
6.4. Điều trị bệnh nhân BCTPĐ và rối loạn nhịp thất
Loại MCC
Khuyến cáo điều trị bệnh nhân BCTPĐ
có rối loạn nhịp thất
1 B
1. Ở bệnh nhân BCTPĐ có nhịp nhanh thất
đe dọa mạng sống, dung nạp kém, tái phát,
không đáp ứng với thuốc chống loạn nhịp tối
đa và cắt đốt, ghép tim được chỉ định phù
hợp theo tiêu chí hiện tại.
1
Amiodarone, B 2. Ở người lớn BCTPĐ với nhịp nhanh thất có
triệu chứng hoặc ICD sốc nhiều lần dù đã dùng
thuốc chẹn beta, thuốc chống loạn nhịp trong
danh sách được khuyên dùng, với sự lựa
chọn thuốc dựa vào tuổi, bệnh đồng mắc, độ
nặng của bệnh, sự ưa thích của bệnh nhân
và sự cân bằng hiệu quả và an toàn.
Dofetilide, C
Mexilletine, C
Sotalol, C
1 C
3. Ở trẻ em BCTPĐ có nhịp nhanh thất tái
phát dù đã dùng thuốc chẹn beta, thuốc
chống loạn nhịp [amiodarone, mexiletine,
sotalol] được khuyên dùng, với sự lựa chọn
thuốc dựa vào tuổi, bệnh đồng mắc, độ nặng
của bệnh, sự ưa thích của bệnh nhân và sự
cân bằng hiệu quả và an toàn
43
Loại MCC
Khuyến cáo điều trị bệnh nhân BCTPĐ
có rối loạn nhịp thất
1 C
4. Ở bệnh nhân BCTPĐ mang ICD có khả năng
tạo nhịp, tạo nhịp nhanh theo chương trình
được khuyên dùng để tối thiểu nguy cơ sốc.
2a C
5. Ở bệnh nhân BCTPĐ với nhịp nhanh
thất đơn dạng kéo dài có triệu chứng tái
phát hoặc ICD sốc nhiều lần dù đã thiết lập
chương trình dụng cụ tối ưu và thuốc chống
loạn nhịp không hiệu quả hoặc không dung
nạp hoặc không được ưa thích, triệt đốt qua
đường ống thông được khuyên dùng để tối
thiểu nguy cơ sốc điện.
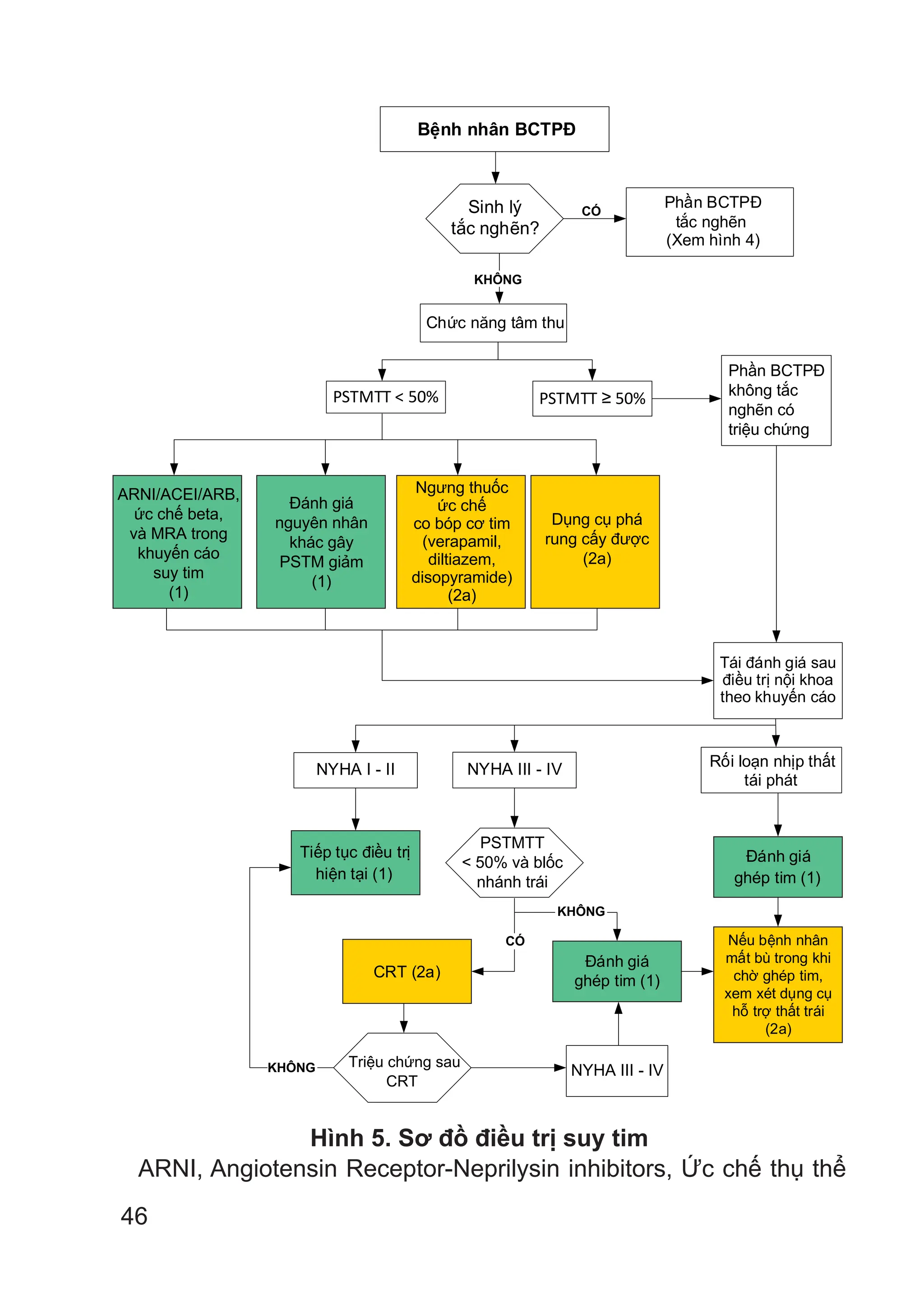
6.5. Điều trị bệnh nhân BCTPĐ suy tim rất nặng (Advanced
Heart Failure)
Loại MCC Khuyến cáo điều trị bệnh nhân BCTPĐ suy tim rất nặng
1 C
1. Ở những bệnh nhân BCTPĐ có rối loạn chức năng
tâm thu với phân suất tống máu thất trái dưới 50%,
điều trị theo khuyến cáo suy tim với phân suất tống
máu giảm.
1 C
2. Ở những bệnh nhân BCTPĐ có rối loạn chức năng
tâm thu, trắc nghiệm chẩn đoán đánh giá nguyên nhân
đồng mắc gây rối loạn chức năng tâm thu (như bệnh
động mạch vành) nên được thực hiện.
1 B
3. Ở những bệnh nhân BCTPĐ không tắc nghẽn và suy
tim rất nặng (NYHA III – NYHA IV dù đã được điều trị
theo khuyến cáo), CPET nên được thực hiện để định
lượng mức độ giới hạn chức năng và hỗ trợ trong việc
chọn lựa bệnh nhân ghép tim hoặc hỗ trợ tuần hoàn
cơ học.
44
Loại MCC Khuyến cáo điều trị bệnh nhân BCTPĐ suy tim rất nặng
1 B
4. Ở những bệnh nhân BCTPĐ không tắc nghẽn và suy
tim rất nặng (NYHA III – NYHA IV dù đã được điều trị
theo khuyến cáo) hoặc có rối loạn nhịp thất đe dọa tính
mạng không đáp ứng với điều trị tối đa theo khuyến
cáo, đánh giá ghép tim theo danh sách tiêu chí nên
được thực hiện.
2a C
5. Đối với những bệnh nhân BCTPĐ có rối loạn chức
năng tâm thu (PSTM thất trái dưới 50%), ngưng thuốc
làm giảm sức co bóp cơ tim đang dùng là hợp lý (đặc
biệt là verapamil, diltiazem, hoặc disopyramide).
2a B
6. Ở những bệnh nhân BCTPĐ không tắc nghẽn và
suy tim rất nặng (NYHA III – NYHA IV dù đã được điều
trị nội khoa tối ưu theo khuyến cáo) là ứng cử viên của
ghép tim, điều trị dụng cụ hỗ trợ thất trái (LVAD) dòng
liên tục là hợp lý trong khi chờ đợi ghép tim.
2a C
7. Ở những bệnh nhân BCTPĐ có PSTM thất trái dưới
50%, đặt ICD là có lợi.
2a C
8. Ở những bệnh nhân BCTPĐ có PSTM thất trái dưới
50%, (NYHA III – NYHA IV dù đã được điều trị theo
khuyến cáo và blốc nhánh trái , CRT có thể có lợi nhằm
cải thiện triệu chứng.
CPET, Cardio Pulmonary Exercise Test, Nghiệm pháp gắng sức tim
phổi; LVAD, Dụng cụ hỗ trợ thất trái, Left Ventricular Assist Device;
CRT, Cardiac Resynchronization, Điều trị tái đồng bộ tim.
45
Bệnh nhân BCTPĐ
Điều trị bệnh đồng mắc
theo khuyến cáo (1)
Người BCTPĐ
Xem Hình 5
Thuốc ức chế beta
(1)
Biến thể dương tính
Verapamil hoặc diltiazem
(1)
Biến thể âm tính
Disopyramide
(1)
Không bằng chứng BCTPĐ
Giảm bề dầy
vách liên thất
Đốt vách
(1)
Đốt vách
(1)
Cắt vách
(1)
KHÔNG CÓ
KHÔNG CÓ
Ứng cử viên
của phẫu thuật ?
CÓ
CÓ
KHÔNG
KHÔNG
Triệu chứng ? Xem xét XNDT tầng
thứ 2 cho người BCTPĐ nếu không
xác định được biến thể
Lặp lại đánh giá như
Hình 1, hộp 2 Tầm
soát di truyền gia đình
Chỉ định phẫu thuật khác hoặc
chỉ định không chuẩn khác?
Tránh dãn mạch và lợi
tiểu liều cao Tầm soát
lâm sàng gia đình
Nếu triệu chứng dai dẳng
BCTPĐ được chẩn đoán
Điều trị bệnh đồng mắc theo
khuyến cáo (1)
Người BCTPĐ
Sinh lý tắc nghẽn?
Hình 4. Điều trị triệu chứng bệnh nhân BCTPĐ
BCTPĐ, bệnh cơ tim phì đại; XNDT, xét nghiệm di truyền
46
Bệnh nhân BCTPĐ
Phần BCTPĐ
tắc nghẽn
(Xem hình 4)
Chức năng tâm thu
PSTMTT < 50% PSTMTT ≥ 50%
Tái đánh giá sau
điều trị nội khoa
theo khuyến cáo
Rối loạn nhịp thất
tái phát
NYHA III - IV
NYHA I - II
Tiếp tục điều trị
hiện tại (1)
NYHA III - IV
CRT (2a)
Đánh giá
ghép tim (1)
Đánh giá
ghép tim (1)
Nếu bệnh nhân
mất bù trong khi
chờ ghép tim,
xem xét dụng cụ
hỗ trợ thất trái
(2a)
Sinh lý
tắc nghẽn?
CÓ
KHÔNG
Triệu chứng sau
CRT
CÓ
KHÔNG
KHÔNG
Phần BCTPĐ
không tắc
nghẽn có
triệu chứng
PSTMTT
< 50% và blốc
nhánh trái
Dụng cụ phá
rung cấy được
(2a)
Ngưng thuốc
ức chế
co bóp cơ tim
(verapamil,
diltiazem,
disopyramide)
(2a)
Đánh giá
nguyên nhân
khác gây
PSTM giảm
(1)
ARNI/ACEI/ARB,
ức chế beta,
và MRA trong
khuyến cáo
suy tim
(1)
Hình 5. Sơ đồ điều trị suy tim
ARNI, Angiotensin Receptor-Neprilysin inhibitors, Ức chế thụ thể
47
angiotensin receptor-neprilysin; ARB, angiotensin receptor blocker,
Ức chế thụ thể angiotensin; CRT, Cardiac Resynchronization
Therapy, Điều trị tái đồng bộ tim; MRA, mineralocorticoid receptor
antagonist, Kháng thụ thể mineralocorticoid; PSTM, Phân suất tống
máu; PSTMTT, Phân suất tống máu thất trái.
7. NHỮNG CÂN NHẮC ĐỜI SỐNG CHO BỆNH NHÂN BCTPĐ
7.1. Thể thao và hoạt động
Loại MCC Khuyến cáo về thể thao và hoạt động
1 B-NR
1. Đối với hầu hết người có BCTPĐ, thể dục giải trí
cường độ nhẹ đến vừa thì có lợi để cải thiện sức
khỏe tim mạch, chức năng thể chất và chất lượng
cuộc sống và sức khỏe chung theo hướng dẫn về
hoạt động thể lực trong dân số chung.
1 C-EO
2. Đối với vận động viên có BCTPĐ, đánh giá toàn
diện và thảo luận chung về những nguy cơ tiềm tàng
khi tham gia thể thao nên được thực hiện bởi những
chuyên gia.
2a C-EO
3. Đối với hầu hết người có BCTPĐ, có thể tham gia
thể thao cạnh tranh cường độ thấp.
2a C-LD
4. Những người có kiểu gene dương tính, kiểu hình
âm tính của BCTPĐ, có thể tham gia thể thao cạnh
tranh ở bất kì cường độ nào.
2b C-LD
5. Đối với người có BCTPĐ cần tham gia những hoạt
động giải trí cường độ cao hoặc thể thao cạnh tranh
cường độ vừa đến cao, có thể xem xét sau khi đánh
giá toàn diện và bàn luận chung về nguy cơ đột tử
do tim và sốc do ICD lặp lại mỗi năm với chuyên gia.
Và những quyết định thích hợp đối với việc tham gia
thể thao cạnh tranh thường liên quan đến những
nhóm thứ 3 hoạt động với danh nghĩa của trường
học hoặc nhóm (như bác sĩ nhóm, chuyên gia tư vấn
và những lãnh đạo tổ chức khác).
48
Loại MCC Khuyến cáo về thể thao và hoạt động
3: có
hại
B-NR
6. Đối với người có BCTPĐ, đặt ICD cho mục tiêu
duy nhất là tham gia thể thao cạnh tranh không nên
được thực hiện.
7.2. Nghề nghiệp
Loại MCC Khuyến cáo nghề nghiệp
ở người có bệnh cơ tim phì đại
2a C-EO
1. Theo hướng dẫn bệnh tim mạch của cơ quan quản
lý an toàn vận tải ô tô, cho phép người BCTPĐ điều
khiển phương tiện vận chuyển thương mại, nếu người
bệnh không có ICD hoặc bất kì nguy cơ chính đột tử do
tim và đang được điều trị và theo dõi đúng hướng dẫn.
2a C-EO
2. Theo hướng dẫn cơ quan quản lý hàng không, cho
phép phi công có BCTPĐ được lái máy bay, nếu không
có triệu chứng, nguy cơ thấp đột tử do tim và có thể
hoàn thành trắc nghiệm gắng sức bằng thảm lăn đặt
85% tần số tim đích.
2b C-EO
3. Người BCTPĐ có thể cân nhắc làm những nghề
nghiệp đòi hỏi lao động chân tay, di chuyển nặng, hoặc
hoạt động thể lực mức độ cao, sau khi đã được đánh
giá lâm sàng toàn diện, phân tầng nguy cơ đột tử và
điều trị theo hướng dẫn.
Trước khi đưa ra quyết định chung giữa bác sĩ và bệnh
nhân, bác sĩ nên thông báo những nguy cơ liên quan
đến yêu cầu về thể lực của những nghề này.
7.3. Thai kỳ
Loại MCC Khuyến cáo về thai kỳ ở người có bệnh cơ tim phì đại
1 B-NR
1. Phụ nữ mang thai có BCTPĐ, có rung nhĩ hoặc
những chỉ định khác dùng kháng đông, heparin trọng
lượng phân tử thấp hoặc thuốc kháng vitamin K (liều
điều trị tối đa dưới 5 mg warfarin / ngày ), được khuyến
cáo phòng ngừa đột quỵ
49
Loại MCC Khuyến cáo về thai kỳ ở người có bệnh cơ tim phì đại
1 C-LD
2. Phụ nữ mang thai có BCTPĐ, thuốc chẹn beta chọn
lọc nên được chỉ định cho người có triệu chứng liên
quan đến tắc nghẽn đường ra thất trái hoặc loạn nhịp
tim và nên theo dõi phát triển thai nhi.
1 C-LD
3. Trong hầu hết phụ nữ mang thai có BCTPĐ, sinh
đường âm đạo được khuyến cáo là lựa chọn đầu tiên.
1 B-NR
4. Những gia đình có người BCTPĐ, bàn luận trước có
thai, trước sinh và tư vấn di truyền nên được đưa ra.
1 C-EO
5. Phụ nữ mang thai có BCTPĐ, chăm sóc nên phối
hợp giữa bác sĩ tim mạch và bác sĩ sản khoa. Người
BCTPĐ có nguy cơ cao, nên được hội chẩn với chuyên
gia khi dùng thuốc liên quan đến mẹ và thai nhi.
2a C-LD
6. Phụ nữ BCTPĐ, có lâm sàng ổn định, mong muốn
có thai, khuyến cáo mang thai thường an toàn với bàn
luận chung về nguy cơ cho mẹ và thai nhi.
2a C-LD
7. Phụ nữ mang thai có BCTPĐ, sốc điện chuyển nhịp
rung nhĩ mới phát hiện hoặc tái phát, nhất là khi có
triệu chứng, thì hợp lý.
2a C-LD
8. Phụ nữ mang thai có BCTPĐ, phương pháp vô cảm
toàn thân hay ngoài màng cứng thì hợp lý, cần thận
trong để tránh tụt huyết áp.
2a C-EO
9. Phụ nữ mang thai có BCTPĐ, theo dõi siêu âm tim
thì hợp lý, nhất là trong tam cá nguyệt thứ 2 và thứ 3
khi thể tích tuần hoàn cao nhất hoặc nếu triệu chứng
phát triển.
2b C-EO
10. Phụ nữ mang thai có BCTPĐ, siêu âm tim thai có
thể cân nhắc để chẩn đoán BCTPĐ ở thai nhi.
50
7.4. Bệnh đi kèm
Loại MCC Khuyến cáo cho bệnh nhân có bệnh đi kèm
1 C-EO
1. Người có BCTPĐ, được khuyến cáo tuân thủ theo
hướng dẫn phòng ngừa bệnh tim mạch xơ vữa để
giảm nguy cơ xảy ra biến cố tim mạch.
1 B-NR
2. Người có BCTPĐ, thừa cân hoặc béo phì, được
khuyến cáo bàn bạc và điều chỉnh lối sống toàn diện,
để đạt được và duy trì cân nặng và làm giảm nguy
cơ phát triển tắc nghẽn đường ra thất trái, suy tim và
rung nhĩ.
1 C-LD
3. Người có BCTPĐ và tăng huyết áp, thay đổi lối
sống và điều trị tăng huyết áp ưu tiên với nhóm chẹn
beta hoặc chẹn calci nhóm non-dihydropyridine ở
người có tắc nghẽn đường ra thất trái.
1 C-LD
4. Người có BCTPĐ, đánh giá triệu chứng của ngưng
thở khi ngủ được khuyến cáo và nếu có, nên được
chuyển đến bác sĩ chuyên khoa để được đánh giá
và điều trị.
8. NHỮNG VẤN ĐỀ CHƯA ĐƯỢC GIẢI QUYẾT.
Những giới hạn và khoảng trống kiến thức
8.1. Thử nghiệm lâm sàng
Số thử nghiệm lâm sàng về BCTPĐ, trong đó có các thử nghiệm
lâm sàng ngẫu nhiên có đối chứng (RCT) không nhiều. Vì vậy các
hướng dẫn điều trị dựa vào các khuyến cáo được lấy từ các nghiên
cứu quan sát hoặc ý kiến ​​chuyên gia. Do đó cần thêm dữ liệu để
xác định các chiến lược cải thiện chức năng hoạt động (cụ thể là ở
những bệnh nhân BCTPĐ có triệu chứng), để làm chậm sự tiến triển
của bệnh và giảm kết cục bất lợi. Thử nghiệm lâm sàng ngẫu nhiên
có đối chứng đang là một thách thức trong dân số này vì tần suất
biến cố toàn bộ rất thấp và bệnh tiến triển chậm ở hầu hết các bệnh
51
nhân. Như vậy, rõ ràng cần đưa ra các thiết kế thử nghiệm mới và
các công cụ dựa trên kết cục mà bệnh nhân báo cáo để đánh giá
chính xác tác động của các liệu pháp mới này dựa trên các tiêu chí
lâm sàng có ý nghĩa, bao gồm chất lượng cuộc sống và sự khác biệt
giới tính ở bệnh nhân BCTPĐ.
8.2. Phòng ngừa hay làm chậm tiến triển bệnh
Hiện tại chưa có biện pháp điều trị phòng ngừa hay thay đổi tiến
trình bệnh, điều này phần lớn là do sự thiếu kiến ​​thức về cơ chế
sinh học trong sự xuất hiện và tiến triển của bệnh. Trong một thử
nghiệm lâm sàng ngẫu nhiên có đối chứng cỡ mẫu nhỏ, diltiazem
làm ổn định độ dầy thành thất trái: tỷ lệ kích thước ở người mang
biến thể gene không có dầy thất trái thì giảm khối lượng thất trái
và đổ đầy tâm trương ở một phân nhóm. Valsartan hiện đang được
thử nghiệm về khả năng làm giảm sự tiến triển của bệnh ở người
trẻ mang biến thể gene không có dầy thất trái và ở những bệnh
nhân có biểu hiện BCTPĐ ở giai đoạn sớm. Chỉnh sửa các biến
thể gene gây BCTPĐ bằng các công nghệ như CRISPR / Cas9,
liệu pháp thay thế gene và bất hoạt chuyên biệt các alen (allele-
specific silencing) đang được nghiên cứu trong các nghiên cứu tiền
lâm sàng, nhưng khả năng áp dụng lâm sàng tại thời điểm hiện tại
không rõ ràng do hiệu quả chưa xác định và lo ngại về tác dụng
ngoài mục tiêu hoặc độc tính.
8.3. Giảm gánh nặng triệu chứng và tăng khả năng thực hiện
chức năng, cụ thể ở bệnh nhân BCTPĐ không tắc nghẽn.
Mặc dù thuốc chẹn beta và thuốc chẹn kênh calci non-
dihydropyridine là trụ cột trong điều trị BCTPĐ bằng thuốc, việc sử
dụng chúng phần lớn là theo kinh nghiệm và dựa trên một số ít các
nghiên cứu. Những loại thuốc khác được thử nghiệm ở bệnh nhân
BCTPĐ đã không đem lại lợi ích và đã chứng minh độc tính, hoặc
mối nguy hại tiềm tàng ở một số thử nghiệm lâm sàng ngẫu nhiên có
đối chứng. Nghiên cứu EXPLORER-HCM chứng minh Mavacamten
(thuốc ức chế myosin) có hiệu quả cải thiện tiêu chí chính (NYHA,
52
pVO2) vào tuần 30 của điều trị. FDA đã chấp thuận thuốc này trong
điều trị BCTPĐ . Ở những bệnh nhân BCTPĐ không tắc nghẽn,
nghiên cứu pha hai cho thấy điều trị bằng chất ức chế myosin này có
liên quan đến giảm NT-proBNP. Hiện tại, nhiều thử nghiệm lâm sàng
về hiệu quả thuốc ức chế myosin trong việc cải thiện khả năng gắng
sức ở những bệnh nhân BCTPĐ có và không tắc nghẽn đang được
diễn ra. Nghiên cứu về các biện pháp can thiệp lối sống để giảm
gánh nặng triệu chứng cũng cần thiết. Với những lợi ích của phục
hồi chức năng tim phổi các bệnh tim mạch khác, việc thêm BCTPĐ
vào danh sách các bệnh bảo hiểm y tế chi trả sẽ mở rộng lợi ích cho
dân số này.
8.4. Phân tầng nguy cơ
Mặc dù nhiều nghiên cứu tiền cứu đang kiểm nghiệm các yếu tố
dự báo nguy cơ đột tử do tim, nhưng các lưu đồ phân tầng nguy cơ
có giá trị tiên đoán dương thấp, điều này dẫn đến nhiều trường hợp
ICD được đặt một cách không cần thiết. Ngược lại, ngừng tim đột
ngột hay đột tử do tim có thể xảy ra ở bệnh nhân không có yếu tố
nguy cơ nào, mặc dù rất hiếm. Vì vậy, cần có các yếu tố nguy cơ và
các công cụ mới nhằm nâng cao độ tin cậy của các biểu đồ phân
tầng nguy cơ, đặc biệt là ở trẻ em. Tương tự, khả năng dự đoán kết
cục bất lợi xảy ra ở bệnh nhân BCTPĐ như suy tim, rung nhĩ thì còn
hạn chế. Những câu hỏi này sẽ được hưởng lợi từ việc hình thành và
phát triển các cơ sở dữ liệu lớn, tiền cứu theo dõi kết cục lâm sàng ở
bệnh nhân BCTPĐ được xác định kiểu gene và kiểu hình rõ ràng. Do
đó, rất cần các nghiên cứu lớn hơn gồm bệnh nhân trẻ em và chủng
tộc không phải da trắng.
8.5. Quản lý rối loạn nhịp
Rung nhĩ ảnh hưởng đến một tỷ lệ lớn bệnh nhân BCTPĐ trưởng
thành, thường kém dung nạp và không đáp ứng với điều trị bằng
thuốc và can thiệp qua ống thông hơn những bệnh nhân không có
BCTPĐ. Những tiến bộ kỹ thuật trong điều trị rung nhĩ bằng cắt đốt
điện sinh lý có thể làm tăng tỷ lệ thành công ở bệnh nhân BCTPĐ.
53
Phòng ngừa và điều trị loạn nhịp thất ở bệnh nhân BCTPĐ có đặt
ICD tiềm ẩn nhiều vấn đề vì một số lý do, bao gồm độ tuổi khi cấy
ghép thường trẻ, nhu cầu thay máy tạo nhịp trong suốt cuộc đời và
thay dây dẫn điện cực, tỷ lệ cao những cú sốc không thích hợp đối
với nhịp nhanh xoang và loạn nhịp nhĩ. Những tiến bộ trong việc chế
tạo máy, phân biệt các rối loạn nhịp tim và các lưu đồ điều trị có thể
có lợi cho dân số này.
8.6. Di truyền
Dịch vụ xét nghiệm di truyền học không được cung cấp rộng rãi
ngoài các trung tâm có kinh nghiệm. Tất cả bệnh nhân BCTPĐ cần
được tiếp cận dịch vụ tư vấn và xét nghiệm di truyền nhiều hơn.
Các lưu đồ cải tiến giải thích các biến thể hiện nay được xem là
có ý nghĩa chưa rõ ràng nhưng cũng cần thiết. Những nỗ lực từ
nguồn dự trữ dữ liệu gene lâm sàng (Clinical Genome Resource -
ClinGen), nguồn tài trợ của Viện sức khỏe Quốc gia, sẽ tạo thuận lợi
rất lớn trong việc giám định biến thể một cách chuyên nghiệp (https://
Clinicalgenome.org/).
Khoảng 50% trường hợp BCTPĐ không rõ liên quan di truyền.
Phát hiện gene mới là cần thiết để xác định thêm các gene gây bệnh,
do nhiều trường hợp trong số này có thể là kết quả của sự kết hợp
của các biến thể đa gene và các yếu tố môi trường. Việc tìm ra các
mối liên quan về kiểu hình và kết cục lâm sàng liên quan đến các
biến thể riêng lẻ cũng nên được tiếp tục.
8.7. Tham gia các môn thể thao
Dữ liệu về những nguy cơ tiềm ẩn khi bệnh nhân BCTPĐ tham
gia thể thao còn hạn chế. Mặc dù khuyến cáo này giới thiệu các khái
niệm thảo luận chung liên quan đến việc tham gia thể thao, nhưng
cần thêm dữ liệu nhằm định hướng và hình thành các quyết định
của bệnh nhân. Một nghiên cứu quan sát, tiền cứu, đa trung tâm xác
định ảnh hưởng của hoạt động thể thao (bao gồm cả các môn thể
thao cường độ cao và cạnh tranh) đến kết cục và chất lượng cuộc
54
sống của bệnh nhân đang được diễn ra. Một nghiên cứu phân nhóm
ngẫu nhiên so sánh hiệu quả của tập thể thao cường độ cao so với
tập thể thao cường độ trung bình trong việc cải thiện sức khỏe tim
mạch hô hấp và dự trữ tâm trương ở bệnh nhân BCTPĐ cũng đang
được tiến hành.
9. BỆNH CƠ TIM PHÌ ĐẠI TRẺ EM
9.1. Tổng quan
Bảng 6. Hội chứng di truyền, rối loạn chuyển hóa và bệnh thần
kinh cơ liên quan đến BCTPĐ ở trẻ sơ sinh và trẻ em
Những hội chứng đa bất thường bẩm sinh
Hội chứng Noonan
Hội chứng LEOPARD
Hội chứng Beckwith-Wiedemann
Hội chứng bất thường Cardiofaciocutaneous
Hội chứng Rubinstein-Taybi
Hội chứng Costello
Bất thường chuyển hóa sơ sinh
Bệnh lý dự trữ Glycogen:
Bệnh Pompe (bệnh dự trữ Glycogen type II)
Bệnh Forbes (bệnh dự trữ Glycogen type III, cũng được biết là
bệnh Cori)
Thiếu men phosphorylase kinase (bệnh dự trữ Glycogen type IX)
Thiếu hụt Carnitine:
Thiếu carnitine palmitoyltransferase type II
Thiếu carnitine acylcarnitine translocase
Mucopolysaccharidoses:
Hội chứng Hurler (mucopolysaccharidosis type I)
Hội chứng Hurler (mucopolysaccharidosis type II)
Hội chứng Morquio
Hội chứng Scheie
55
Bất thường chuyển hóa sơ sinh
Bệnh lý ti thể khác:
Bệnh Danon
Fucosidosis
Bệnh tế bào I
Bệnh Fabry
Mannosidosis
Bệnh lý acid hữu cơ:
Nhiễm acid methylmalonic máu
Hội chứng Barth (3-methylglutaconic acid type II)
Rối loạn Glycosylation (TD: thiếu men phosphomannomutase-2)
Loạn dưỡng mỡ toàn thể bẩm sinh
Rối loạn ti thể
Hội chứng MELAS
Hội chứng Leigh
Thiếu phức hợp I
Hội chứng Sengers
Thiếu men beta-oxidation
Thiếu chuỗi rất dài acyl-coA dehydrogenase
Thiếu chuỗi dài 3-hydroxyacyl-coA dehydrogenase
Thiếu nhiều acyl-coA dehydrogenase
Thiếu chuỗi hô hấp phối hợp
Rối loạn thần kinh cơ
Thất điều Friedreich
Loạn dưỡng cơ
Bệnh cơ minicore / multicore
9.2. Chẩn đoán
9.2.1. Lâm sàng
Triệu chứng cơ năng
56
Bảng 7. Tóm tắt triệu chứng bệnh cơ tim phì đại trẻ em
Hầu hết bệnh nhi BCTPĐ không có triệu chứng. Một số bệnh nhân
có biểu hiện, gồm:
- Đau ngực
- Ngất / tiền ngất
- Đánh trống ngực
- Các triệu chứng suy tim (ở trẻ nhỏ có thể biểu hiện bú kém, chậm
tăng trưởng, thở nhanh,…)
- Ngưng tim / Đột tử
Triệu chứng thực thể
Bảng 8. Đặc điểm lâm sàng gợi ý bệnh chuyển hóa
hoặc hội chứng di truyền ở bệnh nhi BCTPĐ
Tuổi xuất
hiện
Đặc điểm Nguyên nhân có thể
Nhũ nhi
và trẻ nhỏ
Dị dạng, chậm lớn,
toan chuyển hoá
Nhóm bệnh di truyền do đột
biến trong đường tín hiệu RAS/
MAPK (RASopathies)
Bệnh dự trữ glycogen, bệnh ti
thể hay chuyển hoá khác, con
bà mẹ bị đái tháo đường
Trẻ em Chậm hay bất thường
phát triển nhận thức,
nhìn hay nghe
Nhóm bệnh di truyền do đột
biến trong đường tín hiệu RAS/
MAPK (RASopathies)
Bệnh ti thể
Trẻ lớn,
vị thành
niên
Yếu cơ xương hay rối
loạn vận động
Thất điều Friedrich, bệnh
Danon, bệnh ti thể
Thanh
thiếu niên
Rối loạn vận động,
bệnh lý thần kinh
ngoại biên, rối loạn
chức năng thận
Bệnh Anderson-Fabry, thất
điều Friedrich, rối loạn thâm
nhiễm (amyloidosis), bệnh dự
trữ glycogen.
57
9.2.2. Cận lâm sàng
Điện tâm đồ (ECG)
Phần lớn trẻ BCTPĐ đều có bất thường ECG nhưng không đặc hiệu.
Những dấu hiệu thường gặp: Dầy thất trái, thay đổi ST-T. Sóng Q
sâu bất thường với R nhỏ hoặc không có ở chuyển đạo trước ngực
trái. Sóng T âm khổng lồ ở chuyển đạo trước ngực trái với nghi ngờ
BCTPĐ vùng mỏm. Sóng P 2 pha có thể gặp.
Rối loạn nhịp tim: ngoại tâm thu, blốc nhĩ thất, ngưng xoang, blốc
nhánh trái, rung / cuồng nhĩ, nhịp nhanh trên thất / thất, hiếm hơn
có thể thấy kích thích sớm trong hội chứng Wolff-Parkinson-White
(WPW).
Một số trường hợp có những thay đổi khá điển hình. Ví dụ trong
bệnh Pompe, PR ngắn và phức bộ QRS cao, rộng; trong bệnh
Danon, biểu hiện điển hình xảy ra ở tuổi thiếu niên, bao gồm dầy
thất trái và WPW.
Siêu âm tim
Siêu âm tim qua thành ngực cần thực hiện ở tất cả các bệnh nhân
nghi ngờ BCTPĐ.
Dầy thất trái: Ở trẻ em, bề dầy thành thất trái được hiệu chỉnh
theo tuổi và diện tích cơ thể bằng cách sử dụng điểm số Z - được
định nghĩa là số độ lệch chuẩn so với giá trị trung bình của quần
thể. Theo tiêu chuẩn của Cơ sở dữ liệu về bệnh cơ tim nhi khoa
(Pediatric Cardiomyopathy Registry), thất trái dầy khi điểm Z thành
thất trái trên 2.
Điểm Z có thể được tính bằng một số phương pháp khác nhau
như là Peadiatric Heart Network, Boston hoặc Detroit. Hiện tại,
các chỉ số này đều dễ dàng tra cứu trực tuyến tại trang http://www.
parameterz.com . Hệ thống điểm Z của Bệnh viện Nhi Boston gần
đây được sử dụng nhiều hơn sau kết quả nghiên cứu tổng hợp 12
năm ở những người khỏe mạnh.
58
Theo hướng dẫn của Hiệp hội Tim mạch Hoa Kỳ / Trường môn Tim
mạch Hoa Kỳ (AHA / ACC) năm 2020, chẩn đoán BCTPĐ sarcomeric
ở trẻ em khi độ dầy thành thất trái lớn hơn 2 SD (độ lệch chuẩn) nếu
có tiền sử gia đình hoặc có kết quả gene di truyền BCTPĐ; và trên
2,5 SD nếu không có yếu tố nguy cơ.
Ở thanh thiếu niên, giống với người lớn, chẩn đoán BCTPĐ khi
độ dầy thành thất trái tâm trương ≥ 15 mm ở bất kỳ vị trí nào trong
thành thất trái (đo ở đoạn dầy nhất). Độ dầy thành ≥ 13 mm cũng có
thể được xem xét chẩn đoán BCTPĐ, đặc biệt khi có thành viên gia
đình mắc bệnh.
Vị trí phì đại cũng cần được mô tả trong bản siêu âm tim, bao gồm
phì đại lệch tâm vách liên thất, phì đại đồng tâm hay chỉ dầy thành
sau thất trái (khoảng 1 - 2%), vùng giữa vách thất (5%) hoặc mỏm
tim (2 - 3%)(250)
. Người bệnh bất thường chuyển hóa và rối loạn thần
kinh cơ có xu hướng phì đại đồng tâm, trong khi BCTPĐ sarcomeric
thường phì đại lệch tâm vùng vách liên thất.
Vận động về phía trước trong thì tâm thu của lá trước van hai
lá (SAM): hiện tượng SAM có thể dẫn đến tắc nghẽn đường ra thất
trái. Lưu ý rằng, sự hiện diện của SAM không phải là yếu tố chẩn
đoán BCTPĐ.
Tắc nghẽn đường ra thất trái – hiện diện ở 20 - 50% bệnh nhi
BCTPĐ. Mức độ tắc nghẽn xác định qua chênh áp đo bằng Doppler
liên tục ở đường ra thất trái. Chênh áp tối đa qua đường ra thất trái
≥ 30 mmHg ở trẻ em là dấu hiệu BCTPĐ thể tắc nghẽn. Tuy nhiên,
chỉ số áp lực này thay đổi tùy thuộc nhiều yếu tố, ví dụ sức co bóp cơ
tim, tiền tải (đủ nước, mất nước…), vận động gắng sức,…
Đánh giá chức năng tim: Chức năng tâm thu được đánh giá
thường quy khi siêu âm tim qua thành ngực, phần lớn bình thường
hoặc tăng trên mức bình thường.
59
Chức năng tâm trương đặc biệt ở trẻ em gần đây được chú ý hơn,
chủ yếu đánh giá bằng phổ Doppler, Doppler mô và các thông số về
sức căng (strain), thể tích nhĩ trái.
Phì đại ưu thế thất phải hoặc phì đại cả hai thất: Trong môt số
trường hợp, BCTPĐ với biểu hiện ưu thế dầy thất phải hoặc cả hai
thất. Tuy nhiên, đến hiện tại dữ liệu vẫn chưa nhiều như BCTPĐ thất
trái. Bệnh nhân cũng cần được đánh giá vị trí dầy thành thất phải
(thành tự do hay cả vách liên thất), có tắc nghẽn đường ra thất phải
hay không (loại trừ các trường hợp dầy thất phải đơn độc thứ phát
sau tắc nghẽn cơ học như hẹp van, hẹp nhánh động mạch phổi…).
Về chức năng thất phải, hầu như chức năng tâm thu thất phải trong
giới hạn bình thường, có ghi nhận giảm sức căng toàn thể theo trục
dọc. Ngoài ra, bệnh nhân có rối loạn đổ đầy thất phải có thể do sợi
hóa thành tự do thất phải hoặc tắc nghẽn đường thoát thất. BCTPĐ
thất phải trong các trường hợp được báo cáo có thể có triệu chứng
như là khó thở, rối loạn nhịp tim và thuyên tắc phổi.
Xét nghiệm di truyền học
Những hiểu biết gần đây về di truyền và diễn tiến của BCTPĐ thông
qua các nghiên cứu đoàn hệ đã góp phần xây dựng các khuyến cáo
mới về BCTPĐ ở trẻ em trong ACC / AHA 2020. Chỉ định di truyền gần
như cho tất cả các bệnh nhi BCTPĐ trừ khi có nguyên nhân thứ phát
khác gây dầy thành tim. Khoảng 30 - 40% trẻ BCTPĐ biểu hiện kiểu
hình nhưng không có đột biến gene xác định liên quan tới BCTPĐ. Trẻ
sơ sinh và nhũ nhi cần được đánh giá kỹ để loại trừ bệnh lý hệ thống
và chuyển hóa dễ bị bỏ sót. Cho đến nay, hơn 1400 biến thể trong 13
gene sarcomeric đã được xác định là nguyên nhân gây BCTPĐ.
Các cận lâm sàng khác
Holter ECG (theo dõi điện tim liên tục) 24 - 48 giờ: nên thực
hiện ít nhất một lần trong năm.
60
Nghiệm pháp gắng sức: công cụ quan trọng trong phân tầng
nguy cơ. Đối với tất cả bệnh nhi đã biết hoặc nghi ngờ BCTPĐ (dựa
trên kết quả khám lâm sàng và hình ảnh) có thể hợp tác thực hiện
nghiệm pháp sẽ được chỉ định thực hiện siêu âm tim gắng sức với xe
đạp (đánh giá mức thay đổi huyết áp khi gắng sức và xác định chênh
áp ở đường ra thất trái).
Cộng hưởng từ tim: ngày càng có vai trò quan trọng cung cấp
hình ảnh chi tiết và đo đạc chính xác cơ tim, nhất là trong các trường
hợp không chẩn đoán chính xác được bằng siêu âm tim. Ví dụ: khi
nghi ngờ có bệnh chuyển hóa, cửa sổ hình ảnh siêu âm tim kém,
hoặc như một biện pháp hỗ trợ trong trường hợp đánh giá nguy cơ
đột tử do tim thông qua đo mức độ tăng cường gadolinium muộn. Đối
với trẻ em và thanh thiếu niên BCTPĐ cho thấy sợi hóa lan tỏa được
đánh giá bằng T1 có tương quan với các triệu chứng và tăng nồng
độ peptide lợi niệu natri trong máu.
Thông tim và sinh thiết nội mạc cơ tim: Đánh giá huyết động
xâm nhập qua thông tim rất ít khi chỉ định để xác định chẩn đoán.
9.2.3. Điều trị
Phân tầng nguy cơ
Các mô hình dự báo nguy cơ ở trẻ em BCTPĐ gần đây được đề
xuất nhưng chưa được dùng rộng rãi trong thực hành lâm sàng.
Một số yếu tố nguy cơ đã được ghi nhận bao gồm tuổi nhỏ khi
biểu hiện bệnh, tiền sử gia đình đột tử, tiền sử ngất, nhịp nhanh thất,
huyết áp giảm bất thường khi gắng sức cũng như sự hiện diện của
đột biến gene troponin T,.. . Yếu tố nguy cơ trên siêu âm tim cũng
được ghi nhận là khi thành thất trái dầy lan tỏa và bề dầy cuối tâm
trương trên 30 mm. Tỷ lệ E/e’ tăng cao ở trẻ em BCTPĐ cũng cho
thấy liên quan với nguy cơ nhịp nhanh thất, ngưng tim hoặc tử vong
cao hơn. Rối loạn chức năng tâm thu và dãn buồng tim cũng được
61
biết là có liên quan suy tim và giảm sống còn.
Các vấn đề điều trị
Nguyên tắc điều trị
Mục tiêu là giảm triệu chứng, giảm chênh áp qua đường thoát
thất, bảo tồn chức năng thất trái và kéo dài sống còn. Điều quan
trọng là, các phương pháp điều trị không được chứng minh là có
thể làm thay đổi sự tiến triển của bệnh. Các chiến lược điều trị tập
trung vào việc cải thiện triệu chứng, sử dụng máy phá rung cấy
được (ICD) ở những bệnh nhân được đánh giá là có nguy cơ đột
tử do tim cao.
Thuốc
Các loại thuốc được sử dụng để điều trị BCTPĐ nhằm mục đích
giảm tắc nghẽn đường ra thất trái, giảm nhu cầu oxy cơ tim và làm
chậm nhịp tim để cải thiện đổ đầy thất. Thuốc chẹn beta được sử
dụng phổ biến nhất ở trẻ em.
Tránh dùng các thuốc làm tăng hẹp đường thoát, như là thuốc
dãn mạch (thuốc ức chế men chuyển / ức chế thụ thể, thuốc ức chế
kênh calci DHP và nitroglycerin) làm giảm sức cản ngoại biên, tăng
tắc nghẽn đường ra thất trái và áp lực đổ đầy thất vì thế gây hạ huyết
áp và tăng suy tim.
Thuốc lợi tiểu làm giảm thể tích đổ đầy, thất trái nhỏ hơn và tắc
nghẽn đường thoát tăng hơn. Tuy nhiên, cân nhắc sử dụng thuốc
lợi tiểu ở bệnh nhân BCTPĐ không tắc nghẽn với suy tim kéo dài và
quá tải thể tích.
Digoxin: thường tránh dùng ở BCTPĐ do thuốc làm tăng sức bóp
cơ tim.
Điều trị hẹp đường ra thất trái
Điều trị giảm bề dầy vách thất được chỉ định ở bệnh nhân có
triệu chứng, kháng trị với thuốc kể cả khi nghỉ hay khi gắng sức mà
62
chênh áp qua đường thoát thất trên 50 mmHg. Phương pháp được
chọn lựa ở trẻ em là phẫu thuật cắt vách liên thất. Phẫu thuật được
khuyến cáo thực hiện ở trung tâm chuyên sâu về BCTPĐ với đội ngũ
có kinh nghiệm.
Điều trị rối loạn nhịp và ngăn ngừa đột tử do tim
Máy phá rung cấy được (ICD) là liệu pháp tốt nhất hiện có cho
bệnh nhân BCTPĐ cứu sống sau đột tử do tim hoặc những người có
nguy cơ cao bị loạn nhịp thất và đột tử. Do nguy cơ liên quan đến dây
dẫn được đặt khi trẻ lớn nhanh nên tuổi đặt thường ở tuổi vị thành
niên, khi kích cỡ cơ thể đã gần như người lớn. Chỉ định ở tuổi nhỏ
hơn nếu có nhiều yếu tố khác hoặc nguy cơ đột tử rất cao.
Thuốc kiểm soát nhịp tim ở trẻ em cần được dùng khi trẻ chưa có
chỉ định ICD mà xuất hiện nhịp nhanh thất thường xuyên, phải sốc
điện chuyển nhịp rung thất / nhịp nhanh thất.
Đặt ICD
Quyết định đặt ICD dựa trên đánh giá cá thể hoá và xác định nguy
cơ tuỳ thuộc tuổi, lâm sàng tổng thể, biến chứng liên quan đến việc
đặt máy bao gồm cả vấn đề tâm lý trẻ khi đeo máy và sốc ICD không
thích hợp.
Các yếu tố nguy cơ gây đột tử do tim - Tỷ lệ rối loạn nhịp tim hoặc
đột tử đe dọa tính mạng được báo cáo ở bệnh nhi BCTPĐ dao động
từ dưới 1 đến 2,8% sau một năm chẩn đoán và 9% sau 5 năm sau
chẩn đoán.
Ghép tim: Là lựa chọn cuối cùng trong điều trị. Tuy nhiên, vấn đề
về tạng ghép cũng như vấn đề ghép tim cho trẻ em tại Việt Nam vẫn
còn nhiều hạn chế.
Những chăm sóc khác: Các khía cạnh quan trọng khác trong
chăm sóc sức khỏe lâu dài ở trẻ em mắc BCTPĐ cần được quan tâm.
Chủng ngừa: Trẻ em mắc BCTPĐ phải được chủng ngừa đủ
63
các loại vaccine, bao gồm cả vaccine ngừa phế cầu và cúm
hàng năm.
Theo dõi thường xuyên các thông số tăng trưởng – cũng cần
theo dõi sự tăng trưởng và phát triển ở trẻ em BCTPĐ như tất cả
trẻ khác. Đối với sơ sinh và trẻ em BCTPĐ trong quá trình theo dõi,
ghi nhận chậm phát triển về thể chất có thể là dấu hiệu chính của
suy tim.
Khám định kỳ: Theo dõi và đánh giá các triệu chứng của hẹp
đường ra thất trái và suy tim. Nếu bệnh nhân xuất hiện các triệu
chứng mới hoặc triệu chứng nặng hơn như đau ngực, tiền ngất /
ngất, đánh trống ngực hoặc các triệu chứng suy tim cần được
chuyển ngay đến bác sĩ chuyên khoa tim mạch nhi để đánh giá.
Thể dục thể thao: liên quan đến nguy cơ đột tử do tim khi gắng
sức, cần chọn lựa hoạt động thể thao phù hợp cho bệnh nhân
BCTPĐ. Đồng thuận trong các khuyến cáo, bệnh nhân đã xác định
hoặc nghi ngờ BCTPĐ không nên tham gia các môn thể thao đối
kháng, trừ các môn cường độ thấp (ví dụ: Golf, Bida, Bowling, Bóng
chày,…). Cần giải thích rõ về bệnh, nguy cơ và lợi ích khi tham gia
thể thao ở các bệnh nhân này. Những bệnh nhân BCTPĐ có ghi
nhận bất thường gene nhưng không biểu hiện bệnh có thể tham gia
vào các môn thể thao cạnh tranh cường độ cao hơn.
Phẫu thuật ngoài tim: Bệnh nhi có BCTPĐ có hẹp đường ra thất
trái sẽ có nhiều nguy cơ hơn khi phẫu thuật hoặc các thủ thuật cần gây
mê. Cần lên kế hoạch cụ thể khi cần phẫu thuật ngoài tim bao gồm hội
chẩn giữa bác sĩ tim mạch nhi với bác sĩ gây mê và hậu phẫu.
Sàng lọc và theo dõi thành viên gia đình
Khuyến cáo 2020 của ACC / AHA:
Sàng lọc trong gia đình: Đối với người BCTPĐ có xét nghiệm
gene có đột biến đều cần kiểm tra siêu âm tim của người thân thế
64
hệ thứ nhất. Lập kế hoạch kiểm tra siêu âm tim và theo dõi lâm sàng
1 - 3 năm một lần vì BCTPĐ có thể biểu hiện ở mọi lứa tuổi trong
gia đình.
Sàng lọc di truyền: Tư vấn thực hiện xét nghiệm di truyền với
bất cứ trường hợp nào BCTPĐ. Khi phát hiện biến thể gây bệnh,
xét nghiệm di truyền thực hiện cho tất cả những người thân thế hệ
thứ nhất song song với theo dõi lâm sàng liên tục ở những người
thân mang biến thể gây bệnh. Khi BCTPĐ không phát hiện được
biến thể gây bệnh, xét nghiệm cho thân nhân là không hữu ích.
Điều quan trọng là phải đánh giá lại khả năng gây bệnh của biến
thể sau mỗi 2 - 3 năm vì biểu hiện có thể phát triển theo thời gian
và thời điểm cũng như cách thức sàng lọc cho thành viên trong gia
đình có thể thay đổi theo.
Bảng 9. Thực hiện tầm soát người thân trực hệ không triệu chứng
của bệnh nhân BCTPĐ bằng điện tâm đồ và siêu âm tim 2D
Tuổi thành viên thế hệ
thứ nhất
Lần sàng lọc đầu tiên
Lặp lại
ECG,
siêu âm
Trẻ em và vị thành
niên từ gia đình có xét
nghiệm gene dương
tính và gia đình với
bệnh khởi phát sớm
Ở thời điểm chẩn đoán
thành viên khác trong gia
đình BCTPĐ
Mỗi 1 - 2
năm
Tất cả trẻ em và vị
thành niên
Ở thời điểm sau khi chẩn
đoán thành viên khác trong
gia đình BCTPĐ nhưng
không trễ quá tuổi dậy thì.
Mỗi 2 - 3
năm
ECG, Electrocardiogram, Điện tâm đồ
65
10. RA QUYẾT ĐỊNH
Loại MCC Khuyến cáo về ra quyết định
1 B
1. Đối với bệnh nhân BCTPĐ hoặc nguy cơ mắc BCT-
PĐ, những quyết định liên quan đến kế hoạch chăm
sóc (như đánh giá di truyền, mức độ hoạt động, lối sống
và chọn lựa điều trị) cần được trao đổi với bệnh nhân
và thân nhân của họ kể cả việc đề cập đến nguy cơ, lợi
ích, cơ hội và hậu quả của từng phương pháp điều trị.
11. TRUNG TÂM BỆNH CƠ TIM PHÌ ĐẠI ĐA NGÀNH
Loại MCC Khuyến cáo về Trung tâm Bệnh cơ tim phì đại đa
ngành
1 C
1. Ở những bệnh nhân BCTPĐ, điều trị cắt vách nên
được thực hiện ở những trung tâm có kinh nghiệm
(Bảng 3 và Bảng 10).
2a C
2. Ở những bệnh nhân BCTPĐ liên quan đến những
quyết định điều trị bệnh phức tạp, việc hội chẩn hoặc
chuyển bệnh nhân đến những trung tâm điều trị
BCTPĐ toàn diện hoặc sơ cấp là hợp lý (Bảng 10).
Bảng 10. Khả năng được đề nghị
của một trung tâm BCTPĐ sơ cấp và toàn diện
Khả năng chăm sóc BCTPĐ
Trung
tâm
BCTPĐ
toàn
diện
Trung
tâm
BCTPĐ
sơ cấp
Trung
tâm
giới thiệu
bệnh
/bác sĩ
Chẩn đoán x x x
Siêu âm tim qua thành ngực ban
đầu và theo dõi
x x x
66
Khả năng chăm sóc BCTPĐ
Trung
tâm
BCTPĐ
toàn
diện
Trung
tâm
BCTPĐ
sơ cấp
Trung
tâm
giới thiệu
bệnh
/bác sĩ
Hình ảnh học siêu âm tim nâng cao
phát hiện nghẽn đường ra thất trái
tiềm ẩn
x x
Siêu âm tim hướng dẫn điều trị
giảm bề dầy vách liên thất
x *
Cộng hưởng từ tim chẩn đoán và
phân tầng nguy cơ
x x
Đánh giá đường ra thất trái xâm nhập x x *
Chụp động mạch vành x x x
Trắc nghiệm gắng sức phát hiện
nghẽn đường ra thất trái hoặc đánh
giá điều trị suy tim rất nặng/ghép tim
x x
Tư vấn và thực hiện tầm soát gia
đình (hình ảnh học và di truyền)
x x x
Tư vấn / xét nghiệm di truyền x x *
Đánh giá nguy cơ đột tử x x x
Quyết định đặt ICD loại 1 và 2a ở
bệnh nhân người lớn
x x x
Quyết định đặt ICD loại 2b ở bệnh
nhân người lớn
x x
Đặt ICD (người lớn) x x *
Quyết định và đặt ICD ở bệnh nhân
trẻ em / thiếu niên
x *
Quản lý rung nhĩ ban đầu và phòng
ngừa đột quỵ
x x x
67
Khả năng chăm sóc BCTPĐ
Trung
tâm
BCTPĐ
toàn
diện
Trung
tâm
BCTPĐ
sơ cấp
Trung
tâm
giới thiệu
bệnh
/bác sĩ
Cắt đốt rung nhĩ qua ống thông x x *
Quản lý ban đầu suy tim phân suất
tống máu giảm và bảo tồn
x x x
Điều trị suy tim rất nặng (ghép tim,
CRT)
x *
Điều trị bằng thuốc BCTPĐ tắc
nghẽn có triệu chứng
x x x
Điều trị xâm nhập BCTPĐ tắc nghẽn
có triệu chứng
┼
Tư vấn lựa chọn nghề nghiệp và
lối sống khỏe mạnh khác với hoạt
động cường độ mạnh hoặc có tính
cạnh tranh
x x x
Các chọn lựa tư vấn về việc tham
gia thi đấu các môn thể thao cường
độ mạnh hoặc có tính cạnh tranh
x x
Điều trị bệnh nhân nữ BCTPĐ
mang thai
x *
Điều trị bệnh đồng mắc x x x
* Tùy thuộc vào khả năng của viện
┼ Nếu thủ thuật này được thực hiện, cần chứng minh kết cục tương
đương với trung tâm toàn diện
CRT, Cardiac Resynchronization Therapy, Điều trị tái đồng bộ tim;
ICD, Implantable Cardioverter-Defibrillator, Máy phá rung cấy được.
68
Bảng 11. Mục tiêu cần đạt được
của điều trị giảm bề dầy vách liên thất xâm nhập
Tỷ lệ
Cắt
vách
Đốt
cồn
Tử vong 30 ngày ≤ 1% ≤ 1%
Biến chứng 30 ngày (chèn ép tim cấp, bóc tách
động mạch liên thất trước, nhiễm trùng, chảy
máu nghiêm trọng)
≤ 10% ≤ 10%
Nghẽn dẫn truyền tim hoàn toàn cần đặt máy
tạo nhịp vĩnh viễn
≤ 5% ≤ 10%
Thay van hai lá trong vòng 1 năm ≤ 5%
Hở van hai lá tồn lưu nặng ≤ 5% ≤ 5%
Lặp lại thủ thuật ≤ 3% ≤ 10%
Cải thiện phân độ NYHA > 90% > 90%
Chênh áp qua đường ra thất trái dưới 50
mmHg lúc nghỉ và lúc làm trắc nghiệm phát
hiện nghẽn đường ra thất trái tiềm ẩn
> 90% > 90%
HỘI TIM MẠCH HỌC VIỆT NAM
Địa chỉ: 78 đường Giải Phóng, Đống Đa, Hà Nội
Tel: (84-24) 3 8688 488 Fax: (84-24) 3 8688 488
Email: info@vnha.org.vn Website: www.vnha.org.vn
HỘI TIM MẠCH HỌC VIỆT NAM
Tất cả nội dung trên khuyên cáo của Hội Tim mạch học Việt Nam
được xây dựng dựa trên cơ sở khoa học khách quan và không bị ảnh
hưởng bởi bất cứ sự chi phối nào từ bên ngoài.
Hội Tim mạch học Việt Nam trân trọng cảm ơn các đơn vị, tổ chức
sau đã hỗ trợ cho việc xây dựng và hoàn thành khuyến cáo này trong
khuôn khổ quỹ hỗ trợ đào tạo không ràng buộc:
36
HỘI TIM MẠCH HỌC VIỆT NAM
Địa chỉ: 78 đường Giải Phóng, Đống Đa, Hà Nội
Tel: (84-24) 3 8688 488 Fax: (84-24) 3 8688 488
Email: info@vnha.org.vn Website: www.vnha.org.vn

File_khuyencao2022_Benhcotimphidai.pdf

  • 1.
    3 6 www.vnha.org.vn HỘI TIM MẠCHHỌC VIỆT NAM (TÓM TẮT) KHUYẾN CÁO VỀ CHẨN ĐOÁN VÀ ĐIỀU TRỊ BỆNH CƠ TIM PHÌ ĐẠI 2022 Vietnam National Heart Association HỘI TIM MẠCH HỌC VIỆT NAM
  • 2.
    DANH MỤC TỪVIẾT TẮT Từ viết tắt Tiếng Việt Tiếng Anh ACC / AHA Trường môn tim Hoa Kỳ / Hội tim mạch Hoa Kỳ American College Of Cardiology / American Heart Association BCTPĐ Bệnh cơ tim phì đại Hypertrophic Cardiomyopathy CPET Nghiệm pháp gắng sức tim phổi Cardio Pulmonary Exercise Test CRT Điều trị tái đồng bộ tim Cardiac Resynchronization Therapy ECG Điện tâm đồ Electrocardiogram ICD Máy phá rung cấy được Implantable Cardioverter Defibrillator LAD Động mạch liên thất trước Left Anterior Descending LGE Vùng tăng tín hiệu muộn với Gadolinium Late Gadolinium Enhancement MYBPC3 - Myosin-Binding Protein C3 MYH7 Chuỗi nặng beta myosin 7 Beta Myosin Heavy Chain 7 NSVT Nhịp nhanh thất không kéo dài Nonsustained Ventricular Tachycardia NYHA Hiệp hội tim New York New York Heart Association PSTM Phân suất tống máu Ejection Fraction RCT Thử nghiệm lâm sàng ngẫu nhiên có đối chứng Randomized Controlled Trial SAM Vận động tới trước van hai lá kỳ tâm thu Systolic Anterior Motion SD Độ lệch chuẩn Standard Deviation VUS Biến thể không rõ ý nghĩa Variant Of Unknown Significance
  • 3.
    1 BẢN TÓM TẮT KHUYẾNCÁO CỦA HỘI TIM MẠCH HỌC VIỆT NAM VỀ CHẨN ĐOÁN VÀ ĐIỀU TRỊ BỆNH CƠ TIM PHÌ ĐẠI (2022) Trưởng ban: PGS.TS Phạm Nguyễn Vinh Đồng trưởng ban: TS.BS Nguyễn Thị Thu Hoài Danh sách hội đồng khoa học: GS.TS. Trương Quang Bình; PGS. TS. Vũ Điện Biên; GS.TS. Nguyễn Đức Công; PGS.TS. Tạ Mạnh Cường; PGS.TS. Hồ Thượng Dũng TS. Trần Văn Đồng; PGS.TS Phạm Thái Giang; ThS. Nguyễn Tuấn Hải; BSCKII. Nguyễn Thanh Hiền; PGS. TS. Nguyễn Lân Hiếu; PGS.TS. Nguyễn Sinh Hiền; PGS.TS. Châu Ngọc Hoa; TS. Nguyễn Thị Thu Hoài; PGS.TS. Phạm Mạnh Hùng; PGS. TS. Đỗ Quang Huân; PGS.TS. Đinh Thị Thu Hương; PGS.TS. Trần Văn Huy; GS.TS. Nguyễn Sỹ Huyên; PGS.TS. Phạm Quốc Khánh; GS.TS. Phạm Gia Khải; TS. Lê Minh Khôi (Hoa Kỳ); PGS.TS. Lê Minh Khôi; TS. Phạm Trần Linh; GS.TS. Đỗ Doãn Lợi; TS. Tôn Thất Minh; GS.TS. Huỳnh Văn Minh; TS. Nguyễn Thượng Nghĩa; GS.TS. Võ Thành Nhân; PGS.TS. Nguyễn Oanh Oanh; TS.BS. Phan Đình Phong; GS.TS. Đặng Vạn Phước; PGS.TS. Nguyễn Ngọc Quang; PGS.TS. Phạm Nguyên Sơn; TS. Hoàng Văn Sỹ; GS.TS. Nguyễn Ngọc Thạch; GS.TS. Lê Ngọc Thành; PGS.TS. Lương Công Thức; PGS.TS. Huỳnh Văn Thưởng; PGS.TS. Hoàng Anh Tiến; PGS.TS. Hồ Huỳnh Quang Trí; GS.TS. Nguyễn Quang Tuấn; PGS.TS. Nguyễn Hữu Ước; GS.TS. Nguyễn Lân Việt; PGS.TS. Phạm Nguyễn Vinh; PGS.TS. Nguyễn Thị Bạch Yến. Tham gia biên soạn: PGS.TS. Phạm Nguyễn Vinh, PGS.TS.Nguyễn Văn Phan, TS.BS. Nguyễn Thị Thu Hoài, BS.CK1. Đỗ Văn Bửu Đan, BS.CK2. Lê Thị Đẹp, TS.BS. Trần Vũ Minh Thư, ThS.BS. Hồ Minh Tuấn, ThS.BS. Phạm Tuấn Việt, ThS.BS. Phạm Đỗ Anh Thư, BS.CK1. Phạm Thục Minh Thủy. Biên tập: Lương Bích Nhung.
  • 4.
    2 MỤC LỤC Trang 1. LỜIMỞ ĐẦU 3 2. ĐỊNH NGHĨA, TẦN SUẤT, NGUYÊN NHÂN VÀ DIỄN TIẾN BỆNH 4 3. SINH LÝ BỆNH 5 4. CHẨN ĐOÁN, ĐÁNH GIÁ BAN ĐẦU VÀ THEO DÕI 8 5. ĐÁNH GIÁ NGUY CƠ VÀ DỰ PHÒNG ĐỘT TỬ DO TIM 26 6. ĐIỀU TRỊ BỆNH NHÂN BỆNH CƠ TIM PHÌ ĐẠI 32 7. NHỮNG CÂN NHẮC ĐỜI SỐNG CHO BỆNH NHÂN BCTPĐ 47 8. NHỮNG VẤN ĐỀ CHƯA ĐƯỢC GIẢI QUYẾT. 50 9. BỆNH CƠ TIM PHÌ ĐẠI TRẺ EM 54 10. RA QUYẾT ĐỊNH 65 11. TRUNG TÂM BỆNH CƠ TIM PHÌ ĐẠI ĐA NGÀNH 65
  • 5.
    3 1. LỜI MỞĐẦU Nhóm bệnh cơ tim được hiểu là các bệnh lý bắt nguồn từ cơ tim dẫn đến các hậu quả về van tim, suy tim, loạn nhịp tim và đột tử. Các bệnh cơ tim thường được phân loại: bệnh cơ tim dãn nở, bệnh cơ tim phì đại, bệnh cơ tim hạn chế, bệnh cơ tim sinh loạn nhịp hay bệnh cơ tim thất phải sinh loạn nhịp và một số bệnh khác. Phân loại MOGES về bệnh cơ tim chi tiết hơn, bao gồm yếu tố di truyền trong sắp xếp. Bệnh cơ tim phì đại (BCTPĐ) được phát hiện đầu tiên từ năm 1958 (Brock và Teare). Tần suất bệnh khá cao, ở người lớn là 1/200 đến 1/500. Di truyền của bệnh đã được xác định. Điều trị đúng, sống còn của bệnh nhân gần như người bình thường. Chẩn đoán bệnh và điều trị đã được chuẩn hóa. Khuyến cáo này dựa vào các tiến bộ gần đây của nghiên cứu về BCTPĐ và các khuyến cáo của ACC/AHA và khuyến cáo của hội Tim mạch châu Âu. Các quy tắc về phân loại mức khuyến cáo và mức chứng cứ sắp xếp theo Bảng 1. Bảng 1. Phân loại mức khuyến cáo và mức chứng cứ Mức khuyến cáo Loại 1 (Mạnh) (Lợi >>> Nguy cơ) Loại 2a (Trung bình) (Lợi >> Nguy cơ) Loại 2b (Yếu) (Lợi ≥ Nguy cơ) Loại 3 (Không lợi) (Lợi = Nguy cơ) Loại 3 (Có hại) (Nguy cơ > Lợi) Mức chứng cứ A BR (Randomize, Ngẫu nhiên) BNR (Nonradomized, Không ngẫu nhiên) C-LD (Limited Date, Dữ liệu hạn chế) C-EO (Expert Opinion, Ý kiến chuyên gia)
  • 6.
    4 2. ĐỊNH NGHĨA,TẦN SUẤT, NGUYÊN NHÂN VÀ DIỄN TIẾN BỆNH 2.1. Định nghĩa và tần suất Bệnh cơ tim phì đại (BCTPĐ), về lâm sàng là tình trạng bệnh có biểu hiện phì đại đơn độc cơ tim, chủ yếu là dầy thất trái. Biểu hiện này không là hậu quả của các bệnh hệ thống, bệnh tim hay bệnh chuyển hóa khác. Tính cách di truyền của bệnh liên quan đến sarcomere (đơn vị co cơ) cơ tim. Chẩn đoán lâm sàng của bệnh dựa vào phương tiện hình ảnh học như siêu âm tim 2D hay ảnh cộng hưởng từ, chụp cắt lớp điện toán. Bề dầy vách tim cuối tâm trương ≥ 15 mm ở bất cứ vị trí nào của thất trái giúp chẩn đoán. Bề dầy từ 13 – 14 mm trên người có mang gene BCTPĐ hoặc người có bệnh sử gia đình có BCTPĐ cũng đủ giúp chẩn đoán. BCTPĐ là bệnh di truyền thường gặp hiện diện trên toàn thế giới; di truyền trên nhiễm sắc thể thường, tính trội, phân đều nam và nữ. Tần suất bệnh tại Mỹ, trên người lớn, phì đại cơ tim không triệu chứng cơ năng là 1:200 đến 1:500. Tần suất bệnh trên quần thể chung có thể cao hơn. 2.2. Nguyên nhân BCTPĐ được coi là bệnh tim đơn gene (monogenic cardiac disease). Biến thể ở 1 trong 8 gene qui định proteins của đơn vị co cơ cơ tim, dẫn đến dầy thất trái. Tuy nhiên, trên bệnh nhân BCTPĐ chỉ từ 30 – 60% xác định được biến thể gây bệnh hoặc có khả năng gây bệnh (likely pathogenic variant). Một số lớn bệnh nhân không tìm ra được đột biến gây bệnh, có khả năng là cơ chế sinh lý bệnh khác dẫn đến phì đại cơ tim. Trên bệnh nhân BCTPĐ có gene của đơn vị co cơ gây bệnh, hai gene thường gặp nhất (70%) liên quan đến chuỗi nặng beta myosin 7 (MYH7) và myosin-binding protein C (MYBPC3). Các gene khác TNNI3, TNNT2, TPM1, MYL2, MYL3, ACTC1 chỉ xảy ra ở một số ít bệnh nhân (1% đến 5%). Trong các gene này, trên 1500 biến thể đã được xác định, phần lớn là biến thể riêng biệt (độc nhất của gia đình cá thể). Thế hệ con, có 50% khả năng thừa hưởng biến thể này.
  • 7.
    5 Cơ chế chínhxác của biến thể gene đơn vị co cơ (sarcomere) dẫn đến kiểu hình phì đại cơ tim chưa hiểu rõ. Gene của đơn vị co cơ đột biến khởi kích sự thay đổi cơ tim, dẫn đến phì đại và sợi hóa. Hậu quả là rối loạn chức năng tâm trương thất trái. Biến đổi này ảnh hưởng đến cả động mạch vành, lá van hai lá và bộ máy dưới van hai lá. 2.3. Diễn tiến bệnh Bệnh nhân BCTPĐ có thể có cuộc sống gần bình thường, không có triệu chứng cơ năng, không cần điều trị chuyên sâu. Đây thường là những bệnh nhân, được xác định bệnh ở tuổi trên 60. Các bệnh nhân khác có thể phát hiện bệnh khi đã có biến cố (ví dụ: đột tử, suy tim, đột quỵ, loạn nhịp thất, rung nhĩ). Các bệnh nhân này thường xác định được biến thể gene đơn vị co cơ (sarcomere) hoặc là các bệnh nhân được phát hiện bệnh từ tuổi trẻ. Các nghiên cứu đoàn hệ về BCTPĐ cho thấy khoảng 30 – 40% bệnh nhân sẽ có biến cố, bao gồm: 1) Đột tử; 2) Triệu chứng cơ năng tiến triển nặng do nghẽn đường ra thất trái hoặc rối loạn chức năng tâm trương; 3) Triệu chứng cơ năng suy tim tâm thu; 4) Rung nhĩ kèm nguy cơ đột quỵ do huyết khối thuyên tắc. Tuy vậy, các phương tiện điều trị hiện nay đã giúp giảm tử vong bệnh nhân BCTPĐ dưới 1% / năm. Đặt ICD đã giúp ngăn ngừa đột tử do loạn nhịp, do đó tử vong hiện nay của BCTPĐ thường do suy tim. 3. SINH LÝ BỆNH Sinh lý bệnh (SLB) của BCTPĐ bao gồm: nghẽn động học đường ra thất trái, hở van hai lá, rối loạn chức năng tâm trương, thiếu máu cục bộ cơ tim, loạn nhịp tim và rối loạn thần kinh tự chủ. 3.1. Nghẽn đường ra thất trái Khoảng 75% bệnh nhân BCTPĐ nghẽn đường ra thất trái lúc nghỉ hoặc sau khởi kích (thủ thuật Valsalva, phun nitroglycerin, vận động gắng sức, kích nhịp qua thông tim. Hai cơ chế chính là dầy vách thất và biến đổi cấu trúc lá van hai lá và bộ máy dưới van; lá van dài hơn và vận động tới trước van hai lá kỳ tâm thu góp phần nghẽn đường ra
  • 8.
    6 thất trái, hởhai lá do giảm diện áp của hai lá van. Nghẽn đường ra thất trái sẽ làm tăng áp lực buồng tống thất, hậu quả là vách dầy hơn, thiếu máu cục bộ cơ tim và kéo dài thời gian thư dãn thất. Nghẽn đường ra thất trái làm tăng nguy cơ suy tim và giảm xác suất sống còn. Độ chênh áp tâm thu qua đường ra thất trái ≥ 30 mmHg được coi là có nghẽn. Độ chênh áp lúc nghỉ hay sau khởi kích gắng sức ≥ 50 mmHg cần được điều trị giảm bề dầy vách thất, giúp giảm nghẽn trên các bệnh nhân có triệu chứng cơ năng không đáp ứng với điều trị nội khoa. Tất cả bệnh nhân BCTPĐ, dù chênh áp tâm thu qua đường ra thất trái lúc nghỉ dưới 30 mmHg, cần được làm thủ thuật khởi kích để xem có nghẽn động học. Các thủ thuật này bao gồm: tư thế đứng, thủ thuật Valsalva, hít amyl nitrite hay phun họng nitroglycerin, gắng sức (lúc đói hoặc sau ăn). Siêu âm tim sẽ giúp khảo sát độ chênh áp tâm thu qua buồng tống. Không sử dụng siêu âm Dobutamine để khảo sát động học độ chênh áp qua đường ra thất trái do thiếu đặc hiệu. Có thể khảo sát nghẽn đường ra thất trái bằng cộng hưởng từ gắng sức hay qua thông tim. 3.2. Rối loạn chức năng tâm trương Các yếu tố dẫn đến rối loạn chức năng tâm trương BCTPĐ bao gồm: dầy vách tim, sợi hóa cơ tim, tăng áp lực trong buồng thất, co thắt và dãn tâm thất không đồng nhất và thời gian nghỉ co cơ muộn do rối loạn thu nhận lại ion calci trong tế bào. Chụp ảnh cộng hưởng từ với tín hiệu muộn của gadolinium (LGE) giúp tính mức sợi hóa, giúp tiên lượng chỉ định điều trị. Triệu chứng cơ năng suy tim kèm khả năng gắng sức kém trên bệnh nhân không nghẽn đường ra thất trái, cần được khảo sát bằng siêu âm tim gắng sức hoặc thông tim kèm gắng sức. 3.3. Hở van hai lá Hai cơ chế hở van hai lá trên BCTPĐ: nghẽn đường ra thất trái và bất thường tiên phát lá van. Hiện tượng vận động tới trước van hai lá kỳ tâm thu (SAM), dẫn đến hai lá van áp không sát, dòng hở xảy ra ở giữa và cuối tâm thu.
  • 9.
    7 Trên siêu âmtim Doppler màu, dòng hở hướng về phía sau hoặc phía bên. Có thể làm siêu âm tim gắng sức để phát hiện hở van hai lá và ước lượng độ nặng trên bệnh nhân BCTPĐ. Bất thường tiên phát van hai lá trên BCTPĐ bao gồm độ dài lá van gia tăng và bất thường vị trí gắn vào thành tim của cơ trụ. Một số bệnh nhân BCTPĐ, cơ chế này có thể là cơ chế chính của hở van hai lá. Khảo sát kỹ cơ chế hở van hai lá, rất cần thiết để có chỉ định can thiệp xâm nhập. 3.4. Thiếu máu cục bộ cơ tim Bất tương hợp giữa cung và cầu dẫn đến thiếu máu cục bộ (TMCB) cơ tim trên bệnh nhân BCTPĐ. Rối loạn chức năng vi mạch làm giảm dự trữ mạch vành, phì đại trung mạc các động mạch vành xuyên thành, áp lực cao trong buồng tim do nghẽn đường ra thất trái và cả xơ vữa động mạch vành ở thượng mạc tim dẫn đến giảm cung cấp máu nuôi cơ tim. Nhu cầu cơ tim cũng gia tăng do nghẽn đường ra thất trái. Mất quân bình sẽ dẫn đến TMCB, sau đó nhồi máu cơ tim, phát hiện rõ bằng cộng hưởng từ với LGE. Thiếu máu cục bộ mỏm tim và nhồi máu có thể là một trong các cơ chế của túi phình thất trái trên BCTPĐ, làm tăng nguy cơ suy tim và rối loạn nhịp thất. 3.5. Rối loạn thần kinh tự chủ Rối loạn thần kinh tự chủ trên BCTPĐ dẫn đến tổn thương hồi phục tần số tim và dãn mạch không phù hợp. Đáp ứng huyết áp bất thường xảy ra ở khoảng 25% bệnh nhân. Mất khả năng tăng huyết áp tâm thu ít nhất 20 mmHg khi gắng sức hoặc giảm huyết áp tâm thu trên 20 mmHg khi gắng sức, so sánh với mức huyết áp cao nhất là dấu hiệu tiên lượng xấu. Cần chú ý là đáp ứng huyết áp kiểu này, ngoài hệ thần kinh tự chủ, còn do bất thường đổ đầy thất kỳ tâm trương hoặc nghẽn đường ra thất trái. Do đó đáp ứng huyết áp bất thường có thể thay đổi sau điều trị nội khoa hoặc phẫu thuật.
  • 10.
    8 4. CHẨN ĐOÁN,ĐÁNH GIÁ BAN ĐẦU VÀ THEO DÕI Xét nghiệm chẩn đoán (ĐTĐ, CĐHA, di truyền) (Xem hình 2 về chi tiết các xét nghiệm di truyền) Đánh giá toàn diện bước đầu * Đánh giá nguy cơ đột tử do tim * Làm nghiệm pháp gắng sức nếu có triệu chứng, nếu nghi ngờ tắc nghẽn đường ra thất trái hoặc để xác định mức độ cơ năng nền của người bệnh Theo dõi định kỳ mỗi 3 – 5 năm (2b) Chỉ định chụp CHT tim để đánh giá nguy cơ phải cấy ICD (nếu chưa cấy) hoặc để xác định bất kỳ nghi ngờ nào về thay đổi hình trái tim Gia đình đã có đột biến gây bệnh / đột biến có khả năng gây bệnh (P/LP) Bệnh nhân có đột biến gene bệnh của gia đình Không khuyến cáo làm các thăm dò sâu hơn về lâm sàng và di truyền (3: có hại) Theo dõi định kỳ mỗi 1 – 2 năm hoặc khi có triệu chứng (1) Đánh giá định kỳ tình trạng lâm sàng nguy cơ đột tử do tim (nếu bệnh nhân chưa cấy ICD) hoặc đánh giá lại sớm hơn nếu bệnh nhân có triệu chứng: * Lâm sàng * Siêu âm tim * Holter điện tâm đồ Sàng lọc bằng ĐTĐ, siêu âm tim (Chụp CHT tim nếu siêu âm tim chưa kết luận được), thời khoảng sàng lọc xem bảng bên dưới (1) Không triệu chứng Đột biến chưa rõ ý nghĩa Đột biến gây bệnh / đột biến có khả năng gây bệnh Kiểu hình âm tính Kiểu hình dương tính CÓ Định kỳ mỗi 2 -3 năm (2b) Nghiệm pháp gắng sức với thảm chạy hoặc nghiệm pháp gắng sức tim phổi để đánh giá lại tình trạng cơ năng Nghiệm pháp gắng sức với thảm chạy hoặc xe đạp (1) Cân nhắc đặc biệt: * Siêu âm tim gắng sức nếu chênh áp qua đường ra thất trái < 50 mm Hg * Nghiệm pháp gắng sức tim phổi để xét dùng các biện pháp điều trị suy tim nặng Có triệu chứng Nghi ngờ BCTPĐ hoặc tiền sử gia đình có BCTPĐ KHÔNG KHÔNG CÓ hoặc KHÔNG RÕ Theo dõi định kỳ mỗi 3 – 5 năm (2b) Chỉ định chụp CHT tim để đánh giá nguy cơ phải cấy ICD (nếu chưa cấy) hoặc để xác định bất kỳ nghi ngờ nào về thay đổi hình trái tim Định kỳ mỗi 2 – 3 năm (2b) Nghiệm pháp gắng sức với thảm chạy hoặc nghiệm pháp gắng sức tim phổi để đánh giá lại tình trạng cơ năng Nghiệm pháp gắng sức với thảm chạy hoặc xe đạp (1) Cân nhắc đặc biệt: * Siêu âm tim gắng sức nếu chênh áp qua đường ra thất trái < 50 mm Hg * Nghiệm pháp gắng sức tim phổi để xét dùng các biện pháp điều trị suy tim nặng Sàng lọc họ hàng bậc 1 chưa có triệu chứng của bệnh nhân bị BCTPĐ Tuổi của đối tượng sàng lọc Thời điểm bắt đầu sàng lọc Thời khoảng theo dõi Trẻ em và vị thành niên trong gia đình mang gene bệnh và/hoặc có người biểu hiện BCTPĐ sớm Tại thời điểm một thành viên khác trong gia đình được chẩn đoán BCTPĐ Mỗi 1 – 2 năm Tất cả trẻ em và vị thành niên khác Tại bất kỳ thời điểm nào sau khi một thành viên khác trong gia đình được chẩn đoán BCTPĐ, nhưng trước tuổi dậy thì Mỗi 2 – 3 năm Người lớn Tại bất kỳ thời điểm nào sau khi một thành viên khác được chẩn đoán Mỗi 3 – 5 năm Xét nghiệm chẩn đoán (ĐTĐ, CĐHA, di truyền) (Xem hình 2 về chi tiết các xét nghiệm di truyền) Kiểu hình dương tính Kiểu hình âm tính 1 Gia đình đã có đột biến gây bệnh / đột biến có khả năng gây bệnh (P/LP) Bệnh nhân có đột biến gene bệnh của gia đình Không khuyến cáo làm các thăm dò sâu hơn về lâm sàng và di truyền (3: có hại) 3 2 4 5 Đánh giá lại phân loại đột biến (1) Sàng lọc bằng ĐTĐ, siêu âm tim (Chụp CHT tim nếu siêu âm tim chưa kết luận được), thời khoảng sàng lọc xem bảng bên dưới (1) Đột biến gây bệnh / đột biến có khả năng gây bệnh Đột biến chưa rõ ý nghĩa Không triệu chứng Có triệu chứng Đánh giá toàn diện bước đầu * Đánh giá nguy cơ đột tử do tim * Làm nghiệm pháp gắng sức nếu có triệu chứng, nếu nghi ngờ tắc nghẽn đường ra thất trái hoặc để xác định mức độ cơ năng nền của người bệnh Theo dõi định kỳ mỗi 1 – 2 năm hoặc khi có triệu chứng (1) Đánh giá định kỳ tình trạng lâm sàng nguy cơ đột tử do tim (nếu bệnh nhân chưa cấy ICD) hoặc đánh giá lại sớm hơn nếu bệnh nhân có triệu chứng: * Lâm sàng * Siêu âm tim * Holter điện tâm đồ Hình 1. Khuyến cáo đánh giá và thăm dò đối với bệnh cơ tim phì đại
  • 11.
    9 Màu sắc tươngứng với mức độ khuyến cáo trong Bảng 1. Thời khoảng giữa những lần theo dõi định kỳ có thể dài hơn nếu bệnh nhân vẫn ổn định sau nhiều lần đánh giá. BCTPĐ, bệnh cơ tim phì đại; ĐTĐ, điện tâm đồ; CHT, cộng hưởng từ tim; ICD, Implantable Cardioverter-Defibrillator, Máy phá rung cấy được. 4.1. Chẩn đoán lâm sàng Loại MCC Khuyến cáo về chẩn đoán, đánh giá ban đầu và theo dõi bệnh nhân bị BCTPĐ 1 B-NR 1. Đối với bệnh nhân nghi ngờ bệnh cơ tim phì đại, khám lâm sàng toàn diện và khai thác đầy đủ tiền sử gia đình 3 thế hệ được khuyến cáo là một phần của quy trình đánh giá chẩn đoán ban đầu (Bảng 2 và Bảng 3). Bảng 2. Đặc điểm lâm sàng của bệnh nhân bị các bệnh lý kiểu hình tương tự như bệnh cơ tim phì đại Tuổi biểu hiện bệnh đặc trưng Đặc điểm lâm sàng hệ thống Nguyên nhân có thể Tiếp cận chẩn đoán Trẻ nhỏ (0 – 12 tháng) và trẻ mới tập đi Dị dạng, chậm lớn, nhiễm toan chuyển hóa Nhóm bệnh di truyền do đột biến trong đường tín hiệu RAS/MAPK (RASopathies) Bệnh ứ glycogen bẩm sinh, các bệnh lý chuyển hóa hoặc di truyền ty thể khác Trẻ hoặc mẹ bị đái tháo đường Đánh giá về di truyền Sàng lọc rối loạn chuyển hóa ở trẻ sơ sinh Xét nghiệm chuyển hóa đặc hiệu Xét nghiệm gene
  • 12.
    10 Tuổi biểu hiện bệnh đặctrưng Đặc điểm lâm sàng hệ thống Nguyên nhân có thể Tiếp cận chẩn đoán Giai đoạn sớm trong thời kỳ thơ ấu Phát triển trí tuệ chậm hoặc bất thường, rối loạn thị giác hoặc thính giác Nhóm bệnh di truyền do đột biến trong đường tín hiệu RAS/MAPK (RASopathies) Bệnh lý di truyền ty thể Sàng lọc sinh hóa Xét nghiệm gene Tuổi học đường và vị thành niên Yếu cơ xương hoặc rối loạn vận động Thất điều Friedrich, bệnh Danon Bệnh lý di truyền ty thể Sàng lọc sinh hóa Đánh giá chức năng thần kinh cơ Xét nghiệm gene Người lớn Rối loạn vận động, bệnh lý thần kinh ngoại biên, rối loạn chức năng thận Bệnh Anderson – Fabry, thất điều Friedrich, bệnh lý thâm nhiễm (amyloid), bệnh ứ glycogen bẩm sinh Sàng lọc sinh hóa Đánh giá chức năng thần kinh cơ Xét nghiệm gene
  • 13.
    11 Bảng 3. Sànglọc bằng điện tâm đồ và siêu âm tim đối với thành viên chưa có triệu chứng trong gia đình người bệnh* Tuổi của họ hàng bậc 1 Sàng lọc lần đầu Điện tâm đồ và siêu âm tim nhắc lại Trẻ em và vị thành nên trong gia đình có gene bệnh lý hoặc gia đình có biểu hiện bệnh sớm Tại thời điểm một thành viên khác trong gia đình được chẩn đoán bệnh cơ tim phì đại Mỗi 1 – 2 năm Tất cả trẻ em và vị thành niên khác Tại bất kỳ thời điểm nào sau khi bệnh cơ tim phì đại được phát hiện trong gia đình nhưng không được trễ hơn tuổi dậy thì Mỗi 2 - 3 năm Người lớn Tại thời điểm một thành viên khác trong gia đình được chẩn đoán bệnh cơ tim phì đại Mỗi 3 – 5 năm * Bao gồm tất cả họ hàng bậc 1 chưa biểu hiện bệnh cơ tim phì đại ra kiểu hình, chưa có triệu chứng đều có nguy cơ bị bệnh cơ tim phì đại dựa trên tiền sử gia đình hoặc kiểu gene và đôi khi cả những họ hàng xa hơn dựa trên đánh giá lâm sàng. Thời khoảng giữa những lần sàng lọc có thể thay đổi (ví dụ: khi xuất hiện triệu chứng mới hoặc tiền sử gia đình có người bị bệnh cơ tim phì đại nặng hoặc biểu hiện muộn). 4.2. Siêu âm tim Loại MCC Khuyến cáo về siêu âm tim ở bệnh nhân bị bệnh cơ tim phì đại 1 B-NR 1. Đối với bệnh nhân nghi ngờ bệnh cơ tim phì đại, khuyến cáo sử dụng siêu âm tim qua thành ngực để đánh giá ban đầu.
  • 14.
    12 Loại MCC Khuyến cáovề siêu âm tim ở bệnh nhân bị bệnh cơ tim phì đại 1 B-NR 2. Đối với bệnh nhân bị bệnh cơ tim phì đại không thay đổi tình trạng lâm sàng hoặc không có biến cố, khuyến cáo siêu âm tim nhắc lại mỗi 1 – 2 năm để đánh giá mức độ phì đại cơ tim, tắc nghẽn đường ra thất trái, hở hai lá và chức năng cơ tim (Hình 1). C-LD Người lớn 1 B-NR 3. Đối với bệnh nhân bị bệnh cơ tim phì đại có thay đổi tình trạng lâm sàng hoặc có biến cố mới xuất hiện, khuyến cáo siêu âm qua thành ngực nhắc lại. 1 B-NR 4. Đối với bệnh nhân bị bệnh cơ tim phì đại có chênh áp qua đường ra thất trái lúc nghỉ dưới 50 mmHg, khuyến cáo siêu âm tim qua thành ngực với các nghiệm pháp kích thích. 1 B-NR 5. Đối với bệnh nhân bị bệnh cơ tim phì đại có triệu chứng không có chênh áp qua đường ra thất trái ≥ 50 mmHg lúc nghỉ và sau nghiệm pháp kích thích trên siêu âm tim qua thành ngực, siêu âm tim gắng sức qua thành ngực được khuyến cáo để phát hiện và lượng hóa tắc nghẽn đường ra thất trái. 1 B-NR 6. Đối với bệnh nhân bị bệnh cơ tim phì đại được phẫu thuật giải phóng tắc nghẽn đường ra thất trái, siêu âm tim qua thực quản trong phẫu thuật được khuyến cáo để đánh giá giải phẫu và chức năng van hai lá cũng như mức độ tắc nghẽn đường ra thất trái tồn dư khi cắt gọt cơ vách liên thất. 1 B-NR 7. Đối với bệnh nhân bị bệnh cơ tim phì đại được can thiệp làm mỏng vách liên thất bằng cồn, khu- yến cáo sử dụng siêu âm tim qua thành ngực hoặc qua thực quản trong can thiệp kết hợp tiêm chất cản âm vào các nhánh vách của động mạch vành.
  • 15.
    13 Loại MCC Khuyến cáovề siêu âm tim ở bệnh nhân bị bệnh cơ tim phì đại 1 B-NR 8. Đối với các bệnh nhân bị bệnh cơ tim phì đại sau can thiệp hoặc phẫu thuật làm mỏng vách liên thất, siêu âm tim qua thành ngực trong vòng 3 – 6 tháng sau thủ thuật được khuyến cáo để đánh giá hiệu quả phẫu thuật hoặc can thiệp. 1 B-NR 9. Sàng lọc: Đối với họ hàng bậc 1 của bệnh nhân bị bệnh cơ tim phì đại, khuyến cáo sử dụng siêu âm tim qua thành ngực như một phần của sàng lọc bước đầu và theo dõi định kỳ (Hình 1, Bảng 3). 1 B-NR 10. Sàng lọc: Những người mang gene bệnh nhưng chưa biểu hiện ra kiểu hình, khuyến cáo siêu âm tim định kỳ với thời khoảng phụ thuộc vào lứa tuổi (1 – 2 năm đối với trẻ em và vị thành niên, 3 – 5 năm đối với người lớn) và khi có thay đổi tình trạng lâm sàng (Hình 1, Bảng 3). 2a C-LD 11. Đối với bệnh nhân bị bệnh cơ tim phì đại, siêu âm tim qua thực quản có thể hữu ích nếu siêu âm tim qua thành ngực chưa đủ để đưa ra quyết định điều trị, hoặc trong trường hợp bệnh nhân dự định phẫu thuật giải phóng đường ra thất trái, cần loại trừ có màng ngăn dưới van động mạch chủ hoặc hở hai lá thứ phát do bất thường bộ máy van hai lá, hay trong trường hợp cần đánh giá khả năng can thiệp làm mỏng vách liên thất bằng cồn. 2a B-NR 12. Đối với bệnh nhân bị bệnh cơ tim phì đại khu trú vùng mỏm hoặc phình mỏm hoặc dạng phì đại không điển hình chưa kết luận được bằng hình ảnh siêu âm tim qua thành ngực, nên tiến hành siêu âm tim với chất cản âm đường tĩnh mạch, đặc biệt khi các phương tiện chẩn đoán hình ảnh khác như chụp cộng hưởng từ tim không khả dụng hoặc bị chống chỉ định,
  • 16.
    14 Loại MCC Khuyến cáovề siêu âm tim ở bệnh nhân bị bệnh cơ tim phì đại 2a C-LD 13. Đối với bệnh nhân bị bệnh cơ tim phì đại chưa có triệu chứng và không có chênh áp qua đường ra thất trái ≥ 50 mmHg lúc nghỉ và sau nghiệm pháp kích thích trên siêu âm tim qua thành ngực, nên tiến hành siêu âm tim gắng sức qua thành ngực để phát hiện và lượng hóa tắc nghẽn đường ra thất trái. 4.3. Chụp cộng hưởng từ tim (Cardiovascular Magnetic Resonance) Loại MCC Khuyến cáo về chụp cộng hưởng từ tim 1 B-NR 1. Đối với bệnh nhân nghi ngờ bệnh cơ tim phì đại với hình ảnh siêu âm tim chưa đủ để kết luận, chụp cộng hưởng từ tim được chỉ định để làm rõ chẩn đoán. 1 B-NR 2. Đối với bệnh nhân có dầy thất trái và nghi ngờ chẩn đoán khác bao gồm bệnh cơ tim thâm nhiễm hoặc các bệnh lý tích lũy chuyển hóa hoặc tim của vận động viên, chụp cộng hưởng từ tim là thăm dò rất có ích (Hình 1). 1 B-NR 3. Đối với bệnh nhân bị bệnh cơ tim phì đại chưa được xếp vào nhóm nguy cơ đột tử cao hoặc những bệnh nhân chưa đủ bằng chứng để chỉ định cấy máy phá rung cấy được (ICD) sau khi đánh giá lâm sàng bao gồm tiền sử bản thân / gia đình, siêu âm tim và theo dõi điện tâm đồ lưu động, chụp cộng hưởng từ tim mang lại lợi ích từ việc đánh giá độ dầy thành thất trái tối đa, phân suất tống máu thất trái, phình mỏm thất trái và mức độ sợi hóa cơ tim trên hình ảnh tăng tín hiệu muộn sau tiêm Gadolinium (LGE).
  • 17.
    15 Loại MCC Khuyếncáo về chụp cộng hưởng từ tim 1 B-NR 4. Đối với bệnh nhân bị bệnh cơ tim phì đại tắc nghẽn với cơ chế tắc nghẽn chưa rõ ràng trên siêu âm tim, chụp cộng hưởng từ tim được chỉ định để lựa chọn bệnh nhân và lên kế hoạch can thiệp hoặc phẫu thuật làm mỏng vách liên thất. 2b C-EO 5. Đối với bệnh nhân bị bệnh cơ tim phì đại, có thể xem xét chụp cộng hưởng từ có tiêm thuốc đối quang từ định kỳ (mỗi 3 – 5 năm) để phân tầng nguy cơ đột tử do tim để đánh giá sự thay đổi hình ảnh tăng tín hiệu muộn sau tiêm Gadolinium và những biến đổi hình thái khác bao gồm phân suất tống máu, tiến triển của phình mỏm tim và độ dầy thành thất trái (Hình 1, Bảng 4). Bảng 4. Các yếu tố nguy cơ lâm sàng để phân tầng nguy cơ đột tử do tim ở bệnh nhân BCTPĐ Tiền sử gia đình có người đột tử do bệnh cơ tim phì đại Đột tử xác định hoặc nghi ngờ do bệnh cơ tim phì đại ở người dưới 50 tuổi thuộc họ hàng bậc 1 hoặc gần hơn. Họ hàng gần thường được tính là họ hàng bậc 2, tuy nhiên nếu có nhiều trường hợp đột tử trong họ hàng bậc 3 cũng được coi là có ý nghĩa. Dầy thất trái nặng Thành thất trái dầy ≥ 30 mm tại bất kỳ vùng cơ tim nào trên hình ảnh siêu âm hoặc chụp cộng hưởng từ tim; có thể xem xét mức ranh giới ≥ 28 mm. Đối với bệnh nhi bị bệnh cơ tim phì đại, chưa có ngưỡng độ dầy thành tim tuyệt đối và Z-score; tuy nhiên nên lưu ý độ dầy thành thất trái tối đa tương ứng Z-score ≥ 20 (hoặc trên 10 kèm theo các yếu tố nguy cơ khác)
  • 18.
    16 Ngất không giải thích được ≥1 lần mất ý thức cấp tính không giải thích được nguyên nhân khác, đánh giá dựa trên bệnh sử không giống ngất do nguyên nhân thần kinh (cường phế vị) hoặc tắc nghẽn đường ra thất trái, đặc biệt xảy ra trong vòng 6 tháng tại thời điểm đánh giá (xảy ra quá 5 năm không có ý nghĩa). Bênh cơ tim phì đại có rối loạn chức năng thất trái Rối loạn chức năng tâm thu với phân suất tống máu dưới 50% trên siêu âm tim hoặc chụp cộng hưởng từ tim. Phình mỏm thất trái Phình mỏm được định nghĩa là một vùng cơ tim thành mỏng vô động hoặc vận động nghịch thường nằm tại vị trí xa nhất của thất trái, không phụ thuộc vào kích thước. Tăng tín hiệu muộn lan tỏa sau tiêm Gadolinium Tăng tín hiệu muộn sau tiêm Gadolinium lan tỏa trên diện rộng, thể hiện sự sợi hóa cơ tim, được lượng hóa hoặc ước tính bằng quan sát, xuất hiện trên trên 15% khối cơ thất trái (Tăng tín hiệu muộn lan tỏa sau tiêm Gadolinium chưa rõ là nguy cơ đối với bệnh nhi). Nhịp nhanh thất không kéo dài trên điện tâm đồ lưu động Nhịp nhanh thất không kéo dài xuất hiện dầy (≥ 3 cơn), kéo dài (≥ 10 nhịp) với tần số nhanh (hơn 200 chu kỳ / phút) trên điện tâm đồ lưu động 24 – 48 giờ. Đối với bệnh nhi, tần số nhịp nhanh thất vượt quá 20% so với tần số nhịp xoang nền được coi là có ý nghĩa. 4.4. Chụp cắt lớp điện toán tim Loại MCC Khuyến cáo về chụp cắt lớp điện toán tim ở bệnh nhân bị bệnh cơ tim phì đại 2b C-LD 1. Đối với bệnh nhân người lớn nghi ngờ bệnh cơ tim phì đại, có thể xem xét chụp cắt lớp điện toán tim để chẩn đoán nếu siêu âm tim chưa đủ để chẩn đoán và chụp cộng hưởng từ tim không khả dụng.
  • 19.
    17 Chụp cắt lớpđiện toán tim có độ phân giải rất cao cho phép đánh giá rõ nét cấu trúc thất trái (bao gồm dạng phì đại, đo độ dầy thành thất trái, phát hiện màng dưới van động mạch chủ và huyết khối trong các buồng tim). Các nghiên cứu nhỏ cho thấy khả năng đánh giá sợi hóa cơ tim của chụp cắt lớp điện toán, mặc dù kỹ thuật này dẫn đến bệnh nhân bị phơi nhiễm tia X và cũng cần nghiên cứu chứng minh giá trị. Ngoài cấu trúc cơ tim, chụp cắt lớp điện toán tim còn đánh giá giải phẫu động mạch vành bao gồm hẹp, bất thường xuất phát các động mạch vành. Nhược điểm của chụp cắt lớp điện toán là sử dụng bức xạ ion hóa và thuốc cản quang chứa iod với độ phân giải thời gian thấp hơn siêu âm tim. Chụp cắt lớp điện toán mạch máu sẽ được bàn luận trong phần 4.6. Mặc dù ít được sử dụng, chụp cắt lớp điện toán tim có thể mang lại thông tin có giá trị khi hình ảnh siêu âm tim hạn chế và chụp cộng hưởng từ tim bị chống chỉ định hoặc không khả dụng và là một trong các phương tiện để đánh giá giải phẫu động mạch vành. 4.5. Đánh giá rối loạn nhịp Loại MCC Khuyến cáo về đánh giá rối loạn nhịp 1 B-NR 1. Đối với bệnh nhân bị bệnh cơ tim phì đại, khuyến cáo sử dụng điện tâm đồ 12 chuyển đạo để đánh giá ban đầu và theo dõi định kỳ (mỗi 1 – 2 năm) (Hình 1, Bảng 3). 1 B-NR 2. Đối với bệnh nhân bị bệnh cơ tim phì đại, theo dõi điện tâm đồ lưu động 24 – 48 giờ được khuyến cáo để đánh giá ban đầu và theo dõi định kỳ (mỗi 1 – 2 năm) để xác định những bệnh nhân có nguy cơ đột tử do tim và hướng dẫn xử trí các rối loạn nhịp (Hình 1). 1 B-NR 3. Đối với bệnh nhân bị bệnh cơ tim phì đại xuất hiện hồi hộp đánh trống ngực hoặc cảm giác lâng lâng, khuyến cáo theo dõi điện tâm đồ trên 24 giờ hoặc dùng thiết bị theo dõi biến cố, không có ý nghĩa chẩn đoán nếu bệnh nhân không có triệu chứng trong quá trình theo dõi.
  • 20.
    18 Loại MCC Khuyếncáo về đánh giá rối loạn nhịp 1 B-NR 4. Đối với họ hàng bậc 1 của bệnh nhân bị bệnh cơ tim phì đại, điện tâm đồ 12 chuyển đạo được khuyến cáo là một thăm dò trong quá trình sàng lọc (Hình 1, Bảng 3). 2a B-NR 5. Đối với bệnh nhân bị bệnh cơ tim phì đại có thêm các yếu tố nguy cơ gây rung nhĩ như dãn nhĩ trái, tuổi cao, suy tim NYHA III- IV có chỉ định dùng thuốc chống đông, nên theo dõi điện tâm đồ lưu động trong thời gian dài hơn để sàng lọc rung nhĩ trong lần đánh giá đầu tiên cũng như theo dõi định kỳ (mỗi 1 – 2 năm) (Hình 1). 2b C-EO 6. Đối với bệnh nhân bị bệnh cơ tim phì đại không có các yếu tố nguy cơ gây rung nhĩ nhưng có chỉ định dùng thuốc chống đông, có thể xem xét theo dõi điện tâm đồ lưu động trong thời gian dài hơn để phát hiện cơn rung nhĩ kịch phát không có triệu chứng trong lần đánh giá đầu tiên cũng như theo dõi định kỳ (mỗi 1 – 2 năm). 4.6. Chụp mạch và thăm dò huyết động xâm nhập Loại MCC Khuyến cáo về chụp mạch và thăm dò huyết động xâm nhập 1 B-NR 1. Khuyến cáo đánh giá huyết động xâm nhập trên thông tim đối với bệnh nhân bị bệnh cơ tim phì đại được lựa chọn để can thiệp / phẫu thuật làm mỏng vách liên thất và những bệnh nhân chưa rõ mức độ tắc nghẽn đường ra thất trái trên các thăm dò không xâm nhập. 1 B-NR 2. Khuyến cáo chụp động mạch vành qua da đối với bệnh nhân bị bệnh cơ tim phì đại có triệu chứng hoặc bằng chứng thiếu máu cục bộ cơ tim. 1 B-NR 3. Khuyến cáo chụp động mạch vành (qua da hoặc MSCT) trước phẫu thuật giải phóng tắc nghẽn đường ra thất trái đối với bệnh nhân bị bệnh cơ tim phì đại có nguy cơ bệnh mạch vành do xơ vữa.
  • 21.
    19 4.7. Nghiệm phápgắng sức Loại MCC Khuyến cáo về đánh giá rối loạn nhịp 1 B-NR 1. Đối với bệnh nhân bị bệnh cơ tim phì đại có triệu chứng không có chênh áp qua đường ra thất trái ≥ 50 mmHg lúc nghỉ và sau nghiệm pháp kích thích trên siêu âm tim qua thành ngực, siêu âm tim gắng sức qua thành ngực được khuyến cáo để phát hiện và lượng hóa tắc nghẽn đường ra thất trái. 1 B-NR 2. Đối với bệnh nhân bị bệnh cơ tim phì đại không tắc nghẽn và suy tim rất nặng (NHYA II – IV dù đã điều trị nội khoa tối ưu), nên tiến hành nghiệm pháp gắng sức tim phổi để lượng hóa mức độ hạn chế cơ năng của người bệnh và giúp lựa chọn bệnh nhân cần ghép tim hay đặt thiết bị hỗ trợ tuần hoàn cơ học. 2a B-NR 3. Đối với bệnh nhân bị bệnh cơ tim phì đại, nên thực hiện nghiệm pháp gắng sức thể lực để xác định mức độ cơ năng và tiên lượng bệnh nhân trong lần đánh giá đầu tiên. 2a C-LD 4. Đối với bệnh nhân bị bệnh cơ tim phì đại chưa có triệu chứng và không có chênh áp qua đường ra thất trái ≥ 50 mmHg lúc nghỉ và sau nghiệm pháp kích thích trên siêu âm tim qua thành ngực, nên tiến hành siêu âm tim gắng sức qua thành ngực để phát hiện và lượng hóa tắc nghẽn đường ra thất trái. 2b C-EO 5. Nên làm nghiệm pháp gắng sức thể lực đối với bệnh nhân bị bệnh cơ tim phì đại tắc nghẽn được xem xét can thiệp hoặc phẫu thuật làm mỏng vách liên thất với tình trạng cơ năng hoặc triệu chứng không rõ ràng (Hình 1). 2b C-EO 6. Có thể xem xét làm nghiệm pháp gắng sức thể lực mỗi 2 – 3 năm đối với bệnh nhân bị bệnh cơ tim phì đại có tình trạng cơ năng hoặc triệu chứng không rõ ràng (Hình 1).
  • 22.
    20 4.8. Di truyềnhọc và tầm soát gia đình Loại MCC Khuyến cáo về di truyền và tầm soát gia đình 1 B 1. Ở người BCTPĐ, cần đánh giá sự di truyền trong gia đình qua việc tìm hiểu tiền căn gia đình 3 thế hệ. 1 B 2. Ở người BCTPĐ, xét nghiệm di truyền giúp phát hiện thành viên gia đình có nguy cơ phát triển BCTPĐ. 1 B 3. Ở người bệnh có biểu hiện lâm sàng không điển hình hoặc nghi ngờ nguyên nhân di truyền khác BCTPĐ, xét nghiệm di truyền phát hiện bệnh lý có kiểu hình BCTPĐ nên được chỉ định. 1 B 4. Ở người BCTPĐ được chỉ định xét nghiệm di truyền, tư vấn di truyền trước và sau khi có kết quả xét nghiệm nên được thực hiện bởi chuyên gia về di truyền trong bệnh tim mạch để cùng với người bệnh đưa ra quyết định. (shared decision-making process) 1 B 5. Khi thực hiện xét nghiệm di truyền ở người BCTPĐ, bộ gene ban đầu được chỉ định nên bao gồm các gene có bằng chứng mạnh mẽ liên quan đến BCTPĐ. 1 B 6. Những người thân trực hệ hàng thứ nhất của người BCTPĐ mang đột biến gây bệnh hoặc có khả năng gây bệnh nên được tầm soát lâm sàng (điện tâm đồ và siêu âm tim 2 chiều) và tầm soát di truyền. 1 B 7. Ở gia đình với tiền căn có người đột tử không rõ nguyên nhân và được chẩn đoán BCTPĐ sau tử vong, xét nghiệm di truyền nên được chỉ định nhằm dễ dàng tầm soát di truyền và lâm sàng cho người thân trực hệ hàng thứ nhất. 1 B 8. Ở những người BCTPĐ đã làm xét nghiệm di truyền, việc tái phân loại biến thể nên thực hiện nhiều lần và kết quả tái đánh giá có thể làm thay đổi cách tầm soát lâm sàng và di truyền trong gia đình họ.
  • 23.
    21 Loại MCC Khuyếncáo về di truyền và tầm soát gia đình 1 B 9. Ở những gia đình BCTPĐ, tư vấn trước thụ thai, trước sinh và di truyền nên được thực hiện. 2b B 10. Ở người BCTPĐ được chỉ định xét nghiệm di truyền, tư vấn di truyền trước và sau khi có kết quả xét nghiệm nên được thực hiện bởi chuyên gia về di truyền trong bệnh tim mạch để cùng với người bệnh đưa ra quyết định. 2b B 11. Ở người BCTPĐ mang VUS, sự hữu ích của xét nghiệm di truyền về mặt lâm sàng cho những người thân có kiểu hình âm vì mục đích tái phân loại biến thể là không chắc chắn. 3 B 12. Người BCTPĐ có kết quả xét nghiệm di truyền không mang đột biến gây bệnh (biến thể lành tính, có khả năng lành tính), tầm soát di truyền gia đình không hữu ích. 3 B 13. Tầm soát gia đình không được chỉ định cho những người thân có kiểu gene âm ở những gia đình có BCTPĐ kiểu gene dương, trừ khi biến thể hạ bậc trong tái phân loại thành VUS, biến thể lành tính, có khả năng lành tính trong thời gian theo dõi. VUS, Variant Of Unknown Significance , Biến thể không rõ ý nghĩa Xác định chẩn đoán. Thông qua việc xác định đột biến ở bệnh nhân BCTPĐ, người thân trực hệ hàng thứ nhất của người bệnh bao gồm con cái, anh chị em ruột, cha mẹ có thể được phát hiện mang gene đột biến dù không có bất cứ biểu hiện của BCTPĐ bằng xét nghiệm di truyền. Nói cách khác, xét nghiệm di truyền giúp phát hiện bệnh ở giai đoạn tiền lâm sàng. Bên cạnh đó, những bệnh nhân có chẩn đoán BCTPĐ không chắc chắn trên lâm sàng cần được chỉ định xét nghiệm di truyền để xác định chẩn đoán. Chẩn đoán phân biệt. Có một số bệnh có kiểu hình giống BCTPĐ. Những bệnh lý này do đột biến gene không phải protein liên quan đến sự co cơ, các đột biến đó bao gồm đột biến trên gene
  • 24.
    22 PRKAG2, tiểu đơnvị điều hòa của adenosine monophosphate- activated protein kinase (AMPK); và gene LAMP2 (bệnh Danon), protein màng liên quan lysosome trên nhiễm sắc thể giới tính X; gene mã hóa lysosomal hydrolase, α-galactosidase GLA (bệnh Fabry), bệnh cơ tim do thâm nhiễm amyloidosis liên quan transthyretin và bệnh liên quan đến RASopathies. Kết quả xét nghiệm di truyền trong một số trường hợp làm thay đổi phương pháp điều trị như trong bệnh Fabry với điều trị thay thế men và điều trị lâm sàng tích cực hơn với bệnh Danon. Tầm soát di truyền gia đình. Đột biến gây bệnh và có khả năng gây bệnh ở người BCTPĐ được phát hiện sau kết quả xét nghiệm di truyền rất có ý nghĩa lâm sàng. Kết quả này giúp làm sáng tỏ chẩn đoán ở người BCTPĐ và thực hiện tầm soát di truyền ở những người trong gia đình có nguy cơ mắc bệnh. Những thành viên có nguy cơ mắc bệnh là những người thân trực hệ hàng thứ nhất bao gồm cha mẹ, anh chị và con cái của người BCTPĐ. Khi thực hiện tầm soát di truyền gia đình, những người thân không mang đột biến gây bệnh hoặc có khả năng gây bệnh có thể không cần theo dõi lâm sàng lâu dài. Những người thân mang đột biến gây bệnh hoặc có khả năng gây bệnh sẽ được tầm soát lâm sàng (hỏi bệnh sử, thăm khám lâm sàng, điện tâm đồ 12 chuyển đạo, siêu âm tim) định kỳ. Khi người BCTPĐ có kết quả xét nghiệm di truyền âm tính (có nghĩa là không mang đột biến gây bệnh hoặc có khả năng gây bệnh) hoặc xét nghiệm di truyền không được thực hiện, người thân của họ cũng cần được tầm soát lâm sàng định kỳ vì tuổi khởi phát và biểu hiện lâm sàng của bệnh thay đổi ngay cả ở các thành viên trong cùng một gia đình. Kết quả VUS ở người BCTPĐ không có giá trị lâm sàng nhiều. Cách tầm soát gia đình tương tự như trong trường hợp kết quả âm tính. VUS cần được tái đánh giá và cách tầm soát gia đình thay đổi tùy vào kết quả tái đánh giá biến thể.
  • 25.
    23 Tư vấn ditruyền. Xét nghiệm di truyền cần được tư vấn đầy đủ trước khi thực hiện về lợi ích và nguy cơ (tâm lý, đạo đức,bảo hiểm) khi đột biến gây bệnh được xác định. Kết quả xét nghiệm di truyền cần được giải thích rõ ràng dù kết quả dương tính hay âm tính vì kết quả này liên quan đến việc chẩn đoán bệnh ở người BCTPĐ và tầm soát di truyền gia đình. Vì tính thấm di truyền trong BCTPĐ thay đổi nên trước khi mang thai, cặp đôi có người BCTPĐ nên được tư vấn đầy đủ về khả năng truyền bệnh cho con. Tư vấn di truyền nên được thực hiện cả cho trường hợp sau sinh. Xét nghiệm di truyền trong BCTPĐ có thể được thực hiện với giải trình tự bộ gene, toàn bộ exon, toàn bộ bộ gene. BCTPĐ là bệnh di truyền do đột biến trên các gene liên quan đến đơn vị co cơ (sarcomere). Vì vậy, bộ gene được chỉ định trong xét nghiệm di truyền mang các gene mã hóa protein trên đơn vị co cơ(50) . Bộ 8 gene gồm MYH7, MYBPC3, TNNI3, TNNT2, TPM1, MYL2, MYL3 và ACTC1 có khả năng phát hiện đột biến liên quan đến bệnh ở 30% số bệnh nhân không có tiền căn gia đình BCTPĐ và 60% số bệnh nhân có tiền căn gia đình bệnh lý này. Ở thời điểm hiện tại, nhiều nghiên cứu cho thấy, việc mở rộng bộ gene lớn hơn không làm tăng khả năng chẩn đoán bệnh. Những nghiên cứu gần đây cho thấy có khoảng 40% số người BCTPĐ không mang đột biến trên gene mã hóa protein của đơn vị co cơ, những đột biến trên gene không liên quan đơn vị co cơ được phát hiện. Vì vậy, trong trường hợp người bệnh BCTPĐ âm tính sau khi làm xét nghiệm di truyền với bộ gene ban đầu, giải toàn bộ exon hoặc toàn bộ bộ gene có thể được chỉ định tiếp theo sau khi tư vấn cho người bệnh về khả năng dương tính thấp và phát hiện thêm những đột biến liên quan bệnh lý khác. Xác định và phân loại biến thể. Tiêu chí trong khuyến cáo của tổ chức “The American College of Medical Genetics and Genomics (ACMG) 2015 được sử dụng trong xếp loại biến thể hiện nay, các
  • 26.
    24 biến thể cóthể được xếp thành năm loại: gây bệnh (pathogenic), có thể gây bệnh (likely pathogenic), biến thể không rõ ý nghĩa (VUS), có thể lành tính (likely benign) và lành tính (benign). Sự xếp loại này được tiến hành dựa trên nhiều loại bằng chứng bao gồm: tần suất của biến thể trong cộng đồng, sự di truyền trong gia đình của biến thể liên quan đến bệnh, dự đoán về hậu quả của biến thể lên chức năng sinh học. Trong đó, bằng chứng lâm sàng như mức độ liên quan giữa biến thể với bệnh trong cộng đồng và sự di truyền của biến thể trong gia đình cùng với bệnh là nhóm bằng chứng được ưu tiên xem xét. Vì vậy, kết quả xếp loại biến thể có thể thay đổi theo thời gian. Thời gian tái đánh giá được khuyên là mỗi vài năm. Kết quả tái đánh giá có thể là tăng cấp độ (từ VUS sang đột biến gây bệnh hoặc có khả năng gây bệnh) hoặc giảm cấp độ (từ đột biến đột biến gây bệnh hoặc có khả năng gây bệnh thành VUS, lành tính hoặc có khả năng lành tính). Kết quả này làm thay đổi cách theo dõi tầm soát gia đình. Trong một báo cáo, có khoảng 11% biến thể tăng hoặc giảm cấp độ sau 6 năm khi được tái phân loại. Điều này càng cho thấy, việc diễn dịch kết quả xét nghiệm di truyền có thể thay đổi theo thời gian và cần có kế hoạch thông báo kết quả tái đánh giá biến thể cho người bệnh bởi bác sĩ điều trị, phòng xét nghiệm, nhân viên tư vấn di truyền. Cho đến thời điểm hiện tại, chưa có bằng chứng mạnh mẽ xác nhận mối liên hệ kiểu gene - kiểu hình; dù một số nghiên cứu cho thấy nhiều đột biến trên cùng một bệnh nhân cho thấy làm tăng khả năng suy tim, đột biến TNNT2 có liên quan đến xuất độ đột tử cao dù phì đại không nhiều như những đột biến khác, bệnh nhân BCTPĐ đã được xác định đột biến gene mã hóa protein trên đơn vị co cơ có biến chứng lâm sàng nặng hơn BCTPĐ không rõ nguyên nhân kể cả đột tử. Vì vậy, kết quả của xét nghiệm di truyền không ảnh hưởng đến quyết định đặt Máy phá rung cấy được cho người bệnh (ICD).
  • 27.
    25 Biến thể LP/P Xétnghiệm di truyền VUS/LB/B hoặc không có biến thể Tái phân loại LP/P Tái phân loại VUS/LB/B Tái đánh giá thường xuyên để tái phân loại biến thể Di truyền gia đình Lâm sàng gia đình Dương tính Âm tính Theo dõi thường xuyên Chẩn đoán BCTPĐ Không chứng cứ có BCTPĐ X xác định được biến thể Xét XNDT tầng thứ 2 cho người BCTPĐ nếu không xác định được biến thể Tái đánh giá thường xuyên để tái phân loại biến thể Tái phân loại VUS/LB/B Dương tính Âm tính Theo dõi Theo dõi lâm sàng thường xuyên thường xuyên ?Đánh giá thêm lâm sàng hoặc XNDT không được khuyến cáo Chẩn đoán BCTPĐ Không chứng cứ có BCTPĐ Hình 2. Tầm soát gia đình người bệnh cơ tim phì đại LP, Likely Pathogenic, Có khả năng gây bệnh; P, Parthogenic, Gây bệnh; VUS, Variant Of Unknown Significance, Biến thể không rõ ý nghĩa; LB, Likely Benign, Có khả năng lành tính; B, Benign, lành tính; BCTPĐ, Bệnh cơ tim phì đại. XNDT, Xét nghiệm di truyền. 4.9. Kiểu gene dương - kiểu hình âm Loại MCC Khuyến cáo về người kiểu gene dương - kiểu hình âm 1 B 1. Người kiểu gene dương - kiểu hình âm cần được đánh giá định kỳ lâm sàng bao gồm điện tâm đồ và hình ảnh học tim mạch mỗi 1 – 2 năm ở trẻ em và thanh thiếu niên; mỗi 3 – 5 năm ở người lớn và khi tình trạng lâm sàng thay đổi.
  • 28.
    26 Loại MCC Khuyếncáo về người kiểu gene dương - kiểu hình âm 2a C 2. Người kiểu gene dương - kiểu hình âm có thể tham gia thi đấu thể thao chuyên nghiệp ở bất kỳ mức hoạt động thể lực nào. 3 B 3. Ở người kiểu gene dương - kiểu hình âm, ICD không được chỉ định đề phòng ngừa đột tử tiên phát. 5. ĐÁNH GIÁ NGUY CƠ VÀ DỰ PHÒNG ĐỘT TỬ DO TIM 5.1. Đánh giá nguy cơ đột tử do tim Loại MCC Khuyến cáo về đánh giá nguy cơ đột tử do tim 1 B-NR 1. Ở những bệnh nhân BCTPĐ, việc đánh giá nguy cơ đột tử do tim bằng biện pháp không xâm nhập một cách toàn diện và có hệ thống ở lần thăm khám đầu tiên và mỗi 1 đến 2 năm sau đó được khuyến cáo và nên bao gồm việc đánh giá các yếu tố nguy cơ sau (Hình 1, Hình 3 và Bảng 4): a. Tiền sử bệnh nhân có ngừng tim hoặc rối loạn nhịp thất kéo dài b. Tiền sử bệnh nhân có ngất mà trên lâm sàng nghi ngờ là do rối loạn nhịp c. Tiền sử gia đình có người thân đột tử do BCTPĐ khi còn trẻ, ngừng tim hoặc rối loạn nhịp thất kéo dài d. Độ dầy thành thất trái, phân suất tống máu và tình trạng phình mỏm thất trái e. Các cơn nhịp nhanh thất không kéo dài (NSVT) trên máy theo dõi điện tâm đồ liên tục lưu động.
  • 29.
    27 Loại MCC Khuyếncáo về đánh giá nguy cơ đột tử do tim 1 B-NR 2. Ở những bệnh nhân BCTPĐ được xác định là không có nguy cơ đột tử do tim cao hoặc những bệnh nhân mà quyết định đặt ICD còn chưa chắc chắn sau khi đã đánh giá lâm sàng bao gồm tiền sử bản thân / gia đình, siêu âm tim và máy theo dõi điện tâm đồ lưu động, hình ảnh cộng hưởng từ tim là hữu ích trong việc đánh giá độ dầy thành thất trái, phân suất tống máu, tình trạng phình mỏm thất trái và mức độ sợi hóa cơ tim bằng LGE (Bảng 4). 2a B-NR 3. Ở những bệnh nhân BCTPĐ từ 16 tuổi trở lên, việc đánh giá đường kính nhĩ trái và chênh áp tối đa qua đường ra thất trái trên siêu âm tim là hợp lý để hỗ trợ việc tính toán nguy cơ đột tử 5 năm dự đoán, từ đó đưa ra quyết định cấy ICD (Bảng 4). Cân nhắc việc phân tầng nguy cơ ở những bệnh nhân trẻ em Trước đây, việc phân tầng nguy cơ đột tử do tim ở trẻ em được dựa theo các dấu ấn nguy cơ từ các nghiên cứu ở bệnh nhân BCT- PĐ người lớn. Nhiều nghiên cứu gợi ý rằng các yếu tố nguy cơ có khả năng hạn chế trong việc dự đoán đột tử do tim ở những bệnh nhân trẻ em. Các nghiên cứu gần đây gợi ý rằng một số yếu tố nguy cơ trên bệnh nhân người lớn có vai trò quan trọng ở những bệnh nhân trẻ em BCTPĐ. Các mô hình dự đoán nguy cơ cho trẻ em mắc BCTPĐ đã được phát triển nhưng vẫn chưa được sử dụng rộng rãi trong thực hành lâm sàng. Các yếu tố nguy cơ được đưa ra trong hướng dẫn này vẫn dựa trên những yếu tố nguy cơ của bệnh nhân trưởng thành và những thông tin sẵn có riêng cho bệnh nhân trẻ em. Tóm lại, việc đưa ra quyết định đặt ICD cần dựa trên đánh giá cá thể trên từng bệnh nhân, tính đến tất cả các dấu ấn nguy cơ theo từng độ tuổi, mức độ của các yếu tố nguy cơ đã được xác định, hồ sơ lâm sàng tổng thể, mức độ nguy cơ có thể chấp nhận đối với bệnh nhân và gia đình và nguy cơ biến chứng liên quan tới thiết bị cấy ghép, bao gồm tác động về tâm lý và máy ICD sốc không thích hợp.
  • 30.
    28 5.2. Lựa chọnbệnh nhân cấy ICD KHÔNG KHÔNG KHÔNG CÓ † KHÔNG Trẻ em Người lớn † Có thể chỉ định ICD (2a) Khuyến cáo đặt ICD (1) Ít nhất một trong các tiêu chuẩn sau Tiền căn gia đình đột tử Phì đại thất trái nặng Ngất không giải thích được Phình mỏm PSTM ≤ 50% Nhịp nhanh thất không kéo dài *‡ Xem xét chỉ định ICD (2b) Chống chỉ định ICD (3: có hại) CÓ CÓ CÓ Biến cố trước đây (đột tử, rung thất, nhịp nhanh thất kéo dài) Tăng tín hiệu muộn lan tỏa trên cộng hưởng từ tim Ít nhất một trong các tiêu chuẩn sau • Tiền căn gia đình đột tử • Phì đại thất trái nặng • Ngất không giải thích được • Phình mỏm • PSTM ≤ 50% Hình 3. Chọn lọc bệnh nhân đặt máy phá rung cấy được * Các quyết định ICD ở bệnh nhi BCTPĐ dựa trên ≥ 1 trong số các yếu tố nguy cơ chính: tiền sử gia đình đột tử do BCTPĐ, nhịp nhanh thất không kéo dài trên màn hình theo dõi lúc cấp cứu, dầy thất trái nặng và ngất không rõ nguyên nhân. † Ở bệnh nhân trên 16 tuổi, ước tính nguy cơ 5 năm có thể được xem xét để cung cấp thông tin đầy đủ cho bệnh nhân trong quá trình thảo luận chung ra quyết định.
  • 31.
    29 ‡ Có vẻthích hợp nhất nếu xem xét nhịp nhanh thất xuất hiện thường xuyên, kéo dài và dễ xuất hiện cơn. ICD, Implantable Cardioverter Defibrillator, Máy phá rung cấy được. Loại MCC Khuyến cáo về cấy ICD ở những bệnh nhân BCTPĐ nguy cơ cao 1 C-EO 1. Ở những bệnh nhân BCTPĐ, sử dụng đánh giá lâm sàng cá thể hóa được khuyến cáo khi đánh giá sức mạnh tiên lượng của các dấu ấn nguy cơ thông thường trong hồ sơ lâm sàng của từng bệnh nhân, cũng như thảo luận kỹ lưỡng và cân bằng về bằng chứng, lợi ích và rủi ro ước tính thu hút sự tham gia tích cực của bệnh nhân được thông tin đầy đủ vào quá trình đưa ra quyết định cấy máy phá rung cấy được (ICD). 1 B-NR 2. Ở những bệnh nhân BCTPĐ và có tiền sử ngừng tim hoặc nhịp nhanh thất kéo dài được ghi nhận trong hồ sơ, cấy ICD được khuyến cáo (Hình 3, Bảng 4). 2a B-NR 3. Ở những bệnh nhân BCTPĐ trưởng thành với ≥ 1 yếu tố nguy cơ chính với đột tử do tim, cấy ICD là hợp lý. Các yếu tố nguy cơ chính bao gồm (Hình 3, Bảng 4): a. Đột tử được đánh giá là chắc chắn hoặc có vẻ do BCTPĐ ở ít nhất 1 thành viên có quan hệ huyết thống bậc 1 hoặc các thành viên ruột thịt trong gia đình ở tuổi ≤ 50; b. Thất trái phì đại rất dầy ≥ 30 mm ở bất kì vùng cơ tim thất trái; c. ≥ 1 cơn ngất gần đây nghi ngờ là do rối loạn nhịp dựa trên tiền sử lâm sàng (tức là không giống cơn ngất do thần kinh tim, hoặc do tắc nghẽn đường ra thất trái. d. Phình mỏm thất trái, không phụ thuộc kích thước; e. Rối loạn chức năng tâm thu thất trái (PSTM dưới 50%).
  • 32.
    30 Loại MCC Khuyến cáovề cấy ICD ở những bệnh nhân BCTPĐ nguy cơ cao 2a B-NR 4. Ở những trẻ em BCTPĐ có ≥ 1 yếu tố nguy cơ thông thường, bao gồm ngất chưa rõ nguyên nhân, thất trái rất dầy, nhịp nhanh thất không kéo dài hoặc tiền sử gia đình có người đột tử do tim khi còn trẻ do BCTPĐ, cấy ICD là hợp lý sau khi cân nhắc tỷ lệ biến chứng dài hạn tương đối cao khi cấy ICD ở những bệnh nhân trẻ (Hình 3, Bảng 4). 2a B-NR 5. Ở những bệnh nhân BCTPĐ ≥ 16 tuổi và có ≥ 1 yếu tố nguy cơ đột tử do tim chính, việc thảo luận về ước tính nguy cơ đột tử 5 năm và tỷ lệ tử vong có thể có ích trong quá trình đưa ra quyết định chung về việc cấy ICD (Hình 3, Bảng 4). 2b B-NR 6. Ở những bệnh nhân người lớn BCTPĐ và không có yếu tố nguy cơ đột tử do tim chính sau khi đánh giá lâm sàng, hoặc ở những bệnh nhân mà việc đưa ra quyết định cấy ICD chưa chắc chắn, ICD có thể được cân nhắc ở những bệnh nhân có vùng tăng tín hiệu muộn với Gadolinium trên hình ảnh cộng hưởng từ tim có chất tương phản hoặc xuất hiện nhịp nhanh thất không kéo dài trên kết quả theo dõi điện tâm đồ lưu động (Hình 3, Bảng 4). 2b C-LD 7. Ở những bệnh nhân trẻ em BCTPĐ mà việc phân tầng nguy cơ không chắc chắn, có thể hữu ích khi cân nhắc thêm các yếu tố như vùng tăng tín hiệu muộn Gadolinium lan rộng trên hình ảnh cộng hưởng từ tim có chất tương phản và rối loạn chức năng tâm thu trong việc phân tầng nguy cơ (Hình 3, Bảng 4). 3: có hại B-NR 8. Ở những bệnh nhân BCTPĐ không có yếu tố nguy cơ, không nên cấy ICD. 3: có hại B-NR 9. Ở những bệnh nhân BCTPĐ, không nên cấy ICD với mục đích duy nhất là tham gia các môn điền kinh.
  • 33.
    31 5.3. Cân nhắclựa chọn thiết bị Loại MCC Khuyến cáo về lựa chọn loại ICD 1 B-NR 1. Ở những bệnh nhân BCTPĐ được cấy ICD, cả ICD một buồng đường tĩnh mạch và ICD dưới da được khuyến cáo sau khi thảo luận về việc đưa ra quyết định có cân nhắc tới sở thích, lối sống của bệnh nhân và nhu cầu cần tạo nhịp cho nhịp chậm hoặc cắt cơn nhịp nhanh thất. 1 B-NR 2. Ở những bệnh nhân BCTPĐ được cấy ICD, điện cực ICD một cuộn dây điện từ (coil) được khuyến cáo ưu tiên hơn so với dùng điện cực hai cuộn dây điện từ (coil). 2a B-NR 3. Ở những bệnh nhân BCTPĐ được cấy ICD, ICD hai buồng được cân nhắc với những bệnh nhân cần tạo nhịp nhĩ hoặc tạo nhịp nhĩ và thất tuần tự vì rối loạn nhịp chậm hoặc rối loạn dẫn truyền, hoặc như một nỗ lực để làm giảm các triệu chứng của BCTPĐ có tắc nghẽn (thưởng ở những bệnh nhân trên 65 tuổi). 2a C-LD 4. Ở nhóm bệnh nhân BCTPĐ không tắc nghẽn trưởng thành được cấy ICD có triệu chứng suy tim NYHA II-IV, blốc nhánh trái và phân suất tống máu thất trái dưới 50%, điều trị tái đồng bộ tim (CRT) để cải thiện triệu chứng nên được cân nhắc. 2b C-LD 5. Ở những bệnh nhân BCTPĐ đã đưa ra quyết định cấy ICD và có nhịp nhanh nhĩ hoặc rung nhĩ kích phát, máy ICD hai buồng có thể được cân nhắc, nhưng quyết định này cần cân bằng với tỷ lệ biến chứng cao hơn ở các thiết bị hai buồng. Cân nhắc ở trẻ em Lựa chọn cấy ICD ở trẻ em là một thách thức. Mặc dù việc lựa chọn bệnh nhân nên được cấy ICD được thảo luận tại phần trước, chiến lược cấy sẽ thay đổi tùy theo kích thước cơ thể của bệnh nhân.
  • 34.
    32 Điện cực ngoạimạc thường cần thiết ở những trẻ nhỏ hơn, thường là dưới 30 kg và những trẻ cần đặt điện cực thất trái / CRT. Biến chứng của ICD có thể cao hơn ở trẻ em và trẻ vị thành niên bởi nhịp tim cơ bản cao hơn có thể dẫn tới những lần sốc không thích hợp, sự tăng trưởng của trẻ làm gia tăng nguy cơ tổn thương điện cực và cần nhiều lần thay máy / tháo máy trong suốt cuộc đời. Ở những bệnh nhân trẻ hơn, điện cực đường tĩnh mạch cho thấy tỷ lệ hỏng cao hơn so với bệnh nhân cao tuổi. Một nhóm nhỏ bệnh nhân cấy ICD dưới da cũng có thể có nguy cơ biến chứng cao hơn, bao gồm cả sự ăn mòn của thiết bị. 6. ĐIỀU TRỊ BỆNH NHÂN BỆNH CƠ TIM PHÌ ĐẠI 6.1. Điều trị bệnh nhân BCTPĐ tắc nghẽn 6.1.1. Điều trị bệnh nhân BCTPĐ tắc nghẽn có triệu chứng Điều trị bằng thuốc ở bệnh nhân BCTPĐ tắc nghẽn có triệu chứng Loại MCC Khuyến cáo điều trị bằng thuốc ở bệnh nhân BCTPĐ tắc nghẽn 1 B-NR 1. Bệnh nhân BCTPĐ tắc nghẽn có triệu chứng* do nghẽn đường ra thất trái, chẹn beta không dãn mạch được khuyến cáo, tăng dần tới liều có hiệu quả hoặc liều tối đa có thể dung nạp. 1 Verapamil B-NR 2. Bệnh nhân BCTPĐ tắc nghẽn có triệu chứng* do nghẽn đường ra thất trái, khi chẹn beta không hiệu quả hoặc không dung nạp, khuyến cáo thay thế bằng chẹn calci nhóm non-dihydropyridine (verapamil, diltiazem). Diltiazem C-LD 1 B-NR 3. Bệnh nhân BCTPĐ tắc nghẽn có triệu chứng* do nghẽn đường ra thất trái mặc dù đã điều trị với chẹn beta hoặc chẹn calci non-dihydropyridine, khuyến cáo bổ sung disopyramide kết hợp một trong những nhóm thuốc khác; hoặc chỉ định điều trị giảm độ dầy vách liên thất tại những trung tâm chuyên sâu.
  • 35.
    33 Loại MCC Khuyến cáođiều trị bằng thuốc ở bệnh nhân BCTPĐ tắc nghẽn 1 C-LD 4. Bệnh nhân BCTPĐ tắc nghẽn và hạ huyết áp cấp tính không đáp ứng với dịch truyền, khuyến cáo phenylephrine tĩnh mạch (hoặc những thuốc co mạch khác không có tác dụng tăng co cơ tim), dùng đơn độc hoặc kết hợp chẹn beta. 2b C-EO 5. Bệnh nhân BCTPĐ tắc nghẽn và khó thở dai dẳng có bằng chứng lâm sàng của quả tải thể tích tuần hoàn và áp lực đổ đầy tim trái cao mặc dù đã điều trị tối ưu theo hướng dẫn của khuyến cáo, có thể cân nhắc sử dụng lợi tiểu uống liều thấp một cách thận trọng. 2b C-EO 6. Bệnh nhân BCTPĐ tắc nghẽn, việc ngưng sử dụng những thuốc dãn mạch (như ức chế men chuyển, chẹn thụ thể angiotensin, chẹn calci nhóm dihydropyridine) hoặc digoxin có thể phù hợp, do những thuốc này có thể làm nặng thêm triệu chứng gây ra bởi tắc nghẽn buồng tống động học. 2b B-R 7. Mavacamten có thể được điều trị làm giảm triệu chứng và trì hoãn việc can thiệp giảm độ dầy vách thất. 3: có hại C-LD 8. Bệnh nhân BCTPĐ tắc nghẽn và khó thở nặng lúc nghỉ, hạ huyết áp, chênh áp khi nghỉ rất cao (trên 100 mmHg) cũng như trẻ em dưới 6 tuần tuổi, verapamil có thể có hại. * Triệu chứng: khó thở hoặc đau ngực có liên quan gắng sức; và đôi khi triệu chứng khác liên quan gắng sức (như ngất, gần ngất) do nghẽn đường ra thất trái và làm ảnh hưởng đến hoạt động thông thường hàng ngày của bệnh nhân hoặc chất lượng cuộc sống.
  • 36.
    34 6.1.2.ĐiềutrịxâmnhậptắcnghẽnđườngrathấttráibệnhnhânBCTPĐ Loại MCC Khuyến cáođiều trị xâm nhập bệnh nhân BCT- PĐ có triệu chứng cơ năng 1 B-NR 1. Bệnh nhân BCTPĐ còn triệu chứng cơ năng nặng dù điều trị nội theo đúng khuyến cáo, *cần được điều trị giảm dầy vách tim tại trung tâm có kinh nghiệm, nhằm giảm nghẽn đường ra thất trái(Bảng 10 và Bảng 11). 1 B-NR 2. Bệnh nhân BCTPĐ có triệu chứng cơ năng, cần được phẫu thuật bệnh tim phối hợp (ví dụ: cơ trụ bất thường, lá van trước van hai lá quá dài, bệnh động mạch vành nhiều nhánh,…); phẫu thuật cắt bớt cơ tim (myectomy) tại trung tâm có kinh nghiệm, cần được thực hiện (Bảng 10 và Bảng 11). 1 C-LD 3. Trường hợp có chống chỉ định phẫu thuật, nên điều trị giảm dầy vách liên thất bằng cồn (Bảng 10 và Bảng 11). 2b B-NR 4. Bệnh nhân BCTPĐ kèm NYHA II, phẫu thuật cắt bớt vách tim (Bảng 10 và Bảng 11) có thể thực hiện, nếu có thêm: a. Tăng áp động mạch phổi tiến triển và nặng do ng- hẽn đường ra thất trái hoặc hở van hai lá kết hợp. b. Nhĩ trái lớn kèm ≥ 1 cơn rung nhĩ. c. Khả năng gắng sức kém do nghẽn đường ra thất trái phát hiện bằng nghiệm pháp điện tâm đồ gắng sức. d. Trẻ em hay người trẻ với độ chênh áp đường ra thất trái rất cao (trên 100 mmHg). 2b C-LD 5. Bệnh nhân BCTPĐ tắc nghẽn có triệu chứng cơ năng nặng, có đủ điều kiện điều trị giảm dầy vách tim, có thể thực hiện thủ thuật này, *thay vì gia tăng điều trị nội tại trung tâm có kinh nghiệm và sau khi bàn bạc với bệnh nhân (Bảng 10 và Bảng 11).
  • 37.
    35 Loại MCC Khuyến cáođiều trị xâm nhập bệnh nhân BCT- PĐ có triệu chứng cơ năng 3: có hại C-LD 6. Không thực hiện điều trị giảm dầy vách tim trên bệnh nhân BCTPĐ không triệu chứng cơ năng và có khả năng gắng sức bình thường. 3: có hại B-NR 7. Bệnh nhân BCTPĐ có triệu chứng cơ năng, điều trị giảm dầy vách tim là lựa chọn. Không được thay van hai lá chỉ với một mục đích giảm nghẽn đường ra thất trái. *Điều kiện để thực hiện điều trị giảm dầy vách tim: a) Lâm sàng: Khó thở nặng hoặc đau ngực (NYHA III hoặc IV) b) Huyết động: Lúc nghỉ hay kích hoạt sinh lý, độ chênh áp tối đa ≥ 50 mmHg kèm dầy vách tim và SAM van hai lá. c) Cơ thể: Vách đủ dầy để thực hiện an toàn. Khuyến cáo điều trị phẫu thuật bệnh cơ tim phì đại tắc nghẽn thất trái - Phương pháp phẫu thuật thường được thực hiện để điều trị BCTPĐ tắc nghẽn thất trái là giảm dầy cơ vách tâm thất trái (phương pháp Morrow): giảm dầy phần cơ dầy thất trái, theo hình máng chữ nhật kéo dài từ phía dưới van động mạch chủ xuống đến tận phần trụ cơ của van hai lá. - Phương pháp phẫu thuật này có thể triệt bỏ độ chênh áp lực qua thất trái trong hơn 90% trường hợp. Phương pháp này cũng làm giảm SAM và giảm hở van hai lá. Điều trị phẫu thuật cũng giảm triệu chứng cơ năng của bệnh nhân và giúp bệnh nhân hoạt động gắng sức được. - Khả năng sống còn lâu dài được cải thiện trên 70 – 80% bệnh nhân. Tiên lượng lâu dài tốt đối với những bệnh nhân dưới 50 tuổi, kích thước nhĩ trái dưới 46mm, nhịp xoang và giới tính Nam.
  • 38.
    36 - Biến chứngchủ yếu của can thiệp phẫu thuật là blốc nhĩ thất, thủng vách liên thất và gây ra hở van động mạch chủ. Tuy nhiên, những biến chứng này sẽ rất thấp khi phẫu thuật viên có nhiều kinh nghiệm và khi có sự hỗ trợ của siêu âm qua thực quản trong phòng mổ. - Khi tắc nghẽn lan tới giữa tâm thất trái thì cần thiết phải giảm dầy rộng và kéo dài xuống tới gần trụ cơ van hai lá. Tuy nhiên, hiện nay cũng không có nhiều trung tâm thực hiện giảm dầy cơ tim rộng rãi như vậy. - Phẫu thuật van hai lá kèm theo giảm dầy mô cơ tim tắc nghẽn được thực hiện trong 11 – 20% các trường hợp. Can thiệp vào van hai lá được chỉ định khi lá van dư mô và / hoặc kèm theo hở van từ trung bình tới nặng. Các kỹ thuật điều trị van hai lá kèm theo giảm dầy mô cơ tắc nghẽn thất trái bao gồm: - Thay van hai lá - Sửa van hai lá: chuyển vị trụ cơ sau lên phía trên; rút ngắn một phần trụ cơ và chuyển vị trụ cơ; khâu gấp nếp lá van trước hoặc nới rộng lá van trước với màng ngoài tim tự thân được cố định với Glutaraldehyde. - Với những trường hợp dư mô lá van trước thì phương pháp lựa chọn là sửa van hơn là thay van hai lá. - Tỷ lệ tử vong của phẫu thuật giảm dầy mô cơ tim tắc nghẽn kèm theo phẫu thuật van hai lá là từ 3 – 4%. Giảm dầy vách cơ tim thất trái bằng cồn - Một số trung tâm tim mạch nhiều kinh nghiệm tiến hành phương pháp chích cồn chọn lọc vào động mạch vách liên thất (hoặc thỉnh thoảng chích cồn vào một số nhánh của động mạch liên thất trước (LAD)). Mục đích là tạo sẹo khu trú một số vùng trên vách liên thất. Phương pháp này cho kết quả tương đương với phẫu thuật với mục đích làm giảm độ chênh áp lực của thất trái, giảm triệu chứng lâm
  • 39.
    37 sàng và tănghoạt động thể lực của bệnh nhân. - Biến chứng duy nhất của phương pháp này là blốc nhĩ-thất trên khoảng 7 – 20% bệnh nhân và tỷ lệ tử vong thì tương đương với điều trị bằng phẫu thuật cắt vách liên thất đơn thuần. - Vì sự cung cấp máu cho vách liên thất có nhiều khác biệt nên cần thiết phải có sự hỗ trợ của siêu âm cơ tim cản âm (Myocardial contrast echocardiography) trước khi chích cồn. Nếu phương pháp này không thể định vị vùng cơ liên thất bị dầy và giới hạn của vùng cơ tim bị dầy đối với van hai lá thì không nên áp dụng phương pháp đốt bằng cồn này. - Không nên lạm dụng phương pháp chích cồn với nhiều nhánh động mạch của vách liên thất vì có thể đưa tới nguy cơ biến chứng cao và nguy cơ loạn nhịp sau khi thực hiện thủ thuật này. - Một số phương pháp điều trị tạm thời khác như những kỹ thuật bít các nhánh động mạch vách liên thất bằng cuộn dây điện từ, cyanoacrylate, tinh thể bọt polyvinyl, hoặc sử dụng sóng cao tần, cryo-therapy… Những kỹ thuật tạm này không thể so sánh với phẫu thuật và đốt bằng cồn vì độ an toàn cũng như kết quả lâu dài chưa được chứng minh rõ ràng. Một số điều cần lưu ý - Phì đại vách liên thất trầm trọng ( ≥ 30 mm): Đốt cồn ít hiệu quả. - Phì đại vách liên thất nhẹ ( ≤ 16 mm): Nguy cơ thủng vách liên thất cao khi đốt cồn. - Chưa có nghiên cứu so sánh ngẫu nhiên nào được thực hiện giữa điều trị phẫu thuật và phương pháp đốt cồn. Tuy nhiên cả hai phương pháp điều trị đều cho tỷ lệ tử vong ngang nhau. - Đốt cồn cho tỷ lệ blốc nhĩ thất cao hơn (cần phải đặt Pacemak- er), tỷ lệ bị tái phát tăng độ chênh áp lực cao hơn phẫu thuật. - Những bệnh nhân nào đã bị rối loạn nhịp trước đó thì nguy cơ
  • 40.
    38 bị blốc saukhi mổ hoặc đốt cồn cao hơn rất nhiều. Ở những bệnh nhân này thì nên đặt máy tạo nhịp trước khi mổ hoặc trước khi làm thủ thuật. - Ở trẻ em: • Phẫu thuật: tử vong dưới 2%, tỷ lệ hẹp đường ra thất trái tái phát thấp. • Đốt cồn: còn tranh cãi vì chưa có nghiên cứu lâu dài nào về kỹ thuật này trên trẻ em cũng như kỹ thuật thực hiện rất khó. Loại MCC Khuyến cáo điều trị giảm dầy vách thất 1 C 1. Phương pháp điều trị này phải được thực hiện bởi phẫu thuật viên nhiều kinh nghiệm, làm việc trong một bệnh viện có nhóm chuyên Tim (Heart team) hỗ trợ. 1 B 2. Cắt giảm bỏ vách liên thất được chỉ định khi: Độ chênh áp tối đa ≥ 50 mmHg NYHA III, IV 2a C 3. Phương pháp điều trị này được chỉ định với: Bị ngất xỉu nhiều lần Độ chênh áp tối đa ≥ 50 mmHg Dù đã được điều trị Nội khoa tích cực 1 C 4. Phẫu thuật tốt hơn đốt cồn khi bệnh nhân hẹp đường ra thất trái có kèm theo tổn thương van hai lá cần phải phẫu thuật 2a C 5. Sửa van hai lá hoặc thay van hai lá khi: Độ chênh áp tối đa ≥ 50 mmHg và Hở van trung bình tới nặng không có SAM 2b C 6. Sửa hoặc thay van hai lá khi: Độ chênh áp tối đa ≥ 50 mmHg Vách liên thất dầy nặng ≥ 16 mm Hở van hai lá trung bình tới nặng
  • 41.
    39 6.2. Điều trịbệnh nhân BCTPĐ không tắc nghẽn có phân suất tống máu bảo tồn Loại MCC Khuyến cáo điều trị BCTPĐ không tắc nghẽn với phân suất tống máu bảo tồn 1 C 1. Ở bệnh nhân BCTPĐ không tắc nghẽn với phân suất tống máu bảo tồn và có triệu chứng đau ngực, khó thở khi gắng sức, thuốc chẹn beta hoặc ức chế kênh calci non-dihydropyridine nên được chỉ định. 2a C 2. Ở bệnh nhân BCTPĐ không tắc nghẽn với phân suất tống máu bảo tồn, thuốc lợi tiểu uống có thể được thêm vào khi khó thở khi gắng sức dai dẳng dù đã sử dụng thuốc chẹn beta hoặc ức chế kênh calci non- dihydropyridine. 2b C 3. Ở bệnh nhân BCTPĐ không tắc nghẽn với phân suất tống máu bảo tồn, sự hữu ích của thuốc ức chế men chuyển và ức chế thụ thể angiotensin trong điều trị triệu chứng vẫn chưa rõ ràng. 2b C 4. Ở những bệnh nhân BCTPĐ thể mỏm có khó thở và đau ngực nặng (NYHA III hoặc IV) dù đã được điều trị nội khoa tối ưu và thể tích buồng thất trái nhỏ (thể tích cuối tâm trương của thất trái dưới 50 ml/m2 và thể tích nhát bóp thất trái dưới 30 ml/m2 ), phẫu thuật cắt cơ tim vùng mỏm bởi phẫu thuật viên và trung tâm có kinh nghiệm có thể được chỉ định để làm giảm triệu chứng. 2b C 5. Ở bệnh nhân BCTPĐ không tắc nghẽn, không triệu chứng, lợi ích của thuốc chẹn beta hoặc ức chế kênh calci non-dihydropyridine chưa được xác định.
  • 42.
    40 6.3. Điều trịbệnh nhân BCTPĐ có rung nhĩ Loại MCC Khuyến cáo về điều trị rung nhĩ 1 B 1. Ở bệnh nhân BCTPĐ có rung nhĩ lâm sàng, kháng đông được khuyên dùng với thuốc kháng đông uống tác dụng trực tiếp (DOAC) là chọn lựa hàng đầu và kháng vitamin K là chọn lựa hàng thứ hai, không phụ thuộc vào điểm CHA2 DS2 -VASC. 1 C 2. Ở bệnh nhân BCTPĐ có rung nhĩ dưới lâm sàng được phát hiện qua dụng cụ đặt trong hoặc ngoài tim hoặc trên màn hình với cơn kéo dài trên 24 giờ, thuốc kháng đông uống tác dụng trực tiếp (DOAC) là chọn lựa hàng đầu và kháng vitamin K là chọn lựa hàng thứ hai, không phụ thuộc vào điểm CHA2 DS2 -VASC. 1 C 3. Bệnh nhân rung nhĩ cần kiểm soát tần số, chẹn beta hoặc verapamil, hoặc diltiazem được khuyên dùng với việc chọn lựa thuốc tùy vào sự ưa thích của bệnh nhân và bệnh đồng mắc. 2a B 4. Ở bệnh nhân BCTPĐ có rung nhĩ dưới lâm sàng, được phát hiện qua dụng cụ đặt trong hoặc ngoài tim hoặc trên màn hình với cơn kéo dài trên 5 phút nhưng dưới 24 giờ, thuốc kháng đông uống tác dụng trực tiếp (DOAC) là chọn lựa hàng đầu và kháng vitamin K là chọn lựa hàng thứ hai có thể có lợi, cần tính đến các thời gian của các các cơn rung nhĩ, tổng gánh nặng rung nhĩ, các yếu tố nguy cơ tiềm ẩn và nguy cơ xuất huyết. 2a B 5. Ở bệnh nhân BCTPĐ và dung nạp kém rung nhĩ, chiến lược kiểm soát nhịp với chuyển nhịp hoặc thuốc chống loạn nhịp có thể có lợi với sự lựa chọn thuốc tùy thuộc vào độ nặng của triệu chứng rung nhĩ, sự ưa thích của bệnh nhân và bệnh đồng mắc.
  • 43.
    41 Loại MCC Khuyếncáo về điều trị rung nhĩ 2a B 6. Ở bệnh nhân BCTPĐ và rung nhĩ có triệu chứng, trong chiến lược kiểm soát nhịp, cắt đốt bằng ống thông rung nhĩ có thể có hiệu quả khi thuốc không hiệu quả, chống chỉ định, hoặc không có sự ưa thích của bệnh nhân. 2a B 7. Ở bệnh nhân BCTPĐ có rung nhĩ cần phẫu thuật cắt vách, cắt rung nhĩ bằng phẫu thuật đồng thời với phẫu thuật tim khác có thể có lợi cho kiểm soát nhịp. Bảng 5. Lựa chọn thuốc chống loạn nhịp trên bệnh nhân BCTPĐ và rung nhĩ Thuốc chống loạn nhịp Hiệu quả trên rung nhĩ Tác dụng phụ Độc tính Sử dụng trên BCTPĐ Disopyramide Ít hiệu quả Tác dụng cholinergic Suy tim Kéo dài QTc Lúc khởi đầu rung nhĩ Flecainide và propafenone ? Tăng loạn nhịp Không sử dụng khi chưa đặt ICD Sotalol Ít hiệu quả Mệt Tim chậm Kéo dài QTc Kéo dài QTc Tăng loạn nhịp Có thể sử dụng Dofetilide Ít hiệu quả Nhức đầu Tăng loạn nhịp Có thể sử dụng
  • 44.
    42 Thuốc chống loạn nhịp Hiệu quả trênrung nhĩ Tác dụng phụ Độc tính Sử dụng trên BCTPĐ Dronedarone Thấp Suy tim Kéo dài QTc ? Amiodarone Có hiệu quả trung bình Tim chậm Gan, phổi, tuyến giáp, da, thần kinh Có thể sử dụng 6.4. Điều trị bệnh nhân BCTPĐ và rối loạn nhịp thất Loại MCC Khuyến cáo điều trị bệnh nhân BCTPĐ có rối loạn nhịp thất 1 B 1. Ở bệnh nhân BCTPĐ có nhịp nhanh thất đe dọa mạng sống, dung nạp kém, tái phát, không đáp ứng với thuốc chống loạn nhịp tối đa và cắt đốt, ghép tim được chỉ định phù hợp theo tiêu chí hiện tại. 1 Amiodarone, B 2. Ở người lớn BCTPĐ với nhịp nhanh thất có triệu chứng hoặc ICD sốc nhiều lần dù đã dùng thuốc chẹn beta, thuốc chống loạn nhịp trong danh sách được khuyên dùng, với sự lựa chọn thuốc dựa vào tuổi, bệnh đồng mắc, độ nặng của bệnh, sự ưa thích của bệnh nhân và sự cân bằng hiệu quả và an toàn. Dofetilide, C Mexilletine, C Sotalol, C 1 C 3. Ở trẻ em BCTPĐ có nhịp nhanh thất tái phát dù đã dùng thuốc chẹn beta, thuốc chống loạn nhịp [amiodarone, mexiletine, sotalol] được khuyên dùng, với sự lựa chọn thuốc dựa vào tuổi, bệnh đồng mắc, độ nặng của bệnh, sự ưa thích của bệnh nhân và sự cân bằng hiệu quả và an toàn
  • 45.
    43 Loại MCC Khuyến cáođiều trị bệnh nhân BCTPĐ có rối loạn nhịp thất 1 C 4. Ở bệnh nhân BCTPĐ mang ICD có khả năng tạo nhịp, tạo nhịp nhanh theo chương trình được khuyên dùng để tối thiểu nguy cơ sốc. 2a C 5. Ở bệnh nhân BCTPĐ với nhịp nhanh thất đơn dạng kéo dài có triệu chứng tái phát hoặc ICD sốc nhiều lần dù đã thiết lập chương trình dụng cụ tối ưu và thuốc chống loạn nhịp không hiệu quả hoặc không dung nạp hoặc không được ưa thích, triệt đốt qua đường ống thông được khuyên dùng để tối thiểu nguy cơ sốc điện. 6.5. Điều trị bệnh nhân BCTPĐ suy tim rất nặng (Advanced Heart Failure) Loại MCC Khuyến cáo điều trị bệnh nhân BCTPĐ suy tim rất nặng 1 C 1. Ở những bệnh nhân BCTPĐ có rối loạn chức năng tâm thu với phân suất tống máu thất trái dưới 50%, điều trị theo khuyến cáo suy tim với phân suất tống máu giảm. 1 C 2. Ở những bệnh nhân BCTPĐ có rối loạn chức năng tâm thu, trắc nghiệm chẩn đoán đánh giá nguyên nhân đồng mắc gây rối loạn chức năng tâm thu (như bệnh động mạch vành) nên được thực hiện. 1 B 3. Ở những bệnh nhân BCTPĐ không tắc nghẽn và suy tim rất nặng (NYHA III – NYHA IV dù đã được điều trị theo khuyến cáo), CPET nên được thực hiện để định lượng mức độ giới hạn chức năng và hỗ trợ trong việc chọn lựa bệnh nhân ghép tim hoặc hỗ trợ tuần hoàn cơ học.
  • 46.
    44 Loại MCC Khuyếncáo điều trị bệnh nhân BCTPĐ suy tim rất nặng 1 B 4. Ở những bệnh nhân BCTPĐ không tắc nghẽn và suy tim rất nặng (NYHA III – NYHA IV dù đã được điều trị theo khuyến cáo) hoặc có rối loạn nhịp thất đe dọa tính mạng không đáp ứng với điều trị tối đa theo khuyến cáo, đánh giá ghép tim theo danh sách tiêu chí nên được thực hiện. 2a C 5. Đối với những bệnh nhân BCTPĐ có rối loạn chức năng tâm thu (PSTM thất trái dưới 50%), ngưng thuốc làm giảm sức co bóp cơ tim đang dùng là hợp lý (đặc biệt là verapamil, diltiazem, hoặc disopyramide). 2a B 6. Ở những bệnh nhân BCTPĐ không tắc nghẽn và suy tim rất nặng (NYHA III – NYHA IV dù đã được điều trị nội khoa tối ưu theo khuyến cáo) là ứng cử viên của ghép tim, điều trị dụng cụ hỗ trợ thất trái (LVAD) dòng liên tục là hợp lý trong khi chờ đợi ghép tim. 2a C 7. Ở những bệnh nhân BCTPĐ có PSTM thất trái dưới 50%, đặt ICD là có lợi. 2a C 8. Ở những bệnh nhân BCTPĐ có PSTM thất trái dưới 50%, (NYHA III – NYHA IV dù đã được điều trị theo khuyến cáo và blốc nhánh trái , CRT có thể có lợi nhằm cải thiện triệu chứng. CPET, Cardio Pulmonary Exercise Test, Nghiệm pháp gắng sức tim phổi; LVAD, Dụng cụ hỗ trợ thất trái, Left Ventricular Assist Device; CRT, Cardiac Resynchronization, Điều trị tái đồng bộ tim.
  • 47.
    45 Bệnh nhân BCTPĐ Điềutrị bệnh đồng mắc theo khuyến cáo (1) Người BCTPĐ Xem Hình 5 Thuốc ức chế beta (1) Biến thể dương tính Verapamil hoặc diltiazem (1) Biến thể âm tính Disopyramide (1) Không bằng chứng BCTPĐ Giảm bề dầy vách liên thất Đốt vách (1) Đốt vách (1) Cắt vách (1) KHÔNG CÓ KHÔNG CÓ Ứng cử viên của phẫu thuật ? CÓ CÓ KHÔNG KHÔNG Triệu chứng ? Xem xét XNDT tầng thứ 2 cho người BCTPĐ nếu không xác định được biến thể Lặp lại đánh giá như Hình 1, hộp 2 Tầm soát di truyền gia đình Chỉ định phẫu thuật khác hoặc chỉ định không chuẩn khác? Tránh dãn mạch và lợi tiểu liều cao Tầm soát lâm sàng gia đình Nếu triệu chứng dai dẳng BCTPĐ được chẩn đoán Điều trị bệnh đồng mắc theo khuyến cáo (1) Người BCTPĐ Sinh lý tắc nghẽn? Hình 4. Điều trị triệu chứng bệnh nhân BCTPĐ BCTPĐ, bệnh cơ tim phì đại; XNDT, xét nghiệm di truyền
  • 48.
    46 Bệnh nhân BCTPĐ PhầnBCTPĐ tắc nghẽn (Xem hình 4) Chức năng tâm thu PSTMTT < 50% PSTMTT ≥ 50% Tái đánh giá sau điều trị nội khoa theo khuyến cáo Rối loạn nhịp thất tái phát NYHA III - IV NYHA I - II Tiếp tục điều trị hiện tại (1) NYHA III - IV CRT (2a) Đánh giá ghép tim (1) Đánh giá ghép tim (1) Nếu bệnh nhân mất bù trong khi chờ ghép tim, xem xét dụng cụ hỗ trợ thất trái (2a) Sinh lý tắc nghẽn? CÓ KHÔNG Triệu chứng sau CRT CÓ KHÔNG KHÔNG Phần BCTPĐ không tắc nghẽn có triệu chứng PSTMTT < 50% và blốc nhánh trái Dụng cụ phá rung cấy được (2a) Ngưng thuốc ức chế co bóp cơ tim (verapamil, diltiazem, disopyramide) (2a) Đánh giá nguyên nhân khác gây PSTM giảm (1) ARNI/ACEI/ARB, ức chế beta, và MRA trong khuyến cáo suy tim (1) Hình 5. Sơ đồ điều trị suy tim ARNI, Angiotensin Receptor-Neprilysin inhibitors, Ức chế thụ thể
  • 49.
    47 angiotensin receptor-neprilysin; ARB,angiotensin receptor blocker, Ức chế thụ thể angiotensin; CRT, Cardiac Resynchronization Therapy, Điều trị tái đồng bộ tim; MRA, mineralocorticoid receptor antagonist, Kháng thụ thể mineralocorticoid; PSTM, Phân suất tống máu; PSTMTT, Phân suất tống máu thất trái. 7. NHỮNG CÂN NHẮC ĐỜI SỐNG CHO BỆNH NHÂN BCTPĐ 7.1. Thể thao và hoạt động Loại MCC Khuyến cáo về thể thao và hoạt động 1 B-NR 1. Đối với hầu hết người có BCTPĐ, thể dục giải trí cường độ nhẹ đến vừa thì có lợi để cải thiện sức khỏe tim mạch, chức năng thể chất và chất lượng cuộc sống và sức khỏe chung theo hướng dẫn về hoạt động thể lực trong dân số chung. 1 C-EO 2. Đối với vận động viên có BCTPĐ, đánh giá toàn diện và thảo luận chung về những nguy cơ tiềm tàng khi tham gia thể thao nên được thực hiện bởi những chuyên gia. 2a C-EO 3. Đối với hầu hết người có BCTPĐ, có thể tham gia thể thao cạnh tranh cường độ thấp. 2a C-LD 4. Những người có kiểu gene dương tính, kiểu hình âm tính của BCTPĐ, có thể tham gia thể thao cạnh tranh ở bất kì cường độ nào. 2b C-LD 5. Đối với người có BCTPĐ cần tham gia những hoạt động giải trí cường độ cao hoặc thể thao cạnh tranh cường độ vừa đến cao, có thể xem xét sau khi đánh giá toàn diện và bàn luận chung về nguy cơ đột tử do tim và sốc do ICD lặp lại mỗi năm với chuyên gia. Và những quyết định thích hợp đối với việc tham gia thể thao cạnh tranh thường liên quan đến những nhóm thứ 3 hoạt động với danh nghĩa của trường học hoặc nhóm (như bác sĩ nhóm, chuyên gia tư vấn và những lãnh đạo tổ chức khác).
  • 50.
    48 Loại MCC Khuyếncáo về thể thao và hoạt động 3: có hại B-NR 6. Đối với người có BCTPĐ, đặt ICD cho mục tiêu duy nhất là tham gia thể thao cạnh tranh không nên được thực hiện. 7.2. Nghề nghiệp Loại MCC Khuyến cáo nghề nghiệp ở người có bệnh cơ tim phì đại 2a C-EO 1. Theo hướng dẫn bệnh tim mạch của cơ quan quản lý an toàn vận tải ô tô, cho phép người BCTPĐ điều khiển phương tiện vận chuyển thương mại, nếu người bệnh không có ICD hoặc bất kì nguy cơ chính đột tử do tim và đang được điều trị và theo dõi đúng hướng dẫn. 2a C-EO 2. Theo hướng dẫn cơ quan quản lý hàng không, cho phép phi công có BCTPĐ được lái máy bay, nếu không có triệu chứng, nguy cơ thấp đột tử do tim và có thể hoàn thành trắc nghiệm gắng sức bằng thảm lăn đặt 85% tần số tim đích. 2b C-EO 3. Người BCTPĐ có thể cân nhắc làm những nghề nghiệp đòi hỏi lao động chân tay, di chuyển nặng, hoặc hoạt động thể lực mức độ cao, sau khi đã được đánh giá lâm sàng toàn diện, phân tầng nguy cơ đột tử và điều trị theo hướng dẫn. Trước khi đưa ra quyết định chung giữa bác sĩ và bệnh nhân, bác sĩ nên thông báo những nguy cơ liên quan đến yêu cầu về thể lực của những nghề này. 7.3. Thai kỳ Loại MCC Khuyến cáo về thai kỳ ở người có bệnh cơ tim phì đại 1 B-NR 1. Phụ nữ mang thai có BCTPĐ, có rung nhĩ hoặc những chỉ định khác dùng kháng đông, heparin trọng lượng phân tử thấp hoặc thuốc kháng vitamin K (liều điều trị tối đa dưới 5 mg warfarin / ngày ), được khuyến cáo phòng ngừa đột quỵ
  • 51.
    49 Loại MCC Khuyếncáo về thai kỳ ở người có bệnh cơ tim phì đại 1 C-LD 2. Phụ nữ mang thai có BCTPĐ, thuốc chẹn beta chọn lọc nên được chỉ định cho người có triệu chứng liên quan đến tắc nghẽn đường ra thất trái hoặc loạn nhịp tim và nên theo dõi phát triển thai nhi. 1 C-LD 3. Trong hầu hết phụ nữ mang thai có BCTPĐ, sinh đường âm đạo được khuyến cáo là lựa chọn đầu tiên. 1 B-NR 4. Những gia đình có người BCTPĐ, bàn luận trước có thai, trước sinh và tư vấn di truyền nên được đưa ra. 1 C-EO 5. Phụ nữ mang thai có BCTPĐ, chăm sóc nên phối hợp giữa bác sĩ tim mạch và bác sĩ sản khoa. Người BCTPĐ có nguy cơ cao, nên được hội chẩn với chuyên gia khi dùng thuốc liên quan đến mẹ và thai nhi. 2a C-LD 6. Phụ nữ BCTPĐ, có lâm sàng ổn định, mong muốn có thai, khuyến cáo mang thai thường an toàn với bàn luận chung về nguy cơ cho mẹ và thai nhi. 2a C-LD 7. Phụ nữ mang thai có BCTPĐ, sốc điện chuyển nhịp rung nhĩ mới phát hiện hoặc tái phát, nhất là khi có triệu chứng, thì hợp lý. 2a C-LD 8. Phụ nữ mang thai có BCTPĐ, phương pháp vô cảm toàn thân hay ngoài màng cứng thì hợp lý, cần thận trong để tránh tụt huyết áp. 2a C-EO 9. Phụ nữ mang thai có BCTPĐ, theo dõi siêu âm tim thì hợp lý, nhất là trong tam cá nguyệt thứ 2 và thứ 3 khi thể tích tuần hoàn cao nhất hoặc nếu triệu chứng phát triển. 2b C-EO 10. Phụ nữ mang thai có BCTPĐ, siêu âm tim thai có thể cân nhắc để chẩn đoán BCTPĐ ở thai nhi.
  • 52.
    50 7.4. Bệnh đikèm Loại MCC Khuyến cáo cho bệnh nhân có bệnh đi kèm 1 C-EO 1. Người có BCTPĐ, được khuyến cáo tuân thủ theo hướng dẫn phòng ngừa bệnh tim mạch xơ vữa để giảm nguy cơ xảy ra biến cố tim mạch. 1 B-NR 2. Người có BCTPĐ, thừa cân hoặc béo phì, được khuyến cáo bàn bạc và điều chỉnh lối sống toàn diện, để đạt được và duy trì cân nặng và làm giảm nguy cơ phát triển tắc nghẽn đường ra thất trái, suy tim và rung nhĩ. 1 C-LD 3. Người có BCTPĐ và tăng huyết áp, thay đổi lối sống và điều trị tăng huyết áp ưu tiên với nhóm chẹn beta hoặc chẹn calci nhóm non-dihydropyridine ở người có tắc nghẽn đường ra thất trái. 1 C-LD 4. Người có BCTPĐ, đánh giá triệu chứng của ngưng thở khi ngủ được khuyến cáo và nếu có, nên được chuyển đến bác sĩ chuyên khoa để được đánh giá và điều trị. 8. NHỮNG VẤN ĐỀ CHƯA ĐƯỢC GIẢI QUYẾT. Những giới hạn và khoảng trống kiến thức 8.1. Thử nghiệm lâm sàng Số thử nghiệm lâm sàng về BCTPĐ, trong đó có các thử nghiệm lâm sàng ngẫu nhiên có đối chứng (RCT) không nhiều. Vì vậy các hướng dẫn điều trị dựa vào các khuyến cáo được lấy từ các nghiên cứu quan sát hoặc ý kiến ​​chuyên gia. Do đó cần thêm dữ liệu để xác định các chiến lược cải thiện chức năng hoạt động (cụ thể là ở những bệnh nhân BCTPĐ có triệu chứng), để làm chậm sự tiến triển của bệnh và giảm kết cục bất lợi. Thử nghiệm lâm sàng ngẫu nhiên có đối chứng đang là một thách thức trong dân số này vì tần suất biến cố toàn bộ rất thấp và bệnh tiến triển chậm ở hầu hết các bệnh
  • 53.
    51 nhân. Như vậy,rõ ràng cần đưa ra các thiết kế thử nghiệm mới và các công cụ dựa trên kết cục mà bệnh nhân báo cáo để đánh giá chính xác tác động của các liệu pháp mới này dựa trên các tiêu chí lâm sàng có ý nghĩa, bao gồm chất lượng cuộc sống và sự khác biệt giới tính ở bệnh nhân BCTPĐ. 8.2. Phòng ngừa hay làm chậm tiến triển bệnh Hiện tại chưa có biện pháp điều trị phòng ngừa hay thay đổi tiến trình bệnh, điều này phần lớn là do sự thiếu kiến ​​thức về cơ chế sinh học trong sự xuất hiện và tiến triển của bệnh. Trong một thử nghiệm lâm sàng ngẫu nhiên có đối chứng cỡ mẫu nhỏ, diltiazem làm ổn định độ dầy thành thất trái: tỷ lệ kích thước ở người mang biến thể gene không có dầy thất trái thì giảm khối lượng thất trái và đổ đầy tâm trương ở một phân nhóm. Valsartan hiện đang được thử nghiệm về khả năng làm giảm sự tiến triển của bệnh ở người trẻ mang biến thể gene không có dầy thất trái và ở những bệnh nhân có biểu hiện BCTPĐ ở giai đoạn sớm. Chỉnh sửa các biến thể gene gây BCTPĐ bằng các công nghệ như CRISPR / Cas9, liệu pháp thay thế gene và bất hoạt chuyên biệt các alen (allele- specific silencing) đang được nghiên cứu trong các nghiên cứu tiền lâm sàng, nhưng khả năng áp dụng lâm sàng tại thời điểm hiện tại không rõ ràng do hiệu quả chưa xác định và lo ngại về tác dụng ngoài mục tiêu hoặc độc tính. 8.3. Giảm gánh nặng triệu chứng và tăng khả năng thực hiện chức năng, cụ thể ở bệnh nhân BCTPĐ không tắc nghẽn. Mặc dù thuốc chẹn beta và thuốc chẹn kênh calci non- dihydropyridine là trụ cột trong điều trị BCTPĐ bằng thuốc, việc sử dụng chúng phần lớn là theo kinh nghiệm và dựa trên một số ít các nghiên cứu. Những loại thuốc khác được thử nghiệm ở bệnh nhân BCTPĐ đã không đem lại lợi ích và đã chứng minh độc tính, hoặc mối nguy hại tiềm tàng ở một số thử nghiệm lâm sàng ngẫu nhiên có đối chứng. Nghiên cứu EXPLORER-HCM chứng minh Mavacamten (thuốc ức chế myosin) có hiệu quả cải thiện tiêu chí chính (NYHA,
  • 54.
    52 pVO2) vào tuần30 của điều trị. FDA đã chấp thuận thuốc này trong điều trị BCTPĐ . Ở những bệnh nhân BCTPĐ không tắc nghẽn, nghiên cứu pha hai cho thấy điều trị bằng chất ức chế myosin này có liên quan đến giảm NT-proBNP. Hiện tại, nhiều thử nghiệm lâm sàng về hiệu quả thuốc ức chế myosin trong việc cải thiện khả năng gắng sức ở những bệnh nhân BCTPĐ có và không tắc nghẽn đang được diễn ra. Nghiên cứu về các biện pháp can thiệp lối sống để giảm gánh nặng triệu chứng cũng cần thiết. Với những lợi ích của phục hồi chức năng tim phổi các bệnh tim mạch khác, việc thêm BCTPĐ vào danh sách các bệnh bảo hiểm y tế chi trả sẽ mở rộng lợi ích cho dân số này. 8.4. Phân tầng nguy cơ Mặc dù nhiều nghiên cứu tiền cứu đang kiểm nghiệm các yếu tố dự báo nguy cơ đột tử do tim, nhưng các lưu đồ phân tầng nguy cơ có giá trị tiên đoán dương thấp, điều này dẫn đến nhiều trường hợp ICD được đặt một cách không cần thiết. Ngược lại, ngừng tim đột ngột hay đột tử do tim có thể xảy ra ở bệnh nhân không có yếu tố nguy cơ nào, mặc dù rất hiếm. Vì vậy, cần có các yếu tố nguy cơ và các công cụ mới nhằm nâng cao độ tin cậy của các biểu đồ phân tầng nguy cơ, đặc biệt là ở trẻ em. Tương tự, khả năng dự đoán kết cục bất lợi xảy ra ở bệnh nhân BCTPĐ như suy tim, rung nhĩ thì còn hạn chế. Những câu hỏi này sẽ được hưởng lợi từ việc hình thành và phát triển các cơ sở dữ liệu lớn, tiền cứu theo dõi kết cục lâm sàng ở bệnh nhân BCTPĐ được xác định kiểu gene và kiểu hình rõ ràng. Do đó, rất cần các nghiên cứu lớn hơn gồm bệnh nhân trẻ em và chủng tộc không phải da trắng. 8.5. Quản lý rối loạn nhịp Rung nhĩ ảnh hưởng đến một tỷ lệ lớn bệnh nhân BCTPĐ trưởng thành, thường kém dung nạp và không đáp ứng với điều trị bằng thuốc và can thiệp qua ống thông hơn những bệnh nhân không có BCTPĐ. Những tiến bộ kỹ thuật trong điều trị rung nhĩ bằng cắt đốt điện sinh lý có thể làm tăng tỷ lệ thành công ở bệnh nhân BCTPĐ.
  • 55.
    53 Phòng ngừa vàđiều trị loạn nhịp thất ở bệnh nhân BCTPĐ có đặt ICD tiềm ẩn nhiều vấn đề vì một số lý do, bao gồm độ tuổi khi cấy ghép thường trẻ, nhu cầu thay máy tạo nhịp trong suốt cuộc đời và thay dây dẫn điện cực, tỷ lệ cao những cú sốc không thích hợp đối với nhịp nhanh xoang và loạn nhịp nhĩ. Những tiến bộ trong việc chế tạo máy, phân biệt các rối loạn nhịp tim và các lưu đồ điều trị có thể có lợi cho dân số này. 8.6. Di truyền Dịch vụ xét nghiệm di truyền học không được cung cấp rộng rãi ngoài các trung tâm có kinh nghiệm. Tất cả bệnh nhân BCTPĐ cần được tiếp cận dịch vụ tư vấn và xét nghiệm di truyền nhiều hơn. Các lưu đồ cải tiến giải thích các biến thể hiện nay được xem là có ý nghĩa chưa rõ ràng nhưng cũng cần thiết. Những nỗ lực từ nguồn dự trữ dữ liệu gene lâm sàng (Clinical Genome Resource - ClinGen), nguồn tài trợ của Viện sức khỏe Quốc gia, sẽ tạo thuận lợi rất lớn trong việc giám định biến thể một cách chuyên nghiệp (https:// Clinicalgenome.org/). Khoảng 50% trường hợp BCTPĐ không rõ liên quan di truyền. Phát hiện gene mới là cần thiết để xác định thêm các gene gây bệnh, do nhiều trường hợp trong số này có thể là kết quả của sự kết hợp của các biến thể đa gene và các yếu tố môi trường. Việc tìm ra các mối liên quan về kiểu hình và kết cục lâm sàng liên quan đến các biến thể riêng lẻ cũng nên được tiếp tục. 8.7. Tham gia các môn thể thao Dữ liệu về những nguy cơ tiềm ẩn khi bệnh nhân BCTPĐ tham gia thể thao còn hạn chế. Mặc dù khuyến cáo này giới thiệu các khái niệm thảo luận chung liên quan đến việc tham gia thể thao, nhưng cần thêm dữ liệu nhằm định hướng và hình thành các quyết định của bệnh nhân. Một nghiên cứu quan sát, tiền cứu, đa trung tâm xác định ảnh hưởng của hoạt động thể thao (bao gồm cả các môn thể thao cường độ cao và cạnh tranh) đến kết cục và chất lượng cuộc
  • 56.
    54 sống của bệnhnhân đang được diễn ra. Một nghiên cứu phân nhóm ngẫu nhiên so sánh hiệu quả của tập thể thao cường độ cao so với tập thể thao cường độ trung bình trong việc cải thiện sức khỏe tim mạch hô hấp và dự trữ tâm trương ở bệnh nhân BCTPĐ cũng đang được tiến hành. 9. BỆNH CƠ TIM PHÌ ĐẠI TRẺ EM 9.1. Tổng quan Bảng 6. Hội chứng di truyền, rối loạn chuyển hóa và bệnh thần kinh cơ liên quan đến BCTPĐ ở trẻ sơ sinh và trẻ em Những hội chứng đa bất thường bẩm sinh Hội chứng Noonan Hội chứng LEOPARD Hội chứng Beckwith-Wiedemann Hội chứng bất thường Cardiofaciocutaneous Hội chứng Rubinstein-Taybi Hội chứng Costello Bất thường chuyển hóa sơ sinh Bệnh lý dự trữ Glycogen: Bệnh Pompe (bệnh dự trữ Glycogen type II) Bệnh Forbes (bệnh dự trữ Glycogen type III, cũng được biết là bệnh Cori) Thiếu men phosphorylase kinase (bệnh dự trữ Glycogen type IX) Thiếu hụt Carnitine: Thiếu carnitine palmitoyltransferase type II Thiếu carnitine acylcarnitine translocase Mucopolysaccharidoses: Hội chứng Hurler (mucopolysaccharidosis type I) Hội chứng Hurler (mucopolysaccharidosis type II) Hội chứng Morquio Hội chứng Scheie
  • 57.
    55 Bất thường chuyểnhóa sơ sinh Bệnh lý ti thể khác: Bệnh Danon Fucosidosis Bệnh tế bào I Bệnh Fabry Mannosidosis Bệnh lý acid hữu cơ: Nhiễm acid methylmalonic máu Hội chứng Barth (3-methylglutaconic acid type II) Rối loạn Glycosylation (TD: thiếu men phosphomannomutase-2) Loạn dưỡng mỡ toàn thể bẩm sinh Rối loạn ti thể Hội chứng MELAS Hội chứng Leigh Thiếu phức hợp I Hội chứng Sengers Thiếu men beta-oxidation Thiếu chuỗi rất dài acyl-coA dehydrogenase Thiếu chuỗi dài 3-hydroxyacyl-coA dehydrogenase Thiếu nhiều acyl-coA dehydrogenase Thiếu chuỗi hô hấp phối hợp Rối loạn thần kinh cơ Thất điều Friedreich Loạn dưỡng cơ Bệnh cơ minicore / multicore 9.2. Chẩn đoán 9.2.1. Lâm sàng Triệu chứng cơ năng
  • 58.
    56 Bảng 7. Tómtắt triệu chứng bệnh cơ tim phì đại trẻ em Hầu hết bệnh nhi BCTPĐ không có triệu chứng. Một số bệnh nhân có biểu hiện, gồm: - Đau ngực - Ngất / tiền ngất - Đánh trống ngực - Các triệu chứng suy tim (ở trẻ nhỏ có thể biểu hiện bú kém, chậm tăng trưởng, thở nhanh,…) - Ngưng tim / Đột tử Triệu chứng thực thể Bảng 8. Đặc điểm lâm sàng gợi ý bệnh chuyển hóa hoặc hội chứng di truyền ở bệnh nhi BCTPĐ Tuổi xuất hiện Đặc điểm Nguyên nhân có thể Nhũ nhi và trẻ nhỏ Dị dạng, chậm lớn, toan chuyển hoá Nhóm bệnh di truyền do đột biến trong đường tín hiệu RAS/ MAPK (RASopathies) Bệnh dự trữ glycogen, bệnh ti thể hay chuyển hoá khác, con bà mẹ bị đái tháo đường Trẻ em Chậm hay bất thường phát triển nhận thức, nhìn hay nghe Nhóm bệnh di truyền do đột biến trong đường tín hiệu RAS/ MAPK (RASopathies) Bệnh ti thể Trẻ lớn, vị thành niên Yếu cơ xương hay rối loạn vận động Thất điều Friedrich, bệnh Danon, bệnh ti thể Thanh thiếu niên Rối loạn vận động, bệnh lý thần kinh ngoại biên, rối loạn chức năng thận Bệnh Anderson-Fabry, thất điều Friedrich, rối loạn thâm nhiễm (amyloidosis), bệnh dự trữ glycogen.
  • 59.
    57 9.2.2. Cận lâmsàng Điện tâm đồ (ECG) Phần lớn trẻ BCTPĐ đều có bất thường ECG nhưng không đặc hiệu. Những dấu hiệu thường gặp: Dầy thất trái, thay đổi ST-T. Sóng Q sâu bất thường với R nhỏ hoặc không có ở chuyển đạo trước ngực trái. Sóng T âm khổng lồ ở chuyển đạo trước ngực trái với nghi ngờ BCTPĐ vùng mỏm. Sóng P 2 pha có thể gặp. Rối loạn nhịp tim: ngoại tâm thu, blốc nhĩ thất, ngưng xoang, blốc nhánh trái, rung / cuồng nhĩ, nhịp nhanh trên thất / thất, hiếm hơn có thể thấy kích thích sớm trong hội chứng Wolff-Parkinson-White (WPW). Một số trường hợp có những thay đổi khá điển hình. Ví dụ trong bệnh Pompe, PR ngắn và phức bộ QRS cao, rộng; trong bệnh Danon, biểu hiện điển hình xảy ra ở tuổi thiếu niên, bao gồm dầy thất trái và WPW. Siêu âm tim Siêu âm tim qua thành ngực cần thực hiện ở tất cả các bệnh nhân nghi ngờ BCTPĐ. Dầy thất trái: Ở trẻ em, bề dầy thành thất trái được hiệu chỉnh theo tuổi và diện tích cơ thể bằng cách sử dụng điểm số Z - được định nghĩa là số độ lệch chuẩn so với giá trị trung bình của quần thể. Theo tiêu chuẩn của Cơ sở dữ liệu về bệnh cơ tim nhi khoa (Pediatric Cardiomyopathy Registry), thất trái dầy khi điểm Z thành thất trái trên 2. Điểm Z có thể được tính bằng một số phương pháp khác nhau như là Peadiatric Heart Network, Boston hoặc Detroit. Hiện tại, các chỉ số này đều dễ dàng tra cứu trực tuyến tại trang http://www. parameterz.com . Hệ thống điểm Z của Bệnh viện Nhi Boston gần đây được sử dụng nhiều hơn sau kết quả nghiên cứu tổng hợp 12 năm ở những người khỏe mạnh.
  • 60.
    58 Theo hướng dẫncủa Hiệp hội Tim mạch Hoa Kỳ / Trường môn Tim mạch Hoa Kỳ (AHA / ACC) năm 2020, chẩn đoán BCTPĐ sarcomeric ở trẻ em khi độ dầy thành thất trái lớn hơn 2 SD (độ lệch chuẩn) nếu có tiền sử gia đình hoặc có kết quả gene di truyền BCTPĐ; và trên 2,5 SD nếu không có yếu tố nguy cơ. Ở thanh thiếu niên, giống với người lớn, chẩn đoán BCTPĐ khi độ dầy thành thất trái tâm trương ≥ 15 mm ở bất kỳ vị trí nào trong thành thất trái (đo ở đoạn dầy nhất). Độ dầy thành ≥ 13 mm cũng có thể được xem xét chẩn đoán BCTPĐ, đặc biệt khi có thành viên gia đình mắc bệnh. Vị trí phì đại cũng cần được mô tả trong bản siêu âm tim, bao gồm phì đại lệch tâm vách liên thất, phì đại đồng tâm hay chỉ dầy thành sau thất trái (khoảng 1 - 2%), vùng giữa vách thất (5%) hoặc mỏm tim (2 - 3%)(250) . Người bệnh bất thường chuyển hóa và rối loạn thần kinh cơ có xu hướng phì đại đồng tâm, trong khi BCTPĐ sarcomeric thường phì đại lệch tâm vùng vách liên thất. Vận động về phía trước trong thì tâm thu của lá trước van hai lá (SAM): hiện tượng SAM có thể dẫn đến tắc nghẽn đường ra thất trái. Lưu ý rằng, sự hiện diện của SAM không phải là yếu tố chẩn đoán BCTPĐ. Tắc nghẽn đường ra thất trái – hiện diện ở 20 - 50% bệnh nhi BCTPĐ. Mức độ tắc nghẽn xác định qua chênh áp đo bằng Doppler liên tục ở đường ra thất trái. Chênh áp tối đa qua đường ra thất trái ≥ 30 mmHg ở trẻ em là dấu hiệu BCTPĐ thể tắc nghẽn. Tuy nhiên, chỉ số áp lực này thay đổi tùy thuộc nhiều yếu tố, ví dụ sức co bóp cơ tim, tiền tải (đủ nước, mất nước…), vận động gắng sức,… Đánh giá chức năng tim: Chức năng tâm thu được đánh giá thường quy khi siêu âm tim qua thành ngực, phần lớn bình thường hoặc tăng trên mức bình thường.
  • 61.
    59 Chức năng tâmtrương đặc biệt ở trẻ em gần đây được chú ý hơn, chủ yếu đánh giá bằng phổ Doppler, Doppler mô và các thông số về sức căng (strain), thể tích nhĩ trái. Phì đại ưu thế thất phải hoặc phì đại cả hai thất: Trong môt số trường hợp, BCTPĐ với biểu hiện ưu thế dầy thất phải hoặc cả hai thất. Tuy nhiên, đến hiện tại dữ liệu vẫn chưa nhiều như BCTPĐ thất trái. Bệnh nhân cũng cần được đánh giá vị trí dầy thành thất phải (thành tự do hay cả vách liên thất), có tắc nghẽn đường ra thất phải hay không (loại trừ các trường hợp dầy thất phải đơn độc thứ phát sau tắc nghẽn cơ học như hẹp van, hẹp nhánh động mạch phổi…). Về chức năng thất phải, hầu như chức năng tâm thu thất phải trong giới hạn bình thường, có ghi nhận giảm sức căng toàn thể theo trục dọc. Ngoài ra, bệnh nhân có rối loạn đổ đầy thất phải có thể do sợi hóa thành tự do thất phải hoặc tắc nghẽn đường thoát thất. BCTPĐ thất phải trong các trường hợp được báo cáo có thể có triệu chứng như là khó thở, rối loạn nhịp tim và thuyên tắc phổi. Xét nghiệm di truyền học Những hiểu biết gần đây về di truyền và diễn tiến của BCTPĐ thông qua các nghiên cứu đoàn hệ đã góp phần xây dựng các khuyến cáo mới về BCTPĐ ở trẻ em trong ACC / AHA 2020. Chỉ định di truyền gần như cho tất cả các bệnh nhi BCTPĐ trừ khi có nguyên nhân thứ phát khác gây dầy thành tim. Khoảng 30 - 40% trẻ BCTPĐ biểu hiện kiểu hình nhưng không có đột biến gene xác định liên quan tới BCTPĐ. Trẻ sơ sinh và nhũ nhi cần được đánh giá kỹ để loại trừ bệnh lý hệ thống và chuyển hóa dễ bị bỏ sót. Cho đến nay, hơn 1400 biến thể trong 13 gene sarcomeric đã được xác định là nguyên nhân gây BCTPĐ. Các cận lâm sàng khác Holter ECG (theo dõi điện tim liên tục) 24 - 48 giờ: nên thực hiện ít nhất một lần trong năm.
  • 62.
    60 Nghiệm pháp gắngsức: công cụ quan trọng trong phân tầng nguy cơ. Đối với tất cả bệnh nhi đã biết hoặc nghi ngờ BCTPĐ (dựa trên kết quả khám lâm sàng và hình ảnh) có thể hợp tác thực hiện nghiệm pháp sẽ được chỉ định thực hiện siêu âm tim gắng sức với xe đạp (đánh giá mức thay đổi huyết áp khi gắng sức và xác định chênh áp ở đường ra thất trái). Cộng hưởng từ tim: ngày càng có vai trò quan trọng cung cấp hình ảnh chi tiết và đo đạc chính xác cơ tim, nhất là trong các trường hợp không chẩn đoán chính xác được bằng siêu âm tim. Ví dụ: khi nghi ngờ có bệnh chuyển hóa, cửa sổ hình ảnh siêu âm tim kém, hoặc như một biện pháp hỗ trợ trong trường hợp đánh giá nguy cơ đột tử do tim thông qua đo mức độ tăng cường gadolinium muộn. Đối với trẻ em và thanh thiếu niên BCTPĐ cho thấy sợi hóa lan tỏa được đánh giá bằng T1 có tương quan với các triệu chứng và tăng nồng độ peptide lợi niệu natri trong máu. Thông tim và sinh thiết nội mạc cơ tim: Đánh giá huyết động xâm nhập qua thông tim rất ít khi chỉ định để xác định chẩn đoán. 9.2.3. Điều trị Phân tầng nguy cơ Các mô hình dự báo nguy cơ ở trẻ em BCTPĐ gần đây được đề xuất nhưng chưa được dùng rộng rãi trong thực hành lâm sàng. Một số yếu tố nguy cơ đã được ghi nhận bao gồm tuổi nhỏ khi biểu hiện bệnh, tiền sử gia đình đột tử, tiền sử ngất, nhịp nhanh thất, huyết áp giảm bất thường khi gắng sức cũng như sự hiện diện của đột biến gene troponin T,.. . Yếu tố nguy cơ trên siêu âm tim cũng được ghi nhận là khi thành thất trái dầy lan tỏa và bề dầy cuối tâm trương trên 30 mm. Tỷ lệ E/e’ tăng cao ở trẻ em BCTPĐ cũng cho thấy liên quan với nguy cơ nhịp nhanh thất, ngưng tim hoặc tử vong cao hơn. Rối loạn chức năng tâm thu và dãn buồng tim cũng được
  • 63.
    61 biết là cóliên quan suy tim và giảm sống còn. Các vấn đề điều trị Nguyên tắc điều trị Mục tiêu là giảm triệu chứng, giảm chênh áp qua đường thoát thất, bảo tồn chức năng thất trái và kéo dài sống còn. Điều quan trọng là, các phương pháp điều trị không được chứng minh là có thể làm thay đổi sự tiến triển của bệnh. Các chiến lược điều trị tập trung vào việc cải thiện triệu chứng, sử dụng máy phá rung cấy được (ICD) ở những bệnh nhân được đánh giá là có nguy cơ đột tử do tim cao. Thuốc Các loại thuốc được sử dụng để điều trị BCTPĐ nhằm mục đích giảm tắc nghẽn đường ra thất trái, giảm nhu cầu oxy cơ tim và làm chậm nhịp tim để cải thiện đổ đầy thất. Thuốc chẹn beta được sử dụng phổ biến nhất ở trẻ em. Tránh dùng các thuốc làm tăng hẹp đường thoát, như là thuốc dãn mạch (thuốc ức chế men chuyển / ức chế thụ thể, thuốc ức chế kênh calci DHP và nitroglycerin) làm giảm sức cản ngoại biên, tăng tắc nghẽn đường ra thất trái và áp lực đổ đầy thất vì thế gây hạ huyết áp và tăng suy tim. Thuốc lợi tiểu làm giảm thể tích đổ đầy, thất trái nhỏ hơn và tắc nghẽn đường thoát tăng hơn. Tuy nhiên, cân nhắc sử dụng thuốc lợi tiểu ở bệnh nhân BCTPĐ không tắc nghẽn với suy tim kéo dài và quá tải thể tích. Digoxin: thường tránh dùng ở BCTPĐ do thuốc làm tăng sức bóp cơ tim. Điều trị hẹp đường ra thất trái Điều trị giảm bề dầy vách thất được chỉ định ở bệnh nhân có triệu chứng, kháng trị với thuốc kể cả khi nghỉ hay khi gắng sức mà
  • 64.
    62 chênh áp quađường thoát thất trên 50 mmHg. Phương pháp được chọn lựa ở trẻ em là phẫu thuật cắt vách liên thất. Phẫu thuật được khuyến cáo thực hiện ở trung tâm chuyên sâu về BCTPĐ với đội ngũ có kinh nghiệm. Điều trị rối loạn nhịp và ngăn ngừa đột tử do tim Máy phá rung cấy được (ICD) là liệu pháp tốt nhất hiện có cho bệnh nhân BCTPĐ cứu sống sau đột tử do tim hoặc những người có nguy cơ cao bị loạn nhịp thất và đột tử. Do nguy cơ liên quan đến dây dẫn được đặt khi trẻ lớn nhanh nên tuổi đặt thường ở tuổi vị thành niên, khi kích cỡ cơ thể đã gần như người lớn. Chỉ định ở tuổi nhỏ hơn nếu có nhiều yếu tố khác hoặc nguy cơ đột tử rất cao. Thuốc kiểm soát nhịp tim ở trẻ em cần được dùng khi trẻ chưa có chỉ định ICD mà xuất hiện nhịp nhanh thất thường xuyên, phải sốc điện chuyển nhịp rung thất / nhịp nhanh thất. Đặt ICD Quyết định đặt ICD dựa trên đánh giá cá thể hoá và xác định nguy cơ tuỳ thuộc tuổi, lâm sàng tổng thể, biến chứng liên quan đến việc đặt máy bao gồm cả vấn đề tâm lý trẻ khi đeo máy và sốc ICD không thích hợp. Các yếu tố nguy cơ gây đột tử do tim - Tỷ lệ rối loạn nhịp tim hoặc đột tử đe dọa tính mạng được báo cáo ở bệnh nhi BCTPĐ dao động từ dưới 1 đến 2,8% sau một năm chẩn đoán và 9% sau 5 năm sau chẩn đoán. Ghép tim: Là lựa chọn cuối cùng trong điều trị. Tuy nhiên, vấn đề về tạng ghép cũng như vấn đề ghép tim cho trẻ em tại Việt Nam vẫn còn nhiều hạn chế. Những chăm sóc khác: Các khía cạnh quan trọng khác trong chăm sóc sức khỏe lâu dài ở trẻ em mắc BCTPĐ cần được quan tâm. Chủng ngừa: Trẻ em mắc BCTPĐ phải được chủng ngừa đủ
  • 65.
    63 các loại vaccine,bao gồm cả vaccine ngừa phế cầu và cúm hàng năm. Theo dõi thường xuyên các thông số tăng trưởng – cũng cần theo dõi sự tăng trưởng và phát triển ở trẻ em BCTPĐ như tất cả trẻ khác. Đối với sơ sinh và trẻ em BCTPĐ trong quá trình theo dõi, ghi nhận chậm phát triển về thể chất có thể là dấu hiệu chính của suy tim. Khám định kỳ: Theo dõi và đánh giá các triệu chứng của hẹp đường ra thất trái và suy tim. Nếu bệnh nhân xuất hiện các triệu chứng mới hoặc triệu chứng nặng hơn như đau ngực, tiền ngất / ngất, đánh trống ngực hoặc các triệu chứng suy tim cần được chuyển ngay đến bác sĩ chuyên khoa tim mạch nhi để đánh giá. Thể dục thể thao: liên quan đến nguy cơ đột tử do tim khi gắng sức, cần chọn lựa hoạt động thể thao phù hợp cho bệnh nhân BCTPĐ. Đồng thuận trong các khuyến cáo, bệnh nhân đã xác định hoặc nghi ngờ BCTPĐ không nên tham gia các môn thể thao đối kháng, trừ các môn cường độ thấp (ví dụ: Golf, Bida, Bowling, Bóng chày,…). Cần giải thích rõ về bệnh, nguy cơ và lợi ích khi tham gia thể thao ở các bệnh nhân này. Những bệnh nhân BCTPĐ có ghi nhận bất thường gene nhưng không biểu hiện bệnh có thể tham gia vào các môn thể thao cạnh tranh cường độ cao hơn. Phẫu thuật ngoài tim: Bệnh nhi có BCTPĐ có hẹp đường ra thất trái sẽ có nhiều nguy cơ hơn khi phẫu thuật hoặc các thủ thuật cần gây mê. Cần lên kế hoạch cụ thể khi cần phẫu thuật ngoài tim bao gồm hội chẩn giữa bác sĩ tim mạch nhi với bác sĩ gây mê và hậu phẫu. Sàng lọc và theo dõi thành viên gia đình Khuyến cáo 2020 của ACC / AHA: Sàng lọc trong gia đình: Đối với người BCTPĐ có xét nghiệm gene có đột biến đều cần kiểm tra siêu âm tim của người thân thế
  • 66.
    64 hệ thứ nhất.Lập kế hoạch kiểm tra siêu âm tim và theo dõi lâm sàng 1 - 3 năm một lần vì BCTPĐ có thể biểu hiện ở mọi lứa tuổi trong gia đình. Sàng lọc di truyền: Tư vấn thực hiện xét nghiệm di truyền với bất cứ trường hợp nào BCTPĐ. Khi phát hiện biến thể gây bệnh, xét nghiệm di truyền thực hiện cho tất cả những người thân thế hệ thứ nhất song song với theo dõi lâm sàng liên tục ở những người thân mang biến thể gây bệnh. Khi BCTPĐ không phát hiện được biến thể gây bệnh, xét nghiệm cho thân nhân là không hữu ích. Điều quan trọng là phải đánh giá lại khả năng gây bệnh của biến thể sau mỗi 2 - 3 năm vì biểu hiện có thể phát triển theo thời gian và thời điểm cũng như cách thức sàng lọc cho thành viên trong gia đình có thể thay đổi theo. Bảng 9. Thực hiện tầm soát người thân trực hệ không triệu chứng của bệnh nhân BCTPĐ bằng điện tâm đồ và siêu âm tim 2D Tuổi thành viên thế hệ thứ nhất Lần sàng lọc đầu tiên Lặp lại ECG, siêu âm Trẻ em và vị thành niên từ gia đình có xét nghiệm gene dương tính và gia đình với bệnh khởi phát sớm Ở thời điểm chẩn đoán thành viên khác trong gia đình BCTPĐ Mỗi 1 - 2 năm Tất cả trẻ em và vị thành niên Ở thời điểm sau khi chẩn đoán thành viên khác trong gia đình BCTPĐ nhưng không trễ quá tuổi dậy thì. Mỗi 2 - 3 năm ECG, Electrocardiogram, Điện tâm đồ
  • 67.
    65 10. RA QUYẾTĐỊNH Loại MCC Khuyến cáo về ra quyết định 1 B 1. Đối với bệnh nhân BCTPĐ hoặc nguy cơ mắc BCT- PĐ, những quyết định liên quan đến kế hoạch chăm sóc (như đánh giá di truyền, mức độ hoạt động, lối sống và chọn lựa điều trị) cần được trao đổi với bệnh nhân và thân nhân của họ kể cả việc đề cập đến nguy cơ, lợi ích, cơ hội và hậu quả của từng phương pháp điều trị. 11. TRUNG TÂM BỆNH CƠ TIM PHÌ ĐẠI ĐA NGÀNH Loại MCC Khuyến cáo về Trung tâm Bệnh cơ tim phì đại đa ngành 1 C 1. Ở những bệnh nhân BCTPĐ, điều trị cắt vách nên được thực hiện ở những trung tâm có kinh nghiệm (Bảng 3 và Bảng 10). 2a C 2. Ở những bệnh nhân BCTPĐ liên quan đến những quyết định điều trị bệnh phức tạp, việc hội chẩn hoặc chuyển bệnh nhân đến những trung tâm điều trị BCTPĐ toàn diện hoặc sơ cấp là hợp lý (Bảng 10). Bảng 10. Khả năng được đề nghị của một trung tâm BCTPĐ sơ cấp và toàn diện Khả năng chăm sóc BCTPĐ Trung tâm BCTPĐ toàn diện Trung tâm BCTPĐ sơ cấp Trung tâm giới thiệu bệnh /bác sĩ Chẩn đoán x x x Siêu âm tim qua thành ngực ban đầu và theo dõi x x x
  • 68.
    66 Khả năng chămsóc BCTPĐ Trung tâm BCTPĐ toàn diện Trung tâm BCTPĐ sơ cấp Trung tâm giới thiệu bệnh /bác sĩ Hình ảnh học siêu âm tim nâng cao phát hiện nghẽn đường ra thất trái tiềm ẩn x x Siêu âm tim hướng dẫn điều trị giảm bề dầy vách liên thất x * Cộng hưởng từ tim chẩn đoán và phân tầng nguy cơ x x Đánh giá đường ra thất trái xâm nhập x x * Chụp động mạch vành x x x Trắc nghiệm gắng sức phát hiện nghẽn đường ra thất trái hoặc đánh giá điều trị suy tim rất nặng/ghép tim x x Tư vấn và thực hiện tầm soát gia đình (hình ảnh học và di truyền) x x x Tư vấn / xét nghiệm di truyền x x * Đánh giá nguy cơ đột tử x x x Quyết định đặt ICD loại 1 và 2a ở bệnh nhân người lớn x x x Quyết định đặt ICD loại 2b ở bệnh nhân người lớn x x Đặt ICD (người lớn) x x * Quyết định và đặt ICD ở bệnh nhân trẻ em / thiếu niên x * Quản lý rung nhĩ ban đầu và phòng ngừa đột quỵ x x x
  • 69.
    67 Khả năng chămsóc BCTPĐ Trung tâm BCTPĐ toàn diện Trung tâm BCTPĐ sơ cấp Trung tâm giới thiệu bệnh /bác sĩ Cắt đốt rung nhĩ qua ống thông x x * Quản lý ban đầu suy tim phân suất tống máu giảm và bảo tồn x x x Điều trị suy tim rất nặng (ghép tim, CRT) x * Điều trị bằng thuốc BCTPĐ tắc nghẽn có triệu chứng x x x Điều trị xâm nhập BCTPĐ tắc nghẽn có triệu chứng ┼ Tư vấn lựa chọn nghề nghiệp và lối sống khỏe mạnh khác với hoạt động cường độ mạnh hoặc có tính cạnh tranh x x x Các chọn lựa tư vấn về việc tham gia thi đấu các môn thể thao cường độ mạnh hoặc có tính cạnh tranh x x Điều trị bệnh nhân nữ BCTPĐ mang thai x * Điều trị bệnh đồng mắc x x x * Tùy thuộc vào khả năng của viện ┼ Nếu thủ thuật này được thực hiện, cần chứng minh kết cục tương đương với trung tâm toàn diện CRT, Cardiac Resynchronization Therapy, Điều trị tái đồng bộ tim; ICD, Implantable Cardioverter-Defibrillator, Máy phá rung cấy được.
  • 70.
    68 Bảng 11. Mụctiêu cần đạt được của điều trị giảm bề dầy vách liên thất xâm nhập Tỷ lệ Cắt vách Đốt cồn Tử vong 30 ngày ≤ 1% ≤ 1% Biến chứng 30 ngày (chèn ép tim cấp, bóc tách động mạch liên thất trước, nhiễm trùng, chảy máu nghiêm trọng) ≤ 10% ≤ 10% Nghẽn dẫn truyền tim hoàn toàn cần đặt máy tạo nhịp vĩnh viễn ≤ 5% ≤ 10% Thay van hai lá trong vòng 1 năm ≤ 5% Hở van hai lá tồn lưu nặng ≤ 5% ≤ 5% Lặp lại thủ thuật ≤ 3% ≤ 10% Cải thiện phân độ NYHA > 90% > 90% Chênh áp qua đường ra thất trái dưới 50 mmHg lúc nghỉ và lúc làm trắc nghiệm phát hiện nghẽn đường ra thất trái tiềm ẩn > 90% > 90%
  • 71.
    HỘI TIM MẠCHHỌC VIỆT NAM Địa chỉ: 78 đường Giải Phóng, Đống Đa, Hà Nội Tel: (84-24) 3 8688 488 Fax: (84-24) 3 8688 488 Email: info@vnha.org.vn Website: www.vnha.org.vn HỘI TIM MẠCH HỌC VIỆT NAM Tất cả nội dung trên khuyên cáo của Hội Tim mạch học Việt Nam được xây dựng dựa trên cơ sở khoa học khách quan và không bị ảnh hưởng bởi bất cứ sự chi phối nào từ bên ngoài. Hội Tim mạch học Việt Nam trân trọng cảm ơn các đơn vị, tổ chức sau đã hỗ trợ cho việc xây dựng và hoàn thành khuyến cáo này trong khuôn khổ quỹ hỗ trợ đào tạo không ràng buộc:
  • 72.
    36 HỘI TIM MẠCHHỌC VIỆT NAM Địa chỉ: 78 đường Giải Phóng, Đống Đa, Hà Nội Tel: (84-24) 3 8688 488 Fax: (84-24) 3 8688 488 Email: info@vnha.org.vn Website: www.vnha.org.vn