eIFL general assembly

                             20 november 2009
                              alexandria, egypt

                               john wilbanks




Friday, November 20, 2009
Friday, November 20, 2009
Friday, November 20, 2009
Friday, November 20, 2009
Friday, November 20, 2009
Friday, November 20, 2009
Friday, November 20, 2009
Friday, November 20, 2009
Friday, November 20, 2009
Friday, November 20, 2009
Friday, November 20, 2009
Friday, November 20, 2009
1.
                  power is shifting to the user of content.




Friday, November 20, 2009
Friday, November 20, 2009
media company response:

     protect the business model.




Friday, November 20, 2009
Friday, November 20, 2009
after all, it’s your music.
Friday, November 20, 2009
now a computer company
                            dominates the music industry.

Friday, November 20, 2009
rip. mix. burn.

                 after all, it’s your knowledge.
Friday, November 20, 2009
Friday, November 20, 2009
registration
                             certification
                            dissemination
                            preservation


Friday, November 20, 2009
Friday, November 20, 2009
registration
                             certification
                            dissemination
                            preservation


Friday, November 20, 2009
someone’s going to enable
                 distributed peer review.



Friday, November 20, 2009
2.
                   the “paper” is not the natural knowledge
                             unit of scholarship.




Friday, November 20, 2009
Friday, November 20, 2009
captured by technology...



Friday, November 20, 2009
Friday, November 20, 2009
Friday, November 20, 2009
Friday, November 20, 2009
Friday, November 20, 2009
Friday, November 20, 2009
Friday, November 20, 2009
Friday, November 20, 2009
Friday, November 20, 2009
Friday, November 20, 2009
Friday, November 20, 2009
3.
                whatever the knowledge, it has to
                   start with legal openness.




Friday, November 20, 2009
side effect of using paper
  to transfer knowledge...



Friday, November 20, 2009
Friday, November 20, 2009
property rights
Friday, November 20, 2009
the digital commons - another
                                 network layer.




Friday, November 20, 2009
computers    tcp/ip

                  documents   html/http

                  knowledge   commons


Friday, November 20, 2009
global NGO / non profit organization



Friday, November 20, 2009
Friday, November 20, 2009
Friday, November 20, 2009
Friday, November 20, 2009
Friday, November 20, 2009
licensed objects via google/Yahoo!




Friday, November 20, 2009
Friday, November 20, 2009
>1000 journals under CC
                               image from the public library of science
                               licensed to the public under CC-BY 3.0


Friday, November 20, 2009
“new” knowledge units




Friday, November 20, 2009
©
                            in relation to data...
Friday, November 20, 2009
category errors




Friday, November 20, 2009
Friday, November 20, 2009
Friday, November 20, 2009
Friday, November 20, 2009
Friday, November 20, 2009
Friday, November 20, 2009
Friday, November 20, 2009
Friday, November 20, 2009
Friday, November 20, 2009
4.
                     after legal openness comes links and
                                   semantics




Friday, November 20, 2009
hyperlinks for everything.




Friday, November 20, 2009
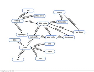
Friday, November 20, 2009
espresso
                     coffee
                                cafe
                                       kopi
                                                cafezinho

            latte                      koffee

                              mocha             americano

Friday, November 20, 2009
converge on common names.


                               “coffee”


                               “cafe”      http://ontology.foo.org/1234567



                               “kopi”




Friday, November 20, 2009
Friday, November 20, 2009
www


Friday, November 20, 2009
semantics: what does it
                                   mean?


Friday, November 20, 2009
Friday, November 20, 2009
5.
               libraries: infrastructure for the
                        next network.



Friday, November 20, 2009
what can you do?




Friday, November 20, 2009
Friday, November 20, 2009
process revolutions: the network




Friday, November 20, 2009
institutional revolutions: the library




Friday, November 20, 2009
the library to me:

                  location, structure, discovery,
                          preservation


Friday, November 20, 2009
Friday, November 20, 2009
“In any case, it is clear that a library containing
            all possible books, arranged at random, is
           equivalent (as a source of information) to a
                  library containing zero books.”

                            http://en.wikipedia.org/wiki/The_Library_of_Babel




Friday, November 20, 2009
Friday, November 20, 2009
Friday, November 20, 2009
“the five laws of the library”




Friday, November 20, 2009
“the five laws of the library”

                            1. Books are for use.
                    2. Every reader his [or her] book.
                         3. Every book its reader.
                       4. Save the time of the User.
                   5. The library is a growing organism.


Friday, November 20, 2009
Friday, November 20, 2009
what’s the digital version of the
                         five laws?




Friday, November 20, 2009
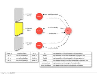
select ?gene_name ?process_name
                    where
                    { PropertyValue(?pubmed_record, ?p, mesh:D009369)
                      PropertyValue(?article, sc:identified_by_pmid , ?pubmed_record)
                      PropertyValue(?gene_record, sc:describes_gene_or_gene_product_mentioned_by, ?article)
                      SubClassOf(?protein, some(ro:has_function, some(ro:realized_as, ?process)))
                      SubClassOf(?process, or(go:GO_0006610, some(ro:part_of, go:GO_0006610))
                      SubClassOf(?protein, some(sc:is_protein_gene_product_of_dna_described_by,?gene_record))
                      Annotation(?gene_record,rdfs:label,{?gene_name})
                      Annotation(?process,rdfs:label,?process_name)
                    }




Friday, November 20, 2009
Friday, November 20, 2009
Friday, November 20, 2009
library




Friday, November 20, 2009
library




Friday, November 20, 2009
Friday, November 20, 2009
map of the internet, 1/2006
Friday, November 20, 2009
Friday, November 20, 2009
Friday, November 20, 2009

eIFL General Assembly