TDD
Andy
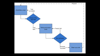
Test-driven Development
● red/green/refactor where red means fail and
green means pass.
The Three Laws of TDD.
1. You are not allowed to write any production code
unless it is to make a failing unit test pass.
2. You are not allowed to write any more of a unit test
than is sufficient to fail; and compilation failures are
failures.
3. You are not allowed to write any more production
code than is sufficient to pass the one failing unit
test.
Example
The subroutine add() takes two
arguments and adds them together.
The result is returned.
Live Coding
● fewer than two arguments?
● more than two arguments?
● argument isn’t numeric?
TDD Sucks
● I never have enough time to write the tests, once I’ve
finished the main functionality.
● Testing isn’t my job, because it’s QA’s job to make sure
I do quality work
● Unit tests don’t help me, because my code works
perfectly the first time.
● I don’t like TDD, because I enjoy the hours I spend in
my debugger
● ...
Benefits
1. Productive (Reduce your debugging time)
2. Code Quality
3. Over-engineering (YAGNI)
4. Better Interface
5. Documentation
6. Lead to more modularized, flexible, and
extensible code
Best Practices
1. Keep the unit small
2. Focused on only the results necessary to
validate its test.
3. Treat your test code with the same respect as
your production code.
4. Low Coupling allows each unit to be effectively
tested in isolation.
5. Mock & Stub
Anti-Pattern
1. Avoid dependencies between test cases.
2. Do not test implementation details.
3. Avoid slow running tests.
Drawback
1. UI
2. Management support is essential
3. TDD is dead(?)
Q&A
Thank you
REFS
● http://en.wikipedia.org/wiki/Test-driven_development
● http://butunclebob.com/ArticleS.UncleBob.TheThreeRulesOfTdd
● http://googletesting.blogspot.tw/2014/04/the-real-test-driven-development.html
● http://david.heinemeierhansson.com/2014/tdd-is-dead-long-live-testing.html
● https://www.facebook.com/notes/kent-beck/rip-tdd/750840194948847
● https://github.com/nelsonic/learn-mocha
● http://martinfowler.com/articles/mocksArentStubs.html
● http://en.wikipedia.org/wiki/Mock_object
● http://googletesting.blogspot.tw/

【Edd workshop@140725】TDD introduction_Andy Huang

  • 1.
  • 2.
    Test-driven Development ● red/green/refactorwhere red means fail and green means pass.
  • 4.
    The Three Lawsof TDD. 1. You are not allowed to write any production code unless it is to make a failing unit test pass. 2. You are not allowed to write any more of a unit test than is sufficient to fail; and compilation failures are failures. 3. You are not allowed to write any more production code than is sufficient to pass the one failing unit test.
  • 5.
    Example The subroutine add()takes two arguments and adds them together. The result is returned.
  • 6.
  • 7.
    ● fewer thantwo arguments? ● more than two arguments? ● argument isn’t numeric?
  • 8.
    TDD Sucks ● Inever have enough time to write the tests, once I’ve finished the main functionality. ● Testing isn’t my job, because it’s QA’s job to make sure I do quality work ● Unit tests don’t help me, because my code works perfectly the first time. ● I don’t like TDD, because I enjoy the hours I spend in my debugger ● ...
  • 10.
    Benefits 1. Productive (Reduceyour debugging time) 2. Code Quality 3. Over-engineering (YAGNI) 4. Better Interface 5. Documentation 6. Lead to more modularized, flexible, and extensible code
  • 11.
    Best Practices 1. Keepthe unit small 2. Focused on only the results necessary to validate its test. 3. Treat your test code with the same respect as your production code. 4. Low Coupling allows each unit to be effectively tested in isolation. 5. Mock & Stub
  • 12.
    Anti-Pattern 1. Avoid dependenciesbetween test cases. 2. Do not test implementation details. 3. Avoid slow running tests.
  • 13.
    Drawback 1. UI 2. Managementsupport is essential 3. TDD is dead(?)
  • 14.
  • 15.
  • 16.
    REFS ● http://en.wikipedia.org/wiki/Test-driven_development ● http://butunclebob.com/ArticleS.UncleBob.TheThreeRulesOfTdd ●http://googletesting.blogspot.tw/2014/04/the-real-test-driven-development.html ● http://david.heinemeierhansson.com/2014/tdd-is-dead-long-live-testing.html ● https://www.facebook.com/notes/kent-beck/rip-tdd/750840194948847 ● https://github.com/nelsonic/learn-mocha ● http://martinfowler.com/articles/mocksArentStubs.html ● http://en.wikipedia.org/wiki/Mock_object ● http://googletesting.blogspot.tw/

Editor's Notes

  • #5 1. You must begin by writing a unit test for the functionality that you intend to write. 2. As soon as the unit test code fails to compile, or fails an assertion, you must stop and write production code 3. But by rule 3 you can only write the production code that makes the test compile or pass, and no more.