Embed presentation
Download as PDF, PPTX






































































































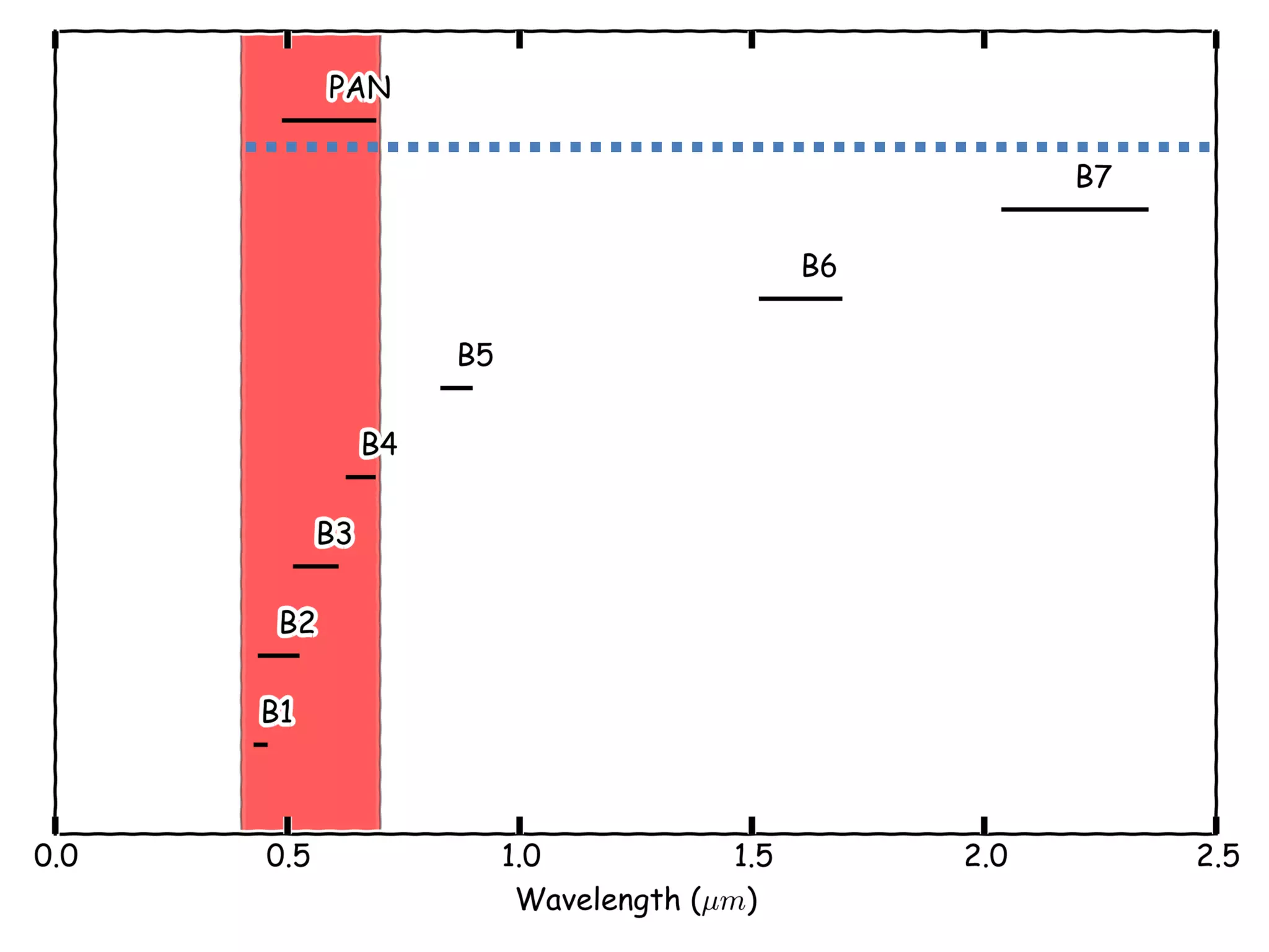
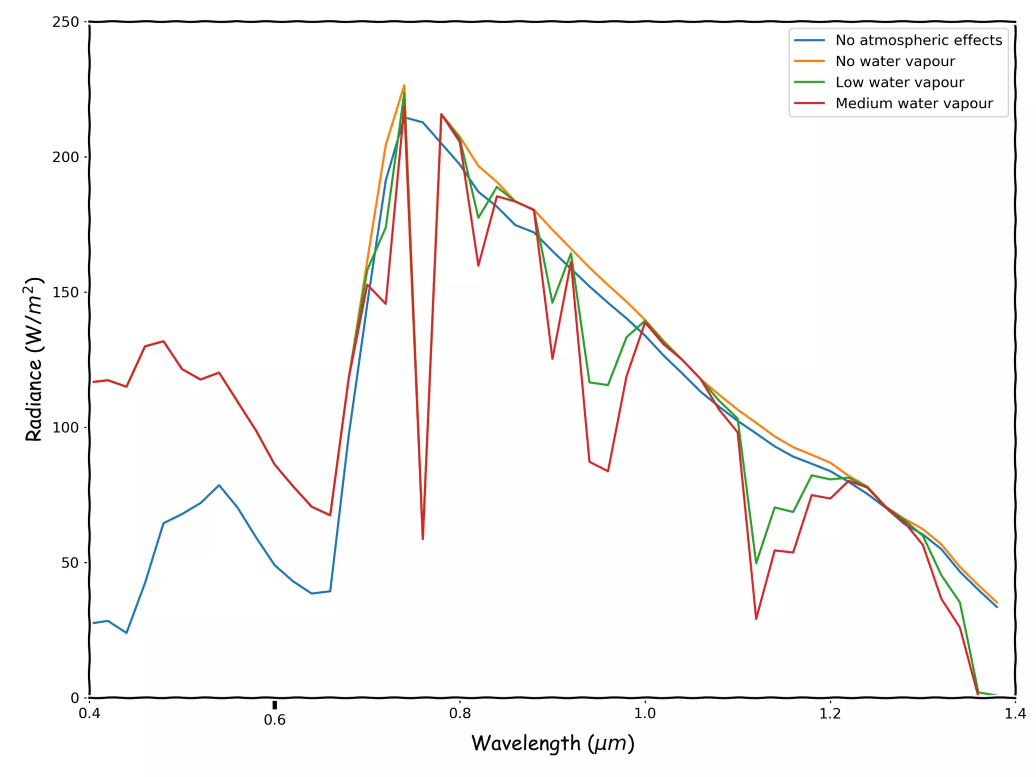
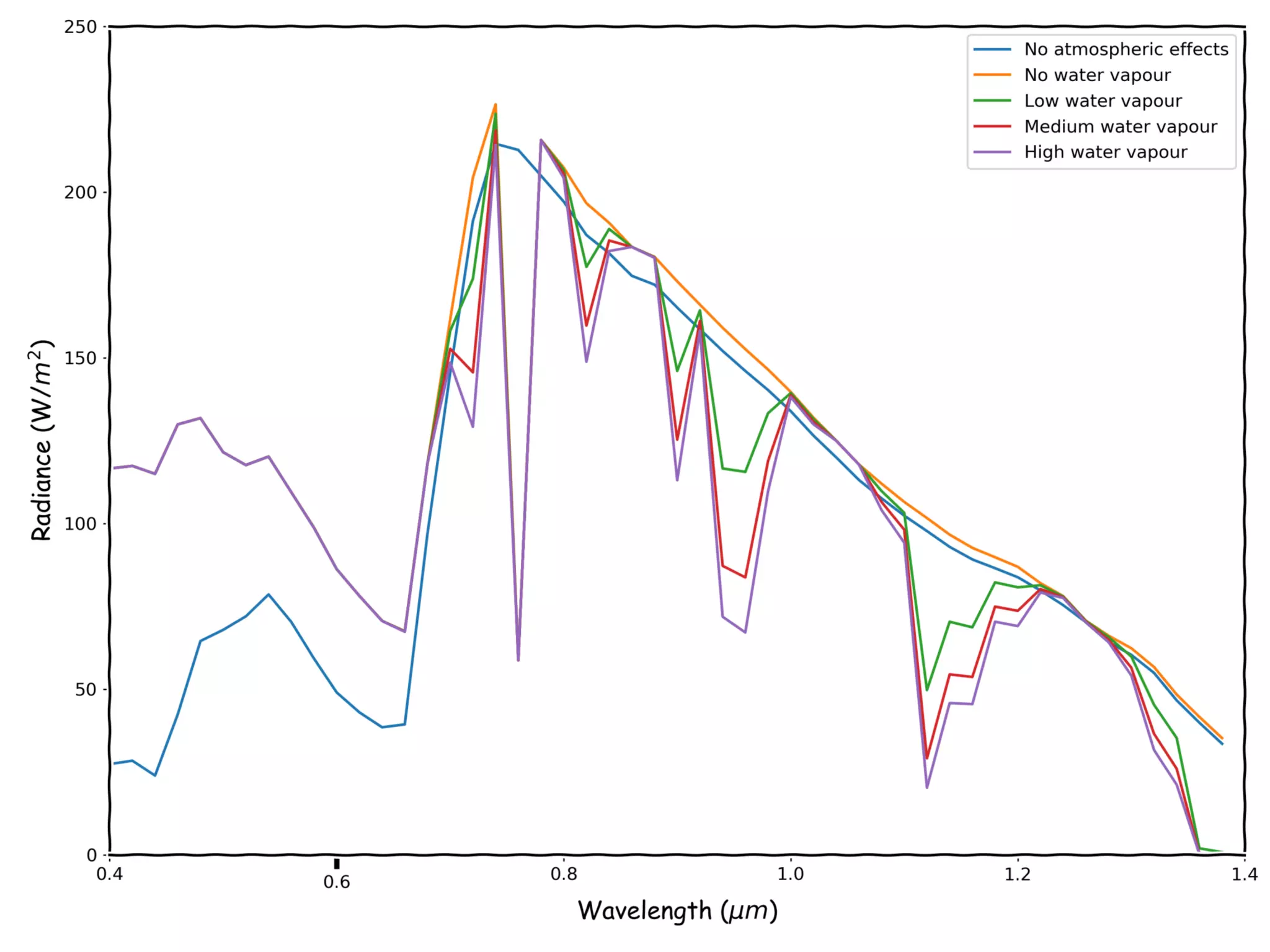
The document discusses the use of satellite imagery and various remote sensing techniques for environmental monitoring, focusing on the capabilities of different satellites such as Landsat and Sentinel. It highlights the spectral signatures used to analyze land cover changes, vegetation, and air pollution effects. Additionally, the author offers freelance services in geographic data analysis and Python programming.




































































































