~ 1 ~
DISSERTATION ON
“ONLINE SHOPPING AND ITS IMPACT ON CONSUMER BUYING BEHAVIOUR”
SUBMITTED TO GAUAHTI UNIVERSITY FOR PARTIAL FULFILLMENT FOR
THE DEGREE IN MASTER OF COMMERCE UNDER GAUHATI UNIVERSITY
2014 – 2015
SUBMITTED BY:
MUKUT BARMAN
G.U. REGISTRATION NO. 23477 OF 2010-2011
ROLL NO. 0419/13
M.COM 3RD SEMESTER
UNDER THE GUIDANCE OF:
PROF. (Mrs.) PRIYANKA BORAH KASHYAP
ASSISTANT PROFESSOR, M.COM DEPARTMENT
GAUAHTI COMMERCE COLLEGE
GUWAHATI – 21
~ 2 ~
CERTIFICATE OF ORIGINALITY
This is to certify that Mr. Mukut Barman, under Roll no. 0419/13 and G.U.
Registration no. 23477 of 2010-2011 has carried out his study entitled “Online Shopping
and Its Impact on Consumer Buying Behaviour” leading to M.Com degree under my
supervision and guidance.
The work embodied in this dissertation is an original and genuine work done by him
and has not been submitted for any other degree, diploma to this university / institute. He was
very sincere and hardworking while doing the study. All the findings of this work are his own
achievements.
I wish him all success in life.
Place: Guwahati Prof. (Mrs.) Priyanka Borah Kashyap
Date: Assistant Professor
Gauhati Commerce College
Guwahati – 781021
~ 3 ~
CERTIFICATE OF DECLARATION
I, Mukut Barman, a student of M.Com 3rd Semester, Gauhati Commerce College
under Gauhati University, Guwahati, do hereby declare that I have conducted a study on
“Online Shopping and Its Impact on Consumer Buying Behaviour” for the partial
fulfilment of the requirement for awarding degree in Master of Commerce from Gauhati
University under the guidance of Prof. (Mrs.) Priyanka Borah Kashyap, Assistant Professor,
Gauhati Commerce College, Guwahati – 781021.
It is a certified act of mine, performed purely for the academic purpose. I have not
submitted this report anywhere else and for any other purpose.
I further state that, I have completed this project with sincerity and dedication and
tried my level best to complete it without any error.
Place: Guwahati Mukut Barman
Date: M.Com 3rd Semester
Roll No.: 0419/13
G.U. Registration. No.:
23477 of 2010-2011
Deptt. of M.Com,
Gauhati Commerce College
~ 4 ~
PREFACE
Projects are indispensable part of any kind of formal education and they help us to
have a practical exposure as well as better outlook of the subject, which we are studying.
Therefore, to reinforce this strong theoretical base with the help of practical knowledge, the
students of Master of Commerce (M.Com), Gauhati University are required to undertake
project work on real life problems in business and industrial organisations by collecting and
analyzing data and apply management concepts and techniques to deal with management
problems and suggest solutions. The present research study is conducted on the subject
“Online Shopping and Its Impact on Consumer Buying Behaviour”. The study portrays the
history, development of online shopping, and prospects of online business in India. Finally, it
also includes recommendations to make the online shopping experience better for the
consumers in the years to come.
The project has been divided into various parts in order to focus each part in detail
regarding consumer behaviour towards online shopping, analysis of areas like factors which
influence the consumers to choose online shopping over traditional way of shopping, the
types of products the customers prefer to purchase the most from the e-stores, hindrances the
consumers face when shopping online, etc. For easy understanding of this project, the data
have been represented in tabular forms, charts, etc.
I am highly indebted to my guide Prof. (Mrs.) Priyanka Borah Kashyap for providing
the necessary stimulus for writing this project. I am grateful to all those persons whose
writings and works have helped me in the preparation of this project report. I am equally
thankful to our Coordinator Sir of M.Com Department, Principal Sir of Gauhati Commerce
College and all other teachers of M.Com Department, Gauhati Commerce College for giving
me this opportunity to prepare the project and for helping me in every aspect whenever I
needed.
Place: Guwahati Mukut Barman
Date: Roll. No.: 419/13
G.U. Registration No.: 23477 of
2010-2011.
~ 5 ~
ACKNOWLEDGEMENT
It has been very exciting and thrilling to do my project on the titled “Online
Shopping and Its Impact on Consumer Buying Behaviour”. This project report has given
me the opportunity to face a real life situation which is very tough and challenging. In
preparing this project I have been helped and guided by many people, whom I am
acknowledging here.
First and foremost, I would like to offer my gratitude to our respected Principal Sir,
Dr. Homeswar Kalita, our respected Coordinator Sir, Prof. K.K. Nath, Post Graduate
Department, Gauhati Commerce College, for their constant encouragement in this regard.
I would like to acknowledge my heartiest gratitude to honourable guide Prof. (Mrs.)
Priyanka Borah Kashyap, Assistant Professor of Post Graduate Department, Gauhati
Commerce College.
Last, but not the least, I would like to thank all the respondents who took time out of
their busy schedule to have interaction with me, without whom this study would not have
been fruitful.
Place: Guwahati Mukut Barman
Date: M.Com 3rd Semester
Roll No.: 0419/13
G.U. Registration. No.: 23477
of 2010-2011.
~ 6 ~
EXECUTIVE SUMMARY
1. Title of the Project : Online Shopping and Its Impact on Consumer
Buying Behaviour.
2. Name of the Institution : Gauhati Commerce College.
3. Institutional Guide : Prof. (Mrs.) Priyanka Borah Kashyap.
4. Place of the Study : Guwahati City.
5. Duration of the Study : The duration of the study is 3 months i.e., from
September to November, 2014.
6. Objectives : The objectives of the study are listed below:
i. To study the behaviour of the consumers
towards online shopping.
ii. To highlight the various factors which influence
the consumers to go for online shopping.
iii. To throw light on the various advantages as well
as hindrances faced by the consumers while
purchasing goods and services online.
7. Research Methodology : The present study is based on exploratory as well
as descriptive research design. For the collecti-
on of data, both the primary and secondary sour-
ces have been used. Graphical representations
like line diagram, pie diagrams, bar diagram,
column diagram and doughnut diagram have
been used to represent the data with the help of
Microsoft Office, Excel 2007.
~ 7 ~
8. Findings : The trend of online shopping business in
Guwahati city is witnessing a rising movement
gradually. The key advantage of e-commerce is
that the consumers do not have to remain
constrained with the products available at their
local shopping centres. They can get better
products of diverse brands with varieties of
lucrative offers, reasonable prices and within a
short span of time. While apparel still
comprises a significant portion of the electronic
commerce market, other segments like
electronic gadgets, books, accessories, etc. are
catching up the market fast. Cash on delivery
transactions are considered to be the safest
while doing online shopping as all the other
modes have limitations or are in risk of
malpractices.
9. Limitations : The limitations of the study are as follows:
i. The sample taken for the study may not be true
representation of the population.
ii. It was difficult to induce the respondents to
provide complete information.
iii. The psychological temperament varies from
respondent to respondent.
iv. In some cases, collection of secondary data was
a hindrance.
v. The time factor was also an obstacle in the path
of this research study. The study was
~ 8 ~
conducted within a short span of time, so an in-
depth study was not possible.
10. Suggestions : Online shopping is a new and innovative way of
exploring various products of diverse brands and
purchasing it by sitting at home just with the
click of the computer mouse. There may be a lot
of trepidation regarding buying and trusting the
online companies but the customers can enjoy
purchasing from the internet if they adhere to the
principle of caveat emptor. The customers ought
to purchase only from reputed online merchants
who have cut out privacy and security policies so
as to build the customer confidence. The customer
customers must preferably follow all the pre-
cautions religiously so that they do not become
the victim of any fraudulent activity. With more
lucrative deals, loyalty plans and newer products
hitting the online shelf, the customers can shop to
their heart's content in the years to come.
~ 9 ~
LIST OF TABLES
SL.
NO.
CHAPTER
NO.
TABLE
NO.
TABLE NAME PAGE
NO.
1 Chapter 4 Table 4.1 Age of the Respondents 39
2 Chapter 4 Table 4.2 Gender of the Respondents 40
3 Chapter 4 Table 4.3 Frequency of Buying Online by the
Respondents
41
4 Chapter 4 Table 4.4 Preferred Websites for Online Shopping by
the Respondents
43
5 Chapter 4 Table 4.5 Kinds of Products Purchased from Online
Stores by the Respondents
45
6 Chapter 4 Table
4.5.1
Kinds of Products Purchased from Online
Stores by the Respondents (Age Wise
breakup)
47
7 Chapter 4 Table
4.5.2
Kinds of Products Purchased from Online
Stores by the Respondents (Gender Wise
breakup)
49
8 Chapter 4 Table 4.6 Reasons for Purchasing from Online Stores
by the Respondents
51
9 Chapter 4 Table 4.7 Important Criteria for Preferring Online
Shopping by the Respondents
54
10 Chapter 4 Table 4.8 Comparison of Prices between Websites
Prior to making Purchase Decision by the
Respondents
57
~ 10 ~
SL.
NO.
CHAPTER
NO.
TABLE
NO.
TABLE NAME PAGE
NO.
11 Chapter 4 Table 4.9 Reading of the Policies in Online Shopping
Prior to making Purchases by the
Respondents
59
12 Chapter 4 Table 4.10 Feeling of Security in Online Shopping
among the Respondents
61
13 Chapter 4 Table 4.11 Mode of making Payment in Online
Shopping by the Respondents
63
14 Chapter 4 Table 4.12 Constraints Faced by the Respondents in
Online Shopping
65
~ 11 ~
LIST OF FIGURES
SL.
NO.
CHAPTER
NO.
FIGURE
NO.
FIGURE NAME PAGE
NO.
1 Chapter 2 Figure 2.1.1 Michael Aldrich, a pioneer of Online
Shopping in the 1980s 13
2 Chapter 2 Figure 2.6.1 Logos of some of the popular Online Retail
Stores in India 22
3 Chapter 3 Figure 3.4.1 Satisfaction and Customer Experience 29 – 30
4 Chapter 3 Figure 3.5.1 Model representing Customers’ Journey to
Purchase 32
5 Chapter 4 Figure 4.1 Age of the Respondents 39
6 Chapter 4 Figure 4.2 Gender of the Respondents 40
7 Chapter 4 Figure 4.3 Frequency of Buying Online by the
Respondents 41
8 Chapter 4 Figure 4.4 Preferred Websites for Online Shopping by
the Respondents 43
9 Chapter 4 Figure 4.5 Kind of Products purchased from Online
Stores by the Respondents 45
10 Chapter 4 Figure 4.5.1 Kind of Products purchased from Online
Stores by the Respondents (Age Wise
breakup)
48
~ 12 ~
SL.
NO
CHAPTER
NO.
FIGURE
NO.
FIGURE NAME PAGE
NO.
11 Chapter 4 Figure 4.5.2 Kind of Products purchased from Online
Stores by the Respondents (Gender Wise
breakup)
50
12 Chapter 4 Figure 4.6 Reasons for Purchasing from Online Stores
by the Respondents 52
13 Chapter 4 Figure 4.7 Important Criteria for Preferring Online
Shopping by the Respondents 55
14 Chapter 4 Figure 4.8 Comparison of Prices between Websites Prior
to making Purchase Decision by the
Respondents 57
15 Chapter 4 Figure 4.9 Reading of Policies in Online Shopping Prior
to making purchases by the Respondents 59
16 Chapter 4 Figure 4.10 Feeling of Security in Online Shopping
among the Respondents 61
17 Chapter 4 Figure 4.11 Mode of making Payment in Online Shopping
by the Respondents 63
18 Chapter 4 Figure 4.12 Constraints faced by the Respondents in
Online Shopping 66
~ 13 ~
CONTENTS
TITLE PAGE NO.
CERTIFICATE OF ORIGINALITY i
CERTIFICATE OF DECLARATION ii
PREFACE iii
ACKNOWLEDGEMENT iv
EXECUTIVE SUMMARY v – vii
LIST OF TABLES viii – ix
LIST OF FIGURES x – xi
CHAPTER 1 INTRODUCTION
1.1 Overview of the Topic 1 – 2
1.2 Review of Literature 3 – 4
1.3 Significance of the Study 5
1.4 Objectives of the Study 6
1.5 Research Methodology 7 – 9
1.5.1 Research Design 7
1.5.2 Sources of Data 7
1.5.3 Sample Design 8 – 9
1.6 Scope of the Study 10
1.7 Limitations of the Study 11
1.8 Chapter Planning 12
CHAPTER 2 BACKGROUND OF THE TOPIC
~ 14 ~
2.1 History of Online Shopping 13
2.2 Online Shopping Development 14
2.3 Prospects of Online Business in India 15 – 16
2.4 Online Purchasing 17 – 18
2.5 Online Retailing Stores in India 19 – 21
2.6 Logos of some Popular Online
Retail Stores in India 22
CHAPTER 3 CONSUMERS’ BUYING BEHAVIOUR
TOWARDS ONLINE SHOPPING
3.1 Meaning of Consumer Behaviour 23
3.2 Online Consumer Behaviour 24 – 25
3.3 Key Factors Influencing Online Consumer
Behaviour 26 – 27
3.4 Consumer Satisfaction 28 – 30
3.5 The FFF Model of Online Consumer
Behaviour 31 – 35
3.6 Get the Best Deals 36 – 37
CHAPTER 4 DATA ANALYSIS AND
INTERPRETATIONS 38 – 66
CHAPTER 5 FINDINGS, SUGGESTIONS AND
CONCLUSION
5.1 Findings of the Study 67 – 71
5.2 Suggestions 72 – 73
5.3 Conclusion 74
~ 15 ~
REFERENCES 75 – 76
ANNEXURE – QUESTIONNAIRE
~ 16 ~
CHAPTER 1
INTRODUCTION
1.1 – OVERVIEW OF THE TOPIC
In today’s digital age where the most
invasive manifestation i.e., the Internet which
is globally connecting millions of computers
worldwide exchanging data, information,
images, videos, etc. has also given birth to E-
business. Online shopping is a form of E-
commerce or electronic commerce, which
allows consumers to directly buy goods and
services from the sellers over the Internet without intermediary services. Other names for an
online shop are e-shop, Internet shop, web-shop, web-store, online store, online storefront
and virtual store. Online shopping is an easy and comfortable way of shopping for a large
range of products. So, more and more people are gaining confidence about purchasing
products online. Whether it is shopping for day-to-day groceries, home products and electric
gadgets or revamping entire wardrobe – today’s smart shoppers can do all the above, from the
comfort of their home. It is even more popular than seeking out entertainment information
and news, two commonly thought of activities when considering what Internet users do when
online.
Initially, the customer base for online shopping activities was the rich or elite class
with lots of purchasing capacity. However, now, with the passage of time, more and more
people are going to prefer to make purchases online, thus, getting a massive change in the
online shopping trends. Online shopping portals provide search features in shop bots, e.g.,
category and price; additionally they also offer user-generated features. These include ratings,
recommendation lists, styles (i.e., assortments arranged by users), tags and user profiles.
Purchases can be made by following a link to an online shop (click-out). Online shopping is
experiencing very high growth rates in the number of members and visitors. Online shopping
is a new culture and is an inevitable activity in view of the busy life of people today. Whether
~ 17 ~
for a homemaker or a career person, a young or senior shopper, online shopping facility
provides a lot of advantages.
An online shop evokes the physical analogy of buying products or services at a
bricks-and-mortar retailer or shopping centre; the process is called Business-to-Consumer
(B2C) online shopping.
As the recent researches have indicated that, the Internet shopping particularly in
Business-to-Consumer (B2C) has risen and online shopping has become more popular among
many people. According to the report, The Emerging Digital Economy II, published by the
US Department of Commerce, in some companies, the weight of E-commerce in total sales is
quite high. For instance, the Dell computer company has reached 18 million dollars sales
through online shopping during the first quarter 1999. As a result, about 30% of its 5.5 billion
dollars total sales were achieved through the internet. Therefore, to understand ‘online
shopping and its impact on consumer buying behaviour’ could help companies making use of
it as a form of doing E-business.
~ 18 ~
1.2 – REVIEW OF LITERATURE
For better understanding the factors of Internet and consumer buying behaviour
towards Internet shopping, this chapter would provide academic research reviews and relative
ideas expressed in the literature that is associated with this project.
Benedict el at. (2001) in his study on perceptions towards online shopping reveals
that perceptions towards online shopping and intention to shop online are not only affected by
ease of use, usefulness and enjoyment, but also by exogenous factors like consumer traits,
situational factors, products characteristics, previous online shopping experiences and trust in
online shopping.
Jarvenpaa and Todd (1997) in their model of attitudes and shopping intention
towards Internet shopping in general, included several indicators, belonging to four major
categories; the value of the product, the shopping experience, the quality of service offered by
the website and the risk perceptions of Internet retail shopping.
Salehi (2012) in his research revealed that the last four factors (promotion,
attractiveness, believe ability and originality) do not significantly influence the online
shopping intention. These indicate that advertisement does not have an important effect on
online shopping. The results showed that security and validity of website were widely
approved by online consumers. Attractiveness had the minimum influence on the online
shopping intention. This shows that the consumers are not interested or could not believe in
any advertisement in the Internet. It seems that the Internet users are overloaded by
advertisements spams.
Bellman, Lohse and Johnson (1999) found in their study that people who have a
more wired lifestyle and who are more time constrained tend to buy online more frequently,
i.e., those who use the Internet as a routine tool and / or whose who are more time starved
prefer shopping on the Internet.
Davis (1993) in his study revealed that we build up such a framework based on
previous research on consumer adoption of new self-service technologies and Internet
shopping systems. The research suggests that consumers’ perception towards Internet
shopping first depends on the direct effects of relevant online shopping features.
~ 19 ~
Li and colleagues (1999) asserted in their research that customers who purchase from
Internet stores more frequently are more convenience-oriented and less experience-oriented.
These consumers give more importance to convenience during shopping, because they are
time-constrained and do not mind buying products without touching or feeing them if they
can save time in this way.
Andrade (2000); Bellman et al. (1999); Bhatnagar et al. (2000); Cho et al. (2001);
Grandon and Ranganathan (2001); Jarvenpaa et al. (2000); Lee et al. (2000); Sukpanich
and Chen (1999) in their various researches on online shopping behaviour have stated that
online purchasing is reported to be strongly associated with the factors of personal
characteristics, vendor/service/product characteristics, website quality, attitudes towards
online shopping, intention to shop online and decision making.
~ 20 ~
1.3 – SIGNIFICANCE OF THE STUDY
The various significance of the study are listed below:
i. This study would help us to know the purchasing behaviours of the consumers via
online shopping in the Guwahati city.
ii. It would also help us to know what kinds of products are being mostly preferred by
the consumers.
iii. It would help us to predict the future growth of online shopping in the Guwahati city.
iv. The present study would help us to understand the satisfactory level of consumers in
online shopping.
v. The study would help many corporations to find out ways by which they can develop
their online shopping portal.
vi. The study would be beneficial to other researchers who want to do research in the
same field.
~ 21 ~
1.4 – OBJECTIVES OF THE STUDY
The research has been carried out to fulfil the following objectives:
i. To study the behaviour of the consumers towards online shopping.
ii. To highlight the various factors which influence the consumers to go for online
shopping.
iii. To throw light on the various advantages as well as hindrances faced by the
consumers while purchasing goods and services online.
~ 22 ~
1.5 – RESEARCH METHODOLOGY
Research methodology is the systematic way to solve the research problem. A
research is an art of scientific investigation. It is an academic activity and as such should be
in technical sense. It gives an idea about various steps adopted by the researcher in a
systematic manner with an objective to determine the research problem and the logic behind
them.
While conducting the study the following methodology was followed:
1.5.1 – RESEARCH DESIGN
Research design is the plan, structure and strategy of investigation conceived so as to
obtain answers to research questions and to control variance. The present research study is
both exploratory and descriptive.
The study is an exploratory research because it mainly focuses on the discovery of
some new facts and ideas and again it is a descriptive research in the sense that it tries to
explain the causes, facts and know the characteristics of individual respondent unit.
1.5.2 – SOURCES OF DATA
The study was conducted by using both primary as well as secondary data:
i. Primary Data:
The primary data for the study was collected by administering well structured
questionnaires among the respondents as well as with the help of personal interview
and telephonic interview.
ii. Secondary Data:
The secondary data for the study was collected from the books, journals,
previous research works and internet.
~ 23 ~
1.5.3 – SAMPLE DESIGN
i. Population:
.Population refers to the finite and infinite collection of population. The
population selected for the study is within Guwahati city.
ii. Sample Size:
The sample size taken for the study is 100.
iii. Sampling Technique:
Convenience Sampling Technique has been used as the sampling technique
for the present study.
iv. Data Collection Instruments:
a) Questionnaire:
Questionnaire method was used for the collection of primary data.
Questionnaires were constructed taking into account the research objectives.
It consists of only close ended questions. The numbers of questions were
kept limited and the questions were framed on the principles of simplicity
and the respondents’ level of understanding. As far as possible, logical
sequence has been followed in order to feel at ease while filling up the
questionnaire by the respondent units.
b) Personal Interview:
Information for the research work was also being collected by means
of personal interview method. There were some facts which could not be
revealed by filling up the questionnaires so those facts were unveiled through
interview and discussions with the respondents.
c) Telephonic Interview:
Telephonic interview method was also applied to gather information
for the research study. Some of the respondents for the study were not
available for filling up the questionnaires or to conduct personal interview so
~ 24 ~
the needed information were being collected from them through telephonic
interview.
v. Data Analysis:
The collected data have been analysed in Microsoft Office, Excel 2007 using
various diagrams like line diagram, pie diagram, bar diagram, column diagram and
doughnut diagram.
~ 25 ~
1.6 – SCOPE OF THE STUDY
Taking into account the rising popularity of online shopping among consumers in the
current market scenario, the present study tries to highlight the buying behaviour of the
consumers towards online shopping. The scopes of the research study are listed below:
a) Geographical Scope:
The present study has been conducted by the researcher in Guwahati city.
b) Time Scope:
The time taken by the researcher to complete the research work is 3 months
i.e., from September to November, 2014.
~ 26 ~
1.7 – LIMITATIONS OF THE STUDY
Though there is an immense scope of the study in future, but this research study
suffers from certain limitations. These limitations are as follows:
i. The sample taken for the study may not be true representation of the population.
ii. It was difficult to induce the respondents to provide complete information.
iii. The psychological temperament varies from respondent to respondent.
iv. In some cases, collection of secondary data was a hindrance.
v. The time factor was also an obstacle in the path of this research study. The study was
conducted within a short span of time, so an in-depth study was not possible.
~ 27 ~
1.8 – CHAPTER PLANNING
Chapter 1 – Introduction:
This chapter gives a brief description about the project such as the introduction of the
topic. It also highlights the objectives of the study, its significance, its scope and its
limitations. The research methodology followed and the techniques of data analysis and
interpretations used to complete the research work have also been described in this chapter.
Chapter 2 – Background of the Topic:
This chapter describes about the history of online shopping and its development from
a basket case to a global power house. It also focuses on the scenario of online business in
India, its valuable facets over the traditional way of shopping. A very brief description about
the various online retail stores operating in India has also been added in this chapter.
Chapter 3 – Consumers’ Buying Behaviour towards Online Shopping:
This chapter tells about the buying behaviour of the consumers towards online
shopping. It highlights the keys factors or rationales which influence the behaviour of the
consumers while going for online shopping.
Chapter 4 – Data Analysis and Interpretations:
This chapter shows how the collected data have been analysed by constructing tables
and represented using various graphical tools like bar diagram, pie diagram, etc. and finally
the way the inferences have been drawn from them.
Chapter 5 – Findings, Suggestions and Conclusion:
This chapter shows the findings of the researcher, the suggestions and the conclusion.
At the end of the Research Report, the References and the Questionnaire have been
enclosed.
~ 28 ~
CHAPTER 2
BACKGROUND OF THE TOPIC
2.1 – HISTORY OF ONLINE SHOPPING
English entrepreneur Michael Aldrich
invented online shopping in 1979. His system
connected to a modified domestic TV to a real
time transaction processing computer via a
domestic telephone line. He believed that
videotax, the modified domestic TV technology
with a simple menu driven human computer
interface, was a ‘new, universally applicable,
participative communication medium – the first
since the invention of the telephone’.
This enabled ‘closed’ corporate information systems to be opened to ‘outside’
correspondents not just for transaction processing but also for e-messaging and information
retrieval and dissemination, later known as e-business.
In March 1980, he went on to launch Redifon’s Office Revolution, which allows
consumers, customers, agents, distributors, suppliers and service companies to be connected
online to the corporate systems and allow business transactions to be completed electronically
in real time.
The first World Wide Web server and browser, created by Tim Berners-Lee in 1990,
opened for commercial use in 1991. Thereafter, subsequent technological innovations
emerged in 1994: online banking, the opening of an online pizza shop by Pizza Hut,
Netscape’s SSL v2 encryption standard for secure data transfer and Intershop’s first online
shopping system. Immediately after, Amazon.com and eBay.com launched their online
shopping sites in 1995.
Figure 2.1.1: Michael Aldrich,
pioneer of Online shopping in the
1980s.
~ 29 ~
2.2 – ONLINE SHOPPING DEVELOPMENT
Many companies have started using the Internet with the aim of cutting marketing
costs, thereby reducing the prices of their products and services in order to stay ahead in
highly competitive markets. Companies also use the Internet to convey, communicate and
disseminate information, to sell the products, to take feedback and to conduct satisfaction
surveys with customers. On the other hand, customers use the Internet not only to buy the
products online, but also to compare prices, product features and after sale service facilities;
that they will receive if they purchase the products from a particular store. The invention of
the Internet has created a new patter of the traditional way the people shop. Customers are no
longer tied to the opening hours or specific locations of the stores; it may become active
virtually at any time and any place to purchase products and services.
E-business has helped a lot in the globalisation of businesses throughout the world.
Through e-business different types of businesses have gained an opportunity to increase their
sales and can maintain a direct relationship with its customers without any other person or
intermediary between them and the customers. Companies can easily market their products in
the whole world and can create great market of their products.
~ 30 ~
2.3 – PROSPECTS OF ONLINE BUSINESS IN INDIA
Indian buyers by tradition are conservative in nature relating to purchasing of
products. They have a preference to touch and examine the products’ feature before they
actually purchase them. The Indian customers are price sensitive and they thoroughly akin to
bargaining and negotiating with the vendor to strike an economical deal. This gives them the
utmost satisfaction of shopping. Increasing Internet penetration and availability of more
payment options boosted the e-commerce industry in the recent years. Besides electronics,
customer traction (grip) grew considerably in categories like fashion and jewellery, home and
kitchen and lifestyle accessories like watches and perfumes.
It is observed from the study that more personalised offers, loyalty programmes and
better customer care is what most e-commerce companies would focus on to offer customers
a richer, more relevant online experience. While players like eBay and Indiatimes shopping
have been around for a while, the customers witnessed many more portals mushrooming by
the year 2012. An important entry in the Indian market was that of one of the world's largest
online retailers – Amazon.com. The website launched the Indian version as 'Junglee.com'.
Factors like growing Internet penetration, increasing spending power, availability of
multiple payment methods like credit/debit cards, cash on delivery, combined with faster
adoption of smart phones and tablets are contributing to the growth of the sector. Mobile
phones have also contributed a lot towards the growth of online shopping business in India.
Mobile commerce would be huge as more and more people access internet through tablets
and smart phones. Most companies are expecting at enhancing their business because of the
mobile presence.
In addition, acquisitions and consolidation activities are also picking up pace as
dozens of online shopping portals set up shop. Among major deals, Snapdeal acquired
Esportsbuy.Com, Flipkart acquired Letsbuy.Com, Madeinhealth was acquired by Healthkart,
Yatra.Com acquired Travelguru from Travelocity Global, Fashionandyou acquired
UrbanTouch and Myntra.Com bought SherSingh.Com. Despite the fact that most of these e-
commerce companies are yet to start making money, growth prospects for these companies
remain high and there seems no dearth of investors.
The customers from the North-Eastern part of India is mounting the ladder and as per
the study conducted by the portal Myntra.com it was revealed that this region holds the 11th
~ 31 ~
position amongst the 15 top cities in India. The size of the online shopping industry in this
region accounts for nearly 75 crore to 100 crore.
~ 32 ~
2.4 – ONLINE PURCHASING
Initially before the invention of the Internet, shopping a product or getting a service
was only through direct or face to face interaction between the consumers and the retailers.
Now that the age of Internet has swooped in, the majority of consumers expect a customized
marketing message with value. The various arguments where e-shopping is preferred than
traditional shopping are as follows:
 Reach:
With the advent of technology the whole world has turned into a global
village. The easy availability of the Internet has made it possible for the retailers to
reach out to their consumers or vice versa to buy the products from any corner of the
world and at any time.
 Scope:
Online shopping reaches their consumers in a wide range of ways and offering
a wide range of products and services, including other things like information
management, public relations, customer services and sales.
 Interactivity:
E-shopping facilitates conversations between the companies and consumers
creating a two-way communication channel where companies can feed off the
responses of their consumers, making them more dynamic and adaptive.
 Immediacy:
Online purchasing is able to provide an immediate impact. And with this,
shopping has become easy and simple as possible where within a few short clicks the
ordered product or products will be at the door step at any time.
 Demographics and Targeting:
Online users are considered as a group having greater buying power where the
Internet creates the perfect environment for these consumers to purchase their
products at the right place and at the right time.
Lately, online purchasing is helping the retailers to reach their customers in a wide
variety of different ways making it a global reach for the retailers as well as for the
consumers. Another way in which e-shopping helps these organizations is to create products
~ 33 ~
that meet “customer specifications” in order to satisfy them. Thus, the combination of all
these factors in e-marketing has offered a wide variety of different ways for businesses to
reach consumers which in turn results into the satisfaction of the consumers in the long run.
Online shopping is broader in scope, because it not only refers to shopping over the Internet,
but also includes shopping done via e-mail and wireless media. One of the greatest benefits
associated with online shopping is the availability of information where consumers can log
into the Internet and learn about the products, as well as purchase them, at any time of the
day. Moreover, online retailers can also save money because of a reduced need for a sales
force.
In today’s Internet age, building an online presence is imperative for all retailers to be
competitive. Online shopping provides businesses with access to mass markets at an
affordable price and allows the customers to undertake a personalized marketing approach.
Overall, online shopping is helping in expanding a local market to both national and
international marketplaces.
Furthermore, limitations of online shopping also create problems for both retailers and
consumers. If the online retailers are building over large or complicated web pages, Internet
users may struggle to get their products. Moreover, shopping over the Internet does not allow
their shoppers to touch, smell, taste or try on tangible goods before making an online
purchase. Slow Internet connections can cause great difficulties while shopping online.
But, e-shopping is becoming popular due to its creation, distribution, promotion,
pricing and communication of products to their consumers across the entirety of the Internet
and the wide variety of platforms that constitutes the Internet in a modern milieu.
~ 34 ~
2.5 – ONLINE RETAILING STORES IN INDIA
Online shopping in India is gaining its momentum and there is healthy competition
between the retailers which results in the benefit of the consumer. IndianPlaza was the first
online retaining store to commence its business in India in the year 1999. With the flourish of
the numbers of online shops, the most popular sites among the Indian customers are as
follows:
 Flipkart.com:
This site offers a wide range of books, mobile phones and mobile accessories,
laptops, computer accessories, cameras, movies, music, televisions, home and kitchen
appliances, MP3 players, clothing and products from a host of other categories. After
takeover of Letsbuy.com; Flipkart is the largest player of e-commerce of India.
 Ebay.in:
It is the Indian version of the popular online shopping portal eBay.com –
world’s online marketplace. Ebay has a diverse and passionate community of
individuals and small businesses. Ebay offers used and fresh items with a wide
network of international shipping.
 Tradus.in:
Tradus offers the online shopping in India to buy fruits and vegetables, milk
and dairy products, beverage, staples and grocery, cereals and biscuits, sweets and
baking, etc. They provide free shipping although their refunding process takes more
than expected time and they do not ship all over India.
 Myntra.com:
Myntra.com is the leading online retailer of lifestyle and fashion products. It is
headquartered in Bangalore. Myntra offers T-shirts, shoes, watches and more at
discounted price.
 Homeshop18.com:
This site offers a large range home appliances, kitchen wares, cameras,
mobiles, laptops, gifts items, apparel, accessories, etc. HomeShop18 is a venture of
~ 35 ~
the Network18 Group which is India’s fastest growing Media and Entertainment
Group. HomeShop18 has also launched India’s first 24 hours Home Shopping TV
channel. The website has received the “Best Shopping Site” award from PC World
Magazine in the year 2008.
 Yebhi.com:
Yebhi is India largest shopping destination for the consumers’ wardrobe. It
was launched in the year 2009. A large variety of shoes, apparels, jewellery, bags and
more are available.
 Snapdeal.com:
Snapdeal is one of the leading online marketplaces; headquartered in New
Delhi, India. It offers everything from local daily deals on restaurants, spas and travel
to online products deals.
 Infibeam.com:
Infibeam is an e-commerce company headquartered in Ahmadabad. This
shopping platform offers to buy mobile phones, books, apparel, jewellery, cameras,
and watches. It was reported that around 40 lakh visitors per month are Indians.
 Amazon.in:
This is the world leader in e-commerce market which has recently started
operation in India. On this site the Indian customers can buy books, CDs and
electronics at cheaper price with free shipping for a limited time.
 Futurebazaar.com:
Futurebazaar.com is owned and operated by Future Bazaar India Ltd. This
site offers their customers a wide range with good prices. It is the sister concern of
Big Bazaar, Pantaloon and Ezone.
 Jabong.com:
Jabong fashion and lifestyle store offers a great discount on all listed
products. They offer wide range of products from apparel to home needs. The site
started operations in January, 2012. It was co-founded by Arun Chandra Mohan,
Praveen Sinha and Lakshmi Potluri after which Manu Jain and Mukul Bafana joined
the organisation.
~ 36 ~
In addition to these there are many more sites operating in India such as olx.com,
oyebaby.com, junglee.com, makemytrip.com, pepperfry.com, yepme.com, zovi.com,
askmebazaar.com, etc. Thus, there is an ample scope of online shopping in India as people
are more concerned about the products that they buy and can effortlessly buy their products
while sitting at their homes through logging into their systems. Shopping through the online
shopping portals is quiet convenient in the modern Indian society where time and money is
equally precious.
~ 37 ~
2.6 – LOGOS OF SOME POPULAR ONLINE RETAIL STORES IN INDIA
Figure 2.6.1 – Logos of some of the popular online retail stores in India
~ 38 ~
CHAPTER 3
CONSUMERS’ BUYING BEHAVIOUR TOWARDS ONLINE SHOPPING
3.1 – MEANING OF CONSUMER BEHAVIOUR
Consumer behaviour is the study of individuals, groups or organisations and processes
they use to select, secure and dispose of products, services, experiences or ideas to satisfy
needs and the impacts that these processes have on the consumers and the society. It blends
elements from psychology, sociology, social anthropology, marketing and economics. It
attempts to understand the decision-making process of the buyers, both individually and in
groups such as how emotions affect buying behaviour. It studies the characteristics of
individual consumers such as demographic and individual variables in an attempt to
understand people’s wants. It also tries to assess influences on consumers from groups like
family, friends, reference groups and society in general.
Consumer buying behaviour is the sum total of a consumer’s attitudes, preferences,
intentions and decisions regarding the consumer’s behaviour in the market place when
purchasing a product or service. The study of consumer behaviour draws upon social science
disciplines of anthropology, psychology, sociology and economics.
~ 39 ~
3.2 – ONLINE CONSUMER BEHAVIOUR
Online shopping behaviour (also called online buying behaviour and Internet
shopping / buying behaviour) refers to the process of purchasing products or services via the
Internet. Again, online shopping attitude refers to consumers’ psychological state in terms of
making purchases on the Internet. Internet is changing the way the consumers shop and buys
goods and services and has rapidly evolved into a global phenomenon.
Now, the phrase “online consumer behaviour” describes the process of online
shopping from a consumer’s perspective. It is often described as the study of trends,
including the influence of online advertising, consumer willingness to click on links, the
prevalence of comparison shopping, among others. The decision-making process of an online
consumer is often very different from that of a consumer in a physical store. Companies are
increasingly studying online consumer behaviour in order to adapt their sales and marketing
strategies to appeal to the Internet purchaser.
Online sales have increased all over the world, with more and more shoppers looking
to the Internet before they head out to malls or other stores. In order to remain competitive,
many companies are electing to devote at least some of their marketing capital to the online
space. Companies decide many of the finer points of online sales, including advertising
strategies, page layout and ease of website searching by analyzing online consumer
behaviour.
The field of online consumer behaviour can be broad. Most of the time, theories in
this field are posited by economists or market analysts who specialize in consumer analysis.
Companies hire some consumer analysts on a contract basis to provide tailored advice. Others
work for independent market analyst firms, for think tanks, or in academia.
In many respects, the study of online consumer behaviour is the study of the
intersection between online consumers and online businesses. Analysts look at how
consumers respond to various aspects of an online business, and compare the factors that led
to a consumer either making a purchase or leaving the website. The consumer psychology of
making purchases online is usually a major part of an analyst’s considerations, and analysts
often conduct market segmentation studies based on gender, age, and relative sophistication.
~ 40 ~
Online consumer behaviour can also be forward-looking. Behaviour studies can tell
businesses how consumers are responding to ads and site layouts, but they can also predict
how consumers will respond to other future campaigns or web features. Market analysis in
the online space often leads to innovation. Businesses develop new advertising campaigns,
and come up with different ways to reach potential purchasers, based on behavioural
statistics.
Sometimes, the way corporations use behavioural data are straightforward, such as
sponsoring links on certain sites or optimizing home pages to appear more readily in search
engines. Increasingly, however, market responses are more tailored to the consumer
individually. Social networking promotions, interactive homepages, and special offers for
subscribers of e-mail or messaging updates are all examples of ways in which online
consumer behaviour has influenced the modern retail world.
Consumer’s lifestyle too plays an imperative role in online purchasing, because it has
effects with positive attitudes towards technology, having ability of accepting multiple and
new technologies, online skills, knowledge and online experiences which have a strong effect
on consumer lifestyle. It is essential for a market manager to recognize and analyse the
consumer behaviour and its factors which influence them to change. This understanding of
consumer behaviour helps the online marketers to focus and make target to customer by
segmentation and predict customer’ purchasing behaviour and generate more profit through
online channels.
~ 41 ~
3.3 – KEY FACTORS INFLUENCING ONLINE CONSUMER BEHAVIOUR
There are multiple numbers of factors that influence the consumer behaviour while
purchasing products online. Some of those factors are highlighted as below:
i. Product Perception:
Product perception is a term that is used to identify the way that consumers
think and ultimately respond to different types of goods and services, particularly
certain brands of those products. Most companies will devote a great deal of time and
resources to ensuring that both existing and potential customers have a positive
perception of the goods and services they sell, since this perception will have a direct
impact on whether or not consumers actually buy those products. There are a number
of factors that can affect product perception, including issues such as overall quality,
the effectiveness of the marketing and advertising effort, and the amount of brand
confidence that is associated with the products.
ii. Shopping Experience:
The shopping experience also plays a noteworthy role in shaping consumers’
buying behaviour. The shopping experience can range from delightful to terrible,
based on a variety of factors including how the customer is treated, convenience, the
type of goods being purchased and mood. The shopping experience could be
classified into two categories. The first one is the experience from the salesperson’s
encounter, and such interpersonal factors include salesperson’s efforts, interpersonal
engagement, problem resolution, interpersonal distance and sale personnel’s time
commitment; the other is non-interpersonal factors which include unanticipated
acquisition and value or vice versa. Shopping experience could be aptly said as the set
of all services and policies related to the store-atmosphere and customers, including
interpersonal interaction, sales staff's efforts and commitment and relevant policies
provided to please or attract customers. The shopping experience in the cyber world is
quite different from conventional stores.
iii. Service Quality:
Service quality is a comparison of expectations with performance. A business
with high service quality will meet customer needs whilst remaining economically
~ 42 ~
competitive. Improved service quality may increase economic competitiveness.
Quality customer service entails providing efficient, quick and friendly service,
building strong relationships with customers, handling complaints quickly and
responding to customers' issues on time. Quality customer service is the best way to
keep customers coming back and also creating new customers, thus, ensuring long-
term success.
iv. Perceived Risk:
Consumer's level of uncertainty regarding the outcome of a purchase decision,
especially in case of high priced item such as a car, or a complex item like a computer
is quite high. Consumers attempt to reduce their anxiety by collecting more
information and by seeking the recommendations of a peer group or an entity (person
or consumer advocacy group) considered an expert on the subject matter.
Manufacturers and marketers try to reduce this risk with reassuring guarantees, by
obtaining the backing or recognized groups or opinion leaders, or by hiring a well
known and respected spokesperson.
~ 43 ~
3.4 – CUSTOMER SATISFACTION
“Do what you do so well that they will want to see it again and bring their friends.” –
Walt Disney
Satisfaction is a person’s feelings of pleasure or disappointment resulting from
comparing a product’s perceived performance in relation to his or her expectations (Kotler,
1999). The customers’ satisfaction can be met by knowing the expectations from them. It is
the responsibility of the business to precisely identify what the customers expect from them.
The customers’ expectations will be different depending on the region. The business should
aim to exceed the customers’ expectations and delight them with surprise and thus, providing
higher customer satisfaction. The level of the customers’ satisfaction, however, depends upon
whether the expectations are met, not met or exceeded. The efficiency with which the
customers’ problems are resolved also determines the satisfaction level depending on the
customers’ negative or positive experiences. It is vital that the business conducts customer
satisfaction surveys and get regular feedbacks which will help them to further improve their
products or services. Johnson and Fornell (1991) stated that psychological treatments of
satisfaction have taken the comparability of satisfaction across people and product categories
more or less as a given. Instead, psychologists have focused on delineating the process
underlying customer satisfaction and its antecedents. The authors suggested that there is a
systematic change in the antecedents of satisfaction with the increase in the customer’s
experience. This relationship is better illustrated in the following diagram:
~ 44 ~
a) Limited Experience
b) Intermediate Experience
Eationsnnnnnnnnnnnnnn
Expectations
,,,,,,,,,,,,,,,,,,,nmnxzcnnmnm
mPerceived Performance
Nmcnsdjksjdksjdkjdjakdjka jkjn
Satisfaction
Nmnjhakskjdjksaj kjkjkjk kxm
Expectations
Nnnnnnnnnnnnnnnnnnnnnnn
Perceived Performance
Bbbbbbbbbbbbbbbbbbbbbb
Satisfaction
~ 45 ~
c) Extreme Experience
Figure 3.4.1 – Satisfaction and Customer Experience
(Source: Johnson and Fornell, 1991)
Cengiz (2010) asserted that in today’s competitive business environment the
marketing managers are interested to fulfill only the expectations of the customers. They have
failed to understand the concept of customer satisfaction beyond it. Customer satisfaction is
all about the relationship between the customer, the product or services and the provider of
the product or services.
Except in a few rare instances, complete customer satisfaction is the key for securing
customer loyalty and generating superior long-term financial performance.
Kkkkkkkkkkkkkkkkkkkkkkkkkkk
Expectation = Perceived
Performance
Bbbbbbbbbbbbbbbbbb
Satisfaction
~ 46 ~
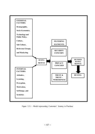
3.5 – THE FFF MODEL OF ONLINE CONSUMER BEHAVIOUR
In 2012, two management professors Ujwala Dange and Vinay Kimar from
Priyadarshini Engineering College and S. B. Patil Institute of Management respectively
proposed a model for online customer behaviour. It is not the first time a model like this has
been developed, but, this model has been found to be the most relevant to customers of today.
The FFF model takes into consideration internal and external factors affecting
consumer buying behaviour. It then proceeds to discuss various filtering elements customers
will apply to make a selection of a store to purchase from and revise filtered buying
behaviour based on their final selection.
Graphically the model representing customer journey to purchase looks like this:
~ 47 ~
EXTERNAL
FACTORS:
Demographic,
Socio-Economics,
Technology and
Public Policy,
Culture,
Sub Culture,
Reference Groups,
and Marketing
INTERNAL
FACTORS:
Attitudes,
Learning,
Perception,
Motivation,
SelfImage, and
Semiotics
BUYING
MOTIVES
Figure 3.5.1 – Model representing Customers’ Journey to Purchase
FILTERING
ELEMENTS
SECURITY
CONCERN
PRIVACY
CONCERN
TRUST &
TRUST –
WORTHINESS
FILTERED
BUYING
MOTIVES
BUYING
~ 48 ~
The explanation of the FFF Model is given below:
i. Factors:
Starting from left, the first element Kimar and Dange identified are factors that
motivate customers to buy products or services online. They divided them into two
categories: external factors and internal factors.
 The external factors are the ones beyond the control of the customers. They
can be divided into seven sectors: demographics, socio-economics, technology
and public policy, culture, sub- culture, reference groups, and marketing.
 The Internal factors are personal traits or behaviours and include attitudes,
learning, perception, motivation, self image, and semiotics.
ii. Buying Motives:
Based on aforementioned factors customers develop two distinct types of
buying motives: functional motives and non-functional motives.
 The functional motives relate to consumer needs and could include things
like time, convenience of shopping online, price, the environment of shopping
place (i.e. couch buying), selection of products etc.
 The non-functional motives relate more to the culture or social values like
the brand of the store or product for instance.
iii. Filtering Elements:
Kimar and Dange recognized security, privacy and trust as three hurdles to
online purchases. Customers use these three factors to filter their buying choices and
decide on the final selection of stores they are willing to buy from. In other words, if a
store does not pass the customers’ security, privacy and trustworthiness criteria, then
they won’t buy from that store; even if the available products are cheaper.
Compared to traditional bricks-and-mortar shops, online shopping carries
more risk during the purchase process. Customers recognise online as a high level risk
~ 49 ~
purchase and have become aware of what might happen with their data online. They
use that knowledge now to filter their purchase options by 3 factors:
 Security Concern:
It is an unfortunate characteristic of the Internet that information there
could be easily lost or stolen. The payment details or personal information
could easily be retrieved from a database; it is stored in by the shop or store.
Customers are growing more aware of the dangers of stolen data from
the web. And they filter their purchasing alternatives against security criteria.
 Privacy Concern:
Another type of risk associated with online shopping is having
personal information handed over to or stolen by 3rd party companies to send
unsolicited e-mails and spams to customers. Even though the results of privacy
breaches may not be as severe as losing your financial data, it can still cause a
great deal of frustration and diminish trust in stores.
A lack of trust in a store’s privacy policies is a serious obstacle for
many customers. Similarly, many customers look for reassurance that their
data will be protected and not handed over to any 3rd party for further use in
marketing.
 Trust and Trustworthiness:
Online trust is essential in building any relationship with customers.
There seems to be, however, a diminishing trust in online merchants. This is
especially true when it comes to smaller, niche stores. Customers focus on
reputed retailers like ‘Amazon’ and other giants, shops with big brands behind
them and do not apply the same level of trust to a smaller online shop. So, if a
person runs a store selling bike storage for instance, the person should work
hard to build a high level trust among his customers to be picked up for the
order.
~ 50 ~
iv. Filtered Buying Behaviour:
The second last element of the model covers what authors call the filtered
buying behaviours, a set of expectations and motives revised by the filters discussed
above.
v. Buying:
This is the final stage of the FFF Model. Buying means to acquire the
possession of, or the right to, by paying or promising to pay an equivalent, especially
in money. After considering all the above mentioned external factors and internal
factors and also the filtering elements the consumer decides to buy.
~ 51 ~
3.6 – GET THE BEST DEALS
The following are some of the ways which would help the consumers to avail the best
offers and discounts while shopping from the online retail stores:
i. Use Coupon or Promotional Codes:
Apart from the convenience to shop online,
one of the biggest reasons why people prefer
shopping on the Internet is that it gives them the
opportunity to avail discounts all through the year,
even when it is not sale season! What’s more, coupon
codes help the consumers to save more money.
 How to get the code:
Enter the merchant’s website with the word ‘coupon’ or ‘promotional
code’, to get a discount on products or on shopping costs or both. Since the
discounts are often on select products, the consumers need to make sure the
ones they have chosen fall under the ‘discount’ category then apply the right
code.
ii. Ditch Shopping Cart:
If there is no rush to get the shopping delivery immediately, once the shopping
is over and all the products are being placed in the cart, save the cart and leave it for a
day or two (do not checkout and pay). The online portal will send an added discount
coupon to try to convince the consumer or user to buy the cart!
iii. Compare Products to Get the Best Deals:
If the consumer wants to buy a phone or any other electronic gadget, then he
or she should go for price comparison websites that allow them to compare prices
available on different websites. This will help to avail the best discount offers.
iv. Scout Social Networking Sites:
Many shopping websites and portals give away special discount coupons or
announce their sales first on networking sites like Facebook and Twitter. This will
give the consumers a head start.
~ 52 ~
v. Browse through Customer Reviews:
Most websites have a section under their products for feedback given by other
customers or users. At times, a product may not be as it is displayed. The reviews help
consumers to make informed decisions. It is always good to know whether the
product that is going to be bought is money’s worth or not because with online
shopping, people tend to buy things on a whim.
~ 53 ~
CHAPTER 4
DATA ANALYSIS AND INTERPRETATIONS
Analysis of data means computation of certain indices or measures along with
searching of patterns for relationship that exist among the data group. Interpretation of data
refers to the task of drawing inferences from the collected facts after an analytical and/or
experimental study.
Data analysis and interpretation is one of the most interesting and challenging tasks
of the research study. It facilitates in finding out the outcome from the data or information
those have been collected from the field survey.
The significant parameters of the study have been analysed as under:
~ 54 ~
Table 4.1 – Age of the Respondents
Age Number of Respondents Percentage of Respondents
15 – 20 Years 48 48%
21 – 25 Years 45 45%
26 – 30 Years 7 7%
Total 100 100%
Source: Field Survey, September, 2014
INTERPRETATION:
Although, people of all age groups opt for online shopping, the above table and the
line diagram clearly show that the majority (48%) of the respondents were from the age
group of ‘15–20 years’. Secondly, 45% of the respondents were from the age group of ‘21–25
years’. Lastly, only 7% respondents were from the age group of ‘26–30 years’.
15 - 20 years 21 - 25 years 26 - 30 years
% of Respondents 48% 45% 7%
0%
10%
20%
30%
40%
50%
60%
Age of Respondents
Figure 4.1 – Age of the Respondents
~ 55 ~
Table 4.2 – Gender of the Respondents
Gender Number of Respondents Percentage of Respondents
Male 60 60%
Female 40 40%
Total 100 100%
Source: Field Survey, September, 2014
Figure 4.2 – Gender of the Respondents
INTERPRETATION:
From the above table and figure, it is to be noted that the ‘males’ are more inclined
towards online shopping as compared to the ‘females’ because from the field survey it has
been found that the percentage of male respondents is 60%. On the other hand, 40% of the
responses were from the female respondent units.
60%
40%
Gender of the Respondents
Male
Female
~ 56 ~
Table 4.3 – Frequency of Buying Online by the Respondents
Frequency Number of Respondents Percentage of Respondents
More than once a week 0 0%
Once in every 2 weeks 6 6%
Once in a month 66 66%
Once in a year 28 28%
Total 100 100%
Source: Field Survey, September, 2014
Figure 4.3 – Frequency of Buying Online by the Respondents
0%
6%
66%
28%
Frequency of Buying Online
More than once a week
Once in every 2 weeks
Once in a month
Once in a year
~ 57 ~
INTERPRETATION:
The figure 4.3 clearly reveals that 66% of the respondent units go for online shopping
‘once in a month’, 28% of the respondents prefer online shopping ‘once in a year’ while only
6% of the respondent units opt for online shopping ‘once in every 2 weeks’. And not a single
respondent was found to shop online ‘more than once a week’.
~ 58 ~
Table 4.4 – Preferred Websites for Online Shopping by the Respondents
Websites Number of Respondents Percentage of Respondents
Flipkart 61 61%
Snapdeal 12 12%
Myntra 16 16%
Others 11 11%
Total 100 100%
Source: Field Survey, September, 2014
Figure 4.4 – Preferred Websites for Online Shopping by the Respondents
0 10 20 30 40 50 60 70
Flipkart
Snapdeal
Myntra
Others
61%
12%
16%
11%
Percentage of Respondents
Preferred Websites
~ 59 ~
INTERPRETATION:
It is to be noted from the figure 4.4 that with the growing popularity ‘Flipkart’ attracts
the attention of 61% respondent units, ‘Myntra’ comes at the second place i.e., 16%,
‘Snapdeal’ captured the attention of 12% respondents and the respondents also buy the
products from some other online retail stores which consists of ‘Jabong (7%), Yepme (2%),
Zovi (1%) and Shopping.indiatimes (1%)’.
~ 60 ~
Table 4.5 – Kinds of Products Purchased from Online Stores by the Respondents
Products Number of Respondents Percentage of Respondents
Electronics 25 25%
Books 27 27%
Apparels 42 42%
Others 6 6%
Total 100 100%
Source: Field Survey, September, 2014
Figure 4.5 – Kinds of Products Purchased from Online Stores by the Respondents
INTERPRETATION:
The above table and figure depict that the majority (42%) respondents prefer to
purchase ‘apparels’ from the online retail stores because the apparels which are available at
attractive discounts online, have to be bought at MRP (fixed price) from the physical stores.
25%
27%
42%
6%
Kinds of Products Purchased
Electronics
Books
Apparels
Others
~ 61 ~
Then ‘books’ at an economical price captured the responses of 27% respondents, 25% of the
respondent units contributed towards ‘electronic’ items and the remaining 6% of the people
conferred their responses towards other products like ‘kitchenware (1%), shoes (1%), toys
(1%), sports accessories (1%), jewellery (1%) and accessories (1%)’. Respondents opined
that the price at which these products were available online is much more economical in
comparison to the products available in the physical stores.
~ 62 ~
Table 4.5.1 – Kinds of Products Purchased from Online Stores by the Respondents (Age
Wise breakup)
Products Age of the Respondents
15 – 20
Years
Percen-
tage
(%)
21 – 25
Years
Percen-
tage
(%)
26 – 30
Years
Percen-
tage
(%)
Electronics 15 15% 10 10% 0 0%
Books 18 18% 9 9% 2 2%
Apparels 9 9% 24 24% 5 5%
Others 6 6% 2 2% 0 0%
Total 100
Source: Field Survey, September, 2014
~ 63 ~
Figure 4.5.1 – Kinds of Products Purchased from Online Stores by the Respondents
(Age Wise breakup)
INTERPRETATION:
The above figure clearly reveals that 18% of the respondents from the age group of
15–20 years mainly buy ‘books’ and 15% respondents were found purchasing ‘electronic’
items among the teenagers as compared to the respondents from any other age group. Again,
24% of the people from the age group of 21–25 years were found to buy ‘apparels’ more as
compared to the teenagers.
15%
18%
9%
6%
10%
9%
24%
2%
0%
2%
5%
0%
0
5
10
15
20
25
30
Electronics Books Apparels Others
15 - 20 Years 21 - 25 Years 26 - 30 Years
Age Wise breakup of Products
purchased
~ 64 ~
Table 4.5.2 – Kinds of Products Purchased from Online Stores by the Respondents
(Gender Wise breakup)
Products Gender of the Respondents
Male Percentage
(%)
Female Percentage
(%)
Electronics 18 18% 7 7%
Books 17 17% 13 13%
Apparels 20 20% 17 17%
Others 4 4% 4 4%
Total 100
Source: Field Survey, September, 2014
~ 65 ~
Figure 4.5.2 – Kinds of Products Purchased from Online Stores by the Respondents
(Gender Wise breakup)
INTERPRETATION:
It can be asserted from the above figure that the responses from the male respondents
were higher in almost all the kinds of products that the people purchase from the online
retailing stores. The female respondents were found to buy the slightest amount of
‘electronic’ items i.e., only 7%.
18%
17%
20%
4%
7%
13%
17%
4%
0
5
10
15
20
25
Electronics Books Apparels Others
Male Female
Gender Wise breakup of
Products purchased
~ 66 ~
Table 4.6 – Reasons for Purchasing from Online Stores by the Respondents
Reasons Number and Percentage of the Respondents Total
Stro-
ngly
Agree
% Agree % Neut-
ral
% Dis-
agree
% Stro-
ngly
Disa-
gree
%
Saves
Time
40 40% 38 38% 17 17% 4 4% 1 1%
100
Saves
Money
16 16% 49 49% 34 34% 1 1% 0 0%
More
Relaxing
Shopping
25 25% 45 45% 29 29% 1 1% 0 0%
More
Efficient
17 17% 49 49% 31 31% 2 2% 1 1%
One Stop
Shop
26 26% 56 56% 17 17% 1 1% 0 0%
Source: Field Survey, September, 2014
~ 67 ~
Figure 4.6 – Reasons for Purchasing from Online Stores by the respondents
INTERPRETATION:
From the above analysis the interpretation can be drawn as follows:
Firstly, as high as 40% of the respondents strongly agreed that online shopping ‘saves
time’. 17% of the respondents have neutral view points towards it. Only 1% of the people
strongly disagreed to the factor that online shopping saves time. So, it could be said that they
would by a hair’s breadth opt for e-shopping over traditional way of shopping.
Secondly, majority i.e., 49% of the people agreed that online shopping helps in
‘saving money’. They are of the opinion that the products that have to be bought from the
physical stores at fixed price (MRPs); the same product could be bought from the online
Reasons for purchasing Online
40%
16%
25%
17%
26%
38%
49%
45%
49%
56%
17%
34%
29%
31%
17%
4% 1% 1% 2% 1%
1% 0% 0% 1% 0%
0
10
20
30
40
50
60
Saves Times Saves Money More Relaxing
Shopping
More Efficient One Stop Shop
Strongly Agree Agree Neutral Disagree Strongly Disagree
Reasons for preferring Online Shopping
~ 68 ~
retail stores at a very less price or discounted price. Barely 1% of the respondent units did not
agree that online shopping could save money.
Thirdly, 45% of the people agreed with the parameter that online shopping is a ‘more
relaxing shopping’. They stated that online retailers facilitate more relaxing hours of
shopping. They can also buy products from any place. Ironically, only 1% of the respondent
units disagreed and is of the view that online shopping is not a relaxing way of shopping.
Fourthly, 49% of the respondents agreed that online shopping is a ‘more efficient’
way to shop as compared to the physical (bricks-and-mortar) stores. They stated that there is
no agonizing factor related to e-shopping such as parking of vehicles, hopping from store to
store in search of items, standing in the queue for long hours to check-out at the cash counter
and so on. Only 1% strongly disagreed with the efficiency factor linked with online shopping.
Fifthly, 56% of the respondents agreed that online retail stores could be regarded as
‘one stop shop’. This is so because online stores cater to all the needs (products) of the
consumers. 17% of the respondents hold neutral view point towards this factor. No more than
1% of the respondents disagreed with the one stop shop factor of online retailers.
~ 69 ~
Table 4.7 – Important Criteria for preferring Online Shopping by the Respondents
Criteria Number and Percentage of Respondents Total
Most
Impo-
rtant
(1)
%
Impo-
rtant
(2)
%
Aver-
age
(3)
%
Below
Aver-
age
(4)
%
Least
Impo-
rtant
(5)
%
Delivery 41 41% 27 27% 15 15% 11 11% 6 6%
100
Payment
Security
43 43% 23 23% 14 14% 13 13% 7 7%
Price 30 30% 34 34% 20 20% 13 13% 3 3%
Quality 33 33% 24 24% 26 26% 7 7% 10 10%
Exchan-
ge
Facility
12 12% 23 23% 22 22% 11 11% 32 32%
Source: Field Survey, September, 2014
~ 70 ~
Figure 4.7 – Important Criteria for preferring Online Shopping by the Respondents
INTERPRETATION:
As depicted in the above figure, firstly, it is the ‘delivery’ criterion associated with
online shopping. It can be asserted that as high as 41% of the respondents are of the opinion
that delivery is one of the most important criteria in online shopping. It can be said that they
want their purchased products to be quickly delivered to them. 6% of the people believed
delivery as the least important criterion. They do not have any exceptional view point
regarding nippy (quick) delivery of the products to them.
Secondly, the ‘payment security’ criterion also has a fundamental role to play in e-
shopping. Here, 43% of the respondent units have strong responses for payment security
41%
43%
30%
33%
12%
27%
23%
34%
24% 23%
15% 14%
20%
26%
22%
11%
13% 13%
7%
11%
6%
7%
3%
10%
32%
0
5
10
15
20
25
30
35
40
45
50
Delivery Payment Security Price Quality Exchange Facility
Most Important (1) Important (2) Average (3)
Below Average (4) Least Important (5)
Criteria for preferring Online Shopping
~ 71 ~
criterion associated with online shopping. They considered security at the time of payment, as
one of the most important factors that would persuade the consumers to decide on a particular
e-tailer over the others. 7% of the respondents deemed payment security as least important
criterion in e-shopping.
The third criterion related to online shopping is the ‘price’. It drew the reaction of
34% respondents. They stated that the online retailers should competitively price the products
of their portals. This would give them an unbeaten edge in the competitive market scenario.
To the contrary, 3% people presupposed pricing to be least important criterion.
Fourthly, the ‘quality’ criterion is linked with online shopping. Here, as high as 33%
of the respondent units were of the opinion that it is one of the most important aspects of e-
shopping. The e-tailers should emphasis upon the quality of the products that their portals
display. Better quality products and services would assist them to magnetize more potential
consumers and eventually could retain them. 10% of the respondents assumed quality of the
products and services to be least important in e-shopping.
Fifthly, it is the exchange facility that is prominent in online shopping. It is an irony
that only 12% respondent units assumed exchange facility to be the most important aspect in
e-shopping. They stated that the e-tailers should provide the facility to the consumers to
exchange the products, in case the delivered products are defective. On the other hand,
maximum numbers of the respondents (32%) are of the opinion that exchange facility
criterion is the least important.
~ 72 ~
Table 4.8 – Comparison of Prices between Websites Prior to making Purchase
Decision by the Respondents
Responses Number of Respondents Percentage of Respondents
Yes 81 81%
No 19 19%
Total 100 100%
Source: Field Survey, September, 2014
Figure 4.8 – Comparison of Prices between Websites Prior to making Purchase Decision
by the Respondents
INTERPRETATION:
The above table and figure represent that 81% of the respondent units compare the
prices of various products before making their final purchase decision from any online store.
They do so to see if they can avail the best offers provided by various online portals.
81%
19%
Comparison of Prices
Yes
No
~ 73 ~
Remaining 19% of the respondents express that they do not compare the prices among
various portals.
~ 74 ~
Table 4.9 – Reading of the Policies in Online Shopping Prior to making Purchases by
the Respondents
Responses Number of Respondents Percentage of Respondents
Yes 69 69%
No 31 31%
Total 100 100%
Sources: Field Survey, September, 2014
Figure 4.9 – Reading of the Policies in Online Shopping Prior to making Purchases by
the Respondents
69%
31%
Reading of Policies
Yes
No
~ 75 ~
INTERPRETATION:
It is to be noted from the above figure that 69% of the respondents read the policies
related to online shopping mentioned in the portals. And the remaining 31% people are of the
opinion that they never read the policies mentioned in the portals before purchasing any
product from e-tailers. When interrogated they stated that they would always make their
purchases only from those online shopping portals that have a reputation in the society and
quite strongly assumed that these portals would not hoax their business or trading policies.
~ 76 ~
Table 4.10 – Feeling of Security in Online Shopping among the Respondents
Responses Number of Respondents Percentage of Respondents
Yes 91 91%
No 9 9%
Total 100 100%
Source: Field Survey, September, 2014
Figure 4.10 – Feeling of Security in Online Shopping among the Respondents
INTERPRETATION:
Trust and security is one of the chief factors that hinder people from purchasing
online. This analysis will investigate overall respondents’ attitude towards ‘feeling of
security’ when shopping online. From the above table and figure, it can be depicted that 91%
of the respondent units ‘feel secured’ when they plump for online shopping. It is an irony that
91%
9%
Feeling of Security
Yes
No
~ 77 ~
the remaining 9% of the people expressed that they do not feel secured in online shopping
even though they opt for buying from e-tailers.
~ 78 ~
Table 4.11 – Mode of making Payment in Online Shopping by the Respondents
Modes of Payment Number of Respondents Percentage of Respondents
Cash on Delivery (COD) 88 88%
Debit / Credit Card 11 11%
Bank Transfer 1 1%
Personal Cheque 0 0%
Total 100 100%
Source: Field Survey, September, 2014
Figure 4.11 – Mode of making Payment in Online Shopping by the Respondents
0
10
20
30
40
50
60
70
80
90
Cash on
Delivery (COD)
Debit / Credit
Card
Bank Transfer Personal
Cheque
88%
11%
1% 0%
Percentage of Respondents
Mode of Payment
~ 79 ~
INTERPRETATION:
From the figure 4.11, it can be interpreted that ‘cash on delivery (COD)’ mode of
payment draws majority (88%) of the responses of the consumers in online shopping. Then it
is followed by ‘card’ system i.e., both Debit and Credit card which attracts the attention of
11% of the respondents. They expressed that using card while making payment is convenient
because of the reason they do not have to keep any cash in hand to make the payment at the
time of actual delivery of the products. It is an irony that only 1% of the entire lot of the
respondents opt for ‘bank transfer’ mode to make payment in online shopping.
~ 80 ~
Table 4.12 – Constraints faced by the Respondents in Online Shopping
Constraints Number of Respondents Percentage of Respondents
Fear of faulty products 35 35%
Disclosure of personal
information
16 16%
Lack of online security for
using debit/credit cards
6 6%
Tangibility factor: cannot
touch, feel the product
before purchasing
24 24%
High shipping cost 6 6%
Lack of bargaining power 13 13%
Total 100 100%
Source: Field Survey, September, 2014
~ 81 ~
Figure 4.12 – Constraints faced by the Respondents in Online Shopping
INTERPRETATION:
The above figure clearly portrays that majority i.e., 35% of the responses were for the
‘fear of faulty products’ as the respondents are often in a dilemma after placing the order
whether the products will be the same as shown in the retailers’ websites or in their television
channels. Again, 24% of the respondents asserted that ‘tangibility factor’ acts as a hindrance
in online shopping as the consumers are unable to touch and feel the products at the time of
purchasing.
35%
16%6%
24%
6%
13%
Constraints
Fear of Faulty Products
Disclosure of Personal
Information
Lack of Online Security for
using Debit/Credit cards
Tangibility factor: cannot
touch, feel the product before
purchasing
High Shipping Cost
Lack of Bargaining Power
~ 82 ~
CHAPTER 5
FINDINGS, SUGGESTIONS AND CONCLUSION
5.1 – FINDINGS OF THE STDUY
From the above analysis, the following findings can be highlighted:
i. In the course of the study, it was observed that 48% of the people from the age group
of 15– 20 years are more inclined towards online shopping. This shows that the
teenagers are passionately more interested in buying products from e-tailers and the
people from the age group of 21–25 years accounts for 45% who opt for online
shopping. However, only 7% were from the age group of 26–30 years who choose to
buy from e-stores.
ii. Majority (66%) of the respondents were found to use online shopping portals ‘once in
a month’ for buying products. Again, 28% and 6% of the respondents were of the
opinion that they buy ‘once in a year’ and ‘once in every 2 weeks’ respectively.
iii. It was observed that ‘Flipkart’ has gained more popularity in Indian online shopping
marketplace because as high as 61% of the respondents choose it as the most
preferred online shopping portal. Whilst, 16% and 12% respondent units prefer
‘Myntra’ and ‘Snapdeal’ to shop online respectively. Remaining 11% respondents use
other e-tailers like ‘Jabong, Yepme, Zovi and Shopping.indiatimes’ to shop online.
iv. Interestingly, as high as 42% of the respondent units preferred shopping for ‘apparels’
from online stores while ‘books’ at economical prices captured the preference of 27%
respondents. Availability of ‘electronic’ gadgets or items at reasonable costs also
drew responses of 25% people. Although, other products have scored the lowest
responses, yet, the respondents believe that the demand of these products are slowly
on a rise and in the near future will expand its market.
v. The people from the age group of 15–20 years were mainly found to purchase ‘books’
that contribute 18%. Whereas, the youngsters i.e., the people from 21–25 years were
found to buy more ‘apparels’ in comparison to the people from any other age group.
~ 83 ~
vi. Interestingly the reactions from the ‘male’ respondents were found to be higher as
compared to the ‘female’ respondents when it comes to the purchase of all kinds of
products from the online retail stores.
vii. In the course of the study, it was observed that 40% respondents strongly agree that
shopping of products from e-tailers saves a lot of time. This is so, in the sense that the
buyers do find almost all types of assortments or products from a single online store
and eventually, they do not have to spend time moving from one store to another like
what is generally seen in case of traditional shopping i.e., shopping from physical
stores.
viii. 49% respondents are of the opinion that online shopping saves money. They stated
that the products are available at much cheaper prices as compared to the physical
(bricks-and-mortar) stores. However, 1% respondent disagreed i.e., there is no much
difference in prices or discounts of the products available in online shopping. So, they
are by a hair’s breadth influenced by such factor to opt for e-shopping.
ix. Majority i.e., 45% respondents stated that online shopping is more relaxing way of
shopping. They opined that they could shop from the comfort of their home, office or
any other place and the products purchased are being delivered to the address given
by the buyer. This influences their buying behaviour. Responses from 29%
respondents show neutral view point towards the comforting aspect of online
shopping. They are neither persuaded nor dissuaded to buy from an online shopping
store.
x. 49% of the people agreed that online shopping is more efficient way of shopping.
When interrogated with them it was also revealed that they do have accessibility of
internet either at home or in their mobile phones. People had different payment mode
to choose from as per their convenience and also the customers not having the
debit/credit cards can easily purchase online. Moreover, availability of varied brands
which are not easily available in Guwahati is the prime reason why people now-a-
days opt for shopping online.
~ 84 ~
xi. It was observed during the study that majority (56%) respondents agree with the one
stop shop factor of e-shopping. This factor persuades them to choose e-shopping
because the online stores more or less cater to all the needs (products) of the
consumers. Ironically, 17% have neutral opinion towards this aspect of online
shopping. 1% respondent disagrees with this factor and it does not play any role in
influencing their buying behaviour.
xii. Interestingly, 41% of the respondents believed that delivery is one of the most
important criteria associated with online shopping. When interrogated they said that
they want their purchased products to be delivered to them quickly. Whereas, only 6%
respondents believed it to be least important.
xiii. 43% of the respondents strongly believed that payment security is an important factor
of e-shopping.
xiv. It was observed during the study that 30% of the people ranked price as an important
criterion of e-shopping. According to them prices of the products should be fixed
competitively by the e-tailers.
xv. Quality of the products displayed on the retailers’ websites can also be regarded as a
fundamental criterion which influences the consumers’ buying behaviour. Majority
(33%) of the respondents were found to emphasis more on it. They said that better
quality products would assist the online shopping portals to create new customers as
well as retain the existing ones.
xvi. Only 12% respondents assumed exchange facility to be a prominent criterion in online
shopping. They stated that the e-tailers should provide the facility to the consumers to
exchange the products, in case the delivered products are defective. However, 32%
respondents believed it to be the least important criterion of online shopping.
xvii. It was observed that as high as 81% of the respondent units compare the prices of the
products available in different portals before making their final purchase decision.
While, the remaining 19% do not compare the prices of the products.
~ 85 ~
xviii. 69% of the respondents stated that they read the policies cited in the portals related to
delivery of the products, payment security, and exchange facility and so on.
xix. 91% of the people feel secured while shopping online. A very few (9%) of the people
said that they feel unsecured, yet they opt for online shopping.
xx. In the course of the study it was observed that 88% of the respondents make the
payment for the products they bought by using cash on delivery mode. They stated
that they feel secured and reliable to make the payment for the products they bought
only when their items have been delivered to their doorway. Only 11% of the people
make use of the card (Debit or Credit) system to make the payment. According to
them using of card system is convenient because they are able to make the payment
for the products right away, at the time of ordering for it.
xxi. As high as 35% of the responses were for the ‘Fear of Faulty Products’ as the
respondents are often in a dilemma after placing the order whether the products will
be the same as shown in the retailers’ portal or in their television channels. Some
respondents asserted that the colour, material texture is usually not the same as
disclosed. At times the delivered apparel even though of the same brand is not the
identical design as shown and when complained it is often settled on the ground that
the ordered material was out of stock. 16% respondents found that disclosure of
personal information in some of the retail website acted as a hindrance as the
customers are apprehensive in providing sensitive information for the fear of
becoming a victim of cyber crime.
GENERAL FINDINGS
i. During the course of the study, it was observed that people were reluctant to buy
products from ‘Snapdeal.com’ because they stated that most of the times they have
encountered the delivery of defective products from the portal. For instance, in case of
dress materials and shoes the sizes were not accurate as wanted by the customers and
also the actual colour of the items differs from the one displayed on the website.
ii. Respondents were also found criticising some of the online retailers on the ground
that cash on delivery system of payment is not available in some of the places of the
country.
~ 86 ~
iii. People also alleged that some online retailers provide cash on delivery service only on
the total purchase up to or beyond a specific amount; that is the customers cannot
avail the cash on delivery service if their shopping cart’s grand total does not cross the
specified amount of that portal. For instance, Yepme.com raised the upper limit of the
total amount of shopping from Rs. 500 to Rs. 2,000 to enjoy the cash on delivery
facility by the consumers.
~ 87 ~
5.2 – SUGGESTIONS
Online purchasing is a new and innovative way of exploring various products of
diverse brands and purchasing it by sitting at home, just at the click of the computer mouse.
To improve the shopping experiences of the consumers from the online retail stores the
following steps may prove to be very helpful in this direction:
i. Now-a-days people spend majority of their time on mobile devices. So, to keep up
with those customers; retailers should provide their customers with an easy and
enjoyable mobile shopping experience.
ii. Online chat assistance is quite commonly available in most of the online shopping
portals today. Yet, the online retailers can help the consumers by taking one step
further by introducing ‘online sales assistance via video’. This might initiate ‘live
bargain’ facility to the customers with the sales assistant.
iii. Customized shopping experiences should be introduced by the e-tailers. Customized
products help companies improve customer loyalty.
iv. Cash on delivery facility should be provided to the consumers by the online retailers
irrespective of the total amount of products bought by them i.e., there should not be
any upper limit on the condition that when the shopping cart’s grand total would be
more than a specific amount in that case only the retailers would provide the facility
of cash on delivery to the consumers.
v. The online shopping portals should focus on providing hassle free return techniques
so that the consumers feel comfortable and secured about their purchases.
vi. Emphasis should be given on reducing the delivery time of the products to the buyers.
vii. There may be a lot of trepidation regarding buying and trusting the online companies
but the customers can enjoy purchasing from the Internet if they adhere to the
principle of caveat emptor.
viii. Sometimes customers feel insecure about giving their PIN or password of Debit card
or Credit card and Internet Banking ID. It is the responsibility of the online shopping
portals to build the trust of the customers.
~ 88 ~
ix. Avoid shopping at a cyber cafe or in public places as there is a risk of letting people
see the personal details. If someone does, it should be ensured that the PC or website
does not auto save the card’s information.
x. The copy of the order detail should be printed or saved until the products are received
by the buyer. Usually, an e-mail is received with a confirmation of the purchase; this
page should include a purchase receipt and a confirmation number.
xi. A buyer should always be careful about fraudulent sites. Always ensure a secure
checkout. Before purchasing an item, consumers should look for ‘HTTPS’ at the
beginning of the web address on the transaction page – it indicates a secured
connection. Addresses that begin with HTTP, without the ‘S’ are not secured and can
result in payment details being stolen or misused.
~ 89 ~
5.3 – CONCLUSION
Online shopping has become a significant part of our life as a result of the growing
Internet services and our busy schedule. This adds up to the faster, easier, safer and less
costly shopping. Online shopping has a great advantage for us as it is time saving and also a
wide range of products can be selected with the best offer. When a consumer makes
purchases online; he or she is affected by many factors such as price, confidence, security,
convenience, time, after sales services and discount deals. The price factor exists because the
prices are often lower through online shopping as compared with physical purchases in the
market.
To reduce shopping cart abandonment by customers, retailers should display the
shipping cost, how much more should be purchased to get free shipping of the items and give
consumers the option of shipping time frames. Customers are willing to wait for their
packages, but need to know what is happening – they want estimated delivery time to be
clearly stated and want e-mail or text alerts about their delivery.
The customers ought to purchase only from reputed online merchants who have cut
out privacy and security policies so as to build the customer confidence. The customers must
preferably follow all the precautions religiously so that they do not become the victim of any
fraudulent activity. With more lucrative deals, loyalty plans and newer products hitting the
online shelf, the customers can shop to their heart's content in the years to come.
The forthcoming years surely promises to make customers the king for electronic
commerce companies.
~ 90 ~
REFERENCES
 Akan, P. (1995): “Dimensions of Service Quality: A Study in Istanbul.” Managing
Service Quality. 5(6): pp. 39-43.
 Andrade, E. (2000): “Identifying Discriminating Variables of Online and Offline
Buyers: A Perceived-Risk Approach”,. Proceedings of the 6th Americas Conference
on Information Systems.
 Atkinson, A. (1988): “Answering the eternal question: What does the Customer
Want?” The Cornell Hotel and Restaurant Administration Quarterly, 29(2): pp.12-14.
 Bellman, S., Lohse, G., and Johnson, E. (1999): “Predictiors of Online Buying
Behaviour”,. Communications of the ACM (42:12).
 Bhalla, V. K. and Ramu, S. S. (2006): “Global e-business,” International Business
Environment and Management, Anmol Publications Private Limited, New Delhi,
Tenth Revised Edition, pp. 611-614.
 Cardozo, R. (1965): “An experimental Study of Customer Effort, Expectation, and
Satisfaction”, Journal of Marketing Research, Vol. 2(8), 244-249.
 Dawes, R., D. Singer & Lemons, P. (1972): “An experimental Analysis of the
Contrast Effect and its Implications for Intergroup Communication and Indirect
Assessment of Attitude.” Journal of Personality and Social Psychology, Vol. 21(3),
281-295.
 Garg and Kothari. (2014): “Research Methodology: Methods and Techniques”, New
Age International (P) Limited, Publishers, (Third Edition).
 http://www.eshoppingindia.com/info/history-online-shopping.html (Retrieved on 7th
September, 2014).
 http://ezinearticles.com/?Online-Consumer-Behavior&id=1947357 (Retrieved on 7th
September, 2014).
 http://www.wisegeek.com/what-is-online-consumer-behavior.htm (Retrieved on 8th
September, 2014).
~ 91 ~
 http://smallbusiness.chron.com/consumer-perception-theory-40176.html (Retrieved
on 9th September, 2014).
 http://en.wikipedia.org/wiki/Online_shopping (Retrieved on 10th September, 2014).
 http://ecommerceinsiders.com/key-factors-influencing-online-consumer-behaviour-
backed-research-1981/ (Retrieved on 11th September, 2014).
 http://www.articlesbase.com/internet-marketing-articles/factors-influencing-
consumers-towards-online-shopping-5111512.html (Retrieved on 15th September,
2014).
 http://www.altius.ac.in/pdf/31.pdf (Retrieved on 18th September, 2014).
 http://www.wisegeek.com/what-factors-affect-product-perception.htm (Retrieved on
22th September, 2014).
 http://en.wikipedia.org/wiki/Consumer_behaviour (Retrieved on 28th September,
2014).
 Kotler, Philip. (1999): Marketing Management, Prentice – Hall Private Limited, New
Delhi, Tenth Millennium Edition, pp. 35-36

Dissertation

  • 1.
    ~ 1 ~ DISSERTATIONON “ONLINE SHOPPING AND ITS IMPACT ON CONSUMER BUYING BEHAVIOUR” SUBMITTED TO GAUAHTI UNIVERSITY FOR PARTIAL FULFILLMENT FOR THE DEGREE IN MASTER OF COMMERCE UNDER GAUHATI UNIVERSITY 2014 – 2015 SUBMITTED BY: MUKUT BARMAN G.U. REGISTRATION NO. 23477 OF 2010-2011 ROLL NO. 0419/13 M.COM 3RD SEMESTER UNDER THE GUIDANCE OF: PROF. (Mrs.) PRIYANKA BORAH KASHYAP ASSISTANT PROFESSOR, M.COM DEPARTMENT GAUAHTI COMMERCE COLLEGE GUWAHATI – 21
  • 2.
    ~ 2 ~ CERTIFICATEOF ORIGINALITY This is to certify that Mr. Mukut Barman, under Roll no. 0419/13 and G.U. Registration no. 23477 of 2010-2011 has carried out his study entitled “Online Shopping and Its Impact on Consumer Buying Behaviour” leading to M.Com degree under my supervision and guidance. The work embodied in this dissertation is an original and genuine work done by him and has not been submitted for any other degree, diploma to this university / institute. He was very sincere and hardworking while doing the study. All the findings of this work are his own achievements. I wish him all success in life. Place: Guwahati Prof. (Mrs.) Priyanka Borah Kashyap Date: Assistant Professor Gauhati Commerce College Guwahati – 781021
  • 3.
    ~ 3 ~ CERTIFICATEOF DECLARATION I, Mukut Barman, a student of M.Com 3rd Semester, Gauhati Commerce College under Gauhati University, Guwahati, do hereby declare that I have conducted a study on “Online Shopping and Its Impact on Consumer Buying Behaviour” for the partial fulfilment of the requirement for awarding degree in Master of Commerce from Gauhati University under the guidance of Prof. (Mrs.) Priyanka Borah Kashyap, Assistant Professor, Gauhati Commerce College, Guwahati – 781021. It is a certified act of mine, performed purely for the academic purpose. I have not submitted this report anywhere else and for any other purpose. I further state that, I have completed this project with sincerity and dedication and tried my level best to complete it without any error. Place: Guwahati Mukut Barman Date: M.Com 3rd Semester Roll No.: 0419/13 G.U. Registration. No.: 23477 of 2010-2011 Deptt. of M.Com, Gauhati Commerce College
  • 4.
    ~ 4 ~ PREFACE Projectsare indispensable part of any kind of formal education and they help us to have a practical exposure as well as better outlook of the subject, which we are studying. Therefore, to reinforce this strong theoretical base with the help of practical knowledge, the students of Master of Commerce (M.Com), Gauhati University are required to undertake project work on real life problems in business and industrial organisations by collecting and analyzing data and apply management concepts and techniques to deal with management problems and suggest solutions. The present research study is conducted on the subject “Online Shopping and Its Impact on Consumer Buying Behaviour”. The study portrays the history, development of online shopping, and prospects of online business in India. Finally, it also includes recommendations to make the online shopping experience better for the consumers in the years to come. The project has been divided into various parts in order to focus each part in detail regarding consumer behaviour towards online shopping, analysis of areas like factors which influence the consumers to choose online shopping over traditional way of shopping, the types of products the customers prefer to purchase the most from the e-stores, hindrances the consumers face when shopping online, etc. For easy understanding of this project, the data have been represented in tabular forms, charts, etc. I am highly indebted to my guide Prof. (Mrs.) Priyanka Borah Kashyap for providing the necessary stimulus for writing this project. I am grateful to all those persons whose writings and works have helped me in the preparation of this project report. I am equally thankful to our Coordinator Sir of M.Com Department, Principal Sir of Gauhati Commerce College and all other teachers of M.Com Department, Gauhati Commerce College for giving me this opportunity to prepare the project and for helping me in every aspect whenever I needed. Place: Guwahati Mukut Barman Date: Roll. No.: 419/13 G.U. Registration No.: 23477 of 2010-2011.
  • 5.
    ~ 5 ~ ACKNOWLEDGEMENT Ithas been very exciting and thrilling to do my project on the titled “Online Shopping and Its Impact on Consumer Buying Behaviour”. This project report has given me the opportunity to face a real life situation which is very tough and challenging. In preparing this project I have been helped and guided by many people, whom I am acknowledging here. First and foremost, I would like to offer my gratitude to our respected Principal Sir, Dr. Homeswar Kalita, our respected Coordinator Sir, Prof. K.K. Nath, Post Graduate Department, Gauhati Commerce College, for their constant encouragement in this regard. I would like to acknowledge my heartiest gratitude to honourable guide Prof. (Mrs.) Priyanka Borah Kashyap, Assistant Professor of Post Graduate Department, Gauhati Commerce College. Last, but not the least, I would like to thank all the respondents who took time out of their busy schedule to have interaction with me, without whom this study would not have been fruitful. Place: Guwahati Mukut Barman Date: M.Com 3rd Semester Roll No.: 0419/13 G.U. Registration. No.: 23477 of 2010-2011.
  • 6.
    ~ 6 ~ EXECUTIVESUMMARY 1. Title of the Project : Online Shopping and Its Impact on Consumer Buying Behaviour. 2. Name of the Institution : Gauhati Commerce College. 3. Institutional Guide : Prof. (Mrs.) Priyanka Borah Kashyap. 4. Place of the Study : Guwahati City. 5. Duration of the Study : The duration of the study is 3 months i.e., from September to November, 2014. 6. Objectives : The objectives of the study are listed below: i. To study the behaviour of the consumers towards online shopping. ii. To highlight the various factors which influence the consumers to go for online shopping. iii. To throw light on the various advantages as well as hindrances faced by the consumers while purchasing goods and services online. 7. Research Methodology : The present study is based on exploratory as well as descriptive research design. For the collecti- on of data, both the primary and secondary sour- ces have been used. Graphical representations like line diagram, pie diagrams, bar diagram, column diagram and doughnut diagram have been used to represent the data with the help of Microsoft Office, Excel 2007.
  • 7.
    ~ 7 ~ 8.Findings : The trend of online shopping business in Guwahati city is witnessing a rising movement gradually. The key advantage of e-commerce is that the consumers do not have to remain constrained with the products available at their local shopping centres. They can get better products of diverse brands with varieties of lucrative offers, reasonable prices and within a short span of time. While apparel still comprises a significant portion of the electronic commerce market, other segments like electronic gadgets, books, accessories, etc. are catching up the market fast. Cash on delivery transactions are considered to be the safest while doing online shopping as all the other modes have limitations or are in risk of malpractices. 9. Limitations : The limitations of the study are as follows: i. The sample taken for the study may not be true representation of the population. ii. It was difficult to induce the respondents to provide complete information. iii. The psychological temperament varies from respondent to respondent. iv. In some cases, collection of secondary data was a hindrance. v. The time factor was also an obstacle in the path of this research study. The study was
  • 8.
    ~ 8 ~ conductedwithin a short span of time, so an in- depth study was not possible. 10. Suggestions : Online shopping is a new and innovative way of exploring various products of diverse brands and purchasing it by sitting at home just with the click of the computer mouse. There may be a lot of trepidation regarding buying and trusting the online companies but the customers can enjoy purchasing from the internet if they adhere to the principle of caveat emptor. The customers ought to purchase only from reputed online merchants who have cut out privacy and security policies so as to build the customer confidence. The customer customers must preferably follow all the pre- cautions religiously so that they do not become the victim of any fraudulent activity. With more lucrative deals, loyalty plans and newer products hitting the online shelf, the customers can shop to their heart's content in the years to come.
  • 9.
    ~ 9 ~ LISTOF TABLES SL. NO. CHAPTER NO. TABLE NO. TABLE NAME PAGE NO. 1 Chapter 4 Table 4.1 Age of the Respondents 39 2 Chapter 4 Table 4.2 Gender of the Respondents 40 3 Chapter 4 Table 4.3 Frequency of Buying Online by the Respondents 41 4 Chapter 4 Table 4.4 Preferred Websites for Online Shopping by the Respondents 43 5 Chapter 4 Table 4.5 Kinds of Products Purchased from Online Stores by the Respondents 45 6 Chapter 4 Table 4.5.1 Kinds of Products Purchased from Online Stores by the Respondents (Age Wise breakup) 47 7 Chapter 4 Table 4.5.2 Kinds of Products Purchased from Online Stores by the Respondents (Gender Wise breakup) 49 8 Chapter 4 Table 4.6 Reasons for Purchasing from Online Stores by the Respondents 51 9 Chapter 4 Table 4.7 Important Criteria for Preferring Online Shopping by the Respondents 54 10 Chapter 4 Table 4.8 Comparison of Prices between Websites Prior to making Purchase Decision by the Respondents 57
  • 10.
    ~ 10 ~ SL. NO. CHAPTER NO. TABLE NO. TABLENAME PAGE NO. 11 Chapter 4 Table 4.9 Reading of the Policies in Online Shopping Prior to making Purchases by the Respondents 59 12 Chapter 4 Table 4.10 Feeling of Security in Online Shopping among the Respondents 61 13 Chapter 4 Table 4.11 Mode of making Payment in Online Shopping by the Respondents 63 14 Chapter 4 Table 4.12 Constraints Faced by the Respondents in Online Shopping 65
  • 11.
    ~ 11 ~ LISTOF FIGURES SL. NO. CHAPTER NO. FIGURE NO. FIGURE NAME PAGE NO. 1 Chapter 2 Figure 2.1.1 Michael Aldrich, a pioneer of Online Shopping in the 1980s 13 2 Chapter 2 Figure 2.6.1 Logos of some of the popular Online Retail Stores in India 22 3 Chapter 3 Figure 3.4.1 Satisfaction and Customer Experience 29 – 30 4 Chapter 3 Figure 3.5.1 Model representing Customers’ Journey to Purchase 32 5 Chapter 4 Figure 4.1 Age of the Respondents 39 6 Chapter 4 Figure 4.2 Gender of the Respondents 40 7 Chapter 4 Figure 4.3 Frequency of Buying Online by the Respondents 41 8 Chapter 4 Figure 4.4 Preferred Websites for Online Shopping by the Respondents 43 9 Chapter 4 Figure 4.5 Kind of Products purchased from Online Stores by the Respondents 45 10 Chapter 4 Figure 4.5.1 Kind of Products purchased from Online Stores by the Respondents (Age Wise breakup) 48
  • 12.
    ~ 12 ~ SL. NO CHAPTER NO. FIGURE NO. FIGURENAME PAGE NO. 11 Chapter 4 Figure 4.5.2 Kind of Products purchased from Online Stores by the Respondents (Gender Wise breakup) 50 12 Chapter 4 Figure 4.6 Reasons for Purchasing from Online Stores by the Respondents 52 13 Chapter 4 Figure 4.7 Important Criteria for Preferring Online Shopping by the Respondents 55 14 Chapter 4 Figure 4.8 Comparison of Prices between Websites Prior to making Purchase Decision by the Respondents 57 15 Chapter 4 Figure 4.9 Reading of Policies in Online Shopping Prior to making purchases by the Respondents 59 16 Chapter 4 Figure 4.10 Feeling of Security in Online Shopping among the Respondents 61 17 Chapter 4 Figure 4.11 Mode of making Payment in Online Shopping by the Respondents 63 18 Chapter 4 Figure 4.12 Constraints faced by the Respondents in Online Shopping 66
  • 13.
    ~ 13 ~ CONTENTS TITLEPAGE NO. CERTIFICATE OF ORIGINALITY i CERTIFICATE OF DECLARATION ii PREFACE iii ACKNOWLEDGEMENT iv EXECUTIVE SUMMARY v – vii LIST OF TABLES viii – ix LIST OF FIGURES x – xi CHAPTER 1 INTRODUCTION 1.1 Overview of the Topic 1 – 2 1.2 Review of Literature 3 – 4 1.3 Significance of the Study 5 1.4 Objectives of the Study 6 1.5 Research Methodology 7 – 9 1.5.1 Research Design 7 1.5.2 Sources of Data 7 1.5.3 Sample Design 8 – 9 1.6 Scope of the Study 10 1.7 Limitations of the Study 11 1.8 Chapter Planning 12 CHAPTER 2 BACKGROUND OF THE TOPIC
  • 14.
    ~ 14 ~ 2.1History of Online Shopping 13 2.2 Online Shopping Development 14 2.3 Prospects of Online Business in India 15 – 16 2.4 Online Purchasing 17 – 18 2.5 Online Retailing Stores in India 19 – 21 2.6 Logos of some Popular Online Retail Stores in India 22 CHAPTER 3 CONSUMERS’ BUYING BEHAVIOUR TOWARDS ONLINE SHOPPING 3.1 Meaning of Consumer Behaviour 23 3.2 Online Consumer Behaviour 24 – 25 3.3 Key Factors Influencing Online Consumer Behaviour 26 – 27 3.4 Consumer Satisfaction 28 – 30 3.5 The FFF Model of Online Consumer Behaviour 31 – 35 3.6 Get the Best Deals 36 – 37 CHAPTER 4 DATA ANALYSIS AND INTERPRETATIONS 38 – 66 CHAPTER 5 FINDINGS, SUGGESTIONS AND CONCLUSION 5.1 Findings of the Study 67 – 71 5.2 Suggestions 72 – 73 5.3 Conclusion 74
  • 15.
    ~ 15 ~ REFERENCES75 – 76 ANNEXURE – QUESTIONNAIRE
  • 16.
    ~ 16 ~ CHAPTER1 INTRODUCTION 1.1 – OVERVIEW OF THE TOPIC In today’s digital age where the most invasive manifestation i.e., the Internet which is globally connecting millions of computers worldwide exchanging data, information, images, videos, etc. has also given birth to E- business. Online shopping is a form of E- commerce or electronic commerce, which allows consumers to directly buy goods and services from the sellers over the Internet without intermediary services. Other names for an online shop are e-shop, Internet shop, web-shop, web-store, online store, online storefront and virtual store. Online shopping is an easy and comfortable way of shopping for a large range of products. So, more and more people are gaining confidence about purchasing products online. Whether it is shopping for day-to-day groceries, home products and electric gadgets or revamping entire wardrobe – today’s smart shoppers can do all the above, from the comfort of their home. It is even more popular than seeking out entertainment information and news, two commonly thought of activities when considering what Internet users do when online. Initially, the customer base for online shopping activities was the rich or elite class with lots of purchasing capacity. However, now, with the passage of time, more and more people are going to prefer to make purchases online, thus, getting a massive change in the online shopping trends. Online shopping portals provide search features in shop bots, e.g., category and price; additionally they also offer user-generated features. These include ratings, recommendation lists, styles (i.e., assortments arranged by users), tags and user profiles. Purchases can be made by following a link to an online shop (click-out). Online shopping is experiencing very high growth rates in the number of members and visitors. Online shopping is a new culture and is an inevitable activity in view of the busy life of people today. Whether
  • 17.
    ~ 17 ~ fora homemaker or a career person, a young or senior shopper, online shopping facility provides a lot of advantages. An online shop evokes the physical analogy of buying products or services at a bricks-and-mortar retailer or shopping centre; the process is called Business-to-Consumer (B2C) online shopping. As the recent researches have indicated that, the Internet shopping particularly in Business-to-Consumer (B2C) has risen and online shopping has become more popular among many people. According to the report, The Emerging Digital Economy II, published by the US Department of Commerce, in some companies, the weight of E-commerce in total sales is quite high. For instance, the Dell computer company has reached 18 million dollars sales through online shopping during the first quarter 1999. As a result, about 30% of its 5.5 billion dollars total sales were achieved through the internet. Therefore, to understand ‘online shopping and its impact on consumer buying behaviour’ could help companies making use of it as a form of doing E-business.
  • 18.
    ~ 18 ~ 1.2– REVIEW OF LITERATURE For better understanding the factors of Internet and consumer buying behaviour towards Internet shopping, this chapter would provide academic research reviews and relative ideas expressed in the literature that is associated with this project. Benedict el at. (2001) in his study on perceptions towards online shopping reveals that perceptions towards online shopping and intention to shop online are not only affected by ease of use, usefulness and enjoyment, but also by exogenous factors like consumer traits, situational factors, products characteristics, previous online shopping experiences and trust in online shopping. Jarvenpaa and Todd (1997) in their model of attitudes and shopping intention towards Internet shopping in general, included several indicators, belonging to four major categories; the value of the product, the shopping experience, the quality of service offered by the website and the risk perceptions of Internet retail shopping. Salehi (2012) in his research revealed that the last four factors (promotion, attractiveness, believe ability and originality) do not significantly influence the online shopping intention. These indicate that advertisement does not have an important effect on online shopping. The results showed that security and validity of website were widely approved by online consumers. Attractiveness had the minimum influence on the online shopping intention. This shows that the consumers are not interested or could not believe in any advertisement in the Internet. It seems that the Internet users are overloaded by advertisements spams. Bellman, Lohse and Johnson (1999) found in their study that people who have a more wired lifestyle and who are more time constrained tend to buy online more frequently, i.e., those who use the Internet as a routine tool and / or whose who are more time starved prefer shopping on the Internet. Davis (1993) in his study revealed that we build up such a framework based on previous research on consumer adoption of new self-service technologies and Internet shopping systems. The research suggests that consumers’ perception towards Internet shopping first depends on the direct effects of relevant online shopping features.
  • 19.
    ~ 19 ~ Liand colleagues (1999) asserted in their research that customers who purchase from Internet stores more frequently are more convenience-oriented and less experience-oriented. These consumers give more importance to convenience during shopping, because they are time-constrained and do not mind buying products without touching or feeing them if they can save time in this way. Andrade (2000); Bellman et al. (1999); Bhatnagar et al. (2000); Cho et al. (2001); Grandon and Ranganathan (2001); Jarvenpaa et al. (2000); Lee et al. (2000); Sukpanich and Chen (1999) in their various researches on online shopping behaviour have stated that online purchasing is reported to be strongly associated with the factors of personal characteristics, vendor/service/product characteristics, website quality, attitudes towards online shopping, intention to shop online and decision making.
  • 20.
    ~ 20 ~ 1.3– SIGNIFICANCE OF THE STUDY The various significance of the study are listed below: i. This study would help us to know the purchasing behaviours of the consumers via online shopping in the Guwahati city. ii. It would also help us to know what kinds of products are being mostly preferred by the consumers. iii. It would help us to predict the future growth of online shopping in the Guwahati city. iv. The present study would help us to understand the satisfactory level of consumers in online shopping. v. The study would help many corporations to find out ways by which they can develop their online shopping portal. vi. The study would be beneficial to other researchers who want to do research in the same field.
  • 21.
    ~ 21 ~ 1.4– OBJECTIVES OF THE STUDY The research has been carried out to fulfil the following objectives: i. To study the behaviour of the consumers towards online shopping. ii. To highlight the various factors which influence the consumers to go for online shopping. iii. To throw light on the various advantages as well as hindrances faced by the consumers while purchasing goods and services online.
  • 22.
    ~ 22 ~ 1.5– RESEARCH METHODOLOGY Research methodology is the systematic way to solve the research problem. A research is an art of scientific investigation. It is an academic activity and as such should be in technical sense. It gives an idea about various steps adopted by the researcher in a systematic manner with an objective to determine the research problem and the logic behind them. While conducting the study the following methodology was followed: 1.5.1 – RESEARCH DESIGN Research design is the plan, structure and strategy of investigation conceived so as to obtain answers to research questions and to control variance. The present research study is both exploratory and descriptive. The study is an exploratory research because it mainly focuses on the discovery of some new facts and ideas and again it is a descriptive research in the sense that it tries to explain the causes, facts and know the characteristics of individual respondent unit. 1.5.2 – SOURCES OF DATA The study was conducted by using both primary as well as secondary data: i. Primary Data: The primary data for the study was collected by administering well structured questionnaires among the respondents as well as with the help of personal interview and telephonic interview. ii. Secondary Data: The secondary data for the study was collected from the books, journals, previous research works and internet.
  • 23.
    ~ 23 ~ 1.5.3– SAMPLE DESIGN i. Population: .Population refers to the finite and infinite collection of population. The population selected for the study is within Guwahati city. ii. Sample Size: The sample size taken for the study is 100. iii. Sampling Technique: Convenience Sampling Technique has been used as the sampling technique for the present study. iv. Data Collection Instruments: a) Questionnaire: Questionnaire method was used for the collection of primary data. Questionnaires were constructed taking into account the research objectives. It consists of only close ended questions. The numbers of questions were kept limited and the questions were framed on the principles of simplicity and the respondents’ level of understanding. As far as possible, logical sequence has been followed in order to feel at ease while filling up the questionnaire by the respondent units. b) Personal Interview: Information for the research work was also being collected by means of personal interview method. There were some facts which could not be revealed by filling up the questionnaires so those facts were unveiled through interview and discussions with the respondents. c) Telephonic Interview: Telephonic interview method was also applied to gather information for the research study. Some of the respondents for the study were not available for filling up the questionnaires or to conduct personal interview so
  • 24.
    ~ 24 ~ theneeded information were being collected from them through telephonic interview. v. Data Analysis: The collected data have been analysed in Microsoft Office, Excel 2007 using various diagrams like line diagram, pie diagram, bar diagram, column diagram and doughnut diagram.
  • 25.
    ~ 25 ~ 1.6– SCOPE OF THE STUDY Taking into account the rising popularity of online shopping among consumers in the current market scenario, the present study tries to highlight the buying behaviour of the consumers towards online shopping. The scopes of the research study are listed below: a) Geographical Scope: The present study has been conducted by the researcher in Guwahati city. b) Time Scope: The time taken by the researcher to complete the research work is 3 months i.e., from September to November, 2014.
  • 26.
    ~ 26 ~ 1.7– LIMITATIONS OF THE STUDY Though there is an immense scope of the study in future, but this research study suffers from certain limitations. These limitations are as follows: i. The sample taken for the study may not be true representation of the population. ii. It was difficult to induce the respondents to provide complete information. iii. The psychological temperament varies from respondent to respondent. iv. In some cases, collection of secondary data was a hindrance. v. The time factor was also an obstacle in the path of this research study. The study was conducted within a short span of time, so an in-depth study was not possible.
  • 27.
    ~ 27 ~ 1.8– CHAPTER PLANNING Chapter 1 – Introduction: This chapter gives a brief description about the project such as the introduction of the topic. It also highlights the objectives of the study, its significance, its scope and its limitations. The research methodology followed and the techniques of data analysis and interpretations used to complete the research work have also been described in this chapter. Chapter 2 – Background of the Topic: This chapter describes about the history of online shopping and its development from a basket case to a global power house. It also focuses on the scenario of online business in India, its valuable facets over the traditional way of shopping. A very brief description about the various online retail stores operating in India has also been added in this chapter. Chapter 3 – Consumers’ Buying Behaviour towards Online Shopping: This chapter tells about the buying behaviour of the consumers towards online shopping. It highlights the keys factors or rationales which influence the behaviour of the consumers while going for online shopping. Chapter 4 – Data Analysis and Interpretations: This chapter shows how the collected data have been analysed by constructing tables and represented using various graphical tools like bar diagram, pie diagram, etc. and finally the way the inferences have been drawn from them. Chapter 5 – Findings, Suggestions and Conclusion: This chapter shows the findings of the researcher, the suggestions and the conclusion. At the end of the Research Report, the References and the Questionnaire have been enclosed.
  • 28.
    ~ 28 ~ CHAPTER2 BACKGROUND OF THE TOPIC 2.1 – HISTORY OF ONLINE SHOPPING English entrepreneur Michael Aldrich invented online shopping in 1979. His system connected to a modified domestic TV to a real time transaction processing computer via a domestic telephone line. He believed that videotax, the modified domestic TV technology with a simple menu driven human computer interface, was a ‘new, universally applicable, participative communication medium – the first since the invention of the telephone’. This enabled ‘closed’ corporate information systems to be opened to ‘outside’ correspondents not just for transaction processing but also for e-messaging and information retrieval and dissemination, later known as e-business. In March 1980, he went on to launch Redifon’s Office Revolution, which allows consumers, customers, agents, distributors, suppliers and service companies to be connected online to the corporate systems and allow business transactions to be completed electronically in real time. The first World Wide Web server and browser, created by Tim Berners-Lee in 1990, opened for commercial use in 1991. Thereafter, subsequent technological innovations emerged in 1994: online banking, the opening of an online pizza shop by Pizza Hut, Netscape’s SSL v2 encryption standard for secure data transfer and Intershop’s first online shopping system. Immediately after, Amazon.com and eBay.com launched their online shopping sites in 1995. Figure 2.1.1: Michael Aldrich, pioneer of Online shopping in the 1980s.
  • 29.
    ~ 29 ~ 2.2– ONLINE SHOPPING DEVELOPMENT Many companies have started using the Internet with the aim of cutting marketing costs, thereby reducing the prices of their products and services in order to stay ahead in highly competitive markets. Companies also use the Internet to convey, communicate and disseminate information, to sell the products, to take feedback and to conduct satisfaction surveys with customers. On the other hand, customers use the Internet not only to buy the products online, but also to compare prices, product features and after sale service facilities; that they will receive if they purchase the products from a particular store. The invention of the Internet has created a new patter of the traditional way the people shop. Customers are no longer tied to the opening hours or specific locations of the stores; it may become active virtually at any time and any place to purchase products and services. E-business has helped a lot in the globalisation of businesses throughout the world. Through e-business different types of businesses have gained an opportunity to increase their sales and can maintain a direct relationship with its customers without any other person or intermediary between them and the customers. Companies can easily market their products in the whole world and can create great market of their products.
  • 30.
    ~ 30 ~ 2.3– PROSPECTS OF ONLINE BUSINESS IN INDIA Indian buyers by tradition are conservative in nature relating to purchasing of products. They have a preference to touch and examine the products’ feature before they actually purchase them. The Indian customers are price sensitive and they thoroughly akin to bargaining and negotiating with the vendor to strike an economical deal. This gives them the utmost satisfaction of shopping. Increasing Internet penetration and availability of more payment options boosted the e-commerce industry in the recent years. Besides electronics, customer traction (grip) grew considerably in categories like fashion and jewellery, home and kitchen and lifestyle accessories like watches and perfumes. It is observed from the study that more personalised offers, loyalty programmes and better customer care is what most e-commerce companies would focus on to offer customers a richer, more relevant online experience. While players like eBay and Indiatimes shopping have been around for a while, the customers witnessed many more portals mushrooming by the year 2012. An important entry in the Indian market was that of one of the world's largest online retailers – Amazon.com. The website launched the Indian version as 'Junglee.com'. Factors like growing Internet penetration, increasing spending power, availability of multiple payment methods like credit/debit cards, cash on delivery, combined with faster adoption of smart phones and tablets are contributing to the growth of the sector. Mobile phones have also contributed a lot towards the growth of online shopping business in India. Mobile commerce would be huge as more and more people access internet through tablets and smart phones. Most companies are expecting at enhancing their business because of the mobile presence. In addition, acquisitions and consolidation activities are also picking up pace as dozens of online shopping portals set up shop. Among major deals, Snapdeal acquired Esportsbuy.Com, Flipkart acquired Letsbuy.Com, Madeinhealth was acquired by Healthkart, Yatra.Com acquired Travelguru from Travelocity Global, Fashionandyou acquired UrbanTouch and Myntra.Com bought SherSingh.Com. Despite the fact that most of these e- commerce companies are yet to start making money, growth prospects for these companies remain high and there seems no dearth of investors. The customers from the North-Eastern part of India is mounting the ladder and as per the study conducted by the portal Myntra.com it was revealed that this region holds the 11th
  • 31.
    ~ 31 ~ positionamongst the 15 top cities in India. The size of the online shopping industry in this region accounts for nearly 75 crore to 100 crore.
  • 32.
    ~ 32 ~ 2.4– ONLINE PURCHASING Initially before the invention of the Internet, shopping a product or getting a service was only through direct or face to face interaction between the consumers and the retailers. Now that the age of Internet has swooped in, the majority of consumers expect a customized marketing message with value. The various arguments where e-shopping is preferred than traditional shopping are as follows:  Reach: With the advent of technology the whole world has turned into a global village. The easy availability of the Internet has made it possible for the retailers to reach out to their consumers or vice versa to buy the products from any corner of the world and at any time.  Scope: Online shopping reaches their consumers in a wide range of ways and offering a wide range of products and services, including other things like information management, public relations, customer services and sales.  Interactivity: E-shopping facilitates conversations between the companies and consumers creating a two-way communication channel where companies can feed off the responses of their consumers, making them more dynamic and adaptive.  Immediacy: Online purchasing is able to provide an immediate impact. And with this, shopping has become easy and simple as possible where within a few short clicks the ordered product or products will be at the door step at any time.  Demographics and Targeting: Online users are considered as a group having greater buying power where the Internet creates the perfect environment for these consumers to purchase their products at the right place and at the right time. Lately, online purchasing is helping the retailers to reach their customers in a wide variety of different ways making it a global reach for the retailers as well as for the consumers. Another way in which e-shopping helps these organizations is to create products
  • 33.
    ~ 33 ~ thatmeet “customer specifications” in order to satisfy them. Thus, the combination of all these factors in e-marketing has offered a wide variety of different ways for businesses to reach consumers which in turn results into the satisfaction of the consumers in the long run. Online shopping is broader in scope, because it not only refers to shopping over the Internet, but also includes shopping done via e-mail and wireless media. One of the greatest benefits associated with online shopping is the availability of information where consumers can log into the Internet and learn about the products, as well as purchase them, at any time of the day. Moreover, online retailers can also save money because of a reduced need for a sales force. In today’s Internet age, building an online presence is imperative for all retailers to be competitive. Online shopping provides businesses with access to mass markets at an affordable price and allows the customers to undertake a personalized marketing approach. Overall, online shopping is helping in expanding a local market to both national and international marketplaces. Furthermore, limitations of online shopping also create problems for both retailers and consumers. If the online retailers are building over large or complicated web pages, Internet users may struggle to get their products. Moreover, shopping over the Internet does not allow their shoppers to touch, smell, taste or try on tangible goods before making an online purchase. Slow Internet connections can cause great difficulties while shopping online. But, e-shopping is becoming popular due to its creation, distribution, promotion, pricing and communication of products to their consumers across the entirety of the Internet and the wide variety of platforms that constitutes the Internet in a modern milieu.
  • 34.
    ~ 34 ~ 2.5– ONLINE RETAILING STORES IN INDIA Online shopping in India is gaining its momentum and there is healthy competition between the retailers which results in the benefit of the consumer. IndianPlaza was the first online retaining store to commence its business in India in the year 1999. With the flourish of the numbers of online shops, the most popular sites among the Indian customers are as follows:  Flipkart.com: This site offers a wide range of books, mobile phones and mobile accessories, laptops, computer accessories, cameras, movies, music, televisions, home and kitchen appliances, MP3 players, clothing and products from a host of other categories. After takeover of Letsbuy.com; Flipkart is the largest player of e-commerce of India.  Ebay.in: It is the Indian version of the popular online shopping portal eBay.com – world’s online marketplace. Ebay has a diverse and passionate community of individuals and small businesses. Ebay offers used and fresh items with a wide network of international shipping.  Tradus.in: Tradus offers the online shopping in India to buy fruits and vegetables, milk and dairy products, beverage, staples and grocery, cereals and biscuits, sweets and baking, etc. They provide free shipping although their refunding process takes more than expected time and they do not ship all over India.  Myntra.com: Myntra.com is the leading online retailer of lifestyle and fashion products. It is headquartered in Bangalore. Myntra offers T-shirts, shoes, watches and more at discounted price.  Homeshop18.com: This site offers a large range home appliances, kitchen wares, cameras, mobiles, laptops, gifts items, apparel, accessories, etc. HomeShop18 is a venture of
  • 35.
    ~ 35 ~ theNetwork18 Group which is India’s fastest growing Media and Entertainment Group. HomeShop18 has also launched India’s first 24 hours Home Shopping TV channel. The website has received the “Best Shopping Site” award from PC World Magazine in the year 2008.  Yebhi.com: Yebhi is India largest shopping destination for the consumers’ wardrobe. It was launched in the year 2009. A large variety of shoes, apparels, jewellery, bags and more are available.  Snapdeal.com: Snapdeal is one of the leading online marketplaces; headquartered in New Delhi, India. It offers everything from local daily deals on restaurants, spas and travel to online products deals.  Infibeam.com: Infibeam is an e-commerce company headquartered in Ahmadabad. This shopping platform offers to buy mobile phones, books, apparel, jewellery, cameras, and watches. It was reported that around 40 lakh visitors per month are Indians.  Amazon.in: This is the world leader in e-commerce market which has recently started operation in India. On this site the Indian customers can buy books, CDs and electronics at cheaper price with free shipping for a limited time.  Futurebazaar.com: Futurebazaar.com is owned and operated by Future Bazaar India Ltd. This site offers their customers a wide range with good prices. It is the sister concern of Big Bazaar, Pantaloon and Ezone.  Jabong.com: Jabong fashion and lifestyle store offers a great discount on all listed products. They offer wide range of products from apparel to home needs. The site started operations in January, 2012. It was co-founded by Arun Chandra Mohan, Praveen Sinha and Lakshmi Potluri after which Manu Jain and Mukul Bafana joined the organisation.
  • 36.
    ~ 36 ~ Inaddition to these there are many more sites operating in India such as olx.com, oyebaby.com, junglee.com, makemytrip.com, pepperfry.com, yepme.com, zovi.com, askmebazaar.com, etc. Thus, there is an ample scope of online shopping in India as people are more concerned about the products that they buy and can effortlessly buy their products while sitting at their homes through logging into their systems. Shopping through the online shopping portals is quiet convenient in the modern Indian society where time and money is equally precious.
  • 37.
    ~ 37 ~ 2.6– LOGOS OF SOME POPULAR ONLINE RETAIL STORES IN INDIA Figure 2.6.1 – Logos of some of the popular online retail stores in India
  • 38.
    ~ 38 ~ CHAPTER3 CONSUMERS’ BUYING BEHAVIOUR TOWARDS ONLINE SHOPPING 3.1 – MEANING OF CONSUMER BEHAVIOUR Consumer behaviour is the study of individuals, groups or organisations and processes they use to select, secure and dispose of products, services, experiences or ideas to satisfy needs and the impacts that these processes have on the consumers and the society. It blends elements from psychology, sociology, social anthropology, marketing and economics. It attempts to understand the decision-making process of the buyers, both individually and in groups such as how emotions affect buying behaviour. It studies the characteristics of individual consumers such as demographic and individual variables in an attempt to understand people’s wants. It also tries to assess influences on consumers from groups like family, friends, reference groups and society in general. Consumer buying behaviour is the sum total of a consumer’s attitudes, preferences, intentions and decisions regarding the consumer’s behaviour in the market place when purchasing a product or service. The study of consumer behaviour draws upon social science disciplines of anthropology, psychology, sociology and economics.
  • 39.
    ~ 39 ~ 3.2– ONLINE CONSUMER BEHAVIOUR Online shopping behaviour (also called online buying behaviour and Internet shopping / buying behaviour) refers to the process of purchasing products or services via the Internet. Again, online shopping attitude refers to consumers’ psychological state in terms of making purchases on the Internet. Internet is changing the way the consumers shop and buys goods and services and has rapidly evolved into a global phenomenon. Now, the phrase “online consumer behaviour” describes the process of online shopping from a consumer’s perspective. It is often described as the study of trends, including the influence of online advertising, consumer willingness to click on links, the prevalence of comparison shopping, among others. The decision-making process of an online consumer is often very different from that of a consumer in a physical store. Companies are increasingly studying online consumer behaviour in order to adapt their sales and marketing strategies to appeal to the Internet purchaser. Online sales have increased all over the world, with more and more shoppers looking to the Internet before they head out to malls or other stores. In order to remain competitive, many companies are electing to devote at least some of their marketing capital to the online space. Companies decide many of the finer points of online sales, including advertising strategies, page layout and ease of website searching by analyzing online consumer behaviour. The field of online consumer behaviour can be broad. Most of the time, theories in this field are posited by economists or market analysts who specialize in consumer analysis. Companies hire some consumer analysts on a contract basis to provide tailored advice. Others work for independent market analyst firms, for think tanks, or in academia. In many respects, the study of online consumer behaviour is the study of the intersection between online consumers and online businesses. Analysts look at how consumers respond to various aspects of an online business, and compare the factors that led to a consumer either making a purchase or leaving the website. The consumer psychology of making purchases online is usually a major part of an analyst’s considerations, and analysts often conduct market segmentation studies based on gender, age, and relative sophistication.
  • 40.
    ~ 40 ~ Onlineconsumer behaviour can also be forward-looking. Behaviour studies can tell businesses how consumers are responding to ads and site layouts, but they can also predict how consumers will respond to other future campaigns or web features. Market analysis in the online space often leads to innovation. Businesses develop new advertising campaigns, and come up with different ways to reach potential purchasers, based on behavioural statistics. Sometimes, the way corporations use behavioural data are straightforward, such as sponsoring links on certain sites or optimizing home pages to appear more readily in search engines. Increasingly, however, market responses are more tailored to the consumer individually. Social networking promotions, interactive homepages, and special offers for subscribers of e-mail or messaging updates are all examples of ways in which online consumer behaviour has influenced the modern retail world. Consumer’s lifestyle too plays an imperative role in online purchasing, because it has effects with positive attitudes towards technology, having ability of accepting multiple and new technologies, online skills, knowledge and online experiences which have a strong effect on consumer lifestyle. It is essential for a market manager to recognize and analyse the consumer behaviour and its factors which influence them to change. This understanding of consumer behaviour helps the online marketers to focus and make target to customer by segmentation and predict customer’ purchasing behaviour and generate more profit through online channels.
  • 41.
    ~ 41 ~ 3.3– KEY FACTORS INFLUENCING ONLINE CONSUMER BEHAVIOUR There are multiple numbers of factors that influence the consumer behaviour while purchasing products online. Some of those factors are highlighted as below: i. Product Perception: Product perception is a term that is used to identify the way that consumers think and ultimately respond to different types of goods and services, particularly certain brands of those products. Most companies will devote a great deal of time and resources to ensuring that both existing and potential customers have a positive perception of the goods and services they sell, since this perception will have a direct impact on whether or not consumers actually buy those products. There are a number of factors that can affect product perception, including issues such as overall quality, the effectiveness of the marketing and advertising effort, and the amount of brand confidence that is associated with the products. ii. Shopping Experience: The shopping experience also plays a noteworthy role in shaping consumers’ buying behaviour. The shopping experience can range from delightful to terrible, based on a variety of factors including how the customer is treated, convenience, the type of goods being purchased and mood. The shopping experience could be classified into two categories. The first one is the experience from the salesperson’s encounter, and such interpersonal factors include salesperson’s efforts, interpersonal engagement, problem resolution, interpersonal distance and sale personnel’s time commitment; the other is non-interpersonal factors which include unanticipated acquisition and value or vice versa. Shopping experience could be aptly said as the set of all services and policies related to the store-atmosphere and customers, including interpersonal interaction, sales staff's efforts and commitment and relevant policies provided to please or attract customers. The shopping experience in the cyber world is quite different from conventional stores. iii. Service Quality: Service quality is a comparison of expectations with performance. A business with high service quality will meet customer needs whilst remaining economically
  • 42.
    ~ 42 ~ competitive.Improved service quality may increase economic competitiveness. Quality customer service entails providing efficient, quick and friendly service, building strong relationships with customers, handling complaints quickly and responding to customers' issues on time. Quality customer service is the best way to keep customers coming back and also creating new customers, thus, ensuring long- term success. iv. Perceived Risk: Consumer's level of uncertainty regarding the outcome of a purchase decision, especially in case of high priced item such as a car, or a complex item like a computer is quite high. Consumers attempt to reduce their anxiety by collecting more information and by seeking the recommendations of a peer group or an entity (person or consumer advocacy group) considered an expert on the subject matter. Manufacturers and marketers try to reduce this risk with reassuring guarantees, by obtaining the backing or recognized groups or opinion leaders, or by hiring a well known and respected spokesperson.
  • 43.
    ~ 43 ~ 3.4– CUSTOMER SATISFACTION “Do what you do so well that they will want to see it again and bring their friends.” – Walt Disney Satisfaction is a person’s feelings of pleasure or disappointment resulting from comparing a product’s perceived performance in relation to his or her expectations (Kotler, 1999). The customers’ satisfaction can be met by knowing the expectations from them. It is the responsibility of the business to precisely identify what the customers expect from them. The customers’ expectations will be different depending on the region. The business should aim to exceed the customers’ expectations and delight them with surprise and thus, providing higher customer satisfaction. The level of the customers’ satisfaction, however, depends upon whether the expectations are met, not met or exceeded. The efficiency with which the customers’ problems are resolved also determines the satisfaction level depending on the customers’ negative or positive experiences. It is vital that the business conducts customer satisfaction surveys and get regular feedbacks which will help them to further improve their products or services. Johnson and Fornell (1991) stated that psychological treatments of satisfaction have taken the comparability of satisfaction across people and product categories more or less as a given. Instead, psychologists have focused on delineating the process underlying customer satisfaction and its antecedents. The authors suggested that there is a systematic change in the antecedents of satisfaction with the increase in the customer’s experience. This relationship is better illustrated in the following diagram:
  • 44.
    ~ 44 ~ a)Limited Experience b) Intermediate Experience Eationsnnnnnnnnnnnnnn Expectations ,,,,,,,,,,,,,,,,,,,nmnxzcnnmnm mPerceived Performance Nmcnsdjksjdksjdkjdjakdjka jkjn Satisfaction Nmnjhakskjdjksaj kjkjkjk kxm Expectations Nnnnnnnnnnnnnnnnnnnnnnn Perceived Performance Bbbbbbbbbbbbbbbbbbbbbb Satisfaction
  • 45.
    ~ 45 ~ c)Extreme Experience Figure 3.4.1 – Satisfaction and Customer Experience (Source: Johnson and Fornell, 1991) Cengiz (2010) asserted that in today’s competitive business environment the marketing managers are interested to fulfill only the expectations of the customers. They have failed to understand the concept of customer satisfaction beyond it. Customer satisfaction is all about the relationship between the customer, the product or services and the provider of the product or services. Except in a few rare instances, complete customer satisfaction is the key for securing customer loyalty and generating superior long-term financial performance. Kkkkkkkkkkkkkkkkkkkkkkkkkkk Expectation = Perceived Performance Bbbbbbbbbbbbbbbbbb Satisfaction
  • 46.
    ~ 46 ~ 3.5– THE FFF MODEL OF ONLINE CONSUMER BEHAVIOUR In 2012, two management professors Ujwala Dange and Vinay Kimar from Priyadarshini Engineering College and S. B. Patil Institute of Management respectively proposed a model for online customer behaviour. It is not the first time a model like this has been developed, but, this model has been found to be the most relevant to customers of today. The FFF model takes into consideration internal and external factors affecting consumer buying behaviour. It then proceeds to discuss various filtering elements customers will apply to make a selection of a store to purchase from and revise filtered buying behaviour based on their final selection. Graphically the model representing customer journey to purchase looks like this:
  • 47.
    ~ 47 ~ EXTERNAL FACTORS: Demographic, Socio-Economics, Technologyand Public Policy, Culture, Sub Culture, Reference Groups, and Marketing INTERNAL FACTORS: Attitudes, Learning, Perception, Motivation, SelfImage, and Semiotics BUYING MOTIVES Figure 3.5.1 – Model representing Customers’ Journey to Purchase FILTERING ELEMENTS SECURITY CONCERN PRIVACY CONCERN TRUST & TRUST – WORTHINESS FILTERED BUYING MOTIVES BUYING
  • 48.
    ~ 48 ~ Theexplanation of the FFF Model is given below: i. Factors: Starting from left, the first element Kimar and Dange identified are factors that motivate customers to buy products or services online. They divided them into two categories: external factors and internal factors.  The external factors are the ones beyond the control of the customers. They can be divided into seven sectors: demographics, socio-economics, technology and public policy, culture, sub- culture, reference groups, and marketing.  The Internal factors are personal traits or behaviours and include attitudes, learning, perception, motivation, self image, and semiotics. ii. Buying Motives: Based on aforementioned factors customers develop two distinct types of buying motives: functional motives and non-functional motives.  The functional motives relate to consumer needs and could include things like time, convenience of shopping online, price, the environment of shopping place (i.e. couch buying), selection of products etc.  The non-functional motives relate more to the culture or social values like the brand of the store or product for instance. iii. Filtering Elements: Kimar and Dange recognized security, privacy and trust as three hurdles to online purchases. Customers use these three factors to filter their buying choices and decide on the final selection of stores they are willing to buy from. In other words, if a store does not pass the customers’ security, privacy and trustworthiness criteria, then they won’t buy from that store; even if the available products are cheaper. Compared to traditional bricks-and-mortar shops, online shopping carries more risk during the purchase process. Customers recognise online as a high level risk
  • 49.
    ~ 49 ~ purchaseand have become aware of what might happen with their data online. They use that knowledge now to filter their purchase options by 3 factors:  Security Concern: It is an unfortunate characteristic of the Internet that information there could be easily lost or stolen. The payment details or personal information could easily be retrieved from a database; it is stored in by the shop or store. Customers are growing more aware of the dangers of stolen data from the web. And they filter their purchasing alternatives against security criteria.  Privacy Concern: Another type of risk associated with online shopping is having personal information handed over to or stolen by 3rd party companies to send unsolicited e-mails and spams to customers. Even though the results of privacy breaches may not be as severe as losing your financial data, it can still cause a great deal of frustration and diminish trust in stores. A lack of trust in a store’s privacy policies is a serious obstacle for many customers. Similarly, many customers look for reassurance that their data will be protected and not handed over to any 3rd party for further use in marketing.  Trust and Trustworthiness: Online trust is essential in building any relationship with customers. There seems to be, however, a diminishing trust in online merchants. This is especially true when it comes to smaller, niche stores. Customers focus on reputed retailers like ‘Amazon’ and other giants, shops with big brands behind them and do not apply the same level of trust to a smaller online shop. So, if a person runs a store selling bike storage for instance, the person should work hard to build a high level trust among his customers to be picked up for the order.
  • 50.
    ~ 50 ~ iv.Filtered Buying Behaviour: The second last element of the model covers what authors call the filtered buying behaviours, a set of expectations and motives revised by the filters discussed above. v. Buying: This is the final stage of the FFF Model. Buying means to acquire the possession of, or the right to, by paying or promising to pay an equivalent, especially in money. After considering all the above mentioned external factors and internal factors and also the filtering elements the consumer decides to buy.
  • 51.
    ~ 51 ~ 3.6– GET THE BEST DEALS The following are some of the ways which would help the consumers to avail the best offers and discounts while shopping from the online retail stores: i. Use Coupon or Promotional Codes: Apart from the convenience to shop online, one of the biggest reasons why people prefer shopping on the Internet is that it gives them the opportunity to avail discounts all through the year, even when it is not sale season! What’s more, coupon codes help the consumers to save more money.  How to get the code: Enter the merchant’s website with the word ‘coupon’ or ‘promotional code’, to get a discount on products or on shopping costs or both. Since the discounts are often on select products, the consumers need to make sure the ones they have chosen fall under the ‘discount’ category then apply the right code. ii. Ditch Shopping Cart: If there is no rush to get the shopping delivery immediately, once the shopping is over and all the products are being placed in the cart, save the cart and leave it for a day or two (do not checkout and pay). The online portal will send an added discount coupon to try to convince the consumer or user to buy the cart! iii. Compare Products to Get the Best Deals: If the consumer wants to buy a phone or any other electronic gadget, then he or she should go for price comparison websites that allow them to compare prices available on different websites. This will help to avail the best discount offers. iv. Scout Social Networking Sites: Many shopping websites and portals give away special discount coupons or announce their sales first on networking sites like Facebook and Twitter. This will give the consumers a head start.
  • 52.
    ~ 52 ~ v.Browse through Customer Reviews: Most websites have a section under their products for feedback given by other customers or users. At times, a product may not be as it is displayed. The reviews help consumers to make informed decisions. It is always good to know whether the product that is going to be bought is money’s worth or not because with online shopping, people tend to buy things on a whim.
  • 53.
    ~ 53 ~ CHAPTER4 DATA ANALYSIS AND INTERPRETATIONS Analysis of data means computation of certain indices or measures along with searching of patterns for relationship that exist among the data group. Interpretation of data refers to the task of drawing inferences from the collected facts after an analytical and/or experimental study. Data analysis and interpretation is one of the most interesting and challenging tasks of the research study. It facilitates in finding out the outcome from the data or information those have been collected from the field survey. The significant parameters of the study have been analysed as under:
  • 54.
    ~ 54 ~ Table4.1 – Age of the Respondents Age Number of Respondents Percentage of Respondents 15 – 20 Years 48 48% 21 – 25 Years 45 45% 26 – 30 Years 7 7% Total 100 100% Source: Field Survey, September, 2014 INTERPRETATION: Although, people of all age groups opt for online shopping, the above table and the line diagram clearly show that the majority (48%) of the respondents were from the age group of ‘15–20 years’. Secondly, 45% of the respondents were from the age group of ‘21–25 years’. Lastly, only 7% respondents were from the age group of ‘26–30 years’. 15 - 20 years 21 - 25 years 26 - 30 years % of Respondents 48% 45% 7% 0% 10% 20% 30% 40% 50% 60% Age of Respondents Figure 4.1 – Age of the Respondents
  • 55.
    ~ 55 ~ Table4.2 – Gender of the Respondents Gender Number of Respondents Percentage of Respondents Male 60 60% Female 40 40% Total 100 100% Source: Field Survey, September, 2014 Figure 4.2 – Gender of the Respondents INTERPRETATION: From the above table and figure, it is to be noted that the ‘males’ are more inclined towards online shopping as compared to the ‘females’ because from the field survey it has been found that the percentage of male respondents is 60%. On the other hand, 40% of the responses were from the female respondent units. 60% 40% Gender of the Respondents Male Female
  • 56.
    ~ 56 ~ Table4.3 – Frequency of Buying Online by the Respondents Frequency Number of Respondents Percentage of Respondents More than once a week 0 0% Once in every 2 weeks 6 6% Once in a month 66 66% Once in a year 28 28% Total 100 100% Source: Field Survey, September, 2014 Figure 4.3 – Frequency of Buying Online by the Respondents 0% 6% 66% 28% Frequency of Buying Online More than once a week Once in every 2 weeks Once in a month Once in a year
  • 57.
    ~ 57 ~ INTERPRETATION: Thefigure 4.3 clearly reveals that 66% of the respondent units go for online shopping ‘once in a month’, 28% of the respondents prefer online shopping ‘once in a year’ while only 6% of the respondent units opt for online shopping ‘once in every 2 weeks’. And not a single respondent was found to shop online ‘more than once a week’.
  • 58.
    ~ 58 ~ Table4.4 – Preferred Websites for Online Shopping by the Respondents Websites Number of Respondents Percentage of Respondents Flipkart 61 61% Snapdeal 12 12% Myntra 16 16% Others 11 11% Total 100 100% Source: Field Survey, September, 2014 Figure 4.4 – Preferred Websites for Online Shopping by the Respondents 0 10 20 30 40 50 60 70 Flipkart Snapdeal Myntra Others 61% 12% 16% 11% Percentage of Respondents Preferred Websites
  • 59.
    ~ 59 ~ INTERPRETATION: Itis to be noted from the figure 4.4 that with the growing popularity ‘Flipkart’ attracts the attention of 61% respondent units, ‘Myntra’ comes at the second place i.e., 16%, ‘Snapdeal’ captured the attention of 12% respondents and the respondents also buy the products from some other online retail stores which consists of ‘Jabong (7%), Yepme (2%), Zovi (1%) and Shopping.indiatimes (1%)’.
  • 60.
    ~ 60 ~ Table4.5 – Kinds of Products Purchased from Online Stores by the Respondents Products Number of Respondents Percentage of Respondents Electronics 25 25% Books 27 27% Apparels 42 42% Others 6 6% Total 100 100% Source: Field Survey, September, 2014 Figure 4.5 – Kinds of Products Purchased from Online Stores by the Respondents INTERPRETATION: The above table and figure depict that the majority (42%) respondents prefer to purchase ‘apparels’ from the online retail stores because the apparels which are available at attractive discounts online, have to be bought at MRP (fixed price) from the physical stores. 25% 27% 42% 6% Kinds of Products Purchased Electronics Books Apparels Others
  • 61.
    ~ 61 ~ Then‘books’ at an economical price captured the responses of 27% respondents, 25% of the respondent units contributed towards ‘electronic’ items and the remaining 6% of the people conferred their responses towards other products like ‘kitchenware (1%), shoes (1%), toys (1%), sports accessories (1%), jewellery (1%) and accessories (1%)’. Respondents opined that the price at which these products were available online is much more economical in comparison to the products available in the physical stores.
  • 62.
    ~ 62 ~ Table4.5.1 – Kinds of Products Purchased from Online Stores by the Respondents (Age Wise breakup) Products Age of the Respondents 15 – 20 Years Percen- tage (%) 21 – 25 Years Percen- tage (%) 26 – 30 Years Percen- tage (%) Electronics 15 15% 10 10% 0 0% Books 18 18% 9 9% 2 2% Apparels 9 9% 24 24% 5 5% Others 6 6% 2 2% 0 0% Total 100 Source: Field Survey, September, 2014
  • 63.
    ~ 63 ~ Figure4.5.1 – Kinds of Products Purchased from Online Stores by the Respondents (Age Wise breakup) INTERPRETATION: The above figure clearly reveals that 18% of the respondents from the age group of 15–20 years mainly buy ‘books’ and 15% respondents were found purchasing ‘electronic’ items among the teenagers as compared to the respondents from any other age group. Again, 24% of the people from the age group of 21–25 years were found to buy ‘apparels’ more as compared to the teenagers. 15% 18% 9% 6% 10% 9% 24% 2% 0% 2% 5% 0% 0 5 10 15 20 25 30 Electronics Books Apparels Others 15 - 20 Years 21 - 25 Years 26 - 30 Years Age Wise breakup of Products purchased
  • 64.
    ~ 64 ~ Table4.5.2 – Kinds of Products Purchased from Online Stores by the Respondents (Gender Wise breakup) Products Gender of the Respondents Male Percentage (%) Female Percentage (%) Electronics 18 18% 7 7% Books 17 17% 13 13% Apparels 20 20% 17 17% Others 4 4% 4 4% Total 100 Source: Field Survey, September, 2014
  • 65.
    ~ 65 ~ Figure4.5.2 – Kinds of Products Purchased from Online Stores by the Respondents (Gender Wise breakup) INTERPRETATION: It can be asserted from the above figure that the responses from the male respondents were higher in almost all the kinds of products that the people purchase from the online retailing stores. The female respondents were found to buy the slightest amount of ‘electronic’ items i.e., only 7%. 18% 17% 20% 4% 7% 13% 17% 4% 0 5 10 15 20 25 Electronics Books Apparels Others Male Female Gender Wise breakup of Products purchased
  • 66.
    ~ 66 ~ Table4.6 – Reasons for Purchasing from Online Stores by the Respondents Reasons Number and Percentage of the Respondents Total Stro- ngly Agree % Agree % Neut- ral % Dis- agree % Stro- ngly Disa- gree % Saves Time 40 40% 38 38% 17 17% 4 4% 1 1% 100 Saves Money 16 16% 49 49% 34 34% 1 1% 0 0% More Relaxing Shopping 25 25% 45 45% 29 29% 1 1% 0 0% More Efficient 17 17% 49 49% 31 31% 2 2% 1 1% One Stop Shop 26 26% 56 56% 17 17% 1 1% 0 0% Source: Field Survey, September, 2014
  • 67.
    ~ 67 ~ Figure4.6 – Reasons for Purchasing from Online Stores by the respondents INTERPRETATION: From the above analysis the interpretation can be drawn as follows: Firstly, as high as 40% of the respondents strongly agreed that online shopping ‘saves time’. 17% of the respondents have neutral view points towards it. Only 1% of the people strongly disagreed to the factor that online shopping saves time. So, it could be said that they would by a hair’s breadth opt for e-shopping over traditional way of shopping. Secondly, majority i.e., 49% of the people agreed that online shopping helps in ‘saving money’. They are of the opinion that the products that have to be bought from the physical stores at fixed price (MRPs); the same product could be bought from the online Reasons for purchasing Online 40% 16% 25% 17% 26% 38% 49% 45% 49% 56% 17% 34% 29% 31% 17% 4% 1% 1% 2% 1% 1% 0% 0% 1% 0% 0 10 20 30 40 50 60 Saves Times Saves Money More Relaxing Shopping More Efficient One Stop Shop Strongly Agree Agree Neutral Disagree Strongly Disagree Reasons for preferring Online Shopping
  • 68.
    ~ 68 ~ retailstores at a very less price or discounted price. Barely 1% of the respondent units did not agree that online shopping could save money. Thirdly, 45% of the people agreed with the parameter that online shopping is a ‘more relaxing shopping’. They stated that online retailers facilitate more relaxing hours of shopping. They can also buy products from any place. Ironically, only 1% of the respondent units disagreed and is of the view that online shopping is not a relaxing way of shopping. Fourthly, 49% of the respondents agreed that online shopping is a ‘more efficient’ way to shop as compared to the physical (bricks-and-mortar) stores. They stated that there is no agonizing factor related to e-shopping such as parking of vehicles, hopping from store to store in search of items, standing in the queue for long hours to check-out at the cash counter and so on. Only 1% strongly disagreed with the efficiency factor linked with online shopping. Fifthly, 56% of the respondents agreed that online retail stores could be regarded as ‘one stop shop’. This is so because online stores cater to all the needs (products) of the consumers. 17% of the respondents hold neutral view point towards this factor. No more than 1% of the respondents disagreed with the one stop shop factor of online retailers.
  • 69.
    ~ 69 ~ Table4.7 – Important Criteria for preferring Online Shopping by the Respondents Criteria Number and Percentage of Respondents Total Most Impo- rtant (1) % Impo- rtant (2) % Aver- age (3) % Below Aver- age (4) % Least Impo- rtant (5) % Delivery 41 41% 27 27% 15 15% 11 11% 6 6% 100 Payment Security 43 43% 23 23% 14 14% 13 13% 7 7% Price 30 30% 34 34% 20 20% 13 13% 3 3% Quality 33 33% 24 24% 26 26% 7 7% 10 10% Exchan- ge Facility 12 12% 23 23% 22 22% 11 11% 32 32% Source: Field Survey, September, 2014
  • 70.
    ~ 70 ~ Figure4.7 – Important Criteria for preferring Online Shopping by the Respondents INTERPRETATION: As depicted in the above figure, firstly, it is the ‘delivery’ criterion associated with online shopping. It can be asserted that as high as 41% of the respondents are of the opinion that delivery is one of the most important criteria in online shopping. It can be said that they want their purchased products to be quickly delivered to them. 6% of the people believed delivery as the least important criterion. They do not have any exceptional view point regarding nippy (quick) delivery of the products to them. Secondly, the ‘payment security’ criterion also has a fundamental role to play in e- shopping. Here, 43% of the respondent units have strong responses for payment security 41% 43% 30% 33% 12% 27% 23% 34% 24% 23% 15% 14% 20% 26% 22% 11% 13% 13% 7% 11% 6% 7% 3% 10% 32% 0 5 10 15 20 25 30 35 40 45 50 Delivery Payment Security Price Quality Exchange Facility Most Important (1) Important (2) Average (3) Below Average (4) Least Important (5) Criteria for preferring Online Shopping
  • 71.
    ~ 71 ~ criterionassociated with online shopping. They considered security at the time of payment, as one of the most important factors that would persuade the consumers to decide on a particular e-tailer over the others. 7% of the respondents deemed payment security as least important criterion in e-shopping. The third criterion related to online shopping is the ‘price’. It drew the reaction of 34% respondents. They stated that the online retailers should competitively price the products of their portals. This would give them an unbeaten edge in the competitive market scenario. To the contrary, 3% people presupposed pricing to be least important criterion. Fourthly, the ‘quality’ criterion is linked with online shopping. Here, as high as 33% of the respondent units were of the opinion that it is one of the most important aspects of e- shopping. The e-tailers should emphasis upon the quality of the products that their portals display. Better quality products and services would assist them to magnetize more potential consumers and eventually could retain them. 10% of the respondents assumed quality of the products and services to be least important in e-shopping. Fifthly, it is the exchange facility that is prominent in online shopping. It is an irony that only 12% respondent units assumed exchange facility to be the most important aspect in e-shopping. They stated that the e-tailers should provide the facility to the consumers to exchange the products, in case the delivered products are defective. On the other hand, maximum numbers of the respondents (32%) are of the opinion that exchange facility criterion is the least important.
  • 72.
    ~ 72 ~ Table4.8 – Comparison of Prices between Websites Prior to making Purchase Decision by the Respondents Responses Number of Respondents Percentage of Respondents Yes 81 81% No 19 19% Total 100 100% Source: Field Survey, September, 2014 Figure 4.8 – Comparison of Prices between Websites Prior to making Purchase Decision by the Respondents INTERPRETATION: The above table and figure represent that 81% of the respondent units compare the prices of various products before making their final purchase decision from any online store. They do so to see if they can avail the best offers provided by various online portals. 81% 19% Comparison of Prices Yes No
  • 73.
    ~ 73 ~ Remaining19% of the respondents express that they do not compare the prices among various portals.
  • 74.
    ~ 74 ~ Table4.9 – Reading of the Policies in Online Shopping Prior to making Purchases by the Respondents Responses Number of Respondents Percentage of Respondents Yes 69 69% No 31 31% Total 100 100% Sources: Field Survey, September, 2014 Figure 4.9 – Reading of the Policies in Online Shopping Prior to making Purchases by the Respondents 69% 31% Reading of Policies Yes No
  • 75.
    ~ 75 ~ INTERPRETATION: Itis to be noted from the above figure that 69% of the respondents read the policies related to online shopping mentioned in the portals. And the remaining 31% people are of the opinion that they never read the policies mentioned in the portals before purchasing any product from e-tailers. When interrogated they stated that they would always make their purchases only from those online shopping portals that have a reputation in the society and quite strongly assumed that these portals would not hoax their business or trading policies.
  • 76.
    ~ 76 ~ Table4.10 – Feeling of Security in Online Shopping among the Respondents Responses Number of Respondents Percentage of Respondents Yes 91 91% No 9 9% Total 100 100% Source: Field Survey, September, 2014 Figure 4.10 – Feeling of Security in Online Shopping among the Respondents INTERPRETATION: Trust and security is one of the chief factors that hinder people from purchasing online. This analysis will investigate overall respondents’ attitude towards ‘feeling of security’ when shopping online. From the above table and figure, it can be depicted that 91% of the respondent units ‘feel secured’ when they plump for online shopping. It is an irony that 91% 9% Feeling of Security Yes No
  • 77.
    ~ 77 ~ theremaining 9% of the people expressed that they do not feel secured in online shopping even though they opt for buying from e-tailers.
  • 78.
    ~ 78 ~ Table4.11 – Mode of making Payment in Online Shopping by the Respondents Modes of Payment Number of Respondents Percentage of Respondents Cash on Delivery (COD) 88 88% Debit / Credit Card 11 11% Bank Transfer 1 1% Personal Cheque 0 0% Total 100 100% Source: Field Survey, September, 2014 Figure 4.11 – Mode of making Payment in Online Shopping by the Respondents 0 10 20 30 40 50 60 70 80 90 Cash on Delivery (COD) Debit / Credit Card Bank Transfer Personal Cheque 88% 11% 1% 0% Percentage of Respondents Mode of Payment
  • 79.
    ~ 79 ~ INTERPRETATION: Fromthe figure 4.11, it can be interpreted that ‘cash on delivery (COD)’ mode of payment draws majority (88%) of the responses of the consumers in online shopping. Then it is followed by ‘card’ system i.e., both Debit and Credit card which attracts the attention of 11% of the respondents. They expressed that using card while making payment is convenient because of the reason they do not have to keep any cash in hand to make the payment at the time of actual delivery of the products. It is an irony that only 1% of the entire lot of the respondents opt for ‘bank transfer’ mode to make payment in online shopping.
  • 80.
    ~ 80 ~ Table4.12 – Constraints faced by the Respondents in Online Shopping Constraints Number of Respondents Percentage of Respondents Fear of faulty products 35 35% Disclosure of personal information 16 16% Lack of online security for using debit/credit cards 6 6% Tangibility factor: cannot touch, feel the product before purchasing 24 24% High shipping cost 6 6% Lack of bargaining power 13 13% Total 100 100% Source: Field Survey, September, 2014
  • 81.
    ~ 81 ~ Figure4.12 – Constraints faced by the Respondents in Online Shopping INTERPRETATION: The above figure clearly portrays that majority i.e., 35% of the responses were for the ‘fear of faulty products’ as the respondents are often in a dilemma after placing the order whether the products will be the same as shown in the retailers’ websites or in their television channels. Again, 24% of the respondents asserted that ‘tangibility factor’ acts as a hindrance in online shopping as the consumers are unable to touch and feel the products at the time of purchasing. 35% 16%6% 24% 6% 13% Constraints Fear of Faulty Products Disclosure of Personal Information Lack of Online Security for using Debit/Credit cards Tangibility factor: cannot touch, feel the product before purchasing High Shipping Cost Lack of Bargaining Power
  • 82.
    ~ 82 ~ CHAPTER5 FINDINGS, SUGGESTIONS AND CONCLUSION 5.1 – FINDINGS OF THE STDUY From the above analysis, the following findings can be highlighted: i. In the course of the study, it was observed that 48% of the people from the age group of 15– 20 years are more inclined towards online shopping. This shows that the teenagers are passionately more interested in buying products from e-tailers and the people from the age group of 21–25 years accounts for 45% who opt for online shopping. However, only 7% were from the age group of 26–30 years who choose to buy from e-stores. ii. Majority (66%) of the respondents were found to use online shopping portals ‘once in a month’ for buying products. Again, 28% and 6% of the respondents were of the opinion that they buy ‘once in a year’ and ‘once in every 2 weeks’ respectively. iii. It was observed that ‘Flipkart’ has gained more popularity in Indian online shopping marketplace because as high as 61% of the respondents choose it as the most preferred online shopping portal. Whilst, 16% and 12% respondent units prefer ‘Myntra’ and ‘Snapdeal’ to shop online respectively. Remaining 11% respondents use other e-tailers like ‘Jabong, Yepme, Zovi and Shopping.indiatimes’ to shop online. iv. Interestingly, as high as 42% of the respondent units preferred shopping for ‘apparels’ from online stores while ‘books’ at economical prices captured the preference of 27% respondents. Availability of ‘electronic’ gadgets or items at reasonable costs also drew responses of 25% people. Although, other products have scored the lowest responses, yet, the respondents believe that the demand of these products are slowly on a rise and in the near future will expand its market. v. The people from the age group of 15–20 years were mainly found to purchase ‘books’ that contribute 18%. Whereas, the youngsters i.e., the people from 21–25 years were found to buy more ‘apparels’ in comparison to the people from any other age group.
  • 83.
    ~ 83 ~ vi.Interestingly the reactions from the ‘male’ respondents were found to be higher as compared to the ‘female’ respondents when it comes to the purchase of all kinds of products from the online retail stores. vii. In the course of the study, it was observed that 40% respondents strongly agree that shopping of products from e-tailers saves a lot of time. This is so, in the sense that the buyers do find almost all types of assortments or products from a single online store and eventually, they do not have to spend time moving from one store to another like what is generally seen in case of traditional shopping i.e., shopping from physical stores. viii. 49% respondents are of the opinion that online shopping saves money. They stated that the products are available at much cheaper prices as compared to the physical (bricks-and-mortar) stores. However, 1% respondent disagreed i.e., there is no much difference in prices or discounts of the products available in online shopping. So, they are by a hair’s breadth influenced by such factor to opt for e-shopping. ix. Majority i.e., 45% respondents stated that online shopping is more relaxing way of shopping. They opined that they could shop from the comfort of their home, office or any other place and the products purchased are being delivered to the address given by the buyer. This influences their buying behaviour. Responses from 29% respondents show neutral view point towards the comforting aspect of online shopping. They are neither persuaded nor dissuaded to buy from an online shopping store. x. 49% of the people agreed that online shopping is more efficient way of shopping. When interrogated with them it was also revealed that they do have accessibility of internet either at home or in their mobile phones. People had different payment mode to choose from as per their convenience and also the customers not having the debit/credit cards can easily purchase online. Moreover, availability of varied brands which are not easily available in Guwahati is the prime reason why people now-a- days opt for shopping online.
  • 84.
    ~ 84 ~ xi.It was observed during the study that majority (56%) respondents agree with the one stop shop factor of e-shopping. This factor persuades them to choose e-shopping because the online stores more or less cater to all the needs (products) of the consumers. Ironically, 17% have neutral opinion towards this aspect of online shopping. 1% respondent disagrees with this factor and it does not play any role in influencing their buying behaviour. xii. Interestingly, 41% of the respondents believed that delivery is one of the most important criteria associated with online shopping. When interrogated they said that they want their purchased products to be delivered to them quickly. Whereas, only 6% respondents believed it to be least important. xiii. 43% of the respondents strongly believed that payment security is an important factor of e-shopping. xiv. It was observed during the study that 30% of the people ranked price as an important criterion of e-shopping. According to them prices of the products should be fixed competitively by the e-tailers. xv. Quality of the products displayed on the retailers’ websites can also be regarded as a fundamental criterion which influences the consumers’ buying behaviour. Majority (33%) of the respondents were found to emphasis more on it. They said that better quality products would assist the online shopping portals to create new customers as well as retain the existing ones. xvi. Only 12% respondents assumed exchange facility to be a prominent criterion in online shopping. They stated that the e-tailers should provide the facility to the consumers to exchange the products, in case the delivered products are defective. However, 32% respondents believed it to be the least important criterion of online shopping. xvii. It was observed that as high as 81% of the respondent units compare the prices of the products available in different portals before making their final purchase decision. While, the remaining 19% do not compare the prices of the products.
  • 85.
    ~ 85 ~ xviii.69% of the respondents stated that they read the policies cited in the portals related to delivery of the products, payment security, and exchange facility and so on. xix. 91% of the people feel secured while shopping online. A very few (9%) of the people said that they feel unsecured, yet they opt for online shopping. xx. In the course of the study it was observed that 88% of the respondents make the payment for the products they bought by using cash on delivery mode. They stated that they feel secured and reliable to make the payment for the products they bought only when their items have been delivered to their doorway. Only 11% of the people make use of the card (Debit or Credit) system to make the payment. According to them using of card system is convenient because they are able to make the payment for the products right away, at the time of ordering for it. xxi. As high as 35% of the responses were for the ‘Fear of Faulty Products’ as the respondents are often in a dilemma after placing the order whether the products will be the same as shown in the retailers’ portal or in their television channels. Some respondents asserted that the colour, material texture is usually not the same as disclosed. At times the delivered apparel even though of the same brand is not the identical design as shown and when complained it is often settled on the ground that the ordered material was out of stock. 16% respondents found that disclosure of personal information in some of the retail website acted as a hindrance as the customers are apprehensive in providing sensitive information for the fear of becoming a victim of cyber crime. GENERAL FINDINGS i. During the course of the study, it was observed that people were reluctant to buy products from ‘Snapdeal.com’ because they stated that most of the times they have encountered the delivery of defective products from the portal. For instance, in case of dress materials and shoes the sizes were not accurate as wanted by the customers and also the actual colour of the items differs from the one displayed on the website. ii. Respondents were also found criticising some of the online retailers on the ground that cash on delivery system of payment is not available in some of the places of the country.
  • 86.
    ~ 86 ~ iii.People also alleged that some online retailers provide cash on delivery service only on the total purchase up to or beyond a specific amount; that is the customers cannot avail the cash on delivery service if their shopping cart’s grand total does not cross the specified amount of that portal. For instance, Yepme.com raised the upper limit of the total amount of shopping from Rs. 500 to Rs. 2,000 to enjoy the cash on delivery facility by the consumers.
  • 87.
    ~ 87 ~ 5.2– SUGGESTIONS Online purchasing is a new and innovative way of exploring various products of diverse brands and purchasing it by sitting at home, just at the click of the computer mouse. To improve the shopping experiences of the consumers from the online retail stores the following steps may prove to be very helpful in this direction: i. Now-a-days people spend majority of their time on mobile devices. So, to keep up with those customers; retailers should provide their customers with an easy and enjoyable mobile shopping experience. ii. Online chat assistance is quite commonly available in most of the online shopping portals today. Yet, the online retailers can help the consumers by taking one step further by introducing ‘online sales assistance via video’. This might initiate ‘live bargain’ facility to the customers with the sales assistant. iii. Customized shopping experiences should be introduced by the e-tailers. Customized products help companies improve customer loyalty. iv. Cash on delivery facility should be provided to the consumers by the online retailers irrespective of the total amount of products bought by them i.e., there should not be any upper limit on the condition that when the shopping cart’s grand total would be more than a specific amount in that case only the retailers would provide the facility of cash on delivery to the consumers. v. The online shopping portals should focus on providing hassle free return techniques so that the consumers feel comfortable and secured about their purchases. vi. Emphasis should be given on reducing the delivery time of the products to the buyers. vii. There may be a lot of trepidation regarding buying and trusting the online companies but the customers can enjoy purchasing from the Internet if they adhere to the principle of caveat emptor. viii. Sometimes customers feel insecure about giving their PIN or password of Debit card or Credit card and Internet Banking ID. It is the responsibility of the online shopping portals to build the trust of the customers.
  • 88.
    ~ 88 ~ ix.Avoid shopping at a cyber cafe or in public places as there is a risk of letting people see the personal details. If someone does, it should be ensured that the PC or website does not auto save the card’s information. x. The copy of the order detail should be printed or saved until the products are received by the buyer. Usually, an e-mail is received with a confirmation of the purchase; this page should include a purchase receipt and a confirmation number. xi. A buyer should always be careful about fraudulent sites. Always ensure a secure checkout. Before purchasing an item, consumers should look for ‘HTTPS’ at the beginning of the web address on the transaction page – it indicates a secured connection. Addresses that begin with HTTP, without the ‘S’ are not secured and can result in payment details being stolen or misused.
  • 89.
    ~ 89 ~ 5.3– CONCLUSION Online shopping has become a significant part of our life as a result of the growing Internet services and our busy schedule. This adds up to the faster, easier, safer and less costly shopping. Online shopping has a great advantage for us as it is time saving and also a wide range of products can be selected with the best offer. When a consumer makes purchases online; he or she is affected by many factors such as price, confidence, security, convenience, time, after sales services and discount deals. The price factor exists because the prices are often lower through online shopping as compared with physical purchases in the market. To reduce shopping cart abandonment by customers, retailers should display the shipping cost, how much more should be purchased to get free shipping of the items and give consumers the option of shipping time frames. Customers are willing to wait for their packages, but need to know what is happening – they want estimated delivery time to be clearly stated and want e-mail or text alerts about their delivery. The customers ought to purchase only from reputed online merchants who have cut out privacy and security policies so as to build the customer confidence. The customers must preferably follow all the precautions religiously so that they do not become the victim of any fraudulent activity. With more lucrative deals, loyalty plans and newer products hitting the online shelf, the customers can shop to their heart's content in the years to come. The forthcoming years surely promises to make customers the king for electronic commerce companies.
  • 90.
    ~ 90 ~ REFERENCES Akan, P. (1995): “Dimensions of Service Quality: A Study in Istanbul.” Managing Service Quality. 5(6): pp. 39-43.  Andrade, E. (2000): “Identifying Discriminating Variables of Online and Offline Buyers: A Perceived-Risk Approach”,. Proceedings of the 6th Americas Conference on Information Systems.  Atkinson, A. (1988): “Answering the eternal question: What does the Customer Want?” The Cornell Hotel and Restaurant Administration Quarterly, 29(2): pp.12-14.  Bellman, S., Lohse, G., and Johnson, E. (1999): “Predictiors of Online Buying Behaviour”,. Communications of the ACM (42:12).  Bhalla, V. K. and Ramu, S. S. (2006): “Global e-business,” International Business Environment and Management, Anmol Publications Private Limited, New Delhi, Tenth Revised Edition, pp. 611-614.  Cardozo, R. (1965): “An experimental Study of Customer Effort, Expectation, and Satisfaction”, Journal of Marketing Research, Vol. 2(8), 244-249.  Dawes, R., D. Singer & Lemons, P. (1972): “An experimental Analysis of the Contrast Effect and its Implications for Intergroup Communication and Indirect Assessment of Attitude.” Journal of Personality and Social Psychology, Vol. 21(3), 281-295.  Garg and Kothari. (2014): “Research Methodology: Methods and Techniques”, New Age International (P) Limited, Publishers, (Third Edition).  http://www.eshoppingindia.com/info/history-online-shopping.html (Retrieved on 7th September, 2014).  http://ezinearticles.com/?Online-Consumer-Behavior&id=1947357 (Retrieved on 7th September, 2014).  http://www.wisegeek.com/what-is-online-consumer-behavior.htm (Retrieved on 8th September, 2014).
  • 91.
    ~ 91 ~ http://smallbusiness.chron.com/consumer-perception-theory-40176.html (Retrieved on 9th September, 2014).  http://en.wikipedia.org/wiki/Online_shopping (Retrieved on 10th September, 2014).  http://ecommerceinsiders.com/key-factors-influencing-online-consumer-behaviour- backed-research-1981/ (Retrieved on 11th September, 2014).  http://www.articlesbase.com/internet-marketing-articles/factors-influencing- consumers-towards-online-shopping-5111512.html (Retrieved on 15th September, 2014).  http://www.altius.ac.in/pdf/31.pdf (Retrieved on 18th September, 2014).  http://www.wisegeek.com/what-factors-affect-product-perception.htm (Retrieved on 22th September, 2014).  http://en.wikipedia.org/wiki/Consumer_behaviour (Retrieved on 28th September, 2014).  Kotler, Philip. (1999): Marketing Management, Prentice – Hall Private Limited, New Delhi, Tenth Millennium Edition, pp. 35-36