Embed presentation
Downloaded 19 times






























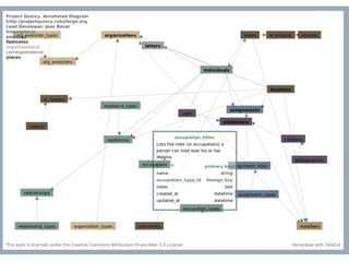
Digital humanities is an interdisciplinary field that uses electronic and computational methods to study cultural artifacts. It has a history of individuals and groups collaborating on projects through labs, centers, and other models. Libraries are important resources that can support digital humanities work through collaboration.




























