1
Student Enrollment System
May, 2015
BY
GROUP 2
SARAVANAN.D -688041
GAYATHRI.Y -688011
VIPUL DABHI -688184
ANKIT SHARAF -688191
NEHA SHARMA -688419
2
TABLE OF CONTENTS
1. Overview ......................................................................................................................................... 3
2. Detailed Design ............................................................................................................................... 4
2.1 Database design........................................................................................................................ 5
2.2 Unit test planning ..................................................................................................................... 6
2.3 External interfaces design ........................................................................................................ 6
2.4 Screen field validations, defaults and attribute tables.............................................................. 6
2.5 Error messages ......................................................................................................................... 7
2.6 Report layout/ Screen layout.................................................................................................... 7
3. USER INTERFACE DESIGN......................................................................................................... 8
3.1 Page ........................................................................................ Error! Bookmark not defined.
3.1.1 Screen shot ........................................................................................................................ 8
3.1.2 Screen details .................................................................................................................. 12
3.1.3 UI Event Listing.............................................................................................................. 13
3.1.4 Event Realization ............................................................................................................ 14
3.1.4.1 Update...................................................................................................................... 15
3.1.4.1 Prompt Table............................................................................................................ 15
4. SEQUENCE DIAGRAM .............................................................................................................. 16
3
1. OVERVIEW
This project is about student enrolment system. Each student has to register and then
they can enrol for the various courses under different branch. Each student is provided with
unique roll number and enrolment number which is auto-generated. Each Branch contains
different courses under it. We can add the details, update the details and view the overall
report of branch, course and student.
PeopleSoft Application Designer is an interactive tool to work with the numerous
definitions of a business application in a single work area. PeopleSoft application is a step-
by-step process in which we can define and build the definitions, establish relationships
among the definitions, implement security, run PeopleSoft application in an internet browser,
and test every aspect thoroughly.
4
2. DETAILED DESIGN
Development phase includes eight step process:
1. Design the application.
2. Create field definitions.
3. Create record definitions.
4. Build application data tables.
5. Create page definitions.
6. Define components.
7. Register components.
8. Test the application.
This project contains three different sections, they are
1. Details
2. Update
3. Reports.
a) Details section includes the following pages
 Branch details page which has the branch details like code, description and no of
semester
 Course details page which includes code, description, maximum marks and
maximum seat
 Branch Course Assignment details page where branch are assigned to the courses
 Student details page includes student details
 Enrolment details page consists of enrolment details and
 Marks details page.
b) Update Section contains update page in which branch, course, student details are
modified if needed. Once you select the option in the update page it will navigate to the
relevant update page. In Update Branch data you can modify the description and number
of semesters in each branch and in Update Course data you can modify the description,
maximum marks and maximum seats and in Update Student data you can change the
student details.
c) Reports section consists of
 Branch report page which includes all courses under a branch
 Student Report page consists all student details, and
 Overall Report page
5
2.1 Database design
The fields and Records (Tables) used in this project are listed below.
Fields are Records are
In Branch Record, BR_CODE is the primary key
In Course Record, CR_CODE is the primary Key
In Student Record, ROLL_NUM is the primary Key BR_CODE is Foreign Key
6
In Branch Course Record, BR_CODE AND CR_CODE are Foreign Key
In Enrolment Record, ROLL_NUM, BR_CODE AND CR_CODE are Foreign Keys and
ENROL_NUM is Unique
2.2 Unit test planning
A unit test typically focuses on a minimal component, module or narrow activity. The unit
test validates that the specific module functions correctly. In relation to new or modified code, the
unit test is often performed by the developer. All the pages taking the input from the user and storing
in the database and giving the expected output. Each page is provided with inputs and tested whether
it is stored in the database. Fields for which prompt table is chosen takes value from the
corresponding table.
2.3 External interfaces design
Pages are combined in different components to pass the values that is entered in different
pages. Then the components are registered to attach with the menu, to include in the portal and give
permissions list to access the components. Various pages are integrated to get the desired function.
Since value given in one page is accessible in the other page.
In enrolment page, related field and related Control field are checked accordingly in Page
Properties. This technique is used to retrieve the data from one table. In page properties, under use
tab display control field is checked for the field from which other data is retrieved and the field which
value depend on previously mentioned field is taken as related field.
2.4 Screen field validations, defaults and attribute tables
Phone Number - Should not exceed 10 characters.
Course Code - If a particular branch code is selected then the course code relevant to that
branch code should be displayed.
Marks - Should not be greater than maximum marks.
Branch Code - Should be Unique
Course code - Should be Unique
Enrolment number - Should be unique and Auto-generated
Roll Number - Should be Unique
7
2.5 Error messages
Message Box is used to indicate that the entered value is invalid and Error is used to display the
Error messages.
Messages are displayed if the following scenarios
1) If user performs enters invalid Pin Code which length is less than 6 then error message will
be displayed.
2) If user performs enters invalid Phone number Code which length is less than 10 then error
message will be displayed.
3) If user enters a number which is more than maximum marks.
2.6 Report layout/ Screen layout
Report will include the various components registered under the menu. Each field is placed in a different
pages and is it coordinated under Components. Menu is created to include the components. Folder is
created in online and it is mentioned while registering each component. Component that is registered will
fall under the menu from which user can select.
 Edit box
 Drop-down list
 Pushbuttons
 Scroll area
are used in pages in which user will enter the details in online. If user enters the data then the value is
stored in the appropriate table.
8
3. USER INTERFACE DESIGN
3.1.1 Page
A) Branch Details Page
B) Course Details Page
9
C) Branch Course Allocation page
D) Student Details Page
10
E) Enrolment Details Page
F) Marks Details page
11
G) Update Page
12
3.1.2 Screen details
Screen Name Fields Validations Remarks
A) Branch
Details Page
Branch code
Description
No of Semester
Branch code should be
unique
Enter the branch code,
description and
number of semesters
B) Course
Details Page
Course code
Description
Maximum Marks
Maximum Seats
Course Code should
be unique
Enter the course code,
description, maximum
marks for that course
and maximum seats
C) Branch
Course
Allocation
page
Branch code
Course code
Branch and course
code can be selected
from the prompt
button
Branch and course are
allocated
D) Student
Details Page
Roll number
Student details (name,
address, phone number, city,
state)
Branch code
Roll number is unique
and branch code can
be selected from
prompt button
Pin code should be
exactly of 6 characters
and mobile number
should not exceed 10
characters
E) Enrolment
Details Page
Enrolment number
Roll number
Course code
Branch code
Enrolment number is
auto-generated
If a roll number is
selected corresponding
branch code are
displayed and course
code related to that
branch are displayed
F) Marks
Details page
Enrolment number
Roll number
Course code
Marks scored
Marks should not
exceed the maximum
marks
Course registered by
particular student will
be shown
Course code is
selected from the
prompt table
G) Update Page Branch code
Course code
Roll number
Code is selected from
the prompt table and
after clicking on the
update button
corresponding page
will be displayed
Corresponding field is
selected depends on
the requirements
H) Branch
Report Page
Branch code
Course Code
Branch code is
selected and course
details under that
branch will be
displayed
Enter the branch to
display the details of
the courses under
particular branch.
13
I) Student
Report Page
Roll number
Branch code
Course code
Roll number is
selected and
corresponding student
details are displayed in
each subject.
Enter the roll number
and branch code to
view the report of a
particular student
J) Overall
Report page
Branch code Details or courses and
student under
particular branch
Enter the branch code
for the particular to
view the courses and
student details under a
branch
3.1.3 UI Event Listing
Event Id Event Component
1 Prompt table STD_DET_CMP_G2B
BR_CR_DET_CMP_G2B
ENROL_DET_CMP_G2B
MARKS_DET_CMP_G2B
BR_REPORT_CMP_G2B
STD_REPORT_CMP_G2B
2 Push button UPDATE_CMP_G2B
3 Edit Box All Components
14
3.1.4 Event Realization
3.1.4.1 Update
Action Update
Events calling the action Clicking on update button
Description of the action If user wants to update the student, branch and course
details, then user clicks on the relevant update button
which navigate to the relevant update page where
student can enter their details.
Resulting Page Update branch page
Update Course Page
Update Student Page
3.1.4.2 Prompt Table
Action Prompt Table
Events calling the action Clicking on search icon near the field
Description of the action If user clicks on the icon it will give the list of values
from where user can select the appropriate values.
Resulting Page Branch Course Allocation Page
Student Page
Enrolment Page
Update Page
Marks Page
Student Report Page
Branch report Page
15
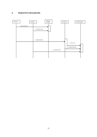
4. SEQUENCE DIAGRAMS
1. BRANCHCODE
2. COURSE CODE
3. BRANCHCODE
4. ROLL NO
5.0BRANCHCODE
6. COURSE CODE
COURSE
BRANCH_
COURSE STUDENT ENROLMENMTBRANCH

Detailed_Design

  • 1.
    1 Student Enrollment System May,2015 BY GROUP 2 SARAVANAN.D -688041 GAYATHRI.Y -688011 VIPUL DABHI -688184 ANKIT SHARAF -688191 NEHA SHARMA -688419
  • 2.
    2 TABLE OF CONTENTS 1.Overview ......................................................................................................................................... 3 2. Detailed Design ............................................................................................................................... 4 2.1 Database design........................................................................................................................ 5 2.2 Unit test planning ..................................................................................................................... 6 2.3 External interfaces design ........................................................................................................ 6 2.4 Screen field validations, defaults and attribute tables.............................................................. 6 2.5 Error messages ......................................................................................................................... 7 2.6 Report layout/ Screen layout.................................................................................................... 7 3. USER INTERFACE DESIGN......................................................................................................... 8 3.1 Page ........................................................................................ Error! Bookmark not defined. 3.1.1 Screen shot ........................................................................................................................ 8 3.1.2 Screen details .................................................................................................................. 12 3.1.3 UI Event Listing.............................................................................................................. 13 3.1.4 Event Realization ............................................................................................................ 14 3.1.4.1 Update...................................................................................................................... 15 3.1.4.1 Prompt Table............................................................................................................ 15 4. SEQUENCE DIAGRAM .............................................................................................................. 16
  • 3.
    3 1. OVERVIEW This projectis about student enrolment system. Each student has to register and then they can enrol for the various courses under different branch. Each student is provided with unique roll number and enrolment number which is auto-generated. Each Branch contains different courses under it. We can add the details, update the details and view the overall report of branch, course and student. PeopleSoft Application Designer is an interactive tool to work with the numerous definitions of a business application in a single work area. PeopleSoft application is a step- by-step process in which we can define and build the definitions, establish relationships among the definitions, implement security, run PeopleSoft application in an internet browser, and test every aspect thoroughly.
  • 4.
    4 2. DETAILED DESIGN Developmentphase includes eight step process: 1. Design the application. 2. Create field definitions. 3. Create record definitions. 4. Build application data tables. 5. Create page definitions. 6. Define components. 7. Register components. 8. Test the application. This project contains three different sections, they are 1. Details 2. Update 3. Reports. a) Details section includes the following pages  Branch details page which has the branch details like code, description and no of semester  Course details page which includes code, description, maximum marks and maximum seat  Branch Course Assignment details page where branch are assigned to the courses  Student details page includes student details  Enrolment details page consists of enrolment details and  Marks details page. b) Update Section contains update page in which branch, course, student details are modified if needed. Once you select the option in the update page it will navigate to the relevant update page. In Update Branch data you can modify the description and number of semesters in each branch and in Update Course data you can modify the description, maximum marks and maximum seats and in Update Student data you can change the student details. c) Reports section consists of  Branch report page which includes all courses under a branch  Student Report page consists all student details, and  Overall Report page
  • 5.
    5 2.1 Database design Thefields and Records (Tables) used in this project are listed below. Fields are Records are In Branch Record, BR_CODE is the primary key In Course Record, CR_CODE is the primary Key In Student Record, ROLL_NUM is the primary Key BR_CODE is Foreign Key
  • 6.
    6 In Branch CourseRecord, BR_CODE AND CR_CODE are Foreign Key In Enrolment Record, ROLL_NUM, BR_CODE AND CR_CODE are Foreign Keys and ENROL_NUM is Unique 2.2 Unit test planning A unit test typically focuses on a minimal component, module or narrow activity. The unit test validates that the specific module functions correctly. In relation to new or modified code, the unit test is often performed by the developer. All the pages taking the input from the user and storing in the database and giving the expected output. Each page is provided with inputs and tested whether it is stored in the database. Fields for which prompt table is chosen takes value from the corresponding table. 2.3 External interfaces design Pages are combined in different components to pass the values that is entered in different pages. Then the components are registered to attach with the menu, to include in the portal and give permissions list to access the components. Various pages are integrated to get the desired function. Since value given in one page is accessible in the other page. In enrolment page, related field and related Control field are checked accordingly in Page Properties. This technique is used to retrieve the data from one table. In page properties, under use tab display control field is checked for the field from which other data is retrieved and the field which value depend on previously mentioned field is taken as related field. 2.4 Screen field validations, defaults and attribute tables Phone Number - Should not exceed 10 characters. Course Code - If a particular branch code is selected then the course code relevant to that branch code should be displayed. Marks - Should not be greater than maximum marks. Branch Code - Should be Unique Course code - Should be Unique Enrolment number - Should be unique and Auto-generated Roll Number - Should be Unique
  • 7.
    7 2.5 Error messages MessageBox is used to indicate that the entered value is invalid and Error is used to display the Error messages. Messages are displayed if the following scenarios 1) If user performs enters invalid Pin Code which length is less than 6 then error message will be displayed. 2) If user performs enters invalid Phone number Code which length is less than 10 then error message will be displayed. 3) If user enters a number which is more than maximum marks. 2.6 Report layout/ Screen layout Report will include the various components registered under the menu. Each field is placed in a different pages and is it coordinated under Components. Menu is created to include the components. Folder is created in online and it is mentioned while registering each component. Component that is registered will fall under the menu from which user can select.  Edit box  Drop-down list  Pushbuttons  Scroll area are used in pages in which user will enter the details in online. If user enters the data then the value is stored in the appropriate table.
  • 8.
    8 3. USER INTERFACEDESIGN 3.1.1 Page A) Branch Details Page B) Course Details Page
  • 9.
    9 C) Branch CourseAllocation page D) Student Details Page
  • 10.
    10 E) Enrolment DetailsPage F) Marks Details page
  • 11.
  • 12.
    12 3.1.2 Screen details ScreenName Fields Validations Remarks A) Branch Details Page Branch code Description No of Semester Branch code should be unique Enter the branch code, description and number of semesters B) Course Details Page Course code Description Maximum Marks Maximum Seats Course Code should be unique Enter the course code, description, maximum marks for that course and maximum seats C) Branch Course Allocation page Branch code Course code Branch and course code can be selected from the prompt button Branch and course are allocated D) Student Details Page Roll number Student details (name, address, phone number, city, state) Branch code Roll number is unique and branch code can be selected from prompt button Pin code should be exactly of 6 characters and mobile number should not exceed 10 characters E) Enrolment Details Page Enrolment number Roll number Course code Branch code Enrolment number is auto-generated If a roll number is selected corresponding branch code are displayed and course code related to that branch are displayed F) Marks Details page Enrolment number Roll number Course code Marks scored Marks should not exceed the maximum marks Course registered by particular student will be shown Course code is selected from the prompt table G) Update Page Branch code Course code Roll number Code is selected from the prompt table and after clicking on the update button corresponding page will be displayed Corresponding field is selected depends on the requirements H) Branch Report Page Branch code Course Code Branch code is selected and course details under that branch will be displayed Enter the branch to display the details of the courses under particular branch.
  • 13.
    13 I) Student Report Page Rollnumber Branch code Course code Roll number is selected and corresponding student details are displayed in each subject. Enter the roll number and branch code to view the report of a particular student J) Overall Report page Branch code Details or courses and student under particular branch Enter the branch code for the particular to view the courses and student details under a branch 3.1.3 UI Event Listing Event Id Event Component 1 Prompt table STD_DET_CMP_G2B BR_CR_DET_CMP_G2B ENROL_DET_CMP_G2B MARKS_DET_CMP_G2B BR_REPORT_CMP_G2B STD_REPORT_CMP_G2B 2 Push button UPDATE_CMP_G2B 3 Edit Box All Components
  • 14.
    14 3.1.4 Event Realization 3.1.4.1Update Action Update Events calling the action Clicking on update button Description of the action If user wants to update the student, branch and course details, then user clicks on the relevant update button which navigate to the relevant update page where student can enter their details. Resulting Page Update branch page Update Course Page Update Student Page 3.1.4.2 Prompt Table Action Prompt Table Events calling the action Clicking on search icon near the field Description of the action If user clicks on the icon it will give the list of values from where user can select the appropriate values. Resulting Page Branch Course Allocation Page Student Page Enrolment Page Update Page Marks Page Student Report Page Branch report Page
  • 15.
    15 4. SEQUENCE DIAGRAMS 1.BRANCHCODE 2. COURSE CODE 3. BRANCHCODE 4. ROLL NO 5.0BRANCHCODE 6. COURSE CODE COURSE BRANCH_ COURSE STUDENT ENROLMENMTBRANCH