Embed presentation
Download to read offline







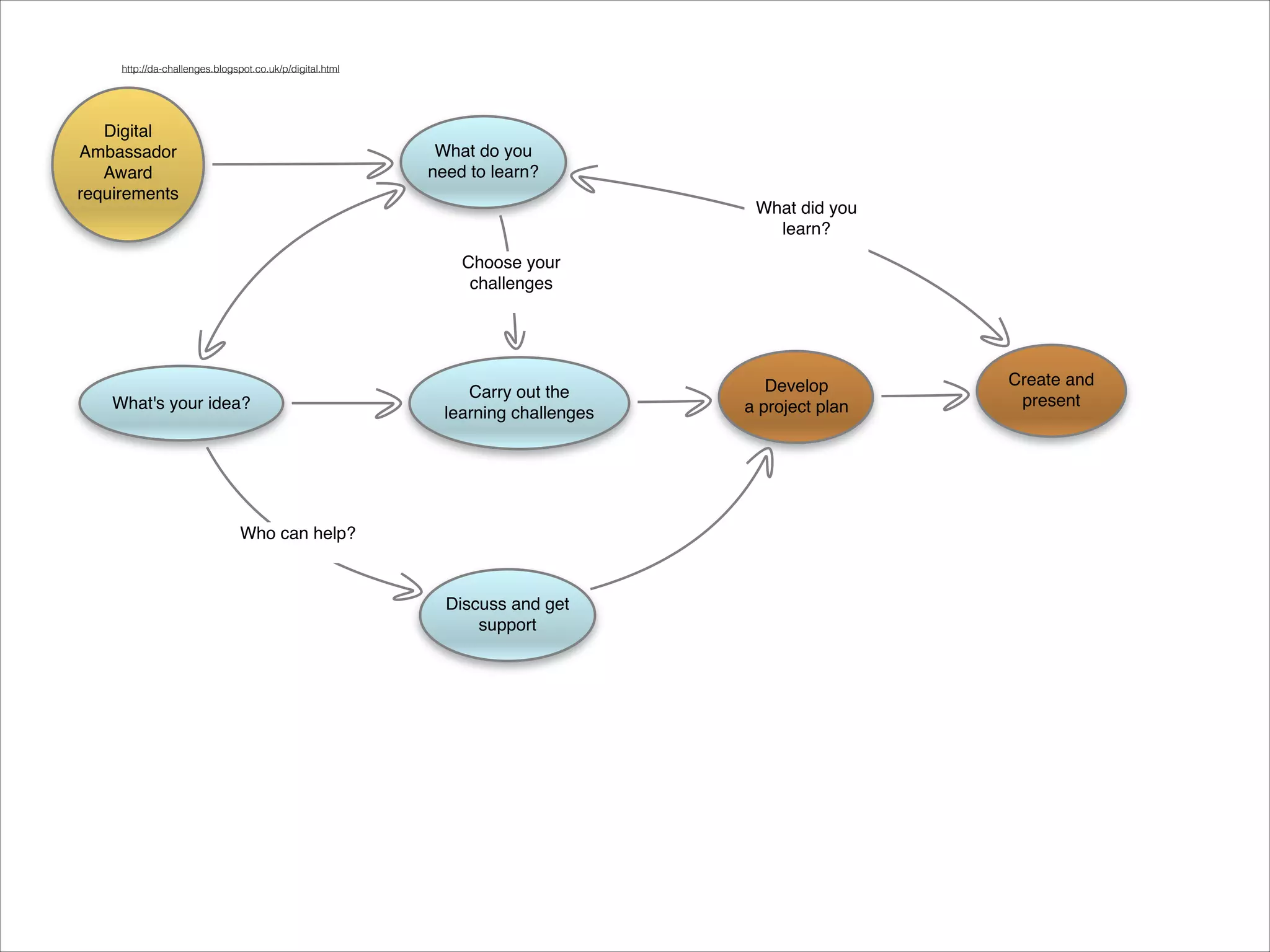
The document provides guidance on developing a project plan for a digital ambassador award. It outlines that a project plan should review digital literacies, develop an idea, identify learning needs, include learning challenges, obtain support, and develop and carry out the project. It also notes that a project plan must explain the aims, intended audience and beneficiaries, activities, methods and tools, location, completion date. Suggested project ideas engage and educate people on topics like youth issues, social issues, and then present the project to a wider audience.





