Expectations Experience
s
Satisfaction
CUSTOMER
JOURNEY
WHAT IS A
HYPOTHESIS?
HYPOTHESIS?
WHAT IS YOUR
VALUE
HYPOTHESIS?
VALUE HYPOTHESIS
Tests whether a product or
service really delivers value to
the customers once they are
using it.
Value Proposition | Personas
VALUE HYPOTHESIS
Specific: Clearly defines the value proposition and customer segment
Measurable: Includes metrics to assess success
Achievable: Must be realistic based on resources and market
Relevant: Directly addresses a customer need
Time-Bound: Has a defined period for testing/validation
THE MOST ADORABLE APP
Mobile app to help pet owners find
people to walk their dogs while
they're at work
THE MOST ADORABLE APP
Mobile app to help pet owners find
people to walk their dogs while
they're at work
"We believe 60% of dog owners
between 30-40 years old would
be willing to pay $150 a week for
this service"
THE MOST ADORABLE APP
Only 45% of people interviewed
agreed.
Value Hypothesis is incorrect.
Rethink and reframe app and then
run another test.
Mobile app to help pet owners find
people to walk their dogs while
they're at work
"We believe 60% of dog owners
between 30-40 years old would
be willing to pay $150 a week for
this service"
THE MOST ADORABLE APP
Only 45% of people interviewed
agreed.
Value Hypothesis is incorrect.
Rethink and reframe app and then
run another test.
75% of people interviewed
agreed.
Value Hypothesis is correct.
Mobile app to help pet owners find
people to walk their dogs while
they're at work
"We believe 60% of dog owners
between 30-40 years old would
be willing to pay $150 a week for
this service"
THE MOST ADORABLE APP
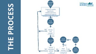
Find
people
Interview
them
NO
Did the
interviews
validate
your
YES
Have
existing
customers
Adapt
customer
development
Did you
find
people?
Create (or modify)
hypothesis:
I believe (persona)
experiences (type of
problem) when doing (type
of task)
Insanely
great
idea
Incremental
Learning
(optional)
Build
something
YES
NO
YES
NO
THE
PROCESS
VALUE
HYPOTHESIS
Howdoyouknowyourclientslove
you?
Howdoyouknowyourclientslove
you?
Howsatisfiedareyourcustomers?
Howdoyouknowyourclientslove
you?
Howsatisfiedareyourcustomers?
Howlikelyareyourcustomersto
promoteyourbusiness?
Customer
Satisfaction
Rating
(CSAT)
A metric used as a performance indicator
for customer service and product quality
Number of
satisfied
customers
(4 & 5)
100
x
Number of
survey
responses
=
% of
satisfied
customers
Net
Promoter
Score (NPS)
A rating system to understand customers
likelihood to recommend a product,
service, or company to a friend or
colleague
% of
promoters
- % of
detractors
= NPS
Break
VALUE
HYPOTHESIS
GROWTH
HYPOTHESIS
GROWTH HYPOTHESIS
Tests how your business will grow and evolve
in the long future. This hypothesis makes your
business scalable and sustainable.
Business Model | Revenue Model | Traction Model
THE MOST ADORABLE APP
Mobile app to help pet owners find
people to walk their dogs while
they're at work
Mobile app to help pet owners find
people to walk their dogs while
they're at work
"80% of app downloads come
from word of mouth"
THE MOST ADORABLE APP
Mobile app to help pet owners find
people to walk their dogs while
they're at work
30% of people surveyed
downloaded from word of mouth
"80% of app downloads come
from word of mouth"
THE MOST ADORABLE APP
Mobile app to help pet owners find
people to walk their dogs while
they're at work
85% of people surveyed
downloaded from word of
mouth
"80% of app downloads come
from word of mouth"
30% of people surveyed
downloaded from word of mouth
THE MOST ADORABLE APP
GROWTH
HYPOTHESIS
Takeaways

Customer Development & Discovery Session 3