FLOWCHART
Deklarasi Label
Deklarasi Tipe
Deklarasi Konstanta
Deklarasi Variabel
Input ‘nama’
Input ‘jawab’
Jawab=’1’ Input (n)
n=’1’ Input (s)
Definisi (v1)
Cetak(v1)
n=’2’ Input (p)
Input (l)
Input(t)
Cetak(v2)
Definisi (v2)
Mulai
Y
T Y
Y
T
T
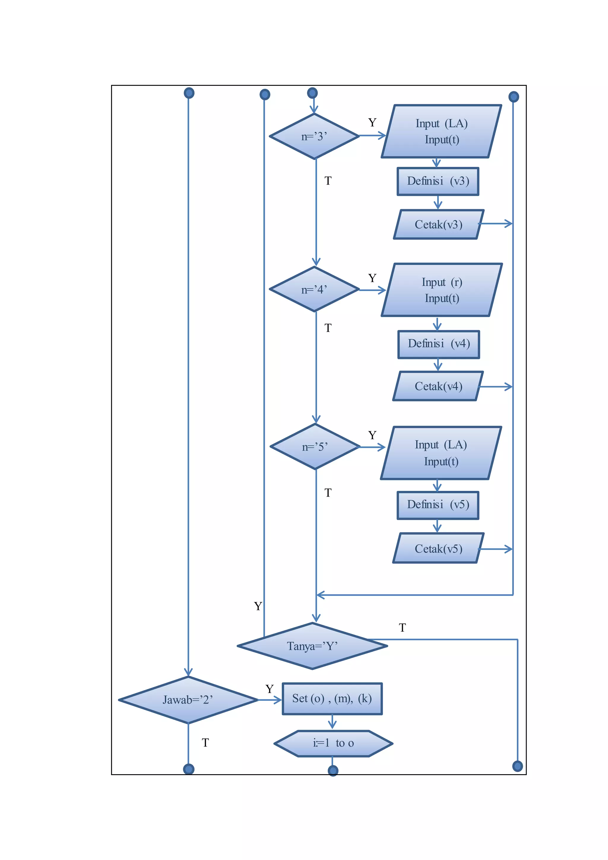
n=’4’
Input (LA)
Input(t)
Definisi (v3)
Cetak(v3)
n=’3’
Input (r)
Input(t)
Definisi (v4)
Cetak(v4)
n=’5’ Input (LA)
Input(t)
Definisi (v5)
Cetak(v5)
Y
T
Y
Y
Y
T
T
T
Jawab=’2’ Set (o) , (m), (k)
Y
T i:=1 to o
Tanya=’Y’
j:=1 to m
Input (A[i,j])
Cetak (A[i,j])
i:=1 to m
j:=1 to k
Input (B[i,j])
Cetak (B[i,j])
i:=1 to o
j:=1 to k
Definisi (C[i,j])
q:=1 to m
Definisi (C[i,j])
Cetak (C[i,j])
Jawab=’3’ Input (x)
Input (jawab)
Input (y)
Y
T
Jawab=’+’ Definisi (hasil)
Jawab=’-’ Definisi (hasil)
Jawab=’*’ Definisi (hasil)
Jawab=’/’ Definisi (hasil)
Jawab=’^’ Definisi (hasil)
Cetak (hasil)
Jawab=’4’
Input (a1)
Input (b1)
Input (c1)
a1=’0’ Definisi (x1)
Cetak (x1)
Definisi (D)
Cetak (D)
T
T
T
T
T
T
T
Y
Y
Y
Y
Y
Y
`
D>0
Definisi (x2)
Definisi (x3)
Cetak (x2)
Cetak (x3)
D=0
Definisi (x2)
Definisi (x3)
Cetak (x2)
Cetak (x3)
D<0
Definisi (x2)
Definisi (x3)
Cetak (x2)
Cetak (x3)
Jawab=’5’ Input (n1)
Definisi (x4)
Definisi (y1)
Definisi (il)
Definisi (z)
Y
Y
Y
T
T
T
T
Y
While
(il<=n1)
Definisi (x4)
Definisi (y1)
Definisi (il)
Definisi (z)
Cetak (z)
Selesai
contoh Flowchart Bahasa Pascal

contoh Flowchart Bahasa Pascal

  • 1.
    FLOWCHART Deklarasi Label Deklarasi Tipe DeklarasiKonstanta Deklarasi Variabel Input ‘nama’ Input ‘jawab’ Jawab=’1’ Input (n) n=’1’ Input (s) Definisi (v1) Cetak(v1) n=’2’ Input (p) Input (l) Input(t) Cetak(v2) Definisi (v2) Mulai Y T Y Y T T
  • 2.
    n=’4’ Input (LA) Input(t) Definisi (v3) Cetak(v3) n=’3’ Input(r) Input(t) Definisi (v4) Cetak(v4) n=’5’ Input (LA) Input(t) Definisi (v5) Cetak(v5) Y T Y Y Y T T T Jawab=’2’ Set (o) , (m), (k) Y T i:=1 to o Tanya=’Y’
  • 3.
    j:=1 to m Input(A[i,j]) Cetak (A[i,j]) i:=1 to m j:=1 to k Input (B[i,j]) Cetak (B[i,j]) i:=1 to o j:=1 to k Definisi (C[i,j]) q:=1 to m Definisi (C[i,j]) Cetak (C[i,j]) Jawab=’3’ Input (x) Input (jawab) Input (y) Y T
  • 4.
    Jawab=’+’ Definisi (hasil) Jawab=’-’Definisi (hasil) Jawab=’*’ Definisi (hasil) Jawab=’/’ Definisi (hasil) Jawab=’^’ Definisi (hasil) Cetak (hasil) Jawab=’4’ Input (a1) Input (b1) Input (c1) a1=’0’ Definisi (x1) Cetak (x1) Definisi (D) Cetak (D) T T T T T T T Y Y Y Y Y Y
  • 5.
    ` D>0 Definisi (x2) Definisi (x3) Cetak(x2) Cetak (x3) D=0 Definisi (x2) Definisi (x3) Cetak (x2) Cetak (x3) D<0 Definisi (x2) Definisi (x3) Cetak (x2) Cetak (x3) Jawab=’5’ Input (n1) Definisi (x4) Definisi (y1) Definisi (il) Definisi (z) Y Y Y T T T T Y
  • 6.
    While (il<=n1) Definisi (x4) Definisi (y1) Definisi(il) Definisi (z) Cetak (z) Selesai