Compiled and Prepared By:
Mandip Bhattarai
Kasturi College, Itahari Nepal
For Queries and Feedback
lackofmind69@gmail.com
Mandip.bhattarai@facebook.com
1
Computer System
Definition
2
 A computer system is a
combination of different computer
hardware and software that work
together to achieve the purpose of
the instruction or program.
 In other words, a computer system
is a set of hardware and software
which process data in a meaningful
way.
3
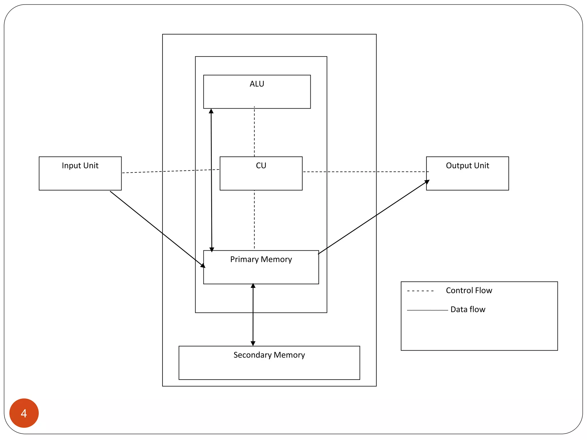
Input Unit Output Unit
Secondary Memory
CU
ALU
Primary Memory
- - - - - - Control Flow
______________ Data flow
4
Functioning of Computer
System
5
 In a computer system when user gives
input through the input devices if first
goes to the Primary memory and then
send to the ALU for the further
processing and then processed data
again send to primary memory if needed
then to output units.
 These all happens in the direction of
Control Unit.
Components of Computer
System
6
 Input Unit
 Primary Memory
 Arithmetic Logic Unit
 Control Unit
 Secondary Memory
 Output Unit
Input Unit
7
 Input Units are the media through which user
communicate with the computer.
 An input unit perform the following operation
sequentially:
 It accepts or reads the list of instruction and
data from the user.
 It converts the received data into the computer
understandable form.
 It supplies the converted data into computer
system.
 Some of the input devices are Keyboard, Mouse,
Scanner, Microphone etc.
Central Processing Unit
8
 It is the only part of computer where all
processing takes place.
 It works with Operating system and
executes the set of instruction, control
different peripherals devices by sending
and receiving the control signals.
 The CPU is made up of 3 major units:
ALU, CU and Primary memory.
Arithmetic Logical Unit
9
• All the arithmetic and logical operation are
performed in this unit under the direction of
control unit.
• ALU performs the following tasks:
 It performs the arithmetic operation on data
like addition, subtraction, multiplication,
division, modulation.
 It performs the logical operation or
comparisons such as less than, equal to,
greater than , AND, OR, NOT,etc.
Control Unit
10
 Control unit co-ordinate the flow of data in and out of
the ALU, the primary memory, the secondary
memory, and various input and output devices.
 The Jobs of Control unit can be listed as follows:
 Send the input from input devices to the
memory unit.
 Gets the instruction from memory unit.
 Decodes the instruction or determine the
instruction.
 Gets the data required by the instruction.
 Activates the right circuit for the instruction to
be obeyed.
Memory Unit
11
 The primary memory is the working space where
unprocessed data (data to be processed),
instruction or program currently running and
processed data (information) are temporarily
stored.
 The function of memory unit are as follows:
 It holds all data to be processed and the
instruction required for processing.
 It stores intermediate result of processing.
 It stores the final result of processing
before these results are released to output
devices.
Output Unit
12
 The output devices show the result of
processing and other information from the
computer to the user in the human
understandable form.
 The output unit performs the following
functions:
 It accepts the result produced by the
computer, which are in binary form.
 It converts the binary form result to human
understandable form.
 It supplies the converted result to the user.
Layer of Computer Architecture
13
Application Software Layer
System Software Layer
Hardware Layer
Microprogram Layer
Digital Logic Layer
Electrical and Electronic
Component Layer

Computer system

  • 1.
    Compiled and PreparedBy: Mandip Bhattarai Kasturi College, Itahari Nepal For Queries and Feedback lackofmind69@gmail.com Mandip.bhattarai@facebook.com 1 Computer System
  • 2.
    Definition 2  A computersystem is a combination of different computer hardware and software that work together to achieve the purpose of the instruction or program.  In other words, a computer system is a set of hardware and software which process data in a meaningful way.
  • 3.
  • 4.
    Input Unit OutputUnit Secondary Memory CU ALU Primary Memory - - - - - - Control Flow ______________ Data flow 4
  • 5.
    Functioning of Computer System 5 In a computer system when user gives input through the input devices if first goes to the Primary memory and then send to the ALU for the further processing and then processed data again send to primary memory if needed then to output units.  These all happens in the direction of Control Unit.
  • 6.
    Components of Computer System 6 Input Unit  Primary Memory  Arithmetic Logic Unit  Control Unit  Secondary Memory  Output Unit
  • 7.
    Input Unit 7  InputUnits are the media through which user communicate with the computer.  An input unit perform the following operation sequentially:  It accepts or reads the list of instruction and data from the user.  It converts the received data into the computer understandable form.  It supplies the converted data into computer system.  Some of the input devices are Keyboard, Mouse, Scanner, Microphone etc.
  • 8.
    Central Processing Unit 8 It is the only part of computer where all processing takes place.  It works with Operating system and executes the set of instruction, control different peripherals devices by sending and receiving the control signals.  The CPU is made up of 3 major units: ALU, CU and Primary memory.
  • 9.
    Arithmetic Logical Unit 9 •All the arithmetic and logical operation are performed in this unit under the direction of control unit. • ALU performs the following tasks:  It performs the arithmetic operation on data like addition, subtraction, multiplication, division, modulation.  It performs the logical operation or comparisons such as less than, equal to, greater than , AND, OR, NOT,etc.
  • 10.
    Control Unit 10  Controlunit co-ordinate the flow of data in and out of the ALU, the primary memory, the secondary memory, and various input and output devices.  The Jobs of Control unit can be listed as follows:  Send the input from input devices to the memory unit.  Gets the instruction from memory unit.  Decodes the instruction or determine the instruction.  Gets the data required by the instruction.  Activates the right circuit for the instruction to be obeyed.
  • 11.
    Memory Unit 11  Theprimary memory is the working space where unprocessed data (data to be processed), instruction or program currently running and processed data (information) are temporarily stored.  The function of memory unit are as follows:  It holds all data to be processed and the instruction required for processing.  It stores intermediate result of processing.  It stores the final result of processing before these results are released to output devices.
  • 12.
    Output Unit 12  Theoutput devices show the result of processing and other information from the computer to the user in the human understandable form.  The output unit performs the following functions:  It accepts the result produced by the computer, which are in binary form.  It converts the binary form result to human understandable form.  It supplies the converted result to the user.
  • 13.
    Layer of ComputerArchitecture 13 Application Software Layer System Software Layer Hardware Layer Microprogram Layer Digital Logic Layer Electrical and Electronic Component Layer