Cloud-Native Data
Extending Cloud-Native Beyond the App
Cornelia Davis
Sr. Director of Technology
Pivotal
@cdavisafc
A Seattle book store
deploys code, on average,
every second
© 2015 Pivotal Software, Inc. All rights reserved. 3
Search µservice .
Image µservice .
Item Master µservice
Reviews µservice
Shopping
Cart
µservice
Other
dependen
t µservice
Other
dependen
t µservice
Other
dependen
t µservice
Why?
• Scale Applications
• Scale Teams
• Independent Development Cycles
• Experimentation
• Resilience
5
Continuous Delivery
of
Customer & Business
Value
Obstacles
• Silos: Dev, QA, Operations is
typical. No shared common goal
• Dissimilar Environments - “It
works on my machine”
• Risky Deployments: Manual
steps, done “off hours”
• Changes are treated as an
exception →Firefighting
• Processes designed around
these obstacles
Enabling Patterns
• Reinventing the Software
(Delivery) Value Chain
• Cloud-native Software
Architectures
• The Right Platform
• Devops
• Change is the Rule
(not the Exception)
© 2015 Pivotal Software, Inc. All rights reserved. 8
Search µservice .
Image µservice .
Item Master µservice
Reviews µservice
Shopping
Cart
µservice
Other
dependen
t µservice
Other
dependen
t µservice
Other
dependen
t µservice
9
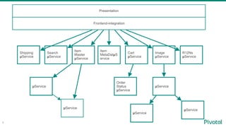
Presentation
Frontend-integration
Order
Status
µService
Search
µService
Item

Master
µService
Item
MetaDatµS
ervice
Cart
µService
Image
µService
R12Ns
µService
Shipping
µService
µService
µService
µService
µService
µService
New LIGHTWEIGHT ARCHITECTURES are emerging
 Microservices addressing speed to market and cloud scale
Monolithic / Layered Microservices
11 http://highscalability.com/blog/2014/4/8/microservices-not-a-free-lunch.html
Spring Cloud Services 1.0.0
2
Spring Cloud Services
Config Server Service Registry Circuit Breaker
Dashboard
13
Operational Visibility: Distributed Tracing
• Latency visibility into a request’s end-to-end call graph
• Quickly identify a problematic service in a distributed system
• Zipkin is a open source distributed tracing system. It helps gather timing data
needed to troubleshoot latency problems in microservice architectures.
• Pivotal is investing in Zipkin to solve distributed tracing use cases
– Apache 2.0 License
– Created by Twitter in 2012.
– In 2015, OpenZipkin became the primary fork
Zipkin Tracing
• PCF Developers can redirect application traffic to a desired request
path in order to use logging, authentication or rate limiting systems
that exist outside of PCF
• PCF’s Service API will introduce a new field: route_service_url
• Developers will create a routing service instance and bind it to a
route (not an app)
– Service Instance can be created by a Service Broker or can
be a user-provided service instance
• Router is configured with and forwards requests to the URL
contained in the route_service_url field
• The route service is expected to forward the request back to the
route
• Knowing the request has already been forwarded to the route
service, the Router forwards to the associated applications
Route Services
client
load
balancer
CF router
CF app
route
service
1
2
3
4
5
6
New LIGHTWEIGHT ARCHITECTURES are emerging
 Microservices addressing speed to market and cloud scale
Monolithic / Layered Microservices
17
What is Cloud-native
Data?
Patterns and Anti-patterns
• Shared Database - Anti-pattern
• Service APIs - Anti-pattern
• Data APIs
• Versioning
• Parallel Deployments
• Database Per Service
• Caching (Look-aside, Read-through, Write-through/behind, …)
• Materialized Views
• Data mirroring
• Data Integration
• Event-driven architecture
• CQRS
Anti-Pattern: Shared Database
• While micro services appear independent, transitive dependencies in the data tier all but eliminate their autonomy
Pattern: Data API
• Microservices do not access data layer directly
• Except for the micro services that implement the data
API
• A surface area to:
• Implement access control
• (Instead of the likes of firewall rules)
• Implement throttling
• (Fair sharing of a resource)
• Perform logging
• Other policies…
21
But then, haven’t we just
kicked the can a bit further
down the road?
Pattern: Versioned Data API
• We are already familiar with versioned
micro services…
V1 V2
Pattern: Versioned Data API
• We are already familiar with versioned
micro services…
V1 V2
Possibly coupled with
Pattern: Parallel Deployments
• We are already familiar with versioned
micro services…
Pattern: Versioned Data API
Possibly coupled with
Pattern: Parallel Deployments
V1 V2
Anti-pattern: Stateless Data APIs*
25
* We will maintain statelessness
at the app level
This is the architecture that dominated the
SOA era of the early 2000s
Culture tip: Data APIs needn't be
built by the database team
Info Sec
Srv Build
Cap PlanNetwork
OpsMid. Eng.
SW Arch
SW Dev
Client SW Dev
Svc Govern
CUSTOMER FACING APP TEAM
Ops
Cap Plan
DCTM Eng
DCTM
Cap Plan
Ops
SW Arch
SW Dev
Client SW Dev
CUSTOMER FACING APP TEAM
Ops
Cap Plan
ENTERPRISE
ARCH
Ent Arch
Proj Mgmt
Biz An
Prod MgmtData Arch
DBA
Biz An
Prod MgmtData Arch
SW Arch
SW Dev
Client SW Dev
LEGACY SERVICE TEAM
Ops
Cap Plan
Biz An
Prod MgmtData Arch
CSO INFRA
MID/
DEV
BIZ
ENT
APPS
DATA
Change Control
PLATFORM TEAM
Ent Arch
Prod Mgmt
Anti-pattern: Stateless Data APIs*
27
* We will maintain statelessness
at the app level
This is the architecture that dominated the
SOA era of the early 2000s
Culture tip: Data APIs needn’t be
built by the database team
Pattern: Microservice Needs a Cache
28
We’ll have a lot more to discuss with respect to caching
… stay tuned
29
This was all leaning a bit
toward legacy DBs
(but not strictly)
Pattern: Bounded Context
• Domain-Driven Design
• Each bounded context has a single, unified
model
• Relationships between models are explicitly
defined
• A product team usually has a strong
correlation to a bounded context
• Ideal pattern for Data APIs - do not fall into the
trap of simply projecting current data models
Pattern: Database per Service
• Supports Polyglot
persistence
• Independent availability,
backup/restore, access
patterns, etc.
Pattern: Client Side Joins
• Independent availability, backup/
restore, access patterns, etc.
• Joins… and data reconciliation/
integration
Pattern: Microservice needs a
Cache!
& Materialized Views
Pattern: Client Side Joins
• Independent availability, backup/
restore, access patterns, etc.
• Joins… and data reconciliation/
integration
Pattern: Microservice needs a
Cache!
& Materialized Views
Pattern: Client Side Joins
• Independent availability, backup/
restore, access patterns, etc.
• Joins… and data reconciliation/
integration
Pattern: Microservice needs a
Cache!
& Materialized Views
Caching Patterns
Look Aside
• Attempt retrieval from cache
• Client retrieves from source
• Write into cache
! ?
"
#
Advantages
• If cache is unavailable, data source
may still be
• Cache configuration is very simple
Disadvantages
• Developer may be responsible for
protocol implementation (Spring
Cache Abstractions do hide this from
the dev)
Caching Patterns
Read-through
• Attempt retrieval from cache
• Cache retrieves from source and stores
in cache
• Return value to client
! ?
"
#
Advantages
• Simpler client programming model
(though developer may be responsible
for code running in cache)
• Less processing load on the client
Disadvantages
• Cache must available
• Cache configuration, including code
deployment into cache, is more complex
Caching Patterns
Write-through
• Write to cache
• Cache writes to source
• ack sent to client
!
"
#
Advantages
• Simpler client programming model
• Consistent
Disadvantages
• Cache must available
• Cache configuration, including code deployment, is
more complex
• Depends on connectivity to cache and cache to source
• Higher latency
Caching Patterns
Write-behind
• Write to cache
• ack sent to client
• Cache writes to source asynchronously
!
"
#
Advantages
• Simpler client programming model
• Very low latency
Disadvantages
• Cache must available
• Cache configuration, including code deployment, is
more complex
• Depends on connectivity to cache and cache to source
• Eventual consistency
Cache is a Service Binding
39
A Bit More on the Cache Itself
Requirements
• Distributed
• Over various failure boundaries -
Availability Zones (Racks), Regions (Data
Centers)
• Data replication
• Tunable consistency
• Available
• Multi-node
• Lifecycle managed (BOSH!)
• Scaleable
• Ease of Provisioning
Global Load Balancing
Data Center 1 Data Center 2
WAN Replication
Pattern: Cache Warming
• Loading the
cache can be
expensive
• Spring Cloud
Data Flow for
modern ETL
Sources
Destination
Spring Boot
Apps
Filter
Microservice
Enrich
Microservice
Score
Microservice
Spring Boot
Apps
Spring Boot
Apps
IoT
Pattern: Data Mirroring Use Cases
• Scale a cluster - initialize new nodes
• Migrate to new cluster
• Lost node recovery
• Backup and Restore
© Copyright 2014 Pivotal. All rights reserved.
44
Patterns Summary
Legacy Data
Access
Service APIs
Data APIs
Shared DB
Database Per
Service
Data Integration
Client-side “Joins”
Event Sourcing
CQRSData Replication
Parallel
Deployments
Caching
Cache Provisioning
and Management
Look Aside
Read-through
Write-through/
behind
Warming
Transforming The Way the World Builds Software
46
And Software Needs Data
Thank you!
Cornelia Davis
Sr. Director of Technology
Pivotal
@cdavisafc
Cloud-native Data: Every Microservice Needs a Cache

Cloud-native Data: Every Microservice Needs a Cache

  • 1.
    Cloud-Native Data Extending Cloud-NativeBeyond the App Cornelia Davis Sr. Director of Technology Pivotal @cdavisafc
  • 2.
    A Seattle bookstore deploys code, on average, every second
  • 3.
    © 2015 PivotalSoftware, Inc. All rights reserved. 3 Search µservice . Image µservice . Item Master µservice Reviews µservice Shopping Cart µservice Other dependen t µservice Other dependen t µservice Other dependen t µservice
  • 4.
    Why? • Scale Applications •Scale Teams • Independent Development Cycles • Experimentation • Resilience
  • 5.
  • 6.
    Obstacles • Silos: Dev,QA, Operations is typical. No shared common goal • Dissimilar Environments - “It works on my machine” • Risky Deployments: Manual steps, done “off hours” • Changes are treated as an exception →Firefighting • Processes designed around these obstacles
  • 7.
    Enabling Patterns • Reinventingthe Software (Delivery) Value Chain • Cloud-native Software Architectures • The Right Platform • Devops • Change is the Rule (not the Exception)
  • 8.
    © 2015 PivotalSoftware, Inc. All rights reserved. 8 Search µservice . Image µservice . Item Master µservice Reviews µservice Shopping Cart µservice Other dependen t µservice Other dependen t µservice Other dependen t µservice
  • 9.
  • 10.
    New LIGHTWEIGHT ARCHITECTURESare emerging
 Microservices addressing speed to market and cloud scale Monolithic / Layered Microservices
  • 11.
  • 12.
    Spring Cloud Services1.0.0 2 Spring Cloud Services Config Server Service Registry Circuit Breaker Dashboard
  • 13.
    13 Operational Visibility: DistributedTracing • Latency visibility into a request’s end-to-end call graph • Quickly identify a problematic service in a distributed system • Zipkin is a open source distributed tracing system. It helps gather timing data needed to troubleshoot latency problems in microservice architectures. • Pivotal is investing in Zipkin to solve distributed tracing use cases – Apache 2.0 License – Created by Twitter in 2012. – In 2015, OpenZipkin became the primary fork Zipkin Tracing
  • 14.
    • PCF Developerscan redirect application traffic to a desired request path in order to use logging, authentication or rate limiting systems that exist outside of PCF • PCF’s Service API will introduce a new field: route_service_url • Developers will create a routing service instance and bind it to a route (not an app) – Service Instance can be created by a Service Broker or can be a user-provided service instance • Router is configured with and forwards requests to the URL contained in the route_service_url field • The route service is expected to forward the request back to the route • Knowing the request has already been forwarded to the route service, the Router forwards to the associated applications Route Services client load balancer CF router CF app route service 1 2 3 4 5 6
  • 15.
    New LIGHTWEIGHT ARCHITECTURESare emerging
 Microservices addressing speed to market and cloud scale Monolithic / Layered Microservices
  • 17.
  • 18.
    Patterns and Anti-patterns •Shared Database - Anti-pattern • Service APIs - Anti-pattern • Data APIs • Versioning • Parallel Deployments • Database Per Service • Caching (Look-aside, Read-through, Write-through/behind, …) • Materialized Views • Data mirroring • Data Integration • Event-driven architecture • CQRS
  • 19.
    Anti-Pattern: Shared Database •While micro services appear independent, transitive dependencies in the data tier all but eliminate their autonomy
  • 20.
    Pattern: Data API •Microservices do not access data layer directly • Except for the micro services that implement the data API • A surface area to: • Implement access control • (Instead of the likes of firewall rules) • Implement throttling • (Fair sharing of a resource) • Perform logging • Other policies…
  • 21.
    21 But then, haven’twe just kicked the can a bit further down the road?
  • 22.
    Pattern: Versioned DataAPI • We are already familiar with versioned micro services… V1 V2
  • 23.
    Pattern: Versioned DataAPI • We are already familiar with versioned micro services… V1 V2 Possibly coupled with Pattern: Parallel Deployments
  • 24.
    • We arealready familiar with versioned micro services… Pattern: Versioned Data API Possibly coupled with Pattern: Parallel Deployments V1 V2
  • 25.
    Anti-pattern: Stateless DataAPIs* 25 * We will maintain statelessness at the app level This is the architecture that dominated the SOA era of the early 2000s Culture tip: Data APIs needn't be built by the database team
  • 26.
    Info Sec Srv Build CapPlanNetwork OpsMid. Eng. SW Arch SW Dev Client SW Dev Svc Govern CUSTOMER FACING APP TEAM Ops Cap Plan DCTM Eng DCTM Cap Plan Ops SW Arch SW Dev Client SW Dev CUSTOMER FACING APP TEAM Ops Cap Plan ENTERPRISE ARCH Ent Arch Proj Mgmt Biz An Prod MgmtData Arch DBA Biz An Prod MgmtData Arch SW Arch SW Dev Client SW Dev LEGACY SERVICE TEAM Ops Cap Plan Biz An Prod MgmtData Arch CSO INFRA MID/ DEV BIZ ENT APPS DATA Change Control PLATFORM TEAM Ent Arch Prod Mgmt
  • 27.
    Anti-pattern: Stateless DataAPIs* 27 * We will maintain statelessness at the app level This is the architecture that dominated the SOA era of the early 2000s Culture tip: Data APIs needn’t be built by the database team
  • 28.
    Pattern: Microservice Needsa Cache 28 We’ll have a lot more to discuss with respect to caching … stay tuned
  • 29.
    29 This was allleaning a bit toward legacy DBs (but not strictly)
  • 30.
    Pattern: Bounded Context •Domain-Driven Design • Each bounded context has a single, unified model • Relationships between models are explicitly defined • A product team usually has a strong correlation to a bounded context • Ideal pattern for Data APIs - do not fall into the trap of simply projecting current data models
  • 31.
    Pattern: Database perService • Supports Polyglot persistence • Independent availability, backup/restore, access patterns, etc.
  • 32.
    Pattern: Client SideJoins • Independent availability, backup/ restore, access patterns, etc. • Joins… and data reconciliation/ integration Pattern: Microservice needs a Cache! & Materialized Views
  • 33.
    Pattern: Client SideJoins • Independent availability, backup/ restore, access patterns, etc. • Joins… and data reconciliation/ integration Pattern: Microservice needs a Cache! & Materialized Views
  • 34.
    Pattern: Client SideJoins • Independent availability, backup/ restore, access patterns, etc. • Joins… and data reconciliation/ integration Pattern: Microservice needs a Cache! & Materialized Views
  • 35.
    Caching Patterns Look Aside •Attempt retrieval from cache • Client retrieves from source • Write into cache ! ? " # Advantages • If cache is unavailable, data source may still be • Cache configuration is very simple Disadvantages • Developer may be responsible for protocol implementation (Spring Cache Abstractions do hide this from the dev)
  • 36.
    Caching Patterns Read-through • Attemptretrieval from cache • Cache retrieves from source and stores in cache • Return value to client ! ? " # Advantages • Simpler client programming model (though developer may be responsible for code running in cache) • Less processing load on the client Disadvantages • Cache must available • Cache configuration, including code deployment into cache, is more complex
  • 37.
    Caching Patterns Write-through • Writeto cache • Cache writes to source • ack sent to client ! " # Advantages • Simpler client programming model • Consistent Disadvantages • Cache must available • Cache configuration, including code deployment, is more complex • Depends on connectivity to cache and cache to source • Higher latency
  • 38.
    Caching Patterns Write-behind • Writeto cache • ack sent to client • Cache writes to source asynchronously ! " # Advantages • Simpler client programming model • Very low latency Disadvantages • Cache must available • Cache configuration, including code deployment, is more complex • Depends on connectivity to cache and cache to source • Eventual consistency
  • 39.
    Cache is aService Binding 39
  • 40.
    A Bit Moreon the Cache Itself Requirements • Distributed • Over various failure boundaries - Availability Zones (Racks), Regions (Data Centers) • Data replication • Tunable consistency • Available • Multi-node • Lifecycle managed (BOSH!) • Scaleable • Ease of Provisioning Global Load Balancing Data Center 1 Data Center 2 WAN Replication
  • 41.
    Pattern: Cache Warming •Loading the cache can be expensive • Spring Cloud Data Flow for modern ETL Sources Destination Spring Boot Apps Filter Microservice Enrich Microservice Score Microservice Spring Boot Apps Spring Boot Apps IoT
  • 42.
    Pattern: Data MirroringUse Cases • Scale a cluster - initialize new nodes • Migrate to new cluster • Lost node recovery • Backup and Restore
  • 43.
    © Copyright 2014Pivotal. All rights reserved.
  • 44.
  • 45.
    Legacy Data Access Service APIs DataAPIs Shared DB Database Per Service Data Integration Client-side “Joins” Event Sourcing CQRSData Replication Parallel Deployments Caching Cache Provisioning and Management Look Aside Read-through Write-through/ behind Warming
  • 46.
    Transforming The Waythe World Builds Software 46 And Software Needs Data
  • 47.
    Thank you! Cornelia Davis Sr.Director of Technology Pivotal @cdavisafc