1
CLOUD CONTROLLED
CHARGING STATIONS
2
Factors that decides charging technologies
This section has been divided into four main categories that will be considered in the
following sections:
1. Types of EV charging technologies
2. Types of EV charging systems and processes
3. Grid infrastructure required for EV charging stations
4. Software environment at charging station, DISCOM control centre and consumer
3
4
5
Circuit Digest Electric Vehicle On-board Chargers
6
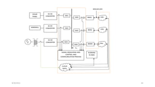
Cloud control charging station
7
8
Structure of EV Battery Charger (EVBC) with digital control system
9
The use of ICT (Information and Communication Infrastructure and Technology (NEED)
Data collection and processing, e.g. for metering and billing
Automation and control of the grid
Implementation of demand management strategies or of V2G capability and the aggregation
EV consumption flexibilities
Provision of information services to EVdrivers
Possibly EV remote maintenance
EV fleet management etc
10
Impacts of EV Charging on the Grid
11
Impact on the Power Network
Effect of Harmonics on Distribution Assets
Transformers
Power Cables
Relays, Switchgear and Metering Equipment
Capacitors
Voltage Flicker
System Imbalance
12
Voltage control droop for EV
13
14
The prevalence of charging stations is an important factor for consumers’
acceptance of electric vehicles (EVs)
Electrification of transportation has not gained much popularity in India, due to
Lack of unified charging infrastructure
Range Anxiety problem
Lack of much needed instantaneous information exchange between EV and
Cloud-connected mobility.
SIGNIFICANCE OF EV CHARGING STATION
FOR COORDINATING THE MULTIPLE BMS
15
8/30/2022
Major considerations in establishing EV charging stations systems are summarized as
( BMS additional requirement )
1 Extended battery recharging is time needed for the EVs, , unlike the filling of
conventional fuels like Diesel or petrol in the vehicle tank.
2 Energy efficient battery management system, including IoT based Smart
communication is required between EVs to share the current availability status of nearby
charging stations.
3 Utilizing very slow movement of the EVs over short distances, when pass through
signal points or Toll gates, by providing suitable charging tracks.
16
8/30/2022
4 Optimal location for energy exchange between grid to vehicle or vehicle to
grid vehicle, at times of power shortage or excess power availability in EVs
5 EVs when used as public transport, have high mobility and require more
charging needs, which introduce randomness into the power grid, adversely affecting
it in terms of power quality. Heavy rating charging stations cause LFC problem in
distribution grid .
17
8/30/2022
 To continuously monitor the charge level (SOC) of the batteries, so that the recharging
cycle can be commenced at the appropriate time.
 To arrive at optimized locations for the charging stations in the highway, based on the
density of traffic movement.
 To include the much needed IoT based communication units to share the charging status
of all the supplying and receiving vehicles and also the present load on the
supplementing distribution system.
 To develop an instrumentation system to monitor the power quality parameters of the
distribution system so that it is used optimally by the electric vehicles.
18
8/30/2022
19
Based on above requirement today session focuses the following
 Overview of present Charging systems for EVs
 Overview of Internet of Things (IoT) & Industrial Internet of Things (IIoT)
 Distribution grid Impacts due to EV charging stations
 Problem Identification and solutions requirements
 MATLAB/SIMULINK - Thingspeak Real time demo ( without external hardware)
Classification of EVs impacts on distribution grid.
20
8/30/2022
21
Classification of EVs impacts on distribution grid.
impact of the EV charging station loads on the voltage stability of the distribution network.
Cloud control charging station
22
Cloud control charging station
23
Cloud control charging station
24
Levels in EV Charging Stations AC Charging Station: Level 1 & 2
Cloud control charging station
25
DC Charging Station: Level 3
Cloud control charging station
26
Cloud control charging station
27
Cloud control charging station
28
THE INTERNET OF THINGS IN THE
POWER SECTOR
29
Page 30
From design to maintenance, we improve sustainability & efficiency of your operations
Industry IoT Solutions
Energy and Sustainability
Improve the sustainability of your operation
and reduce your energy bill by 30%.
Process Management
Strive for zero waste while increasing the flexibility on
your plant floor.
31
32
33
34
Breaking Up of Analytical Data for the
Non-Tech Savvy
35
36
37
38
39
40
41
42
Internet of Things (IoT)
IoT = Sensor+ Network+ Data + Services
 In order to provide this round the clock connectivity
 This global connectivity has been possible by embedding sensors,
actuators, microcontrollers etc
 where two different sets namely Information Technology (IT) and
Operational Technology (OT) unite to form Internet of Things
43
8/30/2022
44
8/30/2022
Internet of Things (IoT) with its
connections and related entities.
45
8/30/2022
Machine-to-Machine communication towards an emerging paradigm known as
the Internet of Things
46
8/30/2022
Industrial Internet of Things
An emerging class of IoT-enabled industrial production systems is called the Industrial
Internet of Things (IIoT)
47
8/30/2022
IIoT as the network of real things and their digital counterparts
Product Lifecycle Management (PLM)
48
8/30/2022
49
8/30/2022
Power system with IOT
50
8/30/2022
The main components future smart grid
51
8/30/2022
The hierarchical architecture of IoT system with multiple processing layers
52
8/30/2022
The next‐generation BMS should be equipped with
the following new features:
A rapid heating function to meet EV applications for all climate environments.
A diagnosis function to identify battery faults and battery sensor faults for the
improved safety performances of a battery system.
Cloud computing maximizes the use of different data resources including the
operational data of a battery system.
Its applications have the advantages of high computing power, data storage
security, and data sharing.
Combining cloud computing and on‐board control can greatly improve the
performance of BMSs. 53
8/30/2022
Cloud Computing :advantages are reflected in the following aspects:
Intelligent and powerful algorithms.
Battery SOX algorithms and control strategies are computationally
intensive.
They are difficult to be implemented in an on‐board controller in EVs.
With the cloud computing platform, the computing performance of the
BMS can be greatly improved.
54
8/30/2022
High calculation accuracy. High computing speed, parallel computing and
large storage space can implement multi‐ algorithms, which improve the
calculation accuracy.
High security. Cloud computing can realize multiple models and multiple
algorithms running at the same time.
The system has high redundancy, and it is easy to extend functions such as
fault diagnosis, and integrates big data analysis to achieve integrated
analysis of security
55
8/30/2022
56
8/30/2022
Classification of EVs impacts on distribution grid.
57
8/30/2022
58
8/30/2022
59
8/30/2022
power consumption of a residential house tends to rise to peak value in the evening
hours causing drops in voltage levels.
Such insignificant power consumption of a single house doesn’t make much difference
in voltage levels but cumulative loading actions of many houses (as in the case of EV
charging) might have severe impact on the grid and will be noticed by observing the
voltage
Voltage vs. distance relationship in a distribution network is highly non-linear due to
different node currents, the type of control for EV charging that can be used at that
node for a fair and sustainable EV grid integration.
60
8/30/2022
Problem Identification and solutions requirements
• Considering a scenario of an EV (RED) that needs to get charged.
61
8/30/2022
• Charging station 1 is the nearest but traffic Congestion and tariff
are factors of concern
• Charging station 2 is feasible in terms of ease in reaching and
tariff, but the distance is a factor of concern
• In such scenarios, V2V co-operative charging can be employed,
where vehicle with maximum charge and optimal travel demand
(GREEN) can transfer charge to the car in need (RED) by
contactless charging, for a fixed tariff.
62
8/30/2022
• Deployment of Distributed Renewable sources and Electrification of Vehicles, reduces the urban
air pollution and greenhouse gas emissions.
• The individual renewable energy sources feed the charging nodes in the charging station.
• Intermittent energy sources are monitored through cloud and the during power deficit, suitable
amount of power is drawn from the utility grid.
• The Battery Management System(BMS) of Electric vehicles, pertaining to zonal charging stations
are monitored through the cloud and thereby the most requisite Electric Vehicle which has
low State of Charge(SOC) is given a higher preference by allocating a slot for charging.
63
8/30/2022
64
8/30/2022
65
8/30/2022
Question
66
8/30/2022

CLOUD CONTROLLED CHARGING STATIONS.pdf

  • 1.
  • 2.
    2 Factors that decidescharging technologies This section has been divided into four main categories that will be considered in the following sections: 1. Types of EV charging technologies 2. Types of EV charging systems and processes 3. Grid infrastructure required for EV charging stations 4. Software environment at charging station, DISCOM control centre and consumer
  • 3.
  • 4.
  • 5.
    5 Circuit Digest ElectricVehicle On-board Chargers
  • 6.
  • 7.
  • 8.
    8 Structure of EVBattery Charger (EVBC) with digital control system
  • 9.
    9 The use ofICT (Information and Communication Infrastructure and Technology (NEED) Data collection and processing, e.g. for metering and billing Automation and control of the grid Implementation of demand management strategies or of V2G capability and the aggregation EV consumption flexibilities Provision of information services to EVdrivers Possibly EV remote maintenance EV fleet management etc
  • 10.
    10 Impacts of EVCharging on the Grid
  • 11.
    11 Impact on thePower Network Effect of Harmonics on Distribution Assets Transformers Power Cables Relays, Switchgear and Metering Equipment Capacitors Voltage Flicker System Imbalance
  • 12.
  • 13.
  • 14.
  • 15.
    The prevalence ofcharging stations is an important factor for consumers’ acceptance of electric vehicles (EVs) Electrification of transportation has not gained much popularity in India, due to Lack of unified charging infrastructure Range Anxiety problem Lack of much needed instantaneous information exchange between EV and Cloud-connected mobility. SIGNIFICANCE OF EV CHARGING STATION FOR COORDINATING THE MULTIPLE BMS 15 8/30/2022
  • 16.
    Major considerations inestablishing EV charging stations systems are summarized as ( BMS additional requirement ) 1 Extended battery recharging is time needed for the EVs, , unlike the filling of conventional fuels like Diesel or petrol in the vehicle tank. 2 Energy efficient battery management system, including IoT based Smart communication is required between EVs to share the current availability status of nearby charging stations. 3 Utilizing very slow movement of the EVs over short distances, when pass through signal points or Toll gates, by providing suitable charging tracks. 16 8/30/2022
  • 17.
    4 Optimal locationfor energy exchange between grid to vehicle or vehicle to grid vehicle, at times of power shortage or excess power availability in EVs 5 EVs when used as public transport, have high mobility and require more charging needs, which introduce randomness into the power grid, adversely affecting it in terms of power quality. Heavy rating charging stations cause LFC problem in distribution grid . 17 8/30/2022
  • 18.
     To continuouslymonitor the charge level (SOC) of the batteries, so that the recharging cycle can be commenced at the appropriate time.  To arrive at optimized locations for the charging stations in the highway, based on the density of traffic movement.  To include the much needed IoT based communication units to share the charging status of all the supplying and receiving vehicles and also the present load on the supplementing distribution system.  To develop an instrumentation system to monitor the power quality parameters of the distribution system so that it is used optimally by the electric vehicles. 18 8/30/2022
  • 19.
    19 Based on aboverequirement today session focuses the following  Overview of present Charging systems for EVs  Overview of Internet of Things (IoT) & Industrial Internet of Things (IIoT)  Distribution grid Impacts due to EV charging stations  Problem Identification and solutions requirements  MATLAB/SIMULINK - Thingspeak Real time demo ( without external hardware)
  • 20.
    Classification of EVsimpacts on distribution grid. 20 8/30/2022
  • 21.
    21 Classification of EVsimpacts on distribution grid. impact of the EV charging station loads on the voltage stability of the distribution network.
  • 22.
  • 23.
  • 24.
    Cloud control chargingstation 24 Levels in EV Charging Stations AC Charging Station: Level 1 & 2
  • 25.
    Cloud control chargingstation 25 DC Charging Station: Level 3
  • 26.
  • 27.
  • 28.
  • 29.
    THE INTERNET OFTHINGS IN THE POWER SECTOR 29
  • 30.
    Page 30 From designto maintenance, we improve sustainability & efficiency of your operations Industry IoT Solutions Energy and Sustainability Improve the sustainability of your operation and reduce your energy bill by 30%. Process Management Strive for zero waste while increasing the flexibility on your plant floor.
  • 31.
  • 32.
  • 33.
  • 34.
  • 35.
    Breaking Up ofAnalytical Data for the Non-Tech Savvy 35
  • 36.
  • 37.
  • 38.
  • 39.
  • 40.
  • 41.
  • 42.
  • 43.
    Internet of Things(IoT) IoT = Sensor+ Network+ Data + Services  In order to provide this round the clock connectivity  This global connectivity has been possible by embedding sensors, actuators, microcontrollers etc  where two different sets namely Information Technology (IT) and Operational Technology (OT) unite to form Internet of Things 43 8/30/2022
  • 44.
  • 45.
    Internet of Things(IoT) with its connections and related entities. 45 8/30/2022
  • 46.
    Machine-to-Machine communication towardsan emerging paradigm known as the Internet of Things 46 8/30/2022
  • 47.
    Industrial Internet ofThings An emerging class of IoT-enabled industrial production systems is called the Industrial Internet of Things (IIoT) 47 8/30/2022
  • 48.
    IIoT as thenetwork of real things and their digital counterparts Product Lifecycle Management (PLM) 48 8/30/2022
  • 49.
  • 50.
    Power system withIOT 50 8/30/2022
  • 51.
    The main componentsfuture smart grid 51 8/30/2022
  • 52.
    The hierarchical architectureof IoT system with multiple processing layers 52 8/30/2022
  • 53.
    The next‐generation BMSshould be equipped with the following new features: A rapid heating function to meet EV applications for all climate environments. A diagnosis function to identify battery faults and battery sensor faults for the improved safety performances of a battery system. Cloud computing maximizes the use of different data resources including the operational data of a battery system. Its applications have the advantages of high computing power, data storage security, and data sharing. Combining cloud computing and on‐board control can greatly improve the performance of BMSs. 53 8/30/2022
  • 54.
    Cloud Computing :advantagesare reflected in the following aspects: Intelligent and powerful algorithms. Battery SOX algorithms and control strategies are computationally intensive. They are difficult to be implemented in an on‐board controller in EVs. With the cloud computing platform, the computing performance of the BMS can be greatly improved. 54 8/30/2022
  • 55.
    High calculation accuracy.High computing speed, parallel computing and large storage space can implement multi‐ algorithms, which improve the calculation accuracy. High security. Cloud computing can realize multiple models and multiple algorithms running at the same time. The system has high redundancy, and it is easy to extend functions such as fault diagnosis, and integrates big data analysis to achieve integrated analysis of security 55 8/30/2022
  • 56.
  • 57.
    Classification of EVsimpacts on distribution grid. 57 8/30/2022
  • 58.
  • 59.
  • 60.
    power consumption ofa residential house tends to rise to peak value in the evening hours causing drops in voltage levels. Such insignificant power consumption of a single house doesn’t make much difference in voltage levels but cumulative loading actions of many houses (as in the case of EV charging) might have severe impact on the grid and will be noticed by observing the voltage Voltage vs. distance relationship in a distribution network is highly non-linear due to different node currents, the type of control for EV charging that can be used at that node for a fair and sustainable EV grid integration. 60 8/30/2022
  • 61.
    Problem Identification andsolutions requirements • Considering a scenario of an EV (RED) that needs to get charged. 61 8/30/2022
  • 62.
    • Charging station1 is the nearest but traffic Congestion and tariff are factors of concern • Charging station 2 is feasible in terms of ease in reaching and tariff, but the distance is a factor of concern • In such scenarios, V2V co-operative charging can be employed, where vehicle with maximum charge and optimal travel demand (GREEN) can transfer charge to the car in need (RED) by contactless charging, for a fixed tariff. 62 8/30/2022
  • 63.
    • Deployment ofDistributed Renewable sources and Electrification of Vehicles, reduces the urban air pollution and greenhouse gas emissions. • The individual renewable energy sources feed the charging nodes in the charging station. • Intermittent energy sources are monitored through cloud and the during power deficit, suitable amount of power is drawn from the utility grid. • The Battery Management System(BMS) of Electric vehicles, pertaining to zonal charging stations are monitored through the cloud and thereby the most requisite Electric Vehicle which has low State of Charge(SOC) is given a higher preference by allocating a slot for charging. 63 8/30/2022
  • 64.
  • 65.
  • 66.