What we have done Revise class diagram Revise sequence diagram Implement baseline (coding) First draft of GUI design Revise Java Package Lti.cs.cmu.edu.webrec.query Lti.cs.cmu.edu.webrec.searchengine Lti.cs.cmu.edu.webrec.util
What we have done Google AJAX Search API URL url = new URL("http://ajax.googleapis.com/ajax/services/search/web?v=1.0&q=Paris%20Hilton"); Google Web Toolkit (useful for GUI)
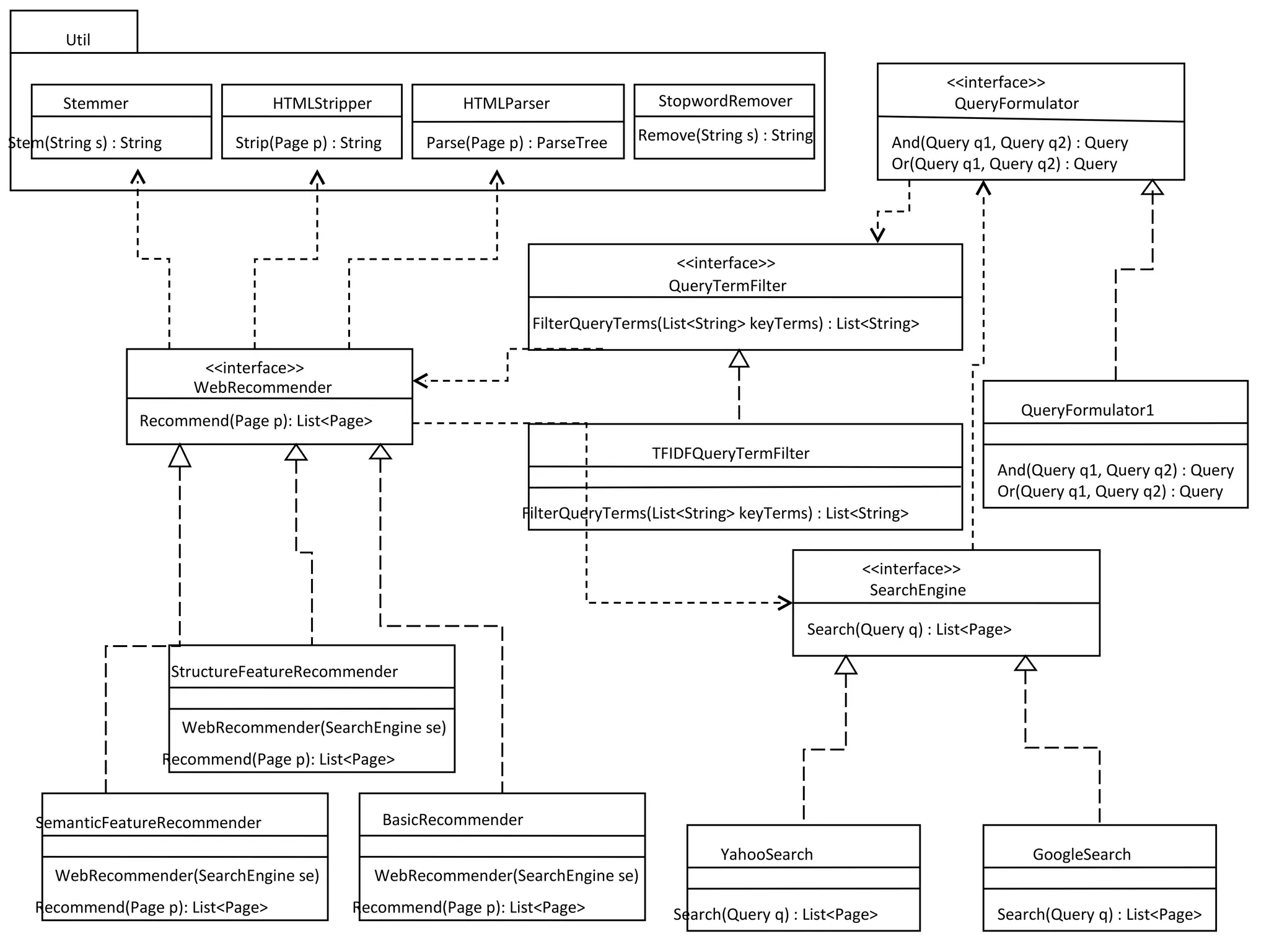
WebRecommender(SearchEngine se) WebRecommender(SearchEngine se) WebRecommender(SearchEngine se) Util StopwordRemover Remove(String s) : String <<interface>> SearchEngine Search(Query q) : List<Page> StructureFeatureRecommender Recommend(Page p): List<Page> SemanticFeatureRecommender Recommend(Page p): List<Page> YahooSearch Search(Query q) : List<Page> BasicRecommender Recommend(Page p): List<Page> <<interface>> WebRecommender Recommend(Page p): List<Page> GoogleSearch Search(Query q) : List<Page> <<interface>> QueryFormulator And(Query q1, Query q2) : Query Or(Query q1, Query q2) : Query QueryFormulator1 And(Query q1, Query q2) : Query Or(Query q1, Query q2) : Query Stemmer Stem(String s) : String HTMLStripper Strip(Page p) : String HTMLParser Parse(Page p) : ParseTree <<interface>> QueryTermFilter FilterQueryTerms(List<String> keyTerms) : List<String> TFIDFQueryTermFilter FilterQueryTerms(List<String> keyTerms) : List<String>
http://en.wikipedia.org/wiki/Natural_language_processing Recommend Natural language processing From Wikipedia, the free encyclopedia Natural language processing  ( NLP ) is a field of  computer science  concerned with the interactions between computers and human (natural) languages.  Natural language generation  systems convert information from computer databases into readable human language.  Natural language understanding  systems convert samples of human language into more formal representations that are easier for  computer  programs to manipulate. Many problems within NLP apply to both generation and understanding; for exa mple, a computer must be able to model  morphology  (the structure of words) in order to understand an English sentence, but a model of morphology is also needed for producing a grammatically correct English sentence. NLP has significant overlap with the field of  computational linguistics , and is often considered a sub-field of  artificial intelligence . The term  natural language  is used to distinguish human languages (such as Spanish, Swahili or Swedish) from  formal  or  computer languages  (such as C++, Java or LISP). Although NLP may encompass both text and speech, work on  speech processing  has evolved into a separate field. http://en.wikipedia.org/wiki/Natu .... | |__http://en.wikipedia.org/wiki.. |__http://www.yahoo.com/nlp.. |__http://en.wikipedia.org/wiki.. |__http://www.yahoo.com/nlp.. |__http://en.wikipedia.org/wiki.. |__http://www.yahoo.com/nlp.. | |__ http://www.msn.com.. |__http://www.cnn.com.. …… . |__http://www.yahoo.com/nlp.. |__http://en.wikipedia.org/wiki.. |__http://www.yahoo.com/nlp.. |__http://en.wikipedia.org/wiki.. |__http://www.yahoo.com/nlp.. Very useful Useful Can’t tell Not Useful Very useful Show
Next Step Finish baseline coding

Class Presentation 2 18 2009

  • 1.
    What we havedone Revise class diagram Revise sequence diagram Implement baseline (coding) First draft of GUI design Revise Java Package Lti.cs.cmu.edu.webrec.query Lti.cs.cmu.edu.webrec.searchengine Lti.cs.cmu.edu.webrec.util
  • 2.
    What we havedone Google AJAX Search API URL url = new URL(&quot;http://ajax.googleapis.com/ajax/services/search/web?v=1.0&q=Paris%20Hilton&quot;); Google Web Toolkit (useful for GUI)
  • 3.
    WebRecommender(SearchEngine se) WebRecommender(SearchEnginese) WebRecommender(SearchEngine se) Util StopwordRemover Remove(String s) : String <<interface>> SearchEngine Search(Query q) : List<Page> StructureFeatureRecommender Recommend(Page p): List<Page> SemanticFeatureRecommender Recommend(Page p): List<Page> YahooSearch Search(Query q) : List<Page> BasicRecommender Recommend(Page p): List<Page> <<interface>> WebRecommender Recommend(Page p): List<Page> GoogleSearch Search(Query q) : List<Page> <<interface>> QueryFormulator And(Query q1, Query q2) : Query Or(Query q1, Query q2) : Query QueryFormulator1 And(Query q1, Query q2) : Query Or(Query q1, Query q2) : Query Stemmer Stem(String s) : String HTMLStripper Strip(Page p) : String HTMLParser Parse(Page p) : ParseTree <<interface>> QueryTermFilter FilterQueryTerms(List<String> keyTerms) : List<String> TFIDFQueryTermFilter FilterQueryTerms(List<String> keyTerms) : List<String>
  • 4.
    http://en.wikipedia.org/wiki/Natural_language_processing Recommend Naturallanguage processing From Wikipedia, the free encyclopedia Natural language processing ( NLP ) is a field of computer science concerned with the interactions between computers and human (natural) languages. Natural language generation systems convert information from computer databases into readable human language. Natural language understanding systems convert samples of human language into more formal representations that are easier for computer programs to manipulate. Many problems within NLP apply to both generation and understanding; for exa mple, a computer must be able to model morphology (the structure of words) in order to understand an English sentence, but a model of morphology is also needed for producing a grammatically correct English sentence. NLP has significant overlap with the field of computational linguistics , and is often considered a sub-field of artificial intelligence . The term natural language is used to distinguish human languages (such as Spanish, Swahili or Swedish) from formal or computer languages (such as C++, Java or LISP). Although NLP may encompass both text and speech, work on speech processing has evolved into a separate field. http://en.wikipedia.org/wiki/Natu .... | |__http://en.wikipedia.org/wiki.. |__http://www.yahoo.com/nlp.. |__http://en.wikipedia.org/wiki.. |__http://www.yahoo.com/nlp.. |__http://en.wikipedia.org/wiki.. |__http://www.yahoo.com/nlp.. | |__ http://www.msn.com.. |__http://www.cnn.com.. …… . |__http://www.yahoo.com/nlp.. |__http://en.wikipedia.org/wiki.. |__http://www.yahoo.com/nlp.. |__http://en.wikipedia.org/wiki.. |__http://www.yahoo.com/nlp.. Very useful Useful Can’t tell Not Useful Very useful Show
  • 5.
    Next Step Finishbaseline coding