Proposal for Internet
Connectivit y
Presented to
Brihat Invest men t Pvt. Ltd
Sitapaila, Kathmandu
Attention: Mr. Prafulla Pokhrel
Com munic
ation s Pvt.
Ltd.
Jawalakhel, Lalitpur
Phone: 5-523050, Fax: 5-529403
Proposal for Internet Connectivity
August 16, 2011
1.0 Worl dLin k Backg rou n d
WorldLink is the largest Internet and Network Service Provider in Nepal and
one of the most prominent IT companies with over 500 direct and indirect
employees all over Nepal. Founded in September 1995 with the aim of
providing Internet and IT services by its present Chairman and Managing
Director, Dileep Agrawal, WorldLink started off by providing store-and-forward
e-mail services over a dial-up link to the Internet in the US.
In March 1997, WorldLink started providing full Internet access over a
dedicated leased-line to the Internet backbone in the US through Teleglobe
International. From September 1999 till June 2008, WorldLink has been
connecting to the Internet over a direct satellite uplink through its own VSAT
terminals, thereby completely bypassing Nepal Telecommunications
Corporation, the local PTT, however now Worldlink owns International Private
Leased Circuit (IPLC) network over undersea fiber to Singapore, UK and India
and peers directly with Singtel, Airtel and PCCW and with TATA is under
process. Worldlink currently solely own 6xSTM-1 capacities for Internet B/W,
which is the largest among all the private operators and 2nd, largest in Nepal
after Nepal Telecom. Worldink has capacity of STM-16 cross border
connectivity with Airtel today and also with TATA soon.
Over the past 15 years, WorldLink has grown from a small business to a strong
and stable corporation with professional staff and a strong customer base.
The company has also positioned itself as a complete IT service provider
rather than just an ISP, by providing services such as data connectivity,
network integration and consulting, web hosting and development, hardware
sales and maintenance, and software development and systems integration
through its partnership with WorldLink Technologies Pvt Ltd. Our success as
an excellent service provider is exemplified by the satisfaction of our
customers.
WorldLink is a success story, the likes of which are usually found in the Silicon
Valley. It has thus served as a role model for other startup IT companies. It
has demonstrated to young entrepreneurs that IT is the wave of the future,
even in a relatively small market like Nepal. It has undoubtedly contributed to
the ongoing IT revolution visible in this small Himalayan country. In
recognition of its contribution, Nepal Government has invited WorldLink to be
a part of IT taskforces such as the National IT Infrastructure Development
Committee and contribute to the development of IT in the country.
1.1 Vision and Mission
WorldLink's vision and mission reflect our deepest beliefs about why we exist,
and what fundamental principles are most important to us. It also provides a
2
Proposal for Internet Connectivity
clear mental image of the successful future we plan to create for our
customers, our employees, our shareholders and our community.
“ To be recognized as the best company when it comes to delivering
value to custome rs, employees, shareholders and commu ni ties. ”
Our Mission is to:
1. Build customer loyalty through customer satisfaction and outstanding value
a. Provide affordable yet high quality products and services.
i. Quality assurance and management
ii. Innovation to improve efficiency (reduce costs and improve
service standards)
b. Introduce innovative products and services that exceed customer
expectations.
c. Improve our sales process to make it simpler and easier for customers.
d. Provide outstanding customer service
e. Individualistic approach and “CAN DO” attitude. Flexible to meet
individual customer’s unique demands.
2. Become a one-stop-shop for all IT services under one roof.
3. Build a world- class team that drives the organization.
4. Build a strong brand image that projects sustainability
5. Increase superior shareholder value
1.2 Quality Policy
WorldLink is focused on our customers' ultimate success and is committed to
having the highest level of quality in the industry. It is our guiding principle to
provide our external and internal customers with a level of quality and service
that consistently meets or exceeds expectations through the following
philosophies:
• Continually maintaining and improving the effectiveness of our Quality
Management System (QMS) - Periodic review of current quality policy
and objectives to ensure its effectiveness and suitability.
• Meeting or exceeding customer and organizational requirements -
Constant striving for quality services that meet or exceed the customer’s
and/or organizational requirements.
• Effectively communicating up and down the "Supply Chain" - Effective
communication of quality policy and objectives to customers, suppliers
and our employees.
• Hiring the best people in the industry - Training sthose people on our
system and focusing those people on executing our processes flawlessly.
3
Proposal for Internet Connectivity
• Creating and managing the best processes in the industry - These
processes are documented and described in a comprehensive Quality
Management System (QMS).
• Aligning ourselves with the most competent base of suppliers available
in the industry - The ability of our suppliers to provide us with quality
goods and services is critical to our success. We will strive to achieve
excellence in our supply chain with a common vision in the areas of
quality, continuous improvement and excellence in customer service.
1.3 ISO9001:2008 Certification
In our efforts to deliver higher quality services, WorldLink implemented the
ISO9001:2008 quality management system and was ISO9001:2008 certified by
the international auditing firm DNV on May 3, 2011.
1.4 Core Values
We are guided in our pursuit of our Vision and Mission through the following
core values:
Excellence : We have a passion for excellence and committed to winning with
integrity. We know leadership is hard won and should never be taken for
granted. We aspire to flawless execution without shortcuts on quality. We seek
the best talent and promote its development. We are flexible and learn from
our mistakes.
Teamwork : We believe that teamwork is the key to success. We treat one
another with respect and communicate openly. We foster collaboration and
maintain individual accountability. We encourage the “CAN DO” attitude. We
appreciate the value of multiple perspectives and diverse expertise.
Innova tion & Efficiency : We thrive on creativity, ingenuity and consistency.
We strive to maximize efficiency in everything we do. We are not afraid to
take informed, responsible risk.
Ethics : We are an ethical organization that believes in integrity and honesty
at all levels. We believe that ethical practices are essential for the long-term
sustainability of our organization.
Customer Satisfaction : We respect our customers above all else and never
forget that they come to us by choice. We share a personal responsibility to
maintain our customers' loyalty and trust. We listen and respond to our
customers and seek to exceed their expectations.
Celebration : We celebrate achievement individually and collectively. We
take pride in our work and seek to enhance our satisfaction in every task.
4
Proposal for Internet Connectivity
Communi t y : We exert to make an impact on our society and empower our
customers. We are committed to serving our country and our own community.
Technology : We are always abreast will all the new innovation and available
cutting edge technology in the Global IT industry, we conduct R&D and
execute when there is a requirement, we do it by ourselves, which differs us
from others. We are not driven by technology we are driven by need.
Focus : We are more dedicated and focused in Provisioning Services and
Provide Solutions not just only in technology and network.
1.5 Memberships of Professional Organizations
• Confederation of Nepalese Industries (CNI): WorldLink is a founding member of
CNI.
• Federation of Nepalese Chambers of Commerce and Industry (FNCCI)
• Computer Association of Nepal (CAN): WorldLink is a lifetime institutional member.
• Internet Service Provider Association of Nepal (ISPAN): WorldLink is a founding
member of ISPAN and presently heads the organization as its President.
• Asia Pacific Network Information Center (APNIC): APNIC is one of five Regional
Internet Registries currently operating in the world. It provides allocation and
registration services which support the operation of the Internet globally.
WorldLink is subscribed to APNIC’s “Medium” membership tier, the highest of any
organization in Nepal.
1.6 Partnerships
The Canopy™ system, Motorola’s innovative wireless
broadband solution, is the ideal technology for developing, enhancing and
extending advanced broadband networks and services. WorldLink is an
Authorized Canopy Solution Provider (ACSP). Besides being and ACSP,
WorldLink has deployed one of the largest Canopy infrastructures in Asia.
Cisco and WorldLink were collectively involved in
establishing Internet connectivity at the Everest Base Camp (alt 17,000 feet),
and are currently exploring other remote Internet access projects in Nepal.
Besides this, WorldLink is an authorized Cisco reseller.
WorldCall is an Internet telephony service which can be
used by any Internet user to make low-cost international calls to anywhere
outside Nepal using prepaid WorldCall calling card. The service uses voice over
IP (VoIP) technology. For the first time in Nepal, Internet users can make VoIP
calls legally and at highly affordable rates, such as Rs 0.99 per minute to USA,
Rs 1.50 per minute to India and Rs 1.26 per minute to Australia.
As an Akamai Accelerated Network partner, WorldLink delivers
popular websites (such as CNN.com) and updates (such as Symantec anti-virus
updates) from Akamai servers co-located within its network. Since the content
5
Proposal for Internet Connectivity
is delivered from within WorldLink's network, our users experience faster and
superior Internet browsing.
Patton Electronics is a leader in the production of network
access and connectivity products including, dial-up (V.90) and dedicated
(xDSL) access servers, network termination units (NTUs), base-band and short-
range modems, fiber- optic modems, interface converters and surge
protectors. WorldLink is an authorized distributor of Patton products.
Tainet Communication System Corporation researches, develops,
manufactures, integrates services telecommunication and data
communication systems. Tainet has strategically developed its products and
services away from the backbone, in solutions for last mile access. WorldLink
is the sole distributor of Tainet products in Nepal.
Kerio Technologies, Inc. provides Internet messaging and
firewall products, emphasizing the secure delivery of network data with clear,
easy-to-use administrative interfaces and tools. WorldLink is the authorized
Kerio Partner for Nepal.
Extreme Networks designs, builds, and installs Ethernet
infrastructure
solutions that help solve the toughest business communications challenges.
The company's commitment to open networking sets us apart from the
alternatives by delivering meaningful insight and unprecedented control to
applications and services. Extreme Networks believes that openness is the
best foundation for growth, freedom, flexibility and choice. The company's
focus on enterprises and service providers who demand high performance,
converged networks that support voice, video and data over a wired and
wireless infrastructure. Wordlink deploys Extreme switches in its aggregation
network and authorized partner for Nepal.
A subsidiary company of Accton who has established a worldwide
reputation for producing superior LAN equipment and Ethernet products. With
more than 2500 people - nearly 1000 of whom are engineers - Accton now
delivers a variety of Ethernet, Fast Ethernet and Gigabit networking products;
including hubs, switches, Internet Access Devices and Wireless networking
solutions. Accton was publicly listed in Taiwan in November 1995. Over the
years, Accton has become a world- class OEM/ODM total solution outsourcing
partner for advanced communication products, and one of the world's pre-
eminent data communications companies. The company's technological
capability spans a wide range, from ASIC design, high performance chassis
6
Proposal for Internet Connectivity
switches to Internet integration and applications. Worldink deploys Edge-core
brand Accton products in its access network and authorized partner for Nepal.
Ubiquiti Networks designs, manufacturers, and sells innovative
broadband wireless solutions worldwide. The company's products include
disruptive outdoor wireless products such as the The Bullet (TM), NanoStation
(TM), PowerStation(PS) and others; which combine industry leading product
design built around internally developed core technologies including the AirOS
operating system and Frequency Freedom technology (100MHz to 10GHz) RF
design. Worldink has the largest deployment of Ubiquiti wireless equipments
as a low cost last mile access for residential and SOHO users throughout the
Nepal and a authorized partner for Nepal.
Speedtest.net is a broadband speed analysis
tool that allows anyone to test their Internet
connection. This service is provided free to
anyone curious about the performance of their connection to and from
hundreds of locations around the world. Whether you test just for fun or you
really need to certify and validate the true speed of your Internet connectivity,
Speedtest.net is the place to be. One can view all of historical results, share
them easily, and even compare them to others in your immediate area or
around the globe. WorldLink is proud to be the first and only company in Nepal
to partner with Ookla, provider of the popular Internet speed measurement
website Speedtest.net and Pingtest.net. As a part of this partnership,
WorldLink is hosting Speedtest.net servers in Kathmandu. Local Internet users
can now accurately measure their Internet speed using the locally hosted
server
1.7 Core Infrastruct ure Vendors
Worldlink owns world- class and carrier grade network infrastructure among
the private ISP/NSP in Nepal. We had built our core network deploying the
equipments from the world renowned and widely regarded by Global Tier 1
Telecom and ISPs around the global for their high quality and stable products
vendors like Juniper, Cisco, Foundry, Extreme, Nortel, Motorola, Dell and IBM.
We do not compromise investing in quality products just because of the cost.
1.8 Offices and Presence
WorldLink has established a vast presence within Kathmandu and outside.
1.8.1 Presence in Kathmandu
WorldLink’s head office is located in Jawalakhel, Lalitpur in a rented facility.
Our main data center is also located in this office. In order to provide timely
on-site technical support and promptly maintain our vast cable network, we
7
Proposal for Internet Connectivity
have established branch offices in the following locations throughout the
Kathmandu Valley:
S.N
. Location Address Phone numbe r
1 Chabahil Behind NTC Building
4491164, 4466261,
4465289
2 Lazimpat Opposite Israeli Embassy
4437253, 4432271,
4431445
3 Newroad
Opposite Peanuts
Building 4231128, 4231129
4 Thamel
Near Best Shopping
Center 4415010, 4410317
5
New
Baneshwor Behind BICC 016202640, 2043434
6 Putalisadak Computer Bazar Building
4421108, 4423172,
4423173
7 Boudha Opposite Boudha Gate 4465522
8 Soalteemode Opposite Hilltake 4286158
9 Maharajgunj
Near Narayangopal
Chowk 2151776
1.8.2 Presence outside Kathmandu
In our efforts to expand outside Kathmandu and tap into new markets,
WorldLink has established points of presence (POPs) in the following
cities/towns along with its other details:
S.N
. Location
Backbone Media
/Ownership
Packet/Loss/
Availability
Primary Secondary
1
Biratnaga r
Wireless/Ow
n IP/NT <20ms/<0%/99.7%
i. Dharan
Wireless/Ow
n
Wireless/O
wn <30ms/<0%/99.5%
ii. Itahari
Wireless/Ow
n
Wireless/O
wn <30ms/<0%/99.5%
iii. Bhadrapur
Wireless/Ow
n
Fiber
Leased <40ms/<0%/99.5%
iv. Damak
Wireless/Ow
n
Wireless/O
wn <40ms/<0%/99.5%
v. Ilam
Wireless/Ow
n None <50ms/<0%/99.5%
vi. Birtamod
Wireless/Ow
n
Wireless/O
wn <40ms/<0%/99.5%
vii. Urlabari
Wireless/Ow
n
Fiber
Leased <40ms/<0%/99.5%
viii. Kakadbitta Wireless/Ow
n
Fiber
Leased
<40ms/<0%/99.5%
8
Proposal for Internet Connectivity
ix. Dhulabari
Wireless/Ow
n
Fiber
Leased <40ms/<0%/99.5%
x. Dhankuta
Wireless/Ow
n None <40ms/<0%/99.5%
xii. Hile
Wireless/Ow
n None <40ms/<0%/99.5%
xiii. Inaruwa
Wireless/Ow
n None <40ms/<0%/99.5%
xiv. Namje
Wireless/Ow
n None <40ms/<0%/99.5%
xv. Chakraghatti
Wireless/Ow
n None <40ms/<0%/99.5%
xvi. Buddhabare
Wireless/Ow
n None <40ms/<0%/99.5%
xvii. Belbari
Fiber/Lease
d
Wireless/O
wn <30ms/<0%/99.5%
xviii.Rangeli
Wireless/Ow
n None <40ms/<0%/99.5%
xix. Pathari
Fiber/Lease
d
Wireless/O
wn <30ms/<0%/99.5%
xx. Fikkal
Wireless/Ow
n None <30ms/<0%/99.5%
xxi. Pashupatinagar
Wireless/Ow
n None <40ms/<0%/99.5%
xxii. Gauradaha
Wireless/Ow
n None <40ms/<0%/99.5%
xxiii. Duhabi
Wireless/Ow
n None <40ms/<0%/99.5%
xxiv. Birat chowk
Fiber/Lease
d
Wireless/O
wn <30ms/<0%/99.5%
xxv. Kerabari
Wireless/Ow
n None <40ms/<0%/99.5%
xxvi. Jhumka
Wireless/Ow
n None <40ms/<0%/99.5%
xxvii. Tarahara
Wireless/Ow
n None <40ms/<0%/99.5%
xxviii. Surunga
Wireless/Ow
n None <40ms/<0%/99.5%
xxix. Phidim
Wireless/Ow
n None <40ms/<0%/99.5%
xxx. Khanar
Wireless/Ow
n None <40ms/<0%/99.5%
Xxxi. Tankisinbari
Wireless/Ow
n None <40ms/<0%/99.5%
Xxxii. Sonapur
Wireless/Ow
n None <40ms/<0%/99.5%
2
Lahan
Wireless/Ow
n None <30ms/<0%/99.5%
i. Gaighat Wireless/Ow Fiber <30ms/<0%/99.5%
9
Proposal for Internet Connectivity
n Leased
ii.Siraha
Wireless/Ow
n None <30ms/<0%/99.5%
iii. Mirchaya
Wireless/Ow
n None <30ms/<0%/99.5%
iv. Katari
Wireless/Ow
n None <30ms/<0%/99.5%
v. Golbazar
Wireless/Ow
n None <30ms/<0%/99.5%
vi. Rajbiraj
Wireless/Ow
n None <30ms/<0%/99.5%
vii. Khotang
Wireless/Ow
n None <35ms/<0%/99.5%
viii. Solu
Wireless/Ow
n None <35ms/<0%/99.5%
3
Janakpur
Wireless/Ow
n
Wireless/O
wn <25ms/<0%/99.7%
ii. Bardibas
Wireless/Ow
n None <25ms/<0%/99.5%
iii. Jaleshwor
Wireless/Ow
n None <30ms/<0%/99.5%
iv. Dhalkebar
Wireless/Ow
n None <30ms/<0%/99.5%
v. Sindhuli
Wireless/Ow
n None <25ms/<0%/99.5%
vi. Lalbandhi
Wireless/Ow
n None <25ms/<0%/99.5%
vii. Malangwa
Wireless/Ow
n None <25ms/<0%/99.5%
viii. Hariwan
Wireless/Ow
n None <30ms/<0%/99.5%
4
Birgunj
Wireless/Ow
n
Wireless/O
wn <15ms/<0%/99.7%
i. Simra
Wireless/Ow
n None <15ms/<0%/99.5%
ii. Chandranigahpur
Wireless/Ow
n None <25ms/<0%/99.5%
iii. Garuda
Wireless/Ow
n None <25ms/<0%/99.5%
5
Hetauda
E1/Spice Fiber
Leased <10ms/<0%/99.7%
i. Bhaise
Wireless/Ow
n None <20ms/<0%/99.5%
ii. Bhimphedi
Wireless/Ow
n None <20ms/<0%/99.5%
6
Chitwan
Wireless/Ow
n
Wireless/O
wn <30ms/0%/99.3%
i. Parsa Wireless/Ow None <30ms/0%/99.3%
10
Proposal for Internet Connectivity
n
ii. Tadi
Fiber/Lease Wireless/O
wn <30ms/0%/99.3%
iii. Manahari
Wirelsss/Ow
n None <30ms/0%/99.3%
iv. Gaidakot
Wirelsss/Ow
n None <30ms/0%/99.3%
v. Daldale
Wirelsss/Ow
n None <30ms/0%/99.3%
vi. Rampur
Wirelsss/Ow
n None <30ms/0%/99.3%
vii. Kalika
Wirelsss/Ow
n None <30ms/0%/99.3%
7
Pokhara
Fiber/NEA Wireless/O
wn <10ms/0%/99.7%
i. Damauli Fiber/NEA Fiber/NEA <10ms/0%/99.79%
ii. Baglung
E1/Spice Wireless/O
wn <15ms/0%/99.7%
iii. Beni
Wireless/Ow
n In process <20ms/0%/99.5%
iv. Besisahar
Wireless/Ow
n None <20ms/0%/99.5%
v. Kusma
Wireless/Ow
n None <30ms/0%/99.5%
vi. Abu Khaireni
Wireless/Ow
n None <30ms/0%/99.5%
vii. Gorkha
Wireless/Ow
n None <30ms/0%/99.5%
viii. Manakamana
Wireless/Ow
n None <30ms/0%/99.5%
x. Syangja
Wireless/Ow
n None <30ms/0%/99.5%
8
Bhairah wa
Fiber/NEA Wireless/O
wn <10ms/0%/99.7%
i. Butwal
Fiber/Own Wireless/O
wn <10ms/0%/99.7%
ii. Palpa
Wireless/Ow
n None <35ms/0%/99.5%
iii. Sunwal
Wireless/Ow
n None <25ms/0%/99.5%
iv. Lumbini Fiber None <20ms/0%/99.3%
v. Arghakachi
Wireless/Ow
n None <30ms/0%/99.3%
vi. Gorusinghe
Wireless/Ow
n None <30ms/0%/99.3%
vii. Tamghas
Wireless/Ow
n None <30ms/0%/99.3%
viii. Waling Wireless/Ow
n
None <30ms/0%/99.3%
11
Proposal for Internet Connectivity
ix. Parasi
Fiber/Lease
d None <30ms/0%/99.7%
x. Bardaghat
Wireless/Ow
n None <30ms/0%/99.4%
xi. Tamnagar
Wireless/Ow
n None <30ms/0%/99.7%
xii. Krishnanagar
Wireless/Ow
n None <25ms/0%/99.3%
9
Nepalgunj
Wireless/Ow
n IP/NT <20ms/0%/99.3%
i.Surkhet,
Birendranagar
Wireless/Ow
n None <30ms/0%/99.3%
ii. Surkhet, Chanaute
iii. Dang, Ghorahi
Wireless/Ow
n None <30ms/0%/99.3%
iv.Tulsipur
Wireless/Ow
n None <30ms/0%/99.3%
v. Kohalpur
Wireless/Ow
n None <30ms/0%/99.3%
vi. Gulariya
Wireless/Ow
n None <30ms/0%/99.3%
10
Dhangadi
Wireless/Ow
n IP/NT <20ms/0%/99.7%
i.Mahendranagar
Wireless/Ow
n None <25ms/0%/99.5%
ii. Tikapur Wireless/Ow
n Wireless <30ms/0%/99.5%
iii. Lamki
Wireless/Ow
n Wireless <30ms/0%/99.5%
iv. Sukkhad
Wireless/Ow
n None <30ms/0%/99.5%
v. Attariya
Wireless/Ow
n Wireless <30ms/0%/99.5%
11 Namche
Wireless/Ow
n None <30ms/0%/99.5%
12
Banepa
Wireless/Ow
n
Fiber/Rente
d <20ms/0%/99.7%
i. Panauti
Wireless/Ow
n None <20ms/0%/99.5%
ii. Dhulikhel
Wireless/Ow
n None <20ms/0%/99.5%
iii. Paanchkhal
Wireless/Ow
n None <20ms/0%/99.5%
iv. Nagarkot
Wireless/Ow
n None <20ms/0%/99.7%
v. Barabise
Wireless/Ow
n None <20ms/0%/99.7%
vi. Khadichaur Wireless/Ow
n
None <20ms/0%/99.7%
12
Proposal for Internet Connectivity
vii. Charikot
Wireless/Ow
n None <20ms/0%/99.4%
viii. Manthali
Wireless/Ow
n None <20ms/0%/99.3%
ix. Melamchi
Wireless/Ow
n None <20ms/0%/99.4%
x. Bahunepati
Wireless/Ow
n None <20ms/0%/99.4%
13 Pharping
Wireless/Ow
n None <15ms/0%/99.75%
14 Gaur
Wirelsss/Ow
n None <20ms/0%/99.7%
15 Kalaiya
Wireless/Ow
n None <25ms/0%/99.5%
16 Dadeldura
Wireless/Ow
n None <30ms/0%/99.3%
17 Doti
Wireless/Ow
n None <30ms/0%/99.3%
18 Nagdhun g a
Wireless/Ow
n None <15ms/0%/99.7%
19 Gajuri
Wireless/Ow
n None <25ms/0%/99.7%
20 Kakani
Wireless/Ow
n None <15ms/0%/99.5%
21 Trishuli
Wireless/Ow
n None <25ms/0%/99.5%
22 Bidur
Wireless/Ow
n None <25ms/0%/99.5%
23 Mugling
Wireless/Ow
n None <30ms/0%/99.7%
Note:
Worldlink can provide on the site evidence and proof of having backup
links, correct media and own ownership for its backbone connectivi t y.
Latency calculated is under normal working condition.
Loss 0% represents probability and chances of getting 1 packet lost in every
10000 packets of 32bytes and depends on the utilization of customer network,
traffic pattern. 0 packet loss round the clock is not possible in any wide area IP
networks.
Availability
99.8% represents 17.52 hr/yr, 86.23 min/month, 20.16min/week
99.9% represents 8.76 hrs/yr, 43.2 min/month, 10.1 min/week
99.95% represents 4.38hr/yr, 21.56 min/month, 5.04min/week
99.99% represents 52.6min/yr, 4.32min/month, 1.01min/week
13
Proposal for Internet Connectivity
14
Proposal for Internet Connectivity 15
Proposal for Internet Connectivity 16
Proposal for Internet Connectivity 17
Proposal for Internet Connectivity 18
Proposal for Internet Connectivity
Network Architectu re of Worldlink Commu nications
WorldLink currently have more than six STM -1 Capacity OF transit connectivity to the global internet. WorldLink peers with
global leader in carrier class network and Tier 1 service provider like SingTel, Airtel, and PCCW etc. for its transit to the global
internet. Our Backbone upstream/transit connectivity is shown in the diagram below.
19
2.0 Ne t wo r k Archi tec t u re:
As shown in the figure above (Proposed Network Topology), BRIHAT
INVESTMENTS will be connected to the Internet using dual fiber link.
WorldLink will have dual Optical Fiber network set up between BRIHAT
INVESTMENTS and WLink, one which will work as the primary Internet
connectivity and another will be set up secondary Internet connectivity.
The purpose of having the primary and secondary connectivity is to have
the maximum redundancy. WLink will set up a router at BRIHAT
INVESTMENTS, which will enable the secondary connectivity if the
primary one fails. The provided router will enable the automatic switch
over to the secondary connection. BRIHAT INVESTMENTS will also be
provided the internet connectivity via secondary link during main link
down for this we have client category as Mission Critical.
3.0 Streng t hs and Capabili ties of WorldLink:
3.1 Accomplished and dedicated work force
We own and operate the largest private data network and Internet
service provider in the country, WorldLink has experienced network
administrators highly capable in the TCP/IP protocol over wireless, cable,
satellite and leased-line networks, and system administrators with
advanced expertise in the Linux operating system.
3.2 State- of- the- art infrastruct u re
Besides owning and managing the largest facilities-based private data
network, WorldLink also maintains high-bandwidth which is currently over
60 Mbps.
3.3 Broad industry experience
As one of the top IT service providers in the country, over its eleven years
history, WorldLink has served clients in a wide variety of industries by
providing a wide range of solutions. Whether it is a private business
house, a government body, a diplomatic agency, SMEs, INGO/NGOs or the
personal users, WorldLink has acquired wide domain expertise that
immensely benefits our clients.
3.4 Strong partne rships
WorldLink has established and nurtured strategic partnerships with
industry leaders such as Cisco Systems for internetworking and Tainet
Corporation for data communications.
3.5 Commit me n t to quality
Commitment to quality is not a standard; it is the basic requirement for
our day-to-day business environment. This fundamental principal is the
root on which WorldLink was founded upon and is not a subject for any
compromise. To the contrary, WorldLink looks beyond typical values of
quality for achieving true success. This applies to all areas of business
and management, internal and external, the company is involved with.
3.6 Promp t and reliable custome r service
At WorldLink, we take customer service very seriously. In fact, our
unbending commitment to quality and customer service is in large part
responsible for the company’s success and inclining growth despite stiff
competition. The tremendous goodwill from its customers saves
WorldLink on marketing costs as our existing clients refer most new
accounts.
WorldLink also stands out by having a phone based support to all its
customers for 24 hours. This support can be accessed by calling our
hunting number. Apart from this, WorldLink also has its branch offices
with its support teams in seven other prime locations in the valley.
Having this decentralized field support system; WorldLink has also been
able to provide the prompt field support.
3.7 Bandwid t h Provision
Being the ISP having the highest amount of bandwidth (in Nepal),
WorldLink can assure the provision of uninterrupted bandwidth purchased
by the customers. Apart from this, WorldLink is also the member of Nepal
Internet Exchange (NPIX) which is a value addition to its customers. NPIX
enables its member/users to access the local traffic faster, using only the
local bandwidth. This allows the customer to save its international
bandwidth which can be used for other non-local traffics.
3.8 Bandwid t h Monitorin g
In order to assure that the purchased bandwidth is available at all times,
WorldLink will provide access to MRTG graphs showing bandwidth
utilization over the last 24 hours, the last week, the last month and the
last year. Client can determine quality of service by checking bandwidth
utilization on the MRTG graphs anytime.
Below are some samples of MRTG in real- time:
Daily Graph (5 Minu te Average)
Max In: 54.9 kb/s
(85.8%)
Average In: 4784.0 b/s
(7.5%)
Current In: 23.2 kb/s
(36.3%)
Max
Out:
61.5 kb/s
(96.0%)
Average
Out:
11.0 kb/s
(17.2%)
Current
Out:
28.3 kb/s
(44.2%)
Weekly Graph (30 Minu te Average)
Max In:
62.4 kb/s
(97.4%)
Average In:
4504.0 b/s
(7.0%)
Current In:
23.2 kb/s
(36.2%)
Max
Out:
63.5 kb/s
(99.3%)
Average
Out:
10.4 kb/s
(16.2%)
Current
Out:
18.8 kb/s
(29.3%)
Monthl y Graph (2 Hour Average)
Max In:
63.1 kb/s
(98.6%)
Average In:
4616.0 b/s
(7.2%)
Current In:
5080.0 b/s
(7.9%)
Max
Out:
64.0 kb/s
(100.0%)
Average
Out:
9744.0 b/s
(15.2%)
Current
Out:
23.8 kb/s
(37.3%)
Yearly Graph (1 Day Average)
Max In:
64.0 kb/s
(100.0%)
Average In:
4128.0 b/s
(6.5%)
Current In:
3608.0 b/s
(5.6%)
Max
Out:
64.0 kb/s
(100.0%)
Average
Out:
10.6 kb/s
(16.5%)
Current
Out:
10.6 kb/s
(16.5%)
Financial Quota tion:
S.
No.
Particulars Amoun t in Rs.
1. Public IP addresses Waived
2. Bandwid t h Options:
256/256 kbps
512/512 kbps
1/1 Mbps
(Contention Ratio 1:1)
5,000.00/month
10,000.00/month
18,000.00/month
3. Wireless Set up Cost 5,000.00/site
4. Optical fiber cost (Wlink’s nearest point to
Brihat Investments Pvt. Ltd)
40.00/meter
5. Charges for Media Converter 10,000.00/unit
6. Router Options: (If Required)
Linksys Router
APN Wireless Router
20,000.00
10,000.00
*Charges are commercially confidential.
Terms and Conditions:
 Above charges are subject to VAT and all other applicable taxes.
 Minimum annually payment in Advance.
 Minimum contract period for 1 year.
 Wireless set up cost will be waived in case of fiber.
 Installed equipment will be the properties of Worldlink
Communications except which are sold.
Facilities:
 1 Unlimited Dial Up Account for backup purpose.
 1 GB datasafe services
 Wireless facility.
4.0 Ad minis t ra t ion, Moni t o ring & Suppor t Services
As Nepal’s largest Internet and Network Service Provider, we have been
ingrained to provide the best of support under the worst of
circumstances. These experiences gained over the past twelve years
have led to having some of the best support and tracking systems
developed in-house at WorldLink. In a sphere where the minimum service
level is at 24 x 7 x 365 x 99.8% uptime, WorldLink understands more
than most of the importance, criticality and value of having a good
support system. WorldLink shall help BRIHAT INVESTMENTS to
administer its Internet connectivity.
Worldink has 24x7 automated along with its manual monitoring system
which will notify the customer if there is a packet loss or loss in
connectivity via SMS, Email and/or via Phone. Worldink will also provide
access to MRTG to monitor its traffic utilization. Worldink will also be
providing an online customer portal panel in future through which
customer can monitor its link, measure its SLA, traffic and other financial
and administrative details.
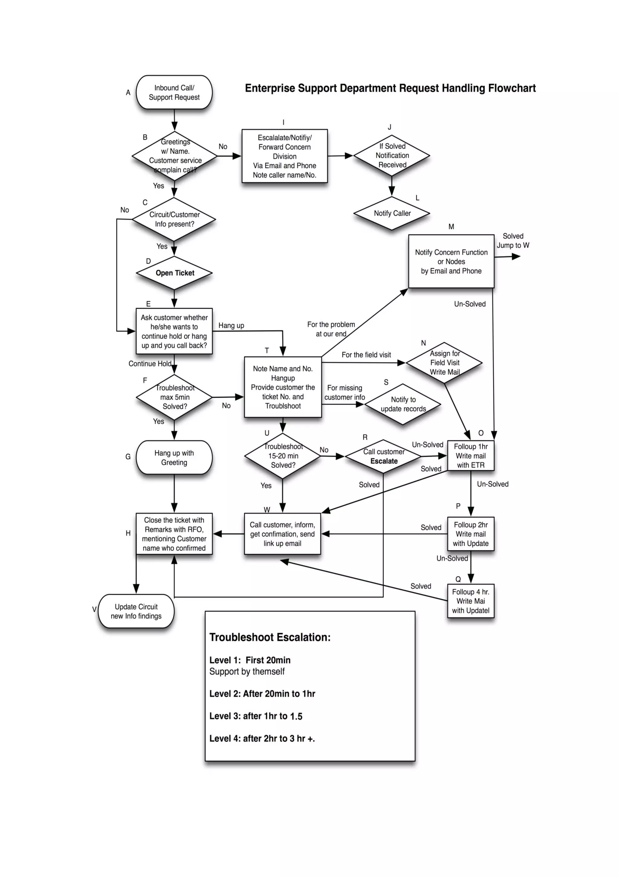
4.1 Escalation Format for Suppor t
Together with the BRIHAT INVESTMENTS IT team, WorldLink will setup
a support network. Support will be divided in three categories according
to severity, incident level and time available. The levels are as listed
below:
 1st
Level Support
 2nd
Level Support
 3rd
Level Support
1st
Level Support
1st
Level Support is first line of support deployment. These are cases,
which can be solved by BRIHAT INVESTMENTS IT Personnel which are
low on priority.
2nd
Level Support
2nd
Level Support is the second line of support deployment in which the
BRIHAT INVESTMENTS technicians will co-ordinate with WorldLink
support team if required. These are on a normal priority level. These will
be responded by WorldLink Support team via phone or email.
3rd
Level Support
3rd
Level Support is highest level of support WorldLink will deploy on site
to solve any major problem that may come across. By providing this level
support, a WorldLink support engineer will be deployed on site within an
anticipated response time of 2 hours during the office hours.
In addition to the level based support systems, WorldLink will provide the
contact details of the key members of the support team which are given
below:
4.2 For business related issues:
Mr. Pramesh Neupane
Cell: 9841805294 / 5523050, Ext: 218
Email: pramesh.neupane@worldlink.com.np
Mr. Anup Manandhar
Cell: 9801011404 / 5523050, Ext: 221
Email: anup.manandhar@worldlink.com.np
4.3 24 / 7 suppor t related issues:
Enterprise Support Department
Email: enterprise.support@worldlink.com.np
Hunting line: 01-5523050 Ext. 500
Mobile : 9851029461 (NTC) ; 9801011450 (Ncell) (Available 24/7)
Tel.(Direct): 01-5546200 ; 01-5546569
5.0 Other t e r ms and condi tions:
The necessary equipment at both ends (WLink and BRIHAT
INVESTMENTS) will be provided by WLink (except for the ones that are
sold) including Routers, Modems, Antenna, Cables, Adaptors, Optical
Fibers etc. will all be the belongings of WLink and BRIHAT
INVESTMENTS shall return them back unconditionally at the time of
service termination.
All equipment will remain the property of the WLink. However, if any
equipment needs to be removed or replaced, WLink will notify BRIHAT
INVESTMENTS and will obtain its consent prior to any modification to
the network.

Brihat investment proposal for internet

  • 1.
    Proposal for Internet Connectivity Presented to Brihat Invest men t Pvt. Ltd Sitapaila, Kathmandu Attention: Mr. Prafulla Pokhrel Com munic ation s Pvt. Ltd. Jawalakhel, Lalitpur Phone: 5-523050, Fax: 5-529403
  • 2.
    Proposal for InternetConnectivity August 16, 2011 1.0 Worl dLin k Backg rou n d WorldLink is the largest Internet and Network Service Provider in Nepal and one of the most prominent IT companies with over 500 direct and indirect employees all over Nepal. Founded in September 1995 with the aim of providing Internet and IT services by its present Chairman and Managing Director, Dileep Agrawal, WorldLink started off by providing store-and-forward e-mail services over a dial-up link to the Internet in the US. In March 1997, WorldLink started providing full Internet access over a dedicated leased-line to the Internet backbone in the US through Teleglobe International. From September 1999 till June 2008, WorldLink has been connecting to the Internet over a direct satellite uplink through its own VSAT terminals, thereby completely bypassing Nepal Telecommunications Corporation, the local PTT, however now Worldlink owns International Private Leased Circuit (IPLC) network over undersea fiber to Singapore, UK and India and peers directly with Singtel, Airtel and PCCW and with TATA is under process. Worldlink currently solely own 6xSTM-1 capacities for Internet B/W, which is the largest among all the private operators and 2nd, largest in Nepal after Nepal Telecom. Worldink has capacity of STM-16 cross border connectivity with Airtel today and also with TATA soon. Over the past 15 years, WorldLink has grown from a small business to a strong and stable corporation with professional staff and a strong customer base. The company has also positioned itself as a complete IT service provider rather than just an ISP, by providing services such as data connectivity, network integration and consulting, web hosting and development, hardware sales and maintenance, and software development and systems integration through its partnership with WorldLink Technologies Pvt Ltd. Our success as an excellent service provider is exemplified by the satisfaction of our customers. WorldLink is a success story, the likes of which are usually found in the Silicon Valley. It has thus served as a role model for other startup IT companies. It has demonstrated to young entrepreneurs that IT is the wave of the future, even in a relatively small market like Nepal. It has undoubtedly contributed to the ongoing IT revolution visible in this small Himalayan country. In recognition of its contribution, Nepal Government has invited WorldLink to be a part of IT taskforces such as the National IT Infrastructure Development Committee and contribute to the development of IT in the country. 1.1 Vision and Mission WorldLink's vision and mission reflect our deepest beliefs about why we exist, and what fundamental principles are most important to us. It also provides a 2
  • 3.
    Proposal for InternetConnectivity clear mental image of the successful future we plan to create for our customers, our employees, our shareholders and our community. “ To be recognized as the best company when it comes to delivering value to custome rs, employees, shareholders and commu ni ties. ” Our Mission is to: 1. Build customer loyalty through customer satisfaction and outstanding value a. Provide affordable yet high quality products and services. i. Quality assurance and management ii. Innovation to improve efficiency (reduce costs and improve service standards) b. Introduce innovative products and services that exceed customer expectations. c. Improve our sales process to make it simpler and easier for customers. d. Provide outstanding customer service e. Individualistic approach and “CAN DO” attitude. Flexible to meet individual customer’s unique demands. 2. Become a one-stop-shop for all IT services under one roof. 3. Build a world- class team that drives the organization. 4. Build a strong brand image that projects sustainability 5. Increase superior shareholder value 1.2 Quality Policy WorldLink is focused on our customers' ultimate success and is committed to having the highest level of quality in the industry. It is our guiding principle to provide our external and internal customers with a level of quality and service that consistently meets or exceeds expectations through the following philosophies: • Continually maintaining and improving the effectiveness of our Quality Management System (QMS) - Periodic review of current quality policy and objectives to ensure its effectiveness and suitability. • Meeting or exceeding customer and organizational requirements - Constant striving for quality services that meet or exceed the customer’s and/or organizational requirements. • Effectively communicating up and down the "Supply Chain" - Effective communication of quality policy and objectives to customers, suppliers and our employees. • Hiring the best people in the industry - Training sthose people on our system and focusing those people on executing our processes flawlessly. 3
  • 4.
    Proposal for InternetConnectivity • Creating and managing the best processes in the industry - These processes are documented and described in a comprehensive Quality Management System (QMS). • Aligning ourselves with the most competent base of suppliers available in the industry - The ability of our suppliers to provide us with quality goods and services is critical to our success. We will strive to achieve excellence in our supply chain with a common vision in the areas of quality, continuous improvement and excellence in customer service. 1.3 ISO9001:2008 Certification In our efforts to deliver higher quality services, WorldLink implemented the ISO9001:2008 quality management system and was ISO9001:2008 certified by the international auditing firm DNV on May 3, 2011. 1.4 Core Values We are guided in our pursuit of our Vision and Mission through the following core values: Excellence : We have a passion for excellence and committed to winning with integrity. We know leadership is hard won and should never be taken for granted. We aspire to flawless execution without shortcuts on quality. We seek the best talent and promote its development. We are flexible and learn from our mistakes. Teamwork : We believe that teamwork is the key to success. We treat one another with respect and communicate openly. We foster collaboration and maintain individual accountability. We encourage the “CAN DO” attitude. We appreciate the value of multiple perspectives and diverse expertise. Innova tion & Efficiency : We thrive on creativity, ingenuity and consistency. We strive to maximize efficiency in everything we do. We are not afraid to take informed, responsible risk. Ethics : We are an ethical organization that believes in integrity and honesty at all levels. We believe that ethical practices are essential for the long-term sustainability of our organization. Customer Satisfaction : We respect our customers above all else and never forget that they come to us by choice. We share a personal responsibility to maintain our customers' loyalty and trust. We listen and respond to our customers and seek to exceed their expectations. Celebration : We celebrate achievement individually and collectively. We take pride in our work and seek to enhance our satisfaction in every task. 4
  • 5.
    Proposal for InternetConnectivity Communi t y : We exert to make an impact on our society and empower our customers. We are committed to serving our country and our own community. Technology : We are always abreast will all the new innovation and available cutting edge technology in the Global IT industry, we conduct R&D and execute when there is a requirement, we do it by ourselves, which differs us from others. We are not driven by technology we are driven by need. Focus : We are more dedicated and focused in Provisioning Services and Provide Solutions not just only in technology and network. 1.5 Memberships of Professional Organizations • Confederation of Nepalese Industries (CNI): WorldLink is a founding member of CNI. • Federation of Nepalese Chambers of Commerce and Industry (FNCCI) • Computer Association of Nepal (CAN): WorldLink is a lifetime institutional member. • Internet Service Provider Association of Nepal (ISPAN): WorldLink is a founding member of ISPAN and presently heads the organization as its President. • Asia Pacific Network Information Center (APNIC): APNIC is one of five Regional Internet Registries currently operating in the world. It provides allocation and registration services which support the operation of the Internet globally. WorldLink is subscribed to APNIC’s “Medium” membership tier, the highest of any organization in Nepal. 1.6 Partnerships The Canopy™ system, Motorola’s innovative wireless broadband solution, is the ideal technology for developing, enhancing and extending advanced broadband networks and services. WorldLink is an Authorized Canopy Solution Provider (ACSP). Besides being and ACSP, WorldLink has deployed one of the largest Canopy infrastructures in Asia. Cisco and WorldLink were collectively involved in establishing Internet connectivity at the Everest Base Camp (alt 17,000 feet), and are currently exploring other remote Internet access projects in Nepal. Besides this, WorldLink is an authorized Cisco reseller. WorldCall is an Internet telephony service which can be used by any Internet user to make low-cost international calls to anywhere outside Nepal using prepaid WorldCall calling card. The service uses voice over IP (VoIP) technology. For the first time in Nepal, Internet users can make VoIP calls legally and at highly affordable rates, such as Rs 0.99 per minute to USA, Rs 1.50 per minute to India and Rs 1.26 per minute to Australia. As an Akamai Accelerated Network partner, WorldLink delivers popular websites (such as CNN.com) and updates (such as Symantec anti-virus updates) from Akamai servers co-located within its network. Since the content 5
  • 6.
    Proposal for InternetConnectivity is delivered from within WorldLink's network, our users experience faster and superior Internet browsing. Patton Electronics is a leader in the production of network access and connectivity products including, dial-up (V.90) and dedicated (xDSL) access servers, network termination units (NTUs), base-band and short- range modems, fiber- optic modems, interface converters and surge protectors. WorldLink is an authorized distributor of Patton products. Tainet Communication System Corporation researches, develops, manufactures, integrates services telecommunication and data communication systems. Tainet has strategically developed its products and services away from the backbone, in solutions for last mile access. WorldLink is the sole distributor of Tainet products in Nepal. Kerio Technologies, Inc. provides Internet messaging and firewall products, emphasizing the secure delivery of network data with clear, easy-to-use administrative interfaces and tools. WorldLink is the authorized Kerio Partner for Nepal. Extreme Networks designs, builds, and installs Ethernet infrastructure solutions that help solve the toughest business communications challenges. The company's commitment to open networking sets us apart from the alternatives by delivering meaningful insight and unprecedented control to applications and services. Extreme Networks believes that openness is the best foundation for growth, freedom, flexibility and choice. The company's focus on enterprises and service providers who demand high performance, converged networks that support voice, video and data over a wired and wireless infrastructure. Wordlink deploys Extreme switches in its aggregation network and authorized partner for Nepal. A subsidiary company of Accton who has established a worldwide reputation for producing superior LAN equipment and Ethernet products. With more than 2500 people - nearly 1000 of whom are engineers - Accton now delivers a variety of Ethernet, Fast Ethernet and Gigabit networking products; including hubs, switches, Internet Access Devices and Wireless networking solutions. Accton was publicly listed in Taiwan in November 1995. Over the years, Accton has become a world- class OEM/ODM total solution outsourcing partner for advanced communication products, and one of the world's pre- eminent data communications companies. The company's technological capability spans a wide range, from ASIC design, high performance chassis 6
  • 7.
    Proposal for InternetConnectivity switches to Internet integration and applications. Worldink deploys Edge-core brand Accton products in its access network and authorized partner for Nepal. Ubiquiti Networks designs, manufacturers, and sells innovative broadband wireless solutions worldwide. The company's products include disruptive outdoor wireless products such as the The Bullet (TM), NanoStation (TM), PowerStation(PS) and others; which combine industry leading product design built around internally developed core technologies including the AirOS operating system and Frequency Freedom technology (100MHz to 10GHz) RF design. Worldink has the largest deployment of Ubiquiti wireless equipments as a low cost last mile access for residential and SOHO users throughout the Nepal and a authorized partner for Nepal. Speedtest.net is a broadband speed analysis tool that allows anyone to test their Internet connection. This service is provided free to anyone curious about the performance of their connection to and from hundreds of locations around the world. Whether you test just for fun or you really need to certify and validate the true speed of your Internet connectivity, Speedtest.net is the place to be. One can view all of historical results, share them easily, and even compare them to others in your immediate area or around the globe. WorldLink is proud to be the first and only company in Nepal to partner with Ookla, provider of the popular Internet speed measurement website Speedtest.net and Pingtest.net. As a part of this partnership, WorldLink is hosting Speedtest.net servers in Kathmandu. Local Internet users can now accurately measure their Internet speed using the locally hosted server 1.7 Core Infrastruct ure Vendors Worldlink owns world- class and carrier grade network infrastructure among the private ISP/NSP in Nepal. We had built our core network deploying the equipments from the world renowned and widely regarded by Global Tier 1 Telecom and ISPs around the global for their high quality and stable products vendors like Juniper, Cisco, Foundry, Extreme, Nortel, Motorola, Dell and IBM. We do not compromise investing in quality products just because of the cost. 1.8 Offices and Presence WorldLink has established a vast presence within Kathmandu and outside. 1.8.1 Presence in Kathmandu WorldLink’s head office is located in Jawalakhel, Lalitpur in a rented facility. Our main data center is also located in this office. In order to provide timely on-site technical support and promptly maintain our vast cable network, we 7
  • 8.
    Proposal for InternetConnectivity have established branch offices in the following locations throughout the Kathmandu Valley: S.N . Location Address Phone numbe r 1 Chabahil Behind NTC Building 4491164, 4466261, 4465289 2 Lazimpat Opposite Israeli Embassy 4437253, 4432271, 4431445 3 Newroad Opposite Peanuts Building 4231128, 4231129 4 Thamel Near Best Shopping Center 4415010, 4410317 5 New Baneshwor Behind BICC 016202640, 2043434 6 Putalisadak Computer Bazar Building 4421108, 4423172, 4423173 7 Boudha Opposite Boudha Gate 4465522 8 Soalteemode Opposite Hilltake 4286158 9 Maharajgunj Near Narayangopal Chowk 2151776 1.8.2 Presence outside Kathmandu In our efforts to expand outside Kathmandu and tap into new markets, WorldLink has established points of presence (POPs) in the following cities/towns along with its other details: S.N . Location Backbone Media /Ownership Packet/Loss/ Availability Primary Secondary 1 Biratnaga r Wireless/Ow n IP/NT <20ms/<0%/99.7% i. Dharan Wireless/Ow n Wireless/O wn <30ms/<0%/99.5% ii. Itahari Wireless/Ow n Wireless/O wn <30ms/<0%/99.5% iii. Bhadrapur Wireless/Ow n Fiber Leased <40ms/<0%/99.5% iv. Damak Wireless/Ow n Wireless/O wn <40ms/<0%/99.5% v. Ilam Wireless/Ow n None <50ms/<0%/99.5% vi. Birtamod Wireless/Ow n Wireless/O wn <40ms/<0%/99.5% vii. Urlabari Wireless/Ow n Fiber Leased <40ms/<0%/99.5% viii. Kakadbitta Wireless/Ow n Fiber Leased <40ms/<0%/99.5% 8
  • 9.
    Proposal for InternetConnectivity ix. Dhulabari Wireless/Ow n Fiber Leased <40ms/<0%/99.5% x. Dhankuta Wireless/Ow n None <40ms/<0%/99.5% xii. Hile Wireless/Ow n None <40ms/<0%/99.5% xiii. Inaruwa Wireless/Ow n None <40ms/<0%/99.5% xiv. Namje Wireless/Ow n None <40ms/<0%/99.5% xv. Chakraghatti Wireless/Ow n None <40ms/<0%/99.5% xvi. Buddhabare Wireless/Ow n None <40ms/<0%/99.5% xvii. Belbari Fiber/Lease d Wireless/O wn <30ms/<0%/99.5% xviii.Rangeli Wireless/Ow n None <40ms/<0%/99.5% xix. Pathari Fiber/Lease d Wireless/O wn <30ms/<0%/99.5% xx. Fikkal Wireless/Ow n None <30ms/<0%/99.5% xxi. Pashupatinagar Wireless/Ow n None <40ms/<0%/99.5% xxii. Gauradaha Wireless/Ow n None <40ms/<0%/99.5% xxiii. Duhabi Wireless/Ow n None <40ms/<0%/99.5% xxiv. Birat chowk Fiber/Lease d Wireless/O wn <30ms/<0%/99.5% xxv. Kerabari Wireless/Ow n None <40ms/<0%/99.5% xxvi. Jhumka Wireless/Ow n None <40ms/<0%/99.5% xxvii. Tarahara Wireless/Ow n None <40ms/<0%/99.5% xxviii. Surunga Wireless/Ow n None <40ms/<0%/99.5% xxix. Phidim Wireless/Ow n None <40ms/<0%/99.5% xxx. Khanar Wireless/Ow n None <40ms/<0%/99.5% Xxxi. Tankisinbari Wireless/Ow n None <40ms/<0%/99.5% Xxxii. Sonapur Wireless/Ow n None <40ms/<0%/99.5% 2 Lahan Wireless/Ow n None <30ms/<0%/99.5% i. Gaighat Wireless/Ow Fiber <30ms/<0%/99.5% 9
  • 10.
    Proposal for InternetConnectivity n Leased ii.Siraha Wireless/Ow n None <30ms/<0%/99.5% iii. Mirchaya Wireless/Ow n None <30ms/<0%/99.5% iv. Katari Wireless/Ow n None <30ms/<0%/99.5% v. Golbazar Wireless/Ow n None <30ms/<0%/99.5% vi. Rajbiraj Wireless/Ow n None <30ms/<0%/99.5% vii. Khotang Wireless/Ow n None <35ms/<0%/99.5% viii. Solu Wireless/Ow n None <35ms/<0%/99.5% 3 Janakpur Wireless/Ow n Wireless/O wn <25ms/<0%/99.7% ii. Bardibas Wireless/Ow n None <25ms/<0%/99.5% iii. Jaleshwor Wireless/Ow n None <30ms/<0%/99.5% iv. Dhalkebar Wireless/Ow n None <30ms/<0%/99.5% v. Sindhuli Wireless/Ow n None <25ms/<0%/99.5% vi. Lalbandhi Wireless/Ow n None <25ms/<0%/99.5% vii. Malangwa Wireless/Ow n None <25ms/<0%/99.5% viii. Hariwan Wireless/Ow n None <30ms/<0%/99.5% 4 Birgunj Wireless/Ow n Wireless/O wn <15ms/<0%/99.7% i. Simra Wireless/Ow n None <15ms/<0%/99.5% ii. Chandranigahpur Wireless/Ow n None <25ms/<0%/99.5% iii. Garuda Wireless/Ow n None <25ms/<0%/99.5% 5 Hetauda E1/Spice Fiber Leased <10ms/<0%/99.7% i. Bhaise Wireless/Ow n None <20ms/<0%/99.5% ii. Bhimphedi Wireless/Ow n None <20ms/<0%/99.5% 6 Chitwan Wireless/Ow n Wireless/O wn <30ms/0%/99.3% i. Parsa Wireless/Ow None <30ms/0%/99.3% 10
  • 11.
    Proposal for InternetConnectivity n ii. Tadi Fiber/Lease Wireless/O wn <30ms/0%/99.3% iii. Manahari Wirelsss/Ow n None <30ms/0%/99.3% iv. Gaidakot Wirelsss/Ow n None <30ms/0%/99.3% v. Daldale Wirelsss/Ow n None <30ms/0%/99.3% vi. Rampur Wirelsss/Ow n None <30ms/0%/99.3% vii. Kalika Wirelsss/Ow n None <30ms/0%/99.3% 7 Pokhara Fiber/NEA Wireless/O wn <10ms/0%/99.7% i. Damauli Fiber/NEA Fiber/NEA <10ms/0%/99.79% ii. Baglung E1/Spice Wireless/O wn <15ms/0%/99.7% iii. Beni Wireless/Ow n In process <20ms/0%/99.5% iv. Besisahar Wireless/Ow n None <20ms/0%/99.5% v. Kusma Wireless/Ow n None <30ms/0%/99.5% vi. Abu Khaireni Wireless/Ow n None <30ms/0%/99.5% vii. Gorkha Wireless/Ow n None <30ms/0%/99.5% viii. Manakamana Wireless/Ow n None <30ms/0%/99.5% x. Syangja Wireless/Ow n None <30ms/0%/99.5% 8 Bhairah wa Fiber/NEA Wireless/O wn <10ms/0%/99.7% i. Butwal Fiber/Own Wireless/O wn <10ms/0%/99.7% ii. Palpa Wireless/Ow n None <35ms/0%/99.5% iii. Sunwal Wireless/Ow n None <25ms/0%/99.5% iv. Lumbini Fiber None <20ms/0%/99.3% v. Arghakachi Wireless/Ow n None <30ms/0%/99.3% vi. Gorusinghe Wireless/Ow n None <30ms/0%/99.3% vii. Tamghas Wireless/Ow n None <30ms/0%/99.3% viii. Waling Wireless/Ow n None <30ms/0%/99.3% 11
  • 12.
    Proposal for InternetConnectivity ix. Parasi Fiber/Lease d None <30ms/0%/99.7% x. Bardaghat Wireless/Ow n None <30ms/0%/99.4% xi. Tamnagar Wireless/Ow n None <30ms/0%/99.7% xii. Krishnanagar Wireless/Ow n None <25ms/0%/99.3% 9 Nepalgunj Wireless/Ow n IP/NT <20ms/0%/99.3% i.Surkhet, Birendranagar Wireless/Ow n None <30ms/0%/99.3% ii. Surkhet, Chanaute iii. Dang, Ghorahi Wireless/Ow n None <30ms/0%/99.3% iv.Tulsipur Wireless/Ow n None <30ms/0%/99.3% v. Kohalpur Wireless/Ow n None <30ms/0%/99.3% vi. Gulariya Wireless/Ow n None <30ms/0%/99.3% 10 Dhangadi Wireless/Ow n IP/NT <20ms/0%/99.7% i.Mahendranagar Wireless/Ow n None <25ms/0%/99.5% ii. Tikapur Wireless/Ow n Wireless <30ms/0%/99.5% iii. Lamki Wireless/Ow n Wireless <30ms/0%/99.5% iv. Sukkhad Wireless/Ow n None <30ms/0%/99.5% v. Attariya Wireless/Ow n Wireless <30ms/0%/99.5% 11 Namche Wireless/Ow n None <30ms/0%/99.5% 12 Banepa Wireless/Ow n Fiber/Rente d <20ms/0%/99.7% i. Panauti Wireless/Ow n None <20ms/0%/99.5% ii. Dhulikhel Wireless/Ow n None <20ms/0%/99.5% iii. Paanchkhal Wireless/Ow n None <20ms/0%/99.5% iv. Nagarkot Wireless/Ow n None <20ms/0%/99.7% v. Barabise Wireless/Ow n None <20ms/0%/99.7% vi. Khadichaur Wireless/Ow n None <20ms/0%/99.7% 12
  • 13.
    Proposal for InternetConnectivity vii. Charikot Wireless/Ow n None <20ms/0%/99.4% viii. Manthali Wireless/Ow n None <20ms/0%/99.3% ix. Melamchi Wireless/Ow n None <20ms/0%/99.4% x. Bahunepati Wireless/Ow n None <20ms/0%/99.4% 13 Pharping Wireless/Ow n None <15ms/0%/99.75% 14 Gaur Wirelsss/Ow n None <20ms/0%/99.7% 15 Kalaiya Wireless/Ow n None <25ms/0%/99.5% 16 Dadeldura Wireless/Ow n None <30ms/0%/99.3% 17 Doti Wireless/Ow n None <30ms/0%/99.3% 18 Nagdhun g a Wireless/Ow n None <15ms/0%/99.7% 19 Gajuri Wireless/Ow n None <25ms/0%/99.7% 20 Kakani Wireless/Ow n None <15ms/0%/99.5% 21 Trishuli Wireless/Ow n None <25ms/0%/99.5% 22 Bidur Wireless/Ow n None <25ms/0%/99.5% 23 Mugling Wireless/Ow n None <30ms/0%/99.7% Note: Worldlink can provide on the site evidence and proof of having backup links, correct media and own ownership for its backbone connectivi t y. Latency calculated is under normal working condition. Loss 0% represents probability and chances of getting 1 packet lost in every 10000 packets of 32bytes and depends on the utilization of customer network, traffic pattern. 0 packet loss round the clock is not possible in any wide area IP networks. Availability 99.8% represents 17.52 hr/yr, 86.23 min/month, 20.16min/week 99.9% represents 8.76 hrs/yr, 43.2 min/month, 10.1 min/week 99.95% represents 4.38hr/yr, 21.56 min/month, 5.04min/week 99.99% represents 52.6min/yr, 4.32min/month, 1.01min/week 13
  • 14.
    Proposal for InternetConnectivity 14
  • 15.
    Proposal for InternetConnectivity 15
  • 16.
    Proposal for InternetConnectivity 16
  • 17.
    Proposal for InternetConnectivity 17
  • 18.
    Proposal for InternetConnectivity 18
  • 19.
    Proposal for InternetConnectivity Network Architectu re of Worldlink Commu nications WorldLink currently have more than six STM -1 Capacity OF transit connectivity to the global internet. WorldLink peers with global leader in carrier class network and Tier 1 service provider like SingTel, Airtel, and PCCW etc. for its transit to the global internet. Our Backbone upstream/transit connectivity is shown in the diagram below. 19
  • 20.
    2.0 Ne two r k Archi tec t u re: As shown in the figure above (Proposed Network Topology), BRIHAT INVESTMENTS will be connected to the Internet using dual fiber link. WorldLink will have dual Optical Fiber network set up between BRIHAT INVESTMENTS and WLink, one which will work as the primary Internet connectivity and another will be set up secondary Internet connectivity. The purpose of having the primary and secondary connectivity is to have the maximum redundancy. WLink will set up a router at BRIHAT INVESTMENTS, which will enable the secondary connectivity if the primary one fails. The provided router will enable the automatic switch over to the secondary connection. BRIHAT INVESTMENTS will also be provided the internet connectivity via secondary link during main link down for this we have client category as Mission Critical. 3.0 Streng t hs and Capabili ties of WorldLink: 3.1 Accomplished and dedicated work force We own and operate the largest private data network and Internet service provider in the country, WorldLink has experienced network administrators highly capable in the TCP/IP protocol over wireless, cable, satellite and leased-line networks, and system administrators with advanced expertise in the Linux operating system. 3.2 State- of- the- art infrastruct u re Besides owning and managing the largest facilities-based private data network, WorldLink also maintains high-bandwidth which is currently over 60 Mbps. 3.3 Broad industry experience As one of the top IT service providers in the country, over its eleven years history, WorldLink has served clients in a wide variety of industries by providing a wide range of solutions. Whether it is a private business house, a government body, a diplomatic agency, SMEs, INGO/NGOs or the personal users, WorldLink has acquired wide domain expertise that immensely benefits our clients. 3.4 Strong partne rships WorldLink has established and nurtured strategic partnerships with industry leaders such as Cisco Systems for internetworking and Tainet Corporation for data communications. 3.5 Commit me n t to quality Commitment to quality is not a standard; it is the basic requirement for our day-to-day business environment. This fundamental principal is the root on which WorldLink was founded upon and is not a subject for any compromise. To the contrary, WorldLink looks beyond typical values of
  • 21.
    quality for achievingtrue success. This applies to all areas of business and management, internal and external, the company is involved with. 3.6 Promp t and reliable custome r service At WorldLink, we take customer service very seriously. In fact, our unbending commitment to quality and customer service is in large part responsible for the company’s success and inclining growth despite stiff competition. The tremendous goodwill from its customers saves WorldLink on marketing costs as our existing clients refer most new accounts. WorldLink also stands out by having a phone based support to all its customers for 24 hours. This support can be accessed by calling our hunting number. Apart from this, WorldLink also has its branch offices with its support teams in seven other prime locations in the valley. Having this decentralized field support system; WorldLink has also been able to provide the prompt field support. 3.7 Bandwid t h Provision Being the ISP having the highest amount of bandwidth (in Nepal), WorldLink can assure the provision of uninterrupted bandwidth purchased by the customers. Apart from this, WorldLink is also the member of Nepal Internet Exchange (NPIX) which is a value addition to its customers. NPIX enables its member/users to access the local traffic faster, using only the local bandwidth. This allows the customer to save its international bandwidth which can be used for other non-local traffics. 3.8 Bandwid t h Monitorin g In order to assure that the purchased bandwidth is available at all times, WorldLink will provide access to MRTG graphs showing bandwidth utilization over the last 24 hours, the last week, the last month and the last year. Client can determine quality of service by checking bandwidth utilization on the MRTG graphs anytime. Below are some samples of MRTG in real- time: Daily Graph (5 Minu te Average) Max In: 54.9 kb/s (85.8%) Average In: 4784.0 b/s (7.5%) Current In: 23.2 kb/s (36.3%) Max Out: 61.5 kb/s (96.0%) Average Out: 11.0 kb/s (17.2%) Current Out: 28.3 kb/s (44.2%)
  • 22.
    Weekly Graph (30Minu te Average) Max In: 62.4 kb/s (97.4%) Average In: 4504.0 b/s (7.0%) Current In: 23.2 kb/s (36.2%) Max Out: 63.5 kb/s (99.3%) Average Out: 10.4 kb/s (16.2%) Current Out: 18.8 kb/s (29.3%) Monthl y Graph (2 Hour Average) Max In: 63.1 kb/s (98.6%) Average In: 4616.0 b/s (7.2%) Current In: 5080.0 b/s (7.9%) Max Out: 64.0 kb/s (100.0%) Average Out: 9744.0 b/s (15.2%) Current Out: 23.8 kb/s (37.3%) Yearly Graph (1 Day Average) Max In: 64.0 kb/s (100.0%) Average In: 4128.0 b/s (6.5%) Current In: 3608.0 b/s (5.6%) Max Out: 64.0 kb/s (100.0%) Average Out: 10.6 kb/s (16.5%) Current Out: 10.6 kb/s (16.5%)
  • 23.
    Financial Quota tion: S. No. ParticularsAmoun t in Rs. 1. Public IP addresses Waived 2. Bandwid t h Options: 256/256 kbps 512/512 kbps 1/1 Mbps (Contention Ratio 1:1) 5,000.00/month 10,000.00/month 18,000.00/month 3. Wireless Set up Cost 5,000.00/site 4. Optical fiber cost (Wlink’s nearest point to Brihat Investments Pvt. Ltd) 40.00/meter 5. Charges for Media Converter 10,000.00/unit 6. Router Options: (If Required) Linksys Router APN Wireless Router 20,000.00 10,000.00 *Charges are commercially confidential. Terms and Conditions:  Above charges are subject to VAT and all other applicable taxes.  Minimum annually payment in Advance.  Minimum contract period for 1 year.  Wireless set up cost will be waived in case of fiber.  Installed equipment will be the properties of Worldlink Communications except which are sold. Facilities:  1 Unlimited Dial Up Account for backup purpose.  1 GB datasafe services  Wireless facility. 4.0 Ad minis t ra t ion, Moni t o ring & Suppor t Services
  • 24.
    As Nepal’s largestInternet and Network Service Provider, we have been ingrained to provide the best of support under the worst of circumstances. These experiences gained over the past twelve years have led to having some of the best support and tracking systems developed in-house at WorldLink. In a sphere where the minimum service level is at 24 x 7 x 365 x 99.8% uptime, WorldLink understands more than most of the importance, criticality and value of having a good support system. WorldLink shall help BRIHAT INVESTMENTS to administer its Internet connectivity. Worldink has 24x7 automated along with its manual monitoring system which will notify the customer if there is a packet loss or loss in connectivity via SMS, Email and/or via Phone. Worldink will also provide access to MRTG to monitor its traffic utilization. Worldink will also be providing an online customer portal panel in future through which customer can monitor its link, measure its SLA, traffic and other financial and administrative details. 4.1 Escalation Format for Suppor t Together with the BRIHAT INVESTMENTS IT team, WorldLink will setup a support network. Support will be divided in three categories according to severity, incident level and time available. The levels are as listed below:  1st Level Support  2nd Level Support  3rd Level Support 1st Level Support 1st Level Support is first line of support deployment. These are cases, which can be solved by BRIHAT INVESTMENTS IT Personnel which are low on priority. 2nd Level Support 2nd Level Support is the second line of support deployment in which the BRIHAT INVESTMENTS technicians will co-ordinate with WorldLink support team if required. These are on a normal priority level. These will be responded by WorldLink Support team via phone or email. 3rd Level Support 3rd Level Support is highest level of support WorldLink will deploy on site to solve any major problem that may come across. By providing this level support, a WorldLink support engineer will be deployed on site within an anticipated response time of 2 hours during the office hours. In addition to the level based support systems, WorldLink will provide the contact details of the key members of the support team which are given below:
  • 26.
    4.2 For businessrelated issues: Mr. Pramesh Neupane Cell: 9841805294 / 5523050, Ext: 218 Email: pramesh.neupane@worldlink.com.np Mr. Anup Manandhar Cell: 9801011404 / 5523050, Ext: 221 Email: anup.manandhar@worldlink.com.np 4.3 24 / 7 suppor t related issues: Enterprise Support Department Email: enterprise.support@worldlink.com.np Hunting line: 01-5523050 Ext. 500 Mobile : 9851029461 (NTC) ; 9801011450 (Ncell) (Available 24/7) Tel.(Direct): 01-5546200 ; 01-5546569 5.0 Other t e r ms and condi tions: The necessary equipment at both ends (WLink and BRIHAT INVESTMENTS) will be provided by WLink (except for the ones that are sold) including Routers, Modems, Antenna, Cables, Adaptors, Optical Fibers etc. will all be the belongings of WLink and BRIHAT INVESTMENTS shall return them back unconditionally at the time of service termination. All equipment will remain the property of the WLink. However, if any equipment needs to be removed or replaced, WLink will notify BRIHAT INVESTMENTS and will obtain its consent prior to any modification to the network.