Embed presentation
Downloaded 20 times
















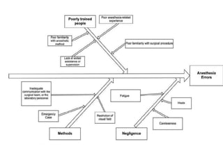
Automation can increase quality, lower costs, and improve productivity but faces challenges in implementation costs, misunderstandings, and hiring qualified staff. Kanban systems use minimum inventory levels to reduce waste while poke yoke techniques aim to eliminate medical errors through physical interventions that prevent harm. Common causes of failures include patient mix-ups, miscommunication, dosing errors, lack of experience, and negligence.















