1.1 ASAL USUL
BAHASA MELAYU
1.1.1 Rumpun bahasa
Melayu
1.1.2 Bahasa Melayu
sebagai Lingua franca
 Asal usul perkataan Melayu masih belum dapat disahkan oleh
sejarawan.
 Bagaimanapun terdapat beberapa bukti sejarah yang cuba mengaitkan
asal-usul bahasa Melayu, seperti mana berikut:
1. Catatan orang China yang menyatakan bahawa sebuah kerajaan Mo-
lo-yeu mempersembahkan hasil bumi kepada raja China sekitar 644-
645 Masihi.Dikatakan orang Mo-lo-yeu mengirimkan Utusan ke
negara China untuk mempersembahkan hasil-hasil bumi kepada raja
China.
2. Ada yang mempercayai kerajaan Mo-lo-yeu berpusat di daerah Jambi,
Sumatera , daripada sebatang sungai yang deras alirannya, iatu Sungai
Melayu.
3. Satu lagi catatan orang China ialah catatan rahib Buddha bernama I-
Tsing yang menggunakan kata ma-lo-yu tentang dua buah kerajaan
yang dilawatinya sekitar 675 Masihi.
4. Dalam bahasa Jawa Kuno, perkataan ``Mlayu'' bermaksud berlari atau
mengembara. Hal ini boleh dipadankan dengan orang Indo-Melayu
(Austonesia) yang bergerak dari Yunan.
Asal Usul Bangsa Melayu
 Dipercayai berasal daripada golongan Austronesia di Yunan.
 Kumpulan pertama dikenali sebagai Melayu Proto.
 Berpindah ke Asia Tenggara pada Zaman Batu Baru (2500 Sebelum
Masihi)
 Keturunannya Orang Asli di Semenanjung Malaysia, Dayak di Sarawak
dan Batak di Sumatera.
 Kumpulan kedua dikenali sebagai Melayu Deutro
 Berpindah ke Asia Tenggara pada Zaman Logam kira-kira 1500
Sebelum Massihi.
 Keturunannya orang Melayu di Malaysia
 Dikatakan lebih bijak dan dan mahir daripada Melayu Proto.
 Bijak dalam bidang astronomi, pelayaran dan bercucuk tanam.
 Bilangan lebih banyak daripada Melayu Proto.
 Menduduki kawasan pantai dan lembah di Asia Tenggara.
 Orang ini, kumpulan pertama dan kedua, dikenali sebagai Austronesia.
 Bahasa-bahasa yang terdapat di Nusantara sekarang berpunca
daripada bahasa Austronesia ini.
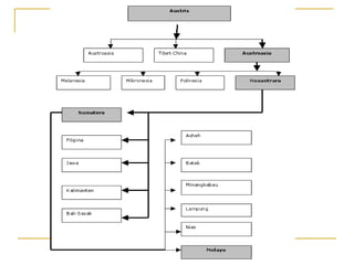
 Nik Safiah Karim menerangkan bahawa
bahasa Austronesia ialah satu rumpun
bahasa dalam filum bahasa Austris bersama-
sama dengan rumpun bahasa Austroasia dan
Tibet-China (rujuk carta alir di atas).
 Bahasa Melayu termasuk dalam bahasa-
bahasa Golongan Sumatera bersama-sama
dengan bahasa-bahasa Acheh, Batak,
Minangkabau, Nias, Lampung dan Orang
Laut.
 Bahasa Melayu (Jawi: ‫بهاس‬‫ماليو‬ ) ialah sejenis
bahasa Melayu-Polinesia di bawah keluarga bahasa
Austronesia yang telah digunakan di wilayah
Indonesia, Malaysia, dan persekitarannya sejak
melebihi 1,000 tahun lagi.
 Walaupun asal usul bangsa Melayu (dalam
pengertian yang khusus) yang paling asal belum
diketahui secara pasti tetapi pertumbuhan bahasa
Melayu dapatlah dikatakan berasal dari Sumatera
Selatan di sekitar Jambi dan Palembang.
 Rekod terawal bahasa Melayu Kuno ialah sebuah
batu bersurat bertarikh 682 Masihi yang dijumpai di
Sumatera Selatan.
 Bahasa Melayu adalah sebuah bahasa Austronesia
dan mempunyai kaitan yang rapat dengan bahasa-
bahasa etnik lain yang dituturkan di Nusantara.
 Bahasa ini dituturkan di seluruh Kepulauan Melayu
Nusantara yang antaranya di Indonesia, Malaysia,
Brunei, Singapura, Selatan Thailand, Selatan
Filipina malah sehingga Pulau Christmas di
Australia.
 Bahasa Melayu juga pernah menjadi bahasa lingua
franca pada kemuncak Kesultanan Melayu Melaka.
Sejak kebelakangan ini kepentingan Bahasa Melayu
semakin disedari oleh masyarakat di dunia.
 Bahasa Melayu ialah bahasa kebangsaan Malaysia,
Indonesia, dan Brunei, serta juga salah satu bahasa
rasmi di Singapura.
 Di Indonesia, bahasa Melayu kini dipanggil bahasa
Indonesia, dan di Malaysia, bahasa Melayu juga
dipanggil bahasa Malaysia.
 Selain daripada keempat-empat negara tersebut,
bahasa Melayu juga ditutur oleh penduduk-
penduduk Melayu di Thailand Selatan, Filipina,
Kemboja, Vietnam, Sri Lanka dan Afrika Selatan.
 Menurut statistik penggunaan bahasa di dunia,
penutur bahasa Melayu dianggarkan berjumlah
lebih 300 juta (bersama penutur Bahasa Indonesia)
dan merupakan bahasa keempat dalam turutan
jumlah penutur terpenting bagi bahasa-bahasa di
dunia selepas bahasa Mandarin, bahasa Inggeris
dan bahasa Hindi/bahasa Urdu.
 Selain itu, dilaporkan sebanyak 70,000 orang
mampu bertutur dalam bahasa Melayu di Sri Lanka,
manakala di China, terdapat radio dalam bahasa
Melayu.
 Bahasa Melayu juga diajar di universiti-universiti di
United Kingdom, Amerika Syarikat, Australia,
Belanda, China, Jerman, New Zealand dan
beberapa tempat yang lain.
Perkembangan Bahasa Melayu:
 Ahli bahasa membahagikan perkembangan
bahasa Melayu kepada tiga tahap utama iaitu
 Bahasa Melayu Kuno,
 Bahasa Melayu Klasik dan
 Bahasa Melayu Moden.
Bahasa Melayu Kuno:
 Merupakan keluarga bahasa Nusantara
 Kegemilangannya dari abad ke-7 hingga abad ke-13
pada zaman kerajaan Sriwijaya, sebagai lingua franca
dan bahasa pentadbiran.
 Penuturnya di Semenanjung, Kepulauan Riau dan
Sumatera.
 Ia menjadi lingua franca dan sebagai bahasa
pentadbiran kerana:
 Bersifat sederhana dan mudah menerima pengaruh luar.
 Tidak terikat kepada perbezaan susun lapis masyarakat
 Mempunyai sistem yang lebih mudah berbanding
dengan bahasa Jawa.
 Banyak dipengaruhi oleh sistem bahasa Sanskrit.
Bahasa Sanskrit kemudian dikenal pasti
menyumbang kepada pengkayaan kosa kata dan
ciri-ciri keilmuaan (kesarjanaan) Bahasa Melayu.
 Bahasa Melayu mudah dipengaruhi Sanskrit kerana:
 Pengaruh agama Hindu
 Bahasa Sanskrit terletak dalam kelas bangsawan,
dan dikatakan mempunyai hierarki yang tinggi.
 Sifat bahasa Melayu yang mudah dilentur mengikut
keadaan dan keperluan.
 Bahasa Melayu kuno pada batu-batu
bersurat abad ke-7 yang ditulis dengan huruf
Pallawa:
 Batu bersurat di Kedukan Bukit, Palembang
(683 M)
 Batu bersurat di Talang Ruwo, dekat
Palembang (684 M)
 Batu bersurat di Kota Kampur, Pulau
Bangka (686 M)
 Batu bersurat di Karang Brahi, Meringin,
daerah Hulu Jambi (686 M)
 Bahasa Melayu kuno pada batu bersurat di Gandasuli, Jawa
Tengah (832 M) ditulis dalam huruf Nagiri.
 Ciri-ciri bahasa Melayu kuno:
 Penuh dengan kata-kata pinjaman Sanskrit
 Susunan ayat bersifat Melayu
 Bunyi b ialah w dalam Melayu kuno (Contoh: bulan - wulan)
 bunyi e pepet tidak wujud (Contoh dengan - dngan atau
dangan)
 Awalan ber- ialah mar- dalam Melayu kuno (contoh: berlepas-
marlapas)
 Awalan di- ialah ni- dalam bahasa Melayu kuno (Contoh:
diperbuat - niparwuat)
 Ada bunyi konsonan yang diaspirasikan seperti bh, th, ph, dh,
kh, h (Contoh: sukhatshitta)
 Huruf h hilang dalam bahasa moden (Contoh: semua-
samuha, saya: sahaya)
Peralihan Bahasa Melayu Kuno Ke Bahasa Melayu Klasik:
 Peralihan ini dikaitkan dengan pengaruh agama Islam yang
semakin mantap di Asia Tenggara pada abad ke-13.
 Selepas itu, bahasa Melayu mengalami banyak perubahan
dari segi kosa kata, struktur ayat dan tulisan.
 Terdapat tiga batu bersurat yang penting:
a. batu bersurat di Pagar Ruyung, Minangkabau (1356):
 ditulis dalam huruf India
 mengandungi prosa melayu kuno dan beberapa baris sajak
Sanskrit.
 bahasanya berbeza sedikit daripada bahasa batu bersurat
abad ke-7.
b. Batu bersurat di Minye Tujuh, Acheh (1380):
 masih memakai abjad India
 buat pertama kalinya terdapat penggunaan kata-
kata Arab seperti kalimat nabi, Allah dan rahmat
c. batu bersurat di Kuala Berang, Terengganu (1303-
1387):
 ditulis dalam tulisan Jawi
 membuktikan tulisan Arab telah telah digunakan
dalam bahasa Melayu pada abad itu.
 Ketiga-tiga batu bersurat ini merupakan bukti
catatan terakhir perkembangan bahasa Melayu
kerana selepas abad ke-14, muncul kesusasteraan
Melayu dalam bentuk tulisan.
Bahasa Melayu Klasik
Kegemilangannya boleh dibahagikan kepada
tiga zaman penting:
 Zaman kerajaan Melaka
 Zaman kerajaab Acheh
 Zaman kerajaan Johor-Riau
 Antara tokoh-tokoh penulis yang penting
ialah Hamzah Fansuri, Syamsuddin al-
Sumaterani, Syeikh Nuruddin al-Raniri dan
Abdul Rauf al-Singkel.
Ciri-ciri bahasa klasik:
 ayat: panjang, berulang, berbelit-belit.
 banyak ayat pasif
 menggunakan bahasa istana
 kosa kata klasik: ratna mutu manikam, edan
kesmaran (mabuk asmara), sahaya, masyghul
(bersedih)
 banyak menggunakan perdu perkataan (kata
pangkal ayat): sebermula, alkisah, hatta, adapun.
 ayat songsang
 banyak menggunakan partikel ``pun'' dan `'lah''
Bahasa Melayu Moden:
 Bermula pada abad ke-19. Hasil karangan Munsyi Abdullah
dianggap sebagai permulaan zaman bahasa Melayu moden.
 Sebelum penjajahan Beritish, bahasa Melayu mencapai
kedudukan yang tinggi, berfungsi sebagai bahasa
perantaraan, pentadbiran, kesusasteraan, dan bahasa
pengantar di pusat pendidikan Islam.
 Selepas Perang Dunia Kedua, British merubah dasar
menjadikan bahasa Inggeris sebagai pengantar dalam sistem
pendidikan.
 Semasa Malaysia mencapai kemerdekaan, Perlembagaan
Persekutuan Perkara 152 menetapkan bahasa Melayu
sebagai bahasa kebangsaan.
 Akta Bahasa Kebangsaan 1963/1967 menetapkan bahasa
Melayu sebagai bahasa rasmi negara. Laporan Razak 1956
mencadangkan bahasa Melayu sebagai pengantar dalam
sistem pendidikan negara.
1.1.2 Bahasa Melayu sebagai
Lingua franca
 Bahasa Melayu adalah sebuah bahasa Austronesia dan
mempunyai kaitan yang rapat dengan bahasa-bahasa etnik lain
yang dituturkan di Nusantara.
 Bahasa ini dituturkan di seluruh Kepulauan Melayu Nusantara
yang antaranya di Indonesia, Malaysia, Brunei, Singapura,
Selatan Thailand, Selatan Filipina malah sehingga Pulau
Christmas di Australia.
 Bahasa Melayu juga pernah menjadi bahasa lingua franca pada
kemuncak Kesultanan Melayu Melaka.
 Sejak kebelakangan ini kepentingan Bahasa Melayu semakin
disedari oleh masyarakat di dunia.
 Sejarah telah membuktikan bahawa bahasa Melayu
telah menjadi lingua franca atau bahasa
perantaraan di daerah Kepulauan Melayu sejak
zaman-berzaman.
 Hal ini dapat dibuktikan apabila seorang
pengembara China bernama I-Tsing telah singgah
di Sriwijaya pada tahun 672 Masihi.
 Dalam perjalanannya dari China ke India, beliau
menyatakan bahawa bahasa Melayu digunakan
dengan meluasnya di Palembang.
 Francois Valentijn pernah meriwayatkan bahawa
kerajaan Melaka menggunakan bahasa Melayu
sebagai bahasa perhubungan antara orang-orang
yang tinggal di Kepulauan Melayu dengan
pedagang-pedagang dari Eropah dan Asia Barat.
 Natijahnya, bahasa Melayu berfungsi sebagai
bahasa lingua franca di kepulauan Melayu
disebabkan bahasa ini mudah dipelajari, bersifat
sederhana, tidak terikat kepada susun lapis
masyarakat dan mempunyai sistem yang lebih
mudah berbanding bahasa Jawa.
Perkembangan Bahasa Melayu
 Perkembangan bahasa Melayu dapat
dibahagikan kepada tiga tahap;
i) Bahasa Melayu Kuno
ii) Bahasa Melayu Klasik
iii) Bahasa Melayu Moden
Bahasa Melayu Kuno
 Tahap bahasa Melayu kuno dianggarkan
bermula dengan kelahiran kerajaan Jambi dan
kerajaan Srivijaya, kira-kira abad ke-7 hingga ke-11.
Menurut catatan Cina, kerajaan Melayu pernah
menghantar utusan ke negeri China pada tahun 644
Masihi.
 Sejak abad ke-7 Masihi, kerajaan Sriwijaya
sudah terkenal sebagai pusat ilmu pengetahuan
agama Buddha. Menurut I-Tsing bahasa Melayu
Kuno digunakan sebagai bahasa penghantar untuk
mengajar bahasa Sanskrit, agama Buddha dan
menjadi alat pernyataan seni dan sastera.
 Pada zaman ini sejak kurun ke-7 Masihi
pengaruh Hindu dan Buddha banyak
memberi kesan kepada bahasa Melayu ,
terutama sekali dalam bidang agama.
 Bahasa Melayu yang pada mulanya menjadi
bahasa harian berubah fungsinya kepada
bahasa agama dan falsafah. Bahasa Melayu
mula menerima kosa kata bahasa Sanskrit
seperti kepala, dosa, neraka dan lain-lain.
Ciri Dan Bahan Bukti Bahasa Melayu Kuno
 Bahasa Melayu Kuno mengalami proses perubahan
dengan menerima kata-kata daripada bahasa
Sanskrit.
 Penerimaan kata-kata ini penting untuk
mengungkapkan ide dan konsep yang baru. Ini
dibuktikan dengan penemuan batu-batu bersurat
seperti;
I Batu Bersurat di Kedukan Bukit, Palembang (683
Masihi)
II Batu Bersurat Talang Tuwo, Palembang (684
Masihi)
IIIBatu Bersurat Kota Kapur, Bangka (686 Masihi)
IVBatu Bersurat Karang Brahi, Jambi (680 Masihi)
Yang berikut merupakan tulisan pada Batu Bersurat Kedukan
Bukit:
Swasti SriShakawawarsatita 605 ekadshi
Shuklapaksa wulan waishka dapunta
Hilang naik disambau mengalap siddhayatra
Di Saptami Shuklapaksa wulan
Jyestha dapunta hiyang marlapas dari Minanga
Tamvan(Tamwar?)
Mamawa jang bala dua laksa
Dangan……dua ratus
Tsyara disambau dengan jalan
Saribu tlu ratus sapuloh Dua banyaknya datang
Di matajap (mataya?)
Di pantshami shuklapaksa wulan
….laghu mudik datang
Marwuat manua ….Sriwijaya
Jayasiddhayatra subhiksa
 Terjemahannya dalam bahasa Melayu:
Selamat dan bahagia
Dalam syaka 605, pada sebelas
Hari bulan terang dari bulan
Waisyakha Baginda naik kapal
Mencari untungnya
Pada tujuh hari bulan terang dari bulan
Jyesta Baginda berangkat
Dari muara Tamuan (Tamwar?)
Membawa bala dua laksa dengan
…....dua ratus pawang di kapal
dengan yang berjalan kaki seribu
tiga ratus dua belas banyaknya
batang di Matajab (matanya)
sukacita
pada lima hari bulan terang dari
bulan…………..belayar mudik datang
membuat benua….Sriwijaya
kota yang jaya,yang bahagia, dan yang makmur.
 Kata-kata yang bergaris menunjukkan
penggunaan bahasa Melayu Kuno.
 Batu bersurat ini ditulis menggunakan huruf
Pallawa, iaitu huruf Kawi dan Nagiri yang
berasal daripada bahasa Dravida di India
Selatan.
Ciri-Ciri Bahasa Melayu Kuno:
1. Ayat yang digunakan pendek dan ringkas.
2. Perkataan yang digunakan bercampur aduk
antara kata-kata Bahasa Melayu
Kuno dan kata-kata Sanskrit.
3. Keselarasan vokal pada Bahasa Melayu
kuno, contohnya; a-a, u-i, i-i
a) bala laksa b) mudik tuwi
c) minimumnya
4. Penggunaan geluncuran [w] atau letusan gigi
[v] untuk letupan bibir [b].
Wuat buat
Wulan bulan
5. Penggunaan awalan mar - bagi awalan ber- Marlapas
berlepas
Marwuat berbuat
6. Pengunaan awalan ni- untuk awalan di-
Niwunuh dibunuh
Nikenal dikenal
7. Penggunaan vokal dengan luas [a] untuk vokal tengah [e]
atau pengguguran vokal [a] seperti:
Dgan dengan
Sarivu seribu
8. Dalam bahasa Melayu Kuno, terdapat kata pasif dan aktif.
Kata-kata aktif ditandai oleh awalan ma-, mang- dan mem-
manakala kata-kata pasif ditandai oleh awalan ni-.
9. Bahasa Melayu Kuno mempunyai 4 vokal sempit iaitu / i /, /
u / , / e / (vokal depan separuh sempit) dan / a /.
 Daripada bahan bukti ini dapatlah disimpulkan
bahawa bahasa Melayu Kuno sudah berkembang
sebelum abad ke-7 kerana bahan-bahan ini
menunjukkan bahawa pada abad inilah bahasa
Melayu bertapak dan menerima pengaruh dari
India.
 Selepas itu bahasa Melayu menerima evolusinya
dengan meminjam perkataan daripada bahasa
Sanskrit.
 Penemuan batu bersurat membuktikan bahawa
bahasa Melayu Kuno menjadi bahasa rasmi dan
bahasa pemerintahan di istana.
 Bahasa Melayu Kuno juga digunakan sebagai
bahasa lingua franca dalam pelbagai aspek seperti
pendidikan, perdagangan, agama, dan falsafah.

Asal usu-bahasa-melayu

  • 1.
    1.1 ASAL USUL BAHASAMELAYU 1.1.1 Rumpun bahasa Melayu 1.1.2 Bahasa Melayu sebagai Lingua franca
  • 2.
     Asal usulperkataan Melayu masih belum dapat disahkan oleh sejarawan.  Bagaimanapun terdapat beberapa bukti sejarah yang cuba mengaitkan asal-usul bahasa Melayu, seperti mana berikut: 1. Catatan orang China yang menyatakan bahawa sebuah kerajaan Mo- lo-yeu mempersembahkan hasil bumi kepada raja China sekitar 644- 645 Masihi.Dikatakan orang Mo-lo-yeu mengirimkan Utusan ke negara China untuk mempersembahkan hasil-hasil bumi kepada raja China. 2. Ada yang mempercayai kerajaan Mo-lo-yeu berpusat di daerah Jambi, Sumatera , daripada sebatang sungai yang deras alirannya, iatu Sungai Melayu. 3. Satu lagi catatan orang China ialah catatan rahib Buddha bernama I- Tsing yang menggunakan kata ma-lo-yu tentang dua buah kerajaan yang dilawatinya sekitar 675 Masihi. 4. Dalam bahasa Jawa Kuno, perkataan ``Mlayu'' bermaksud berlari atau mengembara. Hal ini boleh dipadankan dengan orang Indo-Melayu (Austonesia) yang bergerak dari Yunan.
  • 3.
    Asal Usul BangsaMelayu  Dipercayai berasal daripada golongan Austronesia di Yunan.  Kumpulan pertama dikenali sebagai Melayu Proto.  Berpindah ke Asia Tenggara pada Zaman Batu Baru (2500 Sebelum Masihi)  Keturunannya Orang Asli di Semenanjung Malaysia, Dayak di Sarawak dan Batak di Sumatera.  Kumpulan kedua dikenali sebagai Melayu Deutro  Berpindah ke Asia Tenggara pada Zaman Logam kira-kira 1500 Sebelum Massihi.  Keturunannya orang Melayu di Malaysia  Dikatakan lebih bijak dan dan mahir daripada Melayu Proto.  Bijak dalam bidang astronomi, pelayaran dan bercucuk tanam.  Bilangan lebih banyak daripada Melayu Proto.  Menduduki kawasan pantai dan lembah di Asia Tenggara.  Orang ini, kumpulan pertama dan kedua, dikenali sebagai Austronesia.  Bahasa-bahasa yang terdapat di Nusantara sekarang berpunca daripada bahasa Austronesia ini.
  • 5.
     Nik SafiahKarim menerangkan bahawa bahasa Austronesia ialah satu rumpun bahasa dalam filum bahasa Austris bersama- sama dengan rumpun bahasa Austroasia dan Tibet-China (rujuk carta alir di atas).  Bahasa Melayu termasuk dalam bahasa- bahasa Golongan Sumatera bersama-sama dengan bahasa-bahasa Acheh, Batak, Minangkabau, Nias, Lampung dan Orang Laut.
  • 6.
     Bahasa Melayu(Jawi: ‫بهاس‬‫ماليو‬ ) ialah sejenis bahasa Melayu-Polinesia di bawah keluarga bahasa Austronesia yang telah digunakan di wilayah Indonesia, Malaysia, dan persekitarannya sejak melebihi 1,000 tahun lagi.  Walaupun asal usul bangsa Melayu (dalam pengertian yang khusus) yang paling asal belum diketahui secara pasti tetapi pertumbuhan bahasa Melayu dapatlah dikatakan berasal dari Sumatera Selatan di sekitar Jambi dan Palembang.  Rekod terawal bahasa Melayu Kuno ialah sebuah batu bersurat bertarikh 682 Masihi yang dijumpai di Sumatera Selatan.
  • 7.
     Bahasa Melayuadalah sebuah bahasa Austronesia dan mempunyai kaitan yang rapat dengan bahasa- bahasa etnik lain yang dituturkan di Nusantara.  Bahasa ini dituturkan di seluruh Kepulauan Melayu Nusantara yang antaranya di Indonesia, Malaysia, Brunei, Singapura, Selatan Thailand, Selatan Filipina malah sehingga Pulau Christmas di Australia.  Bahasa Melayu juga pernah menjadi bahasa lingua franca pada kemuncak Kesultanan Melayu Melaka. Sejak kebelakangan ini kepentingan Bahasa Melayu semakin disedari oleh masyarakat di dunia.
  • 8.
     Bahasa Melayuialah bahasa kebangsaan Malaysia, Indonesia, dan Brunei, serta juga salah satu bahasa rasmi di Singapura.  Di Indonesia, bahasa Melayu kini dipanggil bahasa Indonesia, dan di Malaysia, bahasa Melayu juga dipanggil bahasa Malaysia.  Selain daripada keempat-empat negara tersebut, bahasa Melayu juga ditutur oleh penduduk- penduduk Melayu di Thailand Selatan, Filipina, Kemboja, Vietnam, Sri Lanka dan Afrika Selatan.
  • 9.
     Menurut statistikpenggunaan bahasa di dunia, penutur bahasa Melayu dianggarkan berjumlah lebih 300 juta (bersama penutur Bahasa Indonesia) dan merupakan bahasa keempat dalam turutan jumlah penutur terpenting bagi bahasa-bahasa di dunia selepas bahasa Mandarin, bahasa Inggeris dan bahasa Hindi/bahasa Urdu.  Selain itu, dilaporkan sebanyak 70,000 orang mampu bertutur dalam bahasa Melayu di Sri Lanka, manakala di China, terdapat radio dalam bahasa Melayu.  Bahasa Melayu juga diajar di universiti-universiti di United Kingdom, Amerika Syarikat, Australia, Belanda, China, Jerman, New Zealand dan beberapa tempat yang lain.
  • 10.
    Perkembangan Bahasa Melayu: Ahli bahasa membahagikan perkembangan bahasa Melayu kepada tiga tahap utama iaitu  Bahasa Melayu Kuno,  Bahasa Melayu Klasik dan  Bahasa Melayu Moden.
  • 11.
    Bahasa Melayu Kuno: Merupakan keluarga bahasa Nusantara  Kegemilangannya dari abad ke-7 hingga abad ke-13 pada zaman kerajaan Sriwijaya, sebagai lingua franca dan bahasa pentadbiran.  Penuturnya di Semenanjung, Kepulauan Riau dan Sumatera.  Ia menjadi lingua franca dan sebagai bahasa pentadbiran kerana:  Bersifat sederhana dan mudah menerima pengaruh luar.  Tidak terikat kepada perbezaan susun lapis masyarakat  Mempunyai sistem yang lebih mudah berbanding dengan bahasa Jawa.
  • 12.
     Banyak dipengaruhioleh sistem bahasa Sanskrit. Bahasa Sanskrit kemudian dikenal pasti menyumbang kepada pengkayaan kosa kata dan ciri-ciri keilmuaan (kesarjanaan) Bahasa Melayu.  Bahasa Melayu mudah dipengaruhi Sanskrit kerana:  Pengaruh agama Hindu  Bahasa Sanskrit terletak dalam kelas bangsawan, dan dikatakan mempunyai hierarki yang tinggi.  Sifat bahasa Melayu yang mudah dilentur mengikut keadaan dan keperluan.
  • 13.
     Bahasa Melayukuno pada batu-batu bersurat abad ke-7 yang ditulis dengan huruf Pallawa:  Batu bersurat di Kedukan Bukit, Palembang (683 M)  Batu bersurat di Talang Ruwo, dekat Palembang (684 M)  Batu bersurat di Kota Kampur, Pulau Bangka (686 M)  Batu bersurat di Karang Brahi, Meringin, daerah Hulu Jambi (686 M)
  • 14.
     Bahasa Melayukuno pada batu bersurat di Gandasuli, Jawa Tengah (832 M) ditulis dalam huruf Nagiri.  Ciri-ciri bahasa Melayu kuno:  Penuh dengan kata-kata pinjaman Sanskrit  Susunan ayat bersifat Melayu  Bunyi b ialah w dalam Melayu kuno (Contoh: bulan - wulan)  bunyi e pepet tidak wujud (Contoh dengan - dngan atau dangan)  Awalan ber- ialah mar- dalam Melayu kuno (contoh: berlepas- marlapas)  Awalan di- ialah ni- dalam bahasa Melayu kuno (Contoh: diperbuat - niparwuat)  Ada bunyi konsonan yang diaspirasikan seperti bh, th, ph, dh, kh, h (Contoh: sukhatshitta)  Huruf h hilang dalam bahasa moden (Contoh: semua- samuha, saya: sahaya)
  • 15.
    Peralihan Bahasa MelayuKuno Ke Bahasa Melayu Klasik:  Peralihan ini dikaitkan dengan pengaruh agama Islam yang semakin mantap di Asia Tenggara pada abad ke-13.  Selepas itu, bahasa Melayu mengalami banyak perubahan dari segi kosa kata, struktur ayat dan tulisan.  Terdapat tiga batu bersurat yang penting: a. batu bersurat di Pagar Ruyung, Minangkabau (1356):  ditulis dalam huruf India  mengandungi prosa melayu kuno dan beberapa baris sajak Sanskrit.  bahasanya berbeza sedikit daripada bahasa batu bersurat abad ke-7.
  • 16.
    b. Batu bersuratdi Minye Tujuh, Acheh (1380):  masih memakai abjad India  buat pertama kalinya terdapat penggunaan kata- kata Arab seperti kalimat nabi, Allah dan rahmat c. batu bersurat di Kuala Berang, Terengganu (1303- 1387):  ditulis dalam tulisan Jawi  membuktikan tulisan Arab telah telah digunakan dalam bahasa Melayu pada abad itu.  Ketiga-tiga batu bersurat ini merupakan bukti catatan terakhir perkembangan bahasa Melayu kerana selepas abad ke-14, muncul kesusasteraan Melayu dalam bentuk tulisan.
  • 17.
    Bahasa Melayu Klasik Kegemilangannyaboleh dibahagikan kepada tiga zaman penting:  Zaman kerajaan Melaka  Zaman kerajaab Acheh  Zaman kerajaan Johor-Riau  Antara tokoh-tokoh penulis yang penting ialah Hamzah Fansuri, Syamsuddin al- Sumaterani, Syeikh Nuruddin al-Raniri dan Abdul Rauf al-Singkel.
  • 18.
    Ciri-ciri bahasa klasik: ayat: panjang, berulang, berbelit-belit.  banyak ayat pasif  menggunakan bahasa istana  kosa kata klasik: ratna mutu manikam, edan kesmaran (mabuk asmara), sahaya, masyghul (bersedih)  banyak menggunakan perdu perkataan (kata pangkal ayat): sebermula, alkisah, hatta, adapun.  ayat songsang  banyak menggunakan partikel ``pun'' dan `'lah''
  • 19.
    Bahasa Melayu Moden: Bermula pada abad ke-19. Hasil karangan Munsyi Abdullah dianggap sebagai permulaan zaman bahasa Melayu moden.  Sebelum penjajahan Beritish, bahasa Melayu mencapai kedudukan yang tinggi, berfungsi sebagai bahasa perantaraan, pentadbiran, kesusasteraan, dan bahasa pengantar di pusat pendidikan Islam.  Selepas Perang Dunia Kedua, British merubah dasar menjadikan bahasa Inggeris sebagai pengantar dalam sistem pendidikan.  Semasa Malaysia mencapai kemerdekaan, Perlembagaan Persekutuan Perkara 152 menetapkan bahasa Melayu sebagai bahasa kebangsaan.  Akta Bahasa Kebangsaan 1963/1967 menetapkan bahasa Melayu sebagai bahasa rasmi negara. Laporan Razak 1956 mencadangkan bahasa Melayu sebagai pengantar dalam sistem pendidikan negara.
  • 20.
    1.1.2 Bahasa Melayusebagai Lingua franca
  • 21.
     Bahasa Melayuadalah sebuah bahasa Austronesia dan mempunyai kaitan yang rapat dengan bahasa-bahasa etnik lain yang dituturkan di Nusantara.  Bahasa ini dituturkan di seluruh Kepulauan Melayu Nusantara yang antaranya di Indonesia, Malaysia, Brunei, Singapura, Selatan Thailand, Selatan Filipina malah sehingga Pulau Christmas di Australia.  Bahasa Melayu juga pernah menjadi bahasa lingua franca pada kemuncak Kesultanan Melayu Melaka.  Sejak kebelakangan ini kepentingan Bahasa Melayu semakin disedari oleh masyarakat di dunia.
  • 22.
     Sejarah telahmembuktikan bahawa bahasa Melayu telah menjadi lingua franca atau bahasa perantaraan di daerah Kepulauan Melayu sejak zaman-berzaman.  Hal ini dapat dibuktikan apabila seorang pengembara China bernama I-Tsing telah singgah di Sriwijaya pada tahun 672 Masihi.  Dalam perjalanannya dari China ke India, beliau menyatakan bahawa bahasa Melayu digunakan dengan meluasnya di Palembang.
  • 23.
     Francois Valentijnpernah meriwayatkan bahawa kerajaan Melaka menggunakan bahasa Melayu sebagai bahasa perhubungan antara orang-orang yang tinggal di Kepulauan Melayu dengan pedagang-pedagang dari Eropah dan Asia Barat.  Natijahnya, bahasa Melayu berfungsi sebagai bahasa lingua franca di kepulauan Melayu disebabkan bahasa ini mudah dipelajari, bersifat sederhana, tidak terikat kepada susun lapis masyarakat dan mempunyai sistem yang lebih mudah berbanding bahasa Jawa.
  • 24.
    Perkembangan Bahasa Melayu Perkembangan bahasa Melayu dapat dibahagikan kepada tiga tahap; i) Bahasa Melayu Kuno ii) Bahasa Melayu Klasik iii) Bahasa Melayu Moden
  • 25.
    Bahasa Melayu Kuno Tahap bahasa Melayu kuno dianggarkan bermula dengan kelahiran kerajaan Jambi dan kerajaan Srivijaya, kira-kira abad ke-7 hingga ke-11. Menurut catatan Cina, kerajaan Melayu pernah menghantar utusan ke negeri China pada tahun 644 Masihi.  Sejak abad ke-7 Masihi, kerajaan Sriwijaya sudah terkenal sebagai pusat ilmu pengetahuan agama Buddha. Menurut I-Tsing bahasa Melayu Kuno digunakan sebagai bahasa penghantar untuk mengajar bahasa Sanskrit, agama Buddha dan menjadi alat pernyataan seni dan sastera.
  • 26.
     Pada zamanini sejak kurun ke-7 Masihi pengaruh Hindu dan Buddha banyak memberi kesan kepada bahasa Melayu , terutama sekali dalam bidang agama.  Bahasa Melayu yang pada mulanya menjadi bahasa harian berubah fungsinya kepada bahasa agama dan falsafah. Bahasa Melayu mula menerima kosa kata bahasa Sanskrit seperti kepala, dosa, neraka dan lain-lain.
  • 27.
    Ciri Dan BahanBukti Bahasa Melayu Kuno  Bahasa Melayu Kuno mengalami proses perubahan dengan menerima kata-kata daripada bahasa Sanskrit.  Penerimaan kata-kata ini penting untuk mengungkapkan ide dan konsep yang baru. Ini dibuktikan dengan penemuan batu-batu bersurat seperti; I Batu Bersurat di Kedukan Bukit, Palembang (683 Masihi) II Batu Bersurat Talang Tuwo, Palembang (684 Masihi) IIIBatu Bersurat Kota Kapur, Bangka (686 Masihi) IVBatu Bersurat Karang Brahi, Jambi (680 Masihi)
  • 28.
    Yang berikut merupakantulisan pada Batu Bersurat Kedukan Bukit: Swasti SriShakawawarsatita 605 ekadshi Shuklapaksa wulan waishka dapunta Hilang naik disambau mengalap siddhayatra Di Saptami Shuklapaksa wulan Jyestha dapunta hiyang marlapas dari Minanga Tamvan(Tamwar?) Mamawa jang bala dua laksa Dangan……dua ratus Tsyara disambau dengan jalan Saribu tlu ratus sapuloh Dua banyaknya datang Di matajap (mataya?) Di pantshami shuklapaksa wulan ….laghu mudik datang Marwuat manua ….Sriwijaya Jayasiddhayatra subhiksa
  • 29.
     Terjemahannya dalambahasa Melayu: Selamat dan bahagia Dalam syaka 605, pada sebelas Hari bulan terang dari bulan Waisyakha Baginda naik kapal Mencari untungnya Pada tujuh hari bulan terang dari bulan Jyesta Baginda berangkat Dari muara Tamuan (Tamwar?) Membawa bala dua laksa dengan …....dua ratus pawang di kapal dengan yang berjalan kaki seribu tiga ratus dua belas banyaknya batang di Matajab (matanya) sukacita pada lima hari bulan terang dari bulan…………..belayar mudik datang membuat benua….Sriwijaya kota yang jaya,yang bahagia, dan yang makmur.
  • 30.
     Kata-kata yangbergaris menunjukkan penggunaan bahasa Melayu Kuno.  Batu bersurat ini ditulis menggunakan huruf Pallawa, iaitu huruf Kawi dan Nagiri yang berasal daripada bahasa Dravida di India Selatan.
  • 31.
    Ciri-Ciri Bahasa MelayuKuno: 1. Ayat yang digunakan pendek dan ringkas. 2. Perkataan yang digunakan bercampur aduk antara kata-kata Bahasa Melayu Kuno dan kata-kata Sanskrit. 3. Keselarasan vokal pada Bahasa Melayu kuno, contohnya; a-a, u-i, i-i a) bala laksa b) mudik tuwi c) minimumnya 4. Penggunaan geluncuran [w] atau letusan gigi [v] untuk letupan bibir [b]. Wuat buat Wulan bulan
  • 32.
    5. Penggunaan awalanmar - bagi awalan ber- Marlapas berlepas Marwuat berbuat 6. Pengunaan awalan ni- untuk awalan di- Niwunuh dibunuh Nikenal dikenal 7. Penggunaan vokal dengan luas [a] untuk vokal tengah [e] atau pengguguran vokal [a] seperti: Dgan dengan Sarivu seribu 8. Dalam bahasa Melayu Kuno, terdapat kata pasif dan aktif. Kata-kata aktif ditandai oleh awalan ma-, mang- dan mem- manakala kata-kata pasif ditandai oleh awalan ni-. 9. Bahasa Melayu Kuno mempunyai 4 vokal sempit iaitu / i /, / u / , / e / (vokal depan separuh sempit) dan / a /.
  • 33.
     Daripada bahanbukti ini dapatlah disimpulkan bahawa bahasa Melayu Kuno sudah berkembang sebelum abad ke-7 kerana bahan-bahan ini menunjukkan bahawa pada abad inilah bahasa Melayu bertapak dan menerima pengaruh dari India.  Selepas itu bahasa Melayu menerima evolusinya dengan meminjam perkataan daripada bahasa Sanskrit.  Penemuan batu bersurat membuktikan bahawa bahasa Melayu Kuno menjadi bahasa rasmi dan bahasa pemerintahan di istana.  Bahasa Melayu Kuno juga digunakan sebagai bahasa lingua franca dalam pelbagai aspek seperti pendidikan, perdagangan, agama, dan falsafah.