ANALISIS PERKREDITAN



A. Pengertian Kredit

   Pengertian kredit sendiri mempunyai dimensi yang beraneka ragam, dimulai dari arti
   “kredit” yang berasal dari bahasa Yunani “credere” yang berarti “kepercayaan” karena itu
   dasar kredit adalah kepercayaan. Dengan demikian seseorang memperoleh kredit pada
   dasarnya adalah memperoleh kepercayaan. dalam pengertian sehari-hari pengertian ini
   selanjutnya berkembang lebih luas lagi antara lain: (Muljono,1993)

      1. Kredit adalah kemampuan untuk melaksanakan suatu pembelian atau mengadakan
          suatu pinjaman dengan suatu janji pembayarannya akan dilakukan ditangguhkan
          pada suatu jangka waktu yang disepakati.

      2. Sedangkan pengertian yang lebih mapan untuk kegiatan perbankan di Indonesia,
          yaitu menurut Undang-Undang Republik Indonesia Nomor 1998 dalam pasal 1;
          kredit adalah penyediaan uang atau tagihan yang dapat dipersamakan berdasarkan
          persetujuan atau kesepakatan pinjam meminjam antara pihak bank dengan pihak
          lain yang mewajibkan pihak peminjam untuk melunasi utangnya setelah jangka
          waktu tertentu dengan pemberian bunga.

   Dalam arti yang lebih luas Pengertian Kredit adalah :

      Kemampuan untuk melaksanakan suatu pemberian atau mengadakan suatu pinjaman
   dengan suatu janji pembayarannya akan dilakukan pada suatu jangka waktu yang
   disepakati.

      Menurut :

      UU RI NO.7 Tahun 1992 tentang perbankan menyatakan bahwa Kredit adalah
   penyediaan uang atau tagihan yang dapat dipersamakan dengan itu berdasarkan
   persetujuan atau kesepakatan pinjam-meminjam atara bank dengan pihak lain, yang
mewajibkan pihak pinjam meminjam untuk melunasi hutangnya setelah jangka waktu
   tertentu dengan sejumlah bunga imbalan atau pembagian hasil keuntungan




B. Maksud dan Tujuan Kredit

   Pemberian kredit adalah untuk memberikan pelayanan kepada masyarakat, pemerintah,
   dunia usaha ataupun perorangan. Maksud dan tujuan kredit mencakup scope yang
   luas,ada dua fungsi pokok yang saling berkaitan dengan kredit adalah: (Sinungan,1995)

      a. Profitability, yaitu tujuan untuk memperoleh hasil dari kredit berupa keuntungan
          yang diteguk dari pemungutan bunga.

      b. Safety, yaitu keamanan dari prestasi atau fasilitas yang diberikan harus benar-
          benar tercapai tanpa hambatan yang berarti.

   Tujuan kredit berarti tidak lepas dari falsafah yang dianut oleh suatu negara karena pada
   dasarnya tujuan kredit didasarkan pada usaha untuk memperoleh keuntungan sesuai
   dengan prinsip ekonomi yang dianut, seperti di negara-negara liberal di mana dengan
   pengorbanan yang sekecil-kecilnya untuk memperoleh manfaat yang sebesar-besarnya.

   Pemberian kredit yang dimaksud untuk memperoleh keuntungan maka bank hanya boleh
   meneruskan simpanan masyarakat kepada nasabahnya dalam bentuk kredit apabila
   nasabah yang akan menerima kredit itu mampu dan mau mengembalikan kredit yang
   telah diterimanya itu. Dari factor kemauan dan kemampuan tersebut, maka tersimpul
   suatu unsur keamanan dan unsur keuntungan dari suatu kredit.

   Penilaian kredit, atau disebut juga analisis kredit, dilakukan oleh suatu tim atau bagian
   dalam organisasi perkreditan terhadap permohonan kredit yang diajukan dengan tujuan
   untuk menilai kondisi calon debitur. Analisa kredit ini dimaksudkan agar pemberian
   kredit tersebut mencapai sasaran yang lebih terarah, memberikan hasil, dan aman.
   Dengan adanya analisis kredit tersebut diharapkan resiko default yang disebabkan
   ketidakmampuan debitur memenuhi kewajibannya sesuai yang disepakati sebagaimana
   tertuang dalam perjanjian kredit dapat diperkecil. Analisis kredit yang kurang akurat akan
menyebabkan terjadinya kredit yang bermasalah dan selanjutnya akan mempengaruhi
kualitas portofolio kredit bank.

Pemberian kredit ini mengandung suatu tingkat resiko (degree og risk) tertentu. Untuk
menghindari maupun untuk memperkecil resiko kredit yang mungkin terjadi,maka
permohonan kredit harus dinilai oleh bank atas dasar syarat-syarat bank teknis yang
terkenal dengan 5 C yaitu sebagai berikut:

1) Character

   Bank mencari data tentang sifat-sifat pribadi, watak dan kejujuran dari pimpinan
   perusahaan dalam memenuhi kewajiban-kewajiban finansialnya. Adapun beberapa
   petunjuk bagi bank untuk mengetahui karakter nasabah adalah:

   a. Mengenal dari dekat

   b. Mengumpulkan keterangan mengenai aktivitas calon debitur dalam perbankan

   c. Mengumpulkan keterangan dan minta pendapat dari rekan-rekannya. pegawai dan
       saingannya mengenai reputasi,kebiasaan pribadi,pergaulan social dan lain-lain.

2) Capacity

   Ini menyangkut kemampuan pimpinan perusahaan beserta stafnya baik kemampuan
   dalam manajemen maupun keahlian dalam bidang usahanya. Untuk itu bank harus
   memperhatikan:

   a. Angka-angka hasil produksi

   b. Angka-angka penjualan dan pembelian

   c. Perhitungan laba rugi perusahaan saat ini dan proyeksinya.

   d. Data-data financial di waktu-waktu yang lalu, yang tercermin di dalam laporan
       keuangan perusahaan sehingga akan dapat diukur kemampuan perusahaan calon
       penerima kredit untuk melaksanakan rencana kerjanya di waktu yang akan datang
       dalam hubungannya dengan penggunaan kredit tersebut.
3) Capital

   Ini menunjukkan posisi financial perusahaan secara keseluruhan yang ditunjukkan
   oleh rasio finansialnya dan penekanan pada komposisi tangible net worth-nya. Bank
   harus mengetahui bagaimana perimbangan antara jumlah utang dan jumlah modal
   sendiri. Untuk itu bank harus:

   a. Menganalisis neraca selama sedikitnya dua tahu terakhir

   b. Mengadakan analisis rasio untuk mengetahui likuiditas, solvabilitas, rentabilitas
      dari calon peminjam kredit.

4) Collateral

   Collateral berarti jaminan. Ini menunjukkan besarnya aktiva yang akan diikatkan
   sebagai jaminan atas kredit yang diberikan oleh bank. Untuk itu bank harus:

   a. Meneliti mengenai pemilikan jaminan tersebut

   b. Mengukur stabilitas daripada nilainya

   c. Memperhatikan kemampuan untuk dijadikan uang dalam waktu relative singkat
      tanpa terlalu mengurangi nilainya

   d. Memperhatikan pengikatan barang yang benar-benar menjamin kepentingan bank,
      sesuai dengan ketentuan hukum yang berlaku.

5) Conditions of Economy

   Bank harus melihat kondisi ekonomi secara umum serta kondisi pada sector usaha si
   peminta kredit. Untuk itu bank harus memperhatikan:

   a. Keadaan ekonomi yang akan mempengaruhi perkembangan usaha calon
      peminjam
b. Kondisi usaha calon peminjam, perbandingannya dengan usaha sejenis lainnya di
              daerah dan lokasi lingkungannya.

          c. Keadaaan pemasaran dari hasil usaha calon peminjam

          d. Prospek usaha di masa yang akan datang untuk kemungkinan bantuan kredit dari
              bank

          e. Kebijakan pemerintah yang mempengaruhi terhadap prospek industry di mana
              perusahaan pemohon kredit termasuk di dalamnya.




C. Macam-Macam Kredit

  Menurut :

  1. Jenis-jenis kredit yang secara umum dapatdiberikan oleh bank

  2. Menurut Jenis Kredit Yang Dibiayai

  3. Menurut Resiko Pembiayaan

  4. Macam-macam kredit menurut sifat penggunaan

  5. Macam – macam kredit menurut keperluannya

  6. Macam-Macam Kredit Menurut Jangka Waktu




1. Jenis-jenis kredit yang secara umum dapatdiberikan oleh bank antara lain ;

     1.          Pinjaman Rekening koran (PRK)

     Adalah pinjaman revolving jangka waktu (satu tahun) yang penarikannya dapat dilakukan
     setiap saat tanpa pemberitahuan terlebih dahulu kepada pihak bank dengan
     mempergunakan cek, bilyet giro atau alat perintah pembayaran lainnya. Tujuan PRK
     adalah untuk membiayai modal kerja.
Perhitungan bunga dilakukan secaha harian berdasarkan saldo akhir bulan, total bunga
     selama satu bulan akan dibayar pada akhir bulan.

     Rumus Bunga = saldo x rate

                           360

     keterangan :

     bunga : bunga pinjaman yang dibayar pada tanggal tertentu

     saldo : saldo debet (o/s) tanggal yang bersangkutan

     rate     : suku bunga per tahun

2.      Pinjaman Aksep

               Pinjaman Aksep (DL) adalah pinjaman revolving jangka pendek (satu tahun) yang
     penarikannya dapat dilakukan dengan pemberitahuan terlebih dahulu kepada pihak bank.
     Tujuan pinjaman ini adalah untuk membiayai modal kerja.

               Setiap akan mendropping dana, debitur harus menandatangani surat aksep (surat
     pengakuan hutang), jumlah maksimum penarikan ditentukan oleh plafond limit yang
     diberkan.

     Perhitungan bunga dilakukan sesuai dengan lamanya pemakaian dana oleh debitur.

     Rumus :

     Bunga = saldo x rate x hari

                   360

     keterangan :

            Bunga : bunga pinjaman yang dibayar pada tanggal tertentu
Saldo    : saldo debet (o/s) tanggal yang bersangkuta

        Rate      ; suku bunga per tahun

        Hari     : jumlah hari pemakaian dana

3.          Anjak Piutang

     Ada fasilitas anjak piutang ini adalah piutang debitur (yang belum jatuh tempo) dijual
     kepada bank dan bank akan memberi dana sampai sekian persen.

     Difasilitas anjak piutang ini terdapat tiga pihak yang terlibat :

        Factor : yaitu pihak yang mengambil alih piutang atau pembeli piutang.

        Client    : yaitu pihak yang menjual piutang

               Debtor   ; ini merupakan pihak yang memiliki hutang kepada client dan
     merupakan objek transaksi anjak piutang.

4.          Pinjaman sindikasi

     Adalah pinjaman komersial/modal kerja dimana dananya berasal dari beberapa bank atau
     pembiayaan secara bersama oleh beberapa bank. Pinjaman ini dapat merupakan pinjaman
     investasi untuk membiayai suatu proyek (misalnya pembangunan hotel, pusat pertokoan
     dan lain-lain) atau untuk membiayai kebutuhan modal kerja.

     Bank yang tergabung dalam pinjaman sindikasi ini ada yang bertugas sebagai :

     Lead bank yaitu pihak yang menyediakan dana dalam porsi besar dalam sindikasi
     tersebut dibandingkan dengan lainnya juga segabai pengelola kegiatan sindikasi tersebut
     baik dalam hubungan dengan debitur maupun terhadap peserta sindikasi lainnya.

     Participant bank yaitu bank yang menjadi anggota sindikasi dan bertugas hanya
     menyediakan dana saja.,
5.           Term Loan

        Adalah pinjaman non revolving yang dipergunakn untuk membiayai investasi aktiva
        tetap (alat yang tidak habis dipergunakan untuk satu siklus usaha). Pencairan dananya
        dapat dilakukan secara sekaligus atau bertahap sesuai dengan jadwal yang ditetapkan
        sejak dari awal dengan menyerahkan surat aksep senilai dana yang ditarik. Pembayaran
        kembali dilakukan dengan angsuran, baik dengan grace perio, pembayaran hanya
        mencakup bunga saja, sedangkan angsuran pokok dan bunga dimulai setelah grace period
        berakhir.




2. Menurut Jenis Kredit Yang Dibiayai
   a. Kredit modal kerja
        Yaitu kredit yang diberikan oleh bank kepada debiturnya untuk memenuhi modal
        kerjanya. Kriteria dari modal kerja yaitu kebutuhan modal yang habis dalam satu cycle
        usaha, hal ini kalau dilihat dalam neraca suatu perusahaan akan berupa uang kas/ bank
        ditambah dengan piutang dagang ditambah dengan persediaan baik persediaan barang
        jadi, persediaan bahan dalam proses, persediaan bahan baku. Apabila dibicarakan modal
        kerja bersih maka perlu dikurangi lagi dengan current liabilitiesnya.
   b. Kredit Investasi
        Yaitu kredit yang dikeluarkan oleh perbankan untuk pembelian barang-barang modal yaitu
        tidak habis dalam satu cycle usaha, maksudnya proses dari pengeluaran uang kas dan
        kembali menjadi uang kas tersebut akan memakan jangka waktu yang cukup panjang
        setelah melalui beberapa kali perputaran. (Mulyono, 1993).
        Misalnya seorang debitur mendapatkan kredit untuk mendirikan pabrik, atau barang modal
        lainnya. Uang kas yang dikeluarkan untuk membeli barang-barang modal tersebut akan
        baru dapat terhimpun kembali setelah melalui proses depresiasi/ deplesi/ amortisasinya
        sesuai jangka waktu ekonomisnya (economical useful life) yamg mana dana depresiasi
        yang berupa out of pocket cost tersebut dikumpulkan. Jadi ada 2 ciri pokok dari kredit
        investasi yaitu: barang yang akan dibeli merupakan barang-barang modal dan jangka
        waktunya cukup lama.
c. Kredit Konsumsi (Personal Loan)
     Bentuk kredit yang diberikan kepada perorangan ini bukan dalam rangka untuk
     mendapatkan laba tetapi untuk pemenuhan kebutuhan konsumsi.


3. Menurut Resiko Pembiayaan
   a) Kredit dari dana bank yang bersangkutan
      Dasar dari kredit ini diberikan atas dasar kemampuan dari bank yang bersangkutan
      didalam mengumpulkan dana dari masyarakat yang menjadi nasabahnya baik berupa
      giro, deposito maupun modal sendiri dan pinjaman-pinjaman lainnya.


   b) Kredit dengan dana likuiditas Bank Indonesia
      Sesuai dengan fungsinya bank sebagai agent of development khususnya pada bank-bank
      pemerintah, maka dalam pengembangan sektor-sektor perekonomian tertentu bank
      sentral telah memberikan berbagai fasilitas penyediaan “Dana Likuiditas”.
   c) Kredit Kelolaan
      Kredit ini diperoleh Pemerintah Indonesia dari Luar Negri untuk membantu berbagai
      pembiayaan pembangunan proyek-proyek swasta/ pemerintah yang diwujudkan dalam
      bentuk bantuan kredit yang disalurkan melalui sistem perbankan.
    Menurut Sektor Ekonomi
    Untuk kepentingan perencanaan pengembangan kegiatan perekonomian maka pembagian
    sektor-sektor ekonomi mempunyai arti yang sangat penting. Penguasa moneter dan bank
    sentral mempunyai kepentingan utama dalam pembagian kredit menurut sektoral, sebagai
    alat perencanaan dan penegendalian kebijaksanaan-kebijaksanaan yang diambilnya. Secara
    garis besar pembagian kredit menurut sektor ekonomi:
         a) Sektor pertanian, perkebunan, dan sarana pertanian
         b) Sektor pertambangan
         c) Sektor perindustrian
         d) Sektor listrik, gas, dan air
         e) Sektor kontruksi
         f) Sektor perdagangan, restoran, dan hotel
         g) Sektor pengangkatan, pergudangan, dan komunikasi
h) Sektor jasa-jasa dunia usaha
          i) Sektor jasa-jasa social atau masyarakat
      Berdasarkan berbagai keperluan usaha serta berbagai unsur ekonomi yang mempengaruhi
      bidang usaha para nasabah, maka jenis kredit menjadi beragam, yaitu berdasarkan: sifat
      penggunaan, keperluan, jangka waktu, cara pemakaian, dan jaminan atas kredit-kredit
      yang diberikan bank.


4. Macam-macam kredit menurut sifat penggunaan, ada 2 macam, antara lain :
    1. Kredit konsumtif
      yaitu kredit yang digunakan oleh peminjam untuk keperluan konsumsi. Artinya uang
      kredit akan habis digunakan untuk semua akan terpakai untuk memenuhi kebutuhannya.
      Kredit ini tidak bernilai bila ditinjau dari segi utility uang.
    2. Kredit produktif,
      yaitu kredit yang ditujukan untuk keperluan produksi dalam arti luas. Melalui kredit
      produktif ini suatu utility uang dan barang dapat terlihat dengan nyata. Tegasnya kredit
      ini digunakan untuk peningkatan usaha baik usaha-usaha produksi, perdagangan, maupun
      investasi. Kredit produktif yang disediakan dalam rangka menunjang program
      pembangunan antara lain : Kredit Investasi, Kredit Modal Kerja Permanen (KMKP),
      Kredit Bimas / Inmas, Kredit Usaha Tani (KUT), Kredit Usaha Kecil (KUK).
5. Macam – macam kredit menurut keperluannya, dibedakan menjadi :
   1. Kredit Produksi / Eksploitasi,
   yaitu kredit yang diperlukan perusahaan untuk meningkatkan produksi baik peningkatan
   kuantitatif maupun peningkatan kualitatif, Kredit ini disebut kredit Eksploitasi karena
   bantuan modal kerja tersebut digunakan untuk menutup biaya-biaya eksploitasi perusahaan
   secara luas.
   2. Kredit Perdagangan,
   yaitu kredit yang digunakan untuk keperluan perdagangan pada umumnya yang berarti
   peningkatan dari suatu barang. Kredit perdagangan ini dapat terbagi dua yaitu Kredit
   Perdagangan Dalam Negeri dan Kredit Perdagangan Luar Negeri atau lebih dikenl dengan
   Kredit Ekspor dan Impor.
   3. Kredit Investasi,
yaitu kredit yang diberikan bank untuk keperluan penambahan modal guna mengadakan
   rehabilitasi, perluasan usaha ataupun mendirikan usaha proyek baru. Ciri dari kredit ini
   adalah diperlukan untuk penanaman modal, mempunyai perencanaan yang terarah dan
   matang, dan waktu penyelesaian kredit berjangka menengah dan panjang.


6. Macam-Macam Kredit Menurut Jangka Waktu
      Pembedaan menurut jangka waktu di Indonesia, disesuaikan dengan pengertian menurut
  pengaturan Bank Indonesia, adalah sebagai berikut :
      1. Kredit Jangka Pendek, yaitu kredit untuk jangka waktu kurang dari pada 1 tahun.
      2. Kredit Jangka Menengah, yaitu kredit yang berjangka waktu antara 2–4 tahun.
      3. Kredit Jangka Panjang, yaitu kredit untuk waktu 5 tahun atau lebih.


D. Kebijakan Perkreditan di Indonesia
  Menetapkan kebijaksanaan perkreditan terdapat 3 (tiga) asas pokok yang harus diperhatikan :
  (Mulyono, 1993)
  a. Asas Likuiditas
    Suatu asas yang mengharuskan bank untuk tetap dapat menjaga tingkat likuiditasnya,
    karena suatu bank yang tidak likuid akibatnya akan sangat parah yaitu hilangnya
    kepercayaan dari nasabahnya atau dari masyarakat luas.
  b. Asas Solvabilitas
    Usaha pokok perbankan yaitu menerima simpanan dana dari masyarakat dan disalurkan
    dalam bentuk kredit.
  c. Asas Rentabilitas
    Sebagaimana halnya pada setiap kegiatan usaha akan selalu mengharapkan akan
    memperoleh laba, baik untuk mempertahankan eksistensinya maupun untuk keperluan
    untuk mengembangkan dirinya.
   Pertimbangan dan Penilaian Dalam Pemberian Kredit
   Undang-Undang Perbankan No. 7 tahun 1992 pasal 8 menjelaskan bahwa dalam memberikan
   kredit, Bank Umum wajib mempunyai keyakinan atas kemampuan dan kesanggupan debitur
   untuk melunasi hutangnya sesuai dangan yang diperjanjikan.
Maksud dari pasal tersebut bahwa kredit yang diberikan oleh bank mengandung resiko,
sehingga dalam pelaksanaanya bank harus memperhatikan asas-asas perkreditan yang sehat.
Untuk mengurangi resiko tersebut, jaminan pemberian kredit dalam arti keyakinan atas
kemampuan dan kesanggupan debitur untuk melunasi hutangnya sesuai bank. Untuk
memperoleh keyakinan tersebut, sebelum memberikan kredit, bank harus melakukan
penilaian yang seksama terhadap watak, kemampuan, modal, agunan, dan prospek usaha
debitur. (Suyatno, dkk, 1995)




Jaminan Dan Kelayakan Kredit
Jaminan kredit menurut bank, merupakan sumber kedua pembayaran kembali kredit dan
bunga yang tertunggak. Sumber pertama pembayaran kembali kredit adalah dana intern
perusahaan terutama keuntungan dan dana penyusutan. Bila debitur gagal memenuhi
kewajiban keuangannya kepada bank dari sumber pembayaran pertama, maka harta mereka
yang dijamin akan dipergunakan sebagai gantinya. (Sutojo, 2000)
Bank akan meluluskan permintaan kredit yang diajukan oleh calon debitur tergantung dari
hasil pertimbangan berikut ini : (Sutojo, 1995)
1. Faktor Intern Bank
   Sebelum mengambil keputusan untuk meluluskan permintaan kredit (terutama dalam
   jumlah besar) terlebih dahulu bank akan mameriksa kondisi intern operasi dan keuangan
   dewasa ini, dua tiga tahun terakhir, serta prospek masa depan.
2. Kredibilitas
   Bank akan lebih bersemangat dalam bekerja sama dengan investor, apabila mitra usaha
   mereka dapat menunjukan kemampuan mengelola proyek yang akan dibangun dengan
   bank.
3. Prospek Masa Depan Proyek
   Masa depan sebuah proyek dapat diharapkan akan cerah, bila proyek tersebut dapat
   memenuhi kriteria berikut ini :
   a. Dikelola oleh manajemen yang profesional.
   b. Didukung oleh sumber daya manusia yang dapat menjalankan operasi proyek dengan
      baik.
c. Dapat memproduksi barang atau jasa yang kompetitif.
   4. Dapat memasarkan hasil produksi tersebut secara menguntungkan.
   5. Dapat menghasilkan keuntungan yang layak.




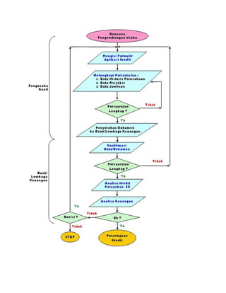
Sistem Informasi Prosedur Memperoleh Kredit
E. Struktur Kredit
      Untuk        kredit    yang     bersifat   produktif      (untuk    modal       usaha)   :
   Apabila kebutuhannya untuk modal kerja, dimana uang yang dipergunakan akan berputar
   terus dengan siklus tertentu (diistilahkan sebagai Trade Cycle), maka bentuk kredit yang
   cocok adalah pinjaman rekening koran. Struktur pinjaman semacam ini biasa disalurkan oleh
   bank dalam rangka memenuhi kebutuhan kredit modal kerja (KMK/Working Capital Loan)
   yang sifatnya short term (satu tahun), khususnya untuk skala kecil, menengah dan komersial.
   Karena setiap usaha memiliki karakteristik tersendiri dalam perputaran usaha. Yang
   dimaksud dengan perputaran usaha adalah waktu yang diperlukan oleh pengusaha untuk
   mengkonversi      modal     yang   dipergunakan   untuk      kembali   menghasilkan     uang.
   Modal usaha nantinya akan tertanam ke dalam inventory (stock barang), dan piutang/tagihan
   (bagi   pengusaha        yang    menerapkan   sistem      kredit   dalam   penjualannya).
   Karena sifat modal usaha ini terus berputar, maka rekening koran adalah bentuk yang paling
   tepat, karena pengusaha dapat mengatur sendiri penarikan pinjaman sesuai dengan kebutuhan
   dan kondisi usahanya (dalam dunia perbankan diistilahkan sebagai revolving), dan di sisi lain
   dalam pembayaran kewajiban bulanan hanya minimal perlu membayar bunga saja.
   Pokok pinjaman bisa dilunasi saat jangka waktu kredit sudah selesai, dan si debitur tidak
   berniat memperpanjangnya. Untuk kebutuhan investasi, dimana pengusaha memerlukan
   modal untuk membangun pabrik/kantor/toko baru, menambah/rekondisi mesin produksi, dll,
   maka yang cocok diberikan adalah kredit investasi yang strukturnya penarikannya dan
   pembayarannya terjadwal (Non Revolving).

   Struktur kredit yang lain sebagai berikut:

   Cash Loan merupakan pinjaman uang tunai yang diberikan bank kepada nasabahnya. Dalam
   pemberian cash loan ini bank telah menyediakan dana (fresh money) yang dapat digunakan
   oleh nasabah berdasarkan ketentuan tertentu yang ada dalam perjanjian kreditnya.

   Non-Cash Loan merupakan fasilitas yang diberikan bank kepada nasabahnya, tetapi atas
   fasilitas tersebut bank belum mengeluarkan uang tunai. Dalam fasilitas ini bank nbaru
   menyatakan kesanggupan untuk menjamin pembayaran kewajiban nasabah kepada pihak lain
   pihak ketiga.
F. Analisis Kredit Kuantitatif dan Kualitatif
   •   Analisis Kredit Kuantitatif
           Rasio-rasio keuangan yang sering digunakan untuk analisis keuangan calon debitur
           adalah :
           Liquidity ratio (rasio likuiditas), digunakan untuk mengukur likuiditas perusahaan,
           antara lain:

       •   Current Ratio : aktiva lancar dibagi dengan pasiva lancar. Rasio ini menggambarkan
           kemampuan untuk membayar hutang yang segera harus dipenuhi dengan aktiva
           lancar (rata-rata 2,50 kali)
       •   Cash Ratio : kas ditambah sekuritas dibagi pasiva lancar. Rasio yang digunakan
           untuk mengukur kemampuan perusahaan dalam membayar hutan yang segera
           dipenuhi dengan kas dan sekuritas (rata-rata 1,00 kali)

       Leverage ratio adalah rasio untuk mengukur seberapa jauh aktiva yang dibiayai dari
       hutang:

       •   Debt Ratio : total hutang dibagi dengan asset. Gambaran dari seluruh kebutuhan dana
           yang dibiayai dengan hutang atau berapa modal sendiri dibanding dengan hutang
           (rata-rata 33%)
       •   Debt to Equity : total hutang dibanding dengan equity. Setiap modal sendiri yang
           menjamin seluruh hutang.
       •   Times Interest Earned : profit before taxes + interest charges disbanding dengan
           interest charges.Rasio ini memberikan gambaran besarnya keuantungan untuk
           menjamin pembayaran bunga hutang (rata-rata 8,00 kali)

       Activity ratio adalah rasio untuk mengukur seberapa jauh efektivitas perusahaan dalam
       mengelola sumber-sumber keuangan:

       •   ITO (inventory turn over) : sales dibanding dengan inventory. Untuk mengetahui
           dana yang tertanam dalam persediaan barang berputar dalam suatu periode tertentu
           (rata-rata 9 kali)
•   A.C.P : Receiveable dibandingkan dengan sales per day. Adalah rasio untuk
        mengetahui lama penagihan piutang (rata-rata 20 hari)
    •   Total Asset Turn Over : Sales disbanding dengan Total Aset. Adalah rasio untuk
        mengetahui perputaran dari seluruh kekayaan (rata-rata 2 kali)
    •   Working Capital Turn Over : Sales dibandingkan dengan Current assets dikurangi
        Current Liabilities. Merupakan rasio untuk menunjukkan perputaran dari modal kerja
        dalam 1 tahun.

    Profitability ratio adalah rasio untuk menunjukkan hasil akhir yang dicapai manajemen
    dari setiap kebijakan dan keputusannya:

    •   Profit Margin Ratio : Profit after taxes dibanding sales. Rasio yang dapat
        menggambarkan hasil yang dicapai oleh setiap kebijakan dan keputusan manajemen
        (rata-rata 5%).
    •   Return on Assets : Net Profit After Taxes disbanding dengan total asset. Rasio yang
        menunjukkan kemampuan         modal yang ditanam secara keseluruhan untuk
        menghasilkan keuntungan (rata-rata 10%).
    •   Return on Equity : Net Profit After Taxes dibanding Equity. Rasio yang dapat
        menunjukkan kemampuan modal sendiri untuk menghasilkan keuntungan (rata-rata
        15%)
    Dengan mengadakan analisis rasio akan diketahui posisi keuangan perusahaan, lebih-
    lebih jika rasio dari beberapa tahun, maka akan dapat diketahui perkembangan atau
    kecenderungan posisi keuangan perusahaan. Namun, perlu diingat bahwa hasil analisis
    rasio tersebut bukanlah merupakan suatu alat yang dapat memberikan jawaban yang pasti
    untuk keputusan akhir pemberian kredit. Bidang-bidang lain juga harus diteliti dengan
    saksama dan analisis rasio haruslah hanya dianggap sebagai langkah permulaan dari
    proses pengambilan keputusan untuk memberikan kredit.


•   Analisis Kredit Kualitatif
    Pemberian kredit ini mengandung suatu tingkat resiko (degree of risk) tertentu. Untuk
    menghindari maupun untuk memperkecil resiko kredit yang mungkin terjadi,maka
permohonan kredit harus dinilai oleh bank atas dasar syarat-syarat bank teknis yang
terkenal dengan 5 C yaitu sebagai berikut:

1) Character

    Bank mencari data tentang sifat-sifat pribadi, watak dan kejujuran dari pimpinan
    perusahaan dalam memenuhi kewajiban-kewajiban finansialnya. Adapun beberapa
    petunjuk bagi bank untuk mengetahui karakter nasabah adalah:

    a. Mengenal dari dekat

    b. Mengumpulkan keterangan mengenai aktivitas calon debitur dalam perbankan

    c. Mengumpulkan keterangan dan minta pendapat dari rekan-rekannya. pegawai
        dan saingannya mengenai reputasi,kebiasaan pribadi,pergaulan social dan lain-
        lain.

2) Capacity

    Ini menyangkut kemampuan pimpinan perusahaan beserta stafnya baik kemampuan
    dalam manajemen maupun keahlian dalam bidang usahanya. Untuk itu bank harus
    memperhatikan:

    a. Angka-angka hasil produksi

    b. Angka-angka penjualan dan pembelian

    c. Perhitungan laba rugi perusahaan saat ini dan proyeksinya.

    d. Data-data financial di waktu-waktu yang lalu, yang tercermin di dalam laporan
        keuangan perusahaan sehingga akan dapat diukur kemampuan perusahaan calon
        penerima kredit untuk melaksanakan rencana kerjanya di waktu yang akan
        datang dalam hubungannya dengan penggunaan kredit tersebut.

3) Capital

    Ini menunjukkan posisi financial perusahaan secara keseluruhan yang ditunjukkan
    oleh rasio finansialnya dan penekanan pada komposisi tangible net worth-nya. Bank
harus mengetahui bagaimana perimbangan antara jumlah utang dan jumlah modal
   sendiri. Untuk itu bank harus:

   a. Menganalisis neraca selama sedikitnya dua tahu terakhir

   b. Mengadakan analisis rasio untuk mengetahui likuiditas, solvabilitas, rentabilitas
      dari calon peminjam kredit.




4) Collateral

   Collateral berarti jaminan. Ini menunjukkan besarnya aktiva yang akan diikatkan
   sebagai jaminan atas kredit yang diberikan oleh bank. Untuk itu bank harus:

   a. Meneliti mengenai pemilikan jaminan tersebut

   b. Mengukur stabilitas daripada nilainya

   c. Memperhatikan kemampuan untuk dijadikan uang dalam waktu relative singkat
      tanpa terlalu mengurangi nilainya

   d. Memperhatikan pengikatan barang yang benar-benar menjamin kepentingan
      bank, sesuai dengan ketentuan hukum yang berlaku.

5) Conditions of Economy

   Bank harus melihat kondisi ekonomi secara umum serta kondisi pada sector usaha si
   peminta kredit. Untuk itu bank harus memperhatikan:

  a. Keadaan ekonomi yang akan mempengaruhi perkembangan usaha calon
      peminjam

  b. Kondisi usaha calon peminjam, perbandingannya dengan usaha sejenis lainnya di
      daerah dan lokasi lingkungannya.

  c. Keadaaan pemasaran dari hasil usaha calon peminjam
d. Prospek usaha di masa yang akan datang untuk kemungkinan bantuan kredit dari
               bank

           e. Kebijakan pemerintah yang mempengaruhi terhadap prospek industry di mana
               perusahaan pemohon kredit termasuk di dalamnya.

Di samping formula “5 C” tersebut, di dalam pemberian kredit bank akan memperhatikan aspek-
aspek pertimbangan kredit untuk menilai kelayakan suatu usaha yang akan dibiayai oleh kredit
bank.

Secara umum aspek-aspek pertimbangan kredit tersebut meliputi:

   1. Aspek Umum; dalam hal ini harus diteliti masalah-masalah:

        a. Bentuk,nama dan alamat perusahaan

        b. Susunan manajemen

        c. Bidang usaha

        d. Keterangan tentang jumlah pagawai atau buruh

        e. Kebangsaan

        f. Bank langganan

        g. Bagan organisasi

   2. Aspek Ekonomi/Komersial; yang meliputi masalah:

        a. Pemasaran dan keadaan harga

        b. Persaingan

        c. Jumlah penjualan dari tiap-tiap produk

        d. Cara penjualan

        e. Taksiran permintaan dan sebagainya
3. Aspek Teknik; yang harus diteliti adalah:

   a. Bahan baku dan penolong yang dibutuhkan

   b. Tanah dan tempat pabrik

   c. Bangunan (milik, sewa, umur, harga)

   d. Urut-urutan proses produksi

   e. Perincian mesin dan peralatan

   f. Jumlah produksi

   g. Tersedianya tenaga kerja (keahlian, pendidikan, tingkat upah)

   h. Lain-lain, misal mengenai tenaga penggerak (diesel atau PLN), tersedia air (sumur
       atau PAM)

4. Aspek Yuridis

   Memenuhi ketentuan hukum yang berlaku, termasuk izin-izin yang diperlukan.

5. Aspek Kemanfaatan dan Kesempatan Kerja; hal-hal yang harus diperhatikan:

   a. Manfaat ekonomi bagi penduduk dan pengaruhnya terhadap struktur perekonomian
       setempat

   b. Jumlah tenaga kerja yang dapat diserap oleh proyek yang bersangkutan

   c. Termasuk sektor yang diprioritaskan oleh pemerintah.

G. Rangkuman

   Dari penilaian terhadap aspek financial ataupun nonfinansial kiranya sudah mencakup
   tujuan daripada penilaian terhadap pertimbangan pemberian kredit, yaitu kita mengetahui
   sampai di mana kemampuan perusahaan pemohon kredit di dalam:

   1. Melaksanakan operasinya pada masa yang akan datang
2. Menyediakan kebutuhan modal kerja

   3. Memenuhi kewajiban finansialnya

   4. Menciptakan atau memperoleh laba

   Seberapa jauh luas analisis atau penilaian aspek keuangan ini akan tergantung kepada
   besar kecilnya risiko yang dihadapi oleh bank. Jika risiko sedemikian besarnya maka
   pihak bank dapat mengadakan penilaian lebih luas dan teliti bahkan kalau perlu sampai
   pada penilaian teknis misalnya proses teknologinya.

H. Soal Penugasan

                            KRISHNA MANUFACTURING

                                       Neraca

                              31 Desember, Tahun 2009

   Aktiva

   Aktiva Lancar

      Kas                                       30.000

      Efek                                       5.500

      Piutang usaha                             52.000

      Persediaan                              112.500

      Total Aktiva Lancar                                  200.000

   Aktiva Tetap                                 630.000

      Akumulasi Penyusutan                    (130.000)

      Total Aktiva                                         500.000

                                                           700.000

   Kewajiban dan Ekuitas
Kewajiban Lancar

          Utang usaha                                60.000

          Wesel Bayar                                50.000

          Total Kewajiban Lancar                               110.000

       Kewajiban Jangka Panjang                                150.000

       Ekuitas

          Modal Saham                                250.000

          Laba ditahan                               190.000

       Total Kewajiban dan Ekuitas                             440.000

                                                               700.000

                              KRISHNA MANUFACTURING
                                      Laporan Laba Rugi
              Untuk Tahun yang berakhir pada tanggal 31 Desember Tahun 2009
                                     (dalam satuan rupiah)


Penjualan Bersih                                               960.000
HPP                                                            (550.000)
Laba Kotor                                                     410.000
Beban Penyusutan                            30.000
Beban Penjualan dan Administrasi           160.000             (190.000)
Laba sebelum pajak                                             220.000
Pajak penghasilan                                              (105.600)
Laba bersih                                                    114.400


a. Hitunglah ukuran-ukuran likuiditas berikut:
   1. Rasio Lancar
2. Rasio kas terhadap aktiva lancar
   3. Perputaran piutang
   4. Periode penagihan
   5. Perputaran persediaan
   6. Jumlah hari untuk menjual persediaan
   7. Jumlah hari untuk membayar hutang
b. Berdasarkan analisis pada pertanyaan (a) buatlah laporan yang berisi likuiditas perusahaan
   tersebut mengenai apakah pinjaman Krishna Manufacturing akan disetujui atau tidak???




                                         TUGAS
               ANALISIS LAPORAN KEUANGAN
                         ANALISIS PERKREDITAN
      Disusun guna memenuhi tugas mata kuliah Analisis Laporan Keuangan
                   Dosen Pengampu: Ngadirin Setiawan, M.S.
Disusun oleh:
      1. Umi Khasanah      08403244001

      2. Witantri Dwi S.   08403244002

      3. Istiningrum       08403244021

      4. Een Ruhama        08403244036



     PENDIDIKAN AKUNTANSI

FAKULTAS ILMU SOSIAL DAN EKONOMI

 UNIVERSITAS NEGERI YOGYAKARTA

                       2010

                DAFTAR PUSTAKA
Wild,John J. Subramanyam,K.R. Halsey,Robert F. Financial Statement
Analyis.2005.Jakarta:Salemba Empat

http://esutomo.staff.gunadarma.ac.id/Downloads/files/11329/IX+Kredit+Perbankan.pdf

rac.uii.ac.id/server/document/Private/2008042203225602313086.pdf –

www.pdfqueen.com/pdf/ma/macam-macam-kredit/

etd.eprints.ums.ac.id/4279/1/C100990294.pdf

Analisis perkreditan

  • 1.
    ANALISIS PERKREDITAN A. PengertianKredit Pengertian kredit sendiri mempunyai dimensi yang beraneka ragam, dimulai dari arti “kredit” yang berasal dari bahasa Yunani “credere” yang berarti “kepercayaan” karena itu dasar kredit adalah kepercayaan. Dengan demikian seseorang memperoleh kredit pada dasarnya adalah memperoleh kepercayaan. dalam pengertian sehari-hari pengertian ini selanjutnya berkembang lebih luas lagi antara lain: (Muljono,1993) 1. Kredit adalah kemampuan untuk melaksanakan suatu pembelian atau mengadakan suatu pinjaman dengan suatu janji pembayarannya akan dilakukan ditangguhkan pada suatu jangka waktu yang disepakati. 2. Sedangkan pengertian yang lebih mapan untuk kegiatan perbankan di Indonesia, yaitu menurut Undang-Undang Republik Indonesia Nomor 1998 dalam pasal 1; kredit adalah penyediaan uang atau tagihan yang dapat dipersamakan berdasarkan persetujuan atau kesepakatan pinjam meminjam antara pihak bank dengan pihak lain yang mewajibkan pihak peminjam untuk melunasi utangnya setelah jangka waktu tertentu dengan pemberian bunga. Dalam arti yang lebih luas Pengertian Kredit adalah : Kemampuan untuk melaksanakan suatu pemberian atau mengadakan suatu pinjaman dengan suatu janji pembayarannya akan dilakukan pada suatu jangka waktu yang disepakati. Menurut : UU RI NO.7 Tahun 1992 tentang perbankan menyatakan bahwa Kredit adalah penyediaan uang atau tagihan yang dapat dipersamakan dengan itu berdasarkan persetujuan atau kesepakatan pinjam-meminjam atara bank dengan pihak lain, yang
  • 2.
    mewajibkan pihak pinjammeminjam untuk melunasi hutangnya setelah jangka waktu tertentu dengan sejumlah bunga imbalan atau pembagian hasil keuntungan B. Maksud dan Tujuan Kredit Pemberian kredit adalah untuk memberikan pelayanan kepada masyarakat, pemerintah, dunia usaha ataupun perorangan. Maksud dan tujuan kredit mencakup scope yang luas,ada dua fungsi pokok yang saling berkaitan dengan kredit adalah: (Sinungan,1995) a. Profitability, yaitu tujuan untuk memperoleh hasil dari kredit berupa keuntungan yang diteguk dari pemungutan bunga. b. Safety, yaitu keamanan dari prestasi atau fasilitas yang diberikan harus benar- benar tercapai tanpa hambatan yang berarti. Tujuan kredit berarti tidak lepas dari falsafah yang dianut oleh suatu negara karena pada dasarnya tujuan kredit didasarkan pada usaha untuk memperoleh keuntungan sesuai dengan prinsip ekonomi yang dianut, seperti di negara-negara liberal di mana dengan pengorbanan yang sekecil-kecilnya untuk memperoleh manfaat yang sebesar-besarnya. Pemberian kredit yang dimaksud untuk memperoleh keuntungan maka bank hanya boleh meneruskan simpanan masyarakat kepada nasabahnya dalam bentuk kredit apabila nasabah yang akan menerima kredit itu mampu dan mau mengembalikan kredit yang telah diterimanya itu. Dari factor kemauan dan kemampuan tersebut, maka tersimpul suatu unsur keamanan dan unsur keuntungan dari suatu kredit. Penilaian kredit, atau disebut juga analisis kredit, dilakukan oleh suatu tim atau bagian dalam organisasi perkreditan terhadap permohonan kredit yang diajukan dengan tujuan untuk menilai kondisi calon debitur. Analisa kredit ini dimaksudkan agar pemberian kredit tersebut mencapai sasaran yang lebih terarah, memberikan hasil, dan aman. Dengan adanya analisis kredit tersebut diharapkan resiko default yang disebabkan ketidakmampuan debitur memenuhi kewajibannya sesuai yang disepakati sebagaimana tertuang dalam perjanjian kredit dapat diperkecil. Analisis kredit yang kurang akurat akan
  • 3.
    menyebabkan terjadinya kredityang bermasalah dan selanjutnya akan mempengaruhi kualitas portofolio kredit bank. Pemberian kredit ini mengandung suatu tingkat resiko (degree og risk) tertentu. Untuk menghindari maupun untuk memperkecil resiko kredit yang mungkin terjadi,maka permohonan kredit harus dinilai oleh bank atas dasar syarat-syarat bank teknis yang terkenal dengan 5 C yaitu sebagai berikut: 1) Character Bank mencari data tentang sifat-sifat pribadi, watak dan kejujuran dari pimpinan perusahaan dalam memenuhi kewajiban-kewajiban finansialnya. Adapun beberapa petunjuk bagi bank untuk mengetahui karakter nasabah adalah: a. Mengenal dari dekat b. Mengumpulkan keterangan mengenai aktivitas calon debitur dalam perbankan c. Mengumpulkan keterangan dan minta pendapat dari rekan-rekannya. pegawai dan saingannya mengenai reputasi,kebiasaan pribadi,pergaulan social dan lain-lain. 2) Capacity Ini menyangkut kemampuan pimpinan perusahaan beserta stafnya baik kemampuan dalam manajemen maupun keahlian dalam bidang usahanya. Untuk itu bank harus memperhatikan: a. Angka-angka hasil produksi b. Angka-angka penjualan dan pembelian c. Perhitungan laba rugi perusahaan saat ini dan proyeksinya. d. Data-data financial di waktu-waktu yang lalu, yang tercermin di dalam laporan keuangan perusahaan sehingga akan dapat diukur kemampuan perusahaan calon penerima kredit untuk melaksanakan rencana kerjanya di waktu yang akan datang dalam hubungannya dengan penggunaan kredit tersebut.
  • 4.
    3) Capital Ini menunjukkan posisi financial perusahaan secara keseluruhan yang ditunjukkan oleh rasio finansialnya dan penekanan pada komposisi tangible net worth-nya. Bank harus mengetahui bagaimana perimbangan antara jumlah utang dan jumlah modal sendiri. Untuk itu bank harus: a. Menganalisis neraca selama sedikitnya dua tahu terakhir b. Mengadakan analisis rasio untuk mengetahui likuiditas, solvabilitas, rentabilitas dari calon peminjam kredit. 4) Collateral Collateral berarti jaminan. Ini menunjukkan besarnya aktiva yang akan diikatkan sebagai jaminan atas kredit yang diberikan oleh bank. Untuk itu bank harus: a. Meneliti mengenai pemilikan jaminan tersebut b. Mengukur stabilitas daripada nilainya c. Memperhatikan kemampuan untuk dijadikan uang dalam waktu relative singkat tanpa terlalu mengurangi nilainya d. Memperhatikan pengikatan barang yang benar-benar menjamin kepentingan bank, sesuai dengan ketentuan hukum yang berlaku. 5) Conditions of Economy Bank harus melihat kondisi ekonomi secara umum serta kondisi pada sector usaha si peminta kredit. Untuk itu bank harus memperhatikan: a. Keadaan ekonomi yang akan mempengaruhi perkembangan usaha calon peminjam
  • 5.
    b. Kondisi usahacalon peminjam, perbandingannya dengan usaha sejenis lainnya di daerah dan lokasi lingkungannya. c. Keadaaan pemasaran dari hasil usaha calon peminjam d. Prospek usaha di masa yang akan datang untuk kemungkinan bantuan kredit dari bank e. Kebijakan pemerintah yang mempengaruhi terhadap prospek industry di mana perusahaan pemohon kredit termasuk di dalamnya. C. Macam-Macam Kredit Menurut : 1. Jenis-jenis kredit yang secara umum dapatdiberikan oleh bank 2. Menurut Jenis Kredit Yang Dibiayai 3. Menurut Resiko Pembiayaan 4. Macam-macam kredit menurut sifat penggunaan 5. Macam – macam kredit menurut keperluannya 6. Macam-Macam Kredit Menurut Jangka Waktu 1. Jenis-jenis kredit yang secara umum dapatdiberikan oleh bank antara lain ; 1. Pinjaman Rekening koran (PRK) Adalah pinjaman revolving jangka waktu (satu tahun) yang penarikannya dapat dilakukan setiap saat tanpa pemberitahuan terlebih dahulu kepada pihak bank dengan mempergunakan cek, bilyet giro atau alat perintah pembayaran lainnya. Tujuan PRK adalah untuk membiayai modal kerja.
  • 6.
    Perhitungan bunga dilakukansecaha harian berdasarkan saldo akhir bulan, total bunga selama satu bulan akan dibayar pada akhir bulan. Rumus Bunga = saldo x rate 360 keterangan : bunga : bunga pinjaman yang dibayar pada tanggal tertentu saldo : saldo debet (o/s) tanggal yang bersangkutan rate : suku bunga per tahun 2. Pinjaman Aksep Pinjaman Aksep (DL) adalah pinjaman revolving jangka pendek (satu tahun) yang penarikannya dapat dilakukan dengan pemberitahuan terlebih dahulu kepada pihak bank. Tujuan pinjaman ini adalah untuk membiayai modal kerja. Setiap akan mendropping dana, debitur harus menandatangani surat aksep (surat pengakuan hutang), jumlah maksimum penarikan ditentukan oleh plafond limit yang diberkan. Perhitungan bunga dilakukan sesuai dengan lamanya pemakaian dana oleh debitur. Rumus : Bunga = saldo x rate x hari 360 keterangan : Bunga : bunga pinjaman yang dibayar pada tanggal tertentu
  • 7.
    Saldo : saldo debet (o/s) tanggal yang bersangkuta Rate ; suku bunga per tahun Hari : jumlah hari pemakaian dana 3. Anjak Piutang Ada fasilitas anjak piutang ini adalah piutang debitur (yang belum jatuh tempo) dijual kepada bank dan bank akan memberi dana sampai sekian persen. Difasilitas anjak piutang ini terdapat tiga pihak yang terlibat : Factor : yaitu pihak yang mengambil alih piutang atau pembeli piutang. Client : yaitu pihak yang menjual piutang Debtor ; ini merupakan pihak yang memiliki hutang kepada client dan merupakan objek transaksi anjak piutang. 4. Pinjaman sindikasi Adalah pinjaman komersial/modal kerja dimana dananya berasal dari beberapa bank atau pembiayaan secara bersama oleh beberapa bank. Pinjaman ini dapat merupakan pinjaman investasi untuk membiayai suatu proyek (misalnya pembangunan hotel, pusat pertokoan dan lain-lain) atau untuk membiayai kebutuhan modal kerja. Bank yang tergabung dalam pinjaman sindikasi ini ada yang bertugas sebagai : Lead bank yaitu pihak yang menyediakan dana dalam porsi besar dalam sindikasi tersebut dibandingkan dengan lainnya juga segabai pengelola kegiatan sindikasi tersebut baik dalam hubungan dengan debitur maupun terhadap peserta sindikasi lainnya. Participant bank yaitu bank yang menjadi anggota sindikasi dan bertugas hanya menyediakan dana saja.,
  • 8.
    5. Term Loan Adalah pinjaman non revolving yang dipergunakn untuk membiayai investasi aktiva tetap (alat yang tidak habis dipergunakan untuk satu siklus usaha). Pencairan dananya dapat dilakukan secara sekaligus atau bertahap sesuai dengan jadwal yang ditetapkan sejak dari awal dengan menyerahkan surat aksep senilai dana yang ditarik. Pembayaran kembali dilakukan dengan angsuran, baik dengan grace perio, pembayaran hanya mencakup bunga saja, sedangkan angsuran pokok dan bunga dimulai setelah grace period berakhir. 2. Menurut Jenis Kredit Yang Dibiayai a. Kredit modal kerja Yaitu kredit yang diberikan oleh bank kepada debiturnya untuk memenuhi modal kerjanya. Kriteria dari modal kerja yaitu kebutuhan modal yang habis dalam satu cycle usaha, hal ini kalau dilihat dalam neraca suatu perusahaan akan berupa uang kas/ bank ditambah dengan piutang dagang ditambah dengan persediaan baik persediaan barang jadi, persediaan bahan dalam proses, persediaan bahan baku. Apabila dibicarakan modal kerja bersih maka perlu dikurangi lagi dengan current liabilitiesnya. b. Kredit Investasi Yaitu kredit yang dikeluarkan oleh perbankan untuk pembelian barang-barang modal yaitu tidak habis dalam satu cycle usaha, maksudnya proses dari pengeluaran uang kas dan kembali menjadi uang kas tersebut akan memakan jangka waktu yang cukup panjang setelah melalui beberapa kali perputaran. (Mulyono, 1993). Misalnya seorang debitur mendapatkan kredit untuk mendirikan pabrik, atau barang modal lainnya. Uang kas yang dikeluarkan untuk membeli barang-barang modal tersebut akan baru dapat terhimpun kembali setelah melalui proses depresiasi/ deplesi/ amortisasinya sesuai jangka waktu ekonomisnya (economical useful life) yamg mana dana depresiasi yang berupa out of pocket cost tersebut dikumpulkan. Jadi ada 2 ciri pokok dari kredit investasi yaitu: barang yang akan dibeli merupakan barang-barang modal dan jangka waktunya cukup lama.
  • 9.
    c. Kredit Konsumsi(Personal Loan) Bentuk kredit yang diberikan kepada perorangan ini bukan dalam rangka untuk mendapatkan laba tetapi untuk pemenuhan kebutuhan konsumsi. 3. Menurut Resiko Pembiayaan a) Kredit dari dana bank yang bersangkutan Dasar dari kredit ini diberikan atas dasar kemampuan dari bank yang bersangkutan didalam mengumpulkan dana dari masyarakat yang menjadi nasabahnya baik berupa giro, deposito maupun modal sendiri dan pinjaman-pinjaman lainnya. b) Kredit dengan dana likuiditas Bank Indonesia Sesuai dengan fungsinya bank sebagai agent of development khususnya pada bank-bank pemerintah, maka dalam pengembangan sektor-sektor perekonomian tertentu bank sentral telah memberikan berbagai fasilitas penyediaan “Dana Likuiditas”. c) Kredit Kelolaan Kredit ini diperoleh Pemerintah Indonesia dari Luar Negri untuk membantu berbagai pembiayaan pembangunan proyek-proyek swasta/ pemerintah yang diwujudkan dalam bentuk bantuan kredit yang disalurkan melalui sistem perbankan. Menurut Sektor Ekonomi Untuk kepentingan perencanaan pengembangan kegiatan perekonomian maka pembagian sektor-sektor ekonomi mempunyai arti yang sangat penting. Penguasa moneter dan bank sentral mempunyai kepentingan utama dalam pembagian kredit menurut sektoral, sebagai alat perencanaan dan penegendalian kebijaksanaan-kebijaksanaan yang diambilnya. Secara garis besar pembagian kredit menurut sektor ekonomi: a) Sektor pertanian, perkebunan, dan sarana pertanian b) Sektor pertambangan c) Sektor perindustrian d) Sektor listrik, gas, dan air e) Sektor kontruksi f) Sektor perdagangan, restoran, dan hotel g) Sektor pengangkatan, pergudangan, dan komunikasi
  • 10.
    h) Sektor jasa-jasadunia usaha i) Sektor jasa-jasa social atau masyarakat Berdasarkan berbagai keperluan usaha serta berbagai unsur ekonomi yang mempengaruhi bidang usaha para nasabah, maka jenis kredit menjadi beragam, yaitu berdasarkan: sifat penggunaan, keperluan, jangka waktu, cara pemakaian, dan jaminan atas kredit-kredit yang diberikan bank. 4. Macam-macam kredit menurut sifat penggunaan, ada 2 macam, antara lain : 1. Kredit konsumtif yaitu kredit yang digunakan oleh peminjam untuk keperluan konsumsi. Artinya uang kredit akan habis digunakan untuk semua akan terpakai untuk memenuhi kebutuhannya. Kredit ini tidak bernilai bila ditinjau dari segi utility uang. 2. Kredit produktif, yaitu kredit yang ditujukan untuk keperluan produksi dalam arti luas. Melalui kredit produktif ini suatu utility uang dan barang dapat terlihat dengan nyata. Tegasnya kredit ini digunakan untuk peningkatan usaha baik usaha-usaha produksi, perdagangan, maupun investasi. Kredit produktif yang disediakan dalam rangka menunjang program pembangunan antara lain : Kredit Investasi, Kredit Modal Kerja Permanen (KMKP), Kredit Bimas / Inmas, Kredit Usaha Tani (KUT), Kredit Usaha Kecil (KUK). 5. Macam – macam kredit menurut keperluannya, dibedakan menjadi : 1. Kredit Produksi / Eksploitasi, yaitu kredit yang diperlukan perusahaan untuk meningkatkan produksi baik peningkatan kuantitatif maupun peningkatan kualitatif, Kredit ini disebut kredit Eksploitasi karena bantuan modal kerja tersebut digunakan untuk menutup biaya-biaya eksploitasi perusahaan secara luas. 2. Kredit Perdagangan, yaitu kredit yang digunakan untuk keperluan perdagangan pada umumnya yang berarti peningkatan dari suatu barang. Kredit perdagangan ini dapat terbagi dua yaitu Kredit Perdagangan Dalam Negeri dan Kredit Perdagangan Luar Negeri atau lebih dikenl dengan Kredit Ekspor dan Impor. 3. Kredit Investasi,
  • 11.
    yaitu kredit yangdiberikan bank untuk keperluan penambahan modal guna mengadakan rehabilitasi, perluasan usaha ataupun mendirikan usaha proyek baru. Ciri dari kredit ini adalah diperlukan untuk penanaman modal, mempunyai perencanaan yang terarah dan matang, dan waktu penyelesaian kredit berjangka menengah dan panjang. 6. Macam-Macam Kredit Menurut Jangka Waktu Pembedaan menurut jangka waktu di Indonesia, disesuaikan dengan pengertian menurut pengaturan Bank Indonesia, adalah sebagai berikut : 1. Kredit Jangka Pendek, yaitu kredit untuk jangka waktu kurang dari pada 1 tahun. 2. Kredit Jangka Menengah, yaitu kredit yang berjangka waktu antara 2–4 tahun. 3. Kredit Jangka Panjang, yaitu kredit untuk waktu 5 tahun atau lebih. D. Kebijakan Perkreditan di Indonesia Menetapkan kebijaksanaan perkreditan terdapat 3 (tiga) asas pokok yang harus diperhatikan : (Mulyono, 1993) a. Asas Likuiditas Suatu asas yang mengharuskan bank untuk tetap dapat menjaga tingkat likuiditasnya, karena suatu bank yang tidak likuid akibatnya akan sangat parah yaitu hilangnya kepercayaan dari nasabahnya atau dari masyarakat luas. b. Asas Solvabilitas Usaha pokok perbankan yaitu menerima simpanan dana dari masyarakat dan disalurkan dalam bentuk kredit. c. Asas Rentabilitas Sebagaimana halnya pada setiap kegiatan usaha akan selalu mengharapkan akan memperoleh laba, baik untuk mempertahankan eksistensinya maupun untuk keperluan untuk mengembangkan dirinya. Pertimbangan dan Penilaian Dalam Pemberian Kredit Undang-Undang Perbankan No. 7 tahun 1992 pasal 8 menjelaskan bahwa dalam memberikan kredit, Bank Umum wajib mempunyai keyakinan atas kemampuan dan kesanggupan debitur untuk melunasi hutangnya sesuai dangan yang diperjanjikan.
  • 12.
    Maksud dari pasaltersebut bahwa kredit yang diberikan oleh bank mengandung resiko, sehingga dalam pelaksanaanya bank harus memperhatikan asas-asas perkreditan yang sehat. Untuk mengurangi resiko tersebut, jaminan pemberian kredit dalam arti keyakinan atas kemampuan dan kesanggupan debitur untuk melunasi hutangnya sesuai bank. Untuk memperoleh keyakinan tersebut, sebelum memberikan kredit, bank harus melakukan penilaian yang seksama terhadap watak, kemampuan, modal, agunan, dan prospek usaha debitur. (Suyatno, dkk, 1995) Jaminan Dan Kelayakan Kredit Jaminan kredit menurut bank, merupakan sumber kedua pembayaran kembali kredit dan bunga yang tertunggak. Sumber pertama pembayaran kembali kredit adalah dana intern perusahaan terutama keuntungan dan dana penyusutan. Bila debitur gagal memenuhi kewajiban keuangannya kepada bank dari sumber pembayaran pertama, maka harta mereka yang dijamin akan dipergunakan sebagai gantinya. (Sutojo, 2000) Bank akan meluluskan permintaan kredit yang diajukan oleh calon debitur tergantung dari hasil pertimbangan berikut ini : (Sutojo, 1995) 1. Faktor Intern Bank Sebelum mengambil keputusan untuk meluluskan permintaan kredit (terutama dalam jumlah besar) terlebih dahulu bank akan mameriksa kondisi intern operasi dan keuangan dewasa ini, dua tiga tahun terakhir, serta prospek masa depan. 2. Kredibilitas Bank akan lebih bersemangat dalam bekerja sama dengan investor, apabila mitra usaha mereka dapat menunjukan kemampuan mengelola proyek yang akan dibangun dengan bank. 3. Prospek Masa Depan Proyek Masa depan sebuah proyek dapat diharapkan akan cerah, bila proyek tersebut dapat memenuhi kriteria berikut ini : a. Dikelola oleh manajemen yang profesional. b. Didukung oleh sumber daya manusia yang dapat menjalankan operasi proyek dengan baik.
  • 13.
    c. Dapat memproduksibarang atau jasa yang kompetitif. 4. Dapat memasarkan hasil produksi tersebut secara menguntungkan. 5. Dapat menghasilkan keuntungan yang layak. Sistem Informasi Prosedur Memperoleh Kredit
  • 15.
    E. Struktur Kredit Untuk kredit yang bersifat produktif (untuk modal usaha) : Apabila kebutuhannya untuk modal kerja, dimana uang yang dipergunakan akan berputar terus dengan siklus tertentu (diistilahkan sebagai Trade Cycle), maka bentuk kredit yang cocok adalah pinjaman rekening koran. Struktur pinjaman semacam ini biasa disalurkan oleh bank dalam rangka memenuhi kebutuhan kredit modal kerja (KMK/Working Capital Loan) yang sifatnya short term (satu tahun), khususnya untuk skala kecil, menengah dan komersial. Karena setiap usaha memiliki karakteristik tersendiri dalam perputaran usaha. Yang dimaksud dengan perputaran usaha adalah waktu yang diperlukan oleh pengusaha untuk mengkonversi modal yang dipergunakan untuk kembali menghasilkan uang. Modal usaha nantinya akan tertanam ke dalam inventory (stock barang), dan piutang/tagihan (bagi pengusaha yang menerapkan sistem kredit dalam penjualannya). Karena sifat modal usaha ini terus berputar, maka rekening koran adalah bentuk yang paling tepat, karena pengusaha dapat mengatur sendiri penarikan pinjaman sesuai dengan kebutuhan dan kondisi usahanya (dalam dunia perbankan diistilahkan sebagai revolving), dan di sisi lain dalam pembayaran kewajiban bulanan hanya minimal perlu membayar bunga saja. Pokok pinjaman bisa dilunasi saat jangka waktu kredit sudah selesai, dan si debitur tidak berniat memperpanjangnya. Untuk kebutuhan investasi, dimana pengusaha memerlukan modal untuk membangun pabrik/kantor/toko baru, menambah/rekondisi mesin produksi, dll, maka yang cocok diberikan adalah kredit investasi yang strukturnya penarikannya dan pembayarannya terjadwal (Non Revolving). Struktur kredit yang lain sebagai berikut: Cash Loan merupakan pinjaman uang tunai yang diberikan bank kepada nasabahnya. Dalam pemberian cash loan ini bank telah menyediakan dana (fresh money) yang dapat digunakan oleh nasabah berdasarkan ketentuan tertentu yang ada dalam perjanjian kreditnya. Non-Cash Loan merupakan fasilitas yang diberikan bank kepada nasabahnya, tetapi atas fasilitas tersebut bank belum mengeluarkan uang tunai. Dalam fasilitas ini bank nbaru menyatakan kesanggupan untuk menjamin pembayaran kewajiban nasabah kepada pihak lain pihak ketiga.
  • 16.
    F. Analisis KreditKuantitatif dan Kualitatif • Analisis Kredit Kuantitatif Rasio-rasio keuangan yang sering digunakan untuk analisis keuangan calon debitur adalah : Liquidity ratio (rasio likuiditas), digunakan untuk mengukur likuiditas perusahaan, antara lain: • Current Ratio : aktiva lancar dibagi dengan pasiva lancar. Rasio ini menggambarkan kemampuan untuk membayar hutang yang segera harus dipenuhi dengan aktiva lancar (rata-rata 2,50 kali) • Cash Ratio : kas ditambah sekuritas dibagi pasiva lancar. Rasio yang digunakan untuk mengukur kemampuan perusahaan dalam membayar hutan yang segera dipenuhi dengan kas dan sekuritas (rata-rata 1,00 kali) Leverage ratio adalah rasio untuk mengukur seberapa jauh aktiva yang dibiayai dari hutang: • Debt Ratio : total hutang dibagi dengan asset. Gambaran dari seluruh kebutuhan dana yang dibiayai dengan hutang atau berapa modal sendiri dibanding dengan hutang (rata-rata 33%) • Debt to Equity : total hutang dibanding dengan equity. Setiap modal sendiri yang menjamin seluruh hutang. • Times Interest Earned : profit before taxes + interest charges disbanding dengan interest charges.Rasio ini memberikan gambaran besarnya keuantungan untuk menjamin pembayaran bunga hutang (rata-rata 8,00 kali) Activity ratio adalah rasio untuk mengukur seberapa jauh efektivitas perusahaan dalam mengelola sumber-sumber keuangan: • ITO (inventory turn over) : sales dibanding dengan inventory. Untuk mengetahui dana yang tertanam dalam persediaan barang berputar dalam suatu periode tertentu (rata-rata 9 kali)
  • 17.
    A.C.P : Receiveable dibandingkan dengan sales per day. Adalah rasio untuk mengetahui lama penagihan piutang (rata-rata 20 hari) • Total Asset Turn Over : Sales disbanding dengan Total Aset. Adalah rasio untuk mengetahui perputaran dari seluruh kekayaan (rata-rata 2 kali) • Working Capital Turn Over : Sales dibandingkan dengan Current assets dikurangi Current Liabilities. Merupakan rasio untuk menunjukkan perputaran dari modal kerja dalam 1 tahun. Profitability ratio adalah rasio untuk menunjukkan hasil akhir yang dicapai manajemen dari setiap kebijakan dan keputusannya: • Profit Margin Ratio : Profit after taxes dibanding sales. Rasio yang dapat menggambarkan hasil yang dicapai oleh setiap kebijakan dan keputusan manajemen (rata-rata 5%). • Return on Assets : Net Profit After Taxes disbanding dengan total asset. Rasio yang menunjukkan kemampuan modal yang ditanam secara keseluruhan untuk menghasilkan keuntungan (rata-rata 10%). • Return on Equity : Net Profit After Taxes dibanding Equity. Rasio yang dapat menunjukkan kemampuan modal sendiri untuk menghasilkan keuntungan (rata-rata 15%) Dengan mengadakan analisis rasio akan diketahui posisi keuangan perusahaan, lebih- lebih jika rasio dari beberapa tahun, maka akan dapat diketahui perkembangan atau kecenderungan posisi keuangan perusahaan. Namun, perlu diingat bahwa hasil analisis rasio tersebut bukanlah merupakan suatu alat yang dapat memberikan jawaban yang pasti untuk keputusan akhir pemberian kredit. Bidang-bidang lain juga harus diteliti dengan saksama dan analisis rasio haruslah hanya dianggap sebagai langkah permulaan dari proses pengambilan keputusan untuk memberikan kredit. • Analisis Kredit Kualitatif Pemberian kredit ini mengandung suatu tingkat resiko (degree of risk) tertentu. Untuk menghindari maupun untuk memperkecil resiko kredit yang mungkin terjadi,maka
  • 18.
    permohonan kredit harusdinilai oleh bank atas dasar syarat-syarat bank teknis yang terkenal dengan 5 C yaitu sebagai berikut: 1) Character Bank mencari data tentang sifat-sifat pribadi, watak dan kejujuran dari pimpinan perusahaan dalam memenuhi kewajiban-kewajiban finansialnya. Adapun beberapa petunjuk bagi bank untuk mengetahui karakter nasabah adalah: a. Mengenal dari dekat b. Mengumpulkan keterangan mengenai aktivitas calon debitur dalam perbankan c. Mengumpulkan keterangan dan minta pendapat dari rekan-rekannya. pegawai dan saingannya mengenai reputasi,kebiasaan pribadi,pergaulan social dan lain- lain. 2) Capacity Ini menyangkut kemampuan pimpinan perusahaan beserta stafnya baik kemampuan dalam manajemen maupun keahlian dalam bidang usahanya. Untuk itu bank harus memperhatikan: a. Angka-angka hasil produksi b. Angka-angka penjualan dan pembelian c. Perhitungan laba rugi perusahaan saat ini dan proyeksinya. d. Data-data financial di waktu-waktu yang lalu, yang tercermin di dalam laporan keuangan perusahaan sehingga akan dapat diukur kemampuan perusahaan calon penerima kredit untuk melaksanakan rencana kerjanya di waktu yang akan datang dalam hubungannya dengan penggunaan kredit tersebut. 3) Capital Ini menunjukkan posisi financial perusahaan secara keseluruhan yang ditunjukkan oleh rasio finansialnya dan penekanan pada komposisi tangible net worth-nya. Bank
  • 19.
    harus mengetahui bagaimanaperimbangan antara jumlah utang dan jumlah modal sendiri. Untuk itu bank harus: a. Menganalisis neraca selama sedikitnya dua tahu terakhir b. Mengadakan analisis rasio untuk mengetahui likuiditas, solvabilitas, rentabilitas dari calon peminjam kredit. 4) Collateral Collateral berarti jaminan. Ini menunjukkan besarnya aktiva yang akan diikatkan sebagai jaminan atas kredit yang diberikan oleh bank. Untuk itu bank harus: a. Meneliti mengenai pemilikan jaminan tersebut b. Mengukur stabilitas daripada nilainya c. Memperhatikan kemampuan untuk dijadikan uang dalam waktu relative singkat tanpa terlalu mengurangi nilainya d. Memperhatikan pengikatan barang yang benar-benar menjamin kepentingan bank, sesuai dengan ketentuan hukum yang berlaku. 5) Conditions of Economy Bank harus melihat kondisi ekonomi secara umum serta kondisi pada sector usaha si peminta kredit. Untuk itu bank harus memperhatikan: a. Keadaan ekonomi yang akan mempengaruhi perkembangan usaha calon peminjam b. Kondisi usaha calon peminjam, perbandingannya dengan usaha sejenis lainnya di daerah dan lokasi lingkungannya. c. Keadaaan pemasaran dari hasil usaha calon peminjam
  • 20.
    d. Prospek usahadi masa yang akan datang untuk kemungkinan bantuan kredit dari bank e. Kebijakan pemerintah yang mempengaruhi terhadap prospek industry di mana perusahaan pemohon kredit termasuk di dalamnya. Di samping formula “5 C” tersebut, di dalam pemberian kredit bank akan memperhatikan aspek- aspek pertimbangan kredit untuk menilai kelayakan suatu usaha yang akan dibiayai oleh kredit bank. Secara umum aspek-aspek pertimbangan kredit tersebut meliputi: 1. Aspek Umum; dalam hal ini harus diteliti masalah-masalah: a. Bentuk,nama dan alamat perusahaan b. Susunan manajemen c. Bidang usaha d. Keterangan tentang jumlah pagawai atau buruh e. Kebangsaan f. Bank langganan g. Bagan organisasi 2. Aspek Ekonomi/Komersial; yang meliputi masalah: a. Pemasaran dan keadaan harga b. Persaingan c. Jumlah penjualan dari tiap-tiap produk d. Cara penjualan e. Taksiran permintaan dan sebagainya
  • 21.
    3. Aspek Teknik;yang harus diteliti adalah: a. Bahan baku dan penolong yang dibutuhkan b. Tanah dan tempat pabrik c. Bangunan (milik, sewa, umur, harga) d. Urut-urutan proses produksi e. Perincian mesin dan peralatan f. Jumlah produksi g. Tersedianya tenaga kerja (keahlian, pendidikan, tingkat upah) h. Lain-lain, misal mengenai tenaga penggerak (diesel atau PLN), tersedia air (sumur atau PAM) 4. Aspek Yuridis Memenuhi ketentuan hukum yang berlaku, termasuk izin-izin yang diperlukan. 5. Aspek Kemanfaatan dan Kesempatan Kerja; hal-hal yang harus diperhatikan: a. Manfaat ekonomi bagi penduduk dan pengaruhnya terhadap struktur perekonomian setempat b. Jumlah tenaga kerja yang dapat diserap oleh proyek yang bersangkutan c. Termasuk sektor yang diprioritaskan oleh pemerintah. G. Rangkuman Dari penilaian terhadap aspek financial ataupun nonfinansial kiranya sudah mencakup tujuan daripada penilaian terhadap pertimbangan pemberian kredit, yaitu kita mengetahui sampai di mana kemampuan perusahaan pemohon kredit di dalam: 1. Melaksanakan operasinya pada masa yang akan datang
  • 22.
    2. Menyediakan kebutuhanmodal kerja 3. Memenuhi kewajiban finansialnya 4. Menciptakan atau memperoleh laba Seberapa jauh luas analisis atau penilaian aspek keuangan ini akan tergantung kepada besar kecilnya risiko yang dihadapi oleh bank. Jika risiko sedemikian besarnya maka pihak bank dapat mengadakan penilaian lebih luas dan teliti bahkan kalau perlu sampai pada penilaian teknis misalnya proses teknologinya. H. Soal Penugasan KRISHNA MANUFACTURING Neraca 31 Desember, Tahun 2009 Aktiva Aktiva Lancar Kas 30.000 Efek 5.500 Piutang usaha 52.000 Persediaan 112.500 Total Aktiva Lancar 200.000 Aktiva Tetap 630.000 Akumulasi Penyusutan (130.000) Total Aktiva 500.000 700.000 Kewajiban dan Ekuitas
  • 23.
    Kewajiban Lancar Utang usaha 60.000 Wesel Bayar 50.000 Total Kewajiban Lancar 110.000 Kewajiban Jangka Panjang 150.000 Ekuitas Modal Saham 250.000 Laba ditahan 190.000 Total Kewajiban dan Ekuitas 440.000 700.000 KRISHNA MANUFACTURING Laporan Laba Rugi Untuk Tahun yang berakhir pada tanggal 31 Desember Tahun 2009 (dalam satuan rupiah) Penjualan Bersih 960.000 HPP (550.000) Laba Kotor 410.000 Beban Penyusutan 30.000 Beban Penjualan dan Administrasi 160.000 (190.000) Laba sebelum pajak 220.000 Pajak penghasilan (105.600) Laba bersih 114.400 a. Hitunglah ukuran-ukuran likuiditas berikut: 1. Rasio Lancar
  • 24.
    2. Rasio kasterhadap aktiva lancar 3. Perputaran piutang 4. Periode penagihan 5. Perputaran persediaan 6. Jumlah hari untuk menjual persediaan 7. Jumlah hari untuk membayar hutang b. Berdasarkan analisis pada pertanyaan (a) buatlah laporan yang berisi likuiditas perusahaan tersebut mengenai apakah pinjaman Krishna Manufacturing akan disetujui atau tidak??? TUGAS ANALISIS LAPORAN KEUANGAN ANALISIS PERKREDITAN Disusun guna memenuhi tugas mata kuliah Analisis Laporan Keuangan Dosen Pengampu: Ngadirin Setiawan, M.S.
  • 25.
    Disusun oleh: 1. Umi Khasanah 08403244001 2. Witantri Dwi S. 08403244002 3. Istiningrum 08403244021 4. Een Ruhama 08403244036 PENDIDIKAN AKUNTANSI FAKULTAS ILMU SOSIAL DAN EKONOMI UNIVERSITAS NEGERI YOGYAKARTA 2010 DAFTAR PUSTAKA
  • 26.
    Wild,John J. Subramanyam,K.R.Halsey,Robert F. Financial Statement Analyis.2005.Jakarta:Salemba Empat http://esutomo.staff.gunadarma.ac.id/Downloads/files/11329/IX+Kredit+Perbankan.pdf rac.uii.ac.id/server/document/Private/2008042203225602313086.pdf – www.pdfqueen.com/pdf/ma/macam-macam-kredit/ etd.eprints.ums.ac.id/4279/1/C100990294.pdf