In Principle We Agree:
From Development to Organizational Agility
with Holacracy
Timo Punkka, Schneider Electric
@tpunkka
“Organization may comprise of marketing, product management, development, operations
and support for a single product or a certain business unit.
What is important is their ability to support complete, end-to-end business value chains.”
(Arell,Coldewey and Hesselberg, 2012)
60
180 000
Brief History with
Agile Development
First Agile
Development
Team
2008 2010
2009 2013
2014
2015
2012
2011
Agile
Hardware
Development
Synchronized
Releases
Joint Release
Planning -
event
Scaled Agile
Framework
Lean Startup
Agile Product
Development
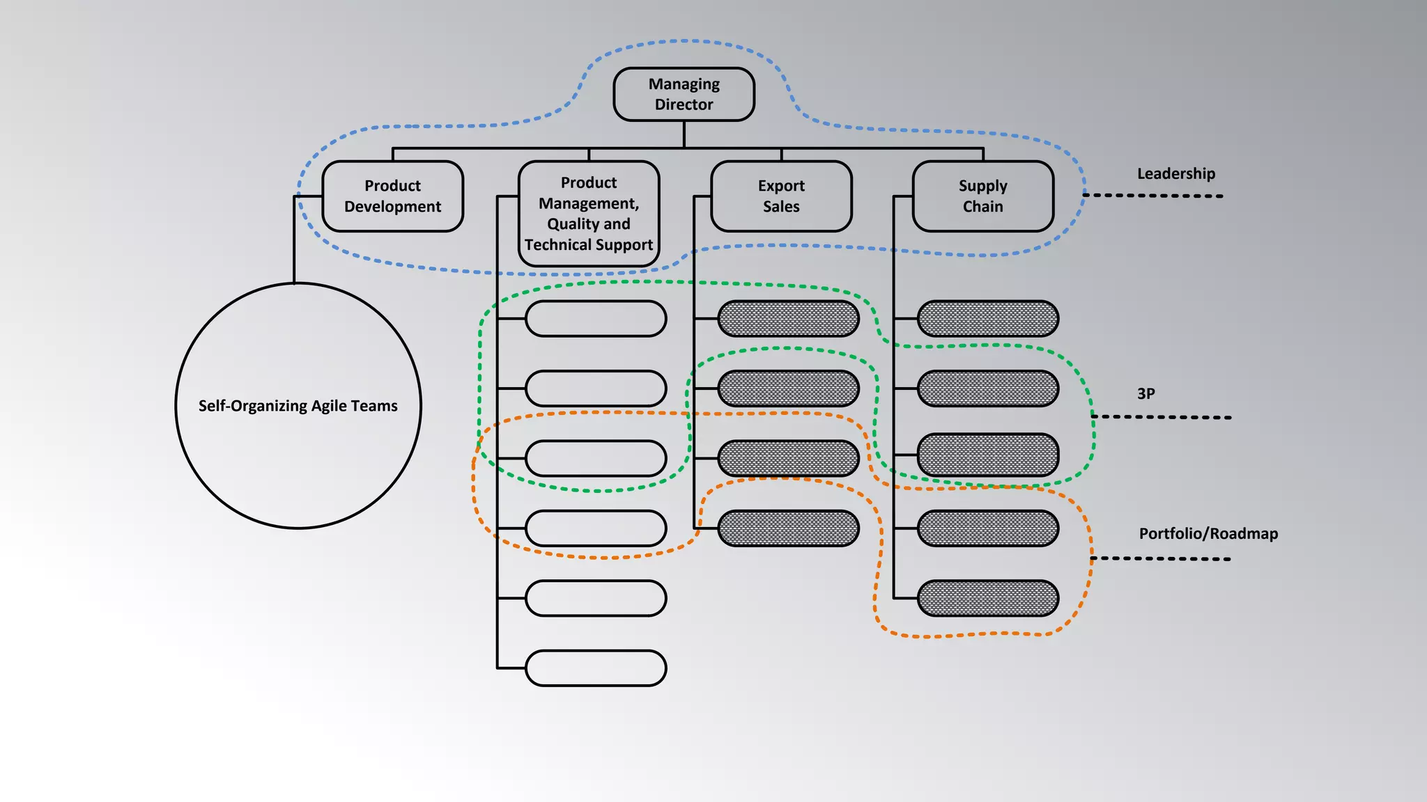
Managing
Director
Export
Sales
Product
Management,
Quality and
Technical Support
Supply
Chain
Product
Development
Self-Organizing Agile Teams
Leadership
3P
Portfolio/Roadmap
Looking
for
Solutions
Misconceptions
No clear authority
Lack of big picture understanding
Confusing meetings
Surfacing
Symptoms
Team-Based Organization
(Holacracy)
Name:
Social Media
Purpose:
We are attractive and innovative at
social media with our offer.
Domains:
Company social media accounts.
Accountabilities:
Producing material like messages and
updates.
Publishing and updating.
RoleTeamOrganization
Need Value
Operational value stream
Development value stream
Organizational boundary
Need Value
Operational value stream
Development value stream
Team
Team
Team
Team Team
Team
Team
Organizational boundary
Exercise
You have a simplified functional organization chart on your table.
Your company has self-developed physical product.
How does work flow through your organization?
Which persons work together?
Why, for which purpose?
- Define an organization as a value stream.
Team
Team
Team
Team
Production
Preparation
Process (3P)
Offer
Support
SaaS
Voice of
Customer(
VoC)
Voice of
Customer(
VoC)
Team
Supply
Chain
Portfolio and
Roadmap
(PF/RM)
Technical
Support
Fire
Business
Organizational boundary
Need Value
2,5 Years
14 Circles/ Teams
132 Roles
Duty 1: Projects – Outcome oriented Duty 2: Tensions – Always a bit better
Next-actions towards
the outcome
Outcome to be fullfilled
(=Project)
A possible state
Current observed
reality
= ”A Tension”
Projects and/or
Next-Actions
”A feeling of a gap between what is and what could be”Phrased in past tense;
”Pricing information updated.”
Check-In Round
Checklists and Metrics
Project Updates
Agenda Building
Processing tensions
Closing Round
Check-In Round
Administrative Concerns
Agenda Building
Process Agenda
Closing Round
Doing
Work
Governance
Meeting
Tactical
Meeting
Sensing
Tensions
Meetings as
practice ground
Tactical
Meeting
Governance
Meeting
Issue Specific
Meeting
(as needed)
Week 1 Week 2 Week 3 Week 4
Key Findings, Discoveries
What is an institution?
Institution is shared rules and typifications that identify categories of
social actors and their appropriate activities and relationships.
Barley & Tolbert, Institutionalization and Structuration: Studying the Links between Action and Institution, 1997, pg. 96
Institutional Theory
What is an institutional logic?
…the socially constructed, historical patterns of material practices,
assumptions, values, beliefs, and rules by which individuals produce
and reproduce their material subsistence, organize time and space,
and provide meaning to their social reality
Thornton & Ocasio, Institutional logics, 2008. pg. 101
Corporate Logic
Structure
-Power hierarchy
Human Resources
-Rigid categorization with job codes
Daily Life
-Decision making in hierarchy
-Large status meetings
Major Organizational Processes
-Stage-Gate
-Annual budgeting
Team-Based Organization Logic
Structure
-Teams
Human Resources
-Dynamic role definitions
Daily Life
-Explicit distributed decision making
-Synchronization meetings,
workshops
Major Organizational Processes
-Agile development and SAFe
-Incremental budgeting
Existing Local Logic
Structure
-Agile product development in teams
Human Resources
-Abstract job titles
Daily Life
-Informal decision making
-Large meetings, no practices
Major Organizational Processes
-Agile development and SAFe
-Annual budgeting for total,
dynamic allocation for value streams
Enforcing Cycle
Local new benefits:
Clarity
Meeting Effectiveness
New, Team-Based, logic:
Transparency
Self-organization
Distributed authority
Reporting conflicts
enforce presence
Responding
enforces old habits
Slows down
the new model
Reverting to
“known way”
Lack of skill,
experience
Local new benefits:
Clarity
Meeting Effectiveness
New, Team-Based, logics:
Transparency
Self-organization
Distributed authority
Observed challenges:
Dynamic governance
Distributed authority
Large initiatives
Corporate logics:
Plan-driven
Power hierarchy
Old logics:
Hidden accountabilities
Increasing
Increasing
IncreasingStart from somewhere
Work on the
organization
- time for reflection
Transparency
- data
Sensing Tensions
- a shared duty
The framework
drives the
transformation
Cultivating opportunities Fit to prevailing systems Proving the value to others
Small Victories
Reveal influence of
hidden logic
Reinforce the conflict
between logics
Reframe the meaning
of dominant logic
Re-embed the new
arrangement
Tools for individual agency
Tools to scale locally, legitimize the approach
Stage I:
Precipitating jolts
Stage II:
Deinstitutionalization
Fads and fashion
Stage III:
Preinstitutionalization
Stage VI:
Reinstitutionalization
Stage V:
Diffusion
Stage IV:
Theorization
Process to institutional change at macro level (Greenwood, et al., 2002, p. 60)
(Reay, et al., 2017, p. 1064)
(Reay, 2006, p. 993)
The Big Opportunity:
Leveraging the dynamic
governance
Doing
Work
Governance
Meeting
Tactical
Meeting
Sensing
Tensions
FAILURE DEMAND
Wrong answer to request
Unacceptable quality
Too slow, equals in zero value
GOOD, BUT NOT ENOUGH
Custom answer
Variable, unpredictable quality
Ad-hoc response
VALUE DEMAND
Cook-book recipe, automation
Repeatable/predictable quality
On time, on-demand
Avoid this.
...but when it happens, learn
from it.
OK, but...
...if this is a frequent request,
think about defining as
standard work.
Main objective.
...this aims at long term value
maximizing.
Prioritize this!
Transferring to
other contexts
Proposition 3. A large industrial organization is strongly anchored to its institutional
features.
Proposition 4. It is not possible, and at least not necessary, to fully understand the
institutional logic prior to engaging with transformation.
Proposition 2. In large organizations, it is possible to find smaller, enough independent,
value streams to begin the transformation from.
Proposition 1. Due to its fractal nature, the team-based organization model can be used as
emergent change model even in large organizations.
Agile Product
Development
New
Team
One Team First
(Close proximity to Agile teams)
Technical
Support
Product
Management
Development
Cross-Functional
Meeting practices
Clear authority (role definitions)
Outcome oriented work management
Transparency to work-in-progress
Continuous improvement
In Principle We Agree
(Agile as Organizational Design Principles)
Principle Description
Self-Organization Decision making is delegated to accountable teams
Team-Based Structure The basic organization structure unit is a team
Information Transparency All the information is available to everyone and all
the time
Hierarchy by complexity and scope Hierarchy is used for abstracting complexity, not for
power structure
Organizational cadence The organization is working on a known, predictable,
rhythm
Continuous improvement Normal work includes elements for improving the
organization as a system as well
reinventingorganizationswiki.com
www.holacracy.org
sociocracy30.org

(Agile2019) In Principle We Agree: From Development to Organizational Agility with Holacracy

  • 1.
    In Principle WeAgree: From Development to Organizational Agility with Holacracy Timo Punkka, Schneider Electric @tpunkka
  • 2.
    “Organization may compriseof marketing, product management, development, operations and support for a single product or a certain business unit. What is important is their ability to support complete, end-to-end business value chains.” (Arell,Coldewey and Hesselberg, 2012) 60 180 000
  • 3.
  • 4.
    First Agile Development Team 2008 2010 20092013 2014 2015 2012 2011 Agile Hardware Development Synchronized Releases Joint Release Planning - event Scaled Agile Framework Lean Startup Agile Product Development
  • 5.
  • 6.
    Looking for Solutions Misconceptions No clear authority Lackof big picture understanding Confusing meetings Surfacing Symptoms
  • 7.
  • 9.
    Name: Social Media Purpose: We areattractive and innovative at social media with our offer. Domains: Company social media accounts. Accountabilities: Producing material like messages and updates. Publishing and updating. RoleTeamOrganization
  • 10.
    Need Value Operational valuestream Development value stream Organizational boundary
  • 11.
    Need Value Operational valuestream Development value stream Team Team Team Team Team Team Team Organizational boundary
  • 12.
    Exercise You have asimplified functional organization chart on your table. Your company has self-developed physical product. How does work flow through your organization? Which persons work together? Why, for which purpose? - Define an organization as a value stream.
  • 14.
    Team Team Team Team Production Preparation Process (3P) Offer Support SaaS Voice of Customer( VoC) Voiceof Customer( VoC) Team Supply Chain Portfolio and Roadmap (PF/RM) Technical Support Fire Business Organizational boundary Need Value
  • 15.
    2,5 Years 14 Circles/Teams 132 Roles
  • 17.
    Duty 1: Projects– Outcome oriented Duty 2: Tensions – Always a bit better Next-actions towards the outcome Outcome to be fullfilled (=Project) A possible state Current observed reality = ”A Tension” Projects and/or Next-Actions ”A feeling of a gap between what is and what could be”Phrased in past tense; ”Pricing information updated.”
  • 18.
    Check-In Round Checklists andMetrics Project Updates Agenda Building Processing tensions Closing Round Check-In Round Administrative Concerns Agenda Building Process Agenda Closing Round Doing Work Governance Meeting Tactical Meeting Sensing Tensions Meetings as practice ground
  • 19.
  • 20.
  • 21.
    What is aninstitution? Institution is shared rules and typifications that identify categories of social actors and their appropriate activities and relationships. Barley & Tolbert, Institutionalization and Structuration: Studying the Links between Action and Institution, 1997, pg. 96 Institutional Theory What is an institutional logic? …the socially constructed, historical patterns of material practices, assumptions, values, beliefs, and rules by which individuals produce and reproduce their material subsistence, organize time and space, and provide meaning to their social reality Thornton & Ocasio, Institutional logics, 2008. pg. 101
  • 22.
    Corporate Logic Structure -Power hierarchy HumanResources -Rigid categorization with job codes Daily Life -Decision making in hierarchy -Large status meetings Major Organizational Processes -Stage-Gate -Annual budgeting Team-Based Organization Logic Structure -Teams Human Resources -Dynamic role definitions Daily Life -Explicit distributed decision making -Synchronization meetings, workshops Major Organizational Processes -Agile development and SAFe -Incremental budgeting Existing Local Logic Structure -Agile product development in teams Human Resources -Abstract job titles Daily Life -Informal decision making -Large meetings, no practices Major Organizational Processes -Agile development and SAFe -Annual budgeting for total, dynamic allocation for value streams
  • 23.
    Enforcing Cycle Local newbenefits: Clarity Meeting Effectiveness New, Team-Based, logic: Transparency Self-organization Distributed authority
  • 24.
    Reporting conflicts enforce presence Responding enforcesold habits Slows down the new model Reverting to “known way” Lack of skill, experience Local new benefits: Clarity Meeting Effectiveness New, Team-Based, logics: Transparency Self-organization Distributed authority Observed challenges: Dynamic governance Distributed authority Large initiatives Corporate logics: Plan-driven Power hierarchy Old logics: Hidden accountabilities
  • 25.
    Increasing Increasing IncreasingStart from somewhere Workon the organization - time for reflection Transparency - data Sensing Tensions - a shared duty The framework drives the transformation
  • 26.
    Cultivating opportunities Fitto prevailing systems Proving the value to others Small Victories Reveal influence of hidden logic Reinforce the conflict between logics Reframe the meaning of dominant logic Re-embed the new arrangement Tools for individual agency Tools to scale locally, legitimize the approach Stage I: Precipitating jolts Stage II: Deinstitutionalization Fads and fashion Stage III: Preinstitutionalization Stage VI: Reinstitutionalization Stage V: Diffusion Stage IV: Theorization Process to institutional change at macro level (Greenwood, et al., 2002, p. 60) (Reay, et al., 2017, p. 1064) (Reay, 2006, p. 993)
  • 27.
    The Big Opportunity: Leveragingthe dynamic governance
  • 28.
  • 29.
    FAILURE DEMAND Wrong answerto request Unacceptable quality Too slow, equals in zero value GOOD, BUT NOT ENOUGH Custom answer Variable, unpredictable quality Ad-hoc response VALUE DEMAND Cook-book recipe, automation Repeatable/predictable quality On time, on-demand Avoid this. ...but when it happens, learn from it. OK, but... ...if this is a frequent request, think about defining as standard work. Main objective. ...this aims at long term value maximizing. Prioritize this!
  • 30.
  • 31.
    Proposition 3. Alarge industrial organization is strongly anchored to its institutional features. Proposition 4. It is not possible, and at least not necessary, to fully understand the institutional logic prior to engaging with transformation. Proposition 2. In large organizations, it is possible to find smaller, enough independent, value streams to begin the transformation from. Proposition 1. Due to its fractal nature, the team-based organization model can be used as emergent change model even in large organizations.
  • 32.
    Agile Product Development New Team One TeamFirst (Close proximity to Agile teams) Technical Support Product Management Development Cross-Functional Meeting practices Clear authority (role definitions) Outcome oriented work management Transparency to work-in-progress Continuous improvement
  • 33.
    In Principle WeAgree (Agile as Organizational Design Principles) Principle Description Self-Organization Decision making is delegated to accountable teams Team-Based Structure The basic organization structure unit is a team Information Transparency All the information is available to everyone and all the time Hierarchy by complexity and scope Hierarchy is used for abstracting complexity, not for power structure Organizational cadence The organization is working on a known, predictable, rhythm Continuous improvement Normal work includes elements for improving the organization as a system as well
  • 34.