Condition Monitoring
(Asset Management)
Why measure?
• Improve equipment’s commercial, engineering and
environmental performance.
• Ensure operational longevity of equipment.
• Monitoring allows diagnostics and performance
analysis.
• Benchmarking allows assessment of change in
equipment performance/condition.
• Prediction of failure allows planning of maintenance
or repair.
What to measure?
• Mechanical change
– vibration, acoustic emission
• Heat
– infrared sensors, fibre-optic sensors,
thermocouples
• Electrical change
– acoustic emission, antenna, current, voltage
• Chemical change
– DGA, FTIR, HPLC, GC-MS, AAE/AES
When to measure?
• Industrial studies of measurements on plant
show the vast majority is in good condition.
• 75% are in good condition, 20% require
observation and 5% show risk of damage.
• Many companies have fallen into the trap of
doing a full analysis on everything.
• Don’t spend time analysing “good” machines.
• But - when to start and how often …
The Plant Maintenance Resource Center
Outcomes
• Determination that a machine is “good” must
be fast and accurate.
• Results should be easily understood by
personnel who are not expert in data analysis.
• Software/instruments should show condition
clearly & simply, e.g. green-yellow-red.
• If decisions require personnel to carry out
complicated analysis the program will fail.
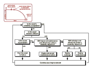
What is being prevented?
NASA's Guiding Principles of RCM
• RCM is Reliability-Centred - It treats failure statistics in an actuarial manner and seeks to define the
probability that a system can perform its function for a specified interval under defined conditions.
• RCM is a Living System - It maintains a feedback loop to facilitate continuous improvement
• RCM is Function Oriented - It seeks to preserve system function, not just operability for operability's sake.
• RCM is System Focused - It is more concerned with systems than components.
• RCM Acknowledges Design Limitations - It seeks to maintain inherent reliability with the understanding
that changes in inherent reliability is the province of design rather than maintenance. It also recognizes
that input from the maintenance organization is critical to continuous improvement of system design.
• RCM is Driven by Safety and Economics -Safety (human and environment) must be ensured at any cost.
Thereafter, cost-effectiveness is the evaluative criteria.
• RCM Defines Failure as Any Unsatisfactory Condition - Therefore, a failure can be defined as loss of
function (operation ceases or falls below minimum capacity requirements), or a loss of acceptable quality
(operation continues).
• RCM Uses a Logic Tree to Screen Maintenance Tasks - This provides a consistent approach to maintenance
of all kinds of equipment.
• RCM Tasks Must Be Effective - The techniques must be technically sound and cost effective.
• RCM Tasks Must Be Applicable - The tasks must reduce the number of and/or the impact of failures.
• RCM Acknowledges Four Procedure Types
– Run-to Failure
– Time-Directed Maintenance
– Condition-Based Maintenance
– Failure-Finding/Proactive Maintenance
The Plant Maintenance Resource Center
EXAMPLES
What can be measured
Circuit Breakers
Kelman Profile P2
GEC TYPE AAK 11kV oil-filled
switchgear failure
• Failure occurred at a male/female isolating contact assembly. The resulting explosion caused serious
damage to the busbar chamber and spout. The switchboard enclosure contained the explosion.
• The contact assembly consists of 2 parallel male contacts per phase, mounted side by side, on the
bushings of the circuit breaker. These male contacts engage in rose contacts fixed within the spout
enclosures in the fixed housing. Post fault examination showed one rose contact assembly was welded to
the male contact and had signs of severe arc damage.
• Failure was attributed to poor contact giving rise to overheating, contact arcing and subsequent flashover
to earth or to an adjacent phase.
• Standard practice within the organisation was confined to inspection of the cleanliness of the contacts: no
detailed examination of the isolating contact assemblies was made during maintenance.
• In this case the occupier chose to replace the switchgear with new equipment. The local electricity supply
company was informed of the failure.
• file://J:devoperationalOcs%20TYP(pdf)400-499oc483_8.htm
Motors
Signals detected by antennas can
be used to monitor the efficiency
of motors and detect wear in
component parts.
G Cullen & B G Stewart.
0 1 2 3 4 5 6 7 8 9
x
10
-
3
-0.01
-0.005
0
0.005
0.01
0.015
Time
(seconds)
Amplitude
(volts)
Time Duration
Duration
Amplitude
de
0 0.2
5
0.
5
0.7
5
1 1.2
5
1.
5
1.7
5
2
0
20
0
40
0
60
0
80
0
100
0
120
0
140
0
160
0
180
0
200
0
220
0
240
0
260
0
280
0
300
0
Time Duration
(vs) Load
Load
(Nm)
Ti
m
e
Du
rat
ion
(mi
cr
o-
se
co
nd
s)
-std
+ std
mea
n
speed=120
0rpm
series d.c.
feedback
0 0.5 1 1.5 2 2.5
x 100Mhz
8
0
0.5
1
1.5
2
2.5
3
3.5
4
4.5
x 10
-3
Spectrum of Arcing During Commutation
Frequency(Hz)
dBm
Substation plant
Analysis of signals from 4
antennas is capable of
determining the location of
faults in power plant.
Advanced signal processing
and analysis of the time of
flight signals overcomes non-
linearities and incorrect fault
location.
Transformers
IEC 60270 – bushing tap. Relationship of partial discharge
signal and AC waveform provides information on fault type.
Phi-q-n diagrams provide a means of displaying information.
B G Stewart, A Nesbitt and S G McMeekin – OIPDS
instrument
ASSET MANAGEMENT
Myths and reality
Asset Management
• Myth 1
– Asset management is about cutting costs
• Reality 1
– Asset management is about optimizing cost and
performance
Asset Management
• Myth 2
– Asset management can be accomplished by
buying new software
• Reality 2
– Organizations probably possess the basic software
needed for asset management.
– An analytical approach to existing data and to
determination of areas for improvement in data
quality and knowledge management.
Asset Management
• Myth 3
– Asset management requires organisational
change.
• Reality 3
– Asset management requires behavioural change:
engagement of, and communication between,
personnel at all levels is required.
Asset Management
• Myth 4
– Asset management is needed to address the issue of
ageing infrastructure.
• Reality 4
– Some very old assets perform very well and some
young ones do not. The issue to be addressed is
poorly performing assets.
– Identifying trends, by type of asset, points to areas of
improvement.
– Asset management is an answer to defective or
deteriorating infrastructure.
A-ConMonIntro.ppt

A-ConMonIntro.ppt

  • 1.
  • 2.
    Why measure? • Improveequipment’s commercial, engineering and environmental performance. • Ensure operational longevity of equipment. • Monitoring allows diagnostics and performance analysis. • Benchmarking allows assessment of change in equipment performance/condition. • Prediction of failure allows planning of maintenance or repair.
  • 4.
    What to measure? •Mechanical change – vibration, acoustic emission • Heat – infrared sensors, fibre-optic sensors, thermocouples • Electrical change – acoustic emission, antenna, current, voltage • Chemical change – DGA, FTIR, HPLC, GC-MS, AAE/AES
  • 5.
    When to measure? •Industrial studies of measurements on plant show the vast majority is in good condition. • 75% are in good condition, 20% require observation and 5% show risk of damage. • Many companies have fallen into the trap of doing a full analysis on everything. • Don’t spend time analysing “good” machines. • But - when to start and how often …
  • 6.
    The Plant MaintenanceResource Center
  • 7.
    Outcomes • Determination thata machine is “good” must be fast and accurate. • Results should be easily understood by personnel who are not expert in data analysis. • Software/instruments should show condition clearly & simply, e.g. green-yellow-red. • If decisions require personnel to carry out complicated analysis the program will fail.
  • 8.
    What is beingprevented?
  • 9.
    NASA's Guiding Principlesof RCM • RCM is Reliability-Centred - It treats failure statistics in an actuarial manner and seeks to define the probability that a system can perform its function for a specified interval under defined conditions. • RCM is a Living System - It maintains a feedback loop to facilitate continuous improvement • RCM is Function Oriented - It seeks to preserve system function, not just operability for operability's sake. • RCM is System Focused - It is more concerned with systems than components. • RCM Acknowledges Design Limitations - It seeks to maintain inherent reliability with the understanding that changes in inherent reliability is the province of design rather than maintenance. It also recognizes that input from the maintenance organization is critical to continuous improvement of system design. • RCM is Driven by Safety and Economics -Safety (human and environment) must be ensured at any cost. Thereafter, cost-effectiveness is the evaluative criteria. • RCM Defines Failure as Any Unsatisfactory Condition - Therefore, a failure can be defined as loss of function (operation ceases or falls below minimum capacity requirements), or a loss of acceptable quality (operation continues). • RCM Uses a Logic Tree to Screen Maintenance Tasks - This provides a consistent approach to maintenance of all kinds of equipment. • RCM Tasks Must Be Effective - The techniques must be technically sound and cost effective. • RCM Tasks Must Be Applicable - The tasks must reduce the number of and/or the impact of failures. • RCM Acknowledges Four Procedure Types – Run-to Failure – Time-Directed Maintenance – Condition-Based Maintenance – Failure-Finding/Proactive Maintenance
  • 10.
    The Plant MaintenanceResource Center
  • 11.
  • 12.
  • 13.
    GEC TYPE AAK11kV oil-filled switchgear failure • Failure occurred at a male/female isolating contact assembly. The resulting explosion caused serious damage to the busbar chamber and spout. The switchboard enclosure contained the explosion. • The contact assembly consists of 2 parallel male contacts per phase, mounted side by side, on the bushings of the circuit breaker. These male contacts engage in rose contacts fixed within the spout enclosures in the fixed housing. Post fault examination showed one rose contact assembly was welded to the male contact and had signs of severe arc damage. • Failure was attributed to poor contact giving rise to overheating, contact arcing and subsequent flashover to earth or to an adjacent phase. • Standard practice within the organisation was confined to inspection of the cleanliness of the contacts: no detailed examination of the isolating contact assemblies was made during maintenance. • In this case the occupier chose to replace the switchgear with new equipment. The local electricity supply company was informed of the failure. • file://J:devoperationalOcs%20TYP(pdf)400-499oc483_8.htm
  • 14.
    Motors Signals detected byantennas can be used to monitor the efficiency of motors and detect wear in component parts. G Cullen & B G Stewart. 0 1 2 3 4 5 6 7 8 9 x 10 - 3 -0.01 -0.005 0 0.005 0.01 0.015 Time (seconds) Amplitude (volts) Time Duration Duration Amplitude de 0 0.2 5 0. 5 0.7 5 1 1.2 5 1. 5 1.7 5 2 0 20 0 40 0 60 0 80 0 100 0 120 0 140 0 160 0 180 0 200 0 220 0 240 0 260 0 280 0 300 0 Time Duration (vs) Load Load (Nm) Ti m e Du rat ion (mi cr o- se co nd s) -std + std mea n speed=120 0rpm series d.c. feedback 0 0.5 1 1.5 2 2.5 x 100Mhz 8 0 0.5 1 1.5 2 2.5 3 3.5 4 4.5 x 10 -3 Spectrum of Arcing During Commutation Frequency(Hz) dBm
  • 15.
    Substation plant Analysis ofsignals from 4 antennas is capable of determining the location of faults in power plant. Advanced signal processing and analysis of the time of flight signals overcomes non- linearities and incorrect fault location.
  • 16.
    Transformers IEC 60270 –bushing tap. Relationship of partial discharge signal and AC waveform provides information on fault type. Phi-q-n diagrams provide a means of displaying information. B G Stewart, A Nesbitt and S G McMeekin – OIPDS instrument
  • 17.
  • 18.
    Asset Management • Myth1 – Asset management is about cutting costs • Reality 1 – Asset management is about optimizing cost and performance
  • 19.
    Asset Management • Myth2 – Asset management can be accomplished by buying new software • Reality 2 – Organizations probably possess the basic software needed for asset management. – An analytical approach to existing data and to determination of areas for improvement in data quality and knowledge management.
  • 20.
    Asset Management • Myth3 – Asset management requires organisational change. • Reality 3 – Asset management requires behavioural change: engagement of, and communication between, personnel at all levels is required.
  • 21.
    Asset Management • Myth4 – Asset management is needed to address the issue of ageing infrastructure. • Reality 4 – Some very old assets perform very well and some young ones do not. The issue to be addressed is poorly performing assets. – Identifying trends, by type of asset, points to areas of improvement. – Asset management is an answer to defective or deteriorating infrastructure.