i
“A STUDY ON THE EMPLOYEE SATISFACTION”
(With reference to CUBE ENGITECH CONSULTANT PVT. LTD., RANCHI, JH)
A summer Internship report submitted
to
MANIPAL ACADEMY OF HIGHER EDUCTION
For Partial Fulfillment of the Requirement for the
Award of the Degree
in
MASTER OF BUSINESS ADMINISTRATION
by
ATUL KUMAR SHUKLA Reg. No. 191202064
Under the Guidance of
Dr. Raveendra Rao K
Professor, Manipal Institute of Management
Manipal Institute of Management
Manipal Academy of Higher Education, Manipal-576 104
ii
DECLARATION
I hereby declare that the summer Internship project titled “A STUDY ON THE
EMPLOYEE SATISFACTION”, carried out at CUBE ENGITECH CONSULTANT
PVT. LTD., RANCHI has been submitted during the year 2020-21 under the guidance
of Dr. RAVEENDRA RAO K for partial fulfillment of the requirement for the award of
the degree in Masters of Business Administration, Manipal Academy of Higher
Education.
This project report is purely the results of my own effort and has not been submitted to
any other university for the award of a degree, diploma or any other similar title.
Reg. No: 191202064
Date : 20-01-2021
Place : Manipal ATUL KR. SHUKLA
iii
Manipal Institute of Management
MANIPAL - 576 104
This is to certify that the project titled “A STUDY ON THE EMPLOYEE
SATISFACTION (with reference to CUBE ENGITECH CONSULTANT PVT.
LTD., RANCHI)” is a bonafide work of
Mr. Atul Kumar Shukla
Reg. No. 191202064
It was carried out in partial fulfillment of the requirements for awarding the degree in
Master of Business Administration in Manipal Institute of Management under Manipal
Academy of Higher Education, during the academic year 2020-21.
Dr. Raveendra Rao K
Internal Guide
Manipal Institute of Management
iv
INTERNSHIP COMPLETION CERTIFICATE
v
ACKNOWLEDGEMENT
This SIP report is based on the 4 weeks study and is the part of my MBA Degree
program, which helps me to gather practical information, which is necessary for my
future life. I would like to express my deepest sense of gratitude to my guide Dr.
Raveendra Rao K, Professor, Manipal Institute of Management, MAHE. His expert
guidance and constant encouragement throughout the period played a vital role in
bringing the project to good form.
During this period, I came to know about several ins and outs of the HR department of
Cube Engitech Consultant Pvt. Ltd. and gathered a lot of knowledge regarding the same
with their great cooperation. While preparing the report, I received active cooperation
from the company guide Mr. Abhishek Shrivatava, under whom I was working. I am
grateful to the Cube Engitech Consultant Pvt. Ltd. for allowing me to use various kinds
of necessary information
Also, I would like to extend my heartfelt thanks to all the employees of the Cube
Engitech Consultant Pvt. Ltd. for their cooperation.
Reg. No: 191202064
Date : 20-01-2021
Place : Manipal ATUL KR. SHUKLA
vi
TABLE OF CONTENTS
CHAPTERS Page No.
EXECUTIVE SUMMARY 1
CHAPTER 1 INTRODUCTION TO THE STUDY 2
CHAPTER 2 COMPANY PROFILE 3 - 4
2.1 MISSION OF THE ORGANIZATION………………………... 3
2.2 VISION OF THE ORGANIZATION……………………..……. 3
2.3 CORE VALUES…..………………………………..…………… 3
2.4 ORGANIZATIONAL STRUCTURE…………………………... 4
CHAPTER 3 DESIGN OF THE STUDY 5 – 6
3.1 RESEARCH PROBLEM………………………………………... 5
3.2 SIGNIFIANCE OF THE STUDY…..……………………..……. 5
3.3 SCOPE OF THE STUDY…………………………..…………… 5
3.4 LIMITATIONS OF THE STUDY…..…………………………... 6
CHAPTER 4 THEORITICAL FRAMEWORK 7 - 9
CHAPTER 5 LITERATURE REVIEW 10 - 12
CHAPTER 6 METHODOLOGY USED 13 – 14
CHAPTER 7 DATA ANALSIS AND INTERPRETATION 15 – 39
CHAPTER 8 FINDINGS 40 - 41
CHAPTER 9 SUGGESTIONS 42
CHAPTER 10 CONCLUSIONS 43
REFERENCES 44
ANNEXURE 45 - 54
1
EXECUTIVE SUMMARY
A Study on “Job Satisfaction of Employees” was conducted in Cube Engitech Consultant
Pvt. Ltd. The Primary objective of this research was to find the level of satisfaction of
employees in the organization. Employee satisfaction is crucial to the success of any
business. The important factors that are to be considered in the job satisfaction of
employees are salary, promotion, working condition, and so on... The study was done as a
part of descriptive research. Convenience sampling technique was used for selecting the
sample. The primary data was collected by the means of a questionnaire. The secondary
data was poised from the company records and websites. A structured questionnaire was
circulated within fifty employees and the data collected was based on the same. Chi-
square test and Likert scale method was used to analyze the data. Supreme care has been
taken from the beginning of the preparation of the questionnaire up to the analysis,
findings and suggestions. The analysis conducted lead to the conclusion that majority of
the employees are satisfied. Dissatisfaction with locus to some of the factors was also
reported. It was also found that dissatisfaction among employees will adversely affect the
work performance and productivity of the organization. Valuable suggestions and
recommendations are also made to the company for the better prospects based on the
results derived.
2
CHAPTER 1: INTRODUCTION TO STUDY
I did an internship in Cube Engitech Consultant Pvt. Ltd. as a part of completion of MBA
degree. During my internship period I was asked to conduct a study on satisfaction of
employees. Employee satisfaction is an important aspect because in an organization well-
being of workforces are significantly contributed towards the institution. Human
Resource Management (HRM) is the supervision of human resource in an institution.
Human Resource Management is a comparatively modern theory which involves a wide
series of social thoughts plus practices in an individuals. It is an organization related role
which tackle with the disputes associated to individuals, for example competitiveness,
rivalry, acquisition, performance, administration, organizational advancement, well-
being, healthiness, reimbursements, employee incentive, communication, management
and training. Organizations consisting of the satisfied employees refers to the workplace
which are driven and devoted to an optimal performance of quality. There are numerous
modules limit that are well thought-out to be vital to employee’s satisfaction. They are
promotion in terms of pay, benefits, supervision to co-workers, working conditions,
communication, safety, productivity and the work itself. All of these aspects, results into
an employee’s satisfaction in a different way. One may consider that Pay is being
entertained to be the utmost essential aspect in employee satisfaction, even though this
does not found to be true. It’s been seen that, the employees remain more anxious by
performing their work in the atmosphere they adore. The satisfaction level of the
employees carries a pleasing passionate state that frequently mains to a constructive
working approach of a gratified employees and is expected to be extra innovative,
flexible, pioneering and devoted.
3
CHAPTER 2: COMPANY PROFILE
Cube Engitech Consultant Pvt. Ltd. is a Non – Govt. Company, incorporated on 14 Jun,
2013. It is classified as a private company and is registered at Registrar of companies,
Jharkhand. Its authorized share capital is Rs. 500,000 and Rs. 150,000 is it’s paid up
capital. The company is involved in various business activities and it has multi-
disciplinary engineering talent with capabilities to manage complex projects. Cube
Engitech is one of the few companies geared for the industry 4.0 era, providing internet
of things (IoT). With expertise and technological capabilities, Cube Engitech has a
dedicated talent pool with core engineering skills, thus serving as an integrated service
model for its clients. The Company’s capability to accomplish complex projects, and
experience in building cost-effective and environmentally-friendly solutions, make it one
of the most desired engineering solutions partner. Cube Engitech’s digital engineering
and 3D-5D delivery models allow the Company to provide niche services tailored to
client needs.
2.1 MISSION OF THE ORGANIZATION
To deliver technically tremendous and pioneering solutions, for adding worth for all
stakeholders, and function worldwide as proficient consulting engineers.
2.2 VISION OF THE ORGANIZATION
To be an esteemed engineering consultant proposing comprehensive solutions.
2.3 CORE VALUES
 Customer Satisfaction and Loyalty,
 Technical excellence with professional ethics,
 Responsibility to society,
4
 Employee dignity and self-respect,
 Organizational and individual growth.
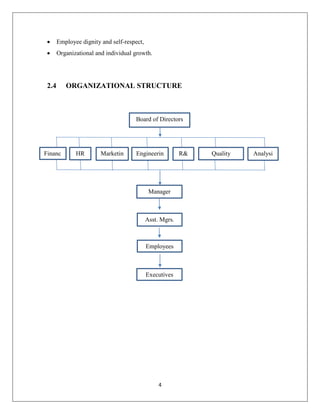
2.4 ORGANIZATIONAL STRUCTURE
Board of Directors
Financ
e
HR
M
Marketin
g
Engineerin
g
R&
D
Quality
Control
Analysi
s
Employees
Executives
Asst. Mgrs.
Manager
5
CHAPTER 3: DESIGN OF THE STUDY
3.1 RESEARCH PROBLEM
Employees are the greatest asset to any organization. It is through the efforts of
employees that organization is able to achieve its objectives. It becomes very important
from the organizational point of view to keep them satisfied. The purpose of this study is
to comprehend the level of satisfaction among the employees of Cube Engitech and
suggest areas for improvement if there exists any. A sample respondent of 50 among total
population (employees) of Cube Engitech Consultant Pvt. Ltd. constitute the cosmos of
this study.
3.2 SIGNIFICANCE OF THE STUDY
Employee satisfaction is one of the important aspects as much as any organization is
concerned. The employees are called to be the spines of all organization. Thus, it’s the
concern of the organization to keep the workforces satisfied in order for them to
contribute extra. It been believed that the employees who all are satisfied are expected to
be much more productive. Therefore each and every organization tries in order to keep
their workforces satisfied by means of assigning some additional amenities and
incentives which increases satisfaction and reduces frustration or unhappiness among the
employees. My role as an intern was to figure out the satisfaction level of employees in
the Cube Engitech Consultant Pvt. Ltd. i.e. if the employees in Cube Engitech are happy
and satisfied or not. Subsequently I tried addressing this issue in my study.
3.3 SCOPE OF THE STUDY
The purpose of this study is to figure out the satisfaction of employees in Cube Engitech
which covers the various working schedule, remuneration, developing overtime
allowance, work freedom, job position etc.. The scope is to recognize the employee
satisfaction. The study is conducted at Cube Engitech Consultant Pvt. Ltd. covering 50
6
employees and data collected based on the questionnaire prepared. The strength of the
workforce satisfaction is linked to the working personnel’s and the job they execute. And
easy revenue for employee to talk over grievances with upper management should be
maintained and judiciously supervised.
3.4 LIMITATIONS OF THE STUDY
 This particular study is subjected to the source and presumptions of the respondents.
Henceforth, 100% precision cannot be guaranteed.
 Also, the study was conducted in a very short duration of time, due to which it was
not possible to widen the scope of the work.
 As, the duration of study was excessively short. As a result, it wasn’t possible to
gather some more useful data within the particular duration.
 The outcomes are constructed on the responses submitted by the employees or
respondents, thus slight error while filling or else biasness towards the organization
could possibly impact the authenticity of the outcomes.
7
CHAPTER 4: THEORITICAL FRAMEWORK
4.1 MEANING OF EMPLOYEE SATISFACTION
Employee satisfaction is an amount of exactly in what way employees are pleased with
their work, working atmosphere and workplace. By maintaining the confidence high
amongst employees could be a great help to every organization, as because pleased
employees are expected to provide advantage to any organization.
4.2 SIGNIFICANCE OF EMPLOYEE SATISFACTION
Reason or advantages of employee satisfaction includes:
 Enhancement in retention of employee,
 Rise in the efficiency and productivity,
 Rise in the percentage of customer satisfaction,
 Reduction in training cost, recurring and turnover,
 Enhancement in the loyalty of customers and clients towards the organization,
 Lively and enthusiastic managers,
 Improvement in the teamwork,
 Advanced and developed quality goods or services because of more proficient,
skilled, lively and enthusiastic managers.
8
4.3 ONBOARDING AND SELECTION PROCESS AT CUBE
ENGITECH CONSULTANT PVT. LTD.
4.3.1 Onboarding process
Sources of
Manpower
Supply
Internal
Employee
Referrals
Promotion
Retired
Employees
Retrenched
Employees
External
Walk-ins
Advertisements
Campus
Recruitment
Internet
Recruiting
9
4.3.2 Selection Process
The selection procedure of Cube Engitech is done in eight steps through which effective
and efficient personnel’s are hired. The steps involved are as follows:
Further, when the selected candidates agree to take the offer, further the recruitment team
handovers this data to the concerned entities inside and outside the institution. Also, apart
from this several pre - employment undertakings being followed like reference check,
medical check-up, and relocation. Also, onboarding formalities are done and induction
programs are held for the newly joined employees.
Job Analysis Screening Aptitude Test
Telephonic
Interview
Face to Face
Interview
Psychometric
Test
Salary
Fixation
Job Offer
10
CHAPTER 5: LITERATURE REVIEW
Goyal P., “Labour welfare and job satisfaction”, (1995).
Derived the degree of employee satisfaction fulfilment accomplished for the material
specialists in view of the legitimate work government assistance offices being available
in the private, public, and co-employable material areas in Punjab, mindfulness and the
use of these work government assistance offices and their association with job
satisfaction, alongside the connection between work government assistance and job
satisfaction.
Judge Timothy A.; Thoresen Carl J.; Bono Joyce E.; Patton Gregory K., “The Job
satisfaction – Job performance relationship”, Psychological Bulletin, Vol. 127 (3),
2001.
Conveyance of a subjective and quantitative investigation of the connection between job
satisfaction and occupation execution is finished. The subjective part is determined
around the 7 models which showed earlier in investigation of the connection between job
satisfaction and occupation execution. Despite the fact that a portion of the models have
set up more provisions than others, research has needed to give any definitive approval or
end of any model, incompletely due to an absence of adjustment and coordination in the
writing.
Allen Natalie J. and Meyer John P., “A three component conceptualization of
organizational commitment”, Human Resource Management Review, Vol. 1, No. 1,
1991.
Hierarchical responsibility can be characterized as relationship of workers with the
association and their interest inside it. For the most part, three estimations of
responsibility exist, which incorporates persistent responsibility, full of feeling and
standardizing responsibility.
11
Srivastava S. K., “Impact of labour welfare on employee attitudes and job satisfaction”,
Management and Labour Studies 29 (1), 2004.
The impression of Labour Welfare on employee’s approaches and job satisfaction is
viewed as a relative report which was carried on the employees of the Kanpur city in the
private and public areas. The author attempted to evaluate the greatness of work
government assistance exercises; measure the extent of job satisfaction of employees
gave with work government assistance offices in private and public areas and surveys the
methodologies of employee's towards association in both the areas.
Aziri B., “Job Satisfaction”, Management Research and Practice, Vol. 3, Issue 4, 2011.
Worker Satisfaction has gotten perhaps the most unpredictable territories looked by the
present employers and organization with regards to taking care of their representatives.
An enormous number of studies have set up a surprisingly huge impact of the work
fulfillment on the inspiration of laborers, while the degree of inspiration affects
efficiency, and consequently on execution of the business associations. Shockingly, in
our general vicinity, work fulfillment has not yet gotten the correct graciousness from the
researchers and administrators of various business associations.
Sageer A.; Dr. Rafat S. and Ms. AgarwaI P., “Identification of variables affecting
employee satisfaction and their impact on the organization”, IOSR – JBM, Vol. 5,
Issue 1, 2012.
Employee fulfillment is the word used to characterize whether representatives are upbeat,
battled and satisfying their cravings and requirements at work. Different activities support
that employee fulfillment is an element in worker inspiration, worker objective
accomplishment and positive worker assurance in the work power. Fundamentally
employee fulfillment is a proportion of how cheerful laborers are with their work and
working society and climate. In this paper various factors responsible for worker
fulfillment has been referenced like Organization improvement factors, Job security
factors, Work task factors, Policies of remuneration and advantage factor and openings
that offers fulfillment to representatives, for example, Promotion and profession
12
advancement additionally has been portrayed. This paper likewise bargains the few
strategies by which one can improve worker fulfillment.
Zaim H. and Zaim S., “Measuring employee satisfaction in small and medium sized
enterprises”, Fatih University, Turkey.
Satisfaction of employees is estimated as a genuine accomplishment factor for
associations. The possibility of worker fulfillment has become an extraordinary worry for
the both academicians and specialists. This research means to figure a system for
employee satisfaction and track down the basic variables for worker fulfillment and
measure their effect on entire evaluation of worker fulfillment in small and medium sized
enterprises (SME) grounded on the information gathered from Turkey. Interpretation of
data shows that there is a positive connection between every one of the components of
employee satisfaction which are named fulfillment from pay and advantages, fulfillment
from peers, fulfillment from the executives, fulfillment from work space, fulfillment from
predominant and generally speaking employee devotion in SMEs. Likewise, essential
references and activities for improving the worker fulfillment are proposed.
13
CHAPTER 6: METHODOLOGY USED
The data needed to lead the study was gathered with the assistance of questionnaire
surveys from the employees of the organization. Analysis and interpretation that has been
completed utilising the statistical tools and the information are introduced as tables and
charts.
6.1 STUDY DESIGN
The study was based on the survey method. The focus of the study is to discover the level
of satisfaction in employees.
6.2 DATA COLLECTION METHODS
The data gathered for the study includes both primary as well as secondary type of
information.
6.2.1 Primary Data
In this study, essential or primary information assortment was done through
questionnaires. The questionnaires was provided to fifty workers of Cube Engitech
Consultant Pvt. Ltd.
6.2.2 Secondary Data
Secondary information for this study was gathered from - Previously distributed records,
research reports and archives, statistics, and sites.
6.3 SAMPLING DESIGN
A sample design is a certain arrangement for getting a model from a given population.
Non - probability sampling technique used in chosen sections.
6.4 SAMPLING UNIT
Cube Engitech Consultant Pvt. Ltd.
14
6.5 SAMPLING SIZE
The model size of this study are fifty respondents.
6.6 QUESTIONNAIRE
Questionnaire comprising of both closed-ended and open-ended questions.
6.7 TOOLS USED FOR ANALYSIS
Chi-Square test and Likert scale test are used as statistical tools for the analysis.
6.8 GRAPHICAL REPRESENTATION OF DATA
Graphical depiction tool, for example, Bar Graphs have been used for the data analysis.
15
CHAPTER 7: DATA ANALYSIS AND INTERPRETATION
Analysis of data is done to sum up the information to detail the result of the study. As
such, it permits to relate the basic focuses with the goals of the study. Any exploration
done is viewed as significant just if the information got can be synergized efficiently to
convey data. Coming up next are the few phases of analysis where the appropriate
responses of the respondents have been analyzed and inferred in detail. Each table is
determined from the questionnaires which incorporates isolation of employees, which is
additionally based on job satisfaction level among employees. The study is directed
among 50 representatives or employees.
7.1 ANALYSIS ON EMPLOYEE SATISFACTION
1. Working experience of employees.
Sl. No. Options Respondents Percentage (%)
1 < 2 Years 10 20%
2 2 - 5 Years 14 28%
3 > 5 Years 26 52%
Total 50 100%
20%
28%
52%
0%
10%
20%
30%
40%
50%
60%
< 2 Years 2 - 5 Years > 5 Years
16
Analysis:
From the above table and graph, it can be perceived that 20% of the employees are
having the working experience of less than 2 years, 28% of the employees are having the
work experience in between 2 to 5 years whereas 52% of the employees are having the
work experience of more than 5 years in this organization.
2. How fulfilled would you with the first day in organization?
Sl. No. Options Respondents Percentage (%)
1 Extremely Satisfied 11 22%
2 Very Satisfied 30 60%
3 Nether Satisfied nor
Dissatisfied
5 10%
4 Dissatisfied 3 6%
5 Extremely Dissatisfied 1 2%
Total 50 100%
Analysis:
From the above table and graph, we can perceive that 22% of the employees were
extremely satisfied with their first day in organization and 60% of the respondents were
very satisfied, 10% of the respondents were neither satisfied nor dissatisfied, 6% of the
respondents were dissatisfied and rest 2% were extremely dissatisfied about the
statement.
22%
60%
10%
6%
2%
0%
10%
20%
30%
40%
50%
60%
70%
Extremely Satisfied Very Satisfied Nether Satisfied nor
Dissatisfied
Dissatisfied Extremely
Dissatisfied
17
3. How fulfilled would you with the invite you received from your department?
Sl. No. Options Respondents Percentage (%)
1 Extremely Satisfied 15 30%
2 Very Satisfied 32 64%
3 Nether Satisfied nor
Dissatisfied
3 6%
4 Dissatisfied 0 0%
5 Extremely Dissatisfied 0 0%
Total 50 100%
Analysis:
From the above table and graph, we can perceive that 30% of the respondents were
extremely satisfied with the invite they received from their organization and 64% of the
respondents were very satisfied and 6% of the respondents were neither satisfied and nor
dissatisfied with the invite and none of the respondents are dissatisfied with the
statement.
30%
64%
6%
0% 0%
0%
10%
20%
30%
40%
50%
60%
70%
Extremely Satisfied Very Satisfied Nether Satisfied nor
Dissatisfied
Dissatisfied Extremely
Dissatisfied
18
4. How fulfilled would you with the selection and joining process of the
organization?
Sl. No. Options Respondents Percentage (%)
1 Extremely Satisfied 24 48%
2 Very Satisfied 20 40%
3 Nether Satisfied nor
Dissatisfied
4 8%
4 Dissatisfied 2 4%
5 Extremely Dissatisfied 0 0%
Total 50 100%
Analysis:
From the above table and graph, we can perceive that 48% of the employees are
extremely satisfied about the selection and joining procedure and 40% of the respondent
are very satisfied, 8% of the respondent are neither satisfied nor dissatisfied and 4% are
dissatisfied about the selection and joining procedure of the organization.
48%
40%
8%
4%
0%
0%
10%
20%
30%
40%
50%
60%
Extremely Satisfied Very Satisfied Nether Satisfied nor
Dissatisfied
Dissatisfied Extremely
Dissatisfied
19
5. How fulfilled would you with the training programmes of the organization?
Sl. No. Options Respondents Percentage (%)
1 Extremely Satisfied 15 30%
2 Very Satisfied 20 40%
3
Nether Satisfied nor
Dissatisfied
11 22%
4 Dissatisfied 4 8%
5 Extremely Dissatisfied 0 0%
Total 50 100%
Analysis:
From the above table and graph, we can perceive that 30% of employees are extremely
satisfied, 40% of the employees are very satisfied and 22% of the employees are neither
satisfied nor dissatisfied and 8% of the employees are dissatisfied by the training
programmes provided by the organization.
30%
40%
22%
8%
0%
0%
5%
10%
15%
20%
25%
30%
35%
40%
45%
Extremely Satisfied Very Satisfied Nether Satisfied nor
Dissatisfied
Dissatisfied Extremely
Dissatisfied
20
6. What is your opinion with the safety measures of the organization?
Sl. No. Options Respondents Percentage (%)
1 Excellent 32 64%
2 Above Average 13 26%
3 Average 5 10%
4 Below Average 0 0%
5 Very Poor 0 0%
Total 50 100%
Analysis:
From the above table and graph, we can perceive that 64% of the respondents have
excellent opinion about the safety measure in the organization and at the same time 26%
and 10% of the employees think that the safety measures of the organization are above
average and average respectively.
64%
26%
10%
0% 0%
0%
10%
20%
30%
40%
50%
60%
70%
Excellent Above Average Average Below Average Very Poor
21
7. How satisfied were you with the leave provided?
Sl. No. Options Respondents Percentage (%)
1 Extremely Satisfied 14 28%
2 Very Satisfied 19 38%
3
Nether Satisfied nor
Dissatisfied
9 18%
4 Dissatisfied 4 8%
5 Extremely Dissatisfied 4 8%
Total 50 100%
Analysis:
From the above table and graph, we can perceive that 28% and 38% of the employees are
extremely satisfied and very satisfied respectively with the leave provided. Whereas, 18%
are neither satisfied nor dissatisfied and 8% of the employees are dissatisfied and
extremely dissatisfied each.
28%
38%
18%
8% 8%
0%
5%
10%
15%
20%
25%
30%
35%
40%
Extremely Satisfied Very Satisfied Nether Satisfied nor
Dissatisfied
Dissatisfied Extremely
Dissatisfied
22
8. How fulfilled are you with job role previously designated during the interview
process associated to what you are actually doing?
Sl. No. Options Respondents Percentage (%)
1 Extremely Satisfied 7 14%
2 Very Satisfied 29 58%
3
Nether Satisfied nor
Dissatisfied
14 28%
4 Dissatisfied 0 0%
5
Extremely
Dissatisfied
0 0%
Total 50 100%
Analysis:
From the above table and graph, we can perceive that 14% of the employees are
extremely satisfied, 58% of the employees are very satisfied, 28% of the employees are
neutral about the statement and none of the respondents are dissatisfied.
14%
58%
28%
0% 0%
0%
10%
20%
30%
40%
50%
60%
70%
Extremely Satisfied Very Satisfied Nether Satisfied nor
Dissatisfied
Dissatisfied Extremely
Dissatisfied
23
9. How fulfilled are you with your manager’s capability to lead and provide
guidance to you?
Sl. No. Options Respondents Percentage (%)
1 Extremely Satisfied 27 54%
2 Very Satisfied 17 34%
3
Nether Satisfied nor
Dissatisfied
6 12%
4 Dissatisfied 0 0%
5
Extremely
Dissatisfied
0 0%
Total 50 100%
Analysis:
From the above table and graph, we can perceive that 54% of the employees are
extremely satisfied about provided guidance by manager, 34% of the employees are very
satisfied, 12% of the employees are neutral about the statement and none of the
respondents are dissatisfied.
54%
34%
12%
0% 0%
0%
10%
20%
30%
40%
50%
60%
Extremely Satisfied Very Satisfied Nether Satisfied nor
Dissatisfied
Dissatisfied Extremely
Dissatisfied
24
10. How satisfied are you with the say you have in the decision making process?
Sl. No. Options Respondents Percentage (%)
1 Extremely Satisfied 18 36%
2 Very Satisfied 10 20%
3
Nether Satisfied nor
Dissatisfied
10 20%
4 Dissatisfied 7 14%
5
Extremely
Dissatisfied
5 10%
Total 50 100%
Analysis:
From the above table and graph, we can perceive that 36% of the employees are
extremely satisfied with the statement that they get chance to be involved in decision
making process, 20% of the employees are very satisfied, and neutral regarding the
statement and 14% and 10% are dissatisfied and extremely dissatisfied respectively.
36%
20% 20%
14%
10%
0%
5%
10%
15%
20%
25%
30%
35%
40%
Extremely Satisfied Very Satisfied Nether Satisfied nor
Dissatisfied
Dissatisfied Extremely
Dissatisfied
25
11. How satisfied are you with the existing team spirit and working environment in
the organization?
Sl. No. Options Respondents Percentage (%)
1 Extremely Satisfied 21 42%
2 Very Satisfied 10 20%
3
Nether Satisfied nor
Dissatisfied
16 32%
4 Dissatisfied 2 4%
5 Extremely Dissatisfied 1 2%
Total 50 100%
Analysis:
From the above table and graph, we can perceive that 42% of the employees feels
extremely satisfied with the team spirit plus working environment of the organization,
20% of the employees are very satisfied, 32% of the employees are neutral about the
statement and 4% and 2% are dissatisfied and extremely dissatisfied respectively.
42%
20%
32%
4%
2%
0%
5%
10%
15%
20%
25%
30%
35%
40%
45%
Extremely Satisfied Very Satisfied Nether Satisfied nor
Dissatisfied
Dissatisfied Extremely
Dissatisfied
26
12. How satisfied are you with the growth opportunities in the organization?
Sl. No. Options Respondents Percentage (%)
1 Extremely Satisfied 32 64%
2 Very Satisfied 16 32%
3
Nether Satisfied nor
Dissatisfied
2 4%
4 Dissatisfied 0 0%
5 Extremely Dissatisfied 0 0%
Total 50 100%
Analysis:
From the above table and graph, we can perceive that 64% of the employees are
extremely satisfied with the statement also they feels that they get proper growth
opportunities in the organization, 32% of the employees are very satisfied with the
statement, just 4% of the employees are neutral about the statement and none of the
employees are dissatisfied.
64%
32%
4%
0% 0%
0%
10%
20%
30%
40%
50%
60%
70%
Extremely Satisfied Very Satisfied Nether Satisfied nor
Dissatisfied
Dissatisfied Extremely
Dissatisfied
27
13. How satisfied are you with the overall allowances provided by the
organization?
Sl. No. Options Respondents Percentage (%)
1 Extremely Satisfied 24 48%
2 Very Satisfied 16 32%
3
Nether Satisfied nor
Dissatisfied
9 18%
4 Dissatisfied 1 2%
5
Extremely
Dissatisfied
0 0%
Total 50 100%
Analysis:
From the above table and graph, we can perceive that 48% of the employees are
extremely satisfied with the overall allowances provided by the organization, 32% of the
employees are very satisfied, 18% of the employees are neutral about the statement and
2% of the employees are dissatisfied.
48%
32%
18%
2%
0%
0%
10%
20%
30%
40%
50%
60%
Extremely Satisfied Very Satisfied Nether Satisfied nor
Dissatisfied
Dissatisfied Extremely
Dissatisfied
28
14. How satisfied are you with the behaviour and support of management towards
you?
Sl. No. Options Respondents Percentage (%)
1 Extremely Satisfied 36 72%
2 Very Satisfied 11 22%
3
Nether Satisfied nor
Dissatisfied
3 6%
4 Dissatisfied 0 0%
5
Extremely
Dissatisfied
0 0%
Total 50 100%
Analysis:
From the above table and graph, we can perceive that 72% of the employees are
extremely satisfied with the behaviour as well as support of management towards them,
22% of the employees are very satisfied, just 6% of the employees are neutral about the
statement and none of the employees are dissatisfied.
72%
22%
6%
0% 0%
0%
10%
20%
30%
40%
50%
60%
70%
80%
Extremely Satisfied Very Satisfied Nether Satisfied nor
Dissatisfied
Dissatisfied Extremely
Dissatisfied
29
15. How satisfied are you with the work relationship with your supervisor?
Sl. No. Options Respondents Percentage (%)
1 Extremely Satisfied 24 48%
2 Very Satisfied 19 38%
3
Nether Satisfied nor
Dissatisfied
5 10%
4 Dissatisfied 1 2%
5
Extremely
Dissatisfied
1 2%
Total 50 100%
Analysis:
From the above table and graph, we can perceive that 48% of the employees are
extremely satisfied with the working relationship with their supervisor, 38% of the
employees are very satisfied, 10% of the employees are neutral about the statement and
2% of the employees are dissatisfied and extremely dissatisfied each.
48%
38%
10%
2%
0%
0%
10%
20%
30%
40%
50%
60%
Extremely Satisfied Very Satisfied Nether Satisfied nor
Dissatisfied
Dissatisfied Extremely
Dissatisfied
30
16. How satisfied are you with the working hours of the organization?
Sl. No. Options Respondents Percentage (%)
1 Extremely Satisfied 8 16%
2 Very Satisfied 9 18%
3
Nether Satisfied nor
Dissatisfied
19 38%
4 Dissatisfied 10 20%
5
Extremely
Dissatisfied
4 8%
Total 50 100%
Analysis:
From the above table and graph, we can perceive that 16% of the employees are
extremely satisfied with the working period, 18% of the employees are very satisfied,
38% of the employees are neutral about the statement, 20% of the employees are
dissatisfied and 8% of the employees are extremely dissatisfied.
16%
18%
38%
20%
8%
0%
5%
10%
15%
20%
25%
30%
35%
40%
Extremely Satisfied Very Satisfied Nether Satisfied nor
Dissatisfied
Dissatisfied Extremely
Dissatisfied
31
17. How satisfied are you with the refreshment and recreation facilities of the
organization?
Sl. No. Options Respondents Percentage (%)
1 Extremely Satisfied 41 82%
2 Very Satisfied 8 16%
3
Nether Satisfied nor
Dissatisfied
1 2%
4 Dissatisfied 0 0%
5
Extremely
Dissatisfied
0 0%
Total 50 100%
Analysis:
From the above table and graph, we can perceive that 82% of the employees are
extremely satisfied about refreshment plus recreation facilities of the organization, 16%
of the employees are very satisfied, and just 2% of the employees are neutral about the
statement, and none of the employees are dissatisfied.
82%
16%
2% 0% 0%
0%
10%
20%
30%
40%
50%
60%
70%
80%
90%
Extremely Satisfied Very Satisfied Nether Satisfied nor
Dissatisfied
Dissatisfied Extremely
Dissatisfied
32
18. How satisfied are you with the management support towards your suggestions
and grievances?
Sl. No. Options Respondents Percentage (%)
1 Extremely Satisfied 4 8%
2 Very Satisfied 31 62%
3
Nether Satisfied nor
Dissatisfied
11 22%
4 Dissatisfied 2 4%
5
Extremely
Dissatisfied
2 4%
Total 50 100%
Analysis:
From the above table and graph, we can perceive that 8% of the employees are extremely
satisfied with the management support towards the suggestions and grievances, 62% of
the employees are very satisfied, 22% of the employees are neutral about the statement,
and 4% each of the employees are dissatisfied and extremely dissatisfied respectively.
8%
62%
22%
4% 4%
0%
10%
20%
30%
40%
50%
60%
70%
Extremely Satisfied Very Satisfied Nether Satisfied nor
Dissatisfied
Dissatisfied Extremely
Dissatisfied
33
19. How satisfied are you with the level of understanding that the management has
about employee's needs and wants?
Sl. No. Options Respondents Percentage (%)
1 Extremely Satisfied 12 24%
2 Very Satisfied 21 42%
3
Nether Satisfied nor
Dissatisfied
12 24%
4 Dissatisfied 4 8%
5
Extremely
Dissatisfied
1 2%
Total 50 100%
Analysis:
From the above table and graph, we can perceive that 24% of the employees are
extremely satisfied with the management’s understanding about employee’s needs and
wants, 42% of the employees are very satisfied, 24% of the employees are neutral about
the statement, 8% each of the employees are dissatisfied and 2% are extremely
dissatisfied.
24%
42%
24%
8%
2%
0%
5%
10%
15%
20%
25%
30%
35%
40%
45%
Extremely Satisfied Very Satisfied Nether Satisfied nor
Dissatisfied
Dissatisfied Extremely
Dissatisfied
34
20. Considering everything, rate your complete satisfaction with Cube Engitech at
this period?
Sl. No. Options Respondents Percentage (%)
1 Extremely Satisfied 13 26%
2 Very Satisfied 37 74%
3
Nether Satisfied nor
Dissatisfied
0 0%
4 Dissatisfied 0 0%
5
Extremely
Dissatisfied
0 0%
Total 50 100%
Analysis:
From the above table and graph, we can perceive that 26% of the employees are
extremely satisfied, 74% of the employees are very satisfied, and not a single employee is
dissatisfied with the statement.
26%
74%
0% 0% 0%
0%
10%
20%
30%
40%
50%
60%
70%
80%
Extremely Satisfied Very Satisfied Nether Satisfied nor
Dissatisfied
Dissatisfied Extremely
Dissatisfied
35
21. Would you recommend CE Consultant Pvt. Ltd. as a decent and worthy place
to work?
Sl. No. Options Respondents Percentage (%)
1 Strongly Agree 26 52%
2 Agree 21 42%
3 Nether Agree nor
Disagree
3 6%
4 Disagree 0 0%
5 Strongly Disagree 0 0%
Total 50 100%
Analysis:
From the above table and graph, we can perceive that 52% of the employees will
definitely recommend Cube Engitech as a good place to work and 48% of the employees
will somehow recommend too whereas just 6% of the employees are in a state of
confusion.
52%
42%
6%
0% 0%
0%
10%
20%
30%
40%
50%
60%
Strongly Agree Agree Nether Agree nor
Disagree
Disagree Strongly Disagree
36
7.2 HYPOTHESIS TESTING
7.2.1 Chi – Square (χ2) Test:
H0: There is no significant relationship between employees’ satisfaction in work facilities
and working relationship with supervisor. – Null hypothesis
H1: There is significant relationship between employees’ satisfaction in work facilities
and working relationship with supervisor. – Alternate hypothesis
Table of Observed Values
Observed
Frequency
Extremely
Satisfied
Very
Satisfied
Nether
Satisfied
nor
Dissatisfied
Dissatisfied Extremely
Dissatisfied
Total
Employees
work
facilities
21 10 16 2 1 50
Employees
work
relationship
with
supervisor
24 19 5 1 1 50
Total 45 29 21 3 2 100
37
Table of Expected Values
Observed
Frequency
Extremely
Satisfied
Very
Satisfied
Nether
Satisfied nor
Dissatisfied
Dissatisfied Extremely
Dissatisfied
Employees work
facilities
22.5 14.5 10.5 1.5 1
Employees work
relationship
with supervisor
22.5 14.5 10.5 1.5 1
Calculation of χ2
Observed Values
(O)
Expected Values
(E)
( O – E ) ( O – E )2
( 𝐎 − 𝐄 )𝟐
𝐄
21 22.5 - 1.5 2.25 0.10
10 14.5 - 4.5 20.25 1.40
16 10.5 5.5 30.25 2.88
2 1.5 0.5 0.25 0.17
1 1 0 0 0.00
24 22.5 1.5 2.25 0.10
19 14.5 4.5 20.25 1.40
5 10.5 - 5.5 30.25 2.88
1 1.5 - 0.5 0.25 0.17
1 1 0 0 0.00
∑
( O − E )2
E
χ2
= 9.90
38
χcalculated
2
= 9.09
Degree of Freedom = (columns – 1) (rows – 1)
= (5 – 1) (2 – 1) = 4 x 1 = 4
Significance level (α) = 0.05 or 5%
According to Percentage points of the Chi-square distribution table,
The tabular value of Chi-square = 9.49
Hence, if we compare the calculated value and the observed value, we can see that:
χcalculated
2
= 9.90
χtabular
2
= 9.49
And, χcalculated
2
> χtabular
2
Hence, we reject Null hypothesis, and accept alternate hypothesis. And it is concluded
that there is significant relationship between employees’ satisfaction in workplace and
working relationship with supervisor.
39
7.2.2 Likert’s Scale:
Sl. No. Option Respondents Percentage (%) Likert’s
Point
Likert’s
Scale
1. Strongly
Disagree
0 0% 1 0
2. Disagree 0 0% 2 0
3. Neutral 3 6% 3 9
4. Agree 21 42% 4 84
5. Strongly Agree 26 52% 5 130
Total 50 100% 223
Mean X = f (X) / N
= 223 / 50
= 4.46
Applying Liker’s Scale, it is noted that the mean value obtained is 4.46. It is more than
the usual score 3. So it is inferred that the respondents strongly agree to the fact that Cube
Engitech is a good, decent and worthy place to work.
40
CHAPTER 7: FINDINGS
 Majority of the employees have an overall knowledge of the goals of the
company.
 Majority of the employees are found to be very satisfied with the overall selection
and onboarding process of the organization. They also found the process very
smooth.
 Most of the employees were satisfied with their first day in the organization.
 Majority of the respondents were also satisfied with the invite they received from
the department.
 Maximum number of employees are overall satisfied (70%) with the training
programmes provided by the company.
 Only 16% of the total employees are dissatisfied and extremely dissatisfied with
the leave and other conditions in the company.
 Majority of the respondents are satisfied with the statement that they are actually
doing almost the same work, which were described to them during their
recruitment process which means the company was quite clear with its job
descriptions and specifications.
 Majority of the employees also feel that their managers are capable of leading
them and also they get adequate amount of guidance and direction by their
managers.
 Majority of employees are satisfied with the allowances provided by the
company.
 Higher portion of employees are satisfied with the promotion and growth
opportunities provided by the company.
 Most of the employees always get a chance to be a part of the decision making
process (56%).
 Majority of respondents are satisfied (62%) with the existing team spirit and
working culture and environment of the organization.
41
 Majority of the employee’s also feel that the behaviour and support of the
management towards them are pretty good and they share a good working
relationship with their supervisors.
 Majority of the employees (i.e. 38%) have a neutral opinion regarding the
working hours of the organization but a significant amount of employees (20%)
seems to be dissatisfied as well.
 Majority of employees have a good opinion about the safety measures provided
by the organization (64%).
 Most of employees are extremely satisfied with the promotion and growth
opportunities provided by the organization (64%).
 Majority of the respondents are also satisfied with the refreshment plus recreation
facilities.
 Majority of the respondents also feels that they get proper response to their
suggestions and grievances and the organization also take care of their needs and
wants.
 Almost all the employees or respondents are overall satisfied with the
organization and they also feel that the company is definitely a good place to
work.
42
CHAPTER 8: SUGGESTIONS
 Management has to develop an efficient and effective communication channel
within the firm.
 Management should take curative measures to improve general working condition
of the firm there by ensuring satisfaction of employees in their respective jobs.
 Management should take proper measures to sustain good employee-employer
relationship.
 Proper guidance and counseling sessions should be arranged for the employees in
order to improve their mental satisfaction.
 Management should provide suitable safety measures within the organization, so
that the employees will feel secured in their job.
 Management should try and come up with a new improved working hour in order
to settle down employee’s grievances.
 Management should provide promotional facilities and incentives to the
employees only then they will be motivated enough in the job.
 Management should come up with proper leave providing system for the
employees.
 Management should take effective welfare measures to meet industry standards.
 Management should provide more opportunities and open discussions to the
employees in order for them to participate openly in the decision making process.
43
CHAPTER 9: CONCLUSIONS
As a part of this project work, I got an opportunity to spend an entire month in Cube
Engitech Consultant Pvt. Ltd. It helped me to critically analyze the working of the
organization which further helped to convert my theoretical knowledge obtained into
practical. The present study conducted is an earnest attempt to determine employee’s
satisfaction in Cube Engitech. It is indeed a necessity for any organization to understand
the needs and wants of their employees and try fulfilling them before they leave the
organization. If no action is taken by the organization then there are high chances that
their budding employees might leave the organization. Hence, it becomes necessary for
any organization to ensure employee satisfaction. From the study conducted by me it was
recognized that most of the employees are satisfied as of now with the job. Majority of
the employees seems satisfied with the salary structure, promotional programs, working
condition, allowances provided by the organization. They are also satisfied with the
employer-employee relationship and communication channel within the organization. But
still there are some area that needs to be focused and improved upon. For example,
around 30% of the employees feel that the organization’s training programmes are not up
to the mark. Only 56% of the employees feels that they get opportunities to participate in
the decision making process. Also, most of the employees are not satisfied with the
working hours followed by the organization. So, if the firm focusses and brings about
changes based on the findings and suggestions of the survey, I hopefully believe that the
organization can further bring out their labor with full satisfaction and obtain betters
results.
44
REFERENCES
 Goyal P., “Labour welfare and job satisfaction”, (1995).
 Judge Timothy A.; Thoresen Carl J.; Bono Joyce E.; Patton Gregory K., “The Job
satisfaction – Job performance relationship”, Psychological Bulletin, Vol. 127 (3),
2001.
 Allen Natalie J. and Meyer John P., “A three component conceptualization of
organizational commitment”, Human Resource Management Review, Vol. 1, No. 1,
1991.
 Srivastava S. K., “Impact of labour welfare on employee attitudes and job
satisfaction”, Management and Labour Studies 29 (1), 2004.
 Aziri B., “Job Satisfaction”, Management Research and Practice, Vol. 3, Issue 4,
2011.
 Sageer A.; Dr. Rafat S. and Ms. AgarwaI P., “Identification of variables affecting
employee satisfaction and their impact on the organization”, IOSR – JBM, Vol. 5,
Issue 1, 2012.
 Zaim H. and Zaim S., “Measuring employee satisfaction in small and medium sized
enterprises”, Fatih University, Turkey.
 Dessler G., Varkkey B., “Human Resource Management”, Pearson, Twelfth edition.
 Kothari C.R., Garg G., “Research Methodology”, New Age International Publishers,
Third edition.
45
ANNEXURE
46
47
48
49
50
51
52
53
54
PLAGIARISM REPORT

A study on the Employee Satisfaction

  • 1.
    i “A STUDY ONTHE EMPLOYEE SATISFACTION” (With reference to CUBE ENGITECH CONSULTANT PVT. LTD., RANCHI, JH) A summer Internship report submitted to MANIPAL ACADEMY OF HIGHER EDUCTION For Partial Fulfillment of the Requirement for the Award of the Degree in MASTER OF BUSINESS ADMINISTRATION by ATUL KUMAR SHUKLA Reg. No. 191202064 Under the Guidance of Dr. Raveendra Rao K Professor, Manipal Institute of Management Manipal Institute of Management Manipal Academy of Higher Education, Manipal-576 104
  • 2.
    ii DECLARATION I hereby declarethat the summer Internship project titled “A STUDY ON THE EMPLOYEE SATISFACTION”, carried out at CUBE ENGITECH CONSULTANT PVT. LTD., RANCHI has been submitted during the year 2020-21 under the guidance of Dr. RAVEENDRA RAO K for partial fulfillment of the requirement for the award of the degree in Masters of Business Administration, Manipal Academy of Higher Education. This project report is purely the results of my own effort and has not been submitted to any other university for the award of a degree, diploma or any other similar title. Reg. No: 191202064 Date : 20-01-2021 Place : Manipal ATUL KR. SHUKLA
  • 3.
    iii Manipal Institute ofManagement MANIPAL - 576 104 This is to certify that the project titled “A STUDY ON THE EMPLOYEE SATISFACTION (with reference to CUBE ENGITECH CONSULTANT PVT. LTD., RANCHI)” is a bonafide work of Mr. Atul Kumar Shukla Reg. No. 191202064 It was carried out in partial fulfillment of the requirements for awarding the degree in Master of Business Administration in Manipal Institute of Management under Manipal Academy of Higher Education, during the academic year 2020-21. Dr. Raveendra Rao K Internal Guide Manipal Institute of Management
  • 4.
  • 5.
    v ACKNOWLEDGEMENT This SIP reportis based on the 4 weeks study and is the part of my MBA Degree program, which helps me to gather practical information, which is necessary for my future life. I would like to express my deepest sense of gratitude to my guide Dr. Raveendra Rao K, Professor, Manipal Institute of Management, MAHE. His expert guidance and constant encouragement throughout the period played a vital role in bringing the project to good form. During this period, I came to know about several ins and outs of the HR department of Cube Engitech Consultant Pvt. Ltd. and gathered a lot of knowledge regarding the same with their great cooperation. While preparing the report, I received active cooperation from the company guide Mr. Abhishek Shrivatava, under whom I was working. I am grateful to the Cube Engitech Consultant Pvt. Ltd. for allowing me to use various kinds of necessary information Also, I would like to extend my heartfelt thanks to all the employees of the Cube Engitech Consultant Pvt. Ltd. for their cooperation. Reg. No: 191202064 Date : 20-01-2021 Place : Manipal ATUL KR. SHUKLA
  • 6.
    vi TABLE OF CONTENTS CHAPTERSPage No. EXECUTIVE SUMMARY 1 CHAPTER 1 INTRODUCTION TO THE STUDY 2 CHAPTER 2 COMPANY PROFILE 3 - 4 2.1 MISSION OF THE ORGANIZATION………………………... 3 2.2 VISION OF THE ORGANIZATION……………………..……. 3 2.3 CORE VALUES…..………………………………..…………… 3 2.4 ORGANIZATIONAL STRUCTURE…………………………... 4 CHAPTER 3 DESIGN OF THE STUDY 5 – 6 3.1 RESEARCH PROBLEM………………………………………... 5 3.2 SIGNIFIANCE OF THE STUDY…..……………………..……. 5 3.3 SCOPE OF THE STUDY…………………………..…………… 5 3.4 LIMITATIONS OF THE STUDY…..…………………………... 6 CHAPTER 4 THEORITICAL FRAMEWORK 7 - 9 CHAPTER 5 LITERATURE REVIEW 10 - 12 CHAPTER 6 METHODOLOGY USED 13 – 14 CHAPTER 7 DATA ANALSIS AND INTERPRETATION 15 – 39 CHAPTER 8 FINDINGS 40 - 41 CHAPTER 9 SUGGESTIONS 42 CHAPTER 10 CONCLUSIONS 43 REFERENCES 44 ANNEXURE 45 - 54
  • 7.
    1 EXECUTIVE SUMMARY A Studyon “Job Satisfaction of Employees” was conducted in Cube Engitech Consultant Pvt. Ltd. The Primary objective of this research was to find the level of satisfaction of employees in the organization. Employee satisfaction is crucial to the success of any business. The important factors that are to be considered in the job satisfaction of employees are salary, promotion, working condition, and so on... The study was done as a part of descriptive research. Convenience sampling technique was used for selecting the sample. The primary data was collected by the means of a questionnaire. The secondary data was poised from the company records and websites. A structured questionnaire was circulated within fifty employees and the data collected was based on the same. Chi- square test and Likert scale method was used to analyze the data. Supreme care has been taken from the beginning of the preparation of the questionnaire up to the analysis, findings and suggestions. The analysis conducted lead to the conclusion that majority of the employees are satisfied. Dissatisfaction with locus to some of the factors was also reported. It was also found that dissatisfaction among employees will adversely affect the work performance and productivity of the organization. Valuable suggestions and recommendations are also made to the company for the better prospects based on the results derived.
  • 8.
    2 CHAPTER 1: INTRODUCTIONTO STUDY I did an internship in Cube Engitech Consultant Pvt. Ltd. as a part of completion of MBA degree. During my internship period I was asked to conduct a study on satisfaction of employees. Employee satisfaction is an important aspect because in an organization well- being of workforces are significantly contributed towards the institution. Human Resource Management (HRM) is the supervision of human resource in an institution. Human Resource Management is a comparatively modern theory which involves a wide series of social thoughts plus practices in an individuals. It is an organization related role which tackle with the disputes associated to individuals, for example competitiveness, rivalry, acquisition, performance, administration, organizational advancement, well- being, healthiness, reimbursements, employee incentive, communication, management and training. Organizations consisting of the satisfied employees refers to the workplace which are driven and devoted to an optimal performance of quality. There are numerous modules limit that are well thought-out to be vital to employee’s satisfaction. They are promotion in terms of pay, benefits, supervision to co-workers, working conditions, communication, safety, productivity and the work itself. All of these aspects, results into an employee’s satisfaction in a different way. One may consider that Pay is being entertained to be the utmost essential aspect in employee satisfaction, even though this does not found to be true. It’s been seen that, the employees remain more anxious by performing their work in the atmosphere they adore. The satisfaction level of the employees carries a pleasing passionate state that frequently mains to a constructive working approach of a gratified employees and is expected to be extra innovative, flexible, pioneering and devoted.
  • 9.
    3 CHAPTER 2: COMPANYPROFILE Cube Engitech Consultant Pvt. Ltd. is a Non – Govt. Company, incorporated on 14 Jun, 2013. It is classified as a private company and is registered at Registrar of companies, Jharkhand. Its authorized share capital is Rs. 500,000 and Rs. 150,000 is it’s paid up capital. The company is involved in various business activities and it has multi- disciplinary engineering talent with capabilities to manage complex projects. Cube Engitech is one of the few companies geared for the industry 4.0 era, providing internet of things (IoT). With expertise and technological capabilities, Cube Engitech has a dedicated talent pool with core engineering skills, thus serving as an integrated service model for its clients. The Company’s capability to accomplish complex projects, and experience in building cost-effective and environmentally-friendly solutions, make it one of the most desired engineering solutions partner. Cube Engitech’s digital engineering and 3D-5D delivery models allow the Company to provide niche services tailored to client needs. 2.1 MISSION OF THE ORGANIZATION To deliver technically tremendous and pioneering solutions, for adding worth for all stakeholders, and function worldwide as proficient consulting engineers. 2.2 VISION OF THE ORGANIZATION To be an esteemed engineering consultant proposing comprehensive solutions. 2.3 CORE VALUES  Customer Satisfaction and Loyalty,  Technical excellence with professional ethics,  Responsibility to society,
  • 10.
    4  Employee dignityand self-respect,  Organizational and individual growth. 2.4 ORGANIZATIONAL STRUCTURE Board of Directors Financ e HR M Marketin g Engineerin g R& D Quality Control Analysi s Employees Executives Asst. Mgrs. Manager
  • 11.
    5 CHAPTER 3: DESIGNOF THE STUDY 3.1 RESEARCH PROBLEM Employees are the greatest asset to any organization. It is through the efforts of employees that organization is able to achieve its objectives. It becomes very important from the organizational point of view to keep them satisfied. The purpose of this study is to comprehend the level of satisfaction among the employees of Cube Engitech and suggest areas for improvement if there exists any. A sample respondent of 50 among total population (employees) of Cube Engitech Consultant Pvt. Ltd. constitute the cosmos of this study. 3.2 SIGNIFICANCE OF THE STUDY Employee satisfaction is one of the important aspects as much as any organization is concerned. The employees are called to be the spines of all organization. Thus, it’s the concern of the organization to keep the workforces satisfied in order for them to contribute extra. It been believed that the employees who all are satisfied are expected to be much more productive. Therefore each and every organization tries in order to keep their workforces satisfied by means of assigning some additional amenities and incentives which increases satisfaction and reduces frustration or unhappiness among the employees. My role as an intern was to figure out the satisfaction level of employees in the Cube Engitech Consultant Pvt. Ltd. i.e. if the employees in Cube Engitech are happy and satisfied or not. Subsequently I tried addressing this issue in my study. 3.3 SCOPE OF THE STUDY The purpose of this study is to figure out the satisfaction of employees in Cube Engitech which covers the various working schedule, remuneration, developing overtime allowance, work freedom, job position etc.. The scope is to recognize the employee satisfaction. The study is conducted at Cube Engitech Consultant Pvt. Ltd. covering 50
  • 12.
    6 employees and datacollected based on the questionnaire prepared. The strength of the workforce satisfaction is linked to the working personnel’s and the job they execute. And easy revenue for employee to talk over grievances with upper management should be maintained and judiciously supervised. 3.4 LIMITATIONS OF THE STUDY  This particular study is subjected to the source and presumptions of the respondents. Henceforth, 100% precision cannot be guaranteed.  Also, the study was conducted in a very short duration of time, due to which it was not possible to widen the scope of the work.  As, the duration of study was excessively short. As a result, it wasn’t possible to gather some more useful data within the particular duration.  The outcomes are constructed on the responses submitted by the employees or respondents, thus slight error while filling or else biasness towards the organization could possibly impact the authenticity of the outcomes.
  • 13.
    7 CHAPTER 4: THEORITICALFRAMEWORK 4.1 MEANING OF EMPLOYEE SATISFACTION Employee satisfaction is an amount of exactly in what way employees are pleased with their work, working atmosphere and workplace. By maintaining the confidence high amongst employees could be a great help to every organization, as because pleased employees are expected to provide advantage to any organization. 4.2 SIGNIFICANCE OF EMPLOYEE SATISFACTION Reason or advantages of employee satisfaction includes:  Enhancement in retention of employee,  Rise in the efficiency and productivity,  Rise in the percentage of customer satisfaction,  Reduction in training cost, recurring and turnover,  Enhancement in the loyalty of customers and clients towards the organization,  Lively and enthusiastic managers,  Improvement in the teamwork,  Advanced and developed quality goods or services because of more proficient, skilled, lively and enthusiastic managers.
  • 14.
    8 4.3 ONBOARDING ANDSELECTION PROCESS AT CUBE ENGITECH CONSULTANT PVT. LTD. 4.3.1 Onboarding process Sources of Manpower Supply Internal Employee Referrals Promotion Retired Employees Retrenched Employees External Walk-ins Advertisements Campus Recruitment Internet Recruiting
  • 15.
    9 4.3.2 Selection Process Theselection procedure of Cube Engitech is done in eight steps through which effective and efficient personnel’s are hired. The steps involved are as follows: Further, when the selected candidates agree to take the offer, further the recruitment team handovers this data to the concerned entities inside and outside the institution. Also, apart from this several pre - employment undertakings being followed like reference check, medical check-up, and relocation. Also, onboarding formalities are done and induction programs are held for the newly joined employees. Job Analysis Screening Aptitude Test Telephonic Interview Face to Face Interview Psychometric Test Salary Fixation Job Offer
  • 16.
    10 CHAPTER 5: LITERATUREREVIEW Goyal P., “Labour welfare and job satisfaction”, (1995). Derived the degree of employee satisfaction fulfilment accomplished for the material specialists in view of the legitimate work government assistance offices being available in the private, public, and co-employable material areas in Punjab, mindfulness and the use of these work government assistance offices and their association with job satisfaction, alongside the connection between work government assistance and job satisfaction. Judge Timothy A.; Thoresen Carl J.; Bono Joyce E.; Patton Gregory K., “The Job satisfaction – Job performance relationship”, Psychological Bulletin, Vol. 127 (3), 2001. Conveyance of a subjective and quantitative investigation of the connection between job satisfaction and occupation execution is finished. The subjective part is determined around the 7 models which showed earlier in investigation of the connection between job satisfaction and occupation execution. Despite the fact that a portion of the models have set up more provisions than others, research has needed to give any definitive approval or end of any model, incompletely due to an absence of adjustment and coordination in the writing. Allen Natalie J. and Meyer John P., “A three component conceptualization of organizational commitment”, Human Resource Management Review, Vol. 1, No. 1, 1991. Hierarchical responsibility can be characterized as relationship of workers with the association and their interest inside it. For the most part, three estimations of responsibility exist, which incorporates persistent responsibility, full of feeling and standardizing responsibility.
  • 17.
    11 Srivastava S. K.,“Impact of labour welfare on employee attitudes and job satisfaction”, Management and Labour Studies 29 (1), 2004. The impression of Labour Welfare on employee’s approaches and job satisfaction is viewed as a relative report which was carried on the employees of the Kanpur city in the private and public areas. The author attempted to evaluate the greatness of work government assistance exercises; measure the extent of job satisfaction of employees gave with work government assistance offices in private and public areas and surveys the methodologies of employee's towards association in both the areas. Aziri B., “Job Satisfaction”, Management Research and Practice, Vol. 3, Issue 4, 2011. Worker Satisfaction has gotten perhaps the most unpredictable territories looked by the present employers and organization with regards to taking care of their representatives. An enormous number of studies have set up a surprisingly huge impact of the work fulfillment on the inspiration of laborers, while the degree of inspiration affects efficiency, and consequently on execution of the business associations. Shockingly, in our general vicinity, work fulfillment has not yet gotten the correct graciousness from the researchers and administrators of various business associations. Sageer A.; Dr. Rafat S. and Ms. AgarwaI P., “Identification of variables affecting employee satisfaction and their impact on the organization”, IOSR – JBM, Vol. 5, Issue 1, 2012. Employee fulfillment is the word used to characterize whether representatives are upbeat, battled and satisfying their cravings and requirements at work. Different activities support that employee fulfillment is an element in worker inspiration, worker objective accomplishment and positive worker assurance in the work power. Fundamentally employee fulfillment is a proportion of how cheerful laborers are with their work and working society and climate. In this paper various factors responsible for worker fulfillment has been referenced like Organization improvement factors, Job security factors, Work task factors, Policies of remuneration and advantage factor and openings that offers fulfillment to representatives, for example, Promotion and profession
  • 18.
    12 advancement additionally hasbeen portrayed. This paper likewise bargains the few strategies by which one can improve worker fulfillment. Zaim H. and Zaim S., “Measuring employee satisfaction in small and medium sized enterprises”, Fatih University, Turkey. Satisfaction of employees is estimated as a genuine accomplishment factor for associations. The possibility of worker fulfillment has become an extraordinary worry for the both academicians and specialists. This research means to figure a system for employee satisfaction and track down the basic variables for worker fulfillment and measure their effect on entire evaluation of worker fulfillment in small and medium sized enterprises (SME) grounded on the information gathered from Turkey. Interpretation of data shows that there is a positive connection between every one of the components of employee satisfaction which are named fulfillment from pay and advantages, fulfillment from peers, fulfillment from the executives, fulfillment from work space, fulfillment from predominant and generally speaking employee devotion in SMEs. Likewise, essential references and activities for improving the worker fulfillment are proposed.
  • 19.
    13 CHAPTER 6: METHODOLOGYUSED The data needed to lead the study was gathered with the assistance of questionnaire surveys from the employees of the organization. Analysis and interpretation that has been completed utilising the statistical tools and the information are introduced as tables and charts. 6.1 STUDY DESIGN The study was based on the survey method. The focus of the study is to discover the level of satisfaction in employees. 6.2 DATA COLLECTION METHODS The data gathered for the study includes both primary as well as secondary type of information. 6.2.1 Primary Data In this study, essential or primary information assortment was done through questionnaires. The questionnaires was provided to fifty workers of Cube Engitech Consultant Pvt. Ltd. 6.2.2 Secondary Data Secondary information for this study was gathered from - Previously distributed records, research reports and archives, statistics, and sites. 6.3 SAMPLING DESIGN A sample design is a certain arrangement for getting a model from a given population. Non - probability sampling technique used in chosen sections. 6.4 SAMPLING UNIT Cube Engitech Consultant Pvt. Ltd.
  • 20.
    14 6.5 SAMPLING SIZE Themodel size of this study are fifty respondents. 6.6 QUESTIONNAIRE Questionnaire comprising of both closed-ended and open-ended questions. 6.7 TOOLS USED FOR ANALYSIS Chi-Square test and Likert scale test are used as statistical tools for the analysis. 6.8 GRAPHICAL REPRESENTATION OF DATA Graphical depiction tool, for example, Bar Graphs have been used for the data analysis.
  • 21.
    15 CHAPTER 7: DATAANALYSIS AND INTERPRETATION Analysis of data is done to sum up the information to detail the result of the study. As such, it permits to relate the basic focuses with the goals of the study. Any exploration done is viewed as significant just if the information got can be synergized efficiently to convey data. Coming up next are the few phases of analysis where the appropriate responses of the respondents have been analyzed and inferred in detail. Each table is determined from the questionnaires which incorporates isolation of employees, which is additionally based on job satisfaction level among employees. The study is directed among 50 representatives or employees. 7.1 ANALYSIS ON EMPLOYEE SATISFACTION 1. Working experience of employees. Sl. No. Options Respondents Percentage (%) 1 < 2 Years 10 20% 2 2 - 5 Years 14 28% 3 > 5 Years 26 52% Total 50 100% 20% 28% 52% 0% 10% 20% 30% 40% 50% 60% < 2 Years 2 - 5 Years > 5 Years
  • 22.
    16 Analysis: From the abovetable and graph, it can be perceived that 20% of the employees are having the working experience of less than 2 years, 28% of the employees are having the work experience in between 2 to 5 years whereas 52% of the employees are having the work experience of more than 5 years in this organization. 2. How fulfilled would you with the first day in organization? Sl. No. Options Respondents Percentage (%) 1 Extremely Satisfied 11 22% 2 Very Satisfied 30 60% 3 Nether Satisfied nor Dissatisfied 5 10% 4 Dissatisfied 3 6% 5 Extremely Dissatisfied 1 2% Total 50 100% Analysis: From the above table and graph, we can perceive that 22% of the employees were extremely satisfied with their first day in organization and 60% of the respondents were very satisfied, 10% of the respondents were neither satisfied nor dissatisfied, 6% of the respondents were dissatisfied and rest 2% were extremely dissatisfied about the statement. 22% 60% 10% 6% 2% 0% 10% 20% 30% 40% 50% 60% 70% Extremely Satisfied Very Satisfied Nether Satisfied nor Dissatisfied Dissatisfied Extremely Dissatisfied
  • 23.
    17 3. How fulfilledwould you with the invite you received from your department? Sl. No. Options Respondents Percentage (%) 1 Extremely Satisfied 15 30% 2 Very Satisfied 32 64% 3 Nether Satisfied nor Dissatisfied 3 6% 4 Dissatisfied 0 0% 5 Extremely Dissatisfied 0 0% Total 50 100% Analysis: From the above table and graph, we can perceive that 30% of the respondents were extremely satisfied with the invite they received from their organization and 64% of the respondents were very satisfied and 6% of the respondents were neither satisfied and nor dissatisfied with the invite and none of the respondents are dissatisfied with the statement. 30% 64% 6% 0% 0% 0% 10% 20% 30% 40% 50% 60% 70% Extremely Satisfied Very Satisfied Nether Satisfied nor Dissatisfied Dissatisfied Extremely Dissatisfied
  • 24.
    18 4. How fulfilledwould you with the selection and joining process of the organization? Sl. No. Options Respondents Percentage (%) 1 Extremely Satisfied 24 48% 2 Very Satisfied 20 40% 3 Nether Satisfied nor Dissatisfied 4 8% 4 Dissatisfied 2 4% 5 Extremely Dissatisfied 0 0% Total 50 100% Analysis: From the above table and graph, we can perceive that 48% of the employees are extremely satisfied about the selection and joining procedure and 40% of the respondent are very satisfied, 8% of the respondent are neither satisfied nor dissatisfied and 4% are dissatisfied about the selection and joining procedure of the organization. 48% 40% 8% 4% 0% 0% 10% 20% 30% 40% 50% 60% Extremely Satisfied Very Satisfied Nether Satisfied nor Dissatisfied Dissatisfied Extremely Dissatisfied
  • 25.
    19 5. How fulfilledwould you with the training programmes of the organization? Sl. No. Options Respondents Percentage (%) 1 Extremely Satisfied 15 30% 2 Very Satisfied 20 40% 3 Nether Satisfied nor Dissatisfied 11 22% 4 Dissatisfied 4 8% 5 Extremely Dissatisfied 0 0% Total 50 100% Analysis: From the above table and graph, we can perceive that 30% of employees are extremely satisfied, 40% of the employees are very satisfied and 22% of the employees are neither satisfied nor dissatisfied and 8% of the employees are dissatisfied by the training programmes provided by the organization. 30% 40% 22% 8% 0% 0% 5% 10% 15% 20% 25% 30% 35% 40% 45% Extremely Satisfied Very Satisfied Nether Satisfied nor Dissatisfied Dissatisfied Extremely Dissatisfied
  • 26.
    20 6. What isyour opinion with the safety measures of the organization? Sl. No. Options Respondents Percentage (%) 1 Excellent 32 64% 2 Above Average 13 26% 3 Average 5 10% 4 Below Average 0 0% 5 Very Poor 0 0% Total 50 100% Analysis: From the above table and graph, we can perceive that 64% of the respondents have excellent opinion about the safety measure in the organization and at the same time 26% and 10% of the employees think that the safety measures of the organization are above average and average respectively. 64% 26% 10% 0% 0% 0% 10% 20% 30% 40% 50% 60% 70% Excellent Above Average Average Below Average Very Poor
  • 27.
    21 7. How satisfiedwere you with the leave provided? Sl. No. Options Respondents Percentage (%) 1 Extremely Satisfied 14 28% 2 Very Satisfied 19 38% 3 Nether Satisfied nor Dissatisfied 9 18% 4 Dissatisfied 4 8% 5 Extremely Dissatisfied 4 8% Total 50 100% Analysis: From the above table and graph, we can perceive that 28% and 38% of the employees are extremely satisfied and very satisfied respectively with the leave provided. Whereas, 18% are neither satisfied nor dissatisfied and 8% of the employees are dissatisfied and extremely dissatisfied each. 28% 38% 18% 8% 8% 0% 5% 10% 15% 20% 25% 30% 35% 40% Extremely Satisfied Very Satisfied Nether Satisfied nor Dissatisfied Dissatisfied Extremely Dissatisfied
  • 28.
    22 8. How fulfilledare you with job role previously designated during the interview process associated to what you are actually doing? Sl. No. Options Respondents Percentage (%) 1 Extremely Satisfied 7 14% 2 Very Satisfied 29 58% 3 Nether Satisfied nor Dissatisfied 14 28% 4 Dissatisfied 0 0% 5 Extremely Dissatisfied 0 0% Total 50 100% Analysis: From the above table and graph, we can perceive that 14% of the employees are extremely satisfied, 58% of the employees are very satisfied, 28% of the employees are neutral about the statement and none of the respondents are dissatisfied. 14% 58% 28% 0% 0% 0% 10% 20% 30% 40% 50% 60% 70% Extremely Satisfied Very Satisfied Nether Satisfied nor Dissatisfied Dissatisfied Extremely Dissatisfied
  • 29.
    23 9. How fulfilledare you with your manager’s capability to lead and provide guidance to you? Sl. No. Options Respondents Percentage (%) 1 Extremely Satisfied 27 54% 2 Very Satisfied 17 34% 3 Nether Satisfied nor Dissatisfied 6 12% 4 Dissatisfied 0 0% 5 Extremely Dissatisfied 0 0% Total 50 100% Analysis: From the above table and graph, we can perceive that 54% of the employees are extremely satisfied about provided guidance by manager, 34% of the employees are very satisfied, 12% of the employees are neutral about the statement and none of the respondents are dissatisfied. 54% 34% 12% 0% 0% 0% 10% 20% 30% 40% 50% 60% Extremely Satisfied Very Satisfied Nether Satisfied nor Dissatisfied Dissatisfied Extremely Dissatisfied
  • 30.
    24 10. How satisfiedare you with the say you have in the decision making process? Sl. No. Options Respondents Percentage (%) 1 Extremely Satisfied 18 36% 2 Very Satisfied 10 20% 3 Nether Satisfied nor Dissatisfied 10 20% 4 Dissatisfied 7 14% 5 Extremely Dissatisfied 5 10% Total 50 100% Analysis: From the above table and graph, we can perceive that 36% of the employees are extremely satisfied with the statement that they get chance to be involved in decision making process, 20% of the employees are very satisfied, and neutral regarding the statement and 14% and 10% are dissatisfied and extremely dissatisfied respectively. 36% 20% 20% 14% 10% 0% 5% 10% 15% 20% 25% 30% 35% 40% Extremely Satisfied Very Satisfied Nether Satisfied nor Dissatisfied Dissatisfied Extremely Dissatisfied
  • 31.
    25 11. How satisfiedare you with the existing team spirit and working environment in the organization? Sl. No. Options Respondents Percentage (%) 1 Extremely Satisfied 21 42% 2 Very Satisfied 10 20% 3 Nether Satisfied nor Dissatisfied 16 32% 4 Dissatisfied 2 4% 5 Extremely Dissatisfied 1 2% Total 50 100% Analysis: From the above table and graph, we can perceive that 42% of the employees feels extremely satisfied with the team spirit plus working environment of the organization, 20% of the employees are very satisfied, 32% of the employees are neutral about the statement and 4% and 2% are dissatisfied and extremely dissatisfied respectively. 42% 20% 32% 4% 2% 0% 5% 10% 15% 20% 25% 30% 35% 40% 45% Extremely Satisfied Very Satisfied Nether Satisfied nor Dissatisfied Dissatisfied Extremely Dissatisfied
  • 32.
    26 12. How satisfiedare you with the growth opportunities in the organization? Sl. No. Options Respondents Percentage (%) 1 Extremely Satisfied 32 64% 2 Very Satisfied 16 32% 3 Nether Satisfied nor Dissatisfied 2 4% 4 Dissatisfied 0 0% 5 Extremely Dissatisfied 0 0% Total 50 100% Analysis: From the above table and graph, we can perceive that 64% of the employees are extremely satisfied with the statement also they feels that they get proper growth opportunities in the organization, 32% of the employees are very satisfied with the statement, just 4% of the employees are neutral about the statement and none of the employees are dissatisfied. 64% 32% 4% 0% 0% 0% 10% 20% 30% 40% 50% 60% 70% Extremely Satisfied Very Satisfied Nether Satisfied nor Dissatisfied Dissatisfied Extremely Dissatisfied
  • 33.
    27 13. How satisfiedare you with the overall allowances provided by the organization? Sl. No. Options Respondents Percentage (%) 1 Extremely Satisfied 24 48% 2 Very Satisfied 16 32% 3 Nether Satisfied nor Dissatisfied 9 18% 4 Dissatisfied 1 2% 5 Extremely Dissatisfied 0 0% Total 50 100% Analysis: From the above table and graph, we can perceive that 48% of the employees are extremely satisfied with the overall allowances provided by the organization, 32% of the employees are very satisfied, 18% of the employees are neutral about the statement and 2% of the employees are dissatisfied. 48% 32% 18% 2% 0% 0% 10% 20% 30% 40% 50% 60% Extremely Satisfied Very Satisfied Nether Satisfied nor Dissatisfied Dissatisfied Extremely Dissatisfied
  • 34.
    28 14. How satisfiedare you with the behaviour and support of management towards you? Sl. No. Options Respondents Percentage (%) 1 Extremely Satisfied 36 72% 2 Very Satisfied 11 22% 3 Nether Satisfied nor Dissatisfied 3 6% 4 Dissatisfied 0 0% 5 Extremely Dissatisfied 0 0% Total 50 100% Analysis: From the above table and graph, we can perceive that 72% of the employees are extremely satisfied with the behaviour as well as support of management towards them, 22% of the employees are very satisfied, just 6% of the employees are neutral about the statement and none of the employees are dissatisfied. 72% 22% 6% 0% 0% 0% 10% 20% 30% 40% 50% 60% 70% 80% Extremely Satisfied Very Satisfied Nether Satisfied nor Dissatisfied Dissatisfied Extremely Dissatisfied
  • 35.
    29 15. How satisfiedare you with the work relationship with your supervisor? Sl. No. Options Respondents Percentage (%) 1 Extremely Satisfied 24 48% 2 Very Satisfied 19 38% 3 Nether Satisfied nor Dissatisfied 5 10% 4 Dissatisfied 1 2% 5 Extremely Dissatisfied 1 2% Total 50 100% Analysis: From the above table and graph, we can perceive that 48% of the employees are extremely satisfied with the working relationship with their supervisor, 38% of the employees are very satisfied, 10% of the employees are neutral about the statement and 2% of the employees are dissatisfied and extremely dissatisfied each. 48% 38% 10% 2% 0% 0% 10% 20% 30% 40% 50% 60% Extremely Satisfied Very Satisfied Nether Satisfied nor Dissatisfied Dissatisfied Extremely Dissatisfied
  • 36.
    30 16. How satisfiedare you with the working hours of the organization? Sl. No. Options Respondents Percentage (%) 1 Extremely Satisfied 8 16% 2 Very Satisfied 9 18% 3 Nether Satisfied nor Dissatisfied 19 38% 4 Dissatisfied 10 20% 5 Extremely Dissatisfied 4 8% Total 50 100% Analysis: From the above table and graph, we can perceive that 16% of the employees are extremely satisfied with the working period, 18% of the employees are very satisfied, 38% of the employees are neutral about the statement, 20% of the employees are dissatisfied and 8% of the employees are extremely dissatisfied. 16% 18% 38% 20% 8% 0% 5% 10% 15% 20% 25% 30% 35% 40% Extremely Satisfied Very Satisfied Nether Satisfied nor Dissatisfied Dissatisfied Extremely Dissatisfied
  • 37.
    31 17. How satisfiedare you with the refreshment and recreation facilities of the organization? Sl. No. Options Respondents Percentage (%) 1 Extremely Satisfied 41 82% 2 Very Satisfied 8 16% 3 Nether Satisfied nor Dissatisfied 1 2% 4 Dissatisfied 0 0% 5 Extremely Dissatisfied 0 0% Total 50 100% Analysis: From the above table and graph, we can perceive that 82% of the employees are extremely satisfied about refreshment plus recreation facilities of the organization, 16% of the employees are very satisfied, and just 2% of the employees are neutral about the statement, and none of the employees are dissatisfied. 82% 16% 2% 0% 0% 0% 10% 20% 30% 40% 50% 60% 70% 80% 90% Extremely Satisfied Very Satisfied Nether Satisfied nor Dissatisfied Dissatisfied Extremely Dissatisfied
  • 38.
    32 18. How satisfiedare you with the management support towards your suggestions and grievances? Sl. No. Options Respondents Percentage (%) 1 Extremely Satisfied 4 8% 2 Very Satisfied 31 62% 3 Nether Satisfied nor Dissatisfied 11 22% 4 Dissatisfied 2 4% 5 Extremely Dissatisfied 2 4% Total 50 100% Analysis: From the above table and graph, we can perceive that 8% of the employees are extremely satisfied with the management support towards the suggestions and grievances, 62% of the employees are very satisfied, 22% of the employees are neutral about the statement, and 4% each of the employees are dissatisfied and extremely dissatisfied respectively. 8% 62% 22% 4% 4% 0% 10% 20% 30% 40% 50% 60% 70% Extremely Satisfied Very Satisfied Nether Satisfied nor Dissatisfied Dissatisfied Extremely Dissatisfied
  • 39.
    33 19. How satisfiedare you with the level of understanding that the management has about employee's needs and wants? Sl. No. Options Respondents Percentage (%) 1 Extremely Satisfied 12 24% 2 Very Satisfied 21 42% 3 Nether Satisfied nor Dissatisfied 12 24% 4 Dissatisfied 4 8% 5 Extremely Dissatisfied 1 2% Total 50 100% Analysis: From the above table and graph, we can perceive that 24% of the employees are extremely satisfied with the management’s understanding about employee’s needs and wants, 42% of the employees are very satisfied, 24% of the employees are neutral about the statement, 8% each of the employees are dissatisfied and 2% are extremely dissatisfied. 24% 42% 24% 8% 2% 0% 5% 10% 15% 20% 25% 30% 35% 40% 45% Extremely Satisfied Very Satisfied Nether Satisfied nor Dissatisfied Dissatisfied Extremely Dissatisfied
  • 40.
    34 20. Considering everything,rate your complete satisfaction with Cube Engitech at this period? Sl. No. Options Respondents Percentage (%) 1 Extremely Satisfied 13 26% 2 Very Satisfied 37 74% 3 Nether Satisfied nor Dissatisfied 0 0% 4 Dissatisfied 0 0% 5 Extremely Dissatisfied 0 0% Total 50 100% Analysis: From the above table and graph, we can perceive that 26% of the employees are extremely satisfied, 74% of the employees are very satisfied, and not a single employee is dissatisfied with the statement. 26% 74% 0% 0% 0% 0% 10% 20% 30% 40% 50% 60% 70% 80% Extremely Satisfied Very Satisfied Nether Satisfied nor Dissatisfied Dissatisfied Extremely Dissatisfied
  • 41.
    35 21. Would yourecommend CE Consultant Pvt. Ltd. as a decent and worthy place to work? Sl. No. Options Respondents Percentage (%) 1 Strongly Agree 26 52% 2 Agree 21 42% 3 Nether Agree nor Disagree 3 6% 4 Disagree 0 0% 5 Strongly Disagree 0 0% Total 50 100% Analysis: From the above table and graph, we can perceive that 52% of the employees will definitely recommend Cube Engitech as a good place to work and 48% of the employees will somehow recommend too whereas just 6% of the employees are in a state of confusion. 52% 42% 6% 0% 0% 0% 10% 20% 30% 40% 50% 60% Strongly Agree Agree Nether Agree nor Disagree Disagree Strongly Disagree
  • 42.
    36 7.2 HYPOTHESIS TESTING 7.2.1Chi – Square (χ2) Test: H0: There is no significant relationship between employees’ satisfaction in work facilities and working relationship with supervisor. – Null hypothesis H1: There is significant relationship between employees’ satisfaction in work facilities and working relationship with supervisor. – Alternate hypothesis Table of Observed Values Observed Frequency Extremely Satisfied Very Satisfied Nether Satisfied nor Dissatisfied Dissatisfied Extremely Dissatisfied Total Employees work facilities 21 10 16 2 1 50 Employees work relationship with supervisor 24 19 5 1 1 50 Total 45 29 21 3 2 100
  • 43.
    37 Table of ExpectedValues Observed Frequency Extremely Satisfied Very Satisfied Nether Satisfied nor Dissatisfied Dissatisfied Extremely Dissatisfied Employees work facilities 22.5 14.5 10.5 1.5 1 Employees work relationship with supervisor 22.5 14.5 10.5 1.5 1 Calculation of χ2 Observed Values (O) Expected Values (E) ( O – E ) ( O – E )2 ( 𝐎 − 𝐄 )𝟐 𝐄 21 22.5 - 1.5 2.25 0.10 10 14.5 - 4.5 20.25 1.40 16 10.5 5.5 30.25 2.88 2 1.5 0.5 0.25 0.17 1 1 0 0 0.00 24 22.5 1.5 2.25 0.10 19 14.5 4.5 20.25 1.40 5 10.5 - 5.5 30.25 2.88 1 1.5 - 0.5 0.25 0.17 1 1 0 0 0.00 ∑ ( O − E )2 E χ2 = 9.90
  • 44.
    38 χcalculated 2 = 9.09 Degree ofFreedom = (columns – 1) (rows – 1) = (5 – 1) (2 – 1) = 4 x 1 = 4 Significance level (α) = 0.05 or 5% According to Percentage points of the Chi-square distribution table, The tabular value of Chi-square = 9.49 Hence, if we compare the calculated value and the observed value, we can see that: χcalculated 2 = 9.90 χtabular 2 = 9.49 And, χcalculated 2 > χtabular 2 Hence, we reject Null hypothesis, and accept alternate hypothesis. And it is concluded that there is significant relationship between employees’ satisfaction in workplace and working relationship with supervisor.
  • 45.
    39 7.2.2 Likert’s Scale: Sl.No. Option Respondents Percentage (%) Likert’s Point Likert’s Scale 1. Strongly Disagree 0 0% 1 0 2. Disagree 0 0% 2 0 3. Neutral 3 6% 3 9 4. Agree 21 42% 4 84 5. Strongly Agree 26 52% 5 130 Total 50 100% 223 Mean X = f (X) / N = 223 / 50 = 4.46 Applying Liker’s Scale, it is noted that the mean value obtained is 4.46. It is more than the usual score 3. So it is inferred that the respondents strongly agree to the fact that Cube Engitech is a good, decent and worthy place to work.
  • 46.
    40 CHAPTER 7: FINDINGS Majority of the employees have an overall knowledge of the goals of the company.  Majority of the employees are found to be very satisfied with the overall selection and onboarding process of the organization. They also found the process very smooth.  Most of the employees were satisfied with their first day in the organization.  Majority of the respondents were also satisfied with the invite they received from the department.  Maximum number of employees are overall satisfied (70%) with the training programmes provided by the company.  Only 16% of the total employees are dissatisfied and extremely dissatisfied with the leave and other conditions in the company.  Majority of the respondents are satisfied with the statement that they are actually doing almost the same work, which were described to them during their recruitment process which means the company was quite clear with its job descriptions and specifications.  Majority of the employees also feel that their managers are capable of leading them and also they get adequate amount of guidance and direction by their managers.  Majority of employees are satisfied with the allowances provided by the company.  Higher portion of employees are satisfied with the promotion and growth opportunities provided by the company.  Most of the employees always get a chance to be a part of the decision making process (56%).  Majority of respondents are satisfied (62%) with the existing team spirit and working culture and environment of the organization.
  • 47.
    41  Majority ofthe employee’s also feel that the behaviour and support of the management towards them are pretty good and they share a good working relationship with their supervisors.  Majority of the employees (i.e. 38%) have a neutral opinion regarding the working hours of the organization but a significant amount of employees (20%) seems to be dissatisfied as well.  Majority of employees have a good opinion about the safety measures provided by the organization (64%).  Most of employees are extremely satisfied with the promotion and growth opportunities provided by the organization (64%).  Majority of the respondents are also satisfied with the refreshment plus recreation facilities.  Majority of the respondents also feels that they get proper response to their suggestions and grievances and the organization also take care of their needs and wants.  Almost all the employees or respondents are overall satisfied with the organization and they also feel that the company is definitely a good place to work.
  • 48.
    42 CHAPTER 8: SUGGESTIONS Management has to develop an efficient and effective communication channel within the firm.  Management should take curative measures to improve general working condition of the firm there by ensuring satisfaction of employees in their respective jobs.  Management should take proper measures to sustain good employee-employer relationship.  Proper guidance and counseling sessions should be arranged for the employees in order to improve their mental satisfaction.  Management should provide suitable safety measures within the organization, so that the employees will feel secured in their job.  Management should try and come up with a new improved working hour in order to settle down employee’s grievances.  Management should provide promotional facilities and incentives to the employees only then they will be motivated enough in the job.  Management should come up with proper leave providing system for the employees.  Management should take effective welfare measures to meet industry standards.  Management should provide more opportunities and open discussions to the employees in order for them to participate openly in the decision making process.
  • 49.
    43 CHAPTER 9: CONCLUSIONS Asa part of this project work, I got an opportunity to spend an entire month in Cube Engitech Consultant Pvt. Ltd. It helped me to critically analyze the working of the organization which further helped to convert my theoretical knowledge obtained into practical. The present study conducted is an earnest attempt to determine employee’s satisfaction in Cube Engitech. It is indeed a necessity for any organization to understand the needs and wants of their employees and try fulfilling them before they leave the organization. If no action is taken by the organization then there are high chances that their budding employees might leave the organization. Hence, it becomes necessary for any organization to ensure employee satisfaction. From the study conducted by me it was recognized that most of the employees are satisfied as of now with the job. Majority of the employees seems satisfied with the salary structure, promotional programs, working condition, allowances provided by the organization. They are also satisfied with the employer-employee relationship and communication channel within the organization. But still there are some area that needs to be focused and improved upon. For example, around 30% of the employees feel that the organization’s training programmes are not up to the mark. Only 56% of the employees feels that they get opportunities to participate in the decision making process. Also, most of the employees are not satisfied with the working hours followed by the organization. So, if the firm focusses and brings about changes based on the findings and suggestions of the survey, I hopefully believe that the organization can further bring out their labor with full satisfaction and obtain betters results.
  • 50.
    44 REFERENCES  Goyal P.,“Labour welfare and job satisfaction”, (1995).  Judge Timothy A.; Thoresen Carl J.; Bono Joyce E.; Patton Gregory K., “The Job satisfaction – Job performance relationship”, Psychological Bulletin, Vol. 127 (3), 2001.  Allen Natalie J. and Meyer John P., “A three component conceptualization of organizational commitment”, Human Resource Management Review, Vol. 1, No. 1, 1991.  Srivastava S. K., “Impact of labour welfare on employee attitudes and job satisfaction”, Management and Labour Studies 29 (1), 2004.  Aziri B., “Job Satisfaction”, Management Research and Practice, Vol. 3, Issue 4, 2011.  Sageer A.; Dr. Rafat S. and Ms. AgarwaI P., “Identification of variables affecting employee satisfaction and their impact on the organization”, IOSR – JBM, Vol. 5, Issue 1, 2012.  Zaim H. and Zaim S., “Measuring employee satisfaction in small and medium sized enterprises”, Fatih University, Turkey.  Dessler G., Varkkey B., “Human Resource Management”, Pearson, Twelfth edition.  Kothari C.R., Garg G., “Research Methodology”, New Age International Publishers, Third edition.
  • 51.
  • 52.
  • 53.
  • 54.
  • 55.
  • 56.
  • 57.
  • 58.
  • 59.
  • 60.